AI Impact on Hotel Guest Satisfaction via Tailor-Made Services: A Case Study of Serbia and Hungary
Abstract
1. Introduction
2. Literature Review
3. Materials and Methods
3.1. Procedure and Sample
3.2. Questionnaire Design
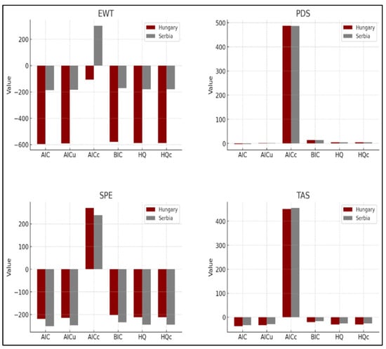
3.3. Data Processing
4. Results
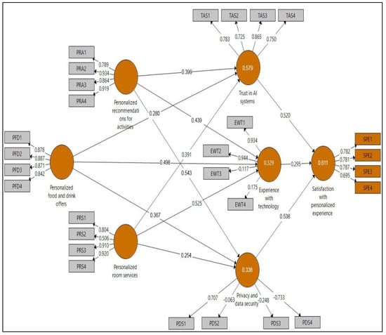
4.1. Direct Effects
4.2. Indirect Effects
5. Discussion
6. Conclusions
6.1. Theoretical Implications
6.2. Practical Implications
6.3. Future Research Directions
6.4. Limitations
Author Contributions
Funding
Institutional Review Board Statement
Informed Consent Statement
Data Availability Statement
Acknowledgments
Conflicts of Interest
References
- Talukder, M.B.; Kabir, F.; Muhsina, K.; Das, I.R. Emerging Concepts of Artificial Intelligence in the Hotel Industry: A Conceptual Paper. Int. J. Res. Publ. Rev. 2023, 4, 1765–1769. [Google Scholar] [CrossRef]
- Bhuiyan, M.S. The Role of AI-Enhanced Personalization in Customer Experiences. J. Comput. Sci. Technol. Stud. 2024, 6, 162–169. [Google Scholar] [CrossRef]
- Štilić, A.; Nicić, M.; Puška, A. Check-In to the Future: Exploring the Impact of Contemporary Information Technologies and Artificial Intelligence on the Hotel Industry. Turist. Poslovanje 2023, 31, 5–17. [Google Scholar] [CrossRef]
- Agarwal, P.; Swami, S.; Malhotra, S.K. Artificial Intelligence Adoption in the Post COVID-19 New-Normal and Role of Smart Technologies in Transforming Business: A Review. J. Sci. Technol. Policy Manag. 2024, 15, 506–529. [Google Scholar] [CrossRef]
- Said, S. The Role of Artificial Intelligence (AI) and Data Analytics in Enhancing Guest Personalization in Hospitality. J. Mod. Hosp. 2023, 2, 1–13. [Google Scholar] [CrossRef]
- Milton, T. Artificial Intelligence Transforming Hotel Gastronomy: An In-Depth Review of AI-Driven Innovations in Menu Design, Food Preparation, and Customer Interaction, with a Focus on Sustainability and Future Trends in the Hospitality Industry. Int. J. Multidimens. Res. Perspect. 2024, 2, 47–61. [Google Scholar] [CrossRef]
- Pagoropoulos, A.; Maier, A.; McAloone, T.C. Assessing Transformational Change from Institutionalising Digital Capabilities on Implementation and Development of Product-Service Systems: Learnings from the Maritime Industry. J. Clean. Prod. 2017, 166, 369–380. [Google Scholar] [CrossRef]
- Bulchand-Gidumal, J.; Secin, E.W.; O’Connor, P.; Buhalis, D. Artificial Intelligence’s Impact on Hospitality and Tourism Marketing: Exploring Key Themes and Addressing Challenges. Curr. Issues Tour. 2024, 27, 2345–2362. [Google Scholar] [CrossRef]
- Infante-Moro, A.; Infante-Moro, J.C.; Gallardo-Pérez, J. Key Factors in the Process of Acceptance and Implementation of Artificial Intelligence in the Hotel Sector. In Handbook of Research on Applied Data Science and Artificial Intelligence in Business and Industry; IGI Global: Hershey, PA, USA, 2021; pp. 304–322. [Google Scholar] [CrossRef]
- Nam, K.; Dutt, C.S.; Chathoth, P.; Daghfous, A.; Khan, M.S. The Adoption of Artificial Intelligence and Robotics in the Hotel Industry: Prospects and Challenges. Electron. Mark. 2021, 31, 553–574. [Google Scholar] [CrossRef]
- Buhalis, D.; Moldavska, I. Voice Assistants in Hospitality: Using Artificial Intelligence for Customer Service. J. Hosp. Tour. Technol. 2022, 13, 386–403. [Google Scholar] [CrossRef]
- Aiolfi, S.; Bellini, S.; Pellegrini, D. Data-Driven Digital Advertising: Benefits and Risks of Online Behavioral Advertising. Int. J. Retail Distrib. Manag. 2021, 49, 1089–1110. [Google Scholar] [CrossRef]
- Buhalis, D. Technology in Tourism-from Information Communication Technologies to eTourism and Smart Tourism towards Ambient Intelligence Tourism: A Perspective Article. Tour. Rev. 2020, 75, 267–272. [Google Scholar] [CrossRef]
- Jabeen, F.; Al Zaidi, S.; Al Dhaheri, M.H. Automation and Artificial Intelligence in Hospitality and Tourism. Tour. Rev. 2022, 77, 1043–1061. [Google Scholar] [CrossRef]
- Koo, B.; Curtis, C.; Ryan, B. Examining the Impact of Artificial Intelligence on Hotel Employees through Job Insecurity Perspectives. Int. J. Hosp. Manag. 2021, 95, 102763. [Google Scholar] [CrossRef]
- Melián-González, S.; Gutiérrez-Taño, D.; Bulchand-Gidumal, J. Predicting the Intentions to Use Chatbots for Travel and Tourism. Curr. Issues Tour. 2021, 24, 192–210. [Google Scholar] [CrossRef]
- Limna, P. Artificial Intelligence (AI) in the Hospitality Industry: A Review Article. Int. J. Comput. Sci. Res. 2023, 7, 1306–1317. [Google Scholar] [CrossRef]
- Attaran, M. Digital Technology Enablers and Their Implications for Supply Chain Management. Supply Chain Forum Int. J. 2020, 21, 158–172. [Google Scholar] [CrossRef]
- Berezina, K.; Ciftci, O.; Cobanoglu, C. Robots, Artificial Intelligence, and Service Automation in Restaurants. In Robots, Artificial Intelligence, and Service Automation in Travel, Tourism, and Hospitality; Emerald Publishing Limited: Bingley, UK, 2019; pp. 185–219. [Google Scholar] [CrossRef]
- Goel, P.; Kaushik, N.; Sivathanu, B.; Pillai, R.; Vikas, J. Consumers’ Adoption of Artificial Intelligence and Robotics in Hospitality and Tourism Sector: Literature Review and Future Research Agenda. Tour. Rev. 2022, 77, 1081–1096. [Google Scholar] [CrossRef]
- Prentice, C.; Lopes, S.D.; Wang, X. The Impact of Artificial Intelligence and Employee Service Quality on Customer Satisfaction and Loyalty. J. Hosp. Mark. Manag. 2020, 29, 739–756. [Google Scholar] [CrossRef]
- Yang, L.; Henthorne, T.L.; George, B. Artificial Intelligence and Robotics Technology in the Hospitality Industry: Current Applications and Future Trends. In Digital Transformation in Business and Society: Theory and Cases; Springer: Cham, Switzerland, 2020; pp. 211–228. [Google Scholar] [CrossRef]
- Zhang, C.; Lu, Y. Study on Artificial Intelligence: The State of the Art and Future Prospects. J. Ind. Inf. Integr. 2021, 23, 100224. [Google Scholar] [CrossRef]
- Filipiak, B.Z.; Dylewski, M.; Kalinowski, M. Economic Development Trends in the EU Tourism Industry: Towards the Digitalization Process and Sustainability. Qual. Quant. 2023, 57 (Suppl. S3), 321–346. [Google Scholar] [CrossRef] [PubMed]
- Samala, N.; Katkam, B.S.; Bellamkonda, R.S.; Rodriguez, R.V. Impact of AI and Robotics in the Tourism Sector: A Critical Insight. J. Tour. Futures 2020, 8, 73–87. [Google Scholar] [CrossRef]
- Sánchez-Medina, A.J.; Eleazar, C. Using Machine Learning and Big Data for Efficient Forecasting of Hotel Booking Cancellations. Int. J. Hosp. Manag. 2020, 89, 102546. [Google Scholar] [CrossRef]
- Tomczyk, A.T.; Buhalis, D.; Fan, D.X.; Williams, N.L. Price-Personalization: Customer Typology Based on Hospitality Business. J. Bus. Res. 2022, 147, 462–476. [Google Scholar] [CrossRef]
- Gajić, T.; Vukolić, D.; Bugarčić, J.; Đoković, F.; Spasojević, A.; Knežević, S.; Đorđević Boljanović, J.; Glišić, S.; Matović, S.; Dávid, L.D. The Adoption of Artificial Intelligence in Serbian Hospitality: A Potential Path to Sustainable Practice. Sustainability 2024, 16, 3172. [Google Scholar] [CrossRef]
- Tran, T.P.; Lin, C.W.; Baalbaki, S.; Guzmán, F. How Personalized Advertising Affects Equity of Brands Advertised on Facebook? A Mediation Mechanism. J. Bus. Res. 2020, 120, 1–15. [Google Scholar] [CrossRef]
- Chan, E.S.; Okumus, F.; Chan, W. Barriers to Environmental Technology Adoption in Hotels. J. Hosp. Tour. Res. 2018, 42, 829–852. [Google Scholar] [CrossRef]
- Grundner, L.; Neuhofer, B. The Bright and Dark Sides of Artificial Intelligence: A Futures Perspective on Tourist Destination Experiences. J. Destin. Mark. Manag. 2021, 19, 100511. [Google Scholar] [CrossRef]
- Ostrom, A.L.; Fotheringham, D.; Bitner, M.J. Customer Acceptance of AI in Service Encounters: Understanding Antecedents and Consequences. In Handbook of Service Science; Springer: Cham, Switzerland, 2019; Volume 2, pp. 77–103. [Google Scholar] [CrossRef]
- Kannan, R. Revolutionizing the Tourism Industry through Artificial Intelligence: A Comprehensive Review of AI Integration, Impact on Customer Experience, Operational Efficiency, and Future Trends. Int. J. Multidimens. Res. Perspect. 2024, 2, 1–14. [Google Scholar]
- Hu, Y.; Min, H.K. The Dark Side of Artificial Intelligence in Service: The “Watching-Eye” Effect and Privacy Concerns. Int. J. Hosp. Manag. 2023, 110, 103437. [Google Scholar] [CrossRef]
- Zhang, Y.; Wu, M.; Tian, G.Y.; Zhang, G.; Lu, J. Ethics and Privacy of Artificial Intelligence: Understandings from Bibliometrics. Knowl. Based Syst. 2021, 222, 106994. [Google Scholar] [CrossRef]
- Verma, S.; Yadav, N. Past, Present, and Future of Electronic Word of Mouth (EWOM). J. Interact. Mark. 2021, 53, 111–128. [Google Scholar] [CrossRef]
- Dwivedi, Y.K.; Kshetri, N.; Hughes, L.; Slade, E.L.; Jeyaraj, A.; Kar, A.K.; Baabdullah, A.M.; Koohang, A.; Raghavan, V.; Ahuja, M.; et al. “So What if ChatGPT Wrote It?” Multidisciplinary Perspectives on Opportunities, Challenges and Implications of Generative Conversational AI for Research, Practice and Policy. Int. J. Inf. Manag. 2023, 71, 102642. [Google Scholar] [CrossRef]
- Chi, O.H.; Gursoy, D.; Chi, C.G. Tourists’ Attitudes Toward the Use of Artificially Intelligent (AI) Devices in Tourism Service Delivery: Moderating Role of Service Value Seeking. J. Travel Res. 2022, 61, 170–185. [Google Scholar] [CrossRef]
- Solakis, K.; Katsoni, V.; Mahmoud, A.B.; Grigoriou, N. Factors Affecting Value Co-Creation through Artificial Intelligence in Tourism: A General Literature Review. J. Tour. Futures 2024, 10, 116–130. [Google Scholar] [CrossRef]
- Ghesh, N.; Alexander, M.; Davis, A. The Artificial Intelligence-Enabled Customer Experience in Tourism: A Systematic Literature Review. Tour. Rev. 2024, 79, 1017–1037. [Google Scholar] [CrossRef]
- Marković, S.; Gjurašić, M. Creating Personalized Guest Experience Journey in Leisure Hotel. In Proceedings of the Fourth International Scientific Conference on Recent Advances in Information Technology, Tourism, Economics, Management and Agriculture, Split, Croatia, 8 October 2020; p. 31. [Google Scholar] [CrossRef]
- Hair, J.F.; Hult, G.T.M.; Ringle, C.M.; Sarstedt, M.; Danks, N.P.; Ray, S. An Introduction to Structural Equation Modeling. In Partial Least Squares Structural Equation Modeling (PLS-SEM) Using R; Springer: Cham, Switzerland, 2021. [Google Scholar] [CrossRef]
- Alabi, O.; Bukola, T. Introduction to Descriptive Statistics. In Recent Advances in Biostatistics; IntechOpen: London, UK, 2023. [Google Scholar] [CrossRef]
- Watkins, M.W. Exploratory Factor Analysis: A Guide to Best Practice. J. Black Psychol. 2018, 44, 509–527. [Google Scholar] [CrossRef]
- Li, Y. Data Analysis: Structure Equation Modeling (SEM). In Expatriate Manager’s Adaption and Knowledge Acquisition; Springer: Singapore, 2016. [Google Scholar] [CrossRef]
- Ab Hamid, M.R.; Sami, W.; Mohmad Sidek, M.H. Discriminant Validity Assessment: Use of Fornell & Larcker Criterion versus HTMT Criterion. J. Phys. Conf. Ser. 2017, 890, 012163. [Google Scholar] [CrossRef]
- Akinwande, O.; Dikko, H.G.; Agboola, S. Variance Inflation Factor: As a Condition for the Inclusion of Suppressor Variable(s) in Regression Analysis. Open J. Stat. 2014, 5, 754–767. [Google Scholar] [CrossRef]
- Allam, S. The Impact of Artificial Intelligence on Innovation—An Exploratory Analysis. Int. J. Creat. Res. Thoughts 2016, 4, 810–814. [Google Scholar]
- Casillo, M.; Colace, F.; Lemma, S.; Pascale, F. A Tailor-Made System for Providing Personalized Services. In Proceedings of the 29th International Conference on Software Engineering and Knowledge Engineering, Pittsburgh, PA, USA, 5–7 July 2017. [Google Scholar] [CrossRef]
- Jain, G.; Paul, J.; Shrivastava, A. Hyper-Personalization, Co-Creation, Digital Clienteling and Transformation. J. Bus. Res. 2021, 124, 12–23. [Google Scholar] [CrossRef]
- Feng, X.; Fu, S.; Qin, J. Determinants of Consumers’ Attitudes Toward Mobile Advertising: The Mediating Roles of Intrinsic and Extrinsic Motivations. Comput. Hum. Behav. 2016, 63, 334–341. [Google Scholar] [CrossRef]
- Chandra, S.; Verma, S.; Lim, W.M.; Kumar, S.; Donthu, N. Personalization in Personalized Marketing: Trends and Ways Forward. Psychol. Mark. 2022, 39, 1529–1562. [Google Scholar] [CrossRef]
- Davis, F.D. Perceived Usefulness, Perceived Ease of Use, and User Acceptance of Information Technology. MIS Q. 1989, 13, 319–340. [Google Scholar] [CrossRef]
- Donthu, N.; Kumar, S.; Pattnaik, D. Forty-Five Years of Journal of Business Research: A Bibliometric Analysis. J. Bus. Res. 2020, 109, 1–14. [Google Scholar] [CrossRef]
- Kosinski, M.; Bachrach, Y.; Kohli, P.; Stillwell, D.; Graepel, T. Manifestations of User Personality in Website Choice and Behaviour on Online Social Networks. Mach. Learn. 2014, 95, 357–380. [Google Scholar] [CrossRef]
- Lee, E.B.; Lee, S.G.; Yang, C.G. The Influences of Advertisement Attitude and Brand Attitude on Purchase Intention of Smartphone Advertising. Ind. Manag. Data Syst. 2017, 117, 1011–1036. [Google Scholar] [CrossRef]
- Venkatesh, V.; Davis, F.D. A Theoretical Extension of the Technology Acceptance Model: Four Longitudinal Field Studies. Manag. Sci. 2000, 46, 186–204. [Google Scholar] [CrossRef]
- Venkatesh, V.; Bala, H. Technology Acceptance Model 3 and a Research Agenda on Interventions. Decis. Sci. 2008, 39, 273–315. [Google Scholar] [CrossRef]
- Zanker, M.; Rook, L.; Jannach, D. Measuring the Impact of Online Personalisation: Past, Present, and Future. Int. J. Hum. Comput. Stud. 2019, 131, 160–168. [Google Scholar] [CrossRef]
- Gajić, T.; Blešić, I.; Petrović, M.D.; Radovanović, M.M.; Đoković, F.; Demirović Bajrami, D.; Kovačić, S.; Jošanov Vrgović, I.; Tretyakova, T.N.; Syromiatnikova, J.A. Stereotypes and Prejudices as (Non) Attractors for Willingness to Revisit Tourist-Spatial Hotspots in Serbia. Sustainability 2023, 15, 5130. [Google Scholar] [CrossRef]
- Chernyshev, K.A.; Alov, I.N.; Li, Y.; Gajić, T. How Real Is Migration’s Contribution to the Population Change in Major Urban Agglomerations? J. Geogr. Inst. Jovan Cvijić SASA 2023, 73, 371–378. [Google Scholar] [CrossRef]
- Kang, J.W.; Namkung, Y. The Role of Personalization on Continuance Intention in Food Service Mobile Apps: A Privacy Calculus Perspective. Int. J. Contemp. Hosp. Manag. 2019, 31, 734–752. [Google Scholar] [CrossRef]
- Al-Hyari, H.S.A.; Al-Smadi, H.M.; Weshah, S.R. The impact of artificial intelligence (AI) on guest satisfaction in hotel management: An empirical study of luxury hotels. Geo J. Tour. Geosites 2023, 48, 810–819. [Google Scholar] [CrossRef]
- Saxena, S.K.; Gupta, V.; Kumar, S. Enhancing Guest Loyalty in the Hotel Industry Through Artificial Intelligence-Driven Personalization. In New Technologies in Virtual and Hybrid Events; IGI Global: Hershey, PA, USA, 2024. [Google Scholar] [CrossRef]








| Characteristic | Serbia | Serbia (%) | Hungary | Hungary (%) |
|---|---|---|---|---|
| Gender | ||||
| Male | 230 | 47.2% | 265 | 48.2% |
| Female | 257 | 52.8% | 285 | 51.8% |
| Age | ||||
| 18–29 years | 120 | 24.6% | 135 | 24.5% |
| 30–39 years | 140 | 28.7% | 150 | 27.3% |
| 40–49 years | 110 | 22.6% | 125 | 22.7% |
| 50–59 years | 85 | 17.5% | 95 | 17.3% |
| 60+ years | 32 | 6.6% | 45 | 8.2% |
| Education | ||||
| High School | 180 | 37.0% | 200 | 36.4% |
| Bachelor’s Degree | 200 | 41.1% | 220 | 40.0% |
| Master’s Degree | 80 | 16.4% | 90 | 16.4% |
| PhD | 27 | 5.5% | 40 | 7.3% |
| Employment | ||||
| Employed | 320 | 65.7% | 360 | 65.5% |
| Unemployed | 100 | 20.5% | 110 | 20.0% |
| Student | 50 | 10.3% | 55 | 10.0% |
| Retired | 17 | 3.5% | 25 | 4.5% |
| Construct | Statement | Abbreviations |
|---|---|---|
| Personalized Recommendations for Activities (PRA) | AI helped discover missed activities. | PRA1 |
| AI recommendations matched my interests. | PRA2 | |
| AI knew desired activities. | PRA3 | |
| Satisfied with AI activity recommendations. | PRA4 | |
| Personalized Food and Drink Offers (PFD) | AI recommended preferred food and drinks. | PFD1 |
| Satisfied with AI food and drink choices. | PFD2 | |
| Personalized and satisfactory food/drink recommendations. | PFD3 | |
| AI provided exactly desired food/drinks. | PFD4 | |
| Personalized Room Services (PRS) | AI adjusted room conditions to needs. | PRS1 |
| Satisfied with AI room personalization. | PRS2 | |
| AI improved comfort through room service adjustments. | PRS3 | |
| AI personalization increased stay satisfaction. | PRS4 | |
| Satisfaction with Personalized Experience (SPE) | AI experience enhanced stay. | SPE1 |
| Preference for AI presence during stays. | SPE2 | |
| AI services increased hotel satisfaction. | SPE3 | |
| AI provided an unforgettable experience. | SPE4 | |
| Trust in AI Systems (TAS) | I trust AI technology for personalization. | TAS1 |
| I believe AI uses data securely. | TAS2 | |
| Trust in AI increases my satisfaction. | TAS3 | |
| I feel safer when AI handles my data. | TAS4 | |
| Experience with Technology (EWT) | My tech experience helps me accept AI. | EWT1 |
| Familiarity with AI tech enhances satisfaction. | EWT2 | |
| Familiarity with AI increases enjoyment. | EWT3 | |
| Easier to accept AI if used similar tech. | EWT4 | |
| Privacy and Data Security (PDS) | It’s important my data is secure with AI. | PDS1 |
| Satisfaction is higher when data is protected. | PDS2 | |
| Data security perception affects enjoyment. | PDS3 | |
| Low privacy concerns increase AI satisfaction. | PDS4 |
| Serbia | Hungary | |||||||
|---|---|---|---|---|---|---|---|---|
| Construct | m | sd | α | λ | m | sd | α | λ |
| PRA1 | 2.34 | 1.326 | 0.906 | 0.938 | 3.12 | 1.422 | 0.911 | 0.872 |
| PRA2 | 3.89 | 1.777 | 0.902 | 0.897 | 4.02 | 1.801 | 0.894 | 0.854 |
| PRA3 | 3.51 | 1.563 | 0.944 | 0.852 | 3.77 | 1.635 | 0.917 | 0.816 |
| PRA4 | 2.99 | 1.832 | 0.902 | 0.847 | 3.26 | 1.914 | 0.879 | 0.835 |
| PFD1 | 3.43 | 1.48 | 0.917 | 0.840 | 3.60 | 1.537 | 0.921 | 0.815 |
| PFD2 | 3.42 | 1.513 | 0.878 | 0.791 | 3.49 | 1.545 | 0.883 | 0.782 |
| PFD3 | 4.33 | 1.386 | 0.934 | 0.755 | 4.48 | 1.432 | 0.940 | 0.741 |
| PFD4 | 4.72 | 1.692 | 0.877 | 0.838 | 4.85 | 1.704 | 0.889 | 0.813 |
| PRS1 | 4.37 | 1.465 | 0.989 | 0.826 | 4.50 | 1.502 | 0.992 | 0.805 |
| PRS2 | 3.79 | 2.692 | 0.913 | 0.791 | 3.85 | 2.711 | 0.915 | 0.779 |
| PRS3 | 3.54 | 2.487 | 0.944 | 0.758 | 3.69 | 2.511 | 0.949 | 0.745 |
| PRS4 | 3.38 | 2.459 | 0.899 | 0.725 | 3.45 | 2.476 | 0.903 | 0.712 |
| SPE1 | 3.98 | 2.116 | 0.942 | 0.722 | 4.10 | 2.132 | 0.945 | 0.698 |
| SPE2 | 2.17 | 2.267 | 0.900 | 0.720 | 2.23 | 2.289 | 0.903 | 0.705 |
| SPE3 | 3.76 | 2.221 | 0.910 | 0.855 | 3.90 | 2.248 | 0.913 | 0.833 |
| SPE4 | 3.34 | 1.326 | 0.917 | 0.882 | 3.50 | 1.348 | 0.920 | 0.860 |
| TAS2 | 3.08 | 1.985 | 0.936 | 0.799 | 3.18 | 2.021 | 0.939 | 0.777 |
| TAS3 | 3.51 | 2.088 | 0.897 | 0.796 | 3.63 | 2.116 | 0.901 | 0.789 |
| TAS4 | 3.45 | 1.997 | 0.909 | 0.847 | 3.57 | 2.031 | 0.912 | 0.833 |
| EWT1 | 3.24 | 1.912 | 0.988 | 0.837 | 3.35 | 1.934 | 0.990 | 0.820 |
| EWT2 | 3.49 | 2.025 | 0.920 | 0.780 | 3.58 | 2.043 | 0.923 | 0.768 |
| EWT3 | 2.6 | 0.885 | 0.925 | 0.844 | 2.68 | 0.912 | 0.928 | 0.831 |
| EWT4 | 3.38 | 1.366 | 0.973 | 0.933 | 3.48 | 1.395 | 0.976 | 0.918 |
| PDS1 | 2.47 | 0.119 | 0.912 | 0.920 | 2.55 | 0.124 | 0.915 | 0.905 |
| PDS2 | 2.52 | 0.498 | 0.813 | 0.901 | 2.61 | 0.507 | 0.816 | 0.888 |
| PDS3 | 3.49 | 0.552 | 0.912 | 0.898 | 3.58 | 0.563 | 0.914 | 0.876 |
| PDS4 | 3.49 | 0.149 | 0.899 | 0.834 | 3.55 | 0.153 | 0.902 | 0.822 |
| Factor | Country | M | SD | α | IE | %Variance | Cumulative % | CR | AVE |
|---|---|---|---|---|---|---|---|---|---|
| PRA | Serbia | 3.680 | 1.426 | 0.913 | 10.206 | 36.449 | 36.449 | 0.928 | 0.721 |
| Hungary | 3.750 | 1.478 | 0.919 | 9.850 | 34.567 | 34.567 | 0.933 | 0.739 | |
| PFD | Serbia | 3.820 | 1.395 | 0.886 | 3.347 | 11.954 | 48.403 | 0.914 | 0.706 |
| Hungary | 3.890 | 1.527 | 0.892 | 3.712 | 13.256 | 47.823 | 0.918 | 0.715 | |
| PRS | Serbia | 3.910 | 1.462 | 0.877 | 1.810 | 6.464 | 54.867 | 0.905 | 0.682 |
| Hungary | 3.960 | 1.495 | 0.882 | 2.125 | 7.589 | 55.412 | 0.897 | 0.694 | |
| SPE | Serbia | 3.950 | 1.531 | 0.924 | 1.450 | 5.180 | 60.047 | 0.919 | 0.743 |
| Hungary | 4.010 | 1.483 | 0.916 | 1.587 | 5.667 | 61.079 | 0.931 | 0.764 | |
| TAS | Serbia | 3.720 | 1.410 | 0.903 | 1.212 | 4.328 | 64.375 | 0.884 | 0.667 |
| Hungary | 3.790 | 1.488 | 0.895 | 1.346 | 4.807 | 65.886 | 0.916 | 0.685 | |
| EWT | Serbia | 3.650 | 1.353 | 0.869 | 1.095 | 3.910 | 68.285 | 0.913 | 0.661 |
| Hungary | 3.720 | 1.464 | 0.876 | 1.123 | 4.010 | 69.896 | 0.895 | 0.704 | |
| PDS | Serbia | 3.810 | 1.394 | 0.911 | 1.006 | 3.557 | 71.842 | 0.908 | 0.731 |
| Hungary | 3.880 | 1.439 | 0.927 | 1.015 | 3.625 | 73.521 | 0.921 | 0.751 |
| Path | Serbia | Hungary | ||||||||
|---|---|---|---|---|---|---|---|---|---|---|
| β | M | sd | t | p | β | M | sd | t | p | |
| EWT → SPE | 0.295 | 0.290 | 0.053 | 5.566 | 0.000 | 0.331 | 0.321 | 0.065 | 5.121 | 0.000 |
| PFD → EWT | 0.498 | 0.473 | 0.103 | 4.835 | 0.000 | 0.555 | 0.504 | 0.064 | 8.672 | 0.002 |
| PFD → PDS | 0.367 | 0.349 | 0.151 | 2.430 | 0.003 | 0.278 | 0.247 | 0.104 | 2.673 | 0.000 |
| PFD → TAS | 0.280 | 0.266 | 0.094 | 2.979 | 0.003 | 0.273 | 0.219 | 0.090 | 3.033 | 0.003 |
| PRA → EWT | 0.439 | 0.417 | 0.101 | 4.347 | 0.000 | 0.466 | 0.415 | 0.076 | 6.132 | 0.004 |
| PRA → PDS | 0.543 | 0.516 | 0.241 | 2.253 | 0.004 | 0.362 | 0.328 | 0.120 | 3.017 | 0.001 |
| PRA → TAS | 0.399 | 0.379 | 0.109 | 3.661 | 0.006 | 0.345 | 0.316 | 0.112 | 3.080 | 0.001 |
| PRS → EWT | 0.525 | 0.523 | 0.099 | 5.303 | 0.000 | 0.847 | 0.844 | 0.061 | 13.939 | 0.000 |
| PRS → PDS | 0.254 | 0.241 | 0.180 | 1.411 | 0.005 | 0.406 | 0.358 | 0.128 | 3.172 | 0.004 |
| PRS → TAS | 0.391 | 0.372 | 0.108 | 3.627 | 0.000 | 0.427 | 0.433 | 0.098 | 4.345 | 0.000 |
| PDS → SPE | 0.538 | 0.511 | 0.044 | 12.227 | 0.007 | 0.470 | 0.396 | 0.434 | 1.083 | 0.000 |
| TAS → SPE | 0.520 | 0.517 | 0.041 | 12.683 | 0.000 | 0.336 | 0.306 | 0.037 | 9.081 | 0.000 |
| Specific Indirect Effects | Serbia | Hungary |
|---|---|---|
| PFD → EWT → SPE | 0.160 | 0.052 |
| PRA → EWT → SPE | 0.083 | 0.090 |
| PRS → EWT → SPE | 0.155 | 0.280 |
| PFD → PDS → SPE | 0.210 | 0.010 |
| PRA → PDS → SPE | 0.236 | 0.067 |
| PRS → PDS → SPE | 0.197 | 0.097 |
| PFD → TAS → SPE | 0.259 | 0.157 |
| PRA → TAS → SPE | 0.207 | 0.116 |
| PRS → TAS → SPE | 0.132 | 0.143 |
Disclaimer/Publisher’s Note: The statements, opinions and data contained in all publications are solely those of the individual author(s) and contributor(s) and not of MDPI and/or the editor(s). MDPI and/or the editor(s) disclaim responsibility for any injury to people or property resulting from any ideas, methods, instructions or products referred to in the content. |
© 2024 by the authors. Licensee MDPI, Basel, Switzerland. This article is an open access article distributed under the terms and conditions of the Creative Commons Attribution (CC BY) license (https://creativecommons.org/licenses/by/4.0/).
Share and Cite
Makivić, R.; Vukolić, D.; Veljović, S.; Bolesnikov, M.; Dávid, L.D.; Ivanišević, A.; Silić, M.; Gajić, T. AI Impact on Hotel Guest Satisfaction via Tailor-Made Services: A Case Study of Serbia and Hungary. Information 2024, 15, 700. https://doi.org/10.3390/info15110700
Makivić R, Vukolić D, Veljović S, Bolesnikov M, Dávid LD, Ivanišević A, Silić M, Gajić T. AI Impact on Hotel Guest Satisfaction via Tailor-Made Services: A Case Study of Serbia and Hungary. Information. 2024; 15(11):700. https://doi.org/10.3390/info15110700
Chicago/Turabian StyleMakivić, Ranko, Dragan Vukolić, Sonja Veljović, Minja Bolesnikov, Lóránt Dénes Dávid, Andrea Ivanišević, Mario Silić, and Tamara Gajić. 2024. "AI Impact on Hotel Guest Satisfaction via Tailor-Made Services: A Case Study of Serbia and Hungary" Information 15, no. 11: 700. https://doi.org/10.3390/info15110700
APA StyleMakivić, R., Vukolić, D., Veljović, S., Bolesnikov, M., Dávid, L. D., Ivanišević, A., Silić, M., & Gajić, T. (2024). AI Impact on Hotel Guest Satisfaction via Tailor-Made Services: A Case Study of Serbia and Hungary. Information, 15(11), 700. https://doi.org/10.3390/info15110700

