Exploring Players’ Perspectives: A Comprehensive Topic Modeling Case Study on Elden Ring
Abstract
1. Introduction
2. Research Questions
- What are the most frequently mentioned components in Elden Ring reviews?
- ⎼
- This question seeks to identify the key themes and aspects of the game that players discuss most frequently in their reviews.
- How do the different NLP techniques (LDA, BERT, and LDA-BERT) compare in terms of their ability to extract meaningful topics from the reviews?
- ⎼
- This question aims to evaluate the effectiveness of each method in capturing the underlying themes and sentiments in the player feedback.
- Which method provides the most comprehensive and actionable insights for game developers?
- ⎼
- This question addresses the practical implications of the different topic modeling techniques, focusing on which method offers the most valuable insights for improving game design and player experience.
3. Related Work
- Combined Use of LDA, BERT, and LDA-BERT: Unlike previous studies that often focus on a single method, we compare the effectiveness of LDA, BERT, and a hybrid LDA-BERT model in extracting meaningful topics from game reviews. This comparison provides a comprehensive understanding of each method’s strengths and weaknesses.
- Comprehensive Preprocessing: Our study includes a detailed preprocessing phase, including automated translation and typo correction, which ensures high-quality data for analysis. This step is often overlooked in other studies, which may lead to less accurate results.
- Focused Analysis on a Popular Game: By concentrating on over 8000 reviews of Elden Ring, we provide a case study that demonstrates the practical application of these methods in a real-world scenario. This focused analysis highlights specific insights that can inform game development and player engagement strategies.
- Custom Data Extraction: While most existing studies rely on pre-built software for data extraction, we developed a custom Python-based script to extract reviews directly from Metacritic. This approach allowed for greater flexibility and control over the data collection process, ensuring that we could capture a comprehensive and high-quality dataset.
- Interpretation of Results: We conducted a thorough interpretation of the topic modeling results, identifying key themes and insights that are directly applicable to game development and marketing strategies.
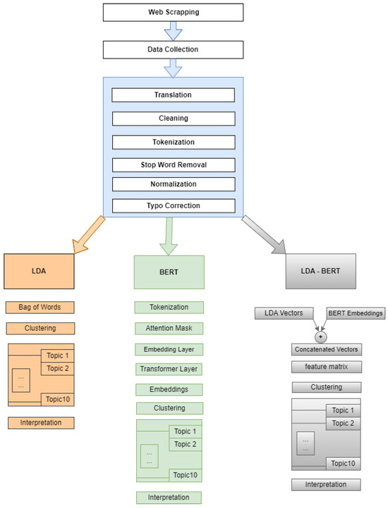
4. Methodology
Data Collection
5. Data Preprocessing
- Cleaning: We carefully went over the text in this first stage to remove any unneeded elements that do not add any important information for analysis. For that purpose, we did perform the following steps:
- ⎼
- Eliminating handles, URLs, numbers, and punctuation: This step removes social media handles, web addresses, and numeric characters, which are typically irrelevant to the text analysis task.
- ⎼
- Splitting camel-cased words: It separates words that are joined in the camel case format, ensuring that each word is treated individually.
- ⎼
- Removing special characters and repeated letters: This cleans up text by eliminating unnecessary punctuation, asterisks, and reduces characters repeated more than twice in a single instance.
- ⎼
- Extracting content within parentheses and adjusting punctuation spacing: It deletes text enclosed in parentheses and ensures proper spacing after punctuation marks.
- ⎼
- Specific noise text removal: Targets and removes predefined phrases or patterns identified as noise, such as “product received for free”, to improve the quality of the dataset.
- ⎼
- Deduplication of consecutive repeated words or phrases: Identifies and collapses instances where the same word or phrase is repeated back-to-back, streamlining the text.
- Tokenization: Here, we broke down the text into its fundamental components, known as tokens, which usually correspond to words. For example, the sentence “Gamers love challenging levels” would be tokenized into [“Gamers”, “love”, “challenging”, “levels”]. This process is vital because it turns unstructured text into a format that our algorithms can interpret and analyze.
- Stop Word Removal: Stop words, which are common words in the English language such as “a”, “the”, “I“, were removed. Additionally, we identified and eliminated other frequent but uninformative words using a custom stop words list specifically tailored for game reviews. This list was iteratively refined by running the analysis and adjusting based on results to exclude words that did not add meaningful value. In addition to standard English stop words, this process also filtered out context-specific terms like “feel”, “like”, and “spoiler”. The full list of removed stop words can be found in Table A4.
- Normalization: During normalization, we converted all text to a consistent format to reduce complexity. This typically involves converting all characters to lowercase, thus equating words like “Game” and “game”, and removing punctuation. This step simplifies the text and helps avoid duplication of the same words in different cases or forms.
- Typo Correction: We utilized the SymSpell library to correct typos in the text. Each word in the review was compared against a frequency dictionary of English words, and the closest matching suggestion was selected to replace the original word, ensuring accurate and meaningful corrections.
5.1. Analytical Methods
- Latent Dirichlet Allocation (LDA): LDA, introduced in 2003, serves as a foundational method for identifying the main themes within our corpus [12]. We configured our LDA model with a specific number of topics, set to 10, based on systematic evaluation involving coherence scores and perplexity, alongside a comparative analysis to ensure optimal topic uniqueness and interpretability. This model treats each review as a document, analyzing the distribution of topics and words within to uncover underlying patterns. Also, we have used Gensim library for the LDA model.
- Bidirectional Encoder Representations from Transformers (BERT): We utilized the ’bert-base-uncased’ variant from HuggingFace’s Transformers library. It is a deep learning model well-known for its natural language processing capabilities [48]. This model was selected for its computational efficiency, with 12 transformer layers and 768 hidden units per layer, enabling us to effectively process our dataset within available resources.The ’uncased’ version processes text in lowercase, aligning with our preprocessing steps to minimize orthographic variations and focus on semantic content. BERT transforms textual data into high-dimensional embeddings that capture the contextual relationships between words, which are then used for unsupervised clustering and topic analysis [49].To identify topics from the text data, we used BERT embeddings as the primary input for clustering. The process involved the following steps:Text Preprocessing: We first preprocessed the text data to clean and normalize them, ensuring consistency across the dataset.Tokenization and Embedding Generation: We used the ’bert-base-uncased’ variant of BERT to tokenize the text. The tokenizer broke down the text into tokens corresponding to BERT’s pre-trained vocabulary. Special tokens like [CLS] and [SEP] were added to structure the input. The tokenized text was then fed into the BERT model, which generated high-dimensional embeddings for each token. The embedding associated with the [CLS] token, which represents the entire sequence’s meaning, was extracted for further analysis. These embeddings capture the contextual relationships between words in each review.Clustering with K-Means: The [CLS] embeddings were used as input to a K-Means clustering algorithm. We specified the number of clusters (num_clusters = 10), which allowed us to categorize the reviews into distinct topics.Topic Identification: For each cluster, we analyzed the most frequent and representative words, which were identified based on the clustering of the BERT embeddings. These words were visualized in word clouds, where the size of each word corresponds to its frequency and importance within the cluster.
- Latent Dirichlet Allocation with Bidirectional Encoder Representations from Transformers (LDA-BERT): This hybrid approach combines the strengths of both LDA and BERT to provide a comprehensive analysis of the text data. LDA generates topic vectors, where each element represents the probability distribution of topics within a document. BERT, on the other hand, creates high-dimensional contextual embeddings that capture the nuanced meaning of words within the text.To integrate these two approaches effectively, we first applied a scaling factor () to the LDA vectors to ensure that they were on a comparable scale with the BERT embeddings. This step was crucial because the LDA vectors, which represent probabilities, are much lower-dimensional than the BERT embeddings, which capture richer semantic information across high-dimensional spaces. Without this scaling, there was a risk that the BERT embeddings would dominate the combined feature vector.The value of was determined empirically. We tested multiple scaling factors and evaluated the balance between LDA’s topic representations and BERT’s semantic embeddings during clustering. Through this process, we found that provided the optimal balance, ensuring that the LDA vectors contributed significantly to the combined feature vector without being overshadowed by the BERT embeddings.After scaling, we concatenated the LDA vectors with the BERT embeddings to form a combined feature vector for each document. This combined vector was then used for further analysis, including clustering and topic identification. By carefully balancing the contributions of both LDA and BERT, this method effectively captures both the broad thematic structure provided by LDA and the deep contextual insights offered by BERT, leading to a more nuanced understanding of user sentiment and preferences.Clustering with K-Means: We concatenated LDA topic vectors with BERT embeddings and applied K-Means clustering (num-clusters = 10) to the combined feature vectors. This allowed us to categorize the reviews into distinct topics by integrating thematic and contextual information.Topic Identification: Topic words were identified by leveraging the LDA component, which provides topic-word distributions. Since the BERT embeddings do not directly represent individual words in terms of topics, the LDA vectors were used to extract the most frequent topic words, while BERT embeddings added contextual depth. These words were visualized in word clouds, where word size reflects frequency and importance within the cluster.
5.2. Results Interpretation
6. Results
6.1. LDA Model Results and Interpretation
6.1.1. Topic 1: Player Preferences in Open-World Gaming—World-Building, Combat, and Aesthetics
6.1.2. Topic 2: Technical Challenges and Community Solutions in PC Gaming—A Focus on Performance, Graphics, and Game Optimization
6.1.3. Topic 3: Exploring Narrative and Combat in Gaming—A Deep Dive into Game Mechanics, Storytelling, and Visual Experience
6.1.4. Topic 4: Celebrating Challenge and Immersion in Gaming—Discussions on Difficulty, Time Investment, and Open-World Masterpieces
6.1.5. Topic 5: Embracing Exploration and Aesthetics in Gaming—A Journey through Open Worlds, Visual Beauty, and Engaging Challenges
6.1.6. Topic 6: Critical Analysis and Diverse Opinions in Gaming—Discussions on Game Content, Performance, and Player Experiences
6.1.7. Topic 7: Appreciating the Finer Aspects of Gaming—A Focus on Narrative, Aesthetics, and Gameplay Experience
6.1.8. Topic 8: Balanced Perspectives in Gaming—Merging Praise with Critical Analysis in Game Reviews and Discussions
6.1.9. Topic 9: Navigating the Complexities of Tech and Gaming—A Blend of Technical Insights and User Experiences
6.1.10. Topic 10: Exploring Strategic Depth in Gaming—Insights into Role-Playing and MOBA Genres with a Focus on Player Dynamics and Game Mechanics
6.2. BERT Model Results and Interpretation
6.2.1. Cluster 1: Crafting Culturally Rich, Challenging Gameplay with Immersive Narratives
6.2.2. Cluster 2: Immersive Combat and Story—Balancing Dark Themes with Fun Mechanics
6.2.3. Cluster 3: Exploring Vast Landscapes in the Ultimate Open World Game with High-Quality Production and Immersive Gamelan Music
6.2.4. Cluster 4: Blending Narrative and Experience in an Open World Setting with ’Bloodhound’ Elements and Acclaimed Quality
6.2.5. Cluster 5: Embracing Challenge and Darkness—A Focus on Hard Combat, Superior PC Graphics, and Aesthetic Appeal
6.2.6. Cluster 6: Artistic Harmony in Combat and World Design, Inspiring Beauty and Amazement
6.2.7. Cluster 7: Addressing Performance Concerns—Focus on Graphics Optimization, Issue Resolution, and Developer Support
6.2.8. Cluster 8: Valuing Deep Lore and Longevity—Emphasizing Story, Historical Richness, and Sustained Software Support
6.2.9. Cluster 9: Crafting Memorable Experiences—Combining Amazing Combat with Engaging Storylines for Standout Moments
6.2.10. Cluster 10: Mastering Elden Ring—Blending Story and Combat in a Dark, Challenging Open World with High-Quality Graphics
6.3. LDA-BERT Model Results and Interpretation
6.3.1. Cluster 1: Focused Discussions on Game Maintenance, Localization, and User Experience
6.3.2. Cluster 2: Balancing Combat Enjoyment and Technical Issues in Game Discussions
6.3.3. Cluster 3: Deep Dive into Game Design—Discussing “Souls”-like Challenges, Combat Mechanics, and Exploration
6.3.4. Cluster 4: Discussing Complex Game Worlds and Mechanics, Emphasizing Challenge and Design in Gameplay
6.3.5. Cluster 5: Celebrating Artistic and Engaging Games with Emphasis on Aesthetics, Story, and Gameplay Excellence
6.3.6. Cluster 6: Artistic Harmony in Combat and World Design, Inspiring Beauty and Amazement
6.3.7. Cluster 7: Addressing Performance Concerns—Focus on Graphics Optimization, Issue Resolution, and Developer Support
6.3.8. Cluster 8: Valuing Deep Lore and Longevity—Emphasizing Story, Historical Richness, and Sustained Software Support
6.3.9. Cluster 9: Crafting Memorable Experiences—Combining Amazing Combat with Engaging Storylines for Standout Moments
6.3.10. Cluster 10: Mastering Elden Ring—Blending Story and Combat in a Dark, Challenging Open World with High-Quality Graphics
7. Evaluation of Study Accuracy and Validity
8. Discussion
8.1. Understanding Player Preferences and Perceptions
8.2. Emphasis on Open-World Gaming and Aesthetics
8.3. Technical Challenges and Performance
8.4. Narrative and Combat Mechanics
8.5. New Insights and Implications
8.6. Commonality in Topic Modeling
- 40% word overlap between LDA and BERT clusters.
- 40% word overlap between LDA and LDA-BERT clusters.
- 55.6% word overlap between BERT and LDA-BERT clusters.
9. Conclusions
9.1. Limitations
9.2. Future Work
Author Contributions
Funding
Institutional Review Board Statement
Informed Consent Statement
Data Availability Statement
Acknowledgments
Conflicts of Interest
Abbreviations
| NLP | Natural Language Processing |
| LDA | Latent Dirichlet Allocation |
| BERT | Bidirectional Encoder Representations from Transformers |
Appendix A
| Cluster | Top Words |
|---|---|
| Cluster 1 | masterpiece, souls, open, world, explore, combat, dark, design, story, best, difficulty, enemies, graphics |
| Cluster 2 | performance, graphics, optimization, fps, issues, support, stutter, pc, technical, bugs, fix, rate, software |
| Cluster 3 | fun, graphics, story, terrible, enemies, fight, attack, dark, open, world, software, fps |
| Cluster 4 | love, souls, dark, best, masterpiece, hours, story, world, combat, great, design, fun |
| Cluster 5 | best, world, open, souls, explore, story, graphics, hours, amazing, beautiful, combat |
| Cluster 6 | combat, world, great, open, story, explore, areas, soft, bad, graphics, enemies, design |
| Cluster 7 | graphics, optimization, great, amaze, masterpiece, performance, issues, pc, support, bugs, rate |
| Cluster 8 | best, work, great, software, title, dark, incredible, amaze, perfect, world, story |
| Cluster 9 | best, bad, soft, years, history, amazing, graphics, drop, optimization, world |
| Cluster 10 | undo, major, thanks, fix, best, souls, years, great, amazing, dark |
| Cluster | Top Words |
|---|---|
| Cluster 1 | masterpiece, definitely, best, amaze, perfect, great, arabic, language, better, souls, world, hours, dark, open, story, explore, think, design |
| Cluster 2 | pc, performance, issues, graphics, gamelan, stutter, souls, enemies, fun, fps, support, attack, high, different, however, way, still, hard, look, experience |
| Cluster 3 | fun, graphics, story, terrible, enemies, fight, attack, dark, open, world, software, fps, bad, empty, understand, master, amazing, masterpiece, incredible, combat |
| Cluster 4 | love, souls, dark, best, masterpiece, hours, story, world, combat, great, design, fun, better, perfect, god |
| Cluster 5 | best, world, open, souls, explore, story, graphics, hours, amazing, beautiful, combat, discover, variety, series |
| Cluster 6 | areas, score, enemies, world, story, combat, open, hard, graphics, dark, design, great, soft, bugs, problems, amazing |
| Cluster 7 | amaze, great, masterpiece, bugs, music, combat, world, graphics, design, exploration, beautiful, favourite, breath, optimization, optimized |
| Cluster 8 | title, work, software, incredible, best, world, story, amazing, years, history, dark, optimization, experience, greatest, simple |
| Cluster 9 | best, bad, issues, frame, years, optimization, software, performance, view, graphics, drops, rate, soft, buy, wait |
| Cluster 10 | undo, major, thanks, fix, world, open, souls, combat, amazing, story, years, graphics, demanded, murasaki, finest |
| Cluster | Top Words |
|---|---|
| Cluster 1 | good, post, support, ultrahigh, language, release, mouse, keyboard, arabic, fix, stutter, pc, fps, video |
| Cluster 2 | kill, fun, game, terrible, bugs, world, frame, soft, pc, technical, exploration, fix, support, enemy |
| Cluster 3 | souls, world, open, exploration, dark, combat, amazing, always, difficulty, said, team, design, story |
| Cluster 4 | world, best, graphics, story, hard, think, gamelan, combat, better, masterpiece, hours, hour |
| Cluster 5 | best, world, open, souls, masterpiece, amaze, beautiful, hours, love, explore, graphics, pc |
| Cluster 6 | major, perfect, view, achievements, incredible, think, scenarios, quest, combat |
| Cluster 7 | world, hours, weapon, level, start, challenge, enjoy, enemies, great, combat |
| Cluster 8 | story, fun, way, love, levels, attack, quest, think, issues, support, rate, bugs, performance |
| Cluster 9 | pc, bad, bugs, patch |
| Cluster 10 | dark, souls, old, combat, boat, series, title, amount, actually, love, Bloodhound |
| Custom Stopwords |
|---|
| done, a, for, i, the, expand, click, contain, spoiler, it, be, in, one, get, even, year, guess, see, got, feel, want, tell, absolute, every, is, some, would, else, in, de, said, us, by, little, decided, bethesda, let, must, gam, thousands, los, la, al, to, contains, of, the, ago, much, really, ever, games, played, bosses, go, like, good, say, lot, diego, que, give, review, reviews, people, everyone, never, per, boss, also, many, new, may, back, try, vet, made, make, could, spoilers, first, una, fps, not, find |
References
- Alferova, L. Researching Potential Customers for the Video Game as a Service in the European Market. Hämeen Ammattikorkeakoulu University of Applied Sciences. 2016. Available online: https://www.theseus.fi/handle/10024/117058 (accessed on 15 September 2024).
- Chambers, C.; Feng, W.C.; Sahu, S.; Saha, D. Measurement-based characterization of a collection of on-line games. In Proceedings of the 5th ACM SIGCOMM Conference on Internet Measurement, Berkeley, CA, USA, 19–21 October 2005; p. 1. [Google Scholar]
- Dehghani, F.; Zaman, L. Facial Emotion Recognition in VR Games. In Proceedings of the 2023 IEEE Conference on Games (CoG), Boston, MA, USA, 21–24 August 2023; pp. 1–4. [Google Scholar] [CrossRef]
- Zagal, J.P.; Ladd, A.; Johnson, T. Characterizing and understanding game reviews. In Proceedings of the 4th International Conference on Foundations of Digital Games, Orlando, FL, USA, 26–30 April 2009; pp. 215–222. [Google Scholar]
- McNamara, A. Up against the wall: Game makers take on the press. In Proceedings of the Game Developer’s Conference, San Francisco, CA, USA, 18 February 2008; Volume 8. [Google Scholar]
- Stuart, K. State of play: Is there a role for the New Games Journalism. The Guardian. Available online: https://www.theguardian.com/technology/gamesblog/2005/feb/22/stateofplayi (accessed on 15 September 2024).
- Sherrick, B.; Schmierbach, M. The effects of evaluative reviews on market success in the video game industry. Comput. Games J. 2016, 5, 185–194. [Google Scholar] [CrossRef]
- Greenwood-Ericksen, A.; Poorman, S.R.; Papp, R. On the validity of Metacritic in assessing game value. Eludamos J. Comput. Game Cult. 2013, 7, 101–127. [Google Scholar] [CrossRef] [PubMed]
- Vieira, A.; Brandão, W. Evaluating Acceptance of Video Games using Convolutional Neural Networks for Sentiment Analysis of User Reviews. In Proceedings of the 30th ACM Conference on Hypertext and Social Media, Hof, Germany, 17–20 September 2019; pp. 273–274. [Google Scholar]
- Hu, Y.; Boyd-Graber, J.; Satinoff, B.; Smith, A. Interactive topic modeling. Mach. Learn. 2014, 95, 423–469. [Google Scholar] [CrossRef]
- Blei, D.M. Probabilistic topic models. Commun. ACM 2012, 55, 77–84. [Google Scholar] [CrossRef]
- Blei, D.M.; Ng, A.Y.; Jordan, M.I. Latent dirichlet allocation. J. Mach. Learn. Res. 2003, 3, 993–1022. [Google Scholar]
- Huang, J.; Rogers, S.; Joo, E. Improving restaurants by extracting subtopics from yelp reviews. In Proceedings of the iConference 2014 (Social Media Expo), Berlin, Germany, 4–7 March 2014. [Google Scholar]
- Heng, Y.; Gao, Z.; Jiang, Y.; Chen, X. Exploring hidden factors behind online food shopping from Amazon reviews: A topic mining approach. J. Retail Consum. Serv. 2018, 42, 161–168. [Google Scholar] [CrossRef]
- Girdhar, Y.; Giguere, P.; Dudek, G. Autonomous adaptive underwater exploration using online topic modeling. In Experimental Robotics, Proceedings of the 13th International Symposium on Experimental Robotics, Quebec City, QC, Canada, 18–21 June 2012; Springer: Cham, Switzerland, 2013; pp. 789–802. [Google Scholar]
- Liu, L.; Tang, L.; Dong, W.; Yao, S.; Zhou, W. An overview of topic modeling and its current applications in bioinformatics. SpringerPlus 2016, 5, 1–22. [Google Scholar] [CrossRef]
- Hong, L.; Davison, B.D. Empirical study of topic modeling in twitter. In Proceedings of the First Workshop on Social Media Analytics, Washington, DC, USA, 25–28 July 2010; pp. 80–88. [Google Scholar]
- Tran, T.; Ba, H.; Huynh, V.N. Measuring hotel review sentiment: An aspect-based sentiment analysis approach. In Uncertainty in Knowledge Modelling and Decision Making, Proceedings of the 7th International Symposium, IUKM 2019, Nara, Japan, 27–29 March 2019; Springer: Cham, Switzerland, 2019; pp. 393–405. [Google Scholar]
- Lubis, F.F.; Rosmansyah, Y.; Supangkat, S.H. Topic discovery of online course reviews using LDA with leveraging reviews helpfulness. Int. J. Electr. Comput. Eng. 2019, 9, 426. [Google Scholar] [CrossRef]
- Kwon, H.J.; Ban, H.J.; Jun, J.K.; Kim, H.S. Topic modeling and sentiment analysis of online review for airlines. Information 2021, 12, 78. [Google Scholar] [CrossRef]
- Duan, W.; Gu, B.; Whinston, A.B. Do online reviews matter?—An empirical investigation of panel data. Decis. Support Syst. 2008, 45, 1007–1016. [Google Scholar] [CrossRef]
- Hennig-Thurau, T.; Marchand, A.; Hiller, B. The relationship between reviewer judgments and motion picture success: Re-analysis and extension. J. Cult. Econ. 2012, 36, 249–283. [Google Scholar] [CrossRef]
- Hu, N.; Pavlou, P.A.; Zhang, J. Can online reviews reveal a product’s true quality? Empirical findings and analytical modeling of online word-of-mouth communication. In Proceedings of the 7th ACM Conference on Electronic Commerce, Ann Arbor, MI, USA, 11–15 June 2006; pp. 324–330. [Google Scholar]
- Joshi, M.; Das, D.; Gimpel, K.; Smith, N.A. Movie reviews and revenues: An experiment in text regression. In Proceedings of the Human Language Technologies: The 2010 Annual Conference of the North American Chapter of the Association for Computational Linguistics, Los Angeles, CA, USA, 2–4 June 2010; pp. 293–296. [Google Scholar]
- King, T. Does film criticism affect box office earnings? Evidence from movies released in the US in 2003. J. Cult. Econ. 2007, 31, 171–186. [Google Scholar] [CrossRef]
- Reinstein, D.A.; Snyder, C.M. The influence of expert reviews on consumer demand for experience goods: A case study of movie critics. J. Ind. Econ. 2005, 53, 27–51. [Google Scholar] [CrossRef]
- Wang, F.; Liu, X.; Fang, E.E. User reviews variance, critic reviews variance, and product sales: An exploration of customer breadth and depth effects. J. Retail. 2015, 91, 372–389. [Google Scholar] [CrossRef]
- Yu, Y.; Nguyen, B.H.; Yu, F.; Huynh, V.N. Discovering topics of interest on steam community using an lda approach. In Advances in the Human Side of Service Engineering, Proceedings of the International Conference on Applied Human Factors and Ergonomics, Virtual, 25–29 July 2021; Springer: Cham, Switzerland, 2021; pp. 510–517. [Google Scholar]
- Jeffrey, R.; Bian, P.; Ji, F.; Sweetser, P. The Wisdom of the Gaming Crowd. In Proceedings of the 2020 Annual Symposium on Computer-Human Interaction in Play, Virtual, 2–4 November 2020; pp. 272–276. [Google Scholar]
- Zagal, J.P.; Tomuro, N.; Shepitsen, A. Natural language processing in game studies research: An overview. Simul. Gaming 2012, 43, 356–373. [Google Scholar] [CrossRef]
- Li, X.; Zhang, Z.; Stefanidis, K. A data-driven approach for video game playability analysis based on players’ reviews. Information 2021, 12, 129. [Google Scholar] [CrossRef]
- Lin, D.; Bezemer, C.P.; Zou, Y.; Hassan, A.E. An empirical study of game reviews on the Steam platform. Empir. Softw. Eng. 2019, 24, 170–207. [Google Scholar] [CrossRef]
- Bond, M.; Beale, R. What makes a good game?: Using reviews to inform design. In Proceedings of the British Computer Society Conference on Human-Computer Interaction, Cambridge, UK, 1–5 September 2009. [Google Scholar]
- Kang, H.N.; Yong, H.R.; Hwang, H.S. A Study of analyzing on online game reviews using a data mining approach: STEAM community data. Int. J. Innov. Manag. Technol. 2017, 8, 90. [Google Scholar] [CrossRef]
- McCallum, A.; Wang, X.; Mohanty, N. Joint group and topic discovery from relations and text. In hlStatistical Network Analysis: Models, Issues, and New Directions, Proceedings of the ICML Workshop on Statistical Network Analysis, Pittsburgh, PA, USA, 29 June 2026; Springer: Berlin/Heidelberg, Germany, 2006; pp. 28–44. [Google Scholar]
- Choi, H.S.; Maasberg, M. An empirical analysis of experienced reviewers in online communities: What, how, and why to review. Electron. Mark. 2022, 32, 1293–1310. [Google Scholar] [CrossRef]
- Gifford, B. Reviewing the Critics: Examining Popular Video Game Reviews through a Comparative Content Analysis. Ph.D. Thesis, Cleveland State University, Cleveland, OH, USA, 2013. [Google Scholar]
- Kwak, M.; Park, J.S.; Shon, J.G. Identifying Critical Factors for Successful Games by Applying Topic Modeling. J. Inf. Process. Syst. 2022, 18, 130–145. [Google Scholar]
- Livingston, I.; Nacke, L.; Mandryk, R. The Impact of Negative Game Reviews and User Comments on Player Experience. In Proceedings of the Sandbox 2011: ACM SIGGRAPH Symposium on Video Games, Vancouver, BC, Canada, 10 August 2011. [Google Scholar] [CrossRef]
- Santos, T.; Lemmerich, F.; Strohmaier, M.; Helic, D. What’s in a Review: Discrepancies Between Expert and Amateur Reviews of Video Games on Metacritic. Proc. ACM Hum.-Comput. Interact. 2019, 3, 140. [Google Scholar] [CrossRef]
- Grootendorst, M. BERTopic: Neural topic modeling with a class-based TF-IDF procedure. arXiv 2022, arXiv:2203.05794. [Google Scholar]
- Yu, Y.; Dinh, D.T.; Nguyen, B.H.; Yu, F.; Huynh, V.N. Mining Insights from Esports Game Reviews with an Aspect-Based Sentiment Analysis Framework. IEEE Access 2023, 11, 61161–61172. [Google Scholar] [CrossRef]
- Uthirapathy, S.E.; Sandanam, D. Topic Modelling and Opinion Analysis On Climate Change Twitter Data Using LDA And BERT Model. Procedia Comput. Sci. 2023, 218, 908–917. [Google Scholar] [CrossRef]
- Fadhlurrahman, J.A.M.; Herawati, N.A.; Aulya, H.R.W.; Puspasari, I.; Utama, N.P. Sentiment Analysis of Game Reviews on STEAM using BERT, BiLSTM, and CRF. In Proceedings of the 2023 International Conference on Electrical Engineering and Informatics (ICEEI), IEEE, Bandung, Indonesia, 10–11 October 2023; pp. 1–6. [Google Scholar]
- Jain, P.K.; Quamer, W.; Saravanan, V.; Pamula, R. Employing BERT-DCNN with sentic knowledge base for social media sentiment analysis. J. Ambient. Intell. Humaniz. Comput. 2023, 14, 10417–10429. [Google Scholar] [CrossRef]
- Atagün, E.; Hartoka, B.; Albayrak, A. Topic Modeling Using LDA and BERT Techniques: Teknofest Example. In Proceedings of the 2021 6th International Conference on Computer Science and Engineering (UBMK), Ankara, Turkey, 15–17 September 2021; pp. 660–664. [Google Scholar] [CrossRef]
- George, L.; Sumathy, P. An integrated clustering and BERT framework for improved topic modeling. Int. J. Inf. Technol. 2023, 15, 2187–2195. [Google Scholar] [CrossRef]
- Pang, G.; Lu, K.; Zhu, X.; He, J.; Mo, Z.; Peng, Z.; Pu, B. Aspect-level sentiment analysis approach via BERT and aspect feature location model. Wirel. Commun. Mob. Comput. 2021, 2021, 1–13. [Google Scholar] [CrossRef]
- Devlin, J.; Chang, M.W.; Lee, K.; Toutanova, K. Bert: Pre-training of deep bidirectional transformers for language understanding. arXiv 2018, arXiv:1810.04805. [Google Scholar]
- Jiang, Y.; Song, X.; Harrison, J.; Quegan, S.; Maynard, D. Comparing Attitudes to Climate Change in the Media using sentiment analysis based on Latent Dirichlet Allocation. In Proceedings of the 2017 EMNLP Workshop: Natural Language Processing Meets Journalism, Copenhagen, Denmark, 7 September 2017; pp. 25–30. [Google Scholar] [CrossRef]
- Zhao, W.; Strube, M.; Eger, S. DiscoScore: Evaluating Text Generation with BERT and Discourse Coherence. arXiv 2022, arXiv:2201.11176. [Google Scholar] [CrossRef]
- Miaschi, A.; Brunato, D.; Dell’Orletta, F.; Venturi, G. What Makes My Model Perplexed? A Linguistic Investigation on Neural Language Models Perplexity. In Proceedings of the 2nd Workshop on Knowledge Extraction and Integration for Deep Learning Architectures, Virtual, 10 June 2021; pp. 40–47. [Google Scholar] [CrossRef]
- Kim, H.; Lee, W.; Lee, E.H.; Kim, S. Review of evaluation and interpretation method for LDA model. Korean Data Anal. Soc. 2023, 8, 1299–1310. [Google Scholar] [CrossRef]
- Sasson, G.; Kenett, Y.N. A Mirror to Human Question Asking: Analyzing the Akinator Online Question Game. Big Data Cogn. Comput. 2023, 7, 26. [Google Scholar] [CrossRef]





| Metric | LDA | BERT | LDA-BERT |
|---|---|---|---|
| Silhouette Score | 0.27 | 0.02 | 0.09 |
| Coherence Score | 0.36 | - | 0.37 |
| Perplexity | −7.96 | - | −7.95 |
Disclaimer/Publisher’s Note: The statements, opinions and data contained in all publications are solely those of the individual author(s) and contributor(s) and not of MDPI and/or the editor(s). MDPI and/or the editor(s) disclaim responsibility for any injury to people or property resulting from any ideas, methods, instructions or products referred to in the content. |
© 2024 by the authors. Licensee MDPI, Basel, Switzerland. This article is an open access article distributed under the terms and conditions of the Creative Commons Attribution (CC BY) license (https://creativecommons.org/licenses/by/4.0/).
Share and Cite
Dehghani, F.; Zaman, L. Exploring Players’ Perspectives: A Comprehensive Topic Modeling Case Study on Elden Ring. Information 2024, 15, 573. https://doi.org/10.3390/info15090573
Dehghani F, Zaman L. Exploring Players’ Perspectives: A Comprehensive Topic Modeling Case Study on Elden Ring. Information. 2024; 15(9):573. https://doi.org/10.3390/info15090573
Chicago/Turabian StyleDehghani, Fatemeh, and Loutfouz Zaman. 2024. "Exploring Players’ Perspectives: A Comprehensive Topic Modeling Case Study on Elden Ring" Information 15, no. 9: 573. https://doi.org/10.3390/info15090573
APA StyleDehghani, F., & Zaman, L. (2024). Exploring Players’ Perspectives: A Comprehensive Topic Modeling Case Study on Elden Ring. Information, 15(9), 573. https://doi.org/10.3390/info15090573

