Interoperability-Enhanced Knowledge Management in Law Enforcement: An Integrated Data-Driven Forensic Ontological Approach to Crime Scene Analysis
Abstract
1. Introduction
2. Literature Review
3. Methodology
3.1. Technological Readiness of Law Enforcement Agencies
3.2. Comparison with Alternative Approaches
3.3. Criteria for Selecting OWL over Other Methods
4. Conceptual Framework
Integration of Knowledge Management Tools
5. Ontology Development
- Phase 1: Needs Research and Analysis
- o
- Data Collection: All available data from various sources, such as types of crimes, investigation procedures, types of evidence, and data, are collected.
- o
- Needs Identification: The needs of the involved entities (police, judicial system, public) are understood.
- Phase 2: Design
- o
- Domain Configuration: The primary domains of the ontology (e.g., Identities, Criminal Actions, Investigative Procedures, Adjudication) are defined.
- o
- Element Definition: The classes, properties, and data properties to be included are defined.
- Phase 3: Development
- o
- Ontology Prototype: A prototype is created using tools such as Protege, with OWL as the language.
- o
- Logic Implementation: Descriptive logic is incorporated for functions such as reasoning, classification, and other query operations.
- o
- Pilot Application: The ontology is tested in real or hypothetical cases to validate its effectiveness and accuracy.
- Phase 4: Evaluation and Adaptation
- o
- Evaluation: Feedback is collected from the involved entities and necessary modifications are made.
- o
- Update and Evolution: The ontology is improved and updated in accordance with new technologies and data.
5.1. Description Logic
5.2. Reasoning on Forensic Ontology
6. Scenario Example
- Crime Scene 1: A body was found in an alley with fingerprints on a discarded weapon nearby.
- Crime Scene 2: A victim was discovered in an abandoned warehouse, and DNA samples were collected from a cloth next to the body.
- Crime Scene 3: A body was found in a park, and fingerprints were collected from a park bench.
- Crime Scene 4: A victim in a car parked in a garage, DNA samples on the steering wheel.
- Crime Scene 5: A body was discovered in a motel room, with fingerprints on the doorknob.
Descriptive Logic to Identify the Perpetrator
7. Discussion and Conclusions
The Iterative Feedback Loop
8. Challenges and Practical Deployment
Supplementary Materials
Author Contributions
Funding
Data Availability Statement
Conflicts of Interest
References
- Dong, Y.; Pan, W.D. A Survey on Compression Domain Image and Video Data Processing and Analysis Techniques. Information 2023, 14, 184. [Google Scholar] [CrossRef]
- Hou, M.; Hu, X.; Cai, J.; Han, X.; Yuan, S. An Integrated Graph Model for Spatial–Temporal Urban Crime Prediction Based on Attention Mechanism. ISPRS Int. J. Geo-Inf. 2022, 11, 294. [Google Scholar] [CrossRef]
- Louge, T.; Karray, M.H.; Archimède, B. Using Adaptive Logics for Expression of Context and Interoperability in DL Ontologies. Information 2022, 13, 139. [Google Scholar] [CrossRef]
- Tchouanguem Djuedja, J.F.; Abanda, F.H.; Kamsu-Foguem, B.; Pauwels, P.; Magniont, C.; Karray, M.H. An Integrated Linked Building Data System: AEC Industry Case. Adv. Eng. Softw. 2021, 152, 102930. [Google Scholar] [CrossRef]
- Andronie, M.; Lăzăroiu, G.; Iatagan, M.; Hurloiu, I.; Ștefănescu, R.; Dijmărescu, A.; Dijmărescu, I. Big Data Management Algorithms, Deep Learning-Based Object Detection Technologies, and Geospatial Simulation and Sensor Fusion Tools in the Internet of Robotic Things. ISPRS Int. J. Geo-Inf. 2023, 12, 35. [Google Scholar] [CrossRef]
- Trizzino, A.; Messina, P.; Sciarra, F.M.; Zerbo, S.; Argo, A.; Scardina, G.A. Palatal Rugae as a Discriminating Factor in Determining Sex: A New Method Applicable in Forensic Odontology? Dent. J. 2023, 11, 204. [Google Scholar] [CrossRef]
- Shahbazi, Z.; Byun, Y.-C. NLP-Based Digital Forensic Analysis for Online Social Network Based on System Security. Int. J. Environ. Res. Public. Health 2022, 19, 7027. [Google Scholar] [CrossRef] [PubMed]
- Khatri, S.; Al-Sulbi, K.; Attaallah, A.; Ansari, M.T.J.; Agrawal, A.; Kumar, R. Enhancing Healthcare Management during COVID-19: A Patient-Centric Architectural Framework Enabled by Hyperledger Fabric Blockchain. Information 2023, 14, 425. [Google Scholar] [CrossRef]
- Shamim, T. Forensic Odontology. J. Coll. Physicians Surg. Pak. 2012, 22, 240–245. [Google Scholar] [PubMed]
- Senn, D.R.; Weems, R.A. Manual of Forensic Odontology; CRC Press: Boca Raton, FL, USA, 2013; ISBN 1-4398-5133-6. [Google Scholar]
- Rai, B.; Kaur, J.; Rai, B.; Kaur, J. Forensic Odontology: History, Scope, and Limitations. In Evidence-Based Forensic Dentistry; Springer: Berlin/Heidelberg, Germany, 2013; pp. 1–7. [Google Scholar]
- De Nicola, A.; Vicoli, G.; Villani, M.L. Gamified Software to Support the Design of Business Innovation. Information 2018, 9, 324. [Google Scholar] [CrossRef]
- Teixeira, A.; Azevedo, A.; Pérez-Mongiovi, D.; Caldas, I.M.; Costa-Rodrigues, J. Involving Forensic Students in Integrative Learning—A Project Proposal. Forensic Sci. 2023, 3, 69–79. [Google Scholar] [CrossRef]
- Perdana, A.P.; Ostermann, F.O. A Citizen Science Approach for Collecting Toponyms. ISPRS Int. J. Geo-Inf. 2018, 7, 222. [Google Scholar] [CrossRef]
- Mesejo, P.; Martos, R.; Ibáñez, Ó.; Novo, J.; Ortega, M. A Survey on Artificial Intelligence Techniques for Biomedical Image Analysis in Skeleton-Based Forensic Human Identification. Appl. Sci. 2020, 10, 4703. [Google Scholar] [CrossRef]
- Amdouni, E.; Sarkar, A.; Jonquet, C.; Karray, M.H. IndustryPortal: A Common Repository for FAIR Ontologies in Industry 4.0. In Proceedings of the 22nd International Semantic Web Conference (ISWC)—Demo & Poster, Athens, Greece, 6–10 November 2023. [Google Scholar]
- Dunsmore, K.P.; Devidas, M.; Linda, S.B.; Borowitz, M.J.; Winick, N.; Hunger, S.P.; Carroll, W.L.; Camitta, B.M. Pilot Study of Nelarabine in Combination with Intensive Chemotherapy in High-Risk T-Cell Acute Lymphoblastic Leukemia: A Report from the Children’s Oncology Group. J. Clin. Oncol. 2012, 30, 2753–2759. [Google Scholar] [CrossRef]
- Wangke, H. The Management of Kutai National Park through the Multi Stakeholder Partnership. In Proceedings of the 1st International Conference on Administrative Science, Policy and Governance Studies (ICAS-PGS 2017) and the 2nd International Conference on Business Administration and Policy (ICBAP 2017), Jakarta, Indonesia, 30–31 October 2017; Atlantis Press: Dordrecht, The Netherlands, 2017; pp. 343–352. [Google Scholar]
- Korro Bañuelos, J.; Rodríguez Miranda, Á.; Valle-Melón, J.M.; Zornoza-Indart, A.; Castellano-Román, M.; Angulo-Fornos, R.; Pinto-Puerto, F.; Acosta Ibáñez, P.; Ferreira-Lopes, P. The Role of Information Management for the Sustainable Conservation of Cultural Heritage. Sustainability 2021, 13, 4325. [Google Scholar] [CrossRef]
- Cihon, P.; Schuett, J.; Baum, S.D. Corporate Governance of Artificial Intelligence in the Public Interest. Information 2021, 12, 275. [Google Scholar] [CrossRef]
- Klie, J.-C. INCEpTION: Interactive Machine-Assisted Annotation. DESIRES 2018, 105. [Google Scholar]
- Syme, D. Machine Assisted Reasoning About Standard ML Using HOL; Citeseer: University Park, PA, USA, 1992. [Google Scholar]
- Spyropoulos, A.Z.; Bratsas, C.; Makris, G.C.; Ioannidis, E.; Tsiantos, V.; Antoniou, I. Entropy and Network Centralities as Intelligent Tools for the Investigation of Terrorist Organizations. Entropy 2021, 23, 1334. [Google Scholar] [CrossRef]
- Resende de Mendonça, R.; Felix de Brito, D.; de Franco Rosa, F.; dos Reis, J.C.; Bonacin, R. A Framework for Detecting Intentions of Criminal Acts in Social Media: A Case Study on Twitter. Information 2020, 11, 154. [Google Scholar] [CrossRef]
- Villani, M.L.; De Nicola, A.; Bouma, H.; van Rooijen, A.; Räsänen, P.; Peltola, J.; Toivonen, S.; Guarneri, M.; Stifini, C.; De Dominicis, L. A Modular Architecture of Command-and-Control Software in Multi-Sensor Systems Devoted to Public Security. Information 2023, 14, 162. [Google Scholar] [CrossRef]
- Bouma, H.; Villani, M.L.; van Rooijen, A.; Räsänen, P.; Peltola, J.; Toivonen, S.; De Nicola, A.; Guarneri, M.; Stifini, C.; De Dominicis, L. An Integrated Fusion Engine for Early Threat Detection Demonstrated in Public-Space Trials. Sensors 2023, 23, 440. [Google Scholar] [CrossRef] [PubMed]
- Antoniou, P.E.; Chondrokostas, E.; Bratsas, C.; Filippidis, P.-M.; Bamidis, P.D. A Medical Ontology Informed User Experience Taxonomy to Support Co-Creative Workflows for Authoring Mixed Reality Medical Education Spaces. In Proceedings of the 2021 7th International Conference of the Immersive Learning Research Network (iLRN), Eureka, CA, USA, 17 May–10 June 2021; IEEE: Piscataway, NJ, USA, 2021; pp. 1–9. [Google Scholar]
- Lange, C.; Ion, P.; Dimou, A.; Bratsas, C.; Sperber, W.; Kohlhase, M.; Antoniou, I. Bringing Mathematics to the Web of Data: The Case of the Mathematics Subject Classification. In Proceedings of the The Semantic Web: Research and Applications: 9th Extended Semantic Web Conference, ESWC 2012, Heraklion, Crete, Greece, 27–31 May 2012; Proceedings 9. Springer: Berlin/Heidelberg, Germany, 2012; pp. 763–777. [Google Scholar]
- Bratsas, C.; Filippidis, P.-M.; Karampatakis, S.; Ioannidis, L. Developing a Scientific Knowledge Graph through Conceptual Linking of Academic Classifications. In Proceedings of the 2018 13th International Workshop on Semantic and Social Media Adaptation and Personalization (SMAP), Zaragoza, Spain, 6–7 September 2018; IEEE: Piscataway, NJ, USA, 2018; pp. 113–118. [Google Scholar]
- Kavitha, B.; Einstein, A.; Sivapathasundharam, B.; Saraswathi, T. Limitations in Forensic Odontology. J. Forensic Dent. Sci. 2009, 1, 8. [Google Scholar] [CrossRef]
- Arbaaeen, A.; Shah, A. Ontology-Based Approach to Semantically Enhanced Question Answering for Closed Domain: A Review. Information 2021, 12, 200. [Google Scholar] [CrossRef]
- Thompson, W.C.; Vuille, J.; Taroni, F.; Bidermann, A. After Uniqueness: The Evolution of Forensic Science Opinions. Judicature 2018, 102, 18. [Google Scholar]
- Irons, A.; Lallie, H.S. Digital Forensics to Intelligent Forensics. Future Internet 2014, 6, 584–596. [Google Scholar] [CrossRef]
- Górka, K.; Mazur, M. The Current Status of Forensic Anthropology in Poland-Assessment of the Discipline. Forensic Sci. 2021, 1, 102–115. [Google Scholar] [CrossRef]
- Peterson, J.L.; Leggett, A.S. The Evolution of Forensic Science: Progress amid the Pitfalls. Stetson Rev. 2006, 36, 621. [Google Scholar]
- Balachander, N.; Babu, N.A.; Jimson, S.; Priyadharsini, C.; Masthan, K.M.K. Evolution of Forensic Odontology: An Overview. J. Pharm. Bioallied Sci. 2015, 7, S176. [Google Scholar]
- Bratsas, C.; Koutkias, V.; Kaimakamis, E.; Bamidis, P.D.; Pangalos, G.Ι.; Maglaveras, N. KnowBaSICS-M: An Ontology-Based System for Semantic Management of Medical Problems and Computerised Algorithmic Solutions. Comput. Methods Programs Biomed. 2007, 88, 39–51. [Google Scholar] [CrossRef] [PubMed]
- Konstantinidis, S.T.; Ioannidis, L.; Spachos, D.; Bratsas, C.; Bamidis, P.D. mEducator 3.0: Combining Semantic and Social Web Approaches in Sharing and Retrieving Medical Education Resources. In Proceedings of the 2012 Seventh International Workshop on Semantic and Social Media Adaptation and Personalization, Luxembourg, 3–4 December 2012; IEEE: Piscataway, NJ, USA, 2012; pp. 42–47. [Google Scholar]
- Bratsas, C.; Koutkias, V.; Kaimakamis, E.; Bamidis, P.; Maglaveras, N. Ontology-Based Vector Space Model and Fuzzy Query Expansion to Retrieve Knowledge on Medical Computational Problem Solutions. In Proceedings of the 2007 29th Annual International Conference of the IEEE Engineering in Medicine and Biology Society, Lyon, France, 22–26 August 2007; IEEE: Piscataway, NJ, USA, 2007; pp. 3794–3797. [Google Scholar]
- Miranda Lopez, E.; Moon, S.Y.; Park, J.H. Scenario-Based Digital Forensics Challenges in Cloud Computing. Symmetry 2016, 8, 107. [Google Scholar] [CrossRef]
- Singh, M.; Fuenmayor, E.; Hinchy, E.P.; Qiao, Y.; Murray, N.; Devine, D. Digital Twin: Origin to Future. Appl. Syst. Innov. 2021, 4, 36. [Google Scholar] [CrossRef]
- Li, Z.; Chen, H.; Yan, W. Exploring Spatial Distribution of Urban Park Service Areas in Shanghai Based on Travel Time Estimation: A Method Combining Multi-Source Data. ISPRS Int. J. Geo-Inf. 2021, 10, 608. [Google Scholar] [CrossRef]
- Schriegel, S.; Kobzan, T.; Jasperneite, J. Investigation on a Distributed SDN Control Plane Architecture for Heterogeneous Time Sensitive Networks. In Proceedings of the 2018 14th IEEE International Workshop on Factory Communication Systems (WFCS), Imperia, Italy, 13–15 June 2018; IEEE: Piscataway, NJ, USA, 2018; pp. 1–10. [Google Scholar]
- Magro, M.J. A Review of Social Media Use in E-Government. Adm. Sci. 2012, 2, 148–161. [Google Scholar] [CrossRef]
- Fattahi, S.; Ura, S.; Noor-E-Alam, M. Decision-Making Using Big Data Relevant to Sustainable Development Goals (SDGs). Big Data Cogn. Comput. 2022, 6, 64. [Google Scholar] [CrossRef]
- Ping, Y.; Zhan, Y.; Lu, K.; Wang, B. Public Data Integrity Verification Scheme for Secure Cloud Storage. Information 2020, 11, 409. [Google Scholar] [CrossRef]
- Tosca, N.J.; Agee, C.B.; Cockell, C.S.; Glavin, D.P.; Hutzler, A.; Marty, B.; McCubbin, F.M.; Regberg, A.B.; Velbel, M.A.; Kminek, G. Time-Sensitive Aspects of Mars Sample Return (MSR) Science; Mary Ann Liebert, Inc.: Larchmont, NY, USA, 2022; ISBN 1531-1074. [Google Scholar]
- Iacobas, S.; Ede, N.; Iacobas, D.A. The Gene Master Regulators (GMR) Approach Provides Legitimate Targets for Personalized, Time-Sensitive Cancer Gene Therapy. Genes 2019, 10, 560. [Google Scholar] [CrossRef] [PubMed]
- Chaves-Fraga, D.; Corcho, O.; Yedro, F.; Moreno, R.; Olías, J.; De La Azuela, A. Systematic Construction of Knowledge Graphs for Research-Performing Organizations. Information 2022, 13, 562. [Google Scholar] [CrossRef]
- Daraio, C.; Lenzerini, M.; Leporelli, C.; Naggar, P.; Bonaccorsi, A.; Bartolucci, A. The Advantages of an Ontology-Based Data Management Approach: Openness, Interoperability and Data Quality. Scientometrics 2016, 108, 441–455. [Google Scholar] [CrossRef]
- Chui, K.T.; Gupta, B.B.; Liu, J.; Arya, V.; Nedjah, N.; Almomani, A.; Chaurasia, P. A Survey of Internet of Things and Cyber-Physical Systems: Standards, Algorithms, Applications, Security, Challenges, and Future Directions. Information 2023, 14, 388. [Google Scholar] [CrossRef]
- Elmhadhbi, L.; Karray, M.-H.; Archimède, B.; Otte, J.N.; Smith, B. An Ontological Approach to Enhancing Information Sharing in Disaster Response. Information 2021, 12, 432. [Google Scholar] [CrossRef]
- Wang, W.M.; Göpfert, T.; Stark, R. Data Management in Collaborative Interdisciplinary Research Projects—Conclusions from the Digitalization of Research in Sustainable Manufacturing. ISPRS Int. J. Geo-Inf. 2016, 5, 41. [Google Scholar] [CrossRef]
- Bratsas, C.; Bamidis, P.; Dimou, A.; Antoniou, I.; Ioannidis, L. Semantic CMS and Wikis as Platforms for Linked Learning. 2nd Int. In Proceedings of the Workshop on Learning and Education with the Web of Data (LiLe2012)–24th Int. World Wide Web Conference, Lyon, France, 17 April 2012. [Google Scholar]
- Filippidis, P.-M.; Karampatakis, S.; Koupidis, K.; Ioannidis, L.; Bratsas, C. The Code Lists Case: Identifying and Linking the Key Parts of Fiscal Datasets. In Proceedings of the 2016 11th International Workshop on Semantic and Social Media Adaptation and Personalization (SMAP), Thessaloniki, Greece, 20–21 October 2016; IEEE: Piscataway, NJ, USA, 2016; pp. 165–170. [Google Scholar]
- Bratsas, C.; Chondrokostas, E.; Koupidis, K.; Antoniou, I. The Use of National Strategic Reference Framework Data in Knowledge Graphs and Data Mining to Identify Red Flags. Data 2021, 6, 2. [Google Scholar] [CrossRef]
- Spyropoulos, A.Z.; Kissoudi, N.; Samalis, A.; Makris, G.C. Representation in the Semantic Web of the Structure and Functions of a Police Department in Greece. Int. J. Eng. Sci. Invent. IJESI 2020, 9, 1–6. [Google Scholar] [CrossRef]
- Spyropoulos, A.Z.; Kornilakis, A.; Makris, G.C.; Bratsas, C.; Tsiantos, V.; Antoniou, I. Semantic Representation of the Intersection of Criminal Law & Civil Tort. Data 2022, 7, 176. [Google Scholar] [CrossRef]
- Bratsas, C.; Quaresma, P.; Pangalos, G.; Maglaveras, N. Using Ontologies to Build a Knowledge Base of Cardiology Problems and Algorithms. In Proceedings of the Computers in Cardiology, Chicago, IL, USA, 19–22 September 2004; IEEE: Piscataway, NJ, USA, 2004; pp. 609–612. [Google Scholar]
- Spyropoulos, A.Z.; Bratsas, C.; Makris, G.C.; Ioannidis, E.; Tsiantos, V.; Antoniou, I. Investigation of Terrorist Organizations Using Intelligent Tools: A Dynamic Network Analysis with Weighted Links. Mathematics 2022, 10, 1092. [Google Scholar] [CrossRef]
- Montasari, R.; Carpenter, V.; Hill, R. A Road Map for Digital Forensics Research: A Novel Approach for Establishing the Design Science Research Process in Digital Forensics. Int. J. Electron. Secur. Digit. Forensics 2019, 11, 194–224. [Google Scholar] [CrossRef]
- Alhussan, A.A.; Al-Dhaqm, A.; Yafooz, W.M.S.; Emara, A.-H.M.; Bin Abd Razak, S.; Khafaga, D.S. A Unified Forensic Model Applicable to the Database Forensics Field. Electronics 2022, 11, 1347. [Google Scholar] [CrossRef]
- Xia, Q.; Sifah, E.B.; Smahi, A.; Amofa, S.; Zhang, X. BBDS: Blockchain-Based Data Sharing for Electronic Medical Records in Cloud Environments. Information 2017, 8, 44. [Google Scholar] [CrossRef]
- Ding, K.; Meng, F.; Liu, Y.; Xu, N.; Chen, W. Perceptual Hashing Based Forensics Scheme for the Integrity Authentication of High Resolution Remote Sensing Image. Information 2018, 9, 229. [Google Scholar] [CrossRef]
- Al-Dhaqm, A.; Ikuesan, R.A.; Kebande, V.R.; Razak, S.; Ghabban, F.M. Research Challenges and Opportunities in Drone Forensics Models. Electronics 2021, 10, 1519. [Google Scholar] [CrossRef]
- Shi, X. The Semantics of Web Services: An Examination in GIScience Applications. ISPRS Int. J. Geo-Inf. 2013, 2, 888–907. [Google Scholar] [CrossRef]
- Liu, T.; Yan, D.; Wang, R.; Yan, N.; Chen, G. Identification of Fake Stereo Audio Using SVM and CNN. Information 2021, 12, 263. [Google Scholar] [CrossRef]
- Kalogianni, E.; Dimopoulou, E.; Quak, W.; Germann, M.; Jenni, L.; Van Oosterom, P. INTERLIS Language for Modelling Legal 3D Spaces and Physical 3D Objects by Including Formalized Implementable Constraints and Meaningful Code Lists. ISPRS Int. J. Geo-Inf. 2017, 6, 319. [Google Scholar] [CrossRef]
- Armstrong, C.; Armstrong, H. Modeling Forensic Evidence Systems Using Design Science. In Proceedings of the Human Benefit through the Diffusion of Information Systems Design Science Research, Perth, Australia, 30 March–1 April 2010; Pries-Heje, J., Venable, J., Bunker, D., Russo, N.L., DeGross, J.I., Eds.; Springer: Berlin/Heidelberg, Germany, 2010; pp. 282–300. [Google Scholar]
- Spyropoulos, A.Z.; Ioannidis, E.; Antoniou, I. Interoperability and Targeted Attacks on Terrorist Organizations Using Intelligent Tools from Network Science. Information 2023, 14, 580. [Google Scholar] [CrossRef]
- OWL—Semantic Web Standards. Available online: https://www.w3.org/OWL/ (accessed on 25 September 2023).
- Kondylakis, H.; Nikolaos, A.; Dimitra, P.; Anastasios, K.; Emmanouel, K.; Kyriakos, K.; Iraklis, S.; Stylianos, K.; Papadakis, N. Delta: A Modular Ontology Evaluation System. Information 2021, 12, 301. [Google Scholar] [CrossRef]
- Husáková, M.; Bureš, V. Formal Ontologies in Information Systems Development: A Systematic Review. Information 2020, 11, 66. [Google Scholar] [CrossRef]
- Singh, S.; Karwayun, R. A Comparative Study of Inference Engines. In Proceedings of the 2010 Seventh International Conference on Information Technology, Washington, DC, USA, 12–14 April 2010; New Generations: San Jose, CA, USA; pp. 53–57. [Google Scholar]
- Al-Thawadi, M.; Sallabi, F.; Awad, M.; Shuaib, K.; Naqvi, M.R.; Ben Elhadj, H. A-SHIP: Ontology-Based Adaptive Sustainable Healthcare Insurance Policy. Sustainability 2022, 14, 1917. [Google Scholar] [CrossRef]
- Protégé. Available online: https://protege.stanford.edu/ (accessed on 25 September 2023).
- Atinga, E.M. Police E-Readiness Assessment: A Case Study of Five Kenyan Police Stations. Ph.D. Thesis, University of Nairobi, Nairobi, Kenya, 2016. [Google Scholar]
- Justice, C. High-Priority Information Technology Needs for Law Enforcement; Rand Corporation: Santa Monica, CA, USA, 2015. [Google Scholar]
- Kyser, G.; Keegan, M.; Musa, S.A.; National Defense Univ Washington Dc Inst for National Strategic Studies. Applying Law Enforcement Technology to Counterinsurgency Operations. Jt. Force Q. 2007, 46, 32. [Google Scholar]
- Hendrix, J.A.; Taniguchi, T.; Strom, K.J.; Aagaard, B.; Johnson, N. Strategic Policing Philosophy and the Acquisition of Technology: Findings from a Nationally Representative Survey of Law Enforcement. Polic. Soc. 2017, 29, 727–743. [Google Scholar] [CrossRef]
- Pearl, J. Probabilistic Reasoning in Intelligent Systems: Networks of Plausible Inference; Elsevier: Amsterdam, The Netherlands, 2014; ISBN 978-0-08-051489-5. [Google Scholar]
- Amato, F.; Castiglione, A.; Cozzolino, G.; Narducci, F. A Semantic-Based Methodology for Digital Forensics Analysis. J. Parallel Distrib. Comput. 2020, 138, 172–177. [Google Scholar] [CrossRef]
- Li, W.; Zhou, X.; Wu, S. An Integrated Software Framework to Support Semantic Modeling and Reasoning of Spatiotemporal Change of Geographical Objects: A Use Case of Land Use and Land Cover Change Study. ISPRS Int. J. Geo-Inf. 2016, 5, 179. [Google Scholar] [CrossRef]
- Katsumi, M.; Grüninger, M. Automated Reasoning Support for Ontology Development. In Proceedings of the Knowledge Discovery, Knowledge Engineering and Knowledge Management, Madeira, Portugal, 6–8 October 2009; Fred, A., Dietz, J.L.G., Liu, K., Filipe, J., Eds.; Springer: Berlin/Heidelberg, Germany, 2013; pp. 208–225. [Google Scholar]
- Khan, M.; Khan, M.N.A. Exploring Query Optimization Techniques in Relational Databases. Int. J. Database Theory Appl. 2013, 6, 11–20. [Google Scholar]
- Lown, C.; Sierra, T.; Boyer, J. How Users Search the Library from a Single Search Box. Coll. Res. Libr. 2017, 74, 227–241. [Google Scholar] [CrossRef][Green Version]
- Setlur, V.; Kanyuka, A.; Srinivasan, A. Olio: A Semantic Search Interface for Data Repositories. arXiv 2023, arXiv:2307.16396. [Google Scholar]
- Stolic, P.; Milosevic, D.; Stevic, Z.; Radovanovic, I. Ontology Development for Creating Identical Software Environments to Improve Learning Outcomes in Higher Education Institutions. Electronics 2023, 12, 3057. [Google Scholar] [CrossRef]
- Arbaaeen, A.; Shah, A. A Knowledge-Based Sense Disambiguation Method to Semantically Enhanced NL Question for Restricted Domain. Information 2021, 12, 452. [Google Scholar] [CrossRef]
- Mancinelli, E.; Li, J.-B.; Lis, A.; Salcuni, S. Adolescents’ Attachment to Parents and Reactive–Proactive Aggression: The Mediating Role of Alexithymia. Int. J. Environ. Res. Public. Health 2021, 18, 13363. [Google Scholar] [CrossRef] [PubMed]
- Sikos, L.F. AI in Digital Forensics: Ontology Engineering for Cybercrime Investigations. WIREs Forensic Sci. 2021, 3, e1394. [Google Scholar] [CrossRef]
- Gamallo, P.; Garcia, M. Editorial for the Special Issue on “Natural Language Processing and Text Mining”. Information 2019, 10, 279. [Google Scholar] [CrossRef]
- Claro, D.B.; Souza, M.; Castellã Xavier, C.; Oliveira, L. Multilingual Open Information Extraction: Challenges and Opportunities. Information 2019, 10, 228. [Google Scholar] [CrossRef]
- Dosis, S.; Homem, I.; Popov, O. Semantic Representation and Integration of Digital Evidence. Procedia Comput. Sci. 2013, 22, 1266–1275. [Google Scholar] [CrossRef]
- Bhandari, S.; Jusas, V. An Ontology Based on the Timeline of Log2timeline and Psort Using Abstraction Approach in Digital Forensics. Symmetry 2020, 12, 642. [Google Scholar] [CrossRef]
- Wu, Y.; Wang, X.; Zhang, T. Crime Scene Shoeprint Retrieval Using Hybrid Features and Neighboring Images. Information 2019, 10, 45. [Google Scholar] [CrossRef]
- Chang, L.; Lin, F.; Shi, Z. A Dynamic Description Logic for Representation and Reasoning About Actions. In Proceedings of the Knowledge Science, Engineering and Management, Melbourne, Australia, 28–30 November 2007; Zhang, Z., Siekmann, J., Eds.; Springer: Berlin/Heidelberg, Germany, 2007; pp. 115–127. [Google Scholar]
- Astarita, V.; Giofrè, V.P.; Mirabelli, G.; Solina, V. A Review of Blockchain-Based Systems in Transportation. Information 2020, 11, 21. [Google Scholar] [CrossRef]
- Galici, R.; Ordile, L.; Marchesi, M.; Pinna, A.; Tonelli, R. Applying the ETL Process to Blockchain Data. Prospect and Findings. Information 2020, 11, 204. [Google Scholar] [CrossRef]
- Meyer, J.-J.C. Dynamic Logic for Reasoning About Actions and Agents. In Logic-Based Artificial Intelligence; Minker, J., Ed.; The Springer International Series in Engineering and Computer Science; Springer US: Boston, MA, USA, 2000; pp. 281–311. ISBN 978-1-4615-1567-8. [Google Scholar]
- Cai, S.; Goh, M.; de Souza, R.; Li, G. Knowledge Sharing in Collaborative Supply Chains: Twin Effects of Trust and Power. Int. J. Prod. Res. 2013, 51, 2060–2076. [Google Scholar] [CrossRef]
- Carter, J.G.; Grommon, E. Officer Perceptions of the Impact of Mobile Broadband Technology on Police Operations. Polic. Soc. 2017, 27, 847–864. [Google Scholar] [CrossRef]
- Zhao, C.; Heilili, N.; Liu, S.; Lin, Z. Representation and Reasoning on RBAC: A Description Logic Approach. In Proceedings of the Theoretical Aspects of Computing–ICTAC, Hanoi, Vietnam, 17–21 October 2005; Van Hung, D., Wirsing, M., Eds.; Springer: Berlin/Heidelberg, Germany, 2005; pp. 381–393. [Google Scholar]
- Segerberg, A.; Bennett, W.L. Social Media and the Organization of Collective Action: Using Twitter to Explore the Ecologies of Two Climate Change Protests. Commun. Rev. 2011, 14, 197–215. [Google Scholar] [CrossRef]
- Munkhondya, H.; Ikuesan, A.R.; Venter, H.S. A Case for a Dynamic Approach to Digital Forensic Readiness in an SDN Platform. In Proceedings of the International Conference on Cyber Warfare and Security, Norfolk, VA, USA, 12–13 March 2020; Academic Conferences International Limited: Reading, UK, 2020; p. 584-XVIII. [Google Scholar]
- Stadlinger, J.; Dewald, A. A Forensic Email Analysis Tool Using Dynamic Visualization. J. Digit. Forensics, Secur. Law 2017, 12, 6. [Google Scholar] [CrossRef][Green Version]
- Esheiba, L.; Elgammal, A.; Helal, I.M.A.; El-Sharkawi, M.E. A Hybrid Knowledge-Based Recommender for Product-Service Systems Mass Customization. Information 2021, 12, 296. [Google Scholar] [CrossRef]
- Cao, L.; Zhao, Y.; Zhang, H.; Luo, D.; Zhang, C.; Park, E.K. Flexible Frameworks for Actionable Knowledge Discovery. IEEE Trans. Knowl. Data Eng. 2010, 22, 1299–1312. [Google Scholar] [CrossRef]
- Ronzhin, S.; Folmer, E.; Maria, P.; Brattinga, M.; Beek, W.; Lemmens, R.; van’t Veer, R. Kadaster Knowledge Graph: Beyond the Fifth Star of Open Data. Information 2019, 10, 310. [Google Scholar] [CrossRef]
- Bernasconi, E.; Ceriani, M.; Di Pierro, D.; Ferilli, S.; Redavid, D. Linked Data Interfaces: A Survey. Information 2023, 14, 483. [Google Scholar] [CrossRef]
- Wolff, J.G. The SP Theory of Intelligence: Benefits and Applications. Information 2014, 5, 1–27. [Google Scholar] [CrossRef]
- Agosto, E.; Ajmar, A.; Boccardo, P.; Giulio Tonolo, F.; Lingua, A. Crime Scene Reconstruction Using a Fully Geomatic Approach. Sensors 2008, 8, 6280–6302. [Google Scholar] [CrossRef]
- Wu, Y.; Dong, X.; Shi, G.; Zhang, X.; Chen, C. Crime Scene Shoeprint Image Retrieval: A Review. Electronics 2022, 11, 2487. [Google Scholar] [CrossRef]
- Silega, N.; Varén, E.; Varén, A.; Rogozov, Y.I.; Lapshin, V.S.; Alekseevich, S.A. Exploiting an Ontological Model to Study COVID-19 Contagion Chains in Sustainable Smart Cities. Information 2022, 13, 40. [Google Scholar] [CrossRef]
- Megaw, E.D. Factors Affecting Visual Inspection Accuracy. Appl. Ergon. 1979, 10, 27–32. [Google Scholar] [CrossRef]
- Cuesta, Á.; Barrero, D.F.; R-Moreno, M.D. A Descriptive Analysis of Twitter Activity in Spanish around Boston Terror Attacks. In Proceedings of the Computational Collective Intelligence. Technologies and Applications: 5th International Conference, ICCCI 2013, Craiova, Romania, 11–13 September 2013; Proceedings 5. Springer: Berlin/Heidelberg, Germany, 2013; pp. 631–640. [Google Scholar]
- Greenberg, J.; Garoufallou, E. Change and a Future for Metadata. In Proceedings of the Metadata and Semantics Research, Thessaloniki, Greece, 19–22 November 2013; Garoufallou, E., Greenberg, J., Eds.; Springer International Publishing: Cham, Switzerland, 2013; pp. 1–5. [Google Scholar]
- Belkin, N.J. Cognitive Models and Information Transfer. Soc. Sci. Inf. Stud. 1984, 4, 111–129. [Google Scholar] [CrossRef]
- Wang, Y.; Jiang, T.; Liu, J.; Li, X.; Liang, C. Hierarchical Instance Recognition of Individual Roadside Trees in Environmentally Complex Urban Areas from UAV Laser Scanning Point Clouds. ISPRS Int. J. Geo-Inf. 2020, 9, 595. [Google Scholar] [CrossRef]
- Noy, N.; Crubezy, M.; Fergerson, R.; Knublauch, H.; Tu, S.; Vendetti, J.; Musen, M. Protégé-2000: An Open-Source Ontology-Development and Knowledge-Acquisition Environment. AMIA Annu. Symp. Proc. 2003, 2003, 953. [Google Scholar] [PubMed]
- Tudorache, T.; Noy, N.F.; Tu, S.; Musen, M.A. Supporting Collaborative Ontology Development in Protégé. In Proceedings of the The Semantic Web—ISWC, Karlsruhe, Germany, 26–30 October 2008; Sheth, A., Staab, S., Dean, M., Paolucci, M., Maynard, D., Finin, T., Thirunarayan, K., Eds.; Springer: Berlin/Heidelberg, Germany, 2008; pp. 17–32. [Google Scholar]
- Schekotihin, K.; Rodler, P.; Schmid, W.; Horridge, M.; Tudorache, T. Test-Driven Ontology Development in Protégé; ICBO: Paris, France, 2018. [Google Scholar]
- Qiu, D.; Jiang, H.; Chen, S. Fuzzy Information Retrieval Based on Continuous Bag-of-Words Model. Symmetry 2020, 12, 225. [Google Scholar] [CrossRef]
- Hjørland, B. Information Retrieval and Knowledge Organization: A Perspective from the Philosophy of Science. Information 2021, 12, 135. [Google Scholar] [CrossRef]
- Nuninger, L.; Verhagen, P.; Libourel, T.; Opitz, R.; Rodier, X.; Laplaige, C.; Fruchart, C.; Leturcq, S.; Levoguer, N. Linking Theories, Past Practices, and Archaeological Remains of Movement through Ontological Reasoning. Information 2020, 11, 338. [Google Scholar] [CrossRef]
- Möller, R.; Neumann, B. Ontology-Based Reasoning Techniques for Multimedia Interpretation and Retrieval. In Semantic Multimedia and Ontologies: Theory and Applications; Kompatsiaris, Y., Hobson, P., Eds.; Springer: London, UK, 2008; pp. 55–98. ISBN 978-1-84800-076-6. [Google Scholar]
- Suntisrivaraporn, B. Polynomial-Time Reasoning Support for Design and Maintenance of Large-Scale Biomedical Ontologies; Dresden University of Technology: Dresden, Germany, 2023. [Google Scholar]
- Wagenpfeil, S.; Mc Kevitt, P.; Hemmje, M. Towards Automated Semantic Explainability of Multimedia Feature Graphs. Information 2021, 12, 502. [Google Scholar] [CrossRef]
- Saad, S.; Traore, I. Method Ontology for Intelligent Network Forensics Analysis. In Proceedings of the 2010 Eighth International Conference on Privacy, Security and Trust, Ottawa, ON, Canada, 17–19 August 2010; pp. 7–14. [Google Scholar]
- Bakillah, M.; Liang, S.H.L.; Zipf, A.; Arsanjani, J.J. Semantic Interoperability of Sensor Data with Volunteered Geographic Information: A Unified Model. ISPRS Int. J. Geo-Inf. 2013, 2, 766–796. [Google Scholar] [CrossRef]
- Hoss, A.M.; Carver, D.L. Weaving Ontologies to Support Digital Forensic Analysis. In Proceedings of the 2009 IEEE International Conference on Intelligence and Security Informatics, Richardson, TX, USA, 8–11 June 2009; pp. 203–205. [Google Scholar]
- Demestichas, K.; Peppes, N.; Alexakis, T.; Adamopoulou, E. An Advanced Abnormal Behavior Detection Engine Embedding Autoencoders for the Investigation of Financial Transactions. Information 2021, 12, 34. [Google Scholar] [CrossRef]
- Alruwaili, F.F. CustodyBlock: A Distributed Chain of Custody Evidence Framework. Information 2021, 12, 88. [Google Scholar] [CrossRef]
- Karagiannis, C.; Vergidis, K. Digital Evidence and Cloud Forensics: Contemporary Legal Challenges and the Power of Disposal. Information 2021, 12, 181. [Google Scholar] [CrossRef]
- Ahmed, S.; Gentili, M.; Sierra-Sosa, D.; Elmaghraby, A.S. Multi-Layer Data Integration Technique for Combining Heterogeneous Crime Data. Inf. Process. Manag. 2022, 59, 102879. [Google Scholar] [CrossRef]
- Prakken, H.; Sartor, G. Law and Logic: A Review from an Argumentation Perspective. Artif. Intell. 2015, 227, 214–245. [Google Scholar] [CrossRef]
- Zhang, H.; Zhang, Z.; Zhou, L.; Wu, S. Case-Based Reasoning for Hidden Property Analysis of Judgment Debtors. Mathematics 2021, 9, 1559. [Google Scholar] [CrossRef]
- Van Engers, T.; Boer, A.; Breuker, J.; Valente, A.; Winkels, R. Ontologies in the Legal Domain. In Digital Government: E-Government Research, Case Studies, and Implementation; Chen, H., Brandt, L., Gregg, V., Traunmüller, R., Dawes, S., Hovy, E., Macintosh, A., Larson, C.A., Eds.; Integrated Series in Information Systems; Springer: Boston, MA, USA, 2008; pp. 233–261. ISBN 978-0-387-71611-4. [Google Scholar]
- Method Ontology for Intelligent Network Forensics Analysis. Available online: https://ieeexplore.ieee.org/abstract/document/5593235/?casa_token=IulCK1eicu4AAAAA:hIP7LoXx7f7TTGLikzePubwzGE3MSjWFMkKuyaUbuGbX5_kXeaiT4yeFYA-Cn1ML-h-9Yjk (accessed on 25 September 2023).


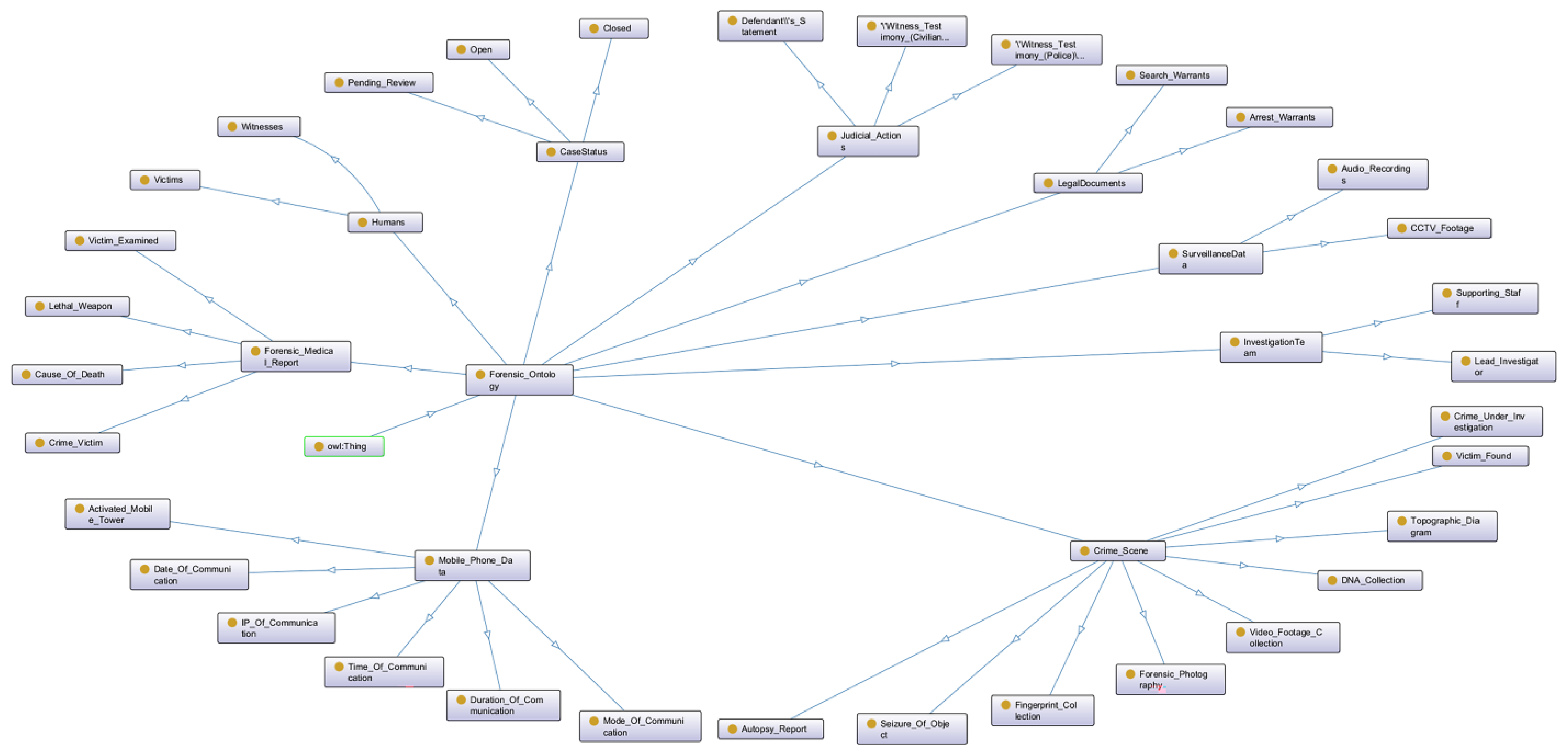
| Classes | Subclasses | Description |
|---|---|---|
| CrimeScene | CrimeUnderInvestigation | The specific offense or offenses currently being looked into. |
| VictimFound | The individual or individuals who have been directly affected by the crime and are present at the scene. | |
| TopographicDiagram | A schematic representation of the crime scene’s layout. | |
| FingerprintCollection | The gathering of fingerprint evidence from the crime scene. | |
| DNACollection | The collection of biological material for DNA analysis. | |
| ForensicPhotography | The process of taking photographs of the crime scene and evidence. | |
| AutopsyReport | A medical report detailing the cause and circumstances of a death. | |
| SeizureOfObject | The act of lawfully confiscating an object for evidence. | |
| VideoFootageCollection | Gathering video recordings related to the crime. | |
| JudicialActions | WitnessTestimony(Civilian) | Statements given by non-law enforcement witnesses. |
| WitnessTestimony(Police) | Statements given by law enforcement officers. | |
| Defendant’sStatement | The statement or defense presented by the person accused of the crime. | |
| ForensicMedicalReport | CrimeVictim | The individual or individuals directly affected by the crime. |
| VictimExamined | The process of medically examining the victim for evidence and information. | |
| CauseOfDeath | Medical reasons explaining the victim’s death. | |
| LethalWeapon | The object or method used to carry out the killing. | |
| MobilePhoneData | ModeOfCommunication | The type of communication used (e.g., SMS, call). |
| DurationOfCommunication | The length of the communication event. | |
| DateOfCommunication | The date when the communication took place. | |
| TimeOfCommunication | The specific time when the communication occurred. | |
| ActivatedMobileTower | The cellular tower facilitated the communication. | |
| IP_OfCommunication | The IP address used during the communication. | |
| Humans | Witnesses | Individuals who have relevant information but are not directly involved in the crime. |
| Victims | Individuals who have been directly affected by the crime. | |
| SurveillanceData | CCTV_Footage | Video captured from closed-circuit television cameras. |
| AudioRecordings | Recorded audio that may be used as evidence. | |
| LegalDocuments | SearchWarrants | Legal documents authorizing the search of premises. |
| ArrestWarrants | Legal documents authorizing the arrest of an individual. | |
| InvestigationTeam | LeadInvestigator | The person in charge of guiding the investigation. |
| SupportingStaff | Additional staff aiding in various aspects of the investigation. | |
| CaseStatus | Open | The case is currently under investigation. |
| Closed | The case has been resolved or dismissed. | |
| PendingReview | Awaiting further action or analysis. |
| Property | Domain | Range | Characteristics | Description |
|---|---|---|---|---|
| hasCrimeUnderInvestigation | CrimeScene | CrimeUnderInvestigation | Symmetric | Links a crime scene to the specific offenses being investigated. |
| hasVictim | CrimeScene | VictimFound | Symmetric | Links a crime scene to the victims found. |
| hasTopographicDiagram | CrimeScene | TopographicDiagram | Functional | Links a crime scene to its topographic layout. |
| hasFingerprint | CrimeScene | FingerprintCollection | Symmetric | Links a crime scene to collected fingerprints. |
| hasDNA | CrimeScene | DNACollection | Symmetric | Links a crime scene to collected DNA samples. |
| hasPhotographicEvidence | CrimeScene | ForensicPhotography | Functional | Links a crime scene to forensic photographs. |
| hasAutopsyReport | CrimeScene | AutopsyReport | Functional | Links a crime scene or victim to an autopsy report. |
| hasSeizedObject | CrimeScene | SeizureOfObject | Symmetric | Links a crime scene to objects that have been seized as evidence. |
| hasVideoFootage | CrimeScene | VideoFootageCollection | Symmetric | Links a crime scene to collected video footage. |
| hasCivilianWitnessStatement | JudicialActions | WitnessTestimony(Civilian) | Symmetric | Links judicial actions to statements given by civilian witnesses. |
| hasPoliceWitnessStatement | JudicialActions | WitnessTestimony(Police) | Symmetric | Links judicial actions to statements given by police officers. |
| hasDefendantStatement | JudicialActions | Defendant’sStatement | Functional | Links judicial actions to the statement made by the defendant. |
| examinesVictim | ForensicMedicalReport | VictimExamined | Functional | Links a forensic medical report to the examination of the victim. |
| identifiesCauseOfDeath | ForensicMedicalReport | CauseOfDeath | Functional | Links a forensic medical report to the cause of death. |
| identifiesLethalWeapon | ForensicMedicalReport | LethalWeapon | Functional | Links a forensic medical report to the weapon or method that caused death. |
| usesCommunicationMode | MobilePhoneData | ModeOfCommunication | Symmetric | Links mobile phone data to the method of communication used. |
| hasCommunicationDuration | MobilePhoneData | DurationOfCommunication | Functional | Links mobile phone data to the duration of the communication. |
| hasCommunicationDate | MobilePhoneData | DateOfCommunication | Functional | Links mobile phone data to the date of the communication. |
| hasCommunicationTime | MobilePhoneData | TimeOfCommunication | Functional | Links mobile phone data to the time of the communication. |
| activatesMobileTower | MobilePhoneData | ActivatedMobile Tower | Symmetric | Links mobile phone data to the mobile tower that facilitated the communication. |
| usesIP | MobilePhoneData | IP_OfCommunication | Functional | Links mobile phone data to the IP address used during the communication. |
| involvesWitness | Humans | Witnesses | Symmetric | Links a case or judicial action to individuals who are witnesses. |
| involvesVictim | Humans | Victims | Symmetric | Links a case or judicial action to individuals who are victims. |
| involvesCCTV | SurveillanceData | CCTV_Footage | Symmetric | Links surveillance data to CCTV footage. |
| involvesAudioRecording | SurveillanceData | AudioRecordings | Symmetric | Links surveillance data to audio recordings. |
| involvesSearchWarrant | LegalDocuments | SearchWarrants | Functional | Links legal documents to search warrants. |
| involvesArrestWarrant | LegalDocuments | ArrestWarrants | Functional | Links legal documents to arrest warrants. |
| hasLeadInvestigator | InvestigationTeam | LeadInvestigator | Functional | Links an investigation team to its lead investigator. |
| hasSupportingStaff | InvestigationTeam | SupportingStaff | Symmetric | Links an investigation team to its supporting staff. |
| hasCaseStatus | JudicialActions | CaseStatus | Functional | Links an investigation to its current status (open, closed, pending review). |
| Data Property | Domain | Range | Characteristics | Description |
|---|---|---|---|---|
| crimeReportedDate | CrimeScene | xsd:date | Functional | The date when the crime was reported. |
| crimeOccurredTime | CrimeScene | xsd:time | Functional | The time when the crime occurred. |
| numberOfVictims | VictimFound | xsd:integer | Functional | The number of victims found at the crime scene. |
| fingerprintCount | FingerprintCollection | xsd:integer | Functional | The number of fingerprints collected. |
| DNASequencesCollected | DANN_Collection | xsd:integer | Functional | The number of DNA sequences or samples collected. |
| autopsyDate | AutopsyReport | xsd:date | Functional | The date when the autopsy was performed. |
| seizedObjectCount | SeizureOfObject | xsd:integer | Functional | The number of objects seized. |
| videoFootageDuration | VideoFootageCollection | xsd:duration | Functional | The duration of the video footage collected. |
| civilianWitnessCount | JudicialActions | xsd:integer | Functional | The number of civilian witnesses. |
| policeWitnessCount | JudicialActions | xsd:integer | Functional | The number of police witnesses. |
| defendantName | Defendant’sStatement | xsd:string | Functional | The name of the defendant. |
| victimMedicalReportDate | VictimExamined | xsd:date | Functional | The date when the medical examination of the victim took place. |
| causeOfDeath | CauseOfDeath | xsd:string | Functional | The medical reason for the victim’s death. |
| lethalWeaponType | LethalWeapon | xsd:string | Functional | The type of weapon or method that caused death. |
| communicationMode | ModeOfCommunication | xsd:string | Functional | The method of communication used (e.g., SMS, call). |
| communicationDuration | DurationOfCommunication | xsd:duration | Functional | The duration of the communication. |
| communicationDate | DateOfCommunication | xsd:date | Functional | The date of the communication. |
| communicationTime | TimeOfCommunication | xsd:time | Functional | The specific time when the communication occurred. |
| mobileTowerLocation | ActivatedMobileTower | xsd:string | Functional | The location of the activated mobile tower. |
| IPAddress | IP_OfCommunication | xsd:string | Functional | The IP address used for the communication. |
| witnessStatement | Witnesses | xsd:string | Functional | The statement provided by the witness. |
| victimStatement | Victims | xsd:string | Functional | The statement or account provided by the victim. |
| CCTVFootageLocation | CCTV_Footage | xsd:string | Functional | The location where the CCTV footage was captured. |
| audioRecordingDuration | AudioRecordings | xsd:duration | Functional | The duration of the audio recording. |
| searchWarrantIssuedDate | SearchWarrants | xsd:date | Functional | The date when the search warrant was issued. |
| arrestWarrantIssuedDate | ArrestWarrants | xsd:date | Functional | The date when the arrest warrant was issued. |
| leadInvestigatorName | LeadInvestigator | xsd:string | Functional | The name of the lead investigator. |
| supportingStaffCount | SupportingStaff | xsd:integer | Functional | The number of supporting staff involved in the investigation. |
| caseStatus | CaseStatus | xsd:string | Functional | The current status of the case (e.g., Open, Closed, Pending Review). |
| Classes | Individual Instances | Description |
|---|---|---|
| Crime Scene | CS1, CS2, CS3, CS4, CS5 | The five different crime scenes. |
| Fingerprint | FP1, FP3, FP5 | Fingerprints found at scenes 1, 3, and 5. |
| DNA | DNA2, DNA4 | DNA samples found at scenes 2 and 4. |
| Witnesses | W1, W2, W3, W4, W5 | Witnesses from each crime scene. |
| Humans | Perpetrator | The individual responsible for the crimes. |
| Case Status | Open | The case is currently under investigation. |
Disclaimer/Publisher’s Note: The statements, opinions and data contained in all publications are solely those of the individual author(s) and contributor(s) and not of MDPI and/or the editor(s). MDPI and/or the editor(s) disclaim responsibility for any injury to people or property resulting from any ideas, methods, instructions or products referred to in the content. |
© 2023 by the authors. Licensee MDPI, Basel, Switzerland. This article is an open access article distributed under the terms and conditions of the Creative Commons Attribution (CC BY) license (https://creativecommons.org/licenses/by/4.0/).
Share and Cite
Spyropoulos, A.Z.; Bratsas, C.; Makris, G.C.; Garoufallou, E.; Tsiantos, V. Interoperability-Enhanced Knowledge Management in Law Enforcement: An Integrated Data-Driven Forensic Ontological Approach to Crime Scene Analysis. Information 2023, 14, 607. https://doi.org/10.3390/info14110607
Spyropoulos AZ, Bratsas C, Makris GC, Garoufallou E, Tsiantos V. Interoperability-Enhanced Knowledge Management in Law Enforcement: An Integrated Data-Driven Forensic Ontological Approach to Crime Scene Analysis. Information. 2023; 14(11):607. https://doi.org/10.3390/info14110607
Chicago/Turabian StyleSpyropoulos, Alexandros Z., Charalampos Bratsas, Georgios C. Makris, Emmanouel Garoufallou, and Vassilis Tsiantos. 2023. "Interoperability-Enhanced Knowledge Management in Law Enforcement: An Integrated Data-Driven Forensic Ontological Approach to Crime Scene Analysis" Information 14, no. 11: 607. https://doi.org/10.3390/info14110607
APA StyleSpyropoulos, A. Z., Bratsas, C., Makris, G. C., Garoufallou, E., & Tsiantos, V. (2023). Interoperability-Enhanced Knowledge Management in Law Enforcement: An Integrated Data-Driven Forensic Ontological Approach to Crime Scene Analysis. Information, 14(11), 607. https://doi.org/10.3390/info14110607

