An Agent-Based Simulation Platform for a Safe Election: From Design to Simulation
Abstract
1. Introduction
- Resource resources. The number of poll employees and voting resources (e.g., poll pads, ballot marking devices, and scanners) are key drivers of voting queues and velocity. Inadequate allocation results in excessive times, notably associated with uncertainty about time-phased voting demand per precinct, voting availability pattern disparities (e.g., blue vs. white collars and retirees), and overall voting turnout. Furthermore, allocation has to aim for geographic and demographic fairness in terms of home-to-vote time, notably avoiding situations where precincts with more minorities or people known to be partisan of a party experience longer wait times [12]. Results of previous election systems demonstrate that fairness in resource allocation at the county level is an important factor due to the limited number of resources allocated to each state [13]. For example, in Florida during the US 2020 election, certain polling locations had average wait times upwards of 80 min, while neighboring polling locations had waiting times of only 7–10 min. It should also be noted that some locations reported significantly higher voter turnout than other locations. In the state of Georgia’s 3 November 2020 election, some voters waited over five hours at Christian City, an assisted-living community south of Atlanta [14]. Other locations averaged less than five minutes. During the June 2020 primaries, about 11% of voting sites in Georgia closed over an hour late, according to an analysis by The Atlanta Journal-Constitution of the elections data [15]. The epicenter of voting problems was Fulton County, where more than three-quarters of polling places closed after 8 p.m. [16]. Figure 1 provides a visual representation of this phenomenon. This emphasizes the importance of rigorously analyzing differences in voter behavior.
- Polling layout and management. While the efficient and effective allocation of resources is necessary to minimize waiting time, the finite nature of resources and inevitable variability in voter arrivals or service times will inevitably result in queueing for some voters at various times of the day. Thus, polling managers must decide how to best allocate scarce resources to provide the best overall performance throughout layout constraints. Recently, some researchers found that tools that are based on the science of queuing theory can help election and polling managers understand the various trade-offs involved in allocating resources and make the tough decisions that face them [17]. In addition, researchers indicate that layout and path directionality significantly affect average voter travel distance, with the perimeter layout having a unidirectional path being the most efficient [18]. Also, COVID-19 added extra problems to polling places and caused extra attention to layout configuration [19], queue length, and polling workers [2]. Figure 2 shows a schematic of a polling location considering social distancing, safety, and privacy.
- Every year, millions of Americans travel to their local polling locations to cast their ballots. According to the 2018 Election Administration and Voting Survey (EAVS) report released by the U.S. Election Assistance Commission (EAC), more than 200,000 polling places were opened and staffed by more than 600,000 poll workers in 2018 [20]. Most of the poll workers are part-time, temporary employees hired by local election officials to staff polling places during early voting and on Election Day [21]. Polling places average about eight on-staff workers for the whole day [22]. So, the transport of polling cards, election materials, and devices to polling locations on time is a huge challenge from a logistics perspective [23,24].
2. The Methodological Framework
- The system requirement phase focuses on mimicking the election specification and captures holistically the difficulties that potentially need to be improved. It identifies the goals, basic functionalities, and requirements of the system along with the inputs such as election rules, CDC rules (Centers for Disease Control), layout constraints, and resource availability, which are extracted from historical and available data. The output of this phase includes territory specification, layout specification, logistic specification, process specification, and system goals. The system requirement defines the players participating in the system, describes the scenarios of participation by defining the initial functionality descriptors, and, finally, identifies the system goals. The following figure (Figure 4) shows the three phases of each election, which are mimics of the existing process. The focus of the proposed platform is pre-election and election.
- In the design and development phase, we design and model election systems using a multi-agent-based modeling approach. This approach aims to identify and create an election system based on diverse types of agents. In this phase, the election system is considered structurally. The first preliminary domain model is created based on the requirement analysis phase; then, considering the close loop feedback method [27], we construct the detailed design of the system. The output of this phase includes a capability overview, process model, system overview model, object diagram, and agent-based description diagram. Each of these models is explained as follows.
- Capability overview: A capability overview diagram is a visual representation of the key functionalities and goals of a system.
- Process model: A process model is a formal representation of a process, which is a set of activities that transform inputs into outputs.
- System overview model: A system overview model defines a set of functionalities linked to one or more capabilities and captures a piece of the system behavior.
- Object diagram: An object diagram represents the static view of a system, but this static view is a snapshot of the system at a particular moment. Object diagrams are used to render a set of objects and their relationships as an instance.
- Agent description model: An agent description model defines and integrates a set of capabilities and decisions for each agent.
- In the implementation phase, the proposed agent-based model is implemented using defined agents and protocols. An agent discrete event-based approach is used for this implementation. Each agent and its responsibility are implemented based on the design and development phase. Different scenarios such as machine disturbances and high demand turnout are implemented in the platform during this stage.
- The V&V column is responsible for validating and verifying each phase before information moves to the next step. There are three steps of V&V in this framework. Requirement V&V uses the satisfy and verify decencies approach to validate the functional requirements [28]. V&V models are responsible for validating and verifying the domain model and conceptual model [29]. The last V&V is implementation V&V, which verifies the implementation of the design system using the QA approach.
3. Case Study Description
3.1. Requirement Phase of the Case Study
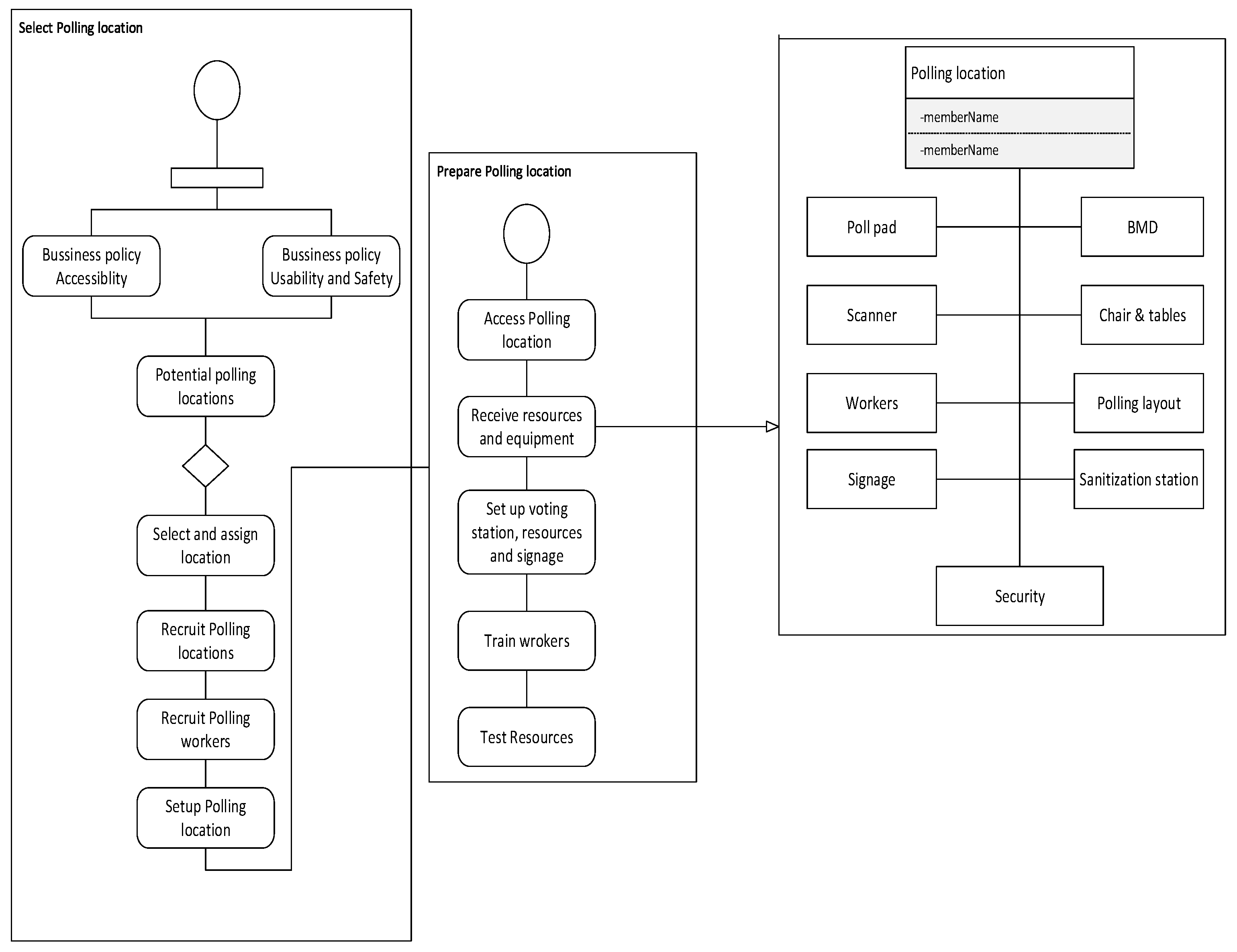
- Resource specification function: The RSF helps us define the functionality of the resources and machines that need to be considered and used in the election system. The main resources of the 2020 election are defined as follows.
- Poll pads (PPs) are used in place of paper poll books to check in voters, determine whether they have already received or voted using a mail ballot, and direct them to their correct polling location if they are in the wrong location.
- Ballot marking devices (BMDs) are computerized devices that display a digital ballot, allow voters to make selections, and then print paper records of the voters’ choices. BMDs can be enabled with accessible user interfaces, providing essential assistive technology for voters who may be uncomfortable or incapable of marking a paper ballot by hand. With a BMD, the voter uses a touchscreen to choose candidates; then, the device prints out a ballot summary card that the voter can examine for accuracy before depositing it in a ballot box or into a ballot scanner. In some system configurations, “auto-cast” can be enabled, and voters are not given the option to verify the printed ballot. Instead, the ballot summary card is cast, scanned, tabulated, and dropped in the ballot container at the backside of the machine without voter review.
- A ballot scanner (BS) is a compact electronic voting system that utilizes an optical scanner to read significant paper ballots and tally the results. This system permits paper ballots to be immediately tabulated at polling locations.
- Process requirement function: The PRF helps us understand and define the functionality of the different levels in the system, such as workers, managers, voters, and the process functionality of resources. We divided the PRF into three sub-functions: the voting process, the managing process, and the resource process.
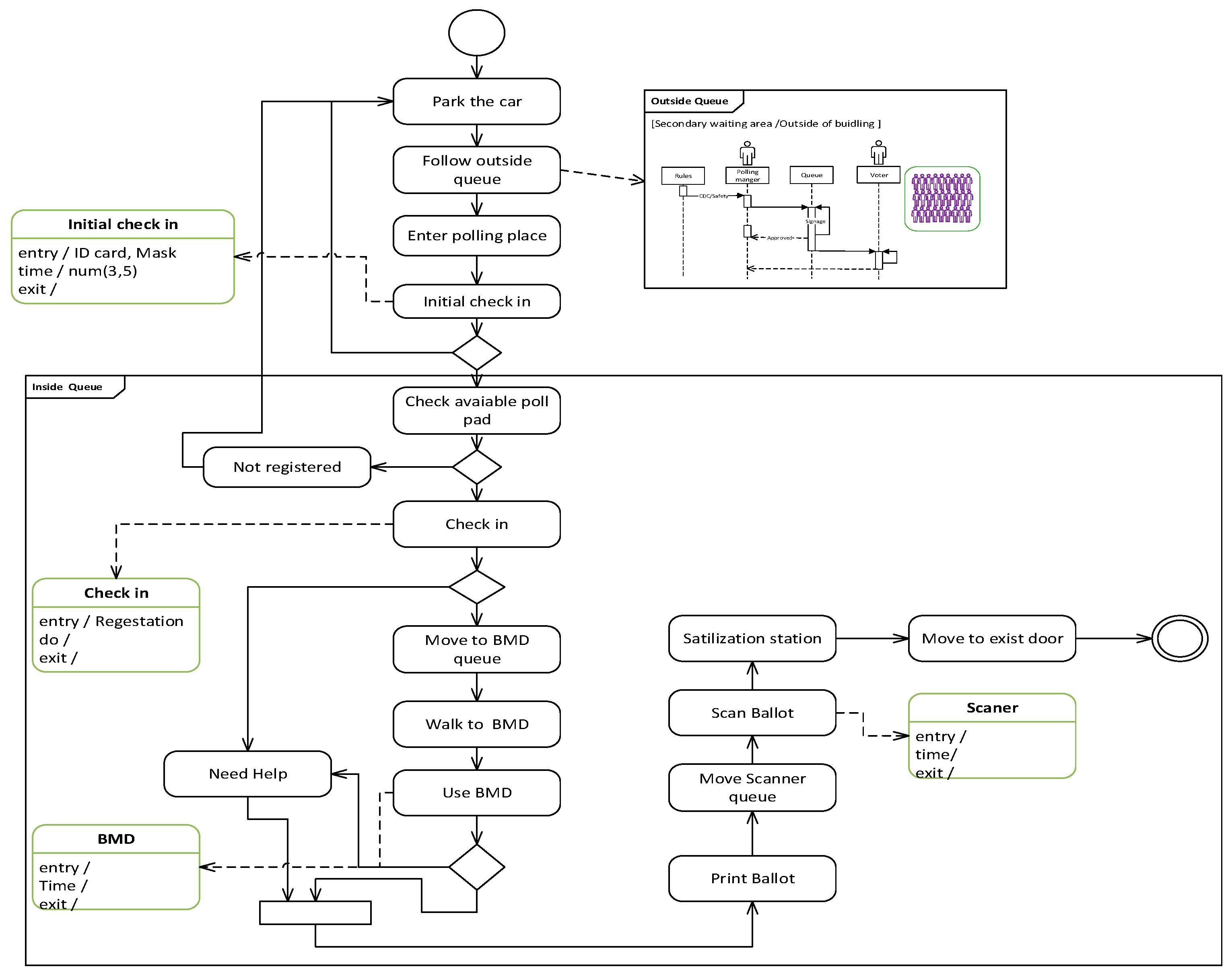
- The voting process is a process model of the polling location and shows the flow of the voting process. Figure 7 shows an object diagram of the voting process.
- The managing process is divided into two sub-managing sections. The first is during the pre-election and election day related to layout configuration and workers. The second sub-section manages the location before and after the election by following the rules and regulations.
- The resource process is a requirement that is related to receiving, sending, configuring, and maintaining resources in the polling locations.
- Regulatory requirement function: The RRF helps us make written rules, such as election rules (e.g., security), and CDC rules understandable and easy to follow for implementation into the system. These rules include COVID-19 safety at the poll’s location, social distancing, voter check-in and qualification process, election worker health and safety, and security of voting resources.
- Territory specification function (TSF): The TSF helps us find the polling location geographic data and define the main limitation and constraint for each location. There are two types of polling places. The first is public buildings, which could be located inside a building, and that building should be a public building. The second is private buildings. If a suitable public building is unavailable for use, the polling place may be located in another building, including churches, clubhouses, private community centers, and grocery stores. This function helps us identify the main constraints of the location in terms of layout configuration, social distancing, cleaning, and sanitizing the polling place
3.2. Design and Development Phase
3.2.1. Preliminary Design
3.2.2. Detail Design
- Adaptability: The layout needs to be adaptable to different polling locations with a different number of resources.
- Agility: The layout needs to be agile to add or remove resources in the polling location.
- Safety: The layout must follow the CDC’s social distancing rules to improve the safety of voters and workers.
- Privacy: The layout needs to provide protection for voters in terms of secret ballots.
- Efficiency: The layout needs to be easy to use and have a fast and efficient flow, with fewer interactions between voters.
- The method rigorously guarantees that all voters can expect to wait a prescribed time with a bounded probability, e.g., everyone expects to wait less than thirty minutes with a probability greater than 95%.
- The method can handle both a single type of resource (e.g., voting machines or scan machines) and multiple resource types (e.g., voting machines and poll books).
4. Implementation Phase and Scenarios
Scenarios
5. Results and Discussion
6. Conclusions
Author Contributions
Funding
Data Availability Statement
Conflicts of Interest
References
- Freeman, S.F.; Bleifuss, J. Was the 2004 Presidential Election Stolen? Exit Polls, Election Fraud, and The Official Count; Seven Stories Press: New York, NY, USA, 2011. [Google Scholar]
- Schmidt, A.; Albert, L.A. Designing pandemic-resilient voting systems. Socio-Econ. Plan. Sci. 2022, 80, 101174. [Google Scholar] [CrossRef] [PubMed]
- Stewart, C.H., III; Ansolabehere, S. Waiting in Line to Vote; MIT Library/MIT Open Access Articles: Cambridge, MA, USA, 2013. [Google Scholar]
- Green, D.P.; Gerber, A.S. Get out the Vote: How to Increase Voter Turnout; Brookings Institution Press: Washington, DC, USA, 2019. [Google Scholar]
- Stein, R.M.; Mann, C.; Stewart, C., III; Birenbaum, Z.; Fung, A.; Greenberg, J.; Kawsar, F.; Alberda, G.; Alvarez, R.M.; Atkeson, L.; et al. Waiting to vote in the 2016 presidential election: Evidence from a multi-county study. Political Res. Q. 2020, 73, 439–453. [Google Scholar] [CrossRef]
- Pettigrew, S. The downstream consequences of long waits: How lines at the precinct depress future turnout. Elect. Stud. 2021, 71, 102188. [Google Scholar] [CrossRef] [PubMed]
- Stein, R.; Mann, C.; Stewart, C. Polling Place Quality and Access, in The Future of Election Administration; Springer: Berlin/Heidelberg, Germany, 2020; pp. 83–100. [Google Scholar]
- Kent, M.; Parkinson, T.; Kim, J.; Schiavon, S. A data-driven analysis of occupant workspace dissatisfaction. Build. Environ. 2021, 205, 108270. [Google Scholar] [CrossRef]
- Liyang, W. The Impact of Covid-19 on Older Adults’ Perception of Public Spaces in Singapore; National University of Singapore: Singapore, 2022. [Google Scholar]
- Cerabona, T.; Benaben, F.; Montreuil, B.; Barenji, A.V.; Nazzal, D. Physics of decision: Application to polling place risk management. In Proceedings of the 2021 Winter Simulation Conference (WSC), Phoenix, AZ, USA, 12–15 December 2021. [Google Scholar]
- Murata, T.; Konishi, K. Making a practical policy proposal for polling place assignment using voting simulation tool. SICE J. Control. Meas. Syst. Integr. 2013, 6, 124–130. [Google Scholar] [CrossRef][Green Version]
- Howard, N.O.; Owens, M. Organizing Staff in the US Senate: The Priority of Individualism in Resource Allocation. In Congress & the Presidency; Taylor & Francis: Oxfordshire, UK, 2022. [Google Scholar]
- Au, C.H.; Xu, Z.; Wang, L.; Fung, W.S. Establishing a three-step model of designing the polling stations for shorter queue and smaller waiting time: A case study using computer simulation. J. Inf. Technol. Case Appl. Res. 2017, 19, 225–245. [Google Scholar] [CrossRef]
- Mark Niesse, N.T. Extreme voting lines expose where Georgia primary failed. Atlanta J. Const. Atlanta J. Const. 2021, 2. [Google Scholar]
- Baccaglini, B.; Rates, S.R.; Rules, G. Georgia: 2020 Election Policies & Practices. HealthyElection. Org 2020, 6, 2011. [Google Scholar]
- Gardner, A.; Lee, M.Y.; Boburg, S. Voting debacle in Georgia came after months of warnings went unaddressed. Wash. Post 2020, 2, 5. [Google Scholar]
- Stewart, C., III. Managing polling place resources. In Caltech/MIT Voting Technology Project; MIT Library: Cambridge, MA, USA, 2015. [Google Scholar]
- McCool-Guglielmo, E.C.; Bernardo, N.D.; Lather, J.I.; Macht, G.A. Impact of facilities layout methods on in-person elections: A theoretical exploration. J. Simul. 2022, 12, 1–19. [Google Scholar] [CrossRef]
- Bernardo, N.D., Jr.; King, B.A.; Macht, G.A. COVID-19 and United States Election systems: A simulation study of in-person voting in Rhode Island. J. Simul. 2022, 1–10. [Google Scholar] [CrossRef]
- Burden, B.C.; Milyo, J. The quantities and qualities of poll workers. Elect. Law J. 2015, 14, 38–46. [Google Scholar] [CrossRef]
- Hall, T.E.; Moore, K. Poll Workers and Polling Places; MIT Library: Cambridge, MA, USA, 2011. [Google Scholar]
- Weinberg, B.H.; Utrecht, L. Problems in America’s Polling Places: How They Can Be Stopped. Temp. Pol. Civ. Rts. L. Rev. 2001, 11, 401. [Google Scholar]
- Greene, S. The Value of the Election Administration and Voting Survey. In The Future of Election Administration: Cases and Conversations; Palgrave Macmillen: London, United Kingdom, 2019; pp. 241–247. [Google Scholar]
- Merivaki, T.; Smith, D.A. A failsafe for voters? Cast and rejected provisional ballots in North Carolina. Political Res. Q. 2020, 73, 65–78. [Google Scholar]
- Farrer, B.; Zingher, J.N. A global analysis of how losing an election affects voter satisfaction with democracy. Int. Politi- Sci. Rev. 2018, 40, 518–534. [Google Scholar] [CrossRef]
- Coll, J. Waiting to vote safely: How Covid-19 safety measures shaped in-person voter wait times during the 2020 election. Soc. Sci. Q. 2022, 103, 380–398. [Google Scholar] [CrossRef]
- Barenji, A.V.; Barenji, R.V.; Hashemipour, M. A framework for structural modelling of an RFID-enabled intelligent distributed manufacturing control system. S. Afr. J. Ind. Eng. 2014, 25, 48–66. [Google Scholar] [CrossRef][Green Version]
- Zou, G.; Gao, M.; Tang, J.; Yilmaz, L. Simulation of online food ordering delivery strategies using multi-agent system models. J. Simul. 2021, 17, 297–311. [Google Scholar] [CrossRef]
- Flatt, A.; Langner, A.; Leps, O. Model-Driven Development of Akoma Ntoso Application Profiles: A Conceptual Framework for Model-Based Generation of XML Subschemas; Springer Nature: Berlin/Heidelberg, Germany, 2023. [Google Scholar]
- County, F.; Fulton County Open Government. 2023 [cited 2023; In Its Commitment to Service, Efficiency and Engaging Its Citizens through An Open Government, Fulton County Offers This Site As a Portal into Its Transparency Initiatives, Including Detailed Views into the County Budget, Spending, Capital Projects and Individual Datasets Related to County Operations]. Available online: https://data.fultoncountyga.gov/ (accessed on 1 November 2019).
- Zhao, N.; Chong, H.-Y.; Li, Q. Agent-based modelling of helping behaviour diffusion in project teams as an evolutionary process. J. Simul. 2022, 17, 279–296. [Google Scholar] [CrossRef]
- Gursoy, D.; Jurowski, C.; Uysal, M. Resident attitudes: A structural modeling approach. Ann. Tour. Res. 2002, 29, 79–105. [Google Scholar] [CrossRef]
- Tao, F.; Hu, Y.; Ding, Y.; Sheng, B.; Song, C.; Zhou, Z. Modelling of manufacturing resource in manufacturing grid based on XML. In Proceedings of the 2006 4th IEEE International Conference on Industrial Informatics, Singapore, 16–18 August 2006. [Google Scholar]
- Allen, T.T.; Yang, M.; Huang, S.; Hernandez, O.K. Method to allocate voting resources with unequal ballots and/or education. MethodsX 2020, 7, 100872. [Google Scholar] [CrossRef] [PubMed]
- Shock, D.R. The Evolution of Partisan Voting at the County Level in Georgia, Ohio, and Texas, 1990–2016. J. Econ. Politi. 2020, 25, 1. [Google Scholar] [CrossRef]
- Fulron County, G. Fulton County, GA. Fulton County. 2020. Available online: https://www.fultoncountyga.gov/news/2020/11/03/november-3-election-results (accessed on 24 September 2023).



















| Name | Type | Responsibility | Input | Output |
|---|---|---|---|---|
| Demand agent | COA | Demand planner for each polling location | Historical, demographical, and current voting rules data | Resource allocation agent and territory agent |
| Resource allocation agent | COA | Resource allocation for each location | Demand data and rules (e.g., maximum waiting time is 30 min) | Territory agent |
| Territory agent | PA | Geographical information and layout information of polling location | Demand agent, resource allocation agent, and historical data | Layout agent, demand agent, and resource allocation agent |
| Layout agent | COA | Layout configuration, 3D layout, resource, and geographical data for each location | Territory agent | Polling manager agent, resource agent, worker agent, and voter agent |
| Resource agent | PA | Process time for each resource | Historical assessment | Polling manager agent |
| Polling manager agent | ACA | Managing polling locations in a dynamic fashion | Resource agent and layout agent | layout agent, resource agent, and worker |
| Worker agent | PA | Help for voters such as check-in, help | Polling manager agent | Voter agent and resource agent |
| Voter agent | ACA | Perform voting operation | Resource agent and worker agent | Worker agent, resource agent, and polling manager agent |
| Resource Agent Name | Service Time | Recovery Delay |
|---|---|---|
| Primary checking | Uniform (5, 25) s | 0 |
| Poll pad | Normal (4, 0.52) m | Uniform (5, 10) s |
| BMDs | Normal (8, 22) m | Uniform (1, 5) s |
| Scanners | Uniform (15, 45) s | Uniform (1, 5) s |
| Demand | Disruptions (More Probable Turnout) | |||||
|---|---|---|---|---|---|---|
| MPTs | HTs | Resources | Workers | |||
| BMD Failure | eITF | Absent | Delay of Opening | |||
| BMD utilization | 69.18% | 91.25% | 66.5% | 61.01% | 68.8 | 62.5% |
| Poll pad utilization | 87.14% | 95.41% | 86.11% | 78.5% | 82.1 | 79.5% |
| Scanner utilization | 32.4% | 44.78 | 32.1% | 25.1% | 32.2 | 26.4% |
| Average waiting time | 14.88 | 23.14 | 16.09 | 26.1 | 16.5 | 24.1 |
| Average queue in polling locations | 4 | 9 | 6 | 8 | 4 | 7 |
| Average queue outside of polling locations | 10 | 21 | 12 | 28 | 11 | 22 |
Disclaimer/Publisher’s Note: The statements, opinions and data contained in all publications are solely those of the individual author(s) and contributor(s) and not of MDPI and/or the editor(s). MDPI and/or the editor(s) disclaim responsibility for any injury to people or property resulting from any ideas, methods, instructions or products referred to in the content. |
© 2023 by the authors. Licensee MDPI, Basel, Switzerland. This article is an open access article distributed under the terms and conditions of the Creative Commons Attribution (CC BY) license (https://creativecommons.org/licenses/by/4.0/).
Share and Cite
Barenji, A.V.; Montreuil, B.; Babalou, S.; Nazzal, D.; Benaben, F.; DeMillo, R. An Agent-Based Simulation Platform for a Safe Election: From Design to Simulation. Information 2023, 14, 529. https://doi.org/10.3390/info14100529
Barenji AV, Montreuil B, Babalou S, Nazzal D, Benaben F, DeMillo R. An Agent-Based Simulation Platform for a Safe Election: From Design to Simulation. Information. 2023; 14(10):529. https://doi.org/10.3390/info14100529
Chicago/Turabian StyleBarenji, Ali V., Benoit Montreuil, Sevda Babalou, Dima Nazzal, Frederick Benaben, and Richard DeMillo. 2023. "An Agent-Based Simulation Platform for a Safe Election: From Design to Simulation" Information 14, no. 10: 529. https://doi.org/10.3390/info14100529
APA StyleBarenji, A. V., Montreuil, B., Babalou, S., Nazzal, D., Benaben, F., & DeMillo, R. (2023). An Agent-Based Simulation Platform for a Safe Election: From Design to Simulation. Information, 14(10), 529. https://doi.org/10.3390/info14100529

