Gauge Object Oriented Programming in Student’s Learning Performance, Normalized Learning Gains and Perceived Motivation with Serious Games
Abstract
1. Introduction
2. Difficulties in Learning OOP
2.1. Difficulties Identified from Literature Review
2.1.1. Difficulties Identified from Students’ Investigations
2.1.2. Difficulties and Misconceptions in Understanding Classes
2.1.3. Difficulties and Misconceptions in Understanding Objects
2.1.4. Difficulties and Misconceptions in Understanding Attributes
2.1.5. Difficulties and Misconceptions in Understanding Methods
2.1.6. Difficulties and Misconceptions in Understanding Inheritance
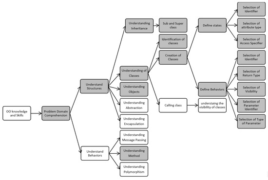
3. Competencies Required for Mastering OOP
4. Available Tools for Learning OOP
4.1. Multiuser Programming Pedagogy for Enhancing Traditional Study (MUPPETS)
4.2. Alice
4.3. Jeliot
4.4. Greenfoot
4.5. BlueJ
4.6. Ztech De
4.7. POO SGs
4.8. Discussion on Available Tools for Learning OOP
5. SG Model for Learning OOP
5.1. Three Phases of the Model
5.1.1. Presentation
5.1.2. Practice
5.1.3. Performance
6. Design and Development of SG for Learning OO: OOsg
6.1. Game Levels
6.2. Logfile Generated as a Result of Playing OOsg
7. Experimental Evaluation and Results
7.1. Experimental Setup
7.2. Threats to Validity of Findings
7.2.1. Threats of Having Prior Game-Playing Experience
7.2.2. Threats of Having Prior Computer Programming Experience
7.3. Result of Experimental Analysis
7.3.1. Measuring Students’ Performance for Learning OOP with and without the Intervention of Prototype
7.3.2. The Difference in Students’ NLG for Learning OOP with and without the Intervention of Prototype
7.3.3. The Effect of the Perceived Motivation on Student’s Learning
8. Discussion
9. Conclusions
Author Contributions
Funding
Acknowledgments
Conflicts of Interest
References
- Alyami, S.M.; Alagab, A.M. The Difference in Learning Strategies in Virtual Learning Environment and Their Effect on Academic Achievement and Learning Satisfaction for Distance Teaching and Training Program Students. In Proceedings of the 4th International Conference on e-Learning Best Practices in Management, Design and Development of e-Courses: Standards of Excellence and Creativity (ECONF), Manama, Bahrain, 7–9 May 2013; pp. 102–112. [Google Scholar]
- Bennedsen, J.; Schulte, C. What does objects-first mean? An international study of teachers’ perceptions of objects-first. In Proceedings of the Seventh Baltic Sea Conference on Computing Education Research, Koli National Park, Finland, 15–18 November 2007; Volume 88, pp. 21–29. [Google Scholar]
- Livovský, J.; Porubän, J. Learning Object-Oriented Paradigm by Playing Computer Games: Concepts First Approach. Cent. Eur. J. Comput. Sci. 2014, 4, 171–182. [Google Scholar] [CrossRef]
- Yan, L. Teaching Object-Oriented Programming with Games. In Proceedings of the 6th International Conference on Information Technology: New Generations (ITNG 2009), Las Vegas, NV, USA, 27–29 April 2009; pp. 969–974. [Google Scholar]
- Sanders, I.; Muller, C. A fundamentals-based curriculum for first year computer science. ACM SIGCSE Bull. 2000, 32, 227–231. [Google Scholar] [CrossRef]
- Molina-Carmona, R.; Llorens-Largo, F. Gamification and advanced technology to enhance motivation in education. Informatics 2020, 7, 20. [Google Scholar] [CrossRef]
- Carbonaro, M.; King, S.; Taylor, E.; Satzinger, F.; Snart, F.; Drummond, J. Integration of e-learning technologies in an interprofessional health science course. Med. Teach. 2008, 30, 25–33. [Google Scholar] [CrossRef]
- Shaffer, D.W.; Clinton, K.A. Why All CSL Is CL: Distributed Mind and the Future of Computer Supported Collaborative Learning. In Computer Support Collaborative Learning 2005: The Next 10 Years! 2005; pp. 592–601. Available online: https://repository.isls.org/handle/1/3738 (accessed on 25 February 2021).
- Smith, R.; Gotel, O. Using a game to introduce lightweight requirements engineering. In Proceedings of the 15th IEEE International Requirements Engineering Conference (RE 2007), Delhi, India, 15–19 October 2007; pp. 379–380. [Google Scholar]
- Flores, N.; Paiva, A.C.; Cruz, N. Teaching Software Engineering Topics through Pedagogical Game Design Patterns: An Empirical Study. Information 2010, 11, 153. [Google Scholar] [CrossRef]
- Peña Miguel, N.; Corral Lage, J.; Mata Galindez, A. Assessment of the Development of Professional Skills in University Students: Sustainability and Serious Games. Sustainability 2010, 12, 1014. [Google Scholar] [CrossRef]
- Abt, C.C. Serious Games; University Press of America: Lanham, MD, USA, 1987. [Google Scholar]
- Connolly, T.M.; Boyle, E.A.; Macarthur, E.; Hainey, T.; Boyle, J.M. A systematic literature review of empirical evidence on computer games and serious games. Comput. Educ. 2010, 59, 661–686. [Google Scholar] [CrossRef]
- Thomasson, B.; Ratcliffe, M.; Thoma, L. Identifying novice difficulties in object oriented design. ACM SIGCSE Bull. 2006, 38, 28–32. [Google Scholar] [CrossRef]
- Or-Bach, R.; Lavy, I. Cognitive activities of abstraction in object orientation. ACM SIGCSE Bull. 2004, 36, 82–86. [Google Scholar] [CrossRef]
- Sheetz, S.D.; Irwin, G.; Tegarden, D.P.; Nelson, H.J.; Monarchi, D.E. Cognitive activities of abstraction in object orientation. J. Manag. Inf. Syst. 1997, 14, 103–131. [Google Scholar] [CrossRef]
- Ragonis, N.; Ben-Ari, M. On understanding the statics and dynamics of object-oriented programs. ACM SIGCSE Bull. 2005, 37, 226–230. [Google Scholar] [CrossRef]
- Bashiru, L.; Joseph, A.A. Learning difficulties of Object Oriented Programming (OOP) in University of Ilorin-Nigeria: Students perspectives. In Proceedings of the Eighth TheIIER-Science Plus International Conference, Dubai, United Arab Emirates, 25 January 2015; pp. 45, 46, 50. [Google Scholar]
- Butler, M.; Morgan, M. Learning challenges faced by novice programming students studying high level and low feedback concepts. In Proceedings of the 24th Ascilite Singapore 2007: Full Paper: Butler and Morgan, Singapore, 2–5 December 2007; pp. 99–107. [Google Scholar]
- Lahtinen, E.; Ala-Mutka, K.; Järvinen, H.M. A study of the difficulties of novice programmers. ACM SIGCSE Bull. 2005, 37, 14–18. [Google Scholar] [CrossRef]
- Winslow, L.E. Programming pedagogy—A psychological overview. ACM SIGCSE Bull. 1996, 28, 17–22. [Google Scholar] [CrossRef]
- Liberman, N.; Beeri, C.; Ben-David Kolikant, Y. Difficulties in learning inheritance and polymorphism. ACM Trans. Comput. Educ. 2011, 11, 1–23. [Google Scholar] [CrossRef]
- Weinert, F.E. Concept of competence: A conceptual clarification. In Defining and Selecting Key Competencies; Hogrefe & Huber Publisher: Boston, MA, USA, 2001. [Google Scholar]
- Klieme, E. The Development of National Educational Standards: An Expertise. In The Development of National Educational Standards: An Expertise; BMBF, Publ. and Website Division: Bonn, Germany, 2004. [Google Scholar]
- Havenga, M.; Mentz, E.; De Villiers, R. Knowledge, Skills and Strategies for Successful Object-Oriented Programming: A Proposed Learning Repertoire. S. Afr. Comput. J. 2008, 12, 1–8. [Google Scholar]
- Kramer, M.; Hubwieser, P.; Brinda, T. A competency structure model of object-oriented programming. In Proceedings of the 2016 International Conference on Learning and Teaching in Computing and Engineering (LaTICE), Mumbai, India, 31 March–3 April 2016; pp. 1–8. [Google Scholar]
- Ramanauskaite, S.; Asta, S. Hierarchy-Based Competency Structure and Its Application in E-Evaluation. Appl. Sci. 2019, 9, 3478. [Google Scholar] [CrossRef]
- Phelps, A.M.; Egert, C.A.; Bierre, K.J. MUPPETS: Multi-User Programming Pedagogy for Enhancing Traditional Study: An Environment for Both Upper and Lower Division Students. In Proceedings of the 35th ASEE/IEEE Frontiers in Education Conference, Indianapolis, IN, USA, 19–22 October 2005; pp. S2H-8–S2H-15. [Google Scholar]
- Alice. Alice—Tell Stories. Build Games. Learn to Program; Alice: Pittsburgh, PA, USA, 2008. [Google Scholar]
- Cooper, S.; Dann, W.; Pausch, R.; Pausch, R. Alice: A 3-D Tool for Introductory Programming Concepts. J. Comput. Sci. Coll. 2000, 15, 107–116. [Google Scholar]
- Moreno, A.; Myller, N.; Ben-Ari, M.; Sutinen, E. Program Animation in Jeliot 3. ACM SIGCSE Bull. 2004, 36, 265. [Google Scholar] [CrossRef]
- Myller, N.; Jussi, N. JeCo: Combining Program Visualization and Story Weaving. Inform. Educ. 2006, 5, 255–264. [Google Scholar] [CrossRef]
- Mutua, S.; Wabwoba, F.; Ogao, P.; Anselmo, P.; Abenga, E. Classifying Program Visualization Tools to Facilitate Informed Choices: Teaching and Learning Computer. Int. J. Comput. Sci. Telecommun. 2012, 3, 42–48. [Google Scholar]
- Kolling, M. The Greenfoot Programming Environment. ACM Trans. Comput. Educ. 2010, 10, 1–21. [Google Scholar] [CrossRef]
- Kölling, M.; Quig, B.; Patterson, A.; Rosenberg, J. The BlueJ system and its pedagogy. Comput. Sci. Educ. 2003, 13, 249–268. [Google Scholar] [CrossRef]
- Seng, W.Y.; Yatim, M.H.M.; Hoe, T.W. Learning Object-Oriented Programming Paradigm Via Game-Based Learning Game—Pilot Study. Int. J. Multimed. Its Appl. 2018, 10, 181–197. [Google Scholar]
- Mohammed, K.S.; Potrus, M.Y.; Daham, B.F.A. Effect of Hybrid Teaching Methodology and Student Group Policy on Object Oriented Problem Solving. Zanco J. Pure Appl. Sci. 2018, 30, 140–148. [Google Scholar]
- Abbasi, S.; Kazi, H. Stealth assessment in serious games to improve OO learning outcomes. In Proceedings of the 2019 International Conference on Advances in the Emerging Computing Technologies (AECT), Al Madinah Al Munawwarah, Saudi Arabia, 10 February 2020; pp. 51–53. [Google Scholar]
- Hake, R.R. Evaluating conceptual gains in mechanics: A six thousand student survey of test data. AIP Conf. Proc. 1997, 30, 140–148. [Google Scholar]
- Green, M.; Sulbaran, T. Motivation Assessment Instrument for Virtual Reality Scheduling Simulator. In Proceedings of the E-Learn: World Conference on E-Learning in Corporate, Government, Healthcare, and Higher Education, Honolulu, HI, USA, 13–17 October 2006; Association for the Advancement of Computing in Education (AACE): San Diego, CA, USA, 2006; pp. 45–50. [Google Scholar]
- Bohlin, R.M.; Milheim, W.D.; Viechnicki, K.J. A Prescriptive Model for the Design of Motivating Instruction for Adults. In Proceedings of the Annual Meeting of the American Educational Research Association, Boston, MA, USA, 16–20 April 1990; pp. 45–50. [Google Scholar]
- Keller, J.M. Motivational design research and development. In Motivational Design for Learning and Performance; Springer: Boston, MA, USA, 2010; pp. 297–323. [Google Scholar]
- Zapušek, M.; Rugelj, J. Learning Programming with Serious Games. EAI Endors. Trans. Game-Based Learn. 2013, 1, e6. [Google Scholar] [CrossRef]
- Wilson, K.A.; Bedwell, W.L.; Lazzara, E.H.; Salas, E.; Burke, C.S.; Estock, J.L.; Orvis, K.L.; Conkey, C. Relationships between game attributes and learning outcomes: Review and research proposals. Simul. Gaming 2009, 40, 217–266. [Google Scholar] [CrossRef]
- Von Glasersfeld, E. A constructivist approach to teaching. In Constructivism in Education; Routledge: London, UK, 2012; pp. 21–34. [Google Scholar]
- Bennedsen, J.; Caspersen, M.E.; Kölling, M. (Eds.) Reflections on the Teaching of Programming: Methods and Implementations; Springer: Berlin, Germay, 2008; Volume 4821. [Google Scholar]
- Joseph, B.; Jutta, E.; Markus, V.; Marianna, S.; Eugene, W.; Klaus, M.; Jane, C.; Helen, S.; Mary, L.M. Pedagogical Patterns: Advice for Educators; Joseph Bergin Software Tools: Dublin, Irland, 2012. [Google Scholar]
- Wong, Y.S.; Yatim, M.H.M.; Tan, W.H. Use Computer Game to Learn Object-Oriented Programming in Computer Science Courses. In Proceedings of the IEEE Global Engineering Education Conference (EDUCON), Istanbul, Turkey, 3–5 April 2014; pp. 9–16. [Google Scholar]
- Wong, Y.S.; Yatim, M.H.M.; Tan, W.H. Learning Object-Oriented Programming With Computer Games: A Game-Based Learning Approach. In Proceedings of the 9th European Conference on Information Management and Evaluation (ECIME 2015), Bristol, UK, 21–22 September 2015; pp. 729–738. [Google Scholar]
- Wong, Y.S.; Yatim, M.H.M.; Tan, W.H. A Propriety Game-Based Learning Game as Learning Tool to Learn Object-Oriented Programming Paradigm. In Joint International Conference on Serious Games; Springer: Berlin, Germany, 2016; pp. 42–54. [Google Scholar]
- Xu, C.W. Teaching OOP and COP Technologies via Gaming. In Handbook of Research on Effective Electronic Gaming in Education; IGI Global: Hershey, PA, USA, 2017; pp. 508–524. [Google Scholar]
- Yulia; Adipranata, R. Teaching Object Oriented Programming Course Using Cooperative Learning Method Based on Game Design and Visual Object Oriented Environment. In Proceedings of the 2010 2nd International Conference on Education Technology and Computer, Shanghai, China, 22–24 June 2010; pp. V2-355–V2-359. [Google Scholar]
- Depradine, C.A. Using Gaming to Improve Advanced Programming Skills. Caribb. Teach. Sch. 2011, 1, 93–113. [Google Scholar]
- Rais, A.E.; Sulaiman, S.; Syed-Mohamad, S.M. Game-based approach and its feasibility to support the learning of object-oriented concepts and programming. In Proceedings of the 2011 Malaysian Conference in Software Engineering, Johor Bahru, Malaysia, 13–14 December 2011; pp. 307–312. [Google Scholar]
- Al-Linjawi, A.A.; Al-Nuaim, H.A. Using Alice to teach novice programmers OOP concepts. J. King Abdulaziz Univ. 2010, 22, 59. [Google Scholar] [CrossRef]








| Phase | Purpose | Components |
|---|---|---|
| Presentation | The input content presented to the user/player as learning material | Instructional contents, learning difficulties and intended learning outcomes |
| Practice | Learning and practicing of the user/player | Instructional Models, Learning Theories, Game attributes |
| Performance | Assessment of the Performance of the user/player, Game logs/statistics, perceived motivation |
| Var1 | Var2 | r Value | |
|---|---|---|---|
| Exp_Group: Post-test score | Prior Game Playing Experience | 0.07 | 0.000 |
| Control_Group: Pre-test score | Prior Programming experience | 0.217 | 0.047 |
| Control_Group: Post-test score | Prior Programming experience | 0.080 | 0.006 |
| Exp_Group: Pre-test score | Prior Programming experience | 0.264 | 0.069 |
| Exp_Group: Post-test score | Prior Programming experience | 0.100 | 0.01 |
| Test-Data | Mean | Statistical Test | t-Value | df | Sig. (2-Tailed) |
|---|---|---|---|---|---|
| Control Group | |||||
| Post-Test | 14.341 | Pairedt-test | 0.933 | 40 | 0.356 |
| Pre-Test | 13.829 | ||||
| Experimental Group | |||||
| Post-Test | 33.285 | Pairedt-test | 14.11 | 41 | 0.000 |
| Pre-Test | 15.190 | ||||
| Test-Data | Mean | Statistical Test | t-Value | df | Sig. (2-Tailed) |
|---|---|---|---|---|---|
| Experimental Group-NLG | 0.2105 | Pairedt-test | 12.499 | 40 | 0.000 |
| Control Group-NLG | 0.0056 |
| IMMS | Mean Score | Mean Score | Mean Score | Mean Score | Mean | SD |
|---|---|---|---|---|---|---|
| Subcategories | 1.00–2.00 | 2.1–3.00 | 3.1–4.00 | 4.1–5.00 | Score | |
| Attention | 1 | 4 | 17 | 20 | 3.87 | 0.65 |
| (2.38%) | (9.52%) | (40.47%) | (47.61%) | |||
| Relevance | 2 | 11 | 13 | 16 | 3.66 | 0.75 |
| (4.76%) | (26.19%) | (30.95%) | (38.10%) | |||
| Confidence | 7 | 6 | 15 | 14 | 3.45 | 0.97 |
| (16.66%) | (14.28%) | (35.71%) | (33.33%) | |||
| Satisfaction | 8 | 5 | 20 | 9 | 3.28 | 1.07 |
| (19.04%) | (11.90%) | (47.61%) | (21.42%) |
Publisher’s Note: MDPI stays neutral with regard to jurisdictional claims in published maps and institutional affiliations. |
© 2021 by the authors. Licensee MDPI, Basel, Switzerland. This article is an open access article distributed under the terms and conditions of the Creative Commons Attribution (CC BY) license (http://creativecommons.org/licenses/by/4.0/).
Share and Cite
Abbasi, S.; Kazi, H.; Kazi, A.W.; Khowaja, K.; Baloch, A. Gauge Object Oriented Programming in Student’s Learning Performance, Normalized Learning Gains and Perceived Motivation with Serious Games. Information 2021, 12, 101. https://doi.org/10.3390/info12030101
Abbasi S, Kazi H, Kazi AW, Khowaja K, Baloch A. Gauge Object Oriented Programming in Student’s Learning Performance, Normalized Learning Gains and Perceived Motivation with Serious Games. Information. 2021; 12(3):101. https://doi.org/10.3390/info12030101
Chicago/Turabian StyleAbbasi, Suhni, Hameedullah Kazi, Ahmed Waliullah Kazi, Kamran Khowaja, and Ahsanullah Baloch. 2021. "Gauge Object Oriented Programming in Student’s Learning Performance, Normalized Learning Gains and Perceived Motivation with Serious Games" Information 12, no. 3: 101. https://doi.org/10.3390/info12030101
APA StyleAbbasi, S., Kazi, H., Kazi, A. W., Khowaja, K., & Baloch, A. (2021). Gauge Object Oriented Programming in Student’s Learning Performance, Normalized Learning Gains and Perceived Motivation with Serious Games. Information, 12(3), 101. https://doi.org/10.3390/info12030101

