Arctic Sea Ice Decline and Geoengineering Solutions: Cascading Security and Ethical Considerations
Abstract
:1. Introduction
2. Current Environment of the Arctic
3. Arctic Geoengineering Solutions
3.1. Solar Radiation Based Geoengineering
3.2. Thermal Geoengineering for Ice Preservation or Production
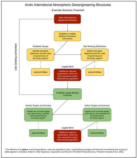
4. Security-Related Challenges with International Collaboration
5. Ethical Concerns with Broader Impacts
5.1. Target Climate
5.2. Distribution of Impacts
5.3. Unintended Consequences of Interventions
5.4. Competition and Representative Decision-Making
6. Navigating the Combined Challenges
6.1. Additional Considerations
6.2. Risk Governance
7. Conclusions
Author Contributions
Funding
Institutional Review Board Statement
Informed Consent Statement
Data Availability Statement
Acknowledgments
Conflicts of Interest
References
- Corry, O. Globalising the Arctic Climate: Geoengineering and the Emerging Global Polity. Gov. Arctic Change 2016, 59–78. [Google Scholar] [CrossRef]
- U.S.—State Department. On the U.S. Withdrawal from the Paris Agreement. Available online: https://www.state.gov/on-the-u-s-withdrawal-from-the-paris-agreement/ (accessed on 6 August 2020).
- Nalam, A.; Bala, G.; Modak, A. Effects of Arctic geoengineering on precipitation in the tropical monsoon regions. Clim. Dyn. 2017, 50, 3375–3395. [Google Scholar] [CrossRef] [Green Version]
- Sylves, R. Disaster Policy and Politics: Emergency Management and Homeland Security; CQ Press: Washington, DC, USA, 2008. [Google Scholar] [CrossRef]
- Buzan, B.; Wæver, O.; de Wilde, J. Security: A New Framework for Analysis; Lynne Rienner: Boulder, CO, USA, 1998. [Google Scholar]
- Notz, D.; Community SIMIP. Arctic Sea Ice in CMIP6. Geophys. Res. Lett. 2020, 47, e2019GL086749. [Google Scholar] [CrossRef]
- Post, E.; Bhatt, U.S.; Bitz, C.M.; Brodie, J.F.; Fulton, T.L.; Hebblewhite, M.; Kerby, J.; Kutz, S.J.; Stirling, I.; Walker, D.A. Ecological Consequences of Sea Ice Decline. Science 2013, 341, 519–524. [Google Scholar] [CrossRef] [PubMed] [Green Version]
- Bhatt, U.S.; Walker, D.A.; Walsh, J.E.; Carmack, E.C.; Frey, K.E.; Meier, W.N.; Moore, S.E.; Parmentier, F.-J.W.; Post, E.; Romanovsky, V.E.; et al. Implications of Arctic Sea Ice Decline for the Earth System. Annu. Rev. Environ. Resour. 2014, 39, 57–89. [Google Scholar] [CrossRef]
- Dammann, D.O.; Eicken, H.; Mahoney, A.R.; Meyer, F.J.; Betcher, S. Assessing Sea Ice Trafficability in a Changing Arctic. ARCTIC 2018, 71, 59–75. [Google Scholar] [CrossRef]
- Cohen, J.; Zhang, X.; Francis, J.; Jung, T.; Kwok, R.; Overland, J.; Ballinger, T.J.; Bhatt, U.S.; Chen, H.W.; Coumou, D.; et al. Divergent consensuses on Arctic amplification influence on midlatitude severe winter weather. Nat. Clim. Chang. 2020, 10, 20–29. [Google Scholar] [CrossRef]
- Schuur, E.A.G.; McGuire, A.D.; Schädel, C.; Grosse, G.; Harden, J.W.; Hayes, D.J.; Hugelius, G.; Koven, C.D.; Kuhry, P.; Lawrence, D.M.; et al. Climate change and the permafrost carbon feedback. Nature 2015, 520, 171–179. [Google Scholar] [CrossRef]
- Osborne, H. Enormous, 165 Ft Deep Crater Opens on Siberia’s Arctic Through ‘Colossal Forces of Nature’. Available online: https://www.newsweek.com/siberia-crater-methane-explosion-arctic-1528881 (accessed on 12 October 2021).
- Overland, J.E.; Wang, M. The 2020 Siberian heat wave. Int. J. Clim. 2021, 41, E2341–E2346. [Google Scholar] [CrossRef]
- Field, L.; Ivanova, D.; Bhattacharyya, S.; Mlaker, V.; Sholtz, A.; Decca, R.; Manzara, A.; Johnson, D.; Christodoulou, E.; Walter, P.; et al. Increasing Arctic Sea Ice Albedo Using Localized Reversible Geoengineering. Earth’s Futur. 2018, 6, 882–901. [Google Scholar] [CrossRef]
- Fan, Y.; Tjiputra, J.; Muri, H.; Lombardozzi, D.; Park, C.-E.; Wu, S.; Keith, D. Solar geoengineering can alleviate climate change pressures on crop yields. Nat. Food 2021, 2, 373–381. [Google Scholar] [CrossRef]
- PAME. The Increase in Arctic Shipping: Arctic Shipping Status Report (ASSR). Available online: https://pame.is/projects/arctic-marine-shipping/arctic-shipping-status-reports (accessed on 9 July 2020).
- European Parliament—Directorate-General for Parliamentary Research Services. Disruption by Technologies: Impacts on Politics, Economics and Society: In-Depth Analysis. Available online: https://op.europa.eu/en/publication-detail/-/publication/6e6039a3-01aa-11eb-974f-01aa75ed71a1/language-en (accessed on 9 July 2020).
- Caldeira, K.; Bala, G.; Cao, L. The Science of Geoengineering. Annu. Rev. Earth Planet. Sci. 2013, 41, 231–256. [Google Scholar] [CrossRef]
- McDonald, B. Preventing the Loss of Arctic Ice by Spraying It with Glass. Available online: https://www.cbc.ca/radio/quirks/preventing-the-loss-of-arctic-ice-by-spraying-it-with-glass-1.5739379 (accessed on 8 September 2021).
- Desch, S.J.; Smith, N.; Groppi, C.; Vargas, P.; Jackson, R.; Kalyaan, A.; Nguyen, P.; Probst, L.; Rubin, M.E.; Singleton, H.; et al. Arctic ice management. Earth’s Futur. 2016, 5, 107–127. [Google Scholar] [CrossRef]
- Angel, R. Feasibility of cooling the Earth with a cloud of small spacecraft near the inner Lagrange point (L1). Proc. Natl. Acad. Sci. USA 2006, 103, 17184–17189. [Google Scholar] [CrossRef] [PubMed] [Green Version]
- MacMartin, D.G.; Kravitz, B. Mission-driven research for stratospheric aerosol geoengineering. Proc. Natl. Acad. Sci. USA 2019, 116, 1089–1094. [Google Scholar] [CrossRef] [PubMed] [Green Version]
- Huss, M.; Schwyn, U.; Bauder, A.; Farinotti, D. Quantifying the overall effect of artificial glacier melt reduction in Switzerland, 2005–2019. Cold Reg. Sci. Technol. 2021, 184, 103237. [Google Scholar] [CrossRef]
- Wolovick, M.J.; John, C.M. Stopping the Flood: Could We Use Targeted Geoengineering to Mitigate Sea Level Rise? Available online: https://tc.copernicus.org/preprints/tc-2018-95/tc-2018-95.pdf (accessed on 9 July 2020).
- Zampieri, L.; Goessling, H.F. Sea Ice Targeted Geoengineering Can Delay Arctic Sea Ice Decline but not Global Warming. Earth’s Futur. 2019, 7, 1296–1306. [Google Scholar] [CrossRef] [Green Version]
- Barry, B. People: States and Fear: National Security Problem in International Relations; Transasia Publishers: Mumbai, Thailand, 1987. [Google Scholar]
- Floyd, R. Security and the Environment: Securitisation Theory and US Environmental Security Policy; Cambridge University Press: Cambridge, UK, 2010. [Google Scholar]
- Van Munster, R. Securitization. In Oxford Bibliographies; Oxford University Press: Oxford, UK, 2012. [Google Scholar]
- Sinnott-Armstrong, W. Consequentialism. Available online: https://plato.stanford.edu/entries/consequentialism/#Aca (accessed on 9 July 2020).
- U.S.—State Department. Establishment of the Arctic Council. Available online: https://2009-2017.state.gov/e/oes/ocns/opa/arc/ac/establishmentarcticcouncil/index.htm (accessed on 3 August 2020).
- Government of Canada. Ozone layer protection: Vienna Convention. Available online: https://www.canada.ca/en/environment-climate-change/corporate/international-affairs/partnerships-organizations/ozone-layer-protection-vienna-convention.html (accessed on 9 July 2020).
- United Nations. Statute of the International Court of Justice. Available online: https://legal.un.org/avl/pdf/ha/sicj/icj_statute_e.pdf (accessed on 10 July 2021).
- Government of Canada. Agreement to Prevent Unregulated High Seas Fisheries in the Central Arctic Ocean. Available online: https://www.dfo-mpo.gc.ca/international/agreement-accord-eng.htm (accessed on 17 August 2020).
- Buck, S.J. The Global Commons: An Introduction; Routledge: London, UK, 2017. [Google Scholar]
- Tollefson, J. Plankton-Boosting Project in Chile Sparks Controversy. Nature 2017, 545, 393–394. [Google Scholar] [CrossRef]
- Serreze, M.C.; Barry, R.G. Processes and impacts of Arctic amplification: A research synthesis. Glob. Planet. Change 2011, 77, 85–96. [Google Scholar] [CrossRef]
- OECD. What Does ‘Inclusive Governance’ Mean? Clarifying Theory and Practice. Available online: https://www.researchgate.net/publication/344783452_what_does_inclusive_governance_mean_clarifying_theory_and_practice_oecd_development_policy_papers (accessed on 17 September 2021).
- Rijsberman, F.R.; Swart, R.J.; Targets and Indicators of Climatic Change. The Stockholm Environment Institute. Available online: https://www.sei-international.org/mediamanager/documents/Publications/SEI-Report-TargetsAndIndicatorsOfClimaticChange-1990.pdf (accessed on 10 June 2021).
- IPCC. Summary for Policymakers. In Climate Change 2014: Impacts, Adaptation, and Vulnerability. Part A: Global and Sectoral Aspects. Contribution of Working Group II to the Fifth Assessment Report of the Intergovernmental Panel on Climate Change; Cambridge University Press: Cambridge, UK, 2014; pp. 1–32. [Google Scholar]
- IPCC. Summary for Policymakers. In Global Warming of 1.5 °C. An IPCC Special Report on the Impacts of Global Warming of 1.5 °C Above Pre-Industrial Levels and Related Global Greenhouse Gas Emission Pathways, in the Context of Strengthening the Global Response to the Threat of Climate Change, Sustainable Development, and Efforts to Eradicate Poverty; IPCC: Geneva, Switzerland, 2018. [Google Scholar]
- Ivashova, O.; Gasparyan, I.; Levshin, A.; Dyikanova, M. Justification of Possibility of Cultivating in Moscow Region Two-Crop Culture of Early Potatoes. Eng. Rural Dev. 2020, 19, 399–405. [Google Scholar] [CrossRef]
- Lawrence, M.G.; Schäfer, S.; Muri, H.; Scott, V.; Oschlies, A.; Vaughan, N.E.; Boucher, O.; Schmidt, H.; Haywood, J.; Scheffran, J. Evaluating climate geoengineering proposals in the context of the Paris Agreement temperature goals. Nat. Commun. 2018, 9, 1–19. [Google Scholar] [CrossRef] [PubMed] [Green Version]
- United Nations Framework Convention on Climate Change. Paris Agreement to the United Nations Framework Convention on Climate Change. Available online: https://unfccc.int/sites/default/files/english_paris_agreement.pdf (accessed on 11 June 2021).
- Harding, A.R.; Ricke, K.; Heyen, D.; MacMartin, D.; Moreno-Cruz, J. Climate econometric models indicate solar geoengineering would reduce inter-country income inequality. Nat. Commun. 2020, 11, 227–229. [Google Scholar] [CrossRef] [PubMed]
- Bekryaev, R.V.; Polyakov, I.V.; Alexeev, V. Role of Polar Amplification in Long-Term Surface Air Temperature Variations and Modern Arctic Warming. J. Clim. 2010, 23, 3888–3906. [Google Scholar] [CrossRef]
- Overland, J.E.; Wang, M.; Walsh, J.E.; Stroeve, J.C. Future Arctic climate changes: Adaptation and mitigation time scales. Earth’s Futur. 2014, 2, 68–74. [Google Scholar] [CrossRef]
- Canosa, I.V.; Ford, J.D.; McDowell, G.; Jones, J.; Pearce, T. Progress in climate change adaptation in the Arctic. Environ. Res. Lett. 2020, 15, 093009. [Google Scholar] [CrossRef]
- Arctic Council. Arctic Biodiversity. Available online: https://www.caff.is/assessment-series/233-arctic-biodiversity-assessment-2013/download (accessed on 28 July 2021).
- Brady, M.B.; Leichenko, R. The impacts of coastal erosion on Alaska’s North Slope communities: A co-production assessment of land use damages and risks. Polar Geogr. 2020, 43, 259–279. [Google Scholar] [CrossRef]
- Denali Commission. Statewide Threat Assessment: Identification of Threats from Erosion, Flooding, and Thawing Permafrost in Remote Alaska Communities. Available online: https://www.denali.gov/wp-content/uploads/2019/11/Statewide-Threat-Assessment-Final-Report-20-November-2019.pdf (accessed on 28 September 2021).
- Huntington, H.P.; Quakenbush, L.T.; Nelson, M. Evaluating the Effects of Climate Change on Indigenous Marine Mammal Hunting in Northern and Western Alaska Using Traditional Knowledge. Front. Mar. Sci. 2017, 4. [Google Scholar] [CrossRef] [Green Version]
- Singer, M. Climate Change and Social Inequality; Routledge: London, UK, 2018. [Google Scholar]
- Ferraro, A.J.; Charlton-Perez, A.J.; Highwood, E.J. A Risk-Based Framework for Assessing the Effectiveness of Stratospheric Aerosol Geoengineering. PLoS ONE 2014, 9, e88849. [Google Scholar] [CrossRef] [Green Version]
- Pew Research Center. Two-Thirds of Americans Think Government Should Do More on Climate. Available online: https://www.pewresearch.org/science/2020/06/23/two-thirds-of-americans-think-government-should-do-more-on-climate/ (accessed on 8 September 2021).
- Li, Y.; Kalnay, E.; Motesharrei, S.; Rivas, J.; Kucharski, F.; Kirk-Davidoff, D.; Bach, E.; Zeng, N. Climate model shows large-scale wind and solar farms in the Sahara increase rain and vegetation. Science 2018, 361, 1019–1022. [Google Scholar] [CrossRef] [Green Version]
- Miller, L.M.; Keith, D.W. Climatic Impacts of Wind Power. Joule 2018, 2, 2618–2632. [Google Scholar] [CrossRef] [Green Version]
- Miller, L.M.; Kleidon, A. Wind speed reductions by large-scale wind turbine deployments lower turbine efficiencies and set low generation limits. Proc. Natl. Acad. Sci. USA 2016, 113, 13570–13575. [Google Scholar] [CrossRef] [PubMed] [Green Version]
- Pan, Y.; Yan, C.; Archer, C.L. Precipitation reduction during Hurricane Harvey with simulated offshore wind farms. Environ. Res. Lett. 2018, 13, 084007. [Google Scholar] [CrossRef]
- Saami Council. Open Letter to Members of the SCoPEx Advisory Committee. Available online: https://www.saamicouncil.net/s/Letter-to-Scopex-Advisory-Committee-24-February.pdf (accessed on 6 June 2021).
- Goering, L. Sweden Rejects Pioneering Test of Solar Geoengineering Tech. Available online: https://www.reuters.com/article/us-climate-change-geoengineering-sweden/sweden-rejects-pioneering-test-of-solar-geoengineering-tech-idUSKBN2BN35X (accessed on 9 July 2020).
- Sankar, U. Environmental Externalities; Madras School of Economics: Tamil Nadu, India, 2006. [Google Scholar]
- OECD. Environmental Externalities. Available online: https://stats.oecd.org/glossary/detail.asp?ID=824 (accessed on 19 July 2020).
- Fisher, R.; William, L.U.; Patton, B. Getting to Yes: Negotiating Agreement without Giving In; Penguin Books: London, UK, 2011. [Google Scholar]
- Young, O. Governing the Arctic Ocean. Mar. Policy 2016, 72, 271–277. [Google Scholar] [CrossRef] [Green Version]
- Endicott, Marisa. Arctic Ice Is Melting Faster than Expected. These Scientists Have a Radical Idea to Save It. Available online: https://www.motherjones.com/environment/2019/09/arctic-ice-is-melting-faster-than-expected-these-scientists-have-a-radical-idea-to-save-it/ (accessed on 28 July 2021).
- Dru, J. Arctic Geoengineering Experiment Is Dangerous, Lacks Community Consent: Inupiaq Organizer. Available online: https://www.geoengineeringmonitor.org/2019/02/arctic-geoengineering-experiment-is-dangerous-lacks-community-consent-inupiaq-organizer/ (accessed on 28 July 2021).
- OECD. What Does “Inclusive Governance” Mean? Clarifying Theory and Practice; OECD Publishing: Paris, France, 2020. [Google Scholar]
- Palosaari, T. Climate Change Ethics in the Arctic. In Climate Change and Arctic Security; Palgrave Pivot: London, UK, 2020; pp. 53–60. [Google Scholar] [CrossRef]
- Young, O. Arctic Stewardship: Maintaining Regional Resilience in an Era of Global Change. Available online: http://www.ethicsandinternationalaffairs.org/2013/arctic-stewardship-maintaining-regional-resilience-in-an-era-of-global-change/ (accessed on 10 June 2021).
- Götze, J. Developing a Framework for the Analysis of Arctic Indigenous Institutions in a Rapidly Transforming Region. Available online: https://arcticyearbook.com/images/yearbook/2020/Scholarly-Papers/8_Goetze.pdf (accessed on 10 July 2021).
- Reynolds, J.L.; Parson, E.A. Nonstate governance of solar geoengineering research. Clim. Chang. 2020, 160, 323–342. [Google Scholar] [CrossRef] [Green Version]
- Doelle, M. Climate Geoengineering and Dispute Settlement under UNCLOS and the UNFCCC: Stormy Seas Ahead. In Climate Change Impacts on Ocean and Coastal Law: U.S. and International Perspectives; Oxford University Press: Oxford, UK, 2014. [Google Scholar] [CrossRef]
- Pamplany, A.; Gordijn, B.; Brereton, P. The Ethics of Geoengineering: A Literature Review. Sci. Eng. Ethics 2020, 26, 3069–3119. [Google Scholar] [CrossRef] [PubMed]
- Ortwin, R.; Graham, P.; Risk Governance: Toward an Integrative Approach. Geneva: International Risk Governance Council. Available online: https://irgc.org/wp-content/uploads/2018/09/IRGC_WP_No_1_Risk_Governance__reprinted_version_3.pdf (accessed on 2 January 2022).
- Mazri, C.; Florin, M.-V. IRGC Guidelines for Emerging Risk Governance: Guidance for the Governance of Unfamiliar Risks. Available online: https://infoscience.epfl.ch/record/228053 (accessed on 2 January 2022).
- Grieger, K.D.; Felgenhauer, T.; Renn, O.; Wiener, J.; Borsuk, M. Emerging risk governance for stratospheric aerosol injection as a climate management technology. Environ. Syst. Decis. 2019, 39, 371–382. [Google Scholar] [CrossRef]
- Karlson, C.W.; Morsut, C.; Engen, O.A.H. Actors and Risk: Trade-Offs Between Risk Governance and Securitization Theory. Available online: https://rpsonline.com.sg/proceedings/9789811820168/pdf/172.pdf (accessed on 2 January 2022).


Publisher’s Note: MDPI stays neutral with regard to jurisdictional claims in published maps and institutional affiliations. |
© 2022 by the authors. Licensee MDPI, Basel, Switzerland. This article is an open access article distributed under the terms and conditions of the Creative Commons Attribution (CC BY) license (https://creativecommons.org/licenses/by/4.0/).
Share and Cite
Bennett, A.P.; Bouffard, T.J.; Bhatt, U.S. Arctic Sea Ice Decline and Geoengineering Solutions: Cascading Security and Ethical Considerations. Challenges 2022, 13, 22. https://doi.org/10.3390/challe13010022
Bennett AP, Bouffard TJ, Bhatt US. Arctic Sea Ice Decline and Geoengineering Solutions: Cascading Security and Ethical Considerations. Challenges. 2022; 13(1):22. https://doi.org/10.3390/challe13010022
Chicago/Turabian StyleBennett, Alec P., Troy J. Bouffard, and Uma S. Bhatt. 2022. "Arctic Sea Ice Decline and Geoengineering Solutions: Cascading Security and Ethical Considerations" Challenges 13, no. 1: 22. https://doi.org/10.3390/challe13010022
APA StyleBennett, A. P., Bouffard, T. J., & Bhatt, U. S. (2022). Arctic Sea Ice Decline and Geoengineering Solutions: Cascading Security and Ethical Considerations. Challenges, 13(1), 22. https://doi.org/10.3390/challe13010022

