Cliff Retreat Contribution to the Littoral Sediment Budget along the Baltic Sea Coastline of Schleswig-Holstein, Germany
Abstract
:1. Introduction
2. Regional Setting
3. Data and Methods
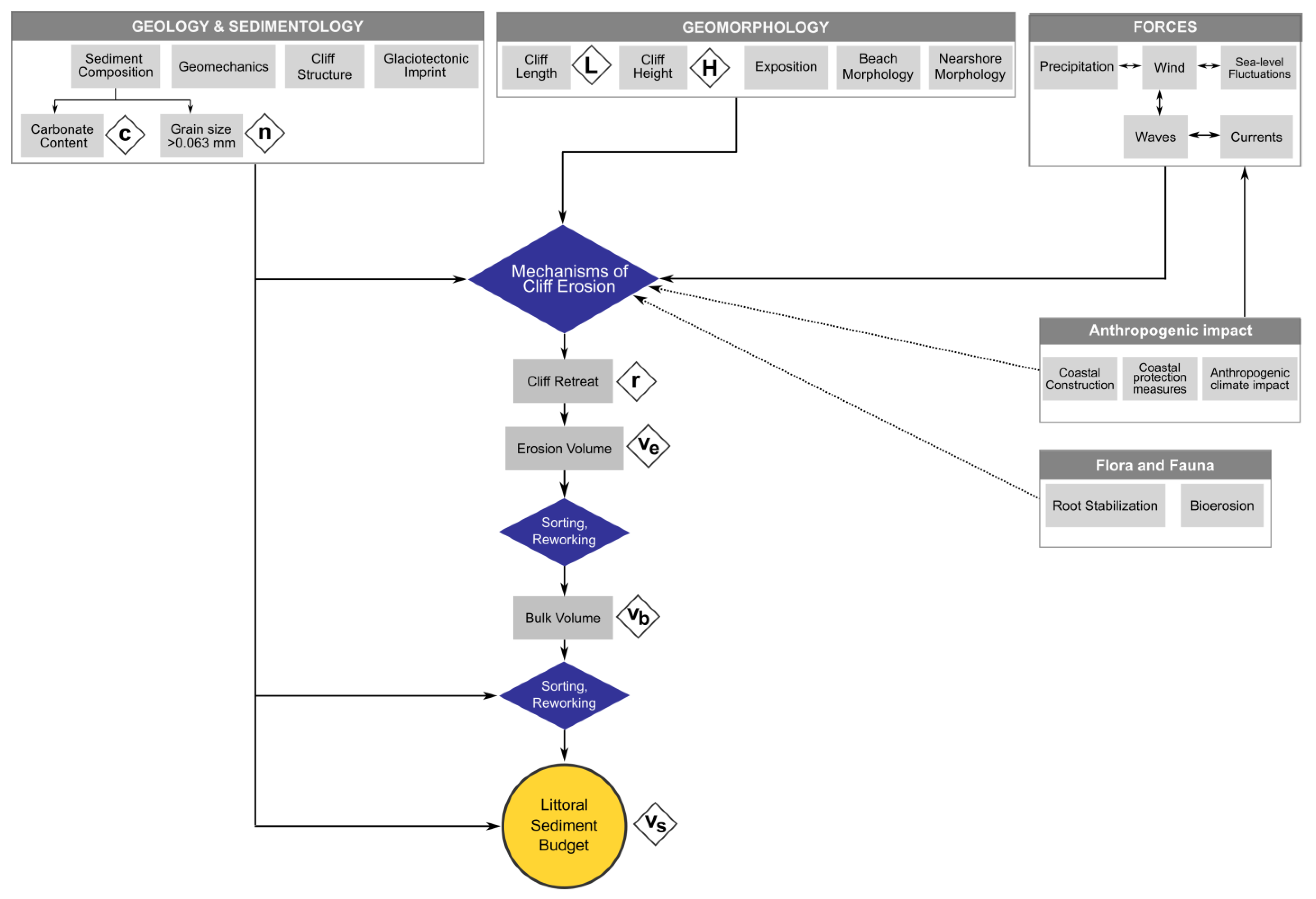
3.1. Origin and Use of Data
3.2. Sediment Budget Assessment
- The cliff sections are composed entirely of glacial till with a homogenous sediment composition;
- The quantities of c and n, given in local studies, set the value range of c and n for all cliffs in the study area.
4. Results
4.1. Cliff Retreat
4.2. Erosional and Bulk Volume
4.3. Sediment Budget
5. Discussion
5.1. Data Availability
5.2. Reliability of Data and Methods
5.2.1. Rate of Cliff Retreat r
5.2.2. Volume Erosion ve
5.2.3. Bulk Volume vb
5.2.4. Carbonate Content c
5.2.5. Sediment Fraction n
5.3. Comparison and Evaluation of the Littoral Sediment Budget
5.3.1. National and International Comparison
- The proposed average annual cliff retreat in M-V is ~0.34 m yr−1 [70]—slightly higher than in S-H (~0.19–0.24 m yr−1).
- The M-V cliffs are higher on average. Some of them reach up to ~120 m high, e.g., the Jasmund cliff on Rügen Island.
5.3.2. Comparison of Sediment Sources: Seafloor Abrasion
6. Conclusions
- The active cliffs present a major sediment source for the sediment-starved Baltic Sea coast of S-H. Due to ongoing cliff erosion, about 39,000–161,000 m3 yr−1 of sediments (0.063–64 mm) are annually supplied to the nearshore system. This is essential for the coastal transport and the stabilization of adjacent sandy shorelines. As such, the active cliffs deliver an important ecosystem service for coastal protection.
- Due to the complex interplay of cliff properties, forces, and processes, and the limited data availability, uncertainties remain with respect to the exact volumes of the littoral sediment budget. Although those cannot be quantified on the given data basis, we assume that the determined volume interval gives a fair indication of the dimension of the sediment budget.
- For a comprehensive evaluation of the littoral sediment budget along the S-H coastline, the study has to be expanded offshore. Here, the erosion of the hard-bottom seafloor accounts for a considerable amount of sediment and, thus, adds another relevant sediment source to the system. The volumes of supplied material from abrasion platforms have not yet been reliably quantified.
Author Contributions
Funding
Institutional Review Board Statement
Informed Consent Statement
Acknowledgments
Conflicts of Interest
Appendix A
| Section No. | Location | Kannenberg, 1951 (~1878–1950) | Ziegler and Heyen, 2005 (1949–2002) | LKN-SH (~1878–2016) | |||||
|---|---|---|---|---|---|---|---|---|---|
| r (m yr−1) | L (m) | r (m yr−1) | rmax (m yr−1) | L (m) | r (m yr−1) | L (m) | |||
| 81.05 | Solitüde | 0.09 | 0.12 | 110 | - | 105 | |||
| 81.08 | Holnis (west) | Holnis | 0.15 | 800 | 0.35 | 0.49 | 240 | 0.56 | 478 |
| 81.08 | Holnis (north) | 0.09 | 0.12 | 240 | 0.18 | 237 | |||
| 81.08 | Holnis (east) | 0.08 | 0.16 | 280 | 0.07 | 276 | |||
| 81.1 | Langballiholz | Lanballigholz | - | 800 | 0.32 | 0.41 | 330 | 0.23 | 335 |
| 81.1 | Dollerupholz | Dollerupholz | 0.13 | 2300 | 0.13 | 0.2 | 610 | 0.17 | 610 |
| 81.12 | Neukirchen | Neukirchen | 0.19 | 1000 | 0.15 | 0.21 | 310 | 0.31 | 311 |
| 81.12 | Nieby | 0.13 | 0.18 | 470 | 0.28 | 470 | |||
| 81.12 | Habernis (west) | Habernis | 0.30 | 800 | 0.2 | 0.26 | 340 | 0.15 | 338 |
| 81.13 | Habernis (east) | 0.29 | 0.93 | 590 | 0.30 | 591 | |||
| 81.13 | Steinberghaff | Steinberghaff | 0.11 | 1200 | 0.06 | 0.09 | 870 | 0.02 | 747 |
| 81.13 | Koppelheck | - | - | 0.04 | 0.08 | 190 | 0.03 | 345 | |
| 81.18 | Gammellück | Geltinger Bucht | - | 1800 | 0.35 | 0.48 | 280 | 0.11 | 178 |
| 82.03 | Haffskoppel | Düttebüll | - | 1000 | 0.23 | 0.18 | 840 | 0.20 | 1396 |
| 82.08 | Schönhagen | Schönhagen | 0.46 | 1600 | 0.51 | 0.96 | 1880 | 0.50 | 1571 |
| 82.14 | Booknis | Boknis | 0.29 | 1600 | 0.3 | 0.44 | 2010 | 0.24 | 2637 |
| 83.01 | Waabs | Waabs | 0.25 | 2200 | 0.31 | 0.6 | 2140 | 0.24 | 2902 |
| 83.02 | Hemmelmark | Hemmelmark | 0.10 | 400 | 0.24 | 0.38 | 640 | 0.13 | 754 |
| 83.06 | Schnellmark | Altenhof | 0.13 | 1000 | 0.21 | 0.48 | 900 | 0.20 | 1553 |
| 83.07 | Noer | Nör | 0.14 | 1500 | 0.19 | 0.26 | 1340 | 0.21 | 1334 |
| 83.07 | Krusendorf | Surendorf | 0.08 | 800 | 0.38 | 0.53 | 750 | 0.13 | 1555 |
| 83.07 | Dänisch-Nienhof | Dän. Nienhof | 0.19 | 1300 | 0.23 | 0.38 | 440 | 0.20 | 1096 |
| 83.08 | Stohl | Stohl | 0.25 | 3000 | 0.24 | 0.68 | 3640 | 0.19 | 3884 |
| 83.08 | Altbülk | Alt-Bülk | 0.13 | 300 | 0.09 | 0.15 | 310 | 0.13 | 796 |
| 84.05 | Schilksee | Schilksee | 0.13 | 1000 | 0.34 | 0.56 | 1140 | 0.41 | 1139 |
| 85.01 | Stein | Stein | 0.17 | 1200 | 0.19 | 0.39 | 1290 | 0.12 | 1510 |
| 85.04 | Todendorf | Satjendorf | 0.31 | 3000 | 0.3 | 0.86 | 4120 | 0.34 | 5493 |
| 85.06 | Lippe | Lippe | 0.13 | 200 | 0.11 | 0.15 | 180 | 0.10 | 680 |
| 85.08 | Hohwacht | Hohwacht | - | 300 | 0.14 | 0.2 | 430 | 0.16 | 536 |
| 85.22 | Döhnsdorf | Weißenhaus | 0.28 | 1200 | 0.12 | 0.26 | 1530 | 0.08 | 2196 |
| 85.12 | Wandelwitz | Putlos | 0.17 | 2000 | 0.19 | 0.36 | 1080 | 0.09 | 3180 |
| 85.12 | Johannistal | Johannistal | 0.13 | 1500 | 0.17 | 0.46 | 3080 | 0.15 | 3428 |
| 85.12 | Heiligenhafen | Heiligenhafen | 0.27 | 1500 | 0.33 | 1.16 | 1560 | 0.23 | 2215 |
| 86.01 | Lütjenbrode | Lütjenbrode | 0.10 | 2000 | 0.13 | 0.19 | 1370 | 0.06 | 2655 |
| 86.05 | Fehmarnsund | 0.16 | 863 | ||||||
| 86.07 | Heinrichsruh | 0.26 | 0.49 | 550 | 0.11 | 1148 | |||
| 86.09 | Großenbrode | Großenbrode | 1000 | 0.46 | 0.69 | 710 | 0.26 | 721 | |
| 86.13 | Ölendorf | 0.02 | 758 | ||||||
| 86.13 | Kraksdorf | Siggen | 0.11 | 3800 | 0.21 | 0.34 | 2980 | 0.15 | 4943 |
| 86.15 | Rosenfelde | 0.00 | 705 | ||||||
| 86.17 | Dahmeshöved | Dahmeshöved | 0.42 | 1600 | 0.10 | 2071 | |||
| 86.21 | Bliesdorf (north) | Bliesdorf | 0.13 | 3000 | 0.73 | 0.96 | 460 | 0.16 | 1267 |
| 86.21 | Bliesdorf (south) | 0.23 | 0.62 | 1470 | 0.06 | 2237 | |||
| 86.22 | Pelzerhaken | Pelzerhaken | 1000 | 0.16 | 0.23 | 590 | 0.00 | 1054 | |
| 86.24 | Sierksdorf (north) | Wintershagen | 0.22 | 300 | 0.2 | 0.39 | 230 | 0.18 | 272 |
| 86.24 | Sierksdorf (med) | Sierksdorf | 0.12 | 1300 | 0.14 | 0.26 | 910 | 0.18 | 1445 |
| 86.24 | Sierksdorf (south) | 0.14 | 0.36 | 630 | 0.00 | 627 | |||
| 86.28 | Brodten | Brodten | 0.43 | 4000 | 0.37 | 1.18 | 3420 | 0.58 | 4213 |
| 500.03 | Strukkamphuk | 0.61 | 499 | ||||||
| 500.05 | Albertsdorf | 0.21 | 0.4 | 90 | 0.27 | 359 | |||
| 500.24 | Marienleuchte | 0.21 | 0.52 | 450 | 0.12 | 1253 | |||
| 500.26 | Klausdorf | 0.17 | 0.43 | 2360 | 0.13 | 2223 | |||
| 500.26 | Katharinenhof | 0.13 | 0.34 | 2480 | 0.10 | 6383 | |||
| 500.26 | Staberhof (east) | 0.11 | 0.34 | 860 | |||||
| 500.27 | Staberhdorf (south) | 0.17 | 0.53 | 2400 | 0.07 | 3938 | |||
| 500.32 | Wulfen | 0.46 | 0.65 | 1020 | 0.19 | 986 | |||
| Total | 0.22 | 47,400 | 0.24 | 1.18 | 57,140 | 0.19 | 85,493 | ||
| Section No. | Location | Ve (m3 yr−1) * | ve (m3 yr−1 m−1) | vs,min (m3 yr−1 m−1) | vs,max (m3 yr−1 m−1) | nmin (%) | nmax (%) | cmin (%) | cmax (%) | Literature ** |
|---|---|---|---|---|---|---|---|---|---|---|
| 81.05 | Solitüde | 158 | 1.44 | 0.17 | 1.96 | |||||
| 81.08 | Holnis (west) | 963 | 4.01 | 0.48 | 5.47 | |||||
| 81.08 | Holnis (north) | 134 | 0.56 | 0.07 | 0.76 | |||||
| 81.08 | Holnis (east) | 199 | 0.71 | 0.09 | 0.97 | |||||
| 81.1 | Langballigholz | 759 | 2.30 | 0.34 | 2.91 | 0.10 | 0.10 | [23] | ||
| 81.1 | Dollerupholz | 1442 | 2.36 | 0.33 | 2.99 | 0.10 | 0.17 | [23] | ||
| 81.12 | Neukirchen | 620 | 2.00 | 0.24 | 2.72 | |||||
| 81.12 | Nieby | 678 | 1.44 | 0.21 | 1.84 | 0.09 | 0.10 | [23] | ||
| 81.12 | Habernis (west) | 447 | 1.31 | 0.19 | 1.71 | 0.07 | 0.10 | [23] | ||
| 81.13 | Habernis (east) | 1825 | 3.09 | 0.46 | 4.03 | 0.07 | 0.10 | [23] | ||
| 81.13 | Steinberghaff | 303 | 0.35 | 0.05 | 0.45 | 0.09 | 0.12 | [23,85] | ||
| 81.13 | Koppelheck | 55 | 0.29 | 0.03 | 0.39 | [85] | ||||
| 81.18 | Gammellück | 234 | 0.84 | 0.10 | 1.14 | [85] | ||||
| 82.03 | Haffskoppel | 658 | 0.78 | 0.12 | 1.02 | 0.07 | 0.07 | [23] | ||
| 82.08 | Schönhagen | 8960 | 4.77 | 3.24 | 4.57 | 0.50 | 0.50 | 0.04 | 0.09 | [11,23,28,54,86] |
| 82.14 | Booknis | 2933 | 1.46 | 0.21 | 1.88 | 0.08 | 0.12 | [23] | ||
| 83.01 | Waabs | 7963 | 3.72 | 0.55 | 5.07 | 0.03 | 0.11 | [23] | ||
| 83.02 | Hemmel- mark | 1343 | 2.10 | 0.27 | 2.86 | 0.03 | 0.23 | [23,40] | ||
| 83.06 | Schnellmark | 1964 | 2.18 | 0.32 | 2.89 | 0.06 | 0.10 | [23,87] | ||
| 83.07 | Noer | 3072 | 2.29 | 0.32 | 2.35 | 0.50 | 0.50 | 0.06 | 0.09 | [23,31,41] |
| 2.29 | 1.07 | 1.91 | 0.43 | 0.56 | 0.06 | 0.09 | ||||
| 2.29 | 1.39 | 4.26 | ||||||||
| 83.07 | Krusendorf | 2583 | 3.44 | 0.49 | 4.47 | 0.07 | 0.14 | [23,31,40] | ||
| 83.07 | Dänisch-Nienhof | 1871 | 4.25 | 0.61 | 5.48 | 0.08 | 0.13 | [23,31] | ||
| 83.08 | Stohl | 15,076 | 4.14 | 0.21 | 1.40 | 0.13 | 0.57 | 0.04 | 0.17 | [23,26,31,41,55,56,88,89] |
| 4.14 | 1.53 | 2.65 | 0.43 | 0.48 | 0.04 | 0.17 | ||||
| 4.14 | 1.74 | 4.04 | ||||||||
| 83.08 | Altbülk | 181 | 0.58 | 0.31 | 0.56 | 0.49 | 0.49 | [41] | ||
| 84.05 | Schilksee | 4849 | 4.25 | 0.64 | 5.40 | 0.09 | 0.09 | [23,31] | ||
| 85.01 | Stein | 1341 | 1.04 | 0.15 | 1.34 | 0.08 | 0.10 | [23,42] | ||
| 85.04 | Todendorf | 10,568 | 2.57 | 0.35 | 3.33 | 0.07 | 0.18 | [23,90] | ||
| 85.06 | Lippe | 46 | 0.26 | 0.03 | 0.35 | [90] | ||||
| 85.08 | Hohwacht | 745 | 1.73 | 0.26 | 2.31 | 0.05 | 0.10 | [23,42,90] | ||
| 85.22 | Döhnsdorf | 2797 | 1.83 | 0.27 | 2.47 | 0.04 | 0.09 | [23,42] | ||
| 85.12 | Wandelwitz | 3935 | 3.64 | 0.44 | 4.96 | |||||
| 85.12 | Johannistal | 6992 | 2.27 | 0.32 | 2.92 | 0.08 | 0.14 | [23] | ||
| 85.12 | Heiligenhafen | 4885 | 3.13 | 1.85 | 3.42 | 0.47 | 0.58 | 0.06 | 0.16 | [23,40,43,57] |
| 86.01 | Lütjenbrode | 713 | 0.52 | 0.08 | 0.66 | 0.09 | 0.09 | [23] | ||
| 86.07 | Heinrichsruh | 378 | 0.69 | 0.08 | 0.94 | |||||
| 86.09 | Großenbrode | 906 | 1.28 | 0.15 | 1.24 | 0.11 | 0.50 | [47] | ||
| 86.13 | Kraksdorf | 4874 | 1.64 | 0.25 | 2.20 | 0.04 | 0.09 | |||
| 86.21 | Bliesdorf (north) | 3391 | 7.37 | 1.11 | 9.47 | 0.08 | 0.09 | [23] | ||
| 86.21 | Bliesdorf (south) | 3235 | 2.20 | 0.33 | 2.92 | 0.05 | 0.10 | [23] | ||
| 86.22 | Pelzerhaken | 697 | 1.18 | 0.18 | 1.51 | 0.09 | 0.09 | [23] | ||
| 86.24 | Sierksdorf (north) | 954 | 0.84 | 0.10 | 1.14 | |||||
| 86.24 | Sierksdorf (south) | 1061 | 1.68 | 0.26 | 2.25 | 0.04 | 0.06 | [23] | ||
| 86.28 | Brodten | 17,279 | 5.05 | 2.72 | 5.53 | 0.40 | 0.60 | 0.09 | 0.10 | [8,23,39,46,58] |
| 500.05 | Albertsdorf | 61 | 0.68 | 0.10 | 0.87 | 0.08 | 0.08 | [23] | ||
| 500.24 | Marienleuchte | 303 | 0.67 | 0.08 | 0.92 | |||||
| 500.26 | Klausdorf | 2137 | 0.91 | 0.11 | 1.19 | 0.06 | 0.27 | [23] | ||
| 500.26 | Katharinenhof (Fehmarn) | 3115 | 1.26 | 0.48 | 1.04 | 0.34 | 0.48 | 0.13 | 0.23 | [23,47] |
| 500.26 | Staberhuk (east) | 417 | 0.48 | 0.07 | 0.62 | 0.09 | 0.12 | [23] | ||
| 500.27 | Staberhuk (south) | 1618 | 0.67 | 0.09 | 0.82 | 0.13 | 0.16 | [23] | ||
| 500.32 | Wulfen | 3647 | 3.58 | 0.45 | 4.12 | 0.18 | 0.24 | [23,40] |
References
- Schwarzer, K. Sedimentdynamik in Sandriffsystemen Einer Tidefreien Küste Unter Berücksichtigung Von Rippströmen; Dissertation, Geologisch-Paläontologisches Institut und Museum der Universität Kiel: Kiel, Germany, 1989. [Google Scholar]
- Hupfer, P.; Harff, J.; Sterr, H.; Stigge, H.J. Die Wasserstände an Der Ostsee. Entwicklung-Sturmfluten-Klimawandel. Küste 2003, 66, 331. [Google Scholar]
- Davidson-Arnott, R.G.D. Introduction to Coastal Processes & Geomorphology; Cambridge University Press: Cambridge, UK, 2010; ISBN 9780521874458. [Google Scholar]
- Hamann, M.; Klug, H. Sturmflutgefährdete Gebiete und potentielle Werteverluste an den Küsten Schleswig-Holsteins. Planungsgrundlagen für künftige Küstenschutzstrategien. Schr. Nat. Ver. Schlesw Holst 1997, 67, 17–28. [Google Scholar]
- Ministerium für Energiewende, Landwirtschaft, Umwelt und ländliche Räume des Landes Schleswig-Holstein (MELUR). Generalplan Küstenschutz des Landes Schleswig-Holstein. Fortschreibung 2012. Available online: https://www.schleswig-holstein.de/DE/Fachinhalte/K/kuestenschutz/Downloads/Generalplan.pdf%3F__blob%3DpublicationFile%26v%3D1 (accessed on 12 January 2021).
- Oppenheimer, M.; Glavovic, B.C.; Hinkel, J.; van de Wal, R.; Magnan, A.K.; Abd-Elgawad, A.; Cai, R.; Cifuentes-Jara, M.; DeConto, R.M.; Ghosh, T.; et al. Sea Level Rise and Implications for Low-Lying Islands, Coasts and Communities. In IPCC Special Report on the Ocean and Cryosphere in a Changing Climate; Pörtner, H.-O., Roberts, D.C., Masson-Delmotte, V., Zhai, P., Tignor, M., Poloczanska, E., Mintenbeck, K., Alegría, A., Nicolai, M., Okem, A., Petzold, J., Rama, B., Weyer, N.M., Eds.; 2019; in press; p. 126. [Google Scholar]
- Healy, T.; Wefer, G. The Efficacy of Submarine Abrasion vs Cliff Retreat as a Supplier of Marine Sediment in the Kieler Bucht, Western Baltic. Meyniana 1980, 32, 89–96. [Google Scholar]
- Kannenberg, E.-G. Die Steilufer der Schleswig-Holsteinischen Ostseeküste. Probleme der marinen und klimatischen Abtragung. Schr. Geogr. Inst. Univ. Kiel 1951, 14, 101. [Google Scholar]
- Amin, S.M.N.; Davidson-Arnott, R.G.D. A Statistical Analysis of the Controls on Shoreline Erosion Rates, Lake Ontario. J. Coast. Res. 1997, 13, 1093–1101. [Google Scholar]
- Philpott, K.L. Comparison of cohesive coasts and beach coasts. In Proceedings, Coastal Engineering in Canada; Kamphuis, J.W., Ed.; USA Army Corps of Engineers. Coastal Engineering Manual. Engineer Manual 1110-2-1100; Army Corps of Engineers: Washington, DC, USA, 1984; pp. 227–244. [Google Scholar]
- Schrottke, K. Rückgangsdynamik Schleswig-Holsteinischer Steilküsten Unter Besonderer Betrachtung Submariner Abrasion und Restsedimentmobilität. Dissertation; Kiel University: Kiel, Germany, 2001. [Google Scholar]
- Terefenko, P.; Paprotny, D.; Giza, A.; Morales-Nápoles, O.; Kubicki, A.; Walczakiewicz, S. Monitoring Cliff Erosion with LiDAR Surveys and Bayesian Network-Based Data Analysis. Remote Sens. 2019, 11, 843. [Google Scholar] [CrossRef] [Green Version]
- Richter, H.-C. Einfluß Der Material-Und Verbandseigenschaften Sowie Des Unterirdischen Wassers Auf Die Geschiebemergelsteilufer Der Ostküste. Mitt. Forsch. Schiffahrt Wasser Grundbau Schr. Wasser Grundbau 1989, 54, 92–103. [Google Scholar]
- Sunamura, T. Geomorphology of Rocky Coasts; John Wiley & Son: Chichester, NY, USA, 1992; Volume 3. [Google Scholar]
- Walker, H.J. Bluff erosion at Barrow and Wainwright, Artic Alaska. In Z. Geomorph. N. F., 81; Gebrüder Borntraeger: Stuttgart, Germany, 1991; pp. 53–61. [Google Scholar]
- Davidson-Arnott, R.G.D.; Ollerhead, J. Nearshore Erosion on a Cohesive Shoreline. Mar. Geol. 1995, 122, 349–365. [Google Scholar] [CrossRef]
- Sterr, H. Der Abbruch von Steilküsten in der südwestlichen Kieler Bucht-unter spezieller Berücksichtigung des Januarsturmes 1987. Küste 1989, 50, 45–54. [Google Scholar]
- Dong, P.; Guzzetti, F. Frequency-Size Statistics of Coastal Soft-Cliff Erosion. J. Waterw. Port Coast. Ocean Eng. 2005, 131, 37–42. [Google Scholar] [CrossRef] [Green Version]
- Hampton, M.A.; Griggs, G.B. Formation, Evolution, and Stability of Coastal Cliffs—Status and Trends; U. S. Geological Survey (USGS) Professional Paper 1963; Available online: https://books.google.com.hk/books?hl=zh-CN&lr=&id=F8Ze3v9JrVkC&oi=fnd&pg=PR3&dq=Formation,+Evolution,+and+Stability+of+Coastal+Cliffs%E2%80%94Status+and+Trends%3B&ots=rRWErYrfM0&sig=fPk96NsD8F8w0IiJLATXDF4HBy4&redir_esc=y#v=onepage&q=Formation%2C%20Evolution%2C%20and%20Stability%20of%20Coastal%20Cliffs%E2%80%94Status%20and%20Trends%3B&f=false (accessed on 11 August 2021).
- Seifert, G. Bestandsaufnahme Der Steilufer An Den Küsten Fehmarns Und Wagriens Mit Dem Versuch, Den Verbleib Des Abbruchmaterials Nachzuweisen. Report (Unpublished); WSA: Kiel, Germany, 1953. [Google Scholar]
- Seifert, G. Die Steilufer als Materiallieferanten der Sandwanderung. Meyniana 1955, 4, 78–83. [Google Scholar]
- Nichols, G. Sedimentology and Stratigraphy, 2nd ed.; Wiley-Blackwell: Chichester, UK, 2009; ISBN 9788578110796. [Google Scholar]
- Glückert, G. Über den Kalkgehalt des Geschiebemergels der schleswig-holsteinischen Ostsee-Steilküste. Meyniana 1974, 25, 15–19. [Google Scholar]
- Von Rönn, G.A.; Krämer, K.; Franz, M.; Schwarzer, K.; Reimers, H.-C.; Winter, C. Dynamics of Stone Habitats in Coastal Waters of the Southwestern Baltic Sea (Hohwacht Bay). Geosciences 2021, 11, 171. [Google Scholar] [CrossRef]
- Petersen, M. Abbruch und Schutz der Steilufer an der Ostseeküste (Samland bis Schleswig-Holstein). Küste 1952, 1, 100–152. [Google Scholar]
- Niedermeyer, R.O.; Lampe, R.; Janke, W.; Schwarzer, K.; Duphorn, K.; Kliewe, H.; Werner, F. Die deutsche Ostseeküste; Sammlung Geologischer Führer, Gebr; Borntraeger: Stuttgart, Germany, 2011; Volume 105. [Google Scholar]
- Seibold, E. Geological Investigation of Nearshore Sand-Transport—Examples of Methods and Problems from the Baltic and North Sea. Prog. Oceanogr. 1963, 1, 3–70. [Google Scholar] [CrossRef]
- Jannsen, J. Sedimentdynamik am Strand vor dem Schönhagener Kliff (Schleswig-Holstein). Diploma Thesis, Kiel University, Kiel, Germany, 1997. [Google Scholar]
- Brooks, S.M.; Spencer, T. Temporal and Spatial Variations in Recession Rates and Sediment Release from Soft Rock Cliffs, Suffolk Coast, UK. Geomorphology 2010, 124, 26–41. [Google Scholar] [CrossRef] [Green Version]
- Masselink, G.; Hughes, M.G. Introduction to Coastal Processes and Geomorphology; Edward Arnold: London, UK, 2003. [Google Scholar]
- Prange, W. Gefügekundliche Untersuchungen der weichselzeitlichen Ablagerungen an den Steilufern des Dänischen Wohlds, Schleswig-Holstein. Meyniana 1987, 39, 85–110. [Google Scholar]
- Dreimanis, A.; Lundqvist, J. What should be called till? Striae 1984, 20, 5–10. [Google Scholar]
- Fleming, K.; Johnston, P.; Zwartz, D.; Yokoyama, Y.; Lambeck, K.; Chappell, J. Refining the Eustatic Sea-Level Curve since the Last Glacial Maximum Using Far- and Intermediate-Field Sites. Earth Planet. Sci. Lett. 1998, 163, 327–342. [Google Scholar] [CrossRef]
- Schwarzer, K.; Reimers, H.-C.; Störtenbecker, M.; Von Waldow, K.-R. Das Küstenholozän in der westlichen Hohwachter Bucht. Meyniana 1993, 45, 131–144. [Google Scholar]
- Landesbetrieb Für Küstenschutz, Nationalpark Und Meeresschutz Des Landes Schleswig-Holstein (LKN-SH). Fachplan Küstenschutz Ostseeküste. Grundlagen. Available online: https://www.schleswig-holstein.de/DE/Fachinhalte/K/kuestenschutz_fachplaene/Ostseekueste/2_Grundlagen/2_0_grundlagen.html#doc25f3538c-ce42-4123-93fd-3e4d85986168bodyText13 (accessed on 23 September 2020).
- Ziegler, B.; Heyen, A. Rückgang der Steilufer an der schleswig-holsteinischen westlichen Ostseeküste. Meyniana 2005, 57, 61–92. [Google Scholar]
- Bundesministerium für Verkehr, Bau und Stadtentwicklung (BMVBS). Digitale Bundeswasserstraßenkarte 1:2000 (DBWK 2); Bundesministerium für Verkehr, Bau und Stadtentwicklung (BMVBS): Berlin, Germany, 2003. [Google Scholar]
- Gripp, K. Erdgeschichte von Schleswig-Holstein; Karl-Wachholtz-Verlag: Neumünster, Germany, 1964. [Google Scholar]
- Dücker, A. Die Ursachen des Kliffrückgangs am Brodtener Ufer bei Travemünde. In Beiträge zur Landeskunde von Schleswig-Holstein; Schott, C., Ed.; Ferdinand Hirt: Kiel, Germany, 1953; pp. 38–53. [Google Scholar]
- Kabel, C. Geschiebestratigraphische Untersuchungen im Pleistozän Schleswig-Holstein und angrenzender Gebiete. Ph.D. Dissertation, Kiel University, Kiel, Germany, 1982. [Google Scholar]
- Livingstone, S.J.; Piotrowski, J.A.; Bateman, M.D.; Ely, J.C.; Clark, C.D. Discriminating between Subglacial and Proglacial Lake Sediments: An Example from Dänischer Wohld Peninsula, Northern Germany. Quat. Sci. Rev. 2015, 112, 86–108. [Google Scholar] [CrossRef] [Green Version]
- Prange, W. Geologie der Steilufer zwischen Kieler Förde und Hohwachter Bucht. Schr. Nat. Ver. Schlesw Holst 1991, 61, 1–18. [Google Scholar]
- Stephan, H.-J. Exkursionsführer Heiligenhafener “Hohes Ufer”. Geschiebesammler 1985, 18, 83–99. [Google Scholar]
- Stephan, H.-J. Der jungbaltische Gletschervorstoß in Norddeutschland. Schr. Nat. Ver. Schlesw Holst 1994, 64, 1–15. [Google Scholar]
- Ehlers, J. Das Eiszeitalter; Springer: Berlin, Heidelberg, Germany, 2020. [Google Scholar]
- Groschopf, P. Physikalische Bedingungen des Kliffrückganges an der Kieler und Lübecker Bucht. Kiel. Meeresforsch 1936, 1, 335–342. [Google Scholar]
- Pour-Nagshsband, G.R. Tonmineralbestand und Baugrundeigenschaften der Tarras-Tone, Beckentone und des Geschiebemergels in Teilgebieten Schleswig-Holsteins. Meyniana 1978, 30, 55–60. [Google Scholar]
- Picard, K. Der Einfluß der Tektonik auf das pleistozäne Geschehen in Schleswig-Holstein. Schr. Nat. Ver. Schlesw Holst 1964, 35, 99–113. [Google Scholar]
- Köster, R. Die Küsten Der Flensburger Förde. Ein Beispiel Für Morphologie Und Entwicklung Einer Bucht. Schr. Nat. Ver. Schlesw Holst 1958, 29, 5–18. [Google Scholar]
- Stephan, H.-J. Zur Entstehung der eiszeitlichen Landschaft Schleswig-Holsteins. Schr. Nat. Ver. Schlesw Holst 2003, 68, 101–118. [Google Scholar]
- Kubisch, M.; Schönfeld, J. Eine neue “Cyprinen-Ton”-Scholle bei Stohl (Schleswig-Holstein): Mikrofauna und Grobfraktionsanalyse von Sedimenten der Eem-zeitlichen Ostsee. Meyniana 1985, 37, 89–95. [Google Scholar]
- Landesbetrieb für Küstenschutz, Nationalpark und Meeresschutz des Landes Schleswig-Holstein (LKN-SH). Änderungsraten Obere Abbruchkante 1878-2016. Table (Unpublish); Landesbetrieb für Küstenschutz, Nationalpark und Meeresschutz des Landes Schleswig-Holstein (LKN-SH): Husum, Germany, 2019. [Google Scholar]
- Wentworth, C.K. A Scale of Grade and Class Terms for Clastic Sediments. J. Geol. 1922, 30, 377–392. [Google Scholar] [CrossRef]
- Weinhold, H. Untersuchungen am Ostsee-Steilufer bei Schönhagen. Landabtrag—Geologie und Ursachen. Ing. geol. Bericht (unpublished); Geologisches Landesamt Schleswig-Holstein: Kiel, Germany, 1989. [Google Scholar]
- Wenghöfer, S. Die weichselzeitliche Entwicklung des Dänischen Wohlds im Bereich Stohl/Marienfelde. Quartärgeologische Kartierung und Kliffaufnahme. Diploma Thesis, Kiel University, Kiel, Germany, 1991. [Google Scholar]
- Piotrowski, J.A. Till Facies and Depositional Environments of the Upper Sedimentary Complex from the Stohler Cliff, Schleswig-Holstein, North Germany. Z. Geomorph. N. F. Supp. 1992, 84, 37–54. [Google Scholar]
- Schlieker, M. Glazialgeologie des “Hohen Ufers” bei Heiligenhafen und des angrenzenden Gebietes. Diploma Thesis, Kiel University, Kiel, Germany, 1997, (1st part) (unpublished). [Google Scholar]
- Dücker, A. Über die physikalischen Eigenschaften der das Brodtener Ufer aufbauenden Bodenarten und ihre Bedeutung für den Steiluferrückgang und Errichtung eines Uferschutzwerkes. Küste 1952, 2, 21–33. [Google Scholar]
- Sunamura, T. Processes of sea cliff and platform erosion. In Handbook of Coastal Processes and Erosion; Komar, P.D., Ed.; CRC Press: Boca Raton, FL, USA, 1983; pp. 233–265. [Google Scholar]
- Bray, M.J.; Hooke, J.M. Prediction of Soft-Cliff Retreat with Accelerating Sea-Level Rise. J. Coast. Res. 1997, 13, 453–467. [Google Scholar]
- Hünicke, B.; Zorito, E.; von Storch, H. The Challenge of Baltic Sea-level Change. In Coastline Changes of the Baltic Sea from South to East. Past and Future Projection; Harff, J., Furmańczyk, K., von Storch, H., Eds.; Springer International Publishing: Berlin, Germany, 2017; Volume 19, pp. 37–54. ISBN 9783319842660. [Google Scholar]
- Köntje, L. Vorstrand-und Uferveränderungen an der Schleswig-Holsteinischen Ostseeküste über Zwei Dekaden (1980–2000). Master’s Thesis, Kiel University, Kiel, Germany, 2015. [Google Scholar]
- Ministerium für Landwirtschaft, Umwelt und Ländliche Räume des Landes Schleswig-Holstein (MLUR-SH). Landesverordnung über Gesetzlich Geschützte Biotope (Biotopverordnung). Available online: https://www.gesetze-rechtsprechung.sh.juris.de/jportal/?quelle=jlink&query=BiotopV+SH&psml=bsshoprod.psml&max=true (accessed on 5 July 2021).
- Flemming, B.; Wefer, G. Tauchbeobachtungen an Wellenrippeln und Abrasionserscheinungen in der Westlichen Ostsee südöstlich Bokniseck. Meyniana 1973, 23, 9–18. [Google Scholar]
- Köster, R.; Schwarzer, K. Geologische Untersuchungen zur Sandvorspülung vor der Probstei/Ostsee; Geologisch-Paläontologisches Institut und Museum der Universität Kiel: Kiel, Germany, 1988; p. 113. [Google Scholar]
- Amt für Land-und Wasserwirtschaft Kiel; Leichtweiss-Institut für Wasserbau der TU Braunschweig; Geologisch-Paläontologisches Institut der Univ. Kiel. In KFKI-Forschungsvorhaben "Vorstranddynamik Einer Tidefreien KÜSTE", Förderkennzeichen: MTK 0494; Uni Kiel: Kiel, Germany, 1997; p. 232.
- Simmer, K. Grundbau 1: Bodenmechanik Und Erdstatische Berechnungen, 19th ed.; Benedictus Gotthelf Teubner: Stuttgart, Germany, 2012. [Google Scholar]
- Ministerium Für Landwirtschaft, Umwelt Und Verbraucherschutz Mecklenburg-Vorpommern. Regelwerk Küstenschutz Mecklenburg-Vorpommern. Available online: http://www.stalu-mv.de/mm/Themen/K%C3%BCstenschutz/Regelwerk-K%C3%BCstenschutz-Mecklenburg%E2%80%93Vorpommern/ (accessed on 2 March 2021).
- Ministerium für Energiewende, Landwirtschaft, Umwelt und Ländliche Räume des Landes Schleswig-Holstein Fachplan Küstenschutz Ostseeküste: Zahlen Daten Fakten. Available online: https://www.schleswig-holstein.de/DE/Landesregierung/V/Presse/PI/PDF/2014/Fachplan_Kuestenschutz.pdf?__blob=publicationFile&v=2 (accessed on 23 November 2020).
- Schnick, H.H. Zur Morphogenese der Steilufer Ost-Jasmund (Insel Rügen)—eine landschaftsgeschichtliche Betrachtung. Z. Geol. Wiss. Berl. 2006, 34, 73–97. [Google Scholar]
- Ministerium für Bau, Landesentwicklung und Umwelt Mecklenburg-Vorpommern. Generalplan Küsten-und Hochwasserschutz Mecklenburg-Vorpommern. Available online: http://www.stalu-mv.de/mm/Themen/K%C3%BCstenschutz/Generalplan-K%C3%BCsten%E2%80%93-und-Hochwasserschutz-Mecklenburg%E2%80%93Vorpommern-1993/ (accessed on 10 March 2021).
- Kolander, R.; Morche, D.; Bimböse, M. Quantification of Moraine Cliff Coast Erosion on Wolin Island (Baltic Sea, Northwest Poland). Baltica 2013, 26, 37–44. [Google Scholar] [CrossRef] [Green Version]
- Dudzińska-Nowak, J.; Wężyk, P. Volumetric Changes of a Soft Cliff Coast 2008-2012 Based on DTM from Airborne Laser Scanning (Wolin Island, Southern Baltic Sea). J. Coast. Res. 2014, SI 70, 59–64. [Google Scholar] [CrossRef]
- Landesbetrieb für Küstenschutz, Nationalpark und Meeresschutz des Landes Schleswig-Holstein (LKN-SH). Fachplan Küstenschutz Ostseeküste. Bisheriger Küstenschutz. Available online: https://www.schleswig-holstein.de/DE/Fachinhalte/K/kuestenschutz_fachplaene/Ostseekueste/3_BishKuestenschutz/3_0_bisherig.html (accessed on 11 August 2021).
- Jibson, R.W.; Staude, J.M. Bluff Recession Rates along the Lake Michigan Shoreline in Illinois. Bull. Assoc. Eng. Geol. 1992, 29, 103–117. [Google Scholar] [CrossRef]
- Amin, S.M.N.; Davidson-Arnott, R.G.D. Toe Erosion of Glacial till Bluffs: Lake Erie South Shore. Can. J. Earth Sci. 1995, 32, 829–837. [Google Scholar] [CrossRef]
- Davidson-Arnott, R.G.D.; Amin, S.M.N. An Approach to the Problem of Coastal Erosion in Quaternary Sediments. Appl. Geogr. 1985, 5, 99–116. [Google Scholar] [CrossRef]
- Meadows, G.A.; Mackey, S.D.; Goforth, R.R.; Mickelson, D.M.; Edil, T.B.; Fuller, J.; Guy, D.E.; Meadows, L.A.; Brown, E.; Carman, S.M.; et al. Cumulative Habitat Impacts of Nearshore Engineering. J. Gt. Lakes Res. 2005, 31, 90–112. [Google Scholar] [CrossRef] [Green Version]
- Gurwell, B. Grundsätzliche Anmerkungen zur langfristigen Abrasionswirkung und ihrer Quantifizierung. Mitt Forsch. Schifffahrt Wasser Grundbau Berl 1989, 54, 22–39. [Google Scholar]
- Wefer, G.; Flemming, B.; Kiel, T. Submarine Abrasion des Geschiebemergels vor Bokniseck (Westl. Ostsee). Meyniana 1976, 28, 87–94. [Google Scholar]
- Schrottke, K.; Schwarzer, K.; Fröhle, P. Mobility and Transport Directions of Residual Sediments on Abrasion Platforms in Front of Active Cliffs (Southwestern Baltic Sea). J. Coast. Res. 2006, SI 39, 459–464. [Google Scholar]
- Kasten, S. Der Erosive Einfluss von Sedimentbedeckung, Morphologie und Bioturbation auf Verschiedene Abrasionsplattformen in der Kieler und Lübecker Bucht. Diploma Thesis, Kiel University, Kiel, Germany, 2012, (unpublished). [Google Scholar]
- Schwarzer, K.; Bohling, B.; Heinrich, C. Submarine Hard-Bottom Substrates in the Western Baltic Sea—Human Impact versus Natural Development. J. Coast. Res. 2014, SI 70, 145–150. [Google Scholar] [CrossRef]
- Dette, H.H.; Manzenrieder, H. Modelluntersuchungen Zur Optimierung Von Deichprofilen Und Buhnensystemen Vor Der Probstei; Leichtweiss-Institut für Wasserbau Der Technischen Universität Braunschweig: Braunschweig, Germany, 1979. [Google Scholar]
- Exon, N.F. An Extensive Offshore Sand Bar Field in the Western Baltic Sea. Mar. Geol. 1975, 18, 197–212. [Google Scholar] [CrossRef]
- Walther, M.; Grossmann, M. Das Schönhagener “Head”-Kliff an der Ostseeküste Schwansens (Schleswig-Holstein). Geogr. Oekologica 1991, 4, 1–83. [Google Scholar]
- Prange, W. Glazialgeologische Aufschlußuntersuchung im weichselzeitlichen Vereisungsgebiet zwischen Schleswig und Kiel. Meyniana 1990, 42, 65–92. [Google Scholar]
- Piotrowski, J. Dynamik Und Subglaziale Paläohydrogeologie Der Weichselzeitlichen Eiskappe in Zentral-Schleswig-Holstein; Geologisch-Paläontologisches Institut der Universität Kiel: Kiel, Germany, 1996; p. 188. [Google Scholar]
- Piotrowski, J.A.; Döring, U.; Harder, A.; Qadirie, R.; Wenghöfer, S. “Deforming Bed Conditions on the Dänischer Wohld Peninsula, Northern Germany”: Comments. Boreas 1997, 26, 73–77. [Google Scholar] [CrossRef]
- Ernst, T. Die Hohwachter Bucht: Morphologsiche Entwicklung Einer Küstenlandschaft. Schr. Nat. Ver. Schlesw Holst 1974, 44, 47–96. [Google Scholar]






| Location | Kannenberg, 1951 (~1878–1950) | Ziegler & Heyen, 2005 (~1949–2002) | LKN-SH (~1878–2016) | |||
|---|---|---|---|---|---|---|
| L (m) | r (m yr−1) | L (m) | r (m yr−1) | L (m) | r (m yr−1) | |
| 82.09 Schönhagen | 1600 | 0.46 | 1880 | 0.51 | 1570 | 0.50 |
| 83.08 Stohl | 3000 | 0.25 | 3640 | 0.24 | 3880 | 0.19 |
| 84.05 Schilksee | 1000 | 0.13 | 1140 | 0.34 | 1139 | 0.41 |
| 85.12 Heiligenhafen | 1500 | 0.27 | 1560 | 0.33 | 2220 | 0.23 |
| 86.21 Bliesdorf (north) | No data | 0.13 | 460 | 0.73 | 1270 | 0.16 |
| All Cliffs S-H | 47,400 | 0.22 | 57,000 | 0.24 | 85,000 | 0.19 |
| Glacial till Components | Estimated Value Range (%) | |
|---|---|---|
| c | Carbonate | 2.7–27 |
| Sand (0.063–2 mm) | 11–61 | |
| n | Granules, Pebbles (2–64 mm) | 0–9 |
| Cobbles, boulders (>64 mm) | No data | |
Publisher’s Note: MDPI stays neutral with regard to jurisdictional claims in published maps and institutional affiliations. |
© 2021 by the authors. Licensee MDPI, Basel, Switzerland. This article is an open access article distributed under the terms and conditions of the Creative Commons Attribution (CC BY) license (https://creativecommons.org/licenses/by/4.0/).
Share and Cite
Averes, T.; Hofstede, J.L.A.; Hinrichsen, A.; Reimers, H.-C.; Winter, C. Cliff Retreat Contribution to the Littoral Sediment Budget along the Baltic Sea Coastline of Schleswig-Holstein, Germany. J. Mar. Sci. Eng. 2021, 9, 870. https://doi.org/10.3390/jmse9080870
Averes T, Hofstede JLA, Hinrichsen A, Reimers H-C, Winter C. Cliff Retreat Contribution to the Littoral Sediment Budget along the Baltic Sea Coastline of Schleswig-Holstein, Germany. Journal of Marine Science and Engineering. 2021; 9(8):870. https://doi.org/10.3390/jmse9080870
Chicago/Turabian StyleAveres, Tanita, Jacobus L. A. Hofstede, Arfst Hinrichsen, Hans-Christian Reimers, and Christian Winter. 2021. "Cliff Retreat Contribution to the Littoral Sediment Budget along the Baltic Sea Coastline of Schleswig-Holstein, Germany" Journal of Marine Science and Engineering 9, no. 8: 870. https://doi.org/10.3390/jmse9080870
APA StyleAveres, T., Hofstede, J. L. A., Hinrichsen, A., Reimers, H.-C., & Winter, C. (2021). Cliff Retreat Contribution to the Littoral Sediment Budget along the Baltic Sea Coastline of Schleswig-Holstein, Germany. Journal of Marine Science and Engineering, 9(8), 870. https://doi.org/10.3390/jmse9080870

