Conformal Mapping-Based Discrete Vortex Method for Simulating 2-D Flows around Arbitrary Cylinders
Abstract
1. Introduction
2. Fundamentals of the DVM
2.1. Governing Equation
2.2. Numerical Implementation
2.3. A Novel Boundary Scheme to Address Flow Past Elliptic Cylinders
3. Results and Discussion
3.1. Sensitivity Analysis of Numerical Parameters
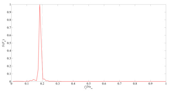
3.2. Flow Past a Circular Cylinder
3.3. Flow Past Elliptic Cylinders with Various Thickness-to-Chord Ratios
3.4. Flow Past a Joukowski Foil
4. Conclusions
- (1)
- Instead of traditional boundary treatment in DVM, where any vortex blobs which cross the body surface are removed or reflected back to their mirror image positions, a novel boundary scheme is presented to handle vortices entering into the elliptic cylinder using conformal mapping and the circle theorem. Consider a vortex blob entering the elliptic cylinder; an identical vortex blob is introduced using Joukowski transformation which is located outside the cylinder. Thus, the sum of the circulation of all the vortex blobs is conserved at each time step. In general, the present scheme conducts a redistribution of vortex blobs to keep the structural surface smooth.
- (2)
- The sensitivity of numerical parameters was discussed, including the time step and the number of segments. It was found that there exists a relationship between them; that is, the determination of the time step needs to consider the number of segments. An equation to estimate the time step size was used that is similar to the CFL criterion in the meshing method. Additionally, it was observed that the influence of vortex merging on the calculation of accuracy can be ignored in DVM.
- (3)
- The predicted results all show good agreement with the corresponding experimental data for flows over elliptic cylinders with various thickness-to-chord ratios at Reynolds number greater than 1 × 105. Furthermore, the flow past a symmetrical Joukowski foil, without regard to the trailing cusp, was performed, and the mean pressure distributions coincided well with experimental data.
Author Contributions
Funding
Institutional Review Board Statement
Informed Consent Statement
Data Availability Statement
Conflicts of Interest
References
- Chorin, A.J. Numerical Study of Slightly Viscous Flow. J. Fluid Mech. 1973, 57, 785–796. [Google Scholar] [CrossRef]
- Stansby, P.K.; Dixon, A.G. Simulation of Flows around Cylinders by a Lagrangian Vortex Scheme. Appl. Ocean Res. 1983, 5, 167–178. [Google Scholar] [CrossRef]
- Liao, S. Development and Applications of the Free-Surface Random Vortex Method (FSRVM). Ph.D. Thesis, University of California, Berkeley, CA, USA, 2000. [Google Scholar]
- Wu, W. Fluid Mechanics; Beijing University Press: Beijing, China, 1983. [Google Scholar]
- Leonard, A. Vortex Methods for Flow Simulation. J. Comput. Phys. 1980, 37, 289–335. [Google Scholar] [CrossRef]
- Cheer, A.Y.L. A Study of Incompressible 2-D Vortex Flow Past a Circular Cylinder; University of California: Berkeley, CA, USA, 1979. [Google Scholar]
- Dynnikova, G.Y. The Lagrangian Approach to Solving the Time-Dependent Navier-Stokes Equations. Dokl. Phys. 2004, 49, 648–652. [Google Scholar] [CrossRef]
- Guvernyuk, S.V.; Dynnikova, G.Y. Modeling the Flow Past an Oscillating Airfoil by the Method of Viscous Vortex Domains. Fluid Dyn. 2007, 42, 1–11. [Google Scholar] [CrossRef]
- Dynnikova, G.Y. Calculation of Flow around a Circular Cylinder on the Basis of Two-Dimensional Navier-Stokes Equations at Large Reynolds Numbers with High Resolution in a Boundary Layer. Dokl. Phys. 2008, 53, 544–547. [Google Scholar] [CrossRef]
- Dynnikov, Y.A.; Dynnikova, G.Y. Numerical Stability and Numerical Viscosity in Certain Meshless Vortex Methods as Applied to the Navier-Stokes and Heat Equations. Comput. Math. Math. Phys. 2011, 51, 1792–1804. [Google Scholar] [CrossRef]
- Giannopoulou, O.; Colagrossi, A.; Di Mascio, A.; Mascia, C. Chorin’s Approaches Revisited: Vortex Particle Method vs Finite Volume Method. Eng. Anal. Bound. Elem. 2019, 106, 371–388. [Google Scholar] [CrossRef]
- Rossi, E.; Colagrossi, A.; Bouscasse, B.; Graziani, G. The Diffused Vortex Hydrodynamics Method. Commun. Comput. Phys. 2015, 18, 351–379. [Google Scholar] [CrossRef]
- Colagrossi, A.; Rossi, E.; Marrone, S.; Touzé, D.L. Particle Methods for Viscous Flows: Analogies and Differences between the SPH and DVH Methods. Commun. Comput. Phys. 2016, 20, 660–688. [Google Scholar] [CrossRef]
- Rossi, E.; Colagrossi, A.; Durante, D.; Graziani, G. Simulating 2D Viscous Flow around Geometries with Vertices through the Diffused Vortex Hydrodynamics Method. Comput. Methods Appl. Mech. Eng. 2016, 302, 147–169. [Google Scholar] [CrossRef]
- Rossi, E.; Colagrossi, A.; Graziani, G. Numerical Simulation of 2D-Vorticity Dynamics Using Particle Methods. Comput. Math. Appl. 2015, 69, 1484–1503. [Google Scholar] [CrossRef]
- Jin, G.; Zou, L.; Jiang, Y.; Zong, Z.; Sun, Z. A Circle Theorem Technique to Handle 2-D Flows around Arbitrary Cylinders in Discrete Vortex Method. J. Wind Eng. Ind. Aerodyn. 2021, 209, 104496. [Google Scholar] [CrossRef]
- Chawdhury, S.; Morgenthal, G. An Extension of Pseudo-3D Vortex Particle Methods for Aeroelastic Interactions of Thin-Walled Structures. J. Wind Eng. Ind. Aerodyn. 2020, 208, 104391. [Google Scholar] [CrossRef]
- Chawdhury, S.; Morgenthal, G. Flow Reproduction Using Vortex Particle Methods for Simulating Wake Buffeting Response of Bluff Structures. J. Wind Eng. Ind. Aerodyn. 2016, 151, 122–136. [Google Scholar] [CrossRef]
- Lin, K.; Wang, J. Numerical Simulation of Vortex-Induced Vibration of Long Flexible Risers Using a SDVM-FEM Coupled Method. Ocean Eng. 2019, 172, 468–486. [Google Scholar] [CrossRef]
- Lin, K.; Wang, J.; Fan, D.; Triantafyllou, M.S. Flow-Induced Cross-Flow Vibrations of Long Flexible Cylinder with an Upstream Wake Interference. Phys. Fluids 2021, 33, 065104. [Google Scholar] [CrossRef]
- Pang, J.; Zhu, B.; Zong, Z. A Numerical Simulation Model for the Vortex Induced Vibration of Flexible Risers Using Dynamic Stiffness Matrices. Ocean Eng. 2019, 178, 306–320. [Google Scholar] [CrossRef]
- Chorin, A.J. Vortex Models and Boundary Layer Instability. SIAM J. Sci. Stat. Comput. 1980, 1, 1–21. [Google Scholar] [CrossRef]
- Spalart, P.R.; Leonard, A.; Baganoff, D. Numerical Simulation of Separated Flows; NASA: Washington, DC, USA, 1983; p. 166. [Google Scholar]
- Walther, J.H. Discrete Vortex Method for Two-Dimensional Flow Past Bodies of Arbitrary Shape Undergoing Prescribed Rotary and Translational Motion. Ph.D. Thesis, Technical University of Denmark, Lyngby, Denmark, 1994. [Google Scholar]
- Mustto, A.A.; Hirata, M.H.; Bodstein, G. Discrete Vortex Method Simulation of the Flow around a Circular Cylinder with and without Rotation. In Proceedings of the 16th AIAA Applied Aerodynamics Conference, Albuquerque, NM, USA, 15–18 June 1998. [Google Scholar]
- Wang, L.; Yeung, R.W. Investigation of Full and Partial Ground Effects on a Flapping Foil Hovering above a Finite-Sized Platform. Phys. Fluids 2016, 28, 071902. [Google Scholar] [CrossRef]
- Smith, P.A.; Stansby, P.K. An Efficient Surface Algorithm for Random-Particle Simulation of Vorticity and Heat Transport. J. Comput. Phys. 1989, 81, 349–371. [Google Scholar] [CrossRef]
- Smith, P.A.; Stansby, P.K. Viscous Oscillatory Flows around Cylindrical Bodies at Low Keulegan-Carpenter Numbers Using the Vortex Method. J. Fluids Struct. 1991, 5, 339–361. [Google Scholar] [CrossRef]
- Chorin, A.J. Vortex Sheet Approximation of Boundary Layers. J. Comput. Phys. 1978, 27, 428–442. [Google Scholar] [CrossRef]
- Ghoniem, A.F.; Sherman, F.S. Grid-Free Simulation of Diffusion Using Random Walk Methods. J. Comput. Phys. 1985, 61, 1–37. [Google Scholar] [CrossRef]
- Pang, J.H.; Zong, Z.; Zou, L.; Wang, Z. A Novel Vortex Scheme with Instantaneous Vorticity Conserved Boundary Conditions. Eur. J. Mech. BFluids 2016, 59, 219–228. [Google Scholar] [CrossRef]
- Pang, J.H.; Zong, Z.; Zou, L.; Wang, Z. Numerical Simulation of the Flow around Two Side-by-Side Circular Cylinders by IVCBC Vortex Method. Ocean Eng. 2016, 119, 86–100. [Google Scholar] [CrossRef]
- Wu, J.Z.; Ma, H.Y.; Zhou, M.D. Vorticity and Vortex Dynamics; High Education Press: Beijing, China, 1993. [Google Scholar]
- Spalart, P.R.; Leonard, A. Computation of Separated Flows by a Vortex Tracing Algorithm. In Proceedings of the 14th Fluid and Plasma Dynamics Conference, Palo Alto, CA, USA, 23–25 June 1981. [Google Scholar]
- Spalart, P.R. Vortex Methods for Separated Flows; NASA: Washington, DC, USA, 1988; p. 66. [Google Scholar]
- Degond, P.; Mas-Gallic, S. The Weighted Particle Method for Convection-Diffusion Equations. Part 1: The Case of an Isotropic Viscosity. Math. Comput. 1989, 53, 485–507. [Google Scholar] [CrossRef]
- Degond, P.; Mas-Gallic, S. The Weighted Particle Method for Convection-Diffusion Equations Part 2: The Anisotropie Case. Math. Comput. 1989, 53, 509–525. [Google Scholar] [CrossRef]
- Ogami, Y.; Akamatsu, T. Viscous Flow Simulation Using the Discrete Vortex Model—the Diffusion Velocity Method. Comput. Fluids 1991, 19, 433–441. [Google Scholar] [CrossRef]
- Smith, P.A.; Stansby, P.K. Impulsively Started Flow around a Circular Cylinder by the Vortex Method. J. Fluid Mech. 1988, 194, 45–77. [Google Scholar] [CrossRef]
- Kwon, K.; Park, S.O. Aerodynamic Characteristics of an Elliptic Airfoil at Low Reynolds Number. J. Aircr. 2005, 42, 1642–1644. [Google Scholar] [CrossRef]
- Cantwell, B.; Coles, D. An Experimental Study of Entrainment and Transport in the Turbulent near Wake of a Circular Cylinder. J. Fluid Mech. 1983, 136, 321. [Google Scholar] [CrossRef]
- Blevins, R.D. Flow-Induced Vibration, 2nd ed.; Krieger: Malabar, FL, USA, 2001; ISBN 978-1-57524-183-8. [Google Scholar]
- Norberg, C. Flow around a Circular Cylinder: Aspects of Fluctuating Lift Flow. J. Fluids Struct. 2001, 15, 459–469. [Google Scholar] [CrossRef]
- Zahm, A.F.; Smith, R.H.; Louden, F.A. Forces on Elliptic Cylinders in Uniform Air Stream; United States Government Printing Office: Washington, DC, USA, 1929. [Google Scholar]
- Modi, V.J.; Wiland, E. Unsteady Aerodynamics of Stationary Elliptic Cylinders in Subcritical Flow. AIAA J. 1970, 8, 1814–1821. [Google Scholar] [CrossRef][Green Version]
- Smith, P.A.; Stansby, P.K. Generalized Discrete Vortex Method for Cylinders without Sharp Edges. AIAA J. 1987, 25, 199–200. [Google Scholar] [CrossRef]
- Dos Reis Carreiro, F.; Bodstein, G.C.R. Simulação Numérica Do Escoamento Não-Permanente Em Torno de Cilindros Elípticos via Transformação de Joukowsky. In Proceedings of the 9th Brazilian Congress of Thermal Engineering and Sciences, Caxambu, Brazil, 15–18 October 2002. [Google Scholar]
- Guedes, V.; Pereira, R.; Magalhaes, C.; Cesar Rachid Bodstein, G. Numerical Simulation of the Two-Dimensional Incompressible Flow around Elliptic Cylinders Using the Vortex Method. In Proceedings of the 17th Brazilian Congress of Thermal Sciences and Engineering, Aguas de Lindoia, Brazil, 25–28 November 2018. [Google Scholar]
- Lindsey, W.F. Drag of Cylinders of Simple Shapes; National Advisory Committee for Aeronautics: Washington, DC, USA, 1938; pp. 169–176. [Google Scholar]
- Delany, N.K.; Sorensen, N.E. Low-Speed Drag of Cylinders of Various Shapes; National Advisory Committee for Aeronautics: Washington, DC, USA, 1953. [Google Scholar]
- Modi, V.J.; Mokhtarian, F.; Fernando, M.S.U.K.; Yokomizo, T. Moving Surface Boundary-Layer Control as Applied to Two-Dimensional Airfoils. J. Aircr. 1991, 28, 104–112. [Google Scholar] [CrossRef]















| Case | ||||
|---|---|---|---|---|
| Kwon et al., (2005) (Exp.) [40] | - | - | 3 × 105 | 0.021 |
| Case 1 | 120 | 0.15 | 3 × 105 | 0.035 |
| Case 2 | 180 | 0.1 | 3 × 105 | 0.0288 |
| Case 3 | 240 | 0.075 | 3 × 105 | 0.0258 |
| Case | |||
|---|---|---|---|
| Kwon et al., (2005) (Exp.) [40] | 0.16 | 3 × 105 | 0.021 |
| Present method | 0.16 | 3 × 105 | 0.0258 |
| Lindsey (Exp.) (1938) [49] | 0.25 | 2 × 105 | 0.0576 |
| Zahm et al., (Exp.) (1929) [44] | 0.25 | 2 × 105 | 0.0466 |
| Present method | 0.25 | 2 × 105 | 0.0495 |
| Lindsey (Exp.) (1938) [49] | 0.25 | 1 × 105 | 0.08 |
| Carreiro et al., (DVM) (2002) [47] | 0.25 | 1 × 104 | 0.21 |
| Guedes et al., (DVM) (2018) [48] | 0.25 | 1 × 105 | 0.12 |
| Present method | 0.25 | 1 × 105 | 0.0654 |
| Delany et al., (Exp.) (1953) [50] | 0.5 | 1 × 105 | 0.30 |
| Carreiro et al., (DVM) (2002) [47] | 0.5 | 1 × 104 | 0.49 |
| Guedes et al., (DVM) (2018) [48] | 0.5 | 1 × 105 | 0.35 |
| Present method | 0.5 | 1 × 105 | 0.256 |
Publisher’s Note: MDPI stays neutral with regard to jurisdictional claims in published maps and institutional affiliations. |
© 2021 by the authors. Licensee MDPI, Basel, Switzerland. This article is an open access article distributed under the terms and conditions of the Creative Commons Attribution (CC BY) license (https://creativecommons.org/licenses/by/4.0/).
Share and Cite
Jin, G.; Sun, Z.; Zong, Z.; Zou, L.; Hu, Y. Conformal Mapping-Based Discrete Vortex Method for Simulating 2-D Flows around Arbitrary Cylinders. J. Mar. Sci. Eng. 2021, 9, 1409. https://doi.org/10.3390/jmse9121409
Jin G, Sun Z, Zong Z, Zou L, Hu Y. Conformal Mapping-Based Discrete Vortex Method for Simulating 2-D Flows around Arbitrary Cylinders. Journal of Marine Science and Engineering. 2021; 9(12):1409. https://doi.org/10.3390/jmse9121409
Chicago/Turabian StyleJin, Guoqing, Zhe Sun, Zhi Zong, Li Zou, and Yingjie Hu. 2021. "Conformal Mapping-Based Discrete Vortex Method for Simulating 2-D Flows around Arbitrary Cylinders" Journal of Marine Science and Engineering 9, no. 12: 1409. https://doi.org/10.3390/jmse9121409
APA StyleJin, G., Sun, Z., Zong, Z., Zou, L., & Hu, Y. (2021). Conformal Mapping-Based Discrete Vortex Method for Simulating 2-D Flows around Arbitrary Cylinders. Journal of Marine Science and Engineering, 9(12), 1409. https://doi.org/10.3390/jmse9121409

