Experimental Study of Supercavitation Bubble Development over Bodies in a Duct Flow
Abstract
1. Introduction
2. Problem Description
3. The Experimental System and Flow Conditions
4. Results
4.1. Stages of Bubble Development
4.2. The Pressure Field
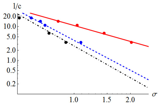
4.3. Comparison of Results with Theoretical Analysis
4.4. The Bubble Dimensions
5. “Hysteresis”
6. Conclusions
Author Contributions
Funding
Conflicts of Interest
References
- Logvinovich, G.V.; Serebryakov, V.V. On methods of calculating a shape of slender axisymmetric cavities. Hydromechanics 1975, 32, 47–54. [Google Scholar]
- Serebryakov, V.V. Asymptotic solutions of axisymmetric problems of the cavitational flow under slender body approximation. In Hydrodynamics of High Speeds; Chuvashian State University: Cheboksary, Russia, 1990; pp. 99–111. [Google Scholar]
- Semenenko, V.N. Artificial Supercavitation. Physics and Calculation. In Proceedings of the RTO Lecture Series 005 on Supercavitating Flows, Brussels, Belgium, 12–16 February 2001. [Google Scholar]
- Serebryakov, V.V. The models of the supercavitation prediction for high speed motion in water. In Proceedings of the International Scientific School: HSH-2002, Chebocsary, Russia, 16–23 June 2002. [Google Scholar]
- Savchenko, Y. Supercavitation-problems and perspectives. In Proceedings of the 4th International Symposium on Cavitation (CAV 2001), California Institute of Technology, Pasadena, CA, USA, 20–23 June 2001. [Google Scholar]
- Wu, T.Y.T.; Whitney, A.K.; Brennen, C. Cavity-flow wall effects and correction rules. J. Fluid Mech. 1971, 49, 223–256. [Google Scholar] [CrossRef][Green Version]
- Ahn, B.K.; Lee, T.K.; Kim, H.T.; Lee, C.S. Experimental investigation of supercavitating flows. Int. J. Nav. Archit. Ocean Eng. 2012, 4, 123–131. [Google Scholar] [CrossRef]
- Ahn, B.K.; Jeong, S.W.; Kim, J.H.; Shao, S.; Hong, J.; Arndt, R.E. An experimental investigation of artificial supercavitation generated by air injection behind disk-shaped cavitators. Int. J. Nav. Archit. Ocean Eng. 2017, 9, 227–237. [Google Scholar] [CrossRef]
- Fridman, G.M.; Achkinadze, A.S. Review of Theoretical Approaches to Nonlinear Supercavitating Flows; Report No. ADP012079, Ship Theory Department, Saint Petersburg State Marine Technical University: St Petersburg, Russia, 2001. [Google Scholar]
- Kirschner, I.I.; Chamberlin, R.; Arzoumanian, S.A. simple approach to estimating three-dimensional supercavitating flow fields. In Proceedings of the 7th International Symposium on Cavitation (CAV2009), Ann Arbor, MI, USA, 16–20 August 2009. [Google Scholar]
- Kwack, Y.K.; Ko, S.H. Numerical analysis for supercavitating flows around axisymmetric cavitators. Int. J. Nav. Archit. Ocean Eng. 2013, 5, 325–332. [Google Scholar] [CrossRef]
- Brennen, C. A numerical solution of axisymmetric cavity flows. J. Fluid Mech. 1969, 37, 671–688. [Google Scholar] [CrossRef]
- Kinnas, S.A. The prediction of unsteady sheet cavitation. In Proceedings of the 3rd International Symposium on Cavitation, Grenoble, France, 7–10 April 1998. [Google Scholar]
- Scardovelli, R.; Zaleski, S. Direct numerical simulation of free-surface and interfacial flow. Annu. Rev. Fluid Mech. 1999, 31, 567–603. [Google Scholar] [CrossRef]
- Vasin, A.D. The Principle of Independence of the Cavity Sections Expansion (Logvinovich’s principle) as the Basis for Investigation on Cavitation Flows; Central Aerodynamics Institute (TSAGI): Moscow, Russia, 2001. [Google Scholar]
- Shi, H.H.; Wen, J.S.; Zhu, B.B.; Chen, B. Numerical simulation of the effect of different object nose shapes on hydrodynamic process in water entry. In Proceedings of the 10th International Symposium on Cavitation (CAV2018), Baltimore, MD, USA, 14–17 July 2018. [Google Scholar]
- Logvinovich, G.V. Hydrodynamics of Flows with Free Boundaries; Naukova Dumka Publishing House: Kiev, Ukraine, 1973. [Google Scholar]
- Ahn, B.K.; Jeong, S.W.; Park, S.T. An experimental investigation of artificial supercavitation with variation of the body shape. In Proceedings of the 10th International Symposium on Cavitation (CAV2018), Baltimore, MD, USA, 14–17 July 2018. [Google Scholar]
- Franc, J.P.; Michel, J.M. Fundamentals of Cavitation; Kluwer Academic Publishers: Dordrecht, The Netherlands, 2004. [Google Scholar]
- Wosnik, M.; Arndt, R.E.A. Control experiments with a semi-axisymmetric supercavity and a supercavity-piercing fin. In Proceedings of the 7th International Symposium on Cavitation, Ann Arbor, MI, USA, 17–22 August 2009. [Google Scholar]
| 1 |












| Stage of Development | Conical Cavitator | Spherical Cavitator | Flat Cavitator |
|---|---|---|---|
| Stage 1 | 14.8 m/s | 13.5 m/s | 9.9 m/s |
| Stage 2 | 16.4 m/s | 15.8 m/s | 11.7 m/s |
| Stage 3 | 17.2 m/s | 16.8 m/s | 13.8 m/s |
| Stage 4 | 17.8 m/s | 17.3 m/s | 15.5 m/s |
| Stage 5 | 19.7 m/s | 18.3 m/s | 17.7 m/s |
| Stage 6 | 20.7 m/s | 19.8 m/s | 18.8 m/s |
© 2020 by the authors. Licensee MDPI, Basel, Switzerland. This article is an open access article distributed under the terms and conditions of the Creative Commons Attribution (CC BY) license (http://creativecommons.org/licenses/by/4.0/).
Share and Cite
Arad Ludar, L.; Gany, A. Experimental Study of Supercavitation Bubble Development over Bodies in a Duct Flow. J. Mar. Sci. Eng. 2020, 8, 28. https://doi.org/10.3390/jmse8010028
Arad Ludar L, Gany A. Experimental Study of Supercavitation Bubble Development over Bodies in a Duct Flow. Journal of Marine Science and Engineering. 2020; 8(1):28. https://doi.org/10.3390/jmse8010028
Chicago/Turabian StyleArad Ludar, Lotan, and Alon Gany. 2020. "Experimental Study of Supercavitation Bubble Development over Bodies in a Duct Flow" Journal of Marine Science and Engineering 8, no. 1: 28. https://doi.org/10.3390/jmse8010028
APA StyleArad Ludar, L., & Gany, A. (2020). Experimental Study of Supercavitation Bubble Development over Bodies in a Duct Flow. Journal of Marine Science and Engineering, 8(1), 28. https://doi.org/10.3390/jmse8010028
