Abstract
In the current article, the hydrodynamic forces of single-stepped planing hulls were evaluated by an analytical method and compared against towing tank tests. Using the 2D + T theory, the pressure distribution over the wedge section entering the water and the normal forces acting on the 2D sections have been computed. By integrating the 2D sectional normal forces over the entire wetted length of the vessel, the lift force acting on it has been obtained. Using lift forces as well as the consequence pitch moment, the equilibrium condition for the single-stepped planing hull is found and then resistance, dynamic trim, and the wetted surface are computed. The obtained hydrodynamic results have been compared against the experimental data and it has been observed that the presented mathematical model has reasonable accuracy, in particular, up to Froude number 2.0. Furthermore, this mathematical model can be a useful and fast tool for the stepped hull designers in the early design stage in order to compare the different hull configurations. It should also be noted that the mathematical model has been developed in such a way that it has the potential to model the sweep-back step and transverse the vertical motions of single-stepped planing hulls in future studies.
1. Introduction
Over time, researchers in naval architecture developed different methods to reduce the frictional resistance of planing hulls. Adding a transverse step in a high-speed monohull had been introduced as an appropriate method for reducing drag, for example, Step has a special geometry and enjoys improved hydrodynamic performance, i.e., resistance, dynamic stability, and seakeeping. Step can create a significant reduction of a dynamic wetted surface and of the dynamic trim angle during high-speed forward motion and thus achieve a reduction of resistance at high speed. There are four options for the hydrodynamic analysis of a stepped hull: the towing tank test [1,2,3], empirical method [4,5], analytical methods [6], and numerical simulation [7,8].
The performance prediction of a planing hull has long been used. For example, von Karman [9] and Wagner [10] modeled the wedge water entry as a planing section and computed the pressure distribution over the wedge surface. Wagner and von Karman initiated extensive research works in the Langley Memorial Aeronautical Laboratory and Davidson Laboratory in the United States. These studies were extended after the Second World War and continued until 1960. The authors conducted extensive sets of experiments and presented various empirical formulas for the prediction of planing hull characteristics. However, Savitsky [4] developed a mathematical model for the performance prediction of planing hulls. His model was able to predict lift, drag, wetted area, and the center of pressure of non-stepped planing hulls in calm waters. The Savitsky model was based on formulas derived from the aforementioned experiments.
The basis of the Savitsky method created an incentive for other researchers to expand the empirical formulas to calculate the lifting forces and modify the Savitsky method for stepped planing hulls. Svahn [11] first developed a mathematical model for the performance prediction of a stepped hull. His model can only simulate a one-stepped planing hull and uses Savitsky and Morabito’s [12] formulas for separating flow from the step. However, Danielsson and Stromquist [13] mentioned that Savitsky and Morabito’s [12] formulas cannot be implemented for a two-stepped hull because these relations have basically been derived for transom stern flow—not for separated flow from steps. Therefore, Dashtimanesh et al. [5] assumed a linear wake theory and presented a simplified mathematical model for the performance prediction of two-stepped planing hulls. The authors compared the obtained results with the experiments of Taunton et al. [1] and Lee et al. [2] and showed that their mathematical model has a good accuracy. Their model was based on Savitsky’s formulas and regression relation for lift force which is limited by a special range for trim, wetted length, and the speed coefficient. Moreover, it was not possible to compute the pressure distribution over the hull length.
After these empirical studies, the researchers used the 2D + T or numerical method to look at the hydrodynamics of the planing hull or planing hull section in calm waters. The accuracy of the numerical method is high but has many complexities and cannot easily be used in the initial phases of design. The application of 2D + T theory dates back to the end of the 1970s, where Zarnick [14] utilized Wagner [10] and von Karman [9] theoretical equations and developed a mathematical model based for computation of planing hull behavior in waves. This method could be used for the performance prediction if the water surface is set to be at rest. The constant heave and pitch result correspond to the sinkage and dynamic trim of a vessel. Ghadimi et al. [15,16] extended Zarnick’s method for the motion prediction of planing hulls in regular waves at 4 and 6 degrees of freedom, successively. Moreover, Ghadimi et al. [17,18,19] and Tavakoli et al. [20,21,22,23], developed several mathematical models for computation of roll motions in waves, roll motion, asymmetric, and yawed condition motions. All of these studies are performed using 2D + T theory and relate to non-stepped planing hulls. Thus, in this work, the 2D + T theory method is used and the hydrodynamic pressure over the wall of the 2D wedge is utilized to find the sectional hydrodynamic forces in the stepped planing hull, and the performance of the vessel is solved.
In this paper, the main aim is to develop a mathematical model for the simulation of single-stepped planing hull characteristics by using the 2D + T theory and linear wake assumptions. The basis of the present mathematical model is taken from the mathematical model developed by Niazmand Bilandi et al. [6]. The hull of a single-stepped planing hull has been divided into two parts; for each part, a water entry problem has been simulated. The hydrodynamic pressure on the 2D sections of the single-planing hull is predicted by the Algarin and Tascón [24] equations. The forces acting on each part of the boat are determined using the 2D + T theory. The main results, including the dynamic trim angle, wetted surface, and resistance, have been computed with the proposed method and have been compared against experimental data. In Section 2, a mathematical model and computer procedure are demonstrated; in Section 3, validation and results are presented. In particular, the model test and experimental details, a comparison between the towing tank tests and 2D + T method resulting in the term of resistance, wetted surface, and wetted length analysis are presented. Section 4 presents the conclusions.
2. Mathematical Model
The presented method is formulated in this section. The problem is defined and motion equations, as well as 2D + T theory, are discussed. The computation of hydrodynamic force acting on the hull has been fulfilled based on the pressure distribution on the wedge surface. To calculate the hydrodynamic pressure, the resulting forces and moments on a single-stepped planing hull, equations for the simulation of the water entry of wedges and estimation of a half-wetted beam are used, and a new mathematical model for the performance prediction of single-stepped planing hulls with a pressure-based approach was developed.
Further, it has been considered that the boat is moving forward with a constant speed of V and dynamic trim angle of θ, demonstrated in Figure 1. The defined measure of dynamic trim (θ) for the 2D + T method is relative to the keel line of the hull. For a constant deadrise (pure wedge) hull, the keel line is straight and parallel to all the buttock flow lines, so the geometric definition of trim is clear. The dynamic trim angle depends on the boat speed. Figure 1 includes the weight force (Δ), the force derived from the hydrodynamic and hydrostatic pressure (F), the total frictional drag force (D), and the thrust force (T), derived from the various planing surfaces on the boat. Additionally, in Figure 1, two right-handed coordinate systems are adopted. The Gξηζ system is fixed on the body and located at CG. In this coordinate system, ξ is parallel to the keel and positive forward, η is positive in the direction of the starboard side, and ζ is positive downward. The Oxyz system is moving with the system. The x-axis is parallel to the calm water and positive forward. The boat with deadrise angle has been fixed at the zero heel angle in the calm water, and are the local trim angles for each planing surface.
Figure 1.
The problem definition and coordinate systems.
The equilibrium in the heave and pitch directions, as shown in Figure 1, can be calculated from the following equations.
To solve the problem, some assumptions are made as follows:
- The speed, V, was assumed to be constant for all two planing surfaces. In reality, the speed of the water would decrease aft of each step due to disturbances from the hull and turbulence. This would implicate that the lift from the middle and aft planing surface would be slightly exaggerated. By applying the effects of the transom and the steps, the forces will be calculated with a more accurate value.
- The planing surfaces are assumed to have triangular shapes.
- The wake profile is considered horizontal and parallel to the horizon from the separation at the step to where it reattaches on the next surface, contradicting Morabito’s wake theory [12], Svahn [11], Dashtimanesh et al. [5], and Niazmand Bilandi et al. [6] suggested this simplification.
- The sweep-back of the steps is not included in the model.
- The local deadrise angle has been assumed to be 2 degrees for each planing surface. This value depends on the ventilation length and has effects on the trim and resistance of the vessel because it affects the lift coefficients.
- The local trim angle, , has also been assumed to be 2 degrees. This value is measured using the slope of the planing surface in relation to the horizon, which has a straightforward relationship with step height.
In the first step, the total wetted length , and the overall dynamic trim angle θ, should be estimated. Therefore, the wetted length of the front planing surface can be calculated using Equation (3).
where, is the step position.
In the current article, an attempt has been made to develop a novel mathematical model based on the studies of Danielsson and Stromquist [13], Dashtimanesh et al. [5], and Niazmand Bilandi et al. [6]. As mentioned in literature reviews, there has been no direct measurement or empirical formula for wake profile beneath the stepped hulls. Therefore, Danielsson and Stromquist [13] observed that the linear wake profile (LWP) may be a good assumption for the flow separation from the steps. Therefore, the present study attempts to take into account this suggestion for a single-stepped planing hull. So, for the single-stepped planing hull, the ventilation length is calculated from the following equation.
where, is the steps height, and is local trim angle for the forward planing surface.
Subsequently, the wetted length is also calculated for the transom planing surface Equation (4).
In this paper, for calculating various planing characteristics on the single-stepped planing hulls, the 2D + T theory has been formulated for each surface, individually. As shown in Figure 2, it has been assumed that the boat passed through an earth-fixed plane for each planing surface. In this regard, the vertical impact velocity and time needed to solve symmetric wedge water entry problem for each planing surface are calculated as follows.
where is the wetted length of each planing surface.
Figure 2.
The 2D + T theory for single-stepped planing hull; it passes through a fixed two-dimensional observation plane for each planing surface (left); water entry problem for each planing surface from t = t0 to tp (right).
To convert the time to the longitudinal position, Equation (8) is utilized for each planing surface.
So, the longitudinal distance of the section from the intersection of the calm water and keel of each surface () is computed. This position can be transformed to the body-fixed coordinate system by using
2.1. Two Dimensional Forces
The hydrodynamic pressure distribution over the surface of a symmetric wedge section has been calculated using the analytical solution of Wagner [10] as follows,
where c, y, and are the half wetted beam, the horizontal distance from the keel and derivative c with respect to time, respectively (Figure 2).
Generally, Equation (11) should be used to determine the pressure distribution over the surface of a symmetric wedge on each planing surface. To compute the hydrodynamic pressure, the proposed method by Algarın and Tascon [24] has been utilized. It should be noted that two different phases are considered in the computations which are related to the water depth location, as shown in Figure 2.
2.2. Phase 1—The Dry-Chine Condition
The first phase is related to the dry-chine condition in which chine will remain dry. Spray root position at each side of the wedge surface and its time derivative can be determined by Equations (12) and (13). The symmetry wedge section and spray root position are shown in Figure 2. Using of the Equations (11)–(13), the pressure distribution on both sides of the wedge can be calculated.
where β is the deadrise angle and is the local deadrise angle. At very high speeds, the local deadrise angle will be almost parallel to the deadrise of the hull (Figure 3) so that the local deadrise angle will be in the magnitude of 2–4 degrees. This matches the values found by Svahn [11].
Figure 3.
The deadrise angle of the stepped hull.
2.3. Phase 2—The Wet-Chine Condition
The second phase refers to the condition in which the chines of two sides become wet. The chine wetting time at both sides can be determined as follows,
When the chines have been wetted, the idea by Algarın and Tascon [24] was used for the calculation of pressure distribution. So, after the chines are wetted, the mean half beam and its derivative, are given approximated by Equations (15) and (16).
By integrating the hydrodynamic pressure over the wetted surface, the hydrodynamic forces acting on the wedge for each plane surface has been obtained as follows,
where, superscripts V and H refer to the vertical (normal force) and horizontal components of the hydrodynamic force, respectively, and l is the distance from the wedge apex in the direction of the wedge wall (m).
The hydrostatic force of each section is determined by calculating the volume of the immersion for each planing surface (Figure 4), according to the following equation.
Figure 4.
The hydrostatic force acting on the section.
When the chine is dry, Ai is calculated as follows.
When the chine is wet, Ai is calculated as follows.
2.4. Three Dimensional Forces
The 2D pressure forces have been determined during the water entry problem for each plane surface. These pressure forces have been extended over the wetted length of the boat and lead to the computation of 3D forces for each plane surface. By applying Garme’s function [25] to the effects of the transom and the steps, the forces will be calculated with a more accurate value. This function is given as,
where j is the step position or transom position (Figure 5), and anon is the non-dimensional longitudinal position (from the transom and step) in which the reductions appear. Garme [25] proposed that the anon be set to 0.34 for the planing range.
Figure 5.
The steps and transom position.
The pressure force in the surge direction can be determined as follows,
Additionally, the total lift force in the heave direction has been determined by the summation of 3D forces for each plane section as follows,
2.5. Frictional Forces
The friction drag force entered the single-stepped planing hull, calculated with consideration of two terms. The first term acts on the pressure area and the second term acts on the spray area. The frictional drag force on the pressure area of the single-stepped planing hull can be calculated by measuring the wetted surface of each section for each planing surface as follows,
The frictional drag on the pressure area can be calculated using the following equation,
where is the frictional drag coefficient and calculated based on ITTC,1957 [26] as follows:
The frictional drag on the spray area, , has been calculated for each planing surface by the following equation,
where fsi and αi are calculated separately for each planing surface, as follows,
The frictional drag force can be calculated by,
Components of this frictional drag force in each of the directions for each planing surface are formulated as,
2.6. Resistance and Thrust
Te resistance of the single-stepped planing boat is computed by the following equation,
In the end, the thrust is calculated. The required thrust force for the single-stepped planing hull can be calculated by the equation below.
2.7. Computational Procedure
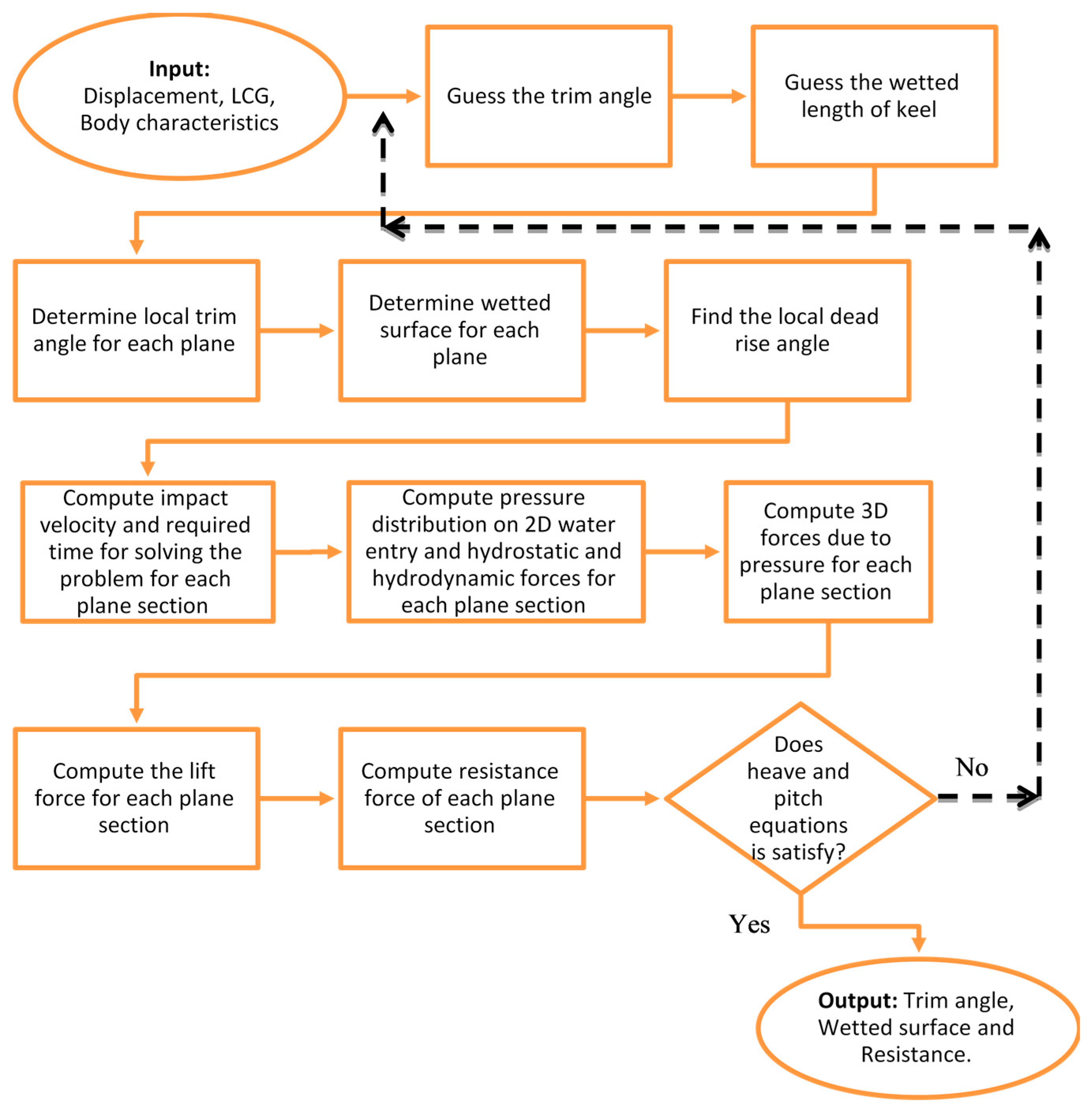
After presenting the mathematical model and its formulation, it is necessary to develop a computational procedure for solving Equations (1) and (2). To solve the equilibrium equations, a nonlinear optimization algorithm has been utilized, as shown in Figure 6. A computational procedure has been established for the prediction of the performance of the single-stepped planing boat as shown in Figure 6. The solution procedure for optimization is based on the constrained minimization of Equations (1) and (2) as an objective function. For this purpose, the Matlab command fmincont is applied in the mathematical model to minimize the equilibrium equations for each planing surface of the single-stepped hull in which the limits of guessed values (i.e., the trim and wetted length) are considered as inputs. In the end, by using the fmincon command, the trim and wetted length of the single-stepped hull can be obtained and both the heave and pitch equations would be solved.
Figure 6.
The computational workflow for determining the pressure distribution of the single-stepped planing hull.
3. Validation and Results
3.1. Model Tested and Experimental Details
The model used in this study represents an example of a modern high-speed hull for Rigid Inflatable Boats (RIB). This hull can be a representative hull for typical pleasure or military high-speed crafts. This model is hull number C03 and is one of the eight models of an unpublished systematic series. The body plan of the C03 hull is available in Figure 7.
Figure 7.
The C03 model body plan (transversal section every 0.100 m) and profile (buttock line every 0.025 m).
The parent hull for this research is a RIB built by MV Marine S.r.l. (Shipyard in Nola, Italy), type Mito 31, powered by outboard engines. The model is a hard chine hull with one transverse step, located in the same longitudinal position of the center of gravity with a forward-V shape (Figure 7). The model scale has the same main dimensions (keel line, chine line, deadrise angle, displacement, Longitudinal Center of Gravity (LCG), step shape, step angle) of RIB Mito 31, at a 1:10 scale. Details of the hull model scale are reported in Table 1.
Table 1.
The C03 model details.
The physical model for the towing tank tests was manufactured in hand-made layup through a mold, which was designed in 3D CAD/CAM, was milled with a CNC 5-Axes machine, and was built in FRP in accordance to ITTC [26], in fact, the model hull tolerances for breadth, drought, and length are ±0.5 mm. The manufacturing tolerance for length is less than 0.05%, and special attention was paid into the shaping of chines, keel, transom, and step. The model was built with composite materials with a transparent bottom built only with isophthalic resin to provide a full view of the water flow under the hull.
The tests were performed in the towing tank at the marine engineering section of the Department of Industrial Engineering (DII) of the Università degli Studi di Napoli “Federico II”. The main dimensions of the towing tank are length 136.0 m, width 9.0 m, and depth 4.5 m. Calm water resistance experiments were conducted with the down-thrust (DT) methodology proposed in Vitiello and Miranda [27] at the following Froude numbers (Fr): 0.866, 1.151, 1.702, 1.973, 2.330, 2.683, and 2.958. In the case of a model being small and light, the DT measurement solution is due to the high sensitivity of the hull model to the externally applied forces, i.e., the instrumentation weight. The DT solution releases the tested model from the instrumentation weight, which, in many cases, is similar to the model weight and promotes higher accuracy in measurements of resistance, sinkage, and trim. This experimental method has proven to reproduce the real system of forces exerted by outboard engines.
In fact, the engines, when going forward, transfer T thrust to the transom through forces applied in the lowest bracket area. Consequently, the system forces of the two outboard engines and hull are similar to two beams supported by a pin and a roller. The DT resistance methodology considers that, in a horizontal position, and in a trim angle at rest equal at zero, the direction of the thrust force is applied in point P, i.e., the intersection between the projection of the engine thrust direction on a keel plane and keel line at the bow, as shown in Figure 8.
Figure 8.
The down-thrust method: towing tank thrust and true force system applied on the hull.
3.2. Towing Tank vs. 2D + T Method Results
The C03 towing tank tests were used to validate the 2D + T analytical model developed; in this paragraph, a comparison analysis between the experimental and analytical method is done. In Table 2 the values of non-dimensional resistance, the dynamic trim angle, and non-dimensional wetted surface are shown.
Table 2.
The comparison between the experimental and analytical results.
The uncertainty bars in Figure 9, Figure 10 and Figure 11 are in accordance with the experimental uncertainty evaluation reported in De Marco et al. [3].
Figure 9.
The non-dimensional resistance: 2D + T method vs. experimental results.
Figure 10.
The dynamic trim angle: 2D + T method vs. experimental results.
Figure 11.
The dynamic wetted surface: 2D + T method vs. experimental results.
Observing the results, it is possible to observe that the non-dimensional resistance comparison error increases by increasing the Fr—but until Fr = 1.973 is less the 10% and the Mean Squared Error (MSE) is equal to 13.7%.
For the dynamic trim angle, the comparison error shows a minimum for the intermediate values of Fr (1.702, 1.973, and 2.330), and the error increases for extreme values, where the trim angles are, respectively, the minimum and maximum. The MSE for the dynamic trim angle is equal to 16.4%.
For the non-dimensional wetted surface, the trend of the error decreases, thus increasing the Fr, but the value is constantly greater than the 30%, and the MSE is equal to 35.3%.
Furthermore, in order to evaluate the effectiveness of the 2D + T approach, the 2D + T results are compared with the Computational Fluid Dynamic (CFD) analysis performed for the same hull model available, with all CFD simulation details, in De Marco et al. [3]. Table 3 shows that URANS high-quality simulations can achieve results close to the towing tank tests with an error generally less than 10% for the dynamic trim angle and total resistance. However, for the wetted surface, the absolute values of error are comparable, particularly for the highest Fr.
Table 3.
CFD vs. 2D + T results: comparison errors.
3.3. Wetted Surfaces and Wetted Length Analysis
The experimental wetted surface values are estimated through the digital analysis of video frames, which are referenced to the original 3D CAD model, as shown in Figure 12. The analytical values are calculated according to the computational workflow, as shown in Figure 6. As previously mentioned (Figure 11), the comparison error between the experimental and analytical results substantially decreases, thus increasing the Fr. However, the comparison error is considerable in the whole Fr range. Hence, a deeper analysis is required in order to investigate the issues in wetted surface evaluation by comparing the two different wetted surface evaluations, as shown in Table 4.
Figure 12.
The experimental wetted surface evaluation using recorded video frame @Fr = 1.151.
Table 4.
The detailed view of the dynamic wetted surface for the experimental test and analytical method.
As opposed to what happens in the URANS simulations that, generally, overestimated the wetted surface, as stated in De Marco et al. [3], De Luca et al. [28], and Mancini et al. [29], the 2D + T method underestimates the wetted surface values. In particular, at low Fr, the analytical method fails in the estimation, specifically in the aft wetted surface evaluation. By increasing the Fr, the air cavity behind the step increases, and the wetted surface became narrower; thus the comparison error value is reduced. However, the 2D + T approach is not able to predict the unsteady turbulent phenomena that characterize the hydrodynamic flow behind the step. Another shortcoming of the 2D + T method is the lack of capability of the developed analytical approach to consider the transversal step angle.
These issues also affect the dynamic wetted length evaluation. Thus, the dynamic wetted length computed by the 2D + T method is significantly less than the experimental one as it is possible to observe in Figure 13. The dynamic wetted length is strictly linked to the air cavity generated behind the step. The difference in the air cavity evaluation can be detected in Table 4, in particular for low Fr values.
Figure 13.
The dynamic wetted surface: 2D + T method vs. experimental results.
4. Conclusions
A 2D + T analytical method has been developed for the performance evaluation of stepped hulls. In order to validate the mathematical model, calm water resistance experiments in a towing tank on a single stepped hull model with a transparent bottom have been used.
The comparison between the analytical approach and towing tank test results shows an acceptable reliability for the resistance and dynamic trim evaluation, in particular for a Froude number up to 2.0, with a Mean Squared Error equal to 13.7% for resistance and 16.4% for dynamic trim. However, the dynamic wetted surface, as well as the dynamic wetted length evaluation, presents a larger error, in particular at low Froude numbers. This issue can be related to the two main shortcomings of the 2D + T approach, as the inability to describe the unsteady turbulent phenomena behind the step and the inability to take into account the transversal step angle. The last issue can be overcome by changing the mathematical code. However, the unsteady turbulent phenomena cannot be predicted by the 2D + T approach. These phenomena can be predicted by experimental or numerical means, considering the URANS/LES simulations. The accuracy of the CFD method and towing tank test is high but there are many complexities due to the simulation setup, the experimental arrangement, the high computational effort required, and the high cost. Hence, these performance evaluation methods cannot easily and quickly be used in particular in the early design stage. Therefore, the 2D + T method is more cost-effective for the designers at the first design stage in order to quickly assess a stepped hull shape, the power prediction, and the dynamic trim angle, thus defining the main hull parameters.
Promising results of the current study signals that the 2D + T theory also has a suitable accuracy in motion prediction of single-stepped planing hulls that can aid engineers in the early stage design process of a stepped planing hull. The method can be considered a very fast tool to provide the results in the concept design stage. Additionally, it can further develop in terms of the accuracy of the high Froude numbers and in order to implement the capability to give output in terms of seakeeping, maneuvering, and steady drift tests by considering other motions for the wedge. Therefore, future studies will focus on the further extension of this method for sweep-back step and by considering other motions.
Author Contributions
R.N.B. and S.M. conceived of the presented idea. R.N.B. developed the theory and performed the computations. L.V. and S.M. conceived, planned the experiments, and carried out the experiments. R.N.B. and S.M. verified the analytical methods. M.D.C., L.V., and S.M. supervised the findings of this work. R.N.B., S.M., and M.D.C. wrote the paper with input from all authors.
Funding
This work has been supported in part by ECO-RIB project grant (D.M. 01/06/2016–Horizon 2020–PON 2014/2020), and Vincenzo Nappo of the MV Marine S.r.l.
Conflicts of Interest
The authors declare no conflict of interest. The funders had no role in the design of the study; in the collection, analyses, or interpretation of data; in the writing of the manuscript, or in the decision to publish the results.
Nomenclature
| Boat Characteristics | |
| B | Beam of the boat (m) |
| Cfi | Frictional coefficient of the ith body |
| Froude number | |
| Beam Froude number | |
| Height of step (m) | |
| L | Length of the boat (m) |
| Chine wetted length of the ith body (m) | |
| LCG | Longitudinal Center of Gravity (m) |
| Wetted length of body ith body (m) | |
| Rni | Reynolds Number of the ith body |
| Wetted area of the ith body | |
| V | Forward moving velocity of the boat (m s‒1) |
| αi | stagnation line angle of the ith body |
| βi | Deadrise angle of the boat |
| Local deadrise angle of the boat of the ith body | |
| Δ | Weight of boat (N) |
| λi | Mean wetted length of the ith body |
| τi | Local trim angle of the ith body |
| θ | Dynamic trim angle of the hull |
| Distance | |
| anon | Non-dimensional distance at which transom reduction appears |
| Distance of step from the transom (m) | |
| Dry length of step from the transom | |
| x, y, z | Longitudinal (positive forward), transverse (positive starboard), and vertical distances (positive downward) from CG (Oxyz) (m) |
| ξ, η, ζ | Longitudinal (positive forward), transverse (positive starboard), and vertical distances (positive downward) (m) |
| ξi′ | Distance of section from the step or transom just located behind the section (m) |
| Distance of section from intersection of the keel and calm water of the ith body (m) | |
| Force and Moments | |
| Df | Frictional drag on pressure area (N) |
| Fi | Pressure force on ith body (N) |
| Drag acting on the spray area (N) | |
| R | Total resistance of the vessel |
| frictional drag of Whisker spray of the ith body | |
| Subscript x | Force component in surge direction (N) |
| Subscript z | Force component in heave direction (N) |
| Subscript θ | Force component in pitch direction (N) |
| Physical Parameters | |
| g | Gravitational constant |
| Pi | Pressure of the ith body (Pa) |
| ρ | Fluid density (kg m−3) |
| Sectional Parameters Related to 2.5D Theory | |
| Ai | Submerged area of the ith body (N m−1) |
| ci | Half beam of spray in transverse plane (m) |
| Time derivation of c (m s−2) | |
| Transom reduction at the section of the ith body (N m−1) | |
| Hydrodynamic force of each section of the ith body (N m−1) | |
| Hydrostatic force of each section of the ith body (N m−1) | |
| l | Distance from wedge apex in the direction of wedge wall (m) |
| t | Time |
| Chine wetting time of the ith body (s) | |
| Solution time for water entry problem of the ith body | |
| wi | Impact velocity of the ith body |
| yi | Lateral distance from wedge apex of the ith body |
| Subscript H | component in horizontal direction |
| Subscript V | component in vertical direction |
References
- Taunton, D.J.; Hudson, D.A.; Shenoi, R.A. Characteristics of a Series of High-speed Hard Chine Planing Hulls Part 1: Performance in Calm Water. Int. J. Small Craft Technol. 2010, 152, B55–B75. [Google Scholar]
- Lee, E.; Pavkov, M.; Mccue Weil, W. The Systematic Variation of Step Configuration and Displacement for a Double-Step Planing Craft. J. Ship Prod. Des. 2014, 30, 89–97. [Google Scholar] [CrossRef]
- De Marco, A.; Mancini, S.; Miranda, S.; Vitiello, L.; Scognamiglio, R. Experimental and numerical hydrodynamic analysis of a stepped planing hull. Appl. Ocean Res. 2017, 64, 135–154. [Google Scholar] [CrossRef]
- Savitsky, D. Hydrodynamic Design of Planing Hull. Mar. Technol. 1964, 1, 71–95. [Google Scholar]
- Dashtimanesh, A.; Tavakoli, S.; Sahoo, P. A simplified method to calculate trim and resistance of a two-stepped planing hull. Ships Offshore Struct. 2017, 12 (Suppl. 1), S317–S329. [Google Scholar] [CrossRef]
- Niazmand Bilandi, R.; Dashtimanesh, A.; Tavakoli, S. Development of a 2D + T theory for performance prediction of double-stepped planing hulls in calm water. J. Eng. Mar. Environ. 2018. [Google Scholar] [CrossRef]
- Di Caterino, F.; Niazmand Bilandi, R.; Mancini, S.; Dashtimanesh, A.; De Carlini, M. Numerical Way for a Stepped Planing Hull Design and Optimization. In Proceedings of the 19th International Conference on Ship & Maritime Research, Trieste, Italy, 20–22 June 2018. [Google Scholar]
- Dashtimanesh, A.; Esfandiari, A.; Mancini, S. Performance Prediction of Two-Stepped Planing Hulls Using Morphing Mesh Approach. J. Ship Prod. Des. 2018, 1–13. [Google Scholar] [CrossRef]
- Von Karman, T. The Impact on Seaplane Floats during Landing (National Advisory Committee for Aeronautics No. 321); NACA Translation: Washington, DC, USA, 1929. [Google Scholar]
- Wagner, H. Phenomena Associated with Impacts and Sliding on Liquid Surfaces; NACA Translation: Washington, DC, USA, 1932. [Google Scholar]
- Svahn, D. Performance Prediction of Hulls with Transverse Steps. Master’s Thesis, Marina System Centre for Naval Architecture, KTH University, Stockholm, Sweden, 2009. [Google Scholar]
- Savitsky, D.; Morabito, M. Surface wave contours associated with the fore body wake of stepped planing hulls. Mar. Technol. 2010, 47, 1–16. [Google Scholar]
- Danielsson, J.; Strømquist, J. Conceptual Design of a High Speed Superyacht Tender Hull Form Analysis and Structural Optimization. Master’s Thesis, Marina System Centre for Naval Architecture, KTH University, Stockholm, Sweden, 2012. [Google Scholar]
- Zarnick, E. A Nonlinear Mathematical Model of Motions of a Planing Boat in Regular Waves Technical Report; Report No. DTNSRDC-78/032; Bethesda, David W Taylor Naval Ship Research and Development Center: Rockville, MD, USA, 1978. [Google Scholar]
- Ghadimi, P.; Dashtimanesh, A.; Djeddi, S.R.; Maghrebi, Y.F. Development of a mathematical model for simultaneous heave, pitch and roll motions of planing vessel in regular waves. Int. J. Sci. World 2013, 1, 44–56. [Google Scholar] [CrossRef]
- Ghadimi, P.; Dashtimanesh, A.; Faghfoor Maghrebi, Y. Initiating a mathematical model for prediction of 6-DOF motion of planing crafts in regular waves. Int. J. Eng. Math. 2013, 2013, 853793. [Google Scholar] [CrossRef]
- Ghadimi, P.; Tavakoli, S.; FeiziChekab, M.A.; Dashtimanesh, A. Introducing a Particular Mathematical Model for Predicting the Resistance and Performance of Prismatic Planing Hulls in Calm Water by Means of Total Pressure Distribution. J. Nav. Arch. Mar. Eng. 2015, 12, 73–94. [Google Scholar] [CrossRef]
- Ghadimi, P.; Tavakoli, S.; Dashtimanesh, A. Coupled heave and pitch motions of planing hulls at non-zero heel angle. Appl. Ocean Res. 2016, 59, 286–303. [Google Scholar] [CrossRef]
- Ghadimi, P.; Tavakoli, S.; Dashtimanesh, A. An analytical procedure for time domain simulation of roll motion of the warped planing hulls. Proc. Inst. Mech. Eng. Part M J. Eng. Mar. Environ. 2016, 230, 600–615. [Google Scholar] [CrossRef]
- Tavakoli, S.; Ghadimi, P.; Dashtimanesh, A.; Sahoo, P. Determination of hydrodynamic coefficients in roll motion of high-speed planing hulls. In Proceedings of the 13th International Conference on Fast Sea Transportation, Washington, DC, USA, 1–4 September 2015. [Google Scholar]
- Tavakoli, S.; Ghadimi, P.; Dashtimanesh, A. A nonlinear mathematical model for coupled heave, pitch, and roll motions of a high-speed planing hull. J. Eng. Math. 2017, 104, 157–194. [Google Scholar] [CrossRef]
- Tavakoli, S.; Ghadimi, P.; Sahoo, P.K.; Dashtimanesh, A. A hybrid empirical–analytical model for predicting the roll motion of prismatic planing hulls. Proc. Inst. Mech. Eng. Part M J. Eng. Mar. Environ. 2018, 232, 155–175. [Google Scholar] [CrossRef]
- Tavakoli, S.; Dashtimanesh, A.; Sahoo, P.K. An oblique 2D + T approach for hydrodynamic modeling of yawed planing boats in calm water. J. Ship Prod. Des. 2017. [Google Scholar] [CrossRef]
- Algarin, R.; Tascon, O. Hydrodynamic modeling of planing boats with asymmetry and steady condition. In Proceedings of the 9th International Conference on High Performance Marine Vehicles (HIPER 11), Naples, Italy, 25–27 May 2011. [Google Scholar]
- Garme, K. Improved time domain simulation of planing hulls in waves by correction of the near-transom lift. Int. Shipbuild. Prog. 2005, 52, 201–230. [Google Scholar]
- The International Towing Tank Conference. ITTC Recommended Procedures and Guidelines: Ship Models; ITTC: Rio de Janeiro, Brazil, 2011. [Google Scholar]
- Vitiello, L.; Miranda, S. Propulsive performance analysis of a stepped hull by model test results and sea trial data. In Proceedings of the 10th Symposium on High Speed Marine Vehicles (HSMV 2014), Naples, Italy, 15–17 October 2014; ISBN 9788890611216. [Google Scholar]
- De Luca, F.; Mancini, S.; Pensa, C.; Miranda, S. An Extended Verification and Validation Study of CFD Simulations for Planing Hulls. J. Ship Res. 2016, 60, 101–118. [Google Scholar] [CrossRef]
- Mancini, S.; De Luca, F.; Ramolini, A. Towards CFD guidelines for planing hull simulations based on the Naples Systematic Series. In Proceedings of the Computational Methods in Marine Engineering VII (Marine 2017), Nantes, France, 15–17 May 2017. [Google Scholar]
© 2018 by the authors. Licensee MDPI, Basel, Switzerland. This article is an open access article distributed under the terms and conditions of the Creative Commons Attribution (CC BY) license (http://creativecommons.org/licenses/by/4.0/).


























