A Shoreline Screening Framework for Identifying Nature-Based Stabilization Measures Reducing Storm Damage in the Florida Keys
Abstract
1. Introduction
2. Materials and Methods
2.1. Study Area
2.2. Methods
2.2.1. Conceptual Decision Framework for Nature-Based Solutions
2.2.2. Shoreline Relative Exposure Index (SREI)
2.2.3. Parameter Weights from Expert Input
3. Results
3.1. Elevation and Nearshore Habitat
3.2. Wind Wave Exposure
3.3. Expert Opinion Weights and Composite Score
3.4. Storm Surge Exposure
3.5. Living Shorelines Suitability
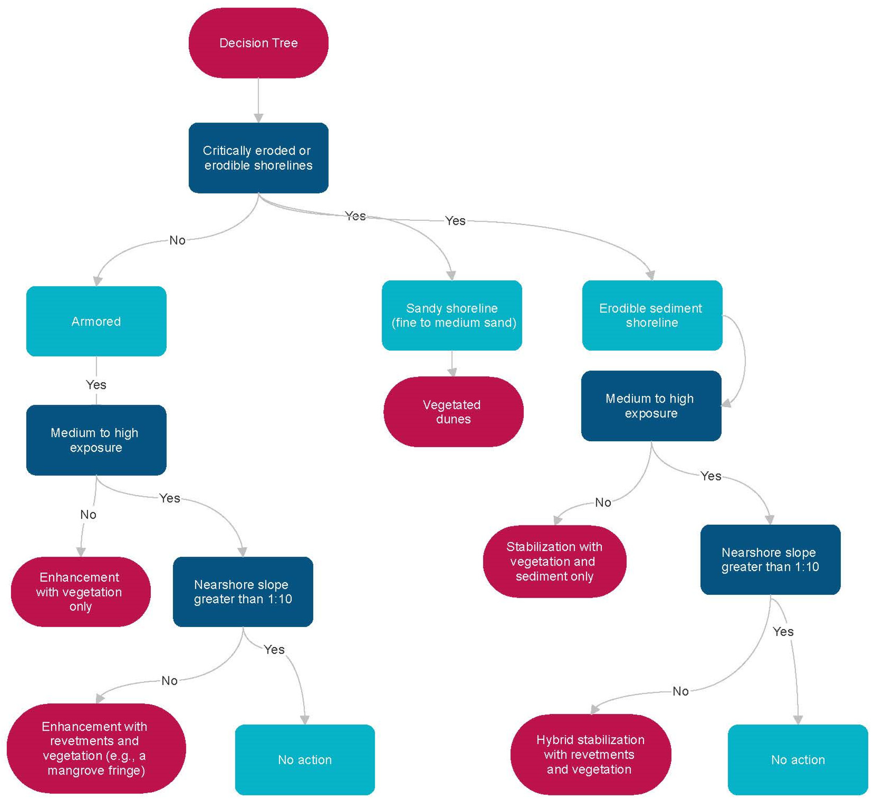
3.6. Decision Tree
4. Discussion
5. Conclusions
Author Contributions
Funding
Institutional Review Board Statement
Informed Consent Statement
Data Availability Statement
Acknowledgments
Conflicts of Interest
References
- McGranahan, G.; Balk, D.; Anderson, B. The rising tide: Assessing the risks of climate change and human settlements in low elevation coastal zones. Environ. Urban. 2007, 19, 17–37. [Google Scholar] [CrossRef]
- Titus, J.G. Population in floodplains or close to sea level increased in US but declined in some counties—Especially among Black residents. Environ. Res. Lett. 2023, 18, 034001. [Google Scholar] [CrossRef]
- Adger, W.N.; Hughes, T.P.; Folke, C.; Carpenter, S.R.; Rockström, J. Social-ecological resilience to coastal disasters. Science 2005, 309, 1036–1039. [Google Scholar] [CrossRef] [PubMed]
- Adger, W.N. Vulnerability. Global Environ. Change 2006, 16, 268–281. [Google Scholar] [CrossRef]
- Beichler, S.A.; Hasibovic, S.; Davidse, B.J.; Deppisch, S. The role played by social-ecological resilience as a method of integration in interdisciplinary research. Ecol. Soc. 2014, 19, 4. [Google Scholar] [CrossRef]
- Carter, L.; Terando, A.; Dow, K.; Hiers, K.; Kunkel, K.E.; Lascurain, A.; Marcy, D.; Osland, M.; Schramm, P. Southeast. In Impacts, Risks, and Adaptation in the United States: Fourth National Climate Assessment, Volume II; Reidmiller, D.R., Avery, C.W., Easterling, D.R., Kunkel, K.E., Lewis, K.L.M., Maycock, T.K., Stewart, B.C., Eds.; U.S. Global Change Research Program: Washington, DC, USA, 2018; pp. 743–808. [Google Scholar]
- Hoffman, J.S.; McNulty, S.G.; Brown, C.; Dello, K.D.; Knox, P.N.; Lascurain, A.; Mickalonis, C.; Mitchum, G.T.; Rivers, L., III; Schaefer, M.; et al. Ch. 22. Southeast. In Fifth National Climate Assessment; Crimmins, A.R., Avery, C.W., Easterling, D.R., Kunkel, K.E., Stewart, B.C., Maycock, T.K., Eds.; U.S. Global Change Research Program: Washington, DC, USA, 2018. [Google Scholar] [CrossRef]
- Helderop, E.; Grubesic, T.H. Social, geomorphic, and climatic factors driving US coastal city vulnerability to storm surge flooding. Ocean Coast. Manag. 2019, 181, 104902. [Google Scholar] [CrossRef]
- Dobbs, B.N.; Volk, M.I.; Nawari, N.O. Living shoreline treatment suitability analysis: A study on coastal protection opportunities for Sarasota County. J. Sustain. Dev. 2017, 10, 55–70. [Google Scholar] [CrossRef]
- Boland, C.D.; O’Keife, K. Living Shoreline Suitability Model for Tampa Bay: A GIS Approach. In Final Report to the Gulf of Mexico Alliance, Habitat Resources Priority Issue Team; Florida Fish and Wildlife Conservation Commission: Saint Petersburg, FL, USA, 2018. [Google Scholar]
- Mitsova, D.; Bergh, C.; Guannel, G.; Lustic, C.; Renda, M.; Byrne, J.; Graves, A.; Cresswell, K.; Alhawiti, R.; Goldberg, A.; et al. Spatial decision support for nature-based shoreline stabilization options in subtropical estuarine environments. J. Environ. Plan. Manag. 2018, 61, 2468–2490. [Google Scholar] [CrossRef]
- Kibler, K.M.; Donnelly, M.; Cannon, D.; Walters, L.; Phagan, J.; McClenachan, G.; Roddenberry, A. Developing a Shoreline Restoration Suitability Model for North Indian River and Mosquito Lagoon, Phase II; Indian Rivers Lagoon National Estuaries Program Report IRL2018-017; University of Central Florida: Orlando, FL, USA, 2020. [Google Scholar]
- Nunez, K.; Rudnicky, T.; Mason, P.; Tombleson, C.; Berman, M. A geospatial modeling approach to assess site suitability of living shorelines and emphasize best shoreline management practices. Ecol. Eng. 2022, 179, 106617. [Google Scholar] [CrossRef]
- Boyd, C.; Niu, X.; Horn, T.R. A Step by Step Shoreline Attribute Analysis for Selected Waterbodies in the Gulf of Mexico to Promote the Use of Living Shorelines. J. Ext. 2024, 62, 2. Available online: https://open.clemson.edu/joe/vol62/iss3/2 (accessed on 5 December 2024). [CrossRef]
- Parkinson, R.W.; Juhasz, L.; Xu, J.; Fu, Z.J. Future shorelines: A living shoreline site selection and design decision support tool that incorporates future conditions induced by sea level rise. ESCO 2024, 47, 2641–2654. [Google Scholar] [CrossRef] [PubMed]
- Bilkovic, D.M.; Stanhope, D.; Angstad, K. Shallow Water Fish Communities and Coastal Development Stressors in the Lynnhaven River; Final Report to U.S. Army Corps of Engineers; Virginia Institute of Marine Science, Center for Coastal Resources Management: Gloucester Point, VA, USA, 2007. [Google Scholar]
- Bilkovic, D.M.; Mitchell, M.M. Ecological tradeoffs of stabilized salt marshes as a shoreline protection strategy: Effects of artificial structures on macrobenthic assemblages. Ecol. Eng. 2013, 61, 469–481. [Google Scholar] [CrossRef]
- Craft, C.; Clough, J.; Ehman, J.; Joye, S.B.; Park, R.; Pennings, S.; Guo, H.; Machmuller, M. Forecasting the effects of accelerated sea-level rise on tidal marsh ecosystem services. Front. Ecol. Environ. 2008, 7, 73–78. [Google Scholar] [CrossRef]
- Dong, W.S.; Ismailluddin, A.; Yun, L.S.; Ariffin, E.H.; Saengsupavanich, C.; Maulud, K.N.A.; Ramli, M.Z.; Miskon, M.F.; Jeofry, M.H.; Mohamed, J.; et al. The impact of climate change on coastal erosion in Southeast Asia and the compelling need to establish robust adaptation strategies. Heliyon 2024, 10, 4. [Google Scholar] [CrossRef]
- Berman, M.; Berquist, H.; Herman, J.; Nunez, K. The Stability of Living Shorelines—An Evaluation. In Final Report Submitted to National Oceanic and Atmospheric Administration; Chesapeake Bay Program Office: Annapolis, MD, USA, 2007. [Google Scholar]
- NOAA. What Is Shoreline Armoring? Available online: https://oceanservice.noaa.gov/facts/shoreline-armoring.html (accessed on 26 December 2024).
- Defeo, O.; McLachlan, A.; Schoeman, D.S.; Schlacher, T.A.; Dugan, J.; Jones, A.; Lastra, M.; Scapinil, F. Threats to sandy beach ecosystems: A review. Estuar. Coast. Shelf Sci. 2009, 81, 1–12. [Google Scholar] [CrossRef]
- Currin, C.A.; Chappell, W.S.; Deaton, A. Developing Alternative Shoreline Armoring Strategies: The Living Shoreline Approach in North Carolina. In Puget Sound Shorelines and the Impacts of Armoring—Proceedings of a State of the Science Workshop; Scientific Investigations Report; Shipman, H., Dethier, M.N., Gelfenbaum, G., Fresh, K.L., Dinicola, R.S., Eds.; USGS: Reston, VA, USA, 2010. Available online: http://pubs.usgs.gov/sir/2010/5254/pdf/sir20105254_chap10.pdf (accessed on 5 December 2015).
- Young, A.; Runting, R.K.; Kujala, H.; Konlechner, T.M.; Strain, E.M.; Morris, R.L. Identifying opportunities for living shorelines using a multi-criteria suitability analysis. Reg. Stud. Mar. Sci. 2023, 61, 102857. [Google Scholar] [CrossRef]
- USACE ERDC. Analysis of Potential Storm Surge Barrier Impacts During Normal Tidal Conditions; ERDC: Vicksburg, MS, USA, 2019. [Google Scholar]
- Kirshen, P.; Borrelli, M.; Byrnes, J.; Chen, R.; Lockwood, L.; Watson, C.; Starbuck, K.; Wiggin, J.; Novelly, A.; Uiterwyk, K.; et al. Integrated assessment of storm surge barrier systems under present and future climates and comparison to alternatives: A case study of Boston, USA. Clim. Change 2020, 162, 445–464. [Google Scholar] [CrossRef]
- Tognin, D.; D’Alpaos, A.; Marani, M.; Carniello, L. Marsh resilience to sea-level rise reduced by storm-surge barriers in the Venice Lagoon. Nat. Geosci. 2021, 14, 906–911. [Google Scholar] [CrossRef]
- Orton, P.; Ralston, D.; van Prooijen, B.; Secor, D.; Ganju, N.; Chen, Z.; Fernald, S.; Brooks, B.; Macell, K. Increased utilization of storm surge barriers: A research agenda on estuary impacts. Earth’s Future 2023, 11, e2022EF002991. [Google Scholar] [CrossRef]
- Moraca, S. Venice’s flood barriers are working overtime. How will they change the lagoon? Nat. Italy 2024. [Google Scholar] [CrossRef]
- Berman, M.R.; Rudnicky, T. Living Shoreline Suitability Model: Worcester County, Maryland. Center for Coastal Resources Management; Virginia Institute for Marine Sciences: Glouchester Point, VA, USA, 2008. [Google Scholar]
- McGuire, M. Living Shorelines: An Alternative for Preventing Coastal Erosion. Florida Sea Grant. 2010. Available online: http://www.flseagrant.org/index.php?option¼com_content&view¼article&id¼201:livingshorelines-an-alternate-for-preventing-coastal-erosion&catid¼51:research-summary&Itemid¼101 (accessed on 5 December 2015).
- Mitchell, M.; Bilkovic, D.M. Embracing dynamic design for climate-resilient living shorelines. J. Appl. Ecol. 2019, 56, 1099–1105. [Google Scholar] [CrossRef]
- Smith, C.S.; Rudd, M.E.; Gittman, R.K.; Melvin, E.C.; Patterson, V.S.; Renzi, J.J.; Wellman, E.H.; Silliman, B.R. Coming to terms with living shorelines: A scoping review of novel restoration strategies for shoreline protection. Front. Mar. Sci. 2020, 7, 434. [Google Scholar] [CrossRef]
- Swann, L. The Use of living shorelines to mitigate the effects of storm events on Dauphin Island, Alabama, USA. Am. Fish. Soc. Symp. 2008, 64, 47–57. [Google Scholar]
- Kirwan, M.L.; Magonigal, J.P. Tidal wetland stability in the face of human impacts and sea-level rise. Nature 2013, 503, 53–60. [Google Scholar] [CrossRef]
- Wamsley, T.V.; Cialone, M.A.; Smith, J.M.; Ebersole, B.A. Influence of landscape restoration and degradation on storm surge and waves in southern Louisiana. J. Nat. Hazards 2009, 51, 207–224. [Google Scholar] [CrossRef]
- Wamsley, T.V.; Cialone, M.A.; Smith, J.M.; Atkinson, J.H.; Rosati, J.D. The potential of wetlands in reducing storm surge. Ocean Eng. 2010, 37, 59–68. [Google Scholar] [CrossRef]
- Smith, J.; Bryant, M.; Wamsley, T. Wetland buffers: Numerical modeling of wave dissipation by vegetation. Earth Surf. Process Landf. 2016, 41, 847–854. [Google Scholar] [CrossRef]
- Yang, S.L. The Role of ScirpusMarsh in Attenuation of Hydrodynamics and Retention of Fine Sediment in the Yangtze Estuary. Estuar. Coast. Shelf Sci. 1998, 47, 227–233. [Google Scholar] [CrossRef]
- Morris, R.L.; Bilkovic, D.M.; Boswell, M.K.; Bushek, D.; Cebrian, J.; Goff, J.; Kibler, K.M.; La Peyre, M.K.; McClenachan, G.; Moody, J.; et al. The application of oyster reefs in shoreline protection: Are we over-engineering for an ecosystem engineer? J. Appl. Ecol. 2019, 56, 1703–1711. [Google Scholar] [CrossRef]
- Polk, M.A.; Eulie, D.O. Effectiveness of living shorelines as an erosion control method in North Carolina. ESCO 2018, 41, 2212–2222. [Google Scholar] [CrossRef]
- Hardaway, C.S., Jr.; Milligan, D.A.; Duhring, K. Living Shoreline Design Guidelines for Shore Protection in Virginia’s Estuarine Environments. In Special Report in Applied Marine Science and Ocean Engineering No. 421; Virginia Institute of Marine Science, College of William & Mary: Gloucester Point, VA, USA, 2010. [Google Scholar]
- National Oceanic and Atmospheric Administration (NOAA). Guidance for Considering the Use of Living Shorelines, A Report of the Living Shorelines Workgroup. 2015. Available online: https://www.habitatblueprint.noaa.gov/wp-content/uploads/2018/01/NOAA-Guidance-for-Considering-the-Use-of-Living-Shorelines_2015.pdf (accessed on 6 January 2025).
- Palinkas, C.M.; Orton, P.; Hummel, M.A.; Nardin, W.; Sutton-Grier, A.E.; Harris, L.; Gray, M.; Li, M.; Ball, D.; Burks-Copes, K.; et al. Innovations in coastline management with natural and nature-based features (NNBF): Lessons learned from three case studies. Front. Built Environ. 2022, 8, 814180. [Google Scholar] [CrossRef]
- Sale, P.F.; Agardy, T.; Ainsworth, C.H.; Feist, B.E.; Bell, J.D.; Christie, P.; Hoegh-Guldberg, O.; Mumby, P.J.; Feary, D.A.; Saunders, M.I.; et al. Transforming management of tropical coastal seas to cope with challenges of the 21st century. Mar. Pollution Bull. 2014, 85, 8–23. [Google Scholar] [CrossRef]
- Leatherman, S.P. Shoreline change mapping and management along the U.S. East Coast. J. Coast. Res. 2003, 38, 5–13. Available online: https://www.jstor.org/stable/25736596 (accessed on 5 December 2024).
- Burke, D.G.; Hardaway, C.S. South River Shore Erosion Management and Living Shoreline Guidelines. A report prepared by the Virginia Institute of Marine Science & Burke Environmental Associates. 2007. Available online: http://web.vims.edu/physical/research/shoreline/docs/SouthRiverManagementPlan/AppendixC.pdf (accessed on 9 September 2014).
- Rudnicky, T.; Berman, M. Shoreline Management Model Version 5.1 Handbook; Center for Coastal Resources Management, Virginia Institute of Marine Science, William & Mary: Gloucester Point, VA, USA, 2020. [Google Scholar]
- Wahl, T.; Jain, S.; Bender, J.; Meyers, S.D.; Luther, M.E. Increasing risk of compound flooding from storm surge and rainfall for major US cities. Nat. Clim. Change 2015, 5, 1093–1097. [Google Scholar] [CrossRef]
- Ruan, X.; Sun, H.; Shou, W.; Wang, J. The impact of climate change and urbanization on compound flood risks in coastal areas: A comprehensive review of methods. Appl. Sci. 2024, 14, 10019. [Google Scholar] [CrossRef]
- Leonard, M.; Westra, S.; Phatak, A.; Lambert, M.; van den Hurk, B.; McInnes, K.; Risbey, J.; Schuster, S.; Jakob, D.; Stafford-Smith, M. A compound event framework for understanding extreme impacts. WIREs Clim. Change 2014, 5, 113–128. [Google Scholar] [CrossRef]
- Xu, K.; Wang, C.; Bin, L. Compound flood models in coastal areas: A review of methods and uncertainty analysis. Nat. Hazards 2023, 116, 469–496. [Google Scholar] [CrossRef]
- Quick Facts Monroe County, Florida. Available online: https://www.census.gov/quickfacts/fact/table/monroecountyflorida/PST045223 (accessed on 26 December 2024).
- Transit. Available online: https://www.monroecounty-fl.gov/1295/Transit (accessed on 26 December 2024).
- Myszewski, M.A.; Alber, M. Living Shorelines in the Southeast: Research and Data Gaps; Report prepared for the Governor’s South Atlantic Alliance by the Georgia Coastal Research Council University of Georgia; Georgia Coastal Research Council University of Georgia: Athens, GA, USA, 2016. [Google Scholar]
- Toimil, A.; Álvarez-Cuesta, M.; Losada, I.J. Neglecting the effect of long-and short-term erosion can lead to spurious coastal flood risk projections and maladaptation. Coast. Eng. 2023, 179, 104248. [Google Scholar] [CrossRef]
- Unguendoli, S.; Biolchi, L.G.; Aguzzi, M.; Pillai, U.P.A.; Alessandri, J.; Valentini, A. A modeling application of integrated nature based solutions (NBS) for coastal erosion and flooding mitigation in the Emilia-Romagna coastline (Northeast Italy). Sci. Total Environ. 2023, 867, 161357. [Google Scholar] [CrossRef]
- Palermo, R.V.; Perron, J.T.; Soderblom, J.M.; Birch, S.P.; Hayes, A.G.; Ashton, A.D. NEWTS1. 0: Numerical model of coastal Erosion by Waves and Transgressive Scarps. GMD 2024, 17, 3433–3445. [Google Scholar] [CrossRef]
- Gittman, R.K.; Popowich, A.; Bruno, J.; Peterson, C. Marshes with and without sills protect estuarine shorelines from erosion better than bulkheads during a Category One hurricane. Ocean Coast. Manag. 2014, 102, 94–102. [Google Scholar] [CrossRef]
- Saaty, T. How to make a decision: The Analytic Hierarchy Process. Eur. J. Oper. Res. 1990, 48, 9–26. [Google Scholar] [CrossRef]
- Meng, Y.; Malczewski, J.; Boroushaki, S. A GIS-based multicriteria decision analysis approach for mapping accessibility patterns of housing development sites: A case study in Canmore, Alberta. J. Geogr. Inf. Sys 2011, 3, 50. [Google Scholar] [CrossRef]
- Sharp, R.; Tallis, H.T.; Ricketts, T.; Guerry, A.D.; Wood, S.A.; Chaplin-Kramer, R.; Nelson, E.; Ennaanay, D.; Wolny, S.; Olwero, N.; et al. InVEST 3.2.0 User’s Guide; The Natural Capital Project: Stanford, CA, USA, 2015; pp. 114–131. [Google Scholar]
- U.S. Army Corps of Engineers (USACE). Shore Protection Manual, Volume I; Department of the Army, U.S. Army Corps of Engineers: Washington, DC, USA, 1984; pp. 3–55. [Google Scholar]
- Luettich, R.; Westerink, J.; Scheffner, N. ADCIRC: An Advanced Three-Dimensional Circulation Model for Shelves, Coasts, and Estuaries; Report 2. User’s Manual for ADCIRC-2DDI; Coastal Engineering Research Center: Vicksburg, MS, USA, 1994. [Google Scholar]
- Environmental Sensitivity Index (ESI) for South Florida. Available online: http://geodata.myfwc.com/datasets/2910418e885f4d69823021720e0156e3_24 (accessed on 15 September 2015).
- Environmental Sensitivity Index (ESI) Maps and Data. Available online: https://response.restoration.noaa.gov/resources/environmental-sensitivity-index-esi-maps (accessed on 15 September 2015).
- South Florida Water Management District (SFWMD). GIS Data Catalog (2007 Broward 10-ft DEM in NAVD 1988, Release Version 1; 2007–2008 Miami-Dade 10-ft DEM in NAVD 1988, Release Version 1; 2007–2008 Palm Beach 10-ft DEM in NAVD 1988, Release Version 1). 2009. Available online: https://www.sfwmd.gov/science-data/gis (accessed on 9 December 2014).
- Fish and Wildlife Service (FWS). South Florida Multi-Species Recovery Plan (MSRP)—Coastal Communities; South Florida Ecological Services Field Office, U.S. Department of the Interior: Panama City, FL, USA, 1999. [Google Scholar]
- Coastal Emergency Risks Assessment: Storm Surge—Wind—Wave-Flood Guidance. Available online: http://cera.coastalrisk.live (accessed on 5 December 2024).
- Cangialosi, J.P.; Latto, A.S.; Berg, R. National Hurricane Center Tropical Cycline Report—Hurricane Irma (AL112017) 30 August–12 September 2017. 2018. Available online: https://www.nhc.noaa.gov/data/tcr/AL112017_Irma.pdf (accessed on 10 December 2024).
- Monroe County. Approximate Damage Assessment Results. 2018. Available online: https://www.monroecounty-fl.gov/DocumentCenter/View/12459/Approximate-Damage-Assessment-Results?bidId= (accessed on 5 December 2024).
- Sweet, W.V.; Hamlington, B.D.; Kopp, R.E.; Weaver, C.P.; Barnard, P.L.; Bekaert, D.; Brooks, W.; Craghan, M.; Dusek, G.; Frederikse, T.; et al. Global and Regional Sea Level Rise Scenarios for the United States: Updated Mean Projections and Extreme Water Level Probabilities Along U.S. Coastlines; NOAA Technical Report NOS 01, 2022; National Oceanic and Atmospheric Administration, National Ocean Service: Silver Spring, MD, USA, 2022; pp. 1–95. Available online: https://aambpublicoceanservice.blob.core.windows.net/oceanserviceprod/hazards/sealevelrise/noaa-nos-techrpt01-global-regional-SLR-scenarios-US.pdf (accessed on 18 December 2024).
- Guan, Q.; Chen, J.; Guan, C.; Li, H.; Zhou, X.; Meng, T. The responses of ecosystem services in coastal cities to urbanization in 30 years: A case study of Qingdao City, China. Ocean Coast. Manag. 2024, 258, 107415. [Google Scholar] [CrossRef]
- Leslie, H.M.; McLeod, K.L. Confronting the challenges of implementing marine ecosystem-based management. Front. Ecol. Environ. 2007, 5, 540–548. [Google Scholar] [CrossRef]
- United Nations Environment Programme (UNEP). Ecosystem Management Programme: A New Approach to Sustainability; Division of Environmental Policy Implementation: Nairobi, Kenya, 2009. [Google Scholar]
- Wing, O.E.; Lehman, W.; Bates, P.D.; Sampson, C.C.; Quinn, N.; Smith, A.M.; Kousky, C. Inequitable patterns of US flood risk in the Anthropocene. Nat. Clim. Change 2022, 12, 156–162. [Google Scholar] [CrossRef]
- Nesshöver, C.; Assmuth, T.; Irvine, K.N.; Rusch, G.M.; Waylen, K.A.; Delbaere, B.; Haase, D.; Jones-Walters, L.; Keune, H.; Kovacs, E.; et al. The science, policy and practice of nature-based solutions: An interdisciplinary perspective. Sci. Total Environ. 2017, 579, 1215–1227. [Google Scholar] [CrossRef]
- McPhearson, T.; Kabisch, N.; Frantzeskaki, N. Nature-based solutions for sustainable, resilient, and equitable cities. In Nature-Based Solutions for Cities; Elgar: Northampton, MA, USA, 2023; pp. 1–11. [Google Scholar]
- Kreeger, D.; Moody, J. A Framework for Standardized Monitoring of Living Shorelines in the Delaware Estuary and Beyond. Partnership for the Delaware Estuary Shoreline Monitoring Framework. 2014. Available online: https://s3.amazonaws.com/delawareestuary/sites/default/files/PDE%20Living%20Shoreline%20Monitoring%20Framework%204-23-14%20DRAFT.pdf (accessed on 6 January 2025).
- Herrera-Silveira, J.A.; Teutli-Hernandez, C.; Secaira-Fajardo, F.; Braun, R.; Bowman, J.; Geselbracht, L.; Musgrove, M.; Rogers, M.; Schmidt, J.; Robles-Toral, P.J.; et al. Hurricane Damages to Mangrove Forests and Post-Storm Restoration Techniques and Costs; The Nature Conservancy: Arlington, VA, USA, 2022. [Google Scholar]
- Coastal Resilience: Using Nature-Based Solutions to Protect Florida’s Coasts. Available online: https://www.nature.org/en-us/about-us/where-we-work/united-states/florida/stories-in-florida/florida-coastal-resilience/ (accessed on 6 January 2025).
- Prado, H.A.; Rodrigues, T.; Manes, S.; Kasecker, T.; Vale, M.M.; Scarano, F.R.; Pires, A.P.F. Designing nature to be a solution for climate change in cities: A meta-analysis. Sci. Total Environ. 2024, 954, 176735. [Google Scholar] [CrossRef]
- U.S. Army Corps of Engineers (USACE). Nationwide Permit 54—Living Shorelines (effective Date: February 25, NWP Final Notice, 86 FR 73522). 2022. Available online: https://www.swt.usace.army.mil/Portals/41/docs/missions/regulatory/2021%20NWP/NWP-54.pdf?ver=5LdLM2jDQyrn9GykSMxjKw%3D%3D (accessed on 6 January 2025).












| Shoreline Description | Length (km) | Length (%) |
|---|---|---|
| Salt- and brackish water marsh/Scrub-shrub wetlands | 27.73 | 1.09 |
| Salt- and brackish water marsh | 273.41 | 10.71 |
| Scrub-shrub wetlands | 1552.40 | 60.82 |
| Exposed, solid human-made structures | 59.09 | 2.32 |
| Exposed mud flats | 4.51 | 0.18 |
| Fine- to medium-grain sand beaches | 8.39 | 0.33 |
| Scarps and steep slopes in sand | 0.44 | 0.02 |
| Coarse-grain sand beaches | 26.83 | 1.05 |
| Mixed sand and gravel beaches | 16.06 | 0.63 |
| Exposed riprap | 68.83 | 2.70 |
| Exposed tidal flats; sand flats | 1.66 | 0.06 |
| Sheltered rocky shores and scarps | 7.68 | 0.30 |
| Sheltered solid human-made structures | 470.26 | 18.42 |
| Sheltered riprap | 33.04 | 1.29 |
| Vegetated low banks | 2.16 | 0.08 |
| Wind Speed (mph) | May–October | November–April | |||||||
|---|---|---|---|---|---|---|---|---|---|
| DIR | Ave High | Distribution | P (X < X1) | DIR % | Cond. Prob | Exposure Score | DIR % | Cond. Prob | Exposure Score |
| N | 17.57 | Log Logistic (3P) | 0.992 | 0.034 | 0.035 | 0.701 | 0.140 | 0.142 | 4.652 |
| NNE | 15.10 | Gen. Extreme | 0.957 | 0.018 | 0.019 | 0.383 | 0.116 | 0.122 | 3.997 |
| NE | 14.80 | Weibull | 0.950 | 0.058 | 0.061 | 1.235 | 0.102 | 0.107 | 3.519 |
| ENE | 13.53 | Weibull | 0.903 | 0.064 | 0.070 | 1.419 | 0.074 | 0.082 | 2.690 |
| E | 18.40 | Weibull | 0.996 | 0.220 | 0.220 | 4.449 | 0.152 | 0.152 | 5.000 |
| ESE | 18.43 | Weibull | 0.996 | 0.247 | 0.248 | 5.000 | 0.148 | 0.148 | 4.878 |
| SE | 14.60 | Weibull | 0.944 | 0.102 | 0.108 | 2.174 | 0.074 | 0.078 | 2.575 |
| SSE | 12.80 | Rayleigh | 0.855 | 0.060 | 0.070 | 1.414 | 0.024 | 0.028 | 0.924 |
| S | 14.33 | Weibull | 0.935 | 0.062 | 0.066 | 1.332 | 0.035 | 0.038 | 1.235 |
| SSW | 10.37 | Rayleigh | 0.691 | 0.025 | 0.037 | 0.742 | 0.017 | 0.024 | 0.791 |
| SW | 10.07 | Weibull | 0.665 | 0.024 | 0.036 | 0.717 | 0.013 | 0.019 | 0.640 |
| WSW | 8.30 | Weibull | 0.498 | 0.013 | 0.026 | 0.515 | 0.013 | 0.026 | 0.854 |
| W | 8.77 | Weibull | 0.543 | 0.022 | 0.040 | 0.809 | 0.009 | 0.017 | 0.559 |
| WNW | 12.53 | Weibull | 0.851 | 0.018 | 0.021 | 0.430 | 0.013 | 0.015 | 0.500 |
| NW | 15.93 | Gen. Extreme | 0.975 | 0.016 | 0.017 | 0.338 | 0.026 | 0.027 | 0.873 |
| NNW | 14.63 | Weibull | 0.945 | 0.018 | 0.019 | 0.388 | 0.044 | 0.047 | 1.544 |
| Parameters | Shoreline Type (ST) | Nearshore SAV | Nearshore Slope (NS) | Upland Habitat (UpH) | Wind Wave Exposure (WWE) | Eigenvector |
|---|---|---|---|---|---|---|
| Shoreline type (ST) 1 | 1.00 | 1.26 | 1.09 | 3.71 | 0.86 | 0.23 |
| Nearshore SAV | 0.79 | 1.00 | 0.86 | 2.94 | 1.26 | 0.15 |
| Nearshore slope (NS) | 0.92 | 1.16 | 1.00 | 3.41 | 1.09 | 0.20 |
| Upland habitat (UpH) | 0.27 | 0.34 | 0.29 | 1.00 | 3.71 | 0.02 |
| Wind Wave Exposure (WWE) | 1.16 | 1.46 | 1.26 | 4.29 | 1.00 | 0.32 |
| Shoreline Stabilization Option | Length (km) | Length (%) |
|---|---|---|
| Enhancement, with harder features and vegetation | 72.37 | 2.84 |
| Enhancement, with vegetation only | 39.82 | 1.56 |
| None, water depth > 3.5 feet, slope > 1:10 | 642.65 | 25.18 |
| Soft, with vegetation and potentially sediment only | 45.23 | 1.77 |
| Soft, with vegetation only | 43.20 | 1.69 |
| Vegetated or other type of natural shoreline | 1709.20 | 66.96 |
| Category | Stabilization and Enhancement Options |
|---|---|
| Natural coastal and estuarine environments |
|
| Shoreline Restoration |
|
| Shoreline Enhancement |
|
| Shoreline Stabilization/Armoring |
|
| Hybrid Options |
|
Disclaimer/Publisher’s Note: The statements, opinions and data contained in all publications are solely those of the individual author(s) and contributor(s) and not of MDPI and/or the editor(s). MDPI and/or the editor(s) disclaim responsibility for any injury to people or property resulting from any ideas, methods, instructions or products referred to in the content. |
© 2025 by the authors. Licensee MDPI, Basel, Switzerland. This article is an open access article distributed under the terms and conditions of the Creative Commons Attribution (CC BY) license (https://creativecommons.org/licenses/by/4.0/).
Share and Cite
Mitsova, D.; Cresswell, K.; Bergh, C.; Matos, M.; Wakefield, S.; Freeman, K.; Lima, W.C. A Shoreline Screening Framework for Identifying Nature-Based Stabilization Measures Reducing Storm Damage in the Florida Keys. J. Mar. Sci. Eng. 2025, 13, 543. https://doi.org/10.3390/jmse13030543
Mitsova D, Cresswell K, Bergh C, Matos M, Wakefield S, Freeman K, Lima WC. A Shoreline Screening Framework for Identifying Nature-Based Stabilization Measures Reducing Storm Damage in the Florida Keys. Journal of Marine Science and Engineering. 2025; 13(3):543. https://doi.org/10.3390/jmse13030543
Chicago/Turabian StyleMitsova, Diana, Kevin Cresswell, Chris Bergh, Melina Matos, Stephanie Wakefield, Kathleen Freeman, and Willian Carlos Lima. 2025. "A Shoreline Screening Framework for Identifying Nature-Based Stabilization Measures Reducing Storm Damage in the Florida Keys" Journal of Marine Science and Engineering 13, no. 3: 543. https://doi.org/10.3390/jmse13030543
APA StyleMitsova, D., Cresswell, K., Bergh, C., Matos, M., Wakefield, S., Freeman, K., & Lima, W. C. (2025). A Shoreline Screening Framework for Identifying Nature-Based Stabilization Measures Reducing Storm Damage in the Florida Keys. Journal of Marine Science and Engineering, 13(3), 543. https://doi.org/10.3390/jmse13030543

