AquaYOLO: Enhancing YOLOv8 for Accurate Underwater Object Detection for Sonar Images
Abstract
1. Introduction
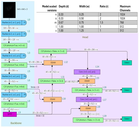
- Replacing traditional CNN layers with residual blocks in the backbone network improves the model’s ability to learn complex features and capture fine details in noisy sonar images.
- Integrating DSAM in the neck network enables the dynamic aggregation of multi-level features, reducing redundancy and improving feature correlation.
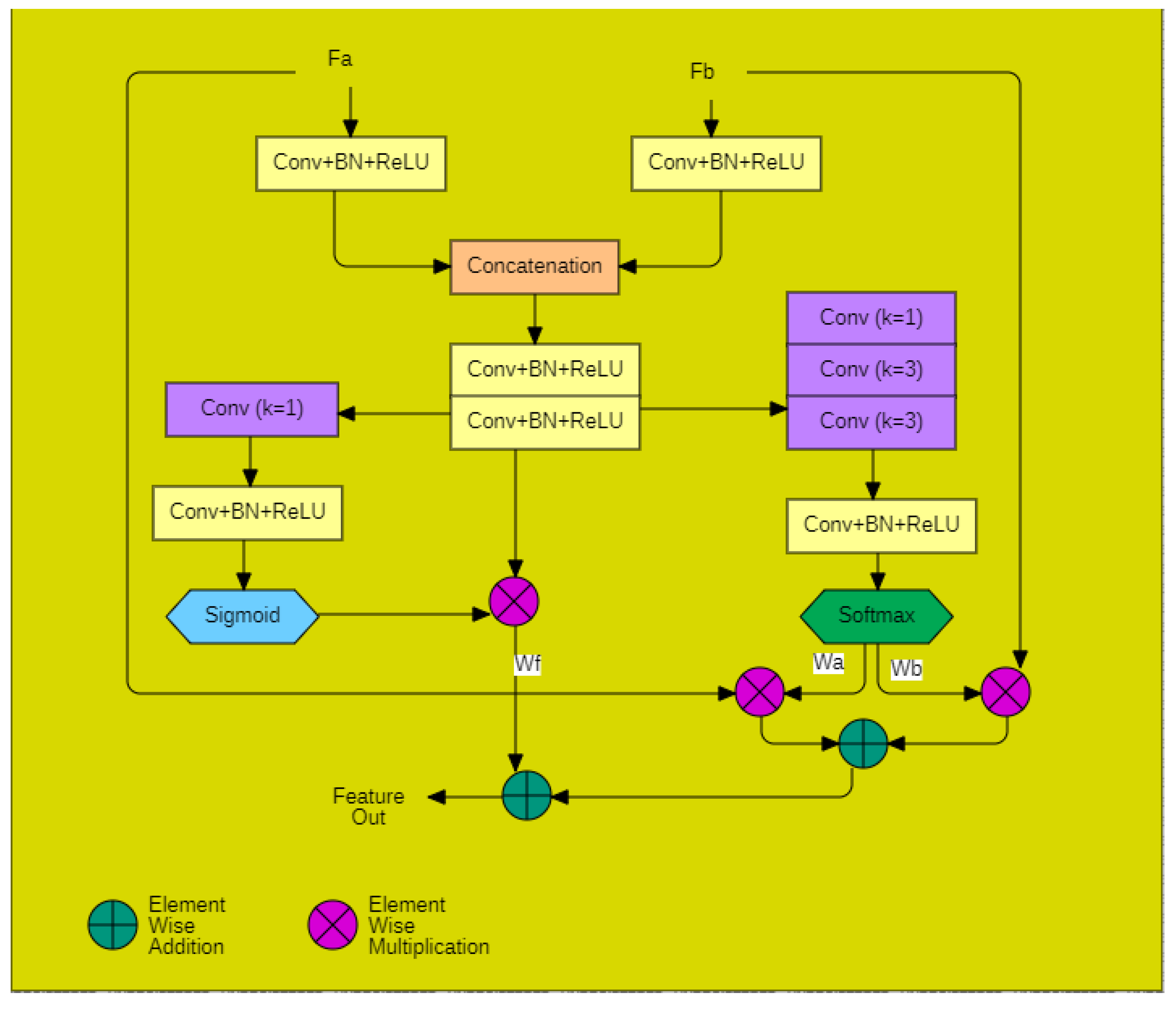
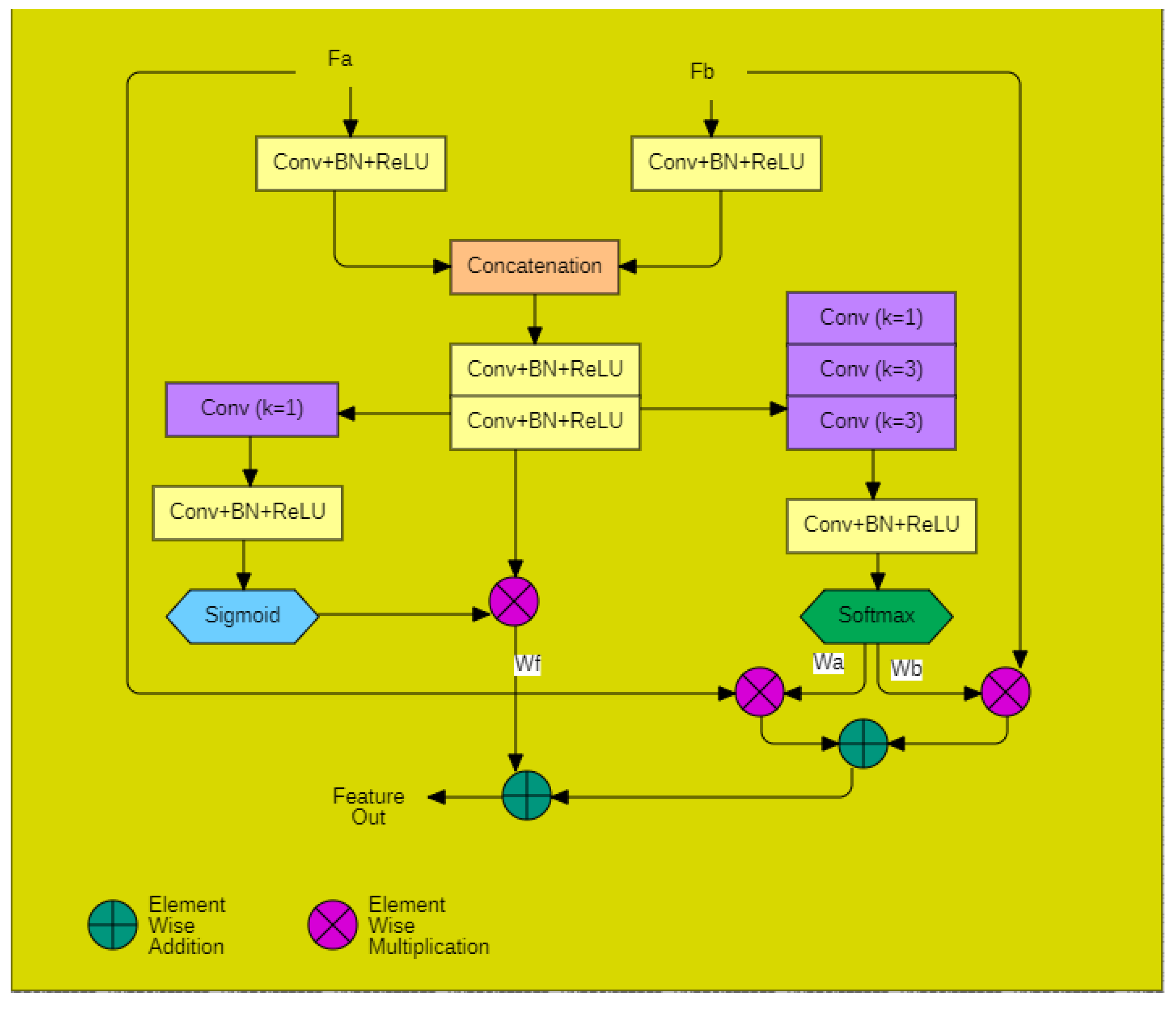
- Introducing CAFS for intelligent feature selection based on contextual information further enhances feature representation and object localization accuracy.
- AquaYOLO is evaluated through four different variants on two standard benchmarks of underwater sonar data Underwater Acoustic Target Detection Dataset (UATD) [27] and the Marine Debris Dataset [12], demonstrating superior performance compared to existing methods despite the limited availability of sonar data.
2. Related Work
3. Proposed Methodology
4. Experimental Configuration
4.1. Datasets
4.2. Environmental Setup
4.3. Evaluation Metrics
5. Experimental Results
5.1. Qualitative Results
5.2. Quantitative Results
6. Ablation Study
7. Conclusions
Author Contributions
Funding
Data Availability Statement
Conflicts of Interest
Abbreviations
| COCO | Common Objects in Context |
| C2f | Coarse to Fine |
| CIoU | Complete Intersection of Union |
| DETR | Detection Transformer |
| DFL | Distribution Focal Loss |
| RFB | Radial Basis Functions |
| SSD | Single Shot MultiBox Detector |
| VOC | Visual Object Classes |
| YOLO | You Only Look Once |
References
- Krizhevsky, A.; Sutskever, I.; Hinton, G.E. Imagenet classification with deep convolutional neural networks. In Proceedings of the Advances in Neural Information Processing Systems 25 (NIPS 2012), Lake Tahoe, NV, USA, 3–6 December 2012. [Google Scholar]
- Lin, T.Y.; Maire, M.; Belongie, S.; Hays, J.; Perona, P.; Ramanan, D.; Dollár, P.; Zitnick, C.L. Microsoft COCO: Common objects in context. In European Conference on Computer Vision; Springer International Publishing: Cham, Switzerland, 2014; pp. 740–755. [Google Scholar]
- Everingham, M.; Van Gool, L.; Williams, C.K.; Winn, J.; Zisserman, A. The pascal visual object classes (VOC) challenge. Int. J. Comput. Vis. 2010, 88, 303–338. [Google Scholar] [CrossRef]
- Hurtós, N.; Palomeras, N.; Nagappa, S.; Salvi, J. Automatic detection of underwater chain links using a forward-looking sonar. In Proceedings of the 2013 MTS/IEEE OCEANS-Bergen, Bergen, Norway, 10–14 June 2013; IEEE: Piscataway, NJ, USA, 2013; pp. 1–7. [Google Scholar]
- Aslam, M.A.; Zhang, L.; Liu, X.; Irfan, M.; Xu, Y.; Li, N.; Zhang, P.; Zheng, J.; Yaan, L. Underwater sound classification using learning based methods: A review. Expert Syst. Appl. 2024, 255, 124498. [Google Scholar] [CrossRef]
- Irfan, M.; Jiangbin, Z.; Iqbal, M.; Arif, M.H. A novel lifelong learning model based on cross domain knowledge extraction and transfer to classify underwater images. Inf. Sci. 2021, 552, 80–101. [Google Scholar] [CrossRef]
- Cormier, R.; Elliott, M. SMART marine goals, targets and management—Is SDG 14 operational or aspirational, is ‘Life Below Water’sinking or swimming? Mar. Pollut. Bull. 2017, 123, 28–33. [Google Scholar] [CrossRef]
- Hong, J.; Fulton, M.; Sattar, J. Trashcan: A semantically-segmented dataset towards visual detection of marine debris. arXiv 2020, arXiv:2007.08097. [Google Scholar]
- Fulton, M.; Hong, J.; Islam, M.J.; Sattar, J. Robotic detection of marine litter using deep visual detection models. In Proceedings of the 2019 International Conference on Robotics and Automation (ICRA), Montreal, QC, Canada, 20–24 May 2019; IEEE: Piscataway, NJ, USA, 2019; pp. 5752–5758. [Google Scholar]
- Kikaki, K.; Kakogeorgiou, I.; Mikeli, P.; Raitsos, D.E.; Karantzalos, K. MARIDA: A benchmark for Marine Debris detection from Sentinel-2 remote sensing data. PLoS ONE 2022, 17, e0262247. [Google Scholar] [CrossRef]
- Sánchez-Ferrer, A.; Gallego, A.J.; Valero-Mas, J.J.; Calvo-Zaragoza, J. The CleanSea set: A benchmark corpus for underwater debris detection and recognition. In Proceedings of the Iberian Conference on Pattern Recognition and Image Analysis, Aveiro, Portugal, 4–6 May 2022; Springer: Berlin/Heidelberg, Germany, 2022; pp. 616–628. [Google Scholar]
- Singh, D.; Valdenegro-Toro, M. The marine debris dataset for forward-looking sonar semantic segmentation. In Proceedings of the IEEE/CVF International Conference on Computer Vision, Montreal, BC, Canada, 11–17 October 2021; pp. 3741–3749. [Google Scholar]
- Valdenegro-Toro, M. End-to-end object detection and recognition in forward-looking sonar images with convolutional neural networks. In Proceedings of the 2016 IEEE/OES Autonomous Underwater Vehicles (AUV), Tokyo, Japan, 6–9 November 2016; IEEE: Piscataway, NJ, USA, 2016; pp. 144–150. [Google Scholar]
- Valdenegro-Toro, M. Object recognition in forward-looking sonar images with convolutional neural networks. In Proceedings of the OCEANS 2016 MTS/IEEE Monterey, Monterey, CA, USA, 19–23 September 2016; IEEE: Piscataway, NJ, USA, 2016; pp. 1–6. [Google Scholar]
- Valdenegro-Toro, M. Objectness scoring and detection proposals in forward-looking sonar images with convolutional neural networks. In Proceedings of the Artificial Neural Networks in Pattern Recognition: 7th IAPR TC3 Workshop, ANNPR 2016, Ulm, Germany, 28–30 September 2016; Proceedings 7. Springer: Berlin/Heidelberg, Germany, 2016; pp. 209–219. [Google Scholar]
- Kim, J.; Yu, S.C. Convolutional neural network-based real-time ROV detection using forward-looking sonar image. In Proceedings of the 2016 IEEE/OES Autonomous Underwater Vehicles (AUV), Tokyo, Japan, 6–9 November 2016; IEEE: Piscataway, NJ, USA, 2016; pp. 396–400. [Google Scholar]
- Valdenegro-Toro, M. Learning objectness from sonar images for class-independent object detection. In Proceedings of the 2019 European Conference on Mobile Robots (ECMR), Prague, Czech Republic, 4–6 September 2019; IEEE: Piscataway, NJ, USA, 2019; pp. 1–6. [Google Scholar]
- Neves, G.; Cerqueira, R.; Albiez, J.; Oliveira, L. Rotation-invariant shipwreck recognition with forward-looking sonar. arXiv 2019, arXiv:1910.05374. [Google Scholar]
- Ribeiro, P.O.; dos Santos, M.M.; Drews, P.L.; Botelho, S.S. Forward looking sonar scene matching using deep learning. In Proceedings of the 2017 16th IEEE International Conference on Machine Learning and Applications (ICMLA), Cancun, Mexico, 18–21 December 2017; IEEE: Piscataway, NJ, USA, 2017; pp. 574–579. [Google Scholar]
- Zacchini, L.; Franchi, M.; Manzari, V.; Pagliai, M.; Secciani, N.; Topini, A.; Stifani, M.; Ridolfi, A. Forward-looking sonar CNN-based automatic target recognition: An experimental campaign with FeelHippo AUV. In Proceedings of the 2020 IEEE/OES Autonomous Underwater Vehicles Symposium (AUV), St Johns, NL, Canada, 30 September–2 October 2020; IEEE: Piscataway, NJ, USA, 2020; pp. 1–6. [Google Scholar]
- Kvasić, I.; Mišković, N.; Vukić, Z. Convolutional neural network architectures for sonar-based diver detection and tracking. In Proceedings of the OCEANS 2019-Marseille, Marseille, France, 17–20 June 2019; IEEE: Piscataway, NJ, USA, 2019; pp. 1–6. [Google Scholar]
- Majchrowska, S.; Mikołajczyk, A.; Ferlin, M.; Klawikowska, Z.; Plantykow, M.A.; Kwasigroch, A.; Majek, K. Deep learning-based waste detection in natural and urban environments. Waste Manag. 2022, 138, 274–284. [Google Scholar] [CrossRef] [PubMed]
- Xue, B.; Huang, B.; Wei, W.; Chen, G.; Li, H.; Zhao, N.; Zhang, H. An efficient deep-sea debris detection method using deep neural networks. IEEE J. Sel. Top. Appl. Earth Obs. Remote Sens. 2021, 14, 12348–12360. [Google Scholar] [CrossRef]
- Wang, F.; Li, H.; Wang, K.; Su, L.; Li, J.; Zhang, L. An Improved Object Detection Method for Underwater Sonar Image Based on PP-YOLOv2. J. Sens. 2022, 2022, 5827499. [Google Scholar] [CrossRef]
- Qin, K.S.; Liu, D.; Wang, F.; Zhou, J.; Yang, J.; Zhang, W. Improved YOLOv7 model for underwater sonar image object detection. J. Vis. Commun. Image Represent. 2024, 100, 104124. [Google Scholar] [CrossRef]
- Carion, N.; Massa, F.; Synnaeve, G.; Usunier, N.; Kirillov, A.; Zagoruyko, S. End-to-End Object Detection with Transformers. arXiv 2020, arXiv:2005.12872. [Google Scholar]
- Xie, K.; Yang, J.; Qiu, K. A dataset with multibeam forward-looking sonar for underwater object detection. Sci. Data 2022, 9, 739. [Google Scholar] [CrossRef]
- Sasaki, T.; Azuma, S.; Matsuda, S.; Nagayama, A.; Ogido, M.; Saito, H.; Hanafusa, Y. IN53C–1911: Jamstec e-library of deep-sea images (j-edi) realizes a virtual journey to the earth’s unexplored deep ocean. In Proceedings of the AGU Fall Meeting Abstracts, San Francisco, CA, USA, 12–16 December 2016; Volume 2016. [Google Scholar]
- Chia, K.Y.; Chin, C.S.; See, S. Deep Transfer Learning Application for Intelligent Marine Debris Detection. In Proceedings of the International Conference on Engineering Applications of Neural Networks, Cham, Switzerland, 14–17 June 2023; pp. 479–490. [Google Scholar]
- Watanabe, J.I.; Shao, Y.; Miura, N. Underwater and airborne monitoring of marine ecosystems and debris. J. Appl. Remote Sens. 2019, 13, 044509. [Google Scholar] [CrossRef]
- Valdenegro-Toro, M. Submerged marine debris detection with autonomous underwater vehicles. In Proceedings of the 2016 International Conference on Robotics and Automation for Humanitarian Applications (RAHA), Amritapuri, India, 18–20 December 2016; IEEE: Piscataway, NJ, USA, 2016; pp. 1–7. [Google Scholar]
- Valdenegro-Toro, M. Best practices in convolutional networks for forward-looking sonar image recognition. In Proceedings of the OCEANS 2017, Aberdeen, UK, 19–22 June 2017; IEEE: Piscataway, NJ, USA, 2017; pp. 1–9. [Google Scholar]
- Fuchs, L.R.; Gällström, A.; Folkesson, J. Object recognition in forward looking sonar images using transfer learning. In Proceedings of the 2018 IEEE/OES Autonomous Underwater Vehicle Workshop (AUV), Porto, Portugal, 6–9 November 2018; IEEE: Piscataway, NJ, USA, 2018; pp. 1–6. [Google Scholar]
- Dos Santos, M.M.; De Giacomo, G.G.; Drews, P.L., Jr.; Botelho, S.S. Cross-view and cross-domain underwater localization based on optical aerial and acoustic underwater images. IEEE Robot. Autom. Lett. 2022, 7, 4969–4974. [Google Scholar] [CrossRef]
- Mehmood, S.; Irfan, M.; Hamid, U.; Ali, S. Underwater Object Detection from Sonar Images Using Transfer Learning. In Proceedings of the 2024 21st International Bhurban Conference on Applied Sciences & Technology (IBCAST), Murree, Pakistan, 20–23 August 2024; IEEE: Piscataway, NJ, USA, 2024. [Google Scholar]
- Xu, Y.; Ren, J.; Irfan, F.A.; Muhammad, Z.J. Adaptive feature coupling and multi-level supervision for image forgery localization. 2024; submitted. [Google Scholar]
- Irfan, M.; Jiangbin, Z.; Iqbal, M.; Masood, Z.; Arif, M.H.; ul Hassan, S.R. Brain inspired lifelong learning model based on neural based learning classifier system for underwater data classification. Expert Syst. Appl. 2021, 186, 115798. [Google Scholar] [CrossRef]
- Irfan, M.; Jiangbin, Z.; Ali, S.; Iqbal, M.; Masood, Z.; Hamid, U. DeepShip: An underwater acoustic benchmark dataset and a separable convolution based autoencoder for classification. Expert Syst. Appl. 2021, 183, 115270. [Google Scholar] [CrossRef]
- Liu, Y.; Sun, P.; Wergeles, N.; Shang, Y. A survey and performance evaluation of deep learning methods for small object detection. Expert Syst. Appl. 2021, 172, 114602. [Google Scholar] [CrossRef]
- Wang, Z.; Guo, J.; Zeng, L.; Zhang, C.; Wang, B. MLFFNet: Multilevel feature fusion network for object detection in sonar images. IEEE Trans. Geosci. Remote Sens. 2022, 60, 5119119. [Google Scholar] [CrossRef]
- Luo, S.; Yu, J.; Xi, Y.; Liao, X. Aircraft target detection in remote sensing images based on improved YOLOv5. IEEE Access 2022, 10, 5184–5192. [Google Scholar] [CrossRef]
- Wu, W.; Luo, X. Sonar Object Detection Based on Global Context Feature Fusion and Extraction. In Proceedings of the 2024 12th International Conference on Intelligent Control and Information Processing (ICICIP), Nanjing, China, 8–10 March 2024; IEEE: Piscataway, NJ, USA, 2024; pp. 195–202. [Google Scholar]
- Hou, J. Underwater Detection using Forward-Looking Sonar Images based on Deformable Convolution YOLOv3. In Proceedings of the 2024 4th International Conference on Neural Networks, Information and Communication (NNICE), Guangzhou, China, 19–21 January 2024; IEEE: Piscataway, NJ, USA, 2024; pp. 490–493. [Google Scholar]
- Lin, T.Y.; Goyal, P.; Girshick, R.; He, K.; Dollár, P. Focal loss for dense object detection. In Proceedings of the IEEE International Conference on Computer Vision, Venice, Italy, 22–29 October 2017; pp. 2980–2988. [Google Scholar]
- Pebrianto, W.; Mudjirahardjo, P.; Pramono, S.H.; Setyawan, R.A. YOLOv3 with Spatial Pyramid Pooling for Object Detection with Unmanned Aerial Vehicles. arXiv 2023, arXiv:2305.12344. [Google Scholar]
- Muhammad, M.B.; Yeasin, M. Eigen-CAM: Class Activation Map using Principal Components. arXiv 2020, arXiv:2008.00299. [Google Scholar]















| Model | Precision | Recall | mAP50 | mAP50–95 |
|---|---|---|---|---|
| RetinaNet [40] | 63.2 | 62.4 | 62.5 | 30.6 |
| FLS Detector | 82.3 | 75.7 | 75.6 | |
| RT-DETR-L | 82.6 | 80.7 | 77.3 | |
| FSLD-Net | 86.7 | 81.9 | 80.3 | |
| FasterRCNN [41,42] | 74.3 | 75.3 | 75.1 | 37.9 |
| YOLOv3 [43] | 85.4 | 82.1 | 79.1 | - |
| SDDNet [44] | 81.3 | 79.7 | 80.2 | 41.9 |
| YOLO-DCN [43] | 86.2 | 83.4 | 80.5 | - |
| YOLOv3SPP [45] | 91.1 | 93.0 | 92.2 | 45.7 |
| YOLOv5-s [42] | 92.8 | 92.2 | 93.9 | 53.8 |
| YOLOv8 | 85.4 | 81 | 83.3 | 37.9 |
| AquaYOLO (our) | 94.7 | 94.5 | 94.9 | 48.1 |
| Model | mAP50 | mAP50–95 | Inference Speed (ms) |
|---|---|---|---|
| Tiny-YOLOv3 | 70.0 | 61 | 3.3 |
| Faster R-CNN | 80.8 | 64 | 54 |
| RetinaNet | 85.1 | 67 | 53 |
| Tiny-YOLOv4 | 87.4 | 69 | 3.1 |
| YOLOv5s | 93.6 | 72 | 3.4 |
| YOLOv5l | 94.1 | 71.8 | 6.5 |
| YOLOv5m [35] | 95.3 | 72 | 3.2 |
| YOLOv8s | 94.6 | 73.2 | 4.4 |
| YOLOv8m | 95.1 | 73.4 | 5.4 |
| YOLOv8l | 94.9 | 73.6 | 8.2 |
| YOLOv8n [35] | 95.3 | 73.3 | 1.3 |
| AquaYOLO | 97.6 | 75.7 | 1.3 |
| Class | mAP50 |
|---|---|
| Bottle | 98.7 |
| Can | 95.4 |
| Chain | 98.7 |
| Drink-carton | 98.8 |
| Hook | 99.3 |
| Propeller | 94.7 |
| Shampoo-bottle | 92.5 |
| Standing-bottle | 98.1 |
| Tire | 98.95 |
| Valve | 93.5 |
| Wall | 97.7 |
| Residual | DSAM | CAFS | mAP50 | mAP50–95 |
|---|---|---|---|---|
| 95.1 | 73.3 | |||
| yes | 95.4 | 73.5 | ||
| yes | 95.6 | 73.2 | ||
| yes | 95.3 | 74.4 | ||
| yes | yes | 97.2 | 74.4 | |
| yes | yes | 96.7 | 75.2 | |
| yes | yes | 97.1 | 74.3 | |
| yes | yes | yes | 97.6 | 75.7 |
Disclaimer/Publisher’s Note: The statements, opinions and data contained in all publications are solely those of the individual author(s) and contributor(s) and not of MDPI and/or the editor(s). MDPI and/or the editor(s) disclaim responsibility for any injury to people or property resulting from any ideas, methods, instructions or products referred to in the content. |
© 2025 by the authors. Licensee MDPI, Basel, Switzerland. This article is an open access article distributed under the terms and conditions of the Creative Commons Attribution (CC BY) license (https://creativecommons.org/licenses/by/4.0/).
Share and Cite
Lu, Y.; Zhang, J.; Chen, Q.; Xu, C.; Irfan, M.; Chen, Z. AquaYOLO: Enhancing YOLOv8 for Accurate Underwater Object Detection for Sonar Images. J. Mar. Sci. Eng. 2025, 13, 73. https://doi.org/10.3390/jmse13010073
Lu Y, Zhang J, Chen Q, Xu C, Irfan M, Chen Z. AquaYOLO: Enhancing YOLOv8 for Accurate Underwater Object Detection for Sonar Images. Journal of Marine Science and Engineering. 2025; 13(1):73. https://doi.org/10.3390/jmse13010073
Chicago/Turabian StyleLu, Yanyang, Jingjing Zhang, Qinglang Chen, Chengjun Xu, Muhammad Irfan, and Zhe Chen. 2025. "AquaYOLO: Enhancing YOLOv8 for Accurate Underwater Object Detection for Sonar Images" Journal of Marine Science and Engineering 13, no. 1: 73. https://doi.org/10.3390/jmse13010073
APA StyleLu, Y., Zhang, J., Chen, Q., Xu, C., Irfan, M., & Chen, Z. (2025). AquaYOLO: Enhancing YOLOv8 for Accurate Underwater Object Detection for Sonar Images. Journal of Marine Science and Engineering, 13(1), 73. https://doi.org/10.3390/jmse13010073
