Next Article in Journal
Synergistic Integration of Multiple Wave Energy Converters with Adaptive Resonance and Offshore Floating Wind Turbines through Bayesian Optimization
Next Article in Special Issue
Assessing Critical Entities: Risk Management for IoT Devices in Ports
Previous Article in Journal
Localization of an Underwater Multitonal Source by Using a Vertically Distributed System in Deep Water
Previous Article in Special Issue
Spatial Structure and Vulnerability of Container Shipping Networks: A Case Study in the Beibu Gulf Sea Area
 
 
Font Type:
Arial Georgia Verdana
Font Size:
Aa Aa Aa
Line Spacing:
Column Width:
Background:
Article

Joint Ship Scheduling and Speed Optimization for Naval Escort Operations to Ensure Maritime Security

by
Xizi Qiao
1,
Ying Yang
2,*,
Yong Jin
2 and
Shuaian Wang
2
1
Tsinghua-Berkeley Shenzhen Institute, Tsinghua University, Shenzhen 518055, China
2
Faculty of Business, The Hong Kong Polytechnic University, Hung Hom, Kowloon, Hong Kong 999077, China
*
Author to whom correspondence should be addressed.
J. Mar. Sci. Eng. 2024, 12(8), 1454; https://doi.org/10.3390/jmse12081454
Submission received: 30 July 2024 / Revised: 14 August 2024 / Accepted: 21 August 2024 / Published: 22 August 2024
(This article belongs to the Special Issue Smart Seaport and Maritime Transport Management)

Abstract

Maritime transport is crucial for global trade, as over 80% of goods are transported by sea. Recent conflicts have exposed the vulnerability of shipping routes to disruptions. Therefore, devising an optimal plan for naval escort operations is critical to ensure that ships are safely escorted. This study addresses the naval escort operation problem by constructing a mixed-integer programming model that integrates escort scheduling of the warship with the speed optimization of liner ships, aiming to minimize overall cargo delay and fuel consumption costs while ensuring the protection of all ships. The results indicate that as the number of container ships increases, ships wait longer before departure with the warship, leading to a higher average delay cost per ship. For instances with a single ship type, ships have similar sailing speeds on different legs. The proposed model balances cargo delivery timeliness with carbon emission reduction, enhancing economic viability and environmental sustainability in crisis-prone maritime scenarios. Future research should explore real-time data integration and adaptive strategies to improve naval escort operations’ robustness and responsiveness.

1. Introduction

Maritime transport plays a crucial role in the global economy with over 80% of global trade by volume being transported by sea [1,2]. Ensuring the security of maritime transport is paramount, as it directly impacts the efficiency, reliability, and environmental sustainability of global trade [3]. The security of shipping routes is governed by a complex set of international laws and regulations. These regulations are designed to ensure the secure and efficient movement of goods while protecting the marine environment. Organizations such as the International Maritime Organization (IMO) set standards for the safety, security, and environmental performance of international shipping [4]. The International Ship and Port Facility Security (ISPS) code is a comprehensive set of measures designed to enhance the security of ships and port facilities worldwide, which aims to prevent and respond to threats of maritime terrorism by implementing stringent security protocols. Generally, if shipping routes are deemed unsafe, vessels are often forced to take longer, alternative paths, which results in increased travel time, higher fuel consumption, elevated operational costs, and greater carbon emissions [5,6].
Maritime incidents in conflict zones like the Black Sea and piracy hotspots such as the Gulf of Guinea and the Singapore Strait underscore the critical need for naval escorts. In the conflict with Ukraine, Russia’s Black Sea Fleet shifted from an offensive to a defensive role focusing on challenges posed by Ukrainian drone and missile attacks. The conflict has disrupted maritime operations in the Black Sea, emphasizing the fleet’s adaptation to new threats [7]. Similarly, the Gulf of Guinea, notorious for piracy, has seen numerous attacks on commercial vessels, resulting in kidnappings and cargo theft. A naval escort presence could have deterred such activities or responded more effectively to threats [8]. In the Singapore Strait, where piracy and armed robbery against ships are recurrent, incidents could have been avoided with coordinated escort operations, ensuring safe passage through one of the world’s busiest maritime chokepoints [9]. These examples highlight the strategic importance of escorts in safeguarding maritime security in high-risk regions.
The recent conflict in the Red Sea region serves as another example of the challenges faced in ensuring maritime security. It is estimated that 12% of global trade, valued at over USD 1 trillion, transits through the Red Sea annually [10]. However, the escalation of hostilities has led to numerous attacks on merchant vessels, compelling major shipping companies like Maersk and MSC to abandon the Suez Canal route in favor of the significantly longer Cape of Good Hope route. The rerouting of ships to avoid the Red Sea has resulted in a substantial increase in logistics costs. The longer routes around the Cape of Good Hope have led to a doubling of fuel expenses and operational costs [11]. According to the United Nations Conference on Trade and Development (UNCTAD) [12], the environmental impact is considerable, with greenhouse gas emissions from shipping routes between southeast Asia and northern Europe estimated to have increased by 70%. The longer travel distances and higher fuel consumption contribute to this rise, exacerbating the global carbon footprint and undermining efforts to combat climate change. In response to such crises, multinational naval escort operations are often deployed to protect shipping routes. These operations involve coordinated efforts by multiple countries to ensure the safe passage of vessels through high-risk areas. For example, the U.S. has deployed additional warships to escort commercial vessels with the launch of Operation Prosperity Guardian in response to Houthi-led attacks on shipping in the Red Sea. Additionally, the Navy is collaborating with international partners to enhance maritime surveillance and intelligence-sharing efforts [13]. Operation Aspides, a European Union military initiative, was launched in response to Houthi attacks on international shipping in the Red Sea. This operation is described as “purely defensive”, aiming to enhance maritime surveillance in the region, provide escort services to merchant vessels, and defend against potential strikes [14].
Given the limited resources available for escort operations, it is crucial to optimize these operations to balance the timeliness of cargo delivery with minimum carbon emissions. The challenge lies in the scheduling and speed optimization of escort vessels to provide maximum protection while ensuring efficient fuel use and reduced environmental pollution. However, the existing literature focused on maritime security relies on case studies and data analysis to assess strategic or operational effectiveness, while fewer studies use quantitative methods for optimization. These quantitative studies focus on minimizing travel delays and risks for naval escorts but often overlook broader economic and environmental impacts.
To address this gap, our study makes the following specific contributions:
  • We formulate the naval escort operation problem (NEOP) into a comprehensive mathematical model that jointly optimizes the scheduling of naval escorts and the speed optimization of liner ships. This model aims to reduce cargo delay costs and fuel consumption costs simultaneously.
  • Our model considers a range of decisions, including fleet departure times, fleet grouping, and the speed of each liner ship across different legs of the voyage. This multifaceted approach enhances the overall operational efficiency of the system.
  • We derive the lower bounds of certain parameters within the model based on the problem characteristics. This derivation helps in achieving a more compact and efficient model form.
  • Against the backdrop of the Red Sea Crisis, we design a detailed case study and conduct a series of numerical experiments to test the model’s performance. These experiments provide robust evidence for the model’s practical application, demonstrating its potential to maintain economic viability and environmental sustainability in crisis-prone maritime transport scenarios.
By addressing these contributions, our study not only advances the quantitative optimization of naval escort operations but also underscores the importance of integrating economic and environmental considerations into maritime security operations.

2. Literature Review

Maritime security has been a critical area of research due to its significant implications for global trade and economic stability [15,16,17]. From the perspective of the shipping industry, maritime security entails the adoption and implementation of measures designed to protect ships and their cargo from various threats. Germond [18] highlights that geographical factors such as the length of coastlines, strategic maritime routes, and proximity to potential conflict zones play significant roles in shaping national and international maritime security strategies. The geopolitical dimension also encompasses the political will and capability to deploy naval forces to protect national interests in distant maritime areas.
Some studies emphasize the importance of developing comprehensive frameworks to address maritime security challenges from a strategic level. Zohourian [19] propose a new maritime security architecture based on geopolitical analysis and strategic frameworks, addressing the strategic importance of the Maritime Silk Road, the South China Sea, and the Persian Gulf. They suggest enhanced cooperation and new security frameworks to manage the complex geopolitical dynamics in these critical maritime regions. Similarly, Ringsberg and Cole [20] create a general conceptual framework, which aims to explore barriers to compliance with maritime security guidelines (MSGs) at Swedish ports in the Baltic Sea. Through empirical data analysis, they identify limited resources, inadequate security culture, and lack of management tools as key barriers.
From an operational perspective, some researchers focus on evaluating and enhancing maritime security through different mechanisms and regional cooperation. Operational experiences include inspecting vessels and facilities, responding to terrorism threats, monitoring access, and so on [21], whose purpose is to ensure comprehensive threat assessment and security planning in the maritime context. Sluiman and de Koning [22] discuss the role of naval vessel traffic services in enhancing the safety of merchant shipping during maritime security operations, using terrorism in the Sunda Strait, piracy in the Gulf of Aden, and a terrorist threat in the Strait of Gibraltar as case studies. Shukri [23] examines terrorism in the Mediterranean and evaluates Operation Active Endeavour of the North Atlantic Treaty Organization (NATO) implemented to combat maritime terrorism. Using textual analysis and interviews, the study concludes that NATO’s operations significantly reduced terrorist activities and enhanced sea lane security. Gustafsson [24] investigates the role of coast guards in maintaining maritime security, with a particular focus on Finland and the Åland Islands in the Baltic Sea. By conducting case studies and an analysis of legal and security frameworks, he highlights the effectiveness of the coast guard as a specific regional security measure. Gopal and Alverdian [25] examine the maritime security cooperation between India and Indonesia. They employ a qualitative analysis of policy documents and bilateral agreements and conclude that enhanced cooperation is crucial for regional maritime security.
In addition to the qualitative discussions and data analyses used to study the current state and effectiveness, some research employs quantitative methods to improve and optimize operational experiences. Hrstka and Vanek [26] address the optimization of group transit schedules in the Gulf of Aden in the Indian Ocean using dynamic programming. Given the speed distribution of all the merchant ships, merchant ships are gathered into several groups with different speed levels, aiming at minimizing delays. Jakob et al. [27] leverage multi-agent simulations to dynamically adjust departure schedules based on real-time data in order to optimize patrol strategies against piracy, focusing on the interaction between agents and the effectiveness of patrols. Similarly, Vaněk and Pěchouček [28] propose a dynamic group transit scheme employing bi-objective mixed integer programming with spatial and temporal constraints to find Pareto optimal solutions with the aim of minimizing both delays and the risk of sailing alone. Furthermore, Vaněk et al. [29] utilize a mixed-integer linear programming model to find the optimal on-demand group transit schemes, aiming to minimize the negative impacts of piracy by comparing fixed and dynamic schedules.
Generally, the majority of literature in the field of maritime security employs case studies, textual analysis, or data analysis to construct conceptual frameworks for maritime security and assess the effectiveness of existing operational modes. A minority of studies adopt quantitative methods, such as mathematical programming and simulation, to adjust and optimize existing operational approaches. In the context of naval escort scenarios, quantitative research mainly focuses on making decisions regarding ship grouping, fleet speed, and departure times based on the speed distribution of vessels with the objective of minimizing overall delay costs and the risks associated with sailing alone. However, these studies mainly define delay costs as the extra travel time, which occurs when ships join a fleet and sail at a common speed instead of sailing individually through the escorted area. This approach only measures the localized delay impact of naval escort operations. By optimizing the grouping and departure times for escort operations without integrating merchant vessel behavior, these studies overlook the economic impact of escort operations for cargo transport as well as the environmental impact of vessel emissions. Consequently, potential improvements in these areas are overlooked.
To fill this research gap, we address the NEOP by constructing a mixed-integer programming (MIP) model that integrates escort scheduling with the speed optimization of liner ships. The objective function aims to minimize the overall cargo delay cost and fuel consumption cost of ships, achieving a comprehensive optimization of naval escort operations. In Section 3, we elaborate on the problem formulation in three parts: (1) a description of the NEOP, which includes the scheduling of escort operations for the warship and speed optimization for liner ships; (2) the mathematical formulation of the problem; and (3) model analysis, which derives tighter bounds for parameters in the MIP model. In Section 4, a case study based on the context of the Red Sea Crisis is conducted, and numerical experiments are carried out to verify the model’s performance. Finally, Section 5 concludes this work.

3. Problem Formulation

3.1. Problem Description

A group of liner ships denoted by the set V = { 1 , 2 , , | V | } transport goods between a group of ports denoted by the set P . Each ship v V transports from its origin port O v P to its destination port D v P . Since all the ships should be protected by a warship when traversing designated sea areas, each ship needs to join the fleet protected by the warship, travel from the start location (S) to the end location (E) of the escort operation, and then proceed to its destination port. After one round of the escort operation, the warship returns to the start location and prepares for another round. The voyage between two consecutive positions is called a leg. Define s v to be the leg of ship v sailing from its origin port to the start location, i.e., s v = ( O v , S ) . Similarly, define e v as the leg of ship v sailing from the end location to its destination port, i.e., e v = ( E , D v ) . Let R v = { s v , e v } be the set of legs of ship v that either end at the start location S or start at the end location E. Accordingly, the set of legs of all the liner ships is defined as R = v V R v . Figure 1 illustrates the escort operation network with one liner ship, where each node represents a position and each edge signifies a leg.

3.1.1. Escort Operation Scheduling of the Warship

In the field of maritime transportation, significant delays in ship arrivals at ports can lead to considerable financial losses [30,31]. Due to the expected arrival time constraints for each ship to reach its destination, exceeding this time limit incurs additional delay costs per hour. Therefore, determining the appropriate departure time for each escort operation and selecting which ships to include in the escort convoy becomes a crucial decision to minimize the overall delay costs for all ships. Let T be the length of the planning horizon for the escort operation and define the set K = { 1 , 2 , , | K | } as the rounds of the escort operation. The variable t k , k K is defined as a continuous variable, which means the departure time of the k-th round escort operation. The variable x k v , k K , v V is defined as a binary variable, which is equal to 1 if ship v is assigned to round k and 0 otherwise.
The warship executes the operation by escorting the fleet composed of several liner ships from the start location to the end location. Due to the limited protective capacity of a single warship, the maximum number of ships in the fleet is restricted to C; thus, we have
v V x k v C , k K .
Throughout the escort process, we assume that all the ships maintain a constant speed at a relatively low value to prevent collisions and other incidents within the fleet. Let T S be the sailing time of the fleet traveling from the start location to the end location. The warship returns to the start location at a given speed with T E denoting the sailing time of the warship traveling from the end location to the start location. The round k + 1 operation can be started after the warship finishes the round k and returns to the start location, that is
t k + T S + T E t k + 1 , k K { | K | } .
To calculate the arrival time of each ship, we let a v , v V represent the time of ship v leaving from its origin port O v . Define t v r , r R v , v V as a continuous variable, indicating the sailing time of ship v traveling on leg r. Define y v as a continuous variable, meaning the time of ship v arriving at its destination port. A common technique in MIP involves using a binary variable to determine if a linear constraint is active [32,33]. For example, if ship v is assigned to round k, i.e., x k v = 1 , then the arrival time of ship v can be computed by
t k + T S + t v r y v , r = e v .
Accordingly, defining M as a large positive number, the constraint can be linearized into a big-M constraint as follows:
t k + T S + t v r y v M ( 1 x k v ) , k K , v V , r = e v .
Let l v , v V denote the expected arrival time of ship v arriving at its destination port D v . If ship v arrives on time, then the delay of ship v, defined as u v , equals zero. If its arrival time is larger than the expected arrival time, then u v = y v l v . Thus, the delay of ship v can be expressed as
u v = max { y v l v , 0 } , v V .
Equation (5) can be further linearized as the following form:
u v y v l v , v V
u v 0 , v V .
The delay cost, typically comprising charter cost, inventory cost of the cargo on board, and other related expenses, is relevant to the type of the ship. Assuming that the delay cost per hour of each ship is proportional to the ship capacity, the total delay cost is calculated as
v V λ c v u v
where λ is the delay cost ratio and c v , v V is the capacity of ship v.

3.1.2. Speed Optimization of Liner Ships

Given that fuel consumption is the primary source of emissions and represents a significant portion of operating costs, shipping companies are intensifying their efforts to enhance ship energy efficiency [34]. Numerous studies have shown that the fuel consumption of a ship increases with its sailing speed [35,36,37,38,39]. Therefore, to reduce fuel consumption during ship navigation, it is necessary to optimize the speed of ships through the coordinated scheduling of escort operations, which helps decrease energy consumption and mitigate environmental pollution.
In addition to its relationship with the sailing speed, the fuel consumption is also dependent on the voyage leg. Due to varying weather conditions and sea states, such as currents, each leg may have different optimal sailing speeds [35]. Denote α r and β r as coefficients determined through the regression analysis methods using the empirical data collected from ships. The daily fuel consumption D F C v r , r R v , v V (tons/day) and the sailing speed q v r , r R v , v V (knot, i.e., nautical mile per hour) have the following power relationship [36]:
D F C v r = β r × ( q v r ) α r , r R v , v V .
According to Dulebenets [36] and Gu et al. [40], we can derive the relationship between the fuel consumption per nautical mile F C v r , r R v , v V (tons/nm) and the sailing speed q v r (knot) based on Equation (9). Define d v r , r R v , v V as the oceanic distance (nm, i.e., nautical mile). The process of obtaining the F C v r involves dividing the product of the D F C v r and the ratio of the sailing time in one day ( t v r / 24 ) by the sailing distance ( d v r ). Mathematically, this relationship is captured by the equation below:
F C v r = D F C v r × t v r 24 d v r = β r 24 × ( q v r ) α r 1 = β r ˜ × ( q v r ) α r 1 , r R v , v V .
Since the speed of the fleet sailing from the start location to the end location and the speed of the warship returning to the start location are predetermined values, only the sailing speeds of liner ships need to be optimized. That is, the liner shipping company needs to decide the optimal speed of each leg for each ship. If ship v is assigned in round k of the escort operation, then the travel time of leg s v should be no more than t k a v . Thus, we can derive the sailing speed of leg s v by
d v r q v r ( t k a v ) M ( 1 x k v ) , k K , v V , r = s v .
Given the parameter d v r and the decision variable t v r , the sailing speed of leg e v is calculated by the following quadratic constraint:
t v r q v r d v r , v V , r = e v .
The lower bound and the upper bound of sailing speeds are decided by the ship’s structural design [41,42]. Certain ship designs may lose stability at low speeds, necessitating a lower bound of sailing speed to maintain control and stability. Meanwhile, the engine’s maximum power and propulsion system efficiency determine the ship’s top speed. Therefore, the sailing speed of ship v on leg r should be limited within a certain range. Let QL v and QU v be the lower bound of sailing speed and the upper bound of the sailing speed of ship v on leg r, respectively; then, we have
QL v q v r QU v , v V , r R .
Let γ be the price of fuel per ton. The total fuel consumption of all the liner ships sailing on legs in R is computed by
v V r R v γ d v r β r ˜ q v r α r 1 .

3.2. Model Formulation

The joint ship scheduling and speed optimization problem can be stated as follows. Given a group of liner ships with their respective origin ports, departure times, destination ports, expected arrival times, distances from origin ports to the start location of the escort operation and distances from the end location to destination ports, we also know the sailing time of the fleet from the start location to the end location and the return time of the warship. Based on the provided information, we need to determine the departure time of each escort operation and select which ships to protect in each round, as well as optimize the sailing speed of each liner ship, in order to minimize the total delay cost and fuel consumption cost.
The problem can be formulated as a mixed-integer nonlinear programming model [P1]. The notations used in the formulation are listed in Table 1.
[ P 1 ] min v V λ c v u v + v V r R v γ d v r β r ˜ q v r α r 1
s . t . k K x k v = 1 , v V
v V x k v C , k K
t k + T S + T E t k + 1 , k K { | K | }
t k T , k = | K |
d v r q v r ( t k a v ) M ( 1 x k v ) , k K , v V , r = s v
t k + T S + t v r y v M ( 1 x k v ) , k K , v V , r = e v
t v r q v r d v r , v V , r = e v
y v l v u v , v V
QL v q v r QU v , v V , r R
x k v { 0 , 1 } , k K , v V
y v , u v , t k , t v r , q v r 0 , k K , v V , r R .
The objective function (15) minimizes the total delay cost and fuel consumption cost. Constraints (16) require that each ship v is assigned to one round. Constraints (17) denote the maximum number of ships assigned to each round. Constraints (18) mean that the round k + 1 can be started after the warship completes round k and returns to the start location. Constraints (19) guarantee that the departure time of the last round is within the entire planning horizon. Constraints (20) state that ship v can be assigned to round k if ship v arrives at the start location before round k starts. Constraints (21) calculate the time of ship v arriving at its destination port. Constraints (22) derive the time and speed of ship v traveling from the end location to its destination port. Constraints (23) compute the delay of each ship. Constraints (24) define the lower and upper bounds of sailing speed. Constraints (25) and (26) are the decision variable constraints.

3.3. Model Analysis

According to the existing literature [43], choosing an appropriate value for M helps refine the model and generally improves its effectiveness in the subsequent solution processes. Based on the problem features, we can derive the lower bound of parameter M in Constraints (20) and Constraints (21), respectively.
The distance from O v to S of ship v is denoted as d v s v . For simplicity, we will use d v s to represent d v s v from now on. This simplification applies to the notation for sailing distance, sailing time, and sailing speed of ship v on leg e v and leg s v . Let a max be the maximum departure time of all the ships. For the distance, we denote d max s as the maximum distance of all the ships sailing from their origin ports to the start location and denote QU max as the maximum value of the upper bound speed of all the ships. These parameters can be expressed as
a max = max v V a v
d max s = max v V d v s
QU max = max v V QU v .
Lemma 1.
A lower bound of M in constraints (20) is
d max s + QU max a max .
Proof. 
For the left-hand side of constraints (20), when ship v departs from its origin port after the start of k-th escort operation, the term ( a v t k ) is positive. Then, we can derive the following relationship:
d v r q v r ( t k a v ) = d v r + q v r ( a v t k )
d v r + q v r a v
d v r + QU v a v
max v V d v s + max v V QU v max v V a v
= d max s + QU max a max .
Therefore, an upper bound of d v r q v r ( t k a v ) is d max + QU max a max , which can be set as the value of M in constraints (20). □
Let a min be the minimum departure time of all the liner ships. Let t min s be the minimum sailing time for all the ships from their origin ports to the start location. Denote t min e and t max e as the lower bound of the minimum sailing time and the upper bound of the maximum sailing time of all the ships from the end location to their destination ports, respectively. These parameters can be expressed as
a min = min v V a v
t min s = min v V d v s max v V QU v
t min e = min v V d v e max v V QU v
t max e = max v V d v e min v V QL v .
Lemma 2.
A lower bound of M in Constraints (21) can be derived as
T + t max e a min t min s t min e .
Proof. 
A lower bound of y v , i.e., y v L , can be approximated by the sum of the minimum departure time, the minimum sailing time from the origin port to the start location, the sailing time from the start location to the end location and the minimum sailing time from the end location to the destination port, that is
y v L = min v V a v + min v V t v s + T S + min v V t v e .
For the minimum sailing time on each leg, we also can derive its lower bound:
min v V t v j min v V d v j max v V q v j = min v V d v j max v V QU v , j R v .
Based on (41) and (42), we have
y v L min v V a v + min v V d v s max v V q v s + T S + min v V d v e max v V q v e
= min v V a v + min v V d v s max v V QU v + T S + min v V d v e max v V QU v
= a min + t min s + T S + t min e .
According to Constraints (19), T is the upper bound of t k . Therefore, for the left-hand side of Constraints (21), the following relationships can be derived:
t k + T S + t v r y v T + T S + max v V t v e y v L
T + T S + max v V d v e min v V QL v ( a min + t min s + T S + t min e )
= T + t max e a min t min s t min e .
Therefore, an upper bound of t k + T S + t v r y v is T + t max e a min t min s t min e , which can be set as the value of M in Constraints (21). □

4. Numerical Experiments

In this section, we conduct a case study using the example of naval escort operations in the Red Sea region. All experiments are implemented in Python 3.9, using Gurobi 11.0.2 [44] for solving the [P1] model. The experiments are conducted on a MacBook Air (Apple Inc., Cupertino, California, USA) equipped with an Apple M2 chip, 16 GB of RAM, and the macOS operating system. The parameters of the models are calibrated in preliminary studies [35,36,45], and their final values are presented in the following sections, which are specified in Section 4.1.

4.1. Description of Parameter Settings

To ensure the safety of liner ships traveling from the Gulf of Aden through the Bab-el-Mandeb Strait to the Red Sea, we designated the start location (S) near Balidah and the end location (E) near the Hanish Islands. The planning horizon is two weeks, i.e., T = 336 h. We select Guangzhou (GZ) and Mumbai (MB) as the origin ports and choose Barcelona (BL) and Jeddah (JD) as the destination ports. Each ship first travels from its origin port to S, then from S to E, and finally from E to its destination port. Therefore, the four complete routes and their respective distances can be represented are illustrated in Figure 2.
Taking the route from GZ to JD as an example, we visually demonstrate the ship sailing route in Figure 3. The ship departs from its original port (GZ), reaches the start location S, and then, accompanied by the warship, traverses the naval escort route in orange to the end location E before finally sailing to the destination port (JD).
Denote the total distance of each route as d ( O , D ) ; then, we have d ( GZ , JD ) = 5924.70 nm, d ( GZ , BL ) = 8310.74 nm, d ( MB , JD ) = 2424.82 nm and d ( MB , BL ) = 4810.91 nm. The speed of the fleet sailing from S to E is 12 knots, and the speed of the warship from E to S is 25 knots. Accordingly, we have T S = 43.33 h and T E = 20.80 h. When performing escort operations, the warship can escort up to 15 vessels at a time ( C = 15 ), which is defined as the fleet capacity. The number of patrol rounds K is determined based on the total number of ships within the planning horizon and the fleet capacity. The delay cost ratio is set to 1 ( λ = 1 ). The group of liner ships consists of three types of container ships with different capacities, including 5000-TEU, 10,000-TEU, and 15,000-TEU. Each type of ship has a specific upper bound speed (QU) and a lower bound speed (QL). The average speed QA is calculated by QA = ( QU + QL ) / 2 . The ship information is listed in Table 2.
Each ship departs from its origin port with the departure time a v randomly generated from integers between 0 and 6. The expected arrival time is calculated by the start time and the average sailing time, i.e., l v = a v + d ( O v , D v ) / Q A v , v V . As for the relationship between sailing speed and fuel consumption, Wang and Meng [35] suggest that the third power relation can be applied in Equation (9) if sufficient historical data are lacking. Thus, we set α r = 3 , r R and β r ˜ = 0.0005 , r R [36]. The ship fuel price fluctuates from 200 to 1000 USD/ton [45]. Generally, we set γ = 500 USD/ton.
Table 3 records the experiment settings. “Group ID” lists the identifier for each group of instances. “Instance ID” specifies the instance numbers included in each group, e.g., group G0 includes instances 1 to 14. The number of ships is denoted as | V | . The list [i,j,f] represents numbers generated starting from i, incrementing by f, up to j. Instances in G0 have different ship numbers. The ship number | V | varies from 10 to 75 with 5 as the interval. Within each instance, the type of each ship is randomly chosen from the three types. Instances from 15 to 29 are the small-scale instances with a single ship type. For example, for instances in G1, | V | varies from 10 to 30 with 5 as the interval, respectively. Ships in this group of instances are all 5000-TEU container ships. The other two groups have a similar way of configuration. For all the instances, we set the time limit of the solving process to 3600 s.

4.2. Result Analysis

This section presents numerical experiments conducted to demonstrate the applicability of the proposed mathematical model for naval escort operations in the Red Sea area. Initially, we present the optimized results of the operation for a single scenario. Subsequently, we evaluate the model performance across instances involving varying numbers of ships with multiple ship types, i.e., G0, and instances involving varying numbers of ships with a single ship type, i.e., G1 to G3.

4.2.1. Optimized Operation Results in One Scenario

For illustrative purposes, we use the first instance (Instance ID = 1 ) to explain the parameter settings and optimized results. The parameters of the instance are listed in Table 4 and have been defined in Section 3.
The [P1] model is solved to optimality within 0.11 s. The optimal objective value is USD 4.21 million, with USD 0.10 million delay cost and USD 4.11 million fuel cost. Table 5 records the optimized results of the first instance. k v represents the round of the escort operation that ship v is assigned to. t k is the departure time of round k, which is also the departure time of the ship being assigned to round k sailing from S to E. q v s is the optimized sailing speed of the ship from O v to S and q v e is the optimized sailing speed of the ship from E to D v . Meanwhile, t v s represents the sailing time from O v to S, and t e is the sailing time from E to D v . y v denotes the arrival time of ship v and u v is the delay duration of ship v. “Avg” row records the average value of each column and “Var” row contains the variance of each column.
All the ten ships in the first instance are assigned to two rounds, departing at times 269.15 and 73.54 , respectively. Generally, the average q v s (19.01 knots) is similar to the average q v e (19.11 knots). However, the variance of q v s (0.49) is much smaller than that of q v e (13.15). This is because all the ships are divided into two groups, each with a unified departure time. Ships that have a longer distance from O v to S ( d v s ) or depart later from O v are assigned to the second group, while those who are closer or depart earlier from O v are assigned to the first group. This ensures that all ships can arrive at S on time at an appropriate speed, avoiding excessive fuel consumption due to high speeds. After the fleet arrives at E, the ships proceed to their respective D v . Since each ship has a different expected arrival time ( l v ), to minimize cargo delay costs, there will be significant speed differences among the ships on the route from E to D v .
The values of t k and t v s are equal for ship 1, which means that once ship 1 arrives at S, it sets off with the fleet without waiting at S. For other ships, t k is larger than t v s , indicating that a waiting period exists after each ship arrives at S. Among the ten ships, two of them exceed their expected arrival times with an average delay duration of 0.67 h. Only a small number of ships experience short delays, indicating that our model can effectively reduce the economic losses associated with cargo delivery delays.

4.2.2. Instances with Multiple Ship Types

We design 14 instances with different ship numbers to test the model performance on different problem scales. Each instance includes three types of ships. Table 6 includes the parameters and the value of decision variables. The variable with an overline represents the average value of the corresponding variable previously defined. For example, d s ¯ denotes the average d v s of all the ships in each instance.
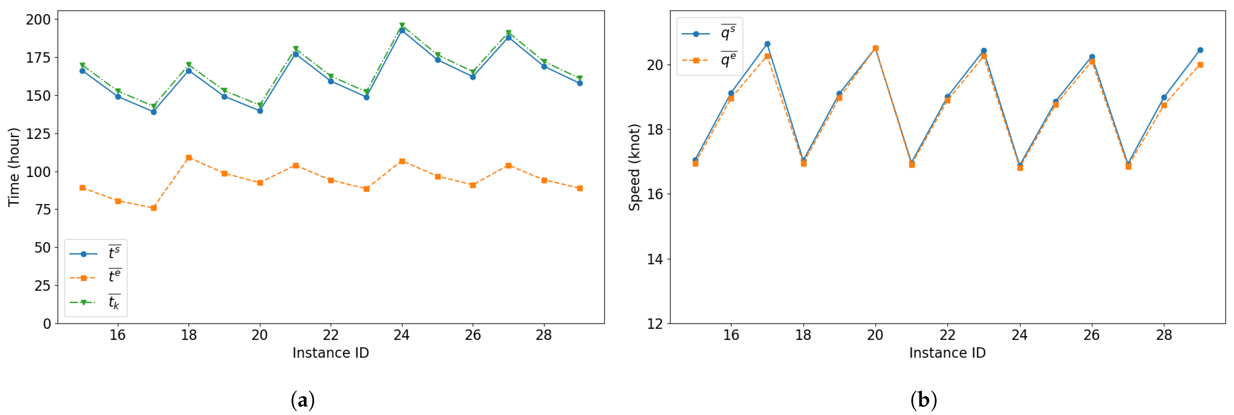
Figure 4 illustrates the variation of the average speed and the average time. In Figure 4a, we use a blue solid line, orange dashed line and green dash–dot line to represent t s ¯ , t e ¯ and t k ¯ respectively. In Figure 4b, the solid line in blue corresponds to q s ¯ and the dashed line in orange represents q e ¯ .
With the increase in the number of container ships | V | , t e ¯ exhibits minor variations, while t s ¯ and t k ¯ gradually increase, as shown in Figure 4a. It is worth mentioning that the difference between t k ¯ and t s ¯ gradually increases as | V | increases, which means the average time for all the ships waiting at S becomes longer with the expense of the problem scale. It contributes to the increase in delay u ¯ as shown in Table 6.
The results in Table 6 and Figure 4b show that q e ¯ has a minor fluctuation between 18.17 and 19.36, whereas q s ¯ increases from 19.01 to 19.16 and then declines from 19.16 to 16.53. The reason why the trends of q s ¯ and q e ¯ are different is that although neither d s ¯ nor d e ¯ changes significantly with the increase in | V | , the departure time t k ¯ first decreases (instances from 1 to 5) and then increases (instances from 5 to 14). If ship v is assigned to the k-th round of tasks, its arrival time at S cannot be later than t k . Therefore, for similar distances d s , delaying the ship’s arrival at S allows for a longer travel time, resulting in a gradual increase in q s . Thus, for instances with similar values of d s ¯ , the curves of t k ¯ and q s ¯ have opposite trends.
Table 7 shows the results and the performance of the model. “Total cost (million USD)” is the objective value of the [P1] model, which consists of “Delay cost (million USD)” and “Fuel cost (million USD)”. “Delay cost ratio (%)” is the ratio of delay cost to total cost. “CPU time (s)” is the computational time of the model solved by Gurobi. Due to the setting of the time limit, some hard cases cannot obtain optimal solutions within the limit. “Model status” records the status of the model and “Gap (%)” represents the percentage difference between the current best lower bound and the best known upper bound on the objective function value. “Feasible” means the optimization process is terminated due to reaching the time limit, and a feasible solution has been found. “Optimal” means an optimal solution has been found within the time limit.
Figure 5 shows the objective value, i.e., total cost of instances with different ship numbers. In Figure 5a, the blue solid line, orange dashed line and green dash–dot line represent the total cost, delay cost, and fuel cost, respectively. In Figure 5b, the curves represent the average total cost, the average delay cost, and the average fuel cost of ships in each instance.
From the results in Table 7 and Figure 5a, we can observe that the total cost continues to increase with the expansion of the number of ships, which is driven by increases in its components, including delay costs and fuel costs. Figure 5b shows the trends of each type of average cost, which are calculated by the corresponding costs divided by the number of ships. The average fuel cost remains constant, while the average delay cost gradually increases. Along with the increase in the delay–cost ratio, these phenomena indicate that as the scale of the container ships expands, the proportion of delay costs will occupy a larger share, amplifying the impact of delays. Regarding the performance of the model recorded in Table 7, five of fourteen instances can be solved to optimality within the time limit.

4.2.3. Instances with a Single Ship Type

To test the influence of the ship type on the results and the model performance, we design 15 small-scale instances with | V | ranging from 10 to 30, where all the ships in each instance have a single ship type. Table 8 records the parameters and variable results, and Figure 6 includes the curves of the corresponding variable results. Table 9 contains the average speed results of instances with a single ship type. Here, q s ˜ and q e ˜ represent the average q s ¯ and the average q e ¯ of the instances in each group, respectively. q s ˜ QA means the difference between q s ˜ and QA. q e ˜ QA means the difference between q e ˜ and QA. σ q s ¯ 2 and the σ q e ¯ 2 denote the variance of q s ¯ and q e ¯ , respectively.
The difference between t k ¯ and t s ¯ is relatively small for each instance, as shown in Table 8 and Figure 6a, with an average value of 3.44 for all the instances, which indicates that ships wait for 3.44 h on average after arriving at the start location. Furthermore, the delay u ¯ is even equal to zero for each case.
In Figure 6b, the curves of the optimal q s ¯ and q e ¯ almost overlap, meaning that the difference between q s ¯ and q e ¯ is very small for each instance. The periodic variations of the curves in Figure 6b can be further explained by the results in Table 9. Instances with a single ship type have similar values of q s ¯ . For example, the mean of q s ¯ ( q s ˜ ) of G1 is 16.97 with a variance ( σ q s ¯ 2 ) of 0.0040, indicating that the q s ¯ of instances within the same group are tightly clustered around the average value q s ˜ . For instances with higher QA, its q s ˜ is higher as well as its difference between QA. According to the problem setup, ships with larger capacities are expected to have higher average speeds. Therefore, given the similar sailing distance, ships with larger capacities are expected to arrive earlier, leading to higher sailing speeds.
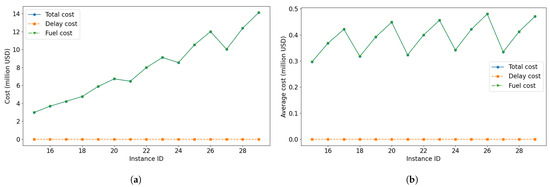
Table 10 contains the objective value and model performance of instances with a single ship type. For the small-scale problems with a single ship type, all fifteen instances can be solved to optimality within five minutes as recorded in Table 10, which is quite efficient. The delay u ¯ is zero, so the delay cost is zero and only the fuel cost exists for each instance.
Figure 7 depicts the objective value and its components of instances with a single ship type. From Figure 7a, we can see that the fuel cost increases, while the average fuel cost in Figure 7b fluctuates, because q s ¯ and q e ¯ have the same periodic pattern and the fuel cost is proportional to the square of the speed. Therefore, the curves in Figure 7a,b have the same pattern.
In summary, we designed 14 instances with multiple ship types and 15 instances with a single ship type to test the performance of the model. The results show that with the increase in the number of container ships | V | , the difference between t s ¯ and t k ¯ becomes larger, indicating a longer average waiting time at the start location for container ships. Small-scale instances with | V | no more than 30 can be solved to optimality within 10 s, while for instances with | V | exceeding 30, only feasible solutions can be obtained within the time limit of 3600 s. As | V | increases, both fuel and delay costs increase, leading to the expense of the total cost. However, the average fuel cost per ship stabilizes within a certain range, while the average delay cost per ship increases with the scale of the problem. For small-scale instances with a single ship type, an optimal solution can be obtained within 5 min. The difference between t s ¯ and t k ¯ is small for each instance, and ships wait at S for 3.44 h on average before setting off. The optimal delay u ¯ is zero for each instance, so all the cargo can arrive at the destination on time. Meanwhile, q s ¯ and q e ¯ almost have the same value for each instance, and instances with the same ship type have similar values of q s ˜ and q e ˜ .

5. Conclusions

Maritime incidents in conflict zones have a significant impact on the operation of shipping routes, highlighting the crucial need for naval escorts. Given the limited availability of escort resources, efficiently scheduling naval escort operations is vital to balancing economic and environmental considerations in practical applications. This study addresses the NEOP by constructing an MIP model that integrates escort scheduling with the speed optimization of liner ships, aiming to minimize the overall cargo delay cost and fuel consumption cost. Our research fills the gap in the literature by focusing not only on the operational effectiveness of naval escorts but also on their economic and environmental impacts. The problem formulation includes the scheduling of escort operations for warships and speed optimization for liner ships with a mathematical model that derives tighter bounds for parameters. The results show that with the increase in the problem scale, i.e., the number of container ships, ships wait for a longer period of time before leaving the start station with the fleet. Both the delay cost and the fuel cost increase, while the average fuel cost per ship is stable and the average delay cost per ship increases. For the instances with a single ship type, ships wait for 3.44 h on average before leaving the start location. For each instance, the average speed of ships on different legs is similar.
The study’s findings reveal several operational implications for optimizing naval escort and liner ship operations. As the fleet size increases, the average waiting time before departure extends, indicating that larger fleets require more sophisticated scheduling to minimize delays. This inefficiency can lead to increased operational costs, particularly as both fuel and delay costs rise with the number of ships. Furthermore, the consistent performance of single ship type instances, with shorter waiting times and more predictable speed and delay metrics, highlights the potential advantages of homogeneous fleets in simplifying operations. The rising delay costs, despite stable fuel costs, emphasize the importance of addressing logistical inefficiencies to reduce overall costs and environmental impact. These insights provide valuable guidance for managing large-scale naval and commercial fleet operations, where the coordination of security and efficiency is paramount. Moreover, the methods and results of this study can be applied to other regions facing similar maritime security challenges. By adapting the proposed model to specific regional contexts, policymakers can develop tailored and effective strategies for optimizing naval escort operations.
However, a limitation of the current study is that it only considers one-way escort missions with naval vessels remaining idle during their return journey. Future work could address this by considering two-way escort missions, making full use of naval escort resources. Exploring this aspect could open up opportunities to further optimize the utilization of naval assets, reduce idle time, and enhance the overall efficiency of escort operations. Additionally, integrating real-time data and adaptive strategies could improve the robustness and responsiveness of naval escort operations, further contributing to the balance between security, economic viability, and environmental sustainability in crisis-prone maritime transport scenarios.

Author Contributions

Conceptualization, S.W.; methodology, X.Q., Y.Y., Y.J. and S.W.; software, X.Q.; validation, X.Q. and Y.Y.; formal analysis, X.Q.; investigation, X.Q., Y.Y. and S.W.; resources, S.W.; data curation, X.Q. and Y.Y.; writing—original draft preparation, X.Q., Y.Y., Y.J. and S.W.; writing—review and editing, X.Q., Y.Y. and S.W.; visualization, X.Q.; supervision, S.W.; project administration, S.W. All authors have read and agreed to the published version of the manuscript.

Funding

This research received no external funding.

Institutional Review Board Statement

Not applicable.

Informed Consent Statement

Not applicable.

Data Availability Statement

The data that support the findings of this study are available within the article.

Conflicts of Interest

The authors declare no conflicts of interest.

References

  1. UNCTAD. Review of Maritime Transport 2023. 2023. Available online: https://unctad.org/publication/review-maritime-transport-2023 (accessed on 19 June 2024).
  2. Yu, H.; Fang, Z.; Fu, X.; Liu, J.; Chen, J. Literature review on emission control-based ship voyage optimization. Transp. Res. Part D Transp. Environ. 2021, 93, 102768. [Google Scholar] [CrossRef]
  3. Melnyk, O.; Onyshchenko, S.; Onishchenko, O.; Shumylo, O.; Voloshyn, A.; Koskina, Y.; Volianska, Y. Review of ship information security risks and safety of maritime transportation issues. TransNav Int. J. Mar. Navig. Saf. Sea Transp. 2022, 16, 717–722. [Google Scholar] [CrossRef]
  4. IMO. SOLAS XI-2 and the ISPS Code. 2024. Available online: https://www.imo.org/en/OurWork/Security/Pages/SOLAS-XI-2%20ISPS%20Code.aspx (accessed on 21 June 2024).
  5. Peng, H.; Wang, M.; An, C. Implied threats of the Red Sea Crisis to global maritime transport: Amplified carbon emissions and possible carbon pricing dysfunction. Environ. Res. Lett. 2024, 19, 074053. [Google Scholar] [CrossRef]
  6. Notteboom, T.; Haralambides, H.; Cullinane, K. The Red Sea Crisis: Ramifications for vessel operations, shipping networks, and maritime supply chains. Marit. Econ. Logist. 2024, 26, 1–20. [Google Scholar] [CrossRef]
  7. Delanoë, I. Russia’s Black Sea Fleet in the “Special Military Operation” in Ukraine. 2024. Available online: https://www.fpri.org/wp-content/uploads/2024/02/russias-black-sea-fleet-.pdf (accessed on 13 August 2024).
  8. Burerau, I.I.M. Piracy and Armed Robbery against Ships Report—1 January–31 December 2020. 2021. Available online: https://www.icc-ccs.org/reports/2020_Annual_Piracy_Report.pdf (accessed on 13 August 2024).
  9. ReCAAP Information Sharing Centre. Piracy and Armed Robbery against Ships in Asia: Annual Report January–December 2021. 2021. Available online: https://www.recaap.org/resources/ck/files/reports/annual/ReCAAP%20ISC%20Annual%20Report%202021.pdf (accessed on 13 August 2024).
  10. BBC News. Red Sea Crisis: What It Takes to Reroute the World’s Biggest Cargo Ships. 2024. Available online: https://www.bbc.com/future/article/20240119-red-sea-crisis-how-global-shipping-is-being-rerouted-out-of-danger (accessed on 21 June 2024).
  11. BBC News. What Do Red Sea Assaults Mean for Global Trade? 2024. Available online: https://www.bbc.com/news/business-67759593 (accessed on 21 June 2024).
  12. UNCTAD. Navigating Troubled Waters: Impact to Global Trade of Disruption of Shipping Routes in the Red Sea, Black Sea and Panama Canal. 2024. Available online: https://unctad.org/publication/navigating-troubled-waters-impact-global-trade-disruption-shipping-routes-red-sea-black (accessed on 22 June 2024).
  13. Reuters. What Is U.S.-Led Red Sea Coalition and Which Countries Are Backing It? 2023. Available online: https://www.reuters.com/world/us-red-sea-taskforce-gets-limited-backing-some-allies-2023-12-20/ (accessed on 22 June 2024).
  14. Hürriyet Daily News. Greece Takes Helm in EU Naval Mission in the Red Sea. 2024. Available online: https://www.hurriyetdailynews.com/greece-takes-helm-in-eu-naval-mission-in-the-red-sea-191131 (accessed on 22 June 2024).
  15. Xu, M.; Ma, X.; Zhao, Y.; Qiao, W. A systematic literature review of Maritime Transportation Safety Management. J. Mar. Sci. Eng. 2023, 11, 2311. [Google Scholar] [CrossRef]
  16. Otto, L. Introducing maritime security: The sea as a geostrategic space. In Global Challenges in Maritime Security: An Introduction; Springer International Publishing: Cham, Switzerland, 2020; pp. 1–11. [Google Scholar]
  17. Kismartini, K.; Yusuf, I.M.; Sabilla, K.R.; Roziqin, A. A bibliometric analysis of maritime security policy: Research trends and future agenda. Heliyon 2024, 10, e28988. [Google Scholar] [CrossRef]
  18. Germond, B. The geopolitical dimension of maritime security. Mar. Policy 2015, 54, 137–142. [Google Scholar] [CrossRef]
  19. Zohourian, M.A. A new maritime security architecture for the 21st century Maritime Silk Road: The South China Sea and the Persian Gulf. Rev. Estud. Const. Hermeneut. Teor. Direito (RECHTD) 2020, 12, 239–262. [Google Scholar] [CrossRef]
  20. Ringsberg, A.H.; Cole, S. Maritime security guidelines: A study of Swedish ports’ perceived barriers to compliance. Marit. Policy Manag. 2020, 47, 388–401. [Google Scholar] [CrossRef]
  21. Feldt, L.; Roell, P.; Thiele, R.D. Maritime security—Perspectives for a comprehensive approach. ISPSW Strategy Ser. Focus Def. Int. Secur. 2013, 2, 51–68. [Google Scholar]
  22. Sluiman, I.F.; de Koning, H. Naval vessel traffic services: Enhancing the safety of merchant shipping in maritime security operations. Nav. War Coll. Rev. 2010, 63, 123–138. [Google Scholar]
  23. Shukri, S. Combatting terrorism at sea: Assessing NATO’S maritime operations in the Mediterranean. J. Int. Stud. 2019, 15, 105–116. [Google Scholar] [CrossRef]
  24. Gustafsson, Å. Maritime security and the role of coast guards: The case of Finland and the Åland Islands’ demilitarisation. Balt. J. Law Politics 2019, 12, 1–34. [Google Scholar] [CrossRef]
  25. Gopal, P.; Alverdian, I. Maritime security cooperation between India and Indonesia: Imperatives, status and prospects. India Q. 2021, 77, 269–288. [Google Scholar] [CrossRef]
  26. Hrstka, O.; Vanek, O. Optimizing group transit in the Gulf of Aden. In Proceedings of the 15th International Student Conference on Electrical Engineering, Prague, Czech Republic, 12 May 2011. [Google Scholar]
  27. Jakob, M.; Vanek, O.; Hrstka, O.; Pechoucek, M. Agents vs. pirates: Multi-agent simulation and optimization to fight maritime piracy. In Proceedings of the AAMAS, Valencia, Spain, 4–9 June 2012; pp. 37–44. [Google Scholar]
  28. Vaněk, O.; Pěchouček, M. Dynamic group transit scheme for corridor transit. In Proceedings of the 2013 5th International Conference on Modeling, Simulation and Applied Optimization (ICMSAO), Hammamet, Tunisia, 28–30 April 2013; pp. 1–6. [Google Scholar]
  29. Vaněk, O.; Hrstka, O.; Pěchouček, M. Improving group transit schemes to minimize negative effects of maritime piracy. IEEE Trans. Intell. Transp. Syst. 2014, 15, 1101–1112. [Google Scholar] [CrossRef]
  30. Sanni-Anibire, M.O.; Mohamad Zin, R.; Olatunji, S.O. Causes of delay in the global construction industry: A meta analytical review. Int. J. Constr. Manag. 2022, 22, 1395–1407. [Google Scholar] [CrossRef]
  31. Zheng, X.B.; Kim, Y.S.; Shin, Y.R. Cost effectiveness analysis in short sea shipping: Evidence from Northeast Asian routes. J. Mar. Sci. Eng. 2021, 9, 1340. [Google Scholar] [CrossRef]
  32. Belotti, P.; Bonami, P.; Fischetti, M.; Lodi, A.; Monaci, M.; Nogales-Gómez, A.; Salvagnin, D. On handling indicator constraints in mixed integer programming. Comput. Optim. Appl. 2016, 65, 545–566. [Google Scholar] [CrossRef]
  33. Qiao, X.; Yang, Y.; Guo, Y.; Jin, Y.; Wang, S. Optimal routing and scheduling of flag state control officers in maritime transportation. Mathematics 2024, 12, 1647. [Google Scholar] [CrossRef]
  34. Yan, R.; Wang, S.; Psaraftis, H.N. Data analytics for fuel consumption management in maritime transportation: Status and perspectives. Transp. Res. Part Logist. Transp. Rev. 2021, 155, 102489. [Google Scholar] [CrossRef]
  35. Wang, S.; Meng, Q. Sailing speed optimization for container ships in a liner shipping network. Transp. Res. Part E Logist. Transp. Rev. 2012, 48, 701–714. [Google Scholar] [CrossRef]
  36. Dulebenets, M.A. Green vessel scheduling in liner shipping: Modeling carbon dioxide emission costs in sea and at ports of call. Int. J. Transp. Sci. Technol. 2018, 7, 26–44. [Google Scholar] [CrossRef]
  37. Elmi, Z.; Singh, P.; Meriga, V.K.; Goniewicz, K.; Borowska-Stefańska, M.; Wiśniewski, S.; Dulebenets, M.A. Uncertainties in liner shipping and ship schedule recovery: A state-of-the-art review. J. Mar. Sci. Eng. 2022, 10, 563. [Google Scholar] [CrossRef]
  38. Shih, Y.C.; Tzeng, Y.A.; Cheng, C.W.; Huang, C.H. Speed and fuel ratio optimization for a dual-fuel ship to minimize its carbon emissions and cost. J. Mar. Sci. Eng. 2023, 11, 758. [Google Scholar] [CrossRef]
  39. Tan, R.; Psaraftis, H.N.; Wang, D.Z. The speed limit debate: Optimal speed concepts revisited under a multi-fuel regime. Transp. Res. Part D Transp. Environ. 2022, 111, 103445. [Google Scholar] [CrossRef]
  40. Gu, Y.; Wang, Y.; Zhang, J. Fleet deployment and speed optimization of container ships considering bunker fuel consumption heterogeneity. Manag. Syst. Eng. 2022, 1, 3. [Google Scholar] [CrossRef]
  41. Wang, S.; Meng, Q.; Liu, Z. Bunker consumption optimization methods in shipping: A critical review and extensions. Transp. Res. Part E Logist. Transp. Rev. 2013, 53, 49–62. [Google Scholar] [CrossRef]
  42. Psaraftis, H.N.; Kontovas, C.A. Speed models for energy-efficient maritime transportation: A taxonomy and survey. Transp. Res. Part C Emerg. Technol. 2013, 26, 331–351. [Google Scholar] [CrossRef]
  43. Lübbecke, M.E. Column generation. Wiley Encycl. Oper. Res. Manag. Sci. 2010, 17, 18–19. [Google Scholar]
  44. Gurobi Optimization, LLC. Gurobi Optimizer Reference Manual; Gurobi Optimization, LLC: Beaverton, OR, USA, 2023. [Google Scholar]
  45. FreightWaves. Ship Fuel Enters Uncharted Territory as Prices Hit New Wartime Peak. 2022. Available online: https://www.freightwaves.com/news/ship-fuel-enters-uncharted-territory-as-prices-hit-new-wartime-peak (accessed on 20 June 2024).
Figure 1. Original problem description diagram.
Figure 1. Original problem description diagram.
Jmse 12 01454 g001
Figure 2. Four routes and their respective distances.
Figure 2. Four routes and their respective distances.
Jmse 12 01454 g002
Figure 3. An example of the route from GZ to JD.
Figure 3. An example of the route from GZ to JD.
Jmse 12 01454 g003
Figure 4. Results of instances with different ship numbers. (a) The average sailing time and the average departure time. (b) The average speed on different legs.
Figure 4. Results of instances with different ship numbers. (a) The average sailing time and the average departure time. (b) The average speed on different legs.
Jmse 12 01454 g004
Figure 5. Objective value and its components of instances with different ship numbers. (a) The total cost and its components. (b) The average total cost and its components.
Figure 5. Objective value and its components of instances with different ship numbers. (a) The total cost and its components. (b) The average total cost and its components.
Jmse 12 01454 g005
Figure 6. Results of instances with a single ship type. (a) The average sailing time and the average departure time. (b) The average speed on different legs.
Figure 6. Results of instances with a single ship type. (a) The average sailing time and the average departure time. (b) The average speed on different legs.
Jmse 12 01454 g006
Figure 7. Objective value and its components of instances with a single ship type. (a) The total cost and its components. (b) The average total cost and its components.
Figure 7. Objective value and its components of instances with a single ship type. (a) The total cost and its components. (b) The average total cost and its components.
Jmse 12 01454 g007
Table 1. Notations used in the formulation.
Table 1. Notations used in the formulation.
Sets
V Set of liner ships
R Set of voyage legs of liner ships, R = v V R v
R v Set of voyage legs of liner ship v, R v = { s v , e v }
K Set of rounds of the warship escort operation
Indices
vIndex for liner ships in V
rIndex for voyage legs in R
kIndex for rounds in K
s v Index for the leg of ship v from its origin port to the start location
e v Index for the leg of ship v from the end location to its destination port
Parameters
TPlanning horizon of the warship escort operation
CMaximum number of ships assigned to each round of the escort operation
λ Delay cost ratio
c v Capacity of ship v
a v Departure time of ship v leaving from its origin port
l v Expected arrival time of ship v arriving at its destination port
d v r Oceanic distance of ship v sailing on leg r
T S Sailing time of the fleet from the start location to the end location in each round
T E Sailing time of the warship from the end location to the start location in each round
QL v Lower bound of sailing speed of ship v sailing
QU v Upper bound of sailing speed of ship v sailing
α r , β r ˜ Coefficients of the fuel consumption function of leg r
γ Price of fuel per ton
MA large positive number
Decision Variables
x k v Binary, equals 1 if ship v is assigned to round k, and 0 otherwise
t k Departure time of round k
y v Time of ship v arriving at its destination port
u v Delay of ship v
t v r Sailing time of ship v on leg r
q v r Sailing speed of ship v on leg r
Table 2. Ship information.
Table 2. Ship information.
Ship Type5000-TEU10,000-TEU15,000-TEU
QL (knot)12.0012.0012.00
QU (knot)20.0023.0025.00
QA (knot)16.0017.5018.50
Table 3. Experiment settings.
Table 3. Experiment settings.
Group IDInstance ID | V | Ship Type (TEU)Fleet CapacityFuel Price (USD/ton)Delay Cost Ratio
G01–14[10, 75, 5]5000, 10,000, 15,000155001
G115, 18, 21, 24, 27[10, 30, 5]5000155001
G216, 19, 22, 25, 28[10, 30, 5]10,000155001
G317, 20, 23, 26, 29[10, 30, 5]15,000155001
Table 4. Parameters of the first instance.
Table 4. Parameters of the first instance.
Ship IDShip Type (TEU) QL v (Knot) QU v (Knot) ( O v , D v ) d ( O v , D v ) (nm) d v s (nm) d v e (nm) l v
110,0001223(GZ, JD)5924.604890.71513.93338.55
210,0001223(GZ, JD)5924.604890.71513.93341.55
310,0001223(GZ, JD)5924.604890.71513.93340.55
415,0001225(MB, JD)2424.781390.88513.93135.07
550001220(MB, BL)4810.391390.882900.02301.65
650001220(MB, BL)4810.391390.882900.02304.65
715,0001225(MB, JD)2424.781390.88513.93133.07
850001220(GZ, BL)8310.704890.712900.02525.42
915,0001225(MB, BL)4810.391390.882900.02263.02
1015,0001225(GZ, BL)8310.704890.712900.02451.23
Table 5. Optimized results of the first instance.
Table 5. Optimized results of the first instance.
Ship ID k v t k q v s (Knot) q v e (Knot) t v s (Hour) t v e (Hour) y v u v (Hour)
12269.1518.1719.69269.1526.10338.550.00
22269.1518.3817.66266.1529.10341.550.00
32269.1518.3118.29267.1528.10340.550.00
4173.5420.0025.0069.5420.56137.402.33
5173.5419.1715.6972.54184.81301.650.00
6173.5420.0015.4469.54187.81304.650.00
7173.5419.4425.0071.5420.56137.404.33
82269.1518.5913.62263.15212.97525.420.00
9173.5419.7219.8470.54146.18263.020.00
102269.1518.3120.90267.15138.77451.230.00
Avg1.50171.3519.0119.11168.6599.50314.140.67
Var0.259565.820.4913.159587.995957.7813,081.091.97
Table 6. Parameters and variable results of instances with different ship numbers.
Table 6. Parameters and variable results of instances with different ship numbers.
Instance ID | V | d s ¯ (nm) d e ¯ (nm) t k ¯ q s ¯ (Knot) q e ¯ (Knot) t s ¯ (Hour) t e ¯ (Hour) y ¯ u ¯ (Hour)
1103140.801706.98171.3419.0119.11168.6499.50314.140.67
2153024.131786.51164.3819.0819.26161.6599.75307.430.60
3202965.801826.28161.2819.1618.72158.2899.74304.320.45
4252930.811850.14159.8818.9618.17156.80103.12306.670.60
5302790.811786.51156.4518.5618.90151.6197.92299.023.56
6352790.811809.24166.9917.6619.31160.7895.74306.687.14
7402878.311706.97169.6317.6918.68162.6891.16306.247.58
8452790.811786.51166.0317.8318.69160.1794.24304.628.33
9502790.811802.42166.7817.9818.57161.5995.59306.668.16
10552790.811815.43173.5217.5418.57164.7496.40313.2813.08
11602907.471866.05181.9317.4018.58172.4099.71324.9913.47
12652952.341908.87190.3316.9019.05178.3099.77333.4216.15
13702890.811877.41192.3016.6019.26176.7097.03332.6620.59
14752884.141850.14194.3016.5319.36176.0895.29332.8923.61
Table 7. Model results of instances with different ship numbers.
Table 7. Model results of instances with different ship numbers.
Instance ID | V | Total Cost (Million USD)Delay Cost (Million USD)Fuel Cost (Million USD)Delay Cost Ratio (%)CPU Time (s)Model StatusGap (%)
1104.210.104.112.370.11Optimal0.00
2156.440.136.312.090.09Optimal0.00
3208.640.138.501.560.28Optimal0.00
42510.670.2210.442.111.58Optimal0.00
53012.790.7012.085.516.30Optimal0.00
63515.091.3913.709.193600.13Feasible14.46
74017.531.6515.889.433632.94Feasible19.58
84520.632.4618.1711.934056.07Feasible23.51
95022.562.4720.0910.943756.76Feasible8.85
105525.774.0321.7415.633600.15Feasible17.69
116028.704.5424.1615.823600.19Feasible15.35
126532.325.9126.4218.283942.15Feasible1.09
137036.358.4027.9523.103600.07Feasible1.47
147541.2510.7730.4826.113600.19Feasible2.23
Table 8. Parameters and variable results of instances with a single ship type.
Table 8. Parameters and variable results of instances with a single ship type.
Instance ID | V | Ship Type (TEU) d s ¯ (nm) d e ¯ (nm) t k ¯ q s ¯ (Knot) q e ¯ (Knot) t s ¯ (Hour) t e ¯ (Hour) y ¯ u ¯ (Hour)
151050002790.811468.37169.8617.0516.94166.2689.13302.290.00
161010,0002790.811468.37152.7919.1318.96149.1980.60276.690.00
171015,0002790.811468.37142.7820.6520.28139.1875.85261.930.00
181550002790.811786.51170.0317.0316.95166.30108.97322.310.00
191510,0002790.811786.51153.0419.1018.97149.3198.66295.000.00
201515,0002790.811786.51143.5120.5120.51139.7792.45279.250.00
212050002965.801706.98180.6316.9716.91177.28103.96327.890.00
222010,0002965.801706.98162.6419.0118.90159.2994.13300.070.00
232015,0002965.801706.98152.2220.4420.26148.8788.51284.030.00
242550003210.791754.70196.0116.8816.82192.69106.85346.150.00
252510,0003210.791754.70176.6918.8718.76173.3796.77316.770.00
262515,0003210.791754.70165.5320.2620.11162.2190.99299.820.00
273050003140.801706.97191.3816.9316.85188.18104.00338.680.00
283010,0003140.801706.97172.2718.9918.75169.0794.34309.920.00
293015,0003140.801706.97161.1620.4620.01157.9688.87293.340.00
Table 9. Average speed results of instances with a single ship type.
Table 9. Average speed results of instances with a single ship type.
Group IDInstance IDShip Type (TEU)QA (Knot) q s ˜ (Knot) q e ˜ (Knot) q s ˜ QA (Knot) q e ˜ QA (Knot) σ q s ¯ 2 σ q e ¯ 2
G115, 18, 21, 24, 27500016.0016.9716.890.970.890.00400.0027
G216, 19, 22, 25, 2810,00017.5019.0218.871.521.370.00830.0089
G317, 20, 23, 26, 2915,00018.5020.4620.231.961.730.01580.0292
Table 10. Model results of instances with a single ship type.
Table 10. Model results of instances with a single ship type.
Instance ID | V | Ship Type (TEU)Total Cost (Million USD)Delay Cost (Million USD)Fuel Cost (Million USD)CPU Time (s)Model StatusGap (%)
151050002.970.002.970.19Optimal0.00
161010,0003.680.003.680.09Optimal0.00
171015,0004.220.004.220.07Optimal0.01
181550004.760.004.760.37Optimal0.00
191510,0005.890.005.890.30Optimal0.00
201515,0006.730.006.730.19Optimal0.01
212050006.470.006.4711.80Optimal0.00
222010,0007.990.007.994.50Optimal0.01
232015,0009.120.009.123.71Optimal0.00
242550008.550.008.556.18Optimal0.01
252510,00010.530.0010.535.09Optimal0.00
262515,00012.010.0012.018.27Optimal0.00
2730500010.040.0010.0412.08Optimal0.01
283010,00012.380.0012.38262.06Optimal0.00
293015,00014.130.0014.1356.90Optimal0.00
Disclaimer/Publisher’s Note: The statements, opinions and data contained in all publications are solely those of the individual author(s) and contributor(s) and not of MDPI and/or the editor(s). MDPI and/or the editor(s) disclaim responsibility for any injury to people or property resulting from any ideas, methods, instructions or products referred to in the content.

Share and Cite

MDPI and ACS Style

Qiao, X.; Yang, Y.; Jin, Y.; Wang, S. Joint Ship Scheduling and Speed Optimization for Naval Escort Operations to Ensure Maritime Security. J. Mar. Sci. Eng. 2024, 12, 1454. https://doi.org/10.3390/jmse12081454

AMA Style

Qiao X, Yang Y, Jin Y, Wang S. Joint Ship Scheduling and Speed Optimization for Naval Escort Operations to Ensure Maritime Security. Journal of Marine Science and Engineering. 2024; 12(8):1454. https://doi.org/10.3390/jmse12081454

Chicago/Turabian Style

Qiao, Xizi, Ying Yang, Yong Jin, and Shuaian Wang. 2024. "Joint Ship Scheduling and Speed Optimization for Naval Escort Operations to Ensure Maritime Security" Journal of Marine Science and Engineering 12, no. 8: 1454. https://doi.org/10.3390/jmse12081454

APA Style

Qiao, X., Yang, Y., Jin, Y., & Wang, S. (2024). Joint Ship Scheduling and Speed Optimization for Naval Escort Operations to Ensure Maritime Security. Journal of Marine Science and Engineering, 12(8), 1454. https://doi.org/10.3390/jmse12081454

Note that from the first issue of 2016, this journal uses article numbers instead of page numbers. See further details here.

Article Metrics

Back to TopTop