Numerical Investigation into the Hydrodynamic Performance of a Biodegradable Drifting Fish Aggregating Device
Abstract
1. Introduction
2. Description of the Proposed Concept
The Bio-DFADs Model
3. Numerical Methodology
3.1. Governing Equations
3.2. Turbulence Model
3.3. Computational Setup
3.4. Mesh Generation
3.5. Simulation Matrix
4. Results and Analysis
4.1. Verification of the Numerical Model
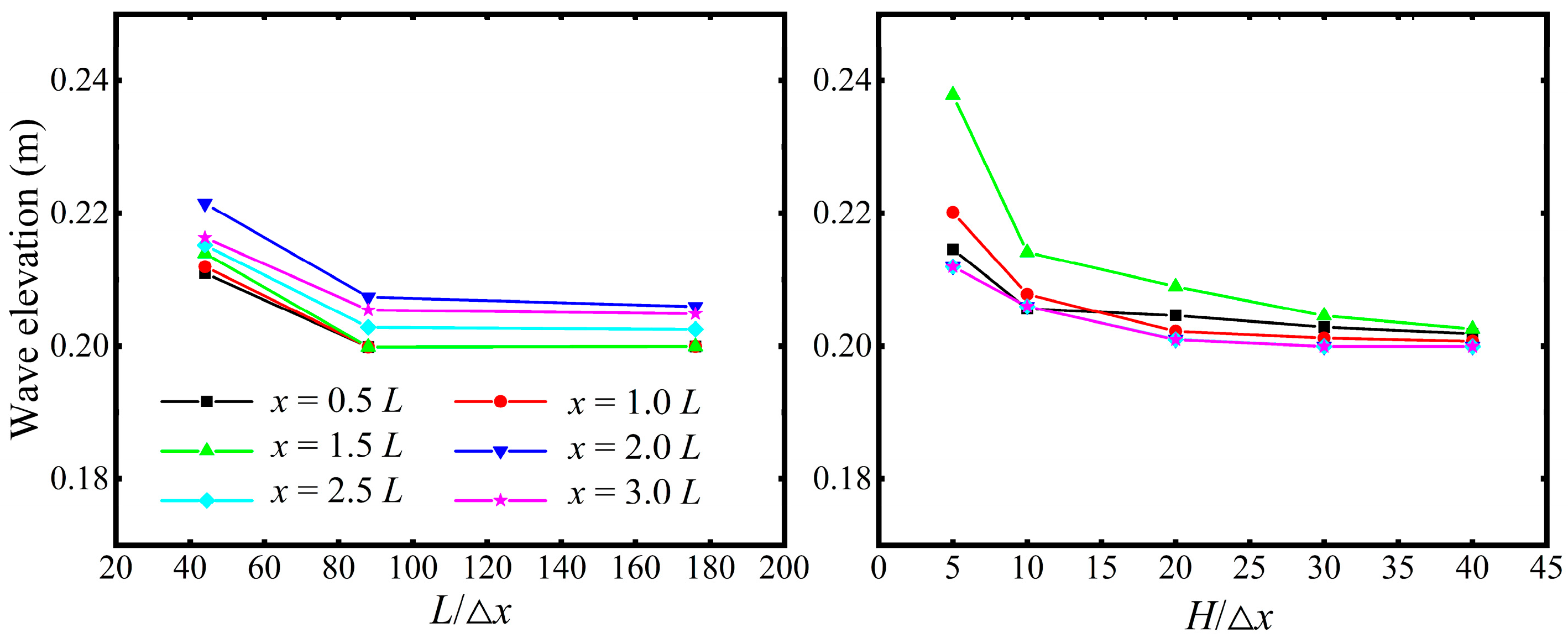
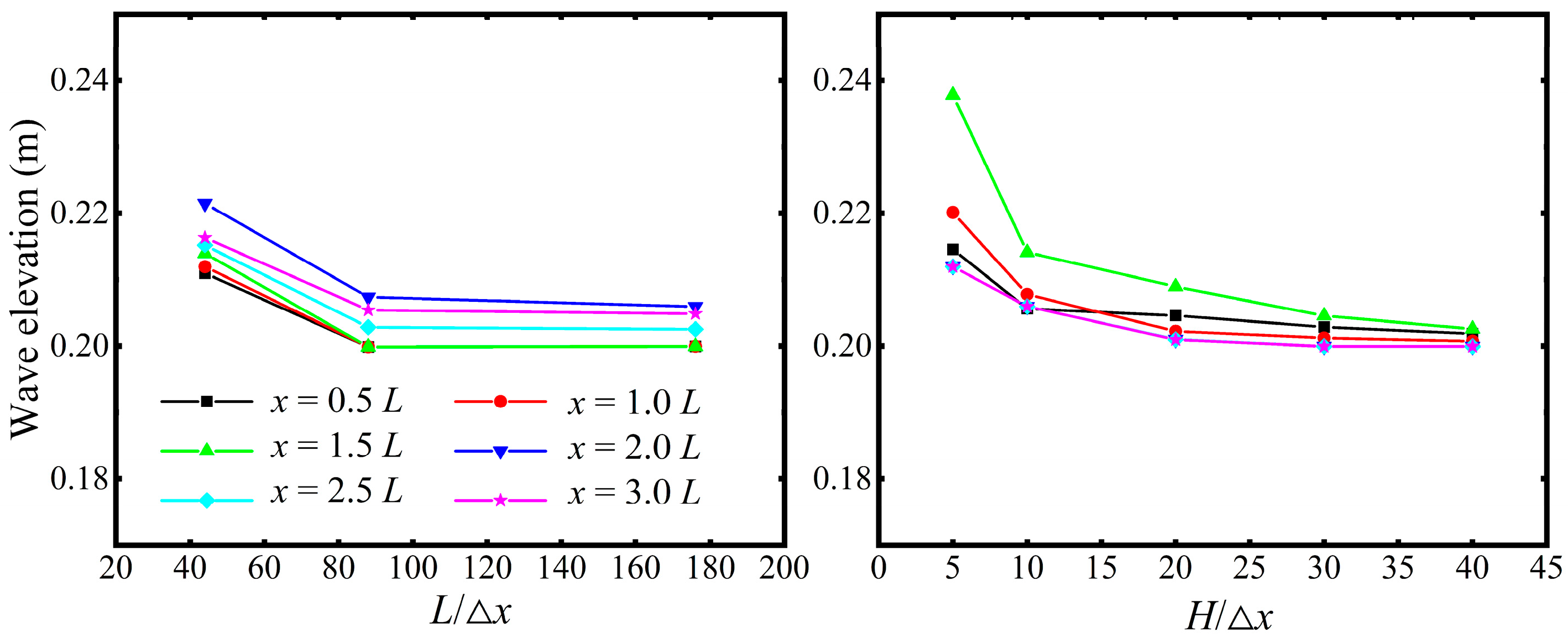
4.1.1. Mesh Sensitivity Analysis
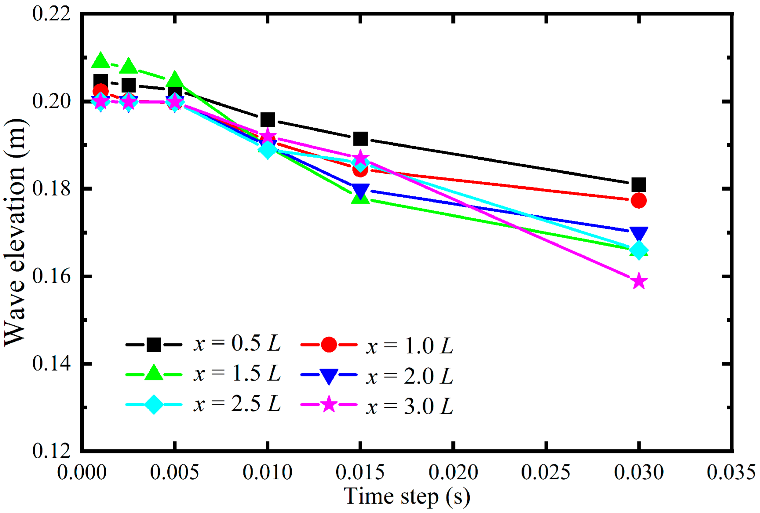
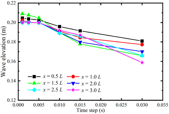
4.1.2. Time Step Sensitivity Analysis
4.2. Effect of Relative Length on the Hydrodynamic Performance
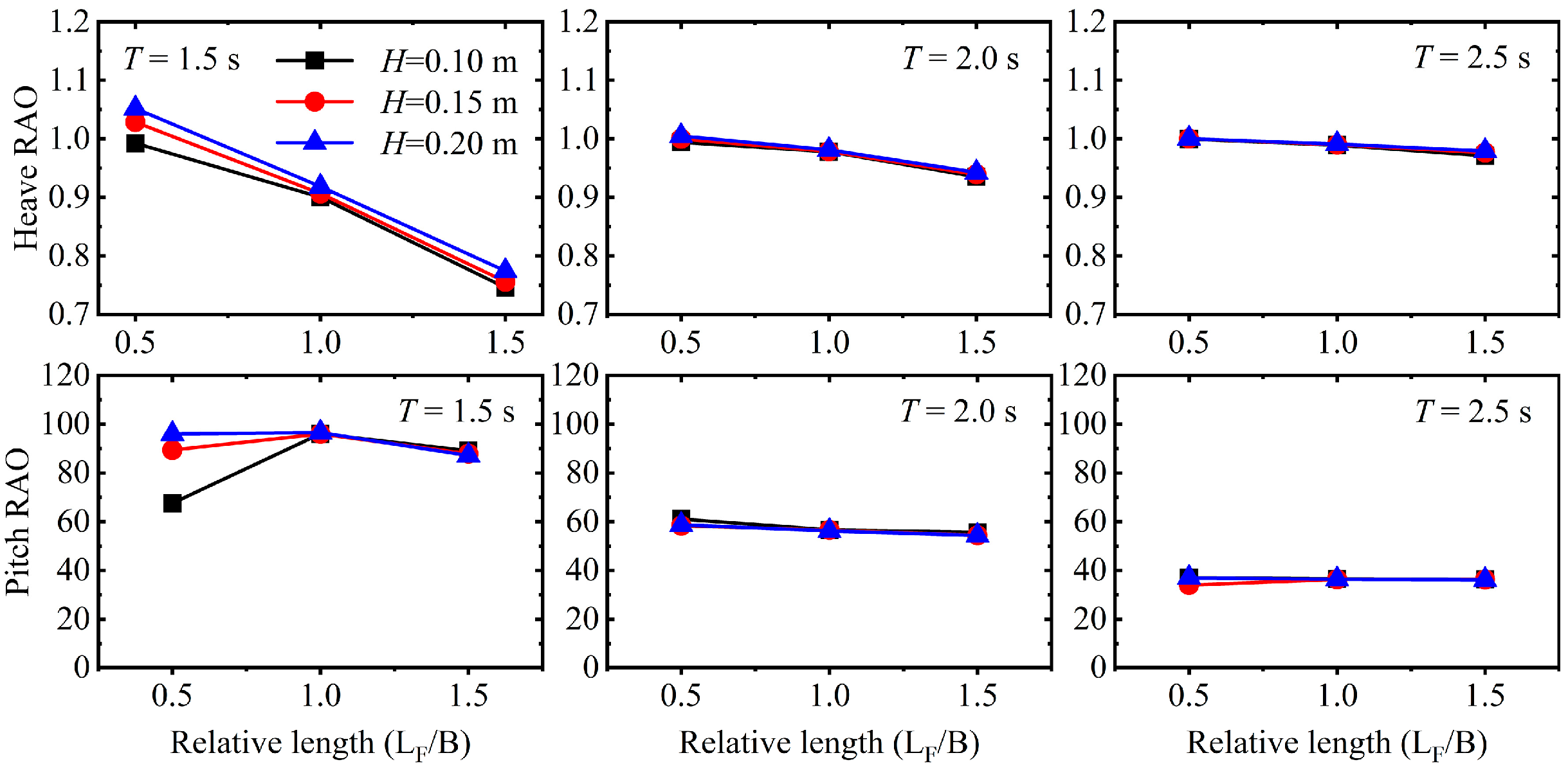
4.3. Effect of Wave Steepness on the Hydrodynamic Performance
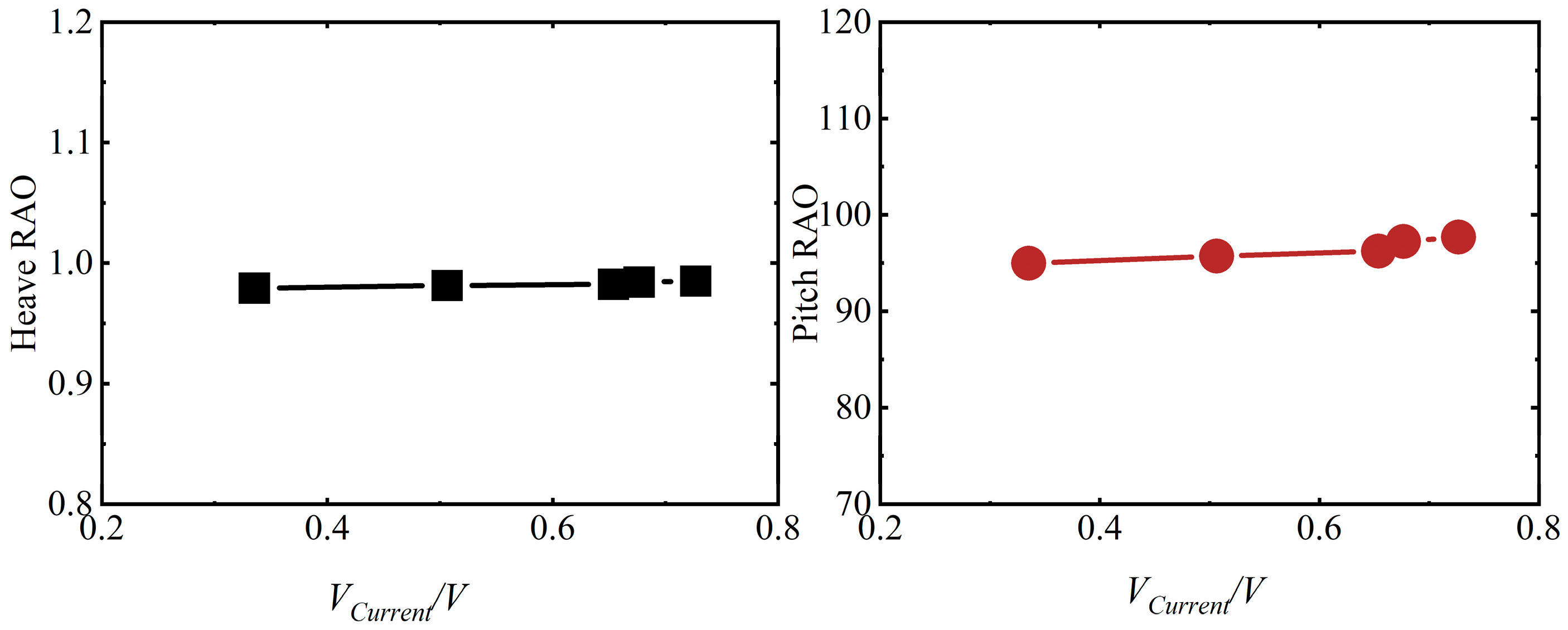
4.4. Effect of Current Velocity on the Hydrodynamic Performance of the Bio-FADs
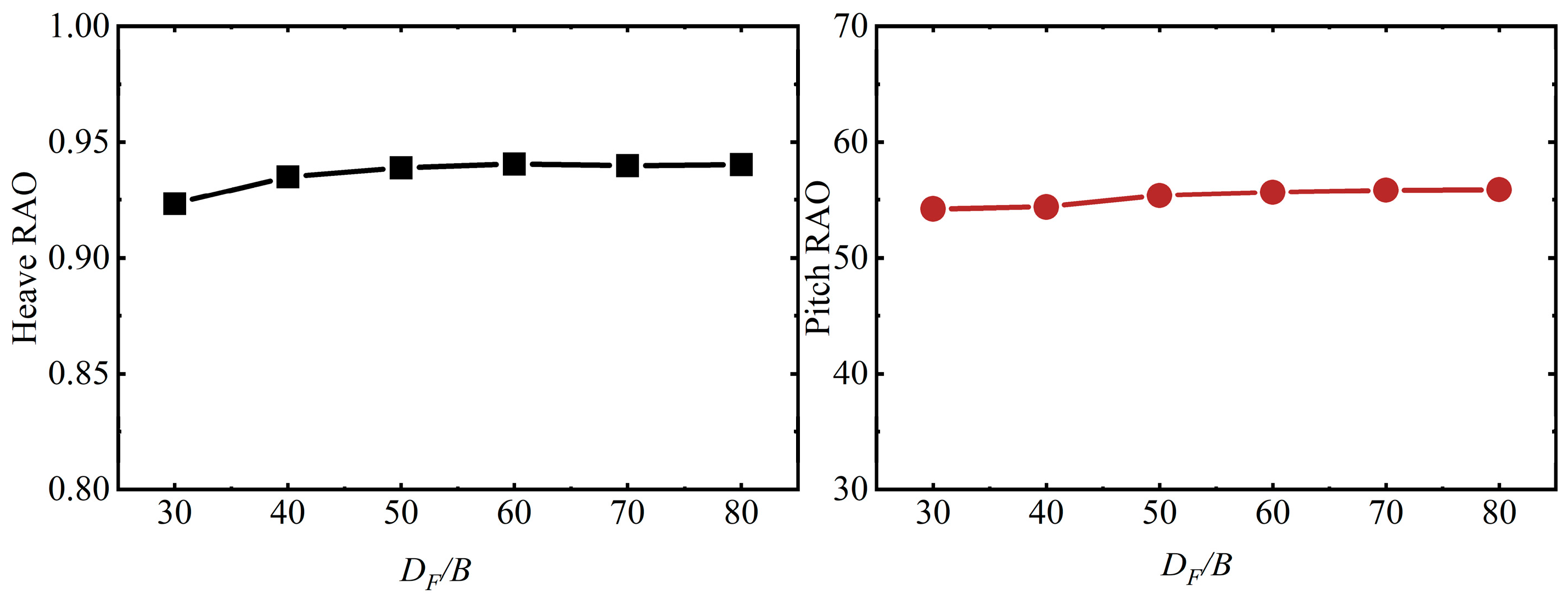
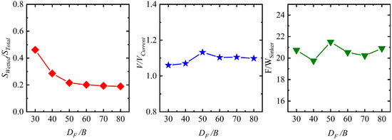
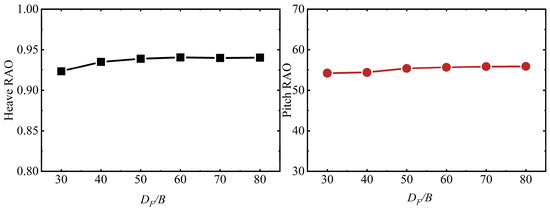
4.5. Effect of Balsa Wood Diameter on the Hydrodynamic Performance
5. Conclusions
Author Contributions
Funding
Institutional Review Board Statement
Informed Consent Statement
Data Availability Statement
Acknowledgments
Conflicts of Interest
References
- Pons, M.; Kaplan, D.; Moreno, G.; Escalle, L.; Abascal, F.; Hall, M.; Hilborn, R. Benefits, concerns, and solutions of fishing for tunas with drifting fish aggregation devices. Fish Fish. 2023, 24, 979–1002. [Google Scholar] [CrossRef]
- ISSF. Status of the world fisheries for tuna. In ISSF Technical Report 2023-01; International Seafood Sustainability Foundation: Pittsburgh, PA, USA, 2023. [Google Scholar]
- Dagorn, L.; Bez, N.; Fauvel, T.; Walker, E. How much do fish aggregating devices (FADs) modify the floating object environment in the ocean? Fish. Oceanogr. 2013, 22, 147–153. [Google Scholar] [CrossRef]
- Dagorn, L.; Holland, K.N.; Restrepo, V.; Moreno, G. Is it good or bad to fish with FADs? What are the real impacts of the use of drifting FADs on pelagic marine ecosystems? Fish Fish. 2013, 14, 391–415. [Google Scholar] [CrossRef]
- Imzilen, T.; Lett, C.; Chassot, E.; Maufroy, A.; Goujon, M.; Kaplan, D.M. Recovery at sea of abandoned, lost or discarded drifting fish aggregating devices. Nat. Sustain. 2022, 5, 593–602. [Google Scholar] [CrossRef]
- Escalle, L.; Hare, S.R.; Vidal, T.; Brownjohn, M.; Hamer, P.; Pilling, G. Quantifying drifting Fish Aggregating Device use by the world’s largest tuna fishery. ICES J. Mar. Sci. 2021, 78, 2432–2447. [Google Scholar] [CrossRef]
- Wan, R.; Zhang, T.; Zhou, C.; Zhao, F.; Wang, W. Experimental and numerical investigations of hydrodynamic response of biodegradable drifting Fish Aggregating Devices (FADs) in waves. Ocean Eng. 2022, 244, 110436. [Google Scholar] [CrossRef]
- Capello, M.; Merino, G.; Tolotti, M.; Murua, H.; Dagorn, L. Developing a science-based framework for the management of drifting Fish Aggregating Devices. Mar. Policy 2023, 153, 105657. [Google Scholar] [CrossRef]
- Murua, H.; Zudaire, I.; Tolotti, M.; Murua, J.; Capello, M.; Basurko, O.C.; Santiago, J. Lessons learnt from the first large-scale biodegradable FAD research experiment to mitigate drifting FADs impacts on the ecosystem. Mar. Policy 2023, 148, 105394. [Google Scholar] [CrossRef]
- Restrepo, V.; Koehler, H.; Moreno, G.; Murua, H. Recommended Best Practices for FAD Management in Tropical Tuna Purse Seine Fisheries (Version 2, update to ISSF Technical Report 2019-11). In ISSF Technical Report 2023-10; International Seafood Sustainability Foundation: Pittsburgh, PA, USA, 2023. [Google Scholar]
- Yang, J.; He, Y.P.; Zhao, Y.S.; Yang, X.Y.; Zhang, G.R. Coupled dynamic response analysis of multi-column floating offshore wind turbine with low center of gravity. J. Ocean Eng. Sci. 2022, 9, 25–39. [Google Scholar] [CrossRef]
- Wang, Y.; Zhou, C.; Xu, L.; Wan, R.; Shi, J.; Wang, X.; Wang, K. Degradability evaluation for natural material fibre used on fish aggregation devices (FADs) in tuna purse seine fishery. Aquac. Fish. 2021, 6, 376–381. [Google Scholar] [CrossRef]
- Gao, Z.; Merino, D.; Han, K.J.; Li, H.; Fiskvik, S. Time-domain floater stress analysis for a floating wind turbine. J. Ocean Eng. Sci. 2023, 8, 435–445. [Google Scholar] [CrossRef]
- Zhang, T.; Liu, Z.; Zhang, J.; Su, X.; Chen, J.; Wan, R. Numerical Study of the Hydrodynamic Response of Biodegradable Drifting Fish Aggregating Devices in Regular Waves. Fishes 2024, 9, 112. [Google Scholar] [CrossRef]
- Zhang, T.; Zhang, J.; Hou, Q.; Yu, G.; Chen, A.; Liu, Z.; Wan, R. Numerical Modelling of the Hydrodynamic Performance of Biodegradable Drifting Fish Aggregating Devices in Currents. J. Mar. Sci. Eng. 2024, 12, 1059. [Google Scholar] [CrossRef]
- Lee, K.; Lee, S.I.; Kim, D.N. Fluid Dynamics Analysis of Fish Aggregation Device using Particle Image Velocimetry. In Proceedings of the IOTC-2018-WPTT20-24, the 20th Session of the IOTC Working Party on Tropical Tunas, Mahé, Seychelles, 29 October–3 November 2018. [Google Scholar]
- Chen, M.; Lou, S.; Liu, S.; Ma, G.; Liu, H.; Zhong, G.; Zhang, H. Velocity and turbulence affected by submerged rigid vegetation under waves, currents and combined wave-current flows. Coast. Eng. 2020, 159, 103727. [Google Scholar] [CrossRef]
- Garzon, J.L.; Maza, M.; Ferreira, C.M.; Lara, J.L.; Losada, I.J. Wave attenuation by Spartina saltmarshes in the Chesapeake Bay under storm surge conditions. J. Geophys. Res. Ocean. 2019, 124, 5220–5243. [Google Scholar] [CrossRef]
- Liang, B.; Shao, Z.; Wu, Y.; Shi, H.; Liu, Z. Numerical study to estimate the wave energy under Wave-Current Interaction in the Qingdao coast, China. Renew. Energy 2017, 101, 845–855. [Google Scholar] [CrossRef]
- Moreno, G.; Salvador, J.; Zudaire, I.; Murua, J.; Pelegrí, J.L.; Uranga, J.; Murua, H.; Grande, M.; Santiago, J.; Restrepo, V. The jelly-FAD: A paradigm shift in the design of biodegradable fish aggregating devices. Mar. Policy 2022, 174, 105352. [Google Scholar] [CrossRef]
- Moreno, G.; Restrepo, V.; Dagorn, L.; Hall, M.; Murua, J.; Sancristobal, I.; Santiago, J. Workshop on the use of biodegradable fish aggregating devices (FADs). In ISSFTechnical Report, 2.0.1.6.-1.8.A; International Seafood Sustainability Foundation: Washington, DC, USA, 2016. [Google Scholar]
- Lin, P.; Liu, P.L.F. A Numerical Study of Breaking Waves in the Surf Zone. J. Fluid Mech. 1998, 359, 239–264. [Google Scholar] [CrossRef]
- Fuhrman, D.R.; Li, Y. Instability of the realizable k–ε turbulence model beneath surface waves. Phys. Fluids 2020, 32, 115108. [Google Scholar] [CrossRef]
- Shaheed, R.; Mohammadian, A.; Kheirkhah Gildeh, H. A comparison of standard k–ε and realizable k–ε turbulence models in curved and confluent channels. Environ. Fluid Mech. 2019, 19, 543–568. [Google Scholar] [CrossRef]
- Bulat, M.P.; Bulat, P.V.; Tian, C.; Lu, Y.; Goldberg, U.; Peroomian, O.; Chakravarthy, S. Comparison of turbulence models in the calculation of supersonic separated flows. World Appl. Sci. J. 2013, 27, 1263–1266. [Google Scholar]
- Hirt, C.W.; Nichols, B.D. Volume of Fluid (VOF) method for the dynamics of free boundaries. J. Comput. Phys. 1981, 39, 201–225. [Google Scholar] [CrossRef]
- Fenton, J.D. A fifth-order Stokes theory for steady waves. J. Waterw. Port Coast. Ocean Eng. 1985, 111, 216–234. [Google Scholar] [CrossRef]
- Lal, A. Elangovan MCFD simulation validation of flap type wave-maker. Int. J. Math. Comput. Sci. 2008, 2, 708–714. [Google Scholar]
- Kraskowski, M. Simulating hull dynamics in waves using a RANSE code. Ship Technol. Res. 2010, 57, 120–127. [Google Scholar] [CrossRef]
- Ha, T.; Lee, J.W.; Cho, Y.S. Internal wave maker for Navier-Stokes equations in a three-dimensional numerical model. J. Coast. Res. 2011, 511–515. Available online: https://www.jstor.org/stable/26482225 (accessed on 13 June 2024).
- Kim, J.; O’Sullivan, J.; Read, A. Ringing analysis of a vertical cylinder by Euler overlay method. Int. Conf. Offshore Mech. Arct. Eng. Am. Soc. Mech. Eng. 2012, 44915, 855–866. [Google Scholar]
























| Wave Period, T (s) | Wave Height, H (m) | Current Velocity Vcurrent (m/s) | ||||||||
|---|---|---|---|---|---|---|---|---|---|---|
| 1.5 | 2.0 | 2.5 | 0.10 | 0.15 | 0.20 | 0.05 | 0.10 | 0.15 | 0.20 | 0.25 |
| Region | Mesh Number, N |
|---|---|
| Wave height (1 H) | 5, 10, 20, 30, 40 |
| Wavelength (1 L) | 44, 88, 176 |
Disclaimer/Publisher’s Note: The statements, opinions and data contained in all publications are solely those of the individual author(s) and contributor(s) and not of MDPI and/or the editor(s). MDPI and/or the editor(s) disclaim responsibility for any injury to people or property resulting from any ideas, methods, instructions or products referred to in the content. |
© 2024 by the authors. Licensee MDPI, Basel, Switzerland. This article is an open access article distributed under the terms and conditions of the Creative Commons Attribution (CC BY) license (https://creativecommons.org/licenses/by/4.0/).
Share and Cite
Zhang, T.; Zhao, F.; Wan, R. Numerical Investigation into the Hydrodynamic Performance of a Biodegradable Drifting Fish Aggregating Device. J. Mar. Sci. Eng. 2024, 12, 1172. https://doi.org/10.3390/jmse12071172
Zhang T, Zhao F, Wan R. Numerical Investigation into the Hydrodynamic Performance of a Biodegradable Drifting Fish Aggregating Device. Journal of Marine Science and Engineering. 2024; 12(7):1172. https://doi.org/10.3390/jmse12071172
Chicago/Turabian StyleZhang, Tongzheng, Fenfang Zhao, and Rong Wan. 2024. "Numerical Investigation into the Hydrodynamic Performance of a Biodegradable Drifting Fish Aggregating Device" Journal of Marine Science and Engineering 12, no. 7: 1172. https://doi.org/10.3390/jmse12071172
APA StyleZhang, T., Zhao, F., & Wan, R. (2024). Numerical Investigation into the Hydrodynamic Performance of a Biodegradable Drifting Fish Aggregating Device. Journal of Marine Science and Engineering, 12(7), 1172. https://doi.org/10.3390/jmse12071172
