Next Article in Journal
Response Extremes of Floating Offshore Wind Turbine Based on Inverse Reliability and Environmental Contour Method
Next Article in Special Issue
Global Mean Sea Level Change Projections up to 2100 Using a Weighted Singular Spectrum Analysis
Previous Article in Journal
Confined Compressibility of Fine-Grained Marine Sediments with Cavities after Complete Dissociation of Noduled Natural Gas Hydrates
Previous Article in Special Issue
Past and Future Impacts of the Relative Sea Level Rise on the Seafront of Ancient Delos (Cyclades, Greece) and Flooding Scenarios by 2150
 
 
Font Type:
Arial Georgia Verdana
Font Size:
Aa Aa Aa
Line Spacing:
Column Width:
Background:
Article

Inundation Characteristics’ Prediction of Storm Surge under Relative Sea Level Rise Scenarios: A Case Study of Taizhou, Zhejiang Province

1
College of Oceanography and Space Informatics, China University of Petroleum (East China), Qingdao 266580, China
2
First Institute of Oceanography, Ministry of Natural Resources of China, Qingdao 266061, China
3
Sinopec Jingwei Co., Ltd., Dongying 257029, China
4
Duyun Power Supply Bureau of Guizhou Power Grid Co., Ltd., Duyun 558000, China
*
Author to whom correspondence should be addressed.
J. Mar. Sci. Eng. 2024, 12(6), 1030; https://doi.org/10.3390/jmse12061030
Submission received: 15 May 2024 / Revised: 12 June 2024 / Accepted: 18 June 2024 / Published: 20 June 2024
(This article belongs to the Special Issue Sea Level Rise and Related Hazards Assessment)

Abstract

Storm surge is the most serious marine disaster in China, and the inundation characteristics of storm surge are the key indicators of disaster severity. Especially in the context of relative sea level rise (RSLR), it is very important to rapidly and accurately estimate the inundation characteristics of storm surge for the risk assessment and emergency management of storm surge disasters. Taking Taizhou city, Zhejiang Province, as the study area, this paper constructed an RSLR scenario library considering absolute sea level rise, land subsidence and storm surge water increase. The scenario library includes 72 scenarios, consisting of a combination of four absolute sea level rise scenarios, three land subsidence scenarios, three timescales (2030, 2050 and 2100) and two storm surge water increase scenarios. Then, an improved passive inundation method was used to predict and analyze the inundation characteristics of storm surge under each scenario. This improved method combines the advantages of the accurate active inundation method and the rapid passive inundation method, and is suitable for rapid and accurate estimation of the storm surge inundation characteristics, which can meet the needs of a storm surge disaster risk assessment and emergency response. The prediction and analysis results show that a minor RSLR can also cause a large-scale inundation in coastal areas of Taizhou. When the value of RSLR exceeds the critical value (0.6 m), it may significantly increase the expansion of the inundation area of storm surge. At a relative sea level rise of 1.57 m (extreme scenario in 2100), the inland storm surge inundation of low-risk areas may become high-risk areas. Finally, the quantitative measures for preventing storm surge disasters were put forward according to the current situation of the coast in Taizhou. Without considering storm surge and superimposed general surge, the existing 20-year return period standard seawall can effectively protect against storm surge under various scenarios. In the case of maximum water increase, it is expected that effective protection will remain until 2030, but the standard of the seawall defense will need to be improved in 2050 and 2100.

1. Introduction

Relative sea level rise (RSLR) is the result of the combined effect of absolute sea level rise, land subsidence and tectonic crustal moving [1], which make RSLR irreversible. On the one hand, due to the inherent hysteresis of the climate system, absolute sea level rise caused by global climate change will continue for a long time after greenhouse gas concentrations stabilize, which is inevitable [2]. On the other hand, due to tectonic crustal movement and the loss of underground solids or fluids in the settlement area, it is difficult to restore them by artificial supplementation. Therefore, using technological means to perceive future relative sea level changes and taking effective adaptive measures in real time is one of the urgent responses that humans need to make in the face of RSLR.
The overall speed of absolute sea level rise and land subsidence is slow and requires long-term accumulation, so scholars often conduct research simulations on scenarios over the next few decades or hundreds of years to analyze future risks. Due to the differences between different regions, absolute sea level rise and land subsidence may not simultaneously affect areas with frequent storm surges, so some scholars carried out a study on the impact of single-factor scenarios on storm surges in specific regions [3]. The research results show that the rise in absolute sea level will cause more people, roads and buildings to suffer disasters [4], and land subsidence will affect the judgment of storm surge tide levels and lead to the decline in dike top heights, weakening moisture resistance [5]. In recent years, more and more scholars have devoted themselves to research on the impact of composite scenarios on storm surge inundation [6,7,8], including various superimposed scenarios such as sea level rise, land subsidence and storm surge. However, the research on the construction of existing scenarios is more inclined to the construction of future high-probability scenarios. There is no doubt about the practical significance of such research, which can bring the research process closer to future scenarios and ensure the high reliability of research results. However, these studies generally tend to neglect the construction of a comprehensive regional scenario library of RSLR. For future scenarios, regardless of their probability of occurrence, they are theoretically possible. Therefore, it is necessary to consider the comprehensiveness of scenario construction and fully study various scenarios that may occur in the future.
In the context of global warming, coastal areas will not only bear the risk of RSLR but also bear the expansion effect of storm surge disasters superimposed on the scenario of RSLR. The RSLR and storm surge have their respective disaster-causing capabilities that cannot be underestimated. If they are combined, they will form stronger storm surge disasters [9]. In addition, the current economy is increasingly concentrated along the coast, and the vulnerability to storm surges in coastal areas continues to increase. If an extreme storm surge disaster occurs, it will bring a devastating blow to the coastal economy and pose a huge threat to the life safety of coastal residents. Some studies predict that by the end of the 21st century, the economic losses caused by RSLR will reach 10% of the total global GDP [10].
With the increasing population density in coastal areas and megacities prone to floods, the rise in sea level may further increase the frequency and severity of large-scale floods [11]. Scholars at home and abroad have carried out relevant studies on the impact of RSLR on storm surges, including extreme sea level changes [12], changes in the return period of water increase [13] and changes in the time of water increase [14]. Although storm surge is an important indicator to measure the strength of a storm surge, storm surge inundation is a more critical and direct factor to quantify storm surge disasters. Therefore, it is necessary to estimate the inundation characteristics of storm surge in coastal areas, generate an intuitive inundation risk map and provide a reference for the possible impact of storm surge inundation in the future.
At present, there are two models used to accurately predict the inundation characteristics of storm surges. One is a numerical model, and the other is a Geographic Information System (GIS) model. Various numerical models have been widely used, such as the Sea, Lake and Overland Surveys from Hurricanes (SLOSH) model in the United States [15], the Finite Volume Coastal Ocean Model (FVCOM) [16,17], the Advanced Circulation Model (ADCIRC) [18], the DELFT3D model in the Netherlands [19], and the MIKE21 model in Denmark [20]. The advantage of these models is that they can accurately reproduce the tide level and storm surge during the occurrence of historical storm surges. However, their operating conditions are severe, and their operating speed is slow, so it is difficult to ensure real-time performance. GIS, as a functional system integration tool, can provide powerful and comprehensive data processing and analysis methods, reflect various spatial information of regional conditions and reveal regional structural characteristics and development laws. Especially for the impact of multiple scenarios in the future [21], it can accurately and quickly realize the estimation and analysis of storm surge inundation characteristics [22,23]. Although the recurrence accuracy of the GIS model for a single storm surge is not as good as that of the numerical simulation method, it can also meet the needs of disaster emergency response.
GIS-based storm surge inundation estimation models can be divided into two types: one is the fixed depth model, and the other is the fixed water volume model [24]. Because the water volume of storm surge disasters is difficult to measure, the fixed depth model is usually used in the study of storm surge inundation characteristics. The fixed water depth model is divided into the active inundation method and the passive inundation method [25]. The active inundation method has high accuracy and is suitable for the estimation of inundation characteristics of inland floods and storm surges [26,27,28], but it is slow in operation and is not suitable for the estimation of inundation characteristics of large storm surges. The passive inundation method is fast in operation and can realize rapid estimation of large area inundation events, but it is currently mostly used for the estimation of inundation characteristics of rainstorms and plain floods [29]. Therefore, a fast and accurate estimation method of storm surge inundation characteristics will provide an important means of disaster avoidance for storm surge disaster emergency management.
In this paper, the RSLR superimposed storm surge water increase scenario library in 2030, 2050 and 2100 is constructed based on the prediction of absolute sea level rise and land subsidence as well as the general and maximum storm surge water increase scenarios. Then, an improved passive inundation method, which can meet the needs of storm surge disaster risk assessment and emergency response, is used to predict the future inundation characteristics of storm surges in Taizhou under the scenario of RSLR. Finally, the quantitative coastal engineering protection countermeasures for storm surges are proposed based on the current coastal type of Taizhou and the inundation characteristics of storm surges in future scenarios.

2. Materials and Methods

2.1. Study Area

This paper considers Taizhou city, Zhejiang Province, as the study area.
Zhejiang Province is one of the most famous coastal storm surge disaster areas in China, and is located on the southeast coast of China and the south wing of the Yangtze Delta, with a coastline of 6486.24 km, accounting for 20.3% of the total length of China’s coastline, ranking first in the country [30]. With the rapid development of the coastal economy and the continuous concentration of the population in coastal areas, vulnerability to storm surge in Zhejiang Province is increasing, making it one of the most vulnerable areas to coastal disasters in China [31]. In the context of global warming, a typhoon storm surge in Zhejiang Province has a greater frequency, intensity and scope of impact [32]. According to statistics from 2011 to 2021, there were 85 typhoons that landed in China, 26 of which caused disasters in Zhejiang Province, with a cumulative direct economic loss of CNY 19.746 billion. Zhejiang Province will be hit with a catastrophic storm surge every 3 to 5 years [33], and a single event can cause huge economic losses, even casualties.
Taizhou (28°01′ N~29°20′ N, 120°17′ E~121°56′ E) is located in the central coastal area of Zhejiang Province (Figure 1a, the contour line of the coastal area is shown in Figure 1b), with a total land area of 10,050.43 km2 and a territorial sea and internal water area of approximately 6910 km2. The mainland coastline is about 726 km long, with 921 islands [34], and the natural coastline retention rate is about 40% [35]. The terrain is high in the west and low in the east, with the plain accounting for 22.4%, and the elevation in the coastal area is generally low, with a minimum value of −40.43 m [34]. The characteristics of a long coastline and low coastal terrain make Taizhou one of the regions with the highest frequency of storm surges and the most serious disasters in Zhejiang Province. It is recorded that many strong typhoons have landed in Taizhou throughout its history and caused major storm surge disasters, even leading to casualties. Among them, the “9711” typhoon storm surge caused the biggest economic loss of a storm surge disaster between 1949 and 1997. The NO. 1909 “Lekima” typhoon storm surge caused the most serious storm surge disaster in Zhejiang Province from 2000 to 2019. The direct economic losses of Zhejiang Province totaled CNY 7.622 billion, of which Taizhou lost CNY 4.597 billion, accounting for 52.68% of the total [36]. In addition, the coastal areas of Taizhou are affected by sea level rise and land subsidence, and the threat of storm surge disasters is becoming increasingly serious. Therefore, it is urgent to study its countermeasures for disaster prevention and mitigation.

2.2. Data

This paper collected and organized information on 26 typhoon events that affected Zhejiang Province from 2011 to 2021, including typhoon names, numbers, landing intensities and landing wind levels [37]. The water level increases data for storm surge tide stations caused by typhoon events are from the Marine Disaster Bulletin of Zhejiang Province [36]. The Digital Elevation Model (DEM) data of Zhejiang Province were downloaded from the Rivermap software [38], with a resolution of 30 m × 30 m, and were used to estimate the inundation characteristics of storm surges. To reduce and eliminate errors in DEM data, and ensure the authenticity and accuracy of the data, it was necessary to preprocess the DEM through ArcGIS software, including cropping, filling in depressions, converting to integers and constructing grid attribute tables. A Sentinel-1B image of Taizhou city, Zhejiang Province, which was imaged on 10 August 2019, was downloaded from the EARTHDATA website [39] and used to extract information about the storm surge inundated area of Typhoon “Lekima”, so as to verify the improved method proposed in this paper. The predicted values of sea level rise are from the Intergovernmental Panel on Climate Change (IPCC) report [40] and the State Oceanic Administration (SOA) bulletin [41], and the predicted values of land subsidence are from the China Geological Survey, and these were used to construct the library of RSLR scenarios. The sources of the data used above are shown in Table 1.

2.3. Methods

2.3.1. An Improved Passive Inundation Method Suitable for Rapid and Accurate Estimation of Inundation Characteristics of Storm Surge

(1)
Introduction of method
This paper uses an improved passive inundation method to predict and analyze the inundation characteristics of storm surge under each scenario. The improved method combines the advantages of the accurate active inundation method and the rapid passive inundation method, and is suitable for rapid and accurate estimation of the storm surge inundation characteristics, which can meet the needs of storm surge disaster risk assessment and emergency response. The rationale of the passive inundation method is to set an inundation water level and traverse the elevation grid of the entire area, with each grid corresponding to a determined elevation value. The possibility and depth of the inundation of each grid mainly depend on its elevation. Any point with an elevation value lower than the given water level is considered an inundation area. The rationale of the active inundation method is that when a water level is given, the flood starts from a flooding origin (such as a breakwater) and flows towards adjacent points in all directions. If the elevation of the adjacent points is lower than the flooding water level, it is submerged; otherwise, it is a dry point. Then, the flooded point is used as the new flooding origin, and the surrounding area is searched for points below the flooding water level until all dry point elevations adjacent to the flooding point are greater than the given water level, because floods can only inundate the areas they can reach; the collection of all inundation points at this time is the inundation area.
The improvement idea of the passive inundation method is as follows: First, determine the impact area of a single storm surge event and the storm surge increase value. Then, based on the idea of passive flooding, that is, according to the storm surge increase value, traverse all points in the entire impact area whose elevations are lower than this value, and extract all qualified points to form the initial flooded area. At this point, the passive inundation methods may be overestimated due to the misjudgment of inundation areas, which may occur in inland valleys or coastal areas. Therefore, the following two issues need to be addressed: the first is to remove the misjudgment of inundation in inland areas, and the second is to remove inundation outliers in coastal areas to ensure water flow connectivity. This paper adopts the idea of active inundation and makes the following modifications to the initial inundation area. Storm surge originates from the sea, and the inundation of land needs to break through coastal protection facilities such as dikes; the coast is the beginning of its inundation. Therefore, select the initial submerged areas that are connected or intersected with the coast while retaining the submerged areas that are connected to these submerged areas but not directly connected to the coast to reflect connectivity. Finally, these eligible inundation areas are taken as the estimation results of the storm surge inundation range.
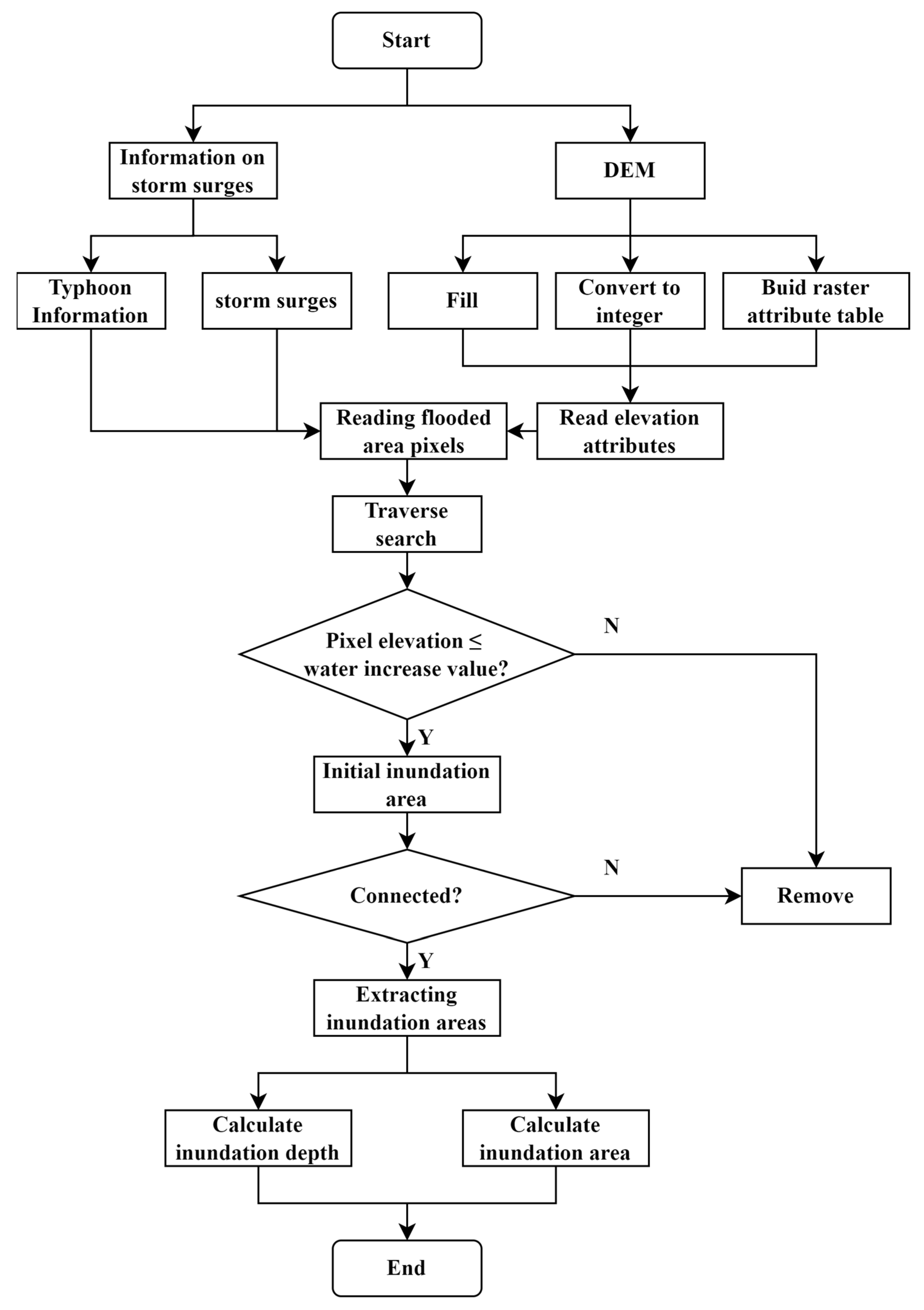
The implementation process of the improved passive inundation method is shown in Figure 2.
The input of the method includes storm surge water increase information and the DEM. The DEM is subject to relevant preprocessing, including filling in depressions, converting to integers and building grid attribute tables, and then the DEM elevation attribute is read. Based on the storm surge water increase data and DEM elevation data, the first conditional sentence (whether the pixel elevation ≤ the water increase value) is interpreted for all pixel points in the whole study area. When the elevation value is lower than the storm surge water increase value, these pixels are stored in flooded areas; otherwise, they are in non-flooded dry areas and removed. All stored pixels form the initial flooded area, and then the second conditional statement (whether connected) is performed to determine the connected area. If a flooded area is not directly or indirectly connected to the coast, that is, the area may be an inland valley or other terrain, which belongs to the flooded misjudgment area, remove it; otherwise, retain it. Finally, all the inundation areas that meet the conditions are extracted, including the storm surge inundation areas estimated by the method. Adding the area attribute and the water depth attribute can further calculate the area of the whole submerged area and the submerged depth of each pixel point, and output the submerged range and depth map of the storm surge. This method can be implemented through the ArcGIS model builder or ArcPy program.
(2)
Verification
The typhoon 1909 storm surge “Lekima” caused the largest inundated area and the largest direct economic loss among the 26 storm surge events from 2011 to 2021. Therefore, this paper considers “Lekima” as an example to verify the method. The most severely affected by the storm surge was Taizhou city in Zhejiang Province, so Taizhou city is selected as the verification area in this paper. The validation value is the inundation range estimated based on the improved passive inundation method, while the control standard value is the inundation range extracted based on SAR images. The Sentinel-1B SAR image used in this paper is an IW mode VV polarized image (spatial resolution 2.7 × 22 m~3.5 × 22 m) taken on 10 August 2019 in Taizhou, Zhejiang Province. Since a water body has a small backscattering coefficient in SAR images, and there is a large scattering difference between a water body and a non-water body, the threshold segmentation method is used to perform density segmentation on the preprocessed images. An appropriate segmentation threshold was obtained by visual comparison [42]. In this paper, the segmentation threshold is set as −15; that is, the part less than or equal to the threshold (−15) is considered to be a water body. After postprocessing, the extracted results had mistakes removed as well as the inland rivers and lakes, and then the inundation range caused by the storm surge of Typhoon “Lekima” was obtained.
In this paper, Mean Absolute Percentage Error (MAPE) is selected as the index of accuracy evaluation, and the calculation method is shown in Formula (1).
M A P E = y i ^ y i y i × 100 %
where y i is the control standard value, y i ≠ 0, and y i ^ is the verification value. The smaller the MAPE value is, the closer the validation value estimated by the improved passive inundation method is to the control standard value; that is, the higher the accuracy of the method.
Figure 3a is the storm surge inundation range extracted based on the Sentinel-1B image, Figure 3b is the storm surge inundation range estimated based on the improved passive inundation method and the red line in the figure is the boundary line of the range. In terms of spatial distribution, the extracted inundation range and the estimated inundation range of mainland Taizhou are consistent. In the extracted inundation map, the water body is dense and scattered, while in the estimated inundation map, the water body is continuous and planar. The reason is that the surface is simplified in the estimation process, which mainly considers terrain and elevation, and does not consider the influence of the underlying surface (such as surface buildings and vegetation). However, in the island region, there is a big difference between the extraction of the inundation range and the estimation of the inundation range. In the estimate of inundation range map, most of the inundation area of the island has not been estimated. The reason is that the island area of Taizhou is mostly less than 1000 m2, and the spatial resolution of the DEM data used in this paper for the estimation of inundation range is 30 m. Some islands appear as only one pixel in the estimation process. At the same time, because the landform of the island region is mountainous and hilly, the pixel elevation value is also large, and it is easy to be judged as a non-inundated area, resulting in a deviation in the inundation estimation. After calculation, the extracted inundation area is 399.91 km2, the estimated inundation area is 318.68 km2 and the MAPE is 20%, indicating that the estimated inundation range is in good agreement with the extracted inundation range. Therefore, the improved passive inundation method in this paper is more reliable in the estimation of storm surge inundation characteristics.

2.3.2. Construction of a Scenario Library for RSLR

To conduct a comprehensive study on the RSLR scenarios in Taizhou, this paper combines 4 absolute sea level rises and 3 predicted land subsidence values to obtain 12 RSLR scenarios. Next, 36 future scenarios of RSLR in Taizhou are obtained considering three timescales (2030, 2050, 2100). Finally, a scenario library containing 72 scenarios is constructed comprehensively and systematically by superimposing two scenarios of storm surge general and maximum water increase.
(1)
Construction of sea level rise scenarios.
According to the prediction values of future sea level rise in the IPCC Report and the China Sea Level Bulletin issued by SOA, this paper reasonably designed various scenarios of future sea level rise, and built a sea level rise scenario library based on the corresponding prediction values of different future sea level rise scenarios.
  • Sea level rise prediction based on IPCC Report.
The IPCC is an international institution that evaluates science related to climate change, aiming to provide decision makers with a regular scientific foundation on climate change, assessments of its impacts and future risks, as well as options for adaptation and mitigation. In the climate model of CMIP6 (Coupled Model Intercomparison Project 6), the RCP (Representative Concentration Path) and SSP (Shared Socioeconomic Path) are used to comprehensively depict the impact of human activities in future scenarios, such as SSP1-2.6 (low emissions), SSP2-4.5 (medium emissions) and SSP5-8.5 (high emissions).
Under the SSP1-2.6 and SSP5-8.5 scenarios, the Global Mean Sea Level (GMSL) in 2050 will increase by 0.19 m and 0.23 m, respectively. By 2150, under the SSP1-2.6 scenario, the GMSL will increase by 0.5 m to 1 m, while under the SSP5-8.5 scenario, the GMSL will increase by 1 m to 1.9 m (medium confidence). If the extreme changes in the polar ice cap power system are considered, the GMSL increase will be higher [36].
Based on the prediction values of the IPCC, using 2020 as the reference year, the following design scenarios are obtained (the predicted ranges are in the parentheses, and the best-predicted values are outside the parentheses): In 2030, the predicted sea level rise values corresponding to the low-, medium- and high-emission scenarios SSP1-2.6, SSP2-4.5 and SSP5-8.5 are, respectively, 0.09 m (0.08~0.12 m), 0.09 m (0.08~0.12 m) and 0.10 m (0.09~0.12 m). In 2050 and 2100, the corresponding predicted values are 0.19 m (0.16~0.25 m), 0.21 m (0.18~0.26 m) and 0.23 m (0.20~0.30 m), as well as 0.44 m (0.33~0.61 m), 0.56 m (0.44~0.76 m) and 0.77 m (0.63~1.02 m), respectively.
  • Sea level rise prediction based on the China Sea Level Bulletin.
The China Sea Level Bulletin is an authoritative bulletin released by SOA on sea level changes along China’s coastal areas, mainly presenting monitoring, analysis and prediction of sea level changes, impact investigation and evaluation. Since 2000, the bulletins issued every year have analyzed the sea level changes in China’s coastal areas from both macro and specific perspectives, focused on the new impacts of climate change on sea levels, and finally, predicted the possible impacts of sea level changes (storm surge, seawater intrusion, etc.) and proposed corresponding countermeasures. This bulletin can attract the attention of people’s governments and relevant departments at all levels along the coast, as well as the attention of the public, to take effective measures to ensure the safety of life and property of people in coastal areas and the sustainable development of the social economy.
The coastline of China is long, and the GMSL has had a great impact on China’s coastal areas. From 2007 to 2020, the sea level of all coastal provinces in China showed an upward trend, with an increased rate from 2.5 mm/a to 3.4 mm/a, which is higher than the global average during the same period. The annual changes in sea level in Zhejiang Province from 2007 to 2020 are shown in Figure 4. The sea levels in 2007 and 2020 were 69 mm and 134 mm, respectively, and increased by 65 mm over 14 years. It is expected that in the next 30 years, China’s sea level will rise by 55~170 mm compared to 2020, and by the end of this century, it will rise by 0.6~1.1 m [32].
Based on the prediction values of SOA, using 2020 as the reference year, the following design scenarios are obtained: the prediction sea level rise values are 0.063 m (0.044~0.08 m), 0.1 m (0.055~0.17 m) and 0.8 m (0.6~1.1 m) in 2030, 2050 and 2100 respectively.
  • Construction of a scenario library for sea level rise prediction.
Based on the prediction values of the IPCC report and the China Sea Level Bulletin, four different types of absolute sea level rise predictions for Taizhou in 2030, 2050 and 2100 are obtained. Among them, three types of predictions are based on the IPCC, including SSP1-2.6, SSP2-4.5 and SSP5-8.5, and one type is based on the China Sea Level Bulletin (Table 2). The range in parentheses represents the possible rise, while the best-predicted values outside parentheses comprehensively reflect the absolute sea level rise in Taizhou in the future.
(2)
Construction of land subsidence scenarios.
Taizhou is a medium land subsidence area, for which the maximum cumulative subsidence is 800 mm, and the subsidence rate is 0~10 mm/a [43]. This paper takes the 5th, 50th and 95th percentile (low, medium and high) subsidence rates to build the land subsidence scenarios of Taizhou in 2030, 2050 and 2100 (Table 3).
(3)
Construction of RSLR scenarios.
This paper combines four absolute sea level rise predictions and three land subsidence predictions at three timescales (2030, 2050 and 2100), resulting in a total of 36 prediction scenarios (Table 4).
There are 12 prediction scenarios for each of the three timescales, under the absolute sea level rise prediction of SSP low, medium and high emissions, and SOA low-, medium- and high-speed land subsidence predictions are considered separately. This approach is based on the fact that various scenarios may occur within the credible prediction range, but they may not occur at all. In other words, low-reliability scenarios may occur as extreme events and high-reliability scenarios may not occur at all. Therefore, it is necessary to comprehensively consider the high, medium, and low scenarios. On the other hand, absolute sea level rise and land subsidence are independent of each other, meaning that low scenario sea level rise may overlap with high scenario land subsidence. Therefore, it is necessary to combine them to ensure the rationality of predicting scenario construction.
(4)
Construction of storm surge scenarios.
Taking the historical typhoon storm surge in Zhejiang Province from 2011 to 2021 as an example, two scenarios of water increase for a storm surge in Taizhou are constructed. One is the general water increase scenario of a storm surge, reflecting the average intensity of a storm surge that may occur every year in Taizhou; the other is the maximum water increase scenario of a storm surge, which reflects the extreme situation of storm surge intensity in Taizhou.
  • General water increase scenario of storm surge.
To analyze the mean level of storm surge disasters in Taizhou from 2011 to 2021, this paper collates the water increase data of 26 storm surges that affected Zhejiang Province in the Marine Disaster Bulletin of Zhejiang Province, including 15 storm surges in Taizhou. As shown in Figure 5a, the data are relatively centralized as a whole, but there are maximum and minimum water increase values. In order to obtain the reasonable mean value of storm surge water increase in the past 11 years, the impact of extreme storm surges is eliminated, and the mean value of the remaining data is calculated. As shown in Figure 5b, after removing the extreme values, the data are more evenly distributed on both sides of the mean value. After calculation, the mean value of the storm surge water increase data in Zhejiang Province is 1.2 m, so 1.2 m is set as the general water increase scenario of storm surge.
  • Maximum water increase scenario of storm surge.
The No. 1909 “Lekima” super typhoon storm surge on August 10, 2019 is the most representative extreme storm surge disaster in Zhejiang Province in recent years, and is also the third strongest among the typhoons landing in Zhejiang since 1949 (only after the typhoons Sangmei and No. 5612 in 2006) and the fifth strongest among the typhoons landing in China since 1949 [44]. Accordingly, this storm surge caused huge losses to coastal provinces and cities in China, especially in Taizhou. Although the return period of extreme typhoon storm surge events is high, it is likely to happen every year, and once it happens, it will cause significant losses. Thus, it is necessary to study the extreme scenarios of storm surge. In this paper, the water increase value (3.12 m) of the “Lekima” super typhoon storm surge is selected as the maximum water increase scenario of storm surge.
By superimposing 36 RSLR scenarios and 2 storm surge water increase scenarios at three timescales (2030, 2050, 2100) in Taizhou, a comprehensive scenario library containing 72 scenarios is obtained (Table 5, Table 6 and Table 7), which can more comprehensively reflect the expected water increase values of storm surge under various future RSLR scenarios in Taizhou, and further systematically study the impacts of RSLR on storm surges.

3. Results and Discussion

3.1. Prediction and Analysis of Inundation Characteristics of Storm Surge under Different Scenarios of RSLR

To analyze the impact of RSLR on the inundation characteristics of storm surge, the improved passive inundation method proposed in this paper is used to estimate the inundation characteristics of future storm surges, so as to analyze the changes in the inundation characteristics of storm surge with different water increases under different scenarios of RSLR in 2030, 2050 and 2100, and to estimate the inundation risk of future storm surges. The estimated inundation area of storm surge under each scenario is shown in Table 8 and Figure 6.

3.1.1. Prediction and Analysis of Inundation Characteristics Considering Only RSLR

According to the scenario library of RSLR in Taizhou, the maximum possible RSLRs in 2030, 2050 and 2100 are 0.2 m, 0.52 m and 1.57 m, respectively. It can be seen that the RSLR in the short term is relatively small, and it will rise by more than 0.5 m by the middle of this century. From 2050 to the end of the century, the RSLR will exceed 1 m, indicating a rapid increase in the rate of RSLR in the long term. The impacts of extreme RSLR on the coastal areas of Taizhou in 2030, 2050 and 2100 are shown in Figure 7.
The three colors represent three different scenarios of RSLR at different times, from light to deep, namely the 2030 SSP5-8.5-High, 2050 SSP5-8.5-High and 2100 SOA-High scenarios. In terms of inundation area, it is 111.67 km2 under the RSLR 0.2 m scenario, 158.32 km2 under the RSLR 0.52 m scenario and 277.80 km2 under the RSLR 1.57 m scenario.
In the medium to low scenario, the contribution of absolute sea level rise to RSLR in Taizhou is slightly greater than that of land subsidence. In the high scenario, the proportion of land subsidence has already exceeded that of absolute sea level rise. Therefore, the relevant departments in Taizhou need to enhance their awareness of land subsidence control when dealing with sea level rise.
The potential threat of RSLR on Taizhou is enormous. The coastal fishing grounds in Taizhou will suffer huge losses. In addition, after inundation caused by RSLR, it will not subside for a long time. When seawater enters and causes large-scale flooding, the coastline also recedes, causing residents to lose the protection of the coastline and causing long-term and irreversible damage to the land.

3.1.2. Prediction and Analysis of Inundation Characteristics under the Scenario of RSLR Superimposed with the General Water Increase of Storm Surge

It can be seen from Figure 8 that the obvious inundation areas of storm surge are Jiaojiang District, the eastern coast of Luqiao District and Yuhuan. The inundation range is large, and the inundation depth also reaches 4~5 m due to the existence of low-lying terrain. The coastal areas of Linhai City and Wenling also have obvious inundation areas, but the inundation depth is relatively small.
In the 12 RSLR scenarios in 2030, there is no obvious difference in the expansion effect of different RSLRs on the inundation range of the historical general storm surge. On the one hand, the RSLR value in 2030 is relatively small, and on the other hand, the basic water increase value of the historical general storm surge is low, so the expansion effect caused by the superposition of the two is limited. From the calculated inundation area, compared with the inundation area caused by general storm surge in history, except that the RSLR of the 2030 SOA-Low scenario only increased the inundation area by 1 km2 after superposing the storm surge, the other RSLR scenarios increased the inundation area by about 10 km2. From the result, the estimated inundation area of the storm surge under the 12 scenarios is relatively concentrated. According to the probability of the event, when the historical general storm surge occurs in 2030, the inundation area caused by it will increase by about 10 km2 compared with the current scenario. In a word, although the growth value of RSLR to 2030 is limited, and the expansion effect on the submerged area of storm surge is also limited, it still has a certain degree of impact.
It can be seen from Figure 9 that under the 12 scenarios in 2050, the inundation range of the historical general storm surge does not change significantly compared with 2030, which is specifically shown in the southeast of Luqiao District. With the rise in relative sea level, seawater will further invade the inland areas with lower terrain based on the original inundation of the storm surge, and the new inundation area will have a relatively small inundation depth.
From the calculated inundation area, under the 12 scenarios in 2050, the inundation area of storm surge generally increased by more than 10 km2 compared with the current scenario, the largest increase was 14.19 km2 under the SSP5-8.5-High scenario and the lowest was still the SOA-Low scenario, with an increase of 9.49 km2. Compared with 2030, the RSLR value in 2050 has increased, and accordingly, the inundation range of storm surge has also been expanded to a certain extent. However, from the numerical point of view, the expanded inundation range is very small, which shows that the RSLR in 2050 has a limited capacity to expand the inundation range of the historical general storm surge. On the other hand, it also indicates that the elevation values of the non-flooded coastal areas in Taizhou are relatively high under various scenarios in 2030. In the scenario of a small increase in relative sea level, the threat of flooding is relatively small. However, the danger for low-lying coastal areas cannot be ignored, as compared to the current scenario, although the inundation range in this area has not changed much, the inundation depth may have increased by more than 0.5 m, with a total inundation depth of more than 5 m, reaching a level I hazard level, posing a high risk of casualties.
It can be observed that in the comprehensive scenario of RSLR in 2050, the contribution of land subsidence is greater than in 2030. The absolute sea level appreciation predicted by the three IPCC emission scenarios is not much different based on the division of the high, medium and low scenarios of land subsidence, while the SOA prediction value is only half of the IPCC prediction value. Comparing the submergence range of the four scenarios, it can be seen that the incremental difference between the three IPCC emission scenarios and the storm surge submergence range of SOA is not big, about 1~2 km2; that is, if land subsidence is not considered, the sea level rise predicted by SOA in 2050 will not have a significant impact on storm surge inundation. Due to the superposition of land subsidence and the scenario of the lowest and highest absolute sea level appreciation, the final inundation result is very close. Therefore, in 2050, land subsidence will make a greater contribution to the RSLR, and the expansion effect of storm surge inundation is also obvious.
Compared with 2030 and 2050, the RSLR in 2100 is very serious. Even the minimum estimated value approaches the maximum estimated value in 2050, while the maximum estimated value exceeds the historical general storm surge; that is, when only considering the threat of surge height, the threat of RSLR exceeds the historical general storm surge. In addition, unlike the RSLR scenarios in 2030 and 2050, the maximum RSLR scenario in 2100 is no longer the IPCC SSP5-8.5-High scenario but the SOA-High scenario, indicating that the speed of sea level rise in China’s waters is constantly increasing.
It can be seen from Figure 10 that the inundation range under the scenario of RSLR superimposed with the general storm surge in 2100 has been significantly expanded. For example, in the southeast coastal area of Luqiao District, the inundation range of storm surge is larger, and the inundation depth has also increased. Another example is near the estuary of Sanmen County: although there is no large-scale inundation, a large number of small-scale inundation areas have been created.
In the 12 scenarios in 2100, except for the SSP1-2.6-Low and SSP2-4.5-Low scenarios, the inundation range increased by storm surge is small, and the inundation range is increased by more than 70 km2 in all other scenarios, with the maximum total inundation range reaching 340 km2, which is enough to cause major disasters. In a word, by 2100, the RSLR will itself cause disasters. If a storm surge occurs, it will raise the basic water level of the storm surge, and then superimpose storm surge to cause greater disasters.

3.1.3. Prediction and Analysis of Inundation Characteristics under the Scenario of RSLR Superimposed with Maximum Water Increase of Storm Surge

It is estimated that the minimum value of RSLR in 2030 is 0.07 m (SOA-Low scenario), which is the most optimistic prediction result but still slightly expands the area submerged by storm surge. The maximum RSLR is 0.2 m (SSP5-8.5-High), which is the worst-case scenario. Although the inundation area has only increased by about 1 km2 compared to no RSLR, once seawater invades land, the first victims are crops. Even if the crops on the plain are not completely submerged, they will be reduced to some extent. In addition, the soil affected by seawater intrusion will experience salinization. This damage will be long term and difficult to reverse. Residential land and vehicles parked in underground garages also exhibit high vulnerability to seawater intrusion. Once immersed in seawater, their structures and contents can cause significant losses.
From the perspective of IPCC Class I low-emission scenarios, the three RSLR values are 0.1 m, 0.15 m and 0.19 m, respectively. The difference between high and low scenarios is nearly 0.1 m, and the difference in inundation area is nearly 0.1 km2. In Figure 11, there is no obvious difference in inundation areas, but the increase in inundation depth is also worth paying attention to. The prediction values for the IPCC Class II medium-emission scenarios and the low-emission scenarios are the same, indicating that under the low- and medium-emission scenarios, this group of RSLR prediction results has high reliability. Therefore, the prediction values are relatively stable and can be used as a valuable reference for 2030 prediction results.
From the perspective of IPCC Class III high-emission scenarios, the RSLR values of the three scenarios are 0.11 m, 0.16 m and 0.2 m, respectively, which are slightly higher than the first two scenarios. The difference between the high and low scenarios is 0.9 m, and the difference between the submerged area and that of the first two scenarios is 0.25 km2. Although the RSLR values of the third scenario are only 0.01 m higher than the first two scenarios on the whole, the maximum storm surge submerged area that may increase is more than twice that of the first two scenarios. The prediction results under such high-emission scenarios can be used as a reference for the possible maximum submergence of storm surge.
Overall, the minimum prediction value of RSLR in 2030 is given by SOA, and the maximum prediction value is given by the high-emission scenario of IPCC. However, the prediction values of the two are relatively small due to the small period and the less significant comparison effect with the current scenario. However, it should be noted that the speed of RSLR itself is not slow, and due to the barrier effect of terrain elevation, the RSLR may significantly increase the expansion of the storm surge inundation area in the region after exceeding a critical elevation point. In addition, the increase in the inundation depth of storm surge caused by RSLR will continue, so the losses caused by inundation will also continue to increase.
By 2050, the minimum RSLR is expected to be 0.12 m (SOA-Low), the inundation area of storm surge is 532.78 km2, the maximum RSLR is expected to be 0.52 m (SSP5-8.5-High) and the inundation area of storm surge is 555.28 km2. From the perspective of RSLR, the maximum value is 0.4 m higher than the minimum value, and the inundation area of storm surge is increased by 2.5 km2. As shown in Figure 12, when the RSLR is high enough, the raised storm surge will go deep into the interior of the land along the inland river and submerge the land along the river, resulting in the invasion of inland freshwater by seawater and a poor living environment for residents on both sides of the river, and the impact of storm surge will further expand inland.
From the IPCC Class I low-emission scenarios, the three RSLR values are 0.21 m, 0.35 m and 0.48 m, respectively, with a difference of 0.27 m between the high and low scenarios and a difference of nearly 22 km2 between inundation areas. It can be seen that a difference in RSLR of only 0.27 m can lead to a significant increase in the inundation area of storm surges. Compared with 2030, when the possible maximum scenario of RSLR is 0.2 m, storm surge will only expand the inundation area by less than 2 km2, so it can be concluded that when the RSLR is about 0.5 m, its effect on the expansion of the inundation area of storm surge is very obvious.
From the IPCC Class II medium-emission scenarios, the three RSLR values are 0.23 m, 0.37 m and 0.5 m, respectively, with a difference of 0.27 m between the high and low scenarios and a difference of 22.12 km2 in inundation areas. This scenario is 0.02 m higher than the first low-emission scenario as a whole and 0.02 m lower than the third high-emission scenario. Under the corresponding scenarios of high, medium and low sedimentation in the three scenarios, the minimum inundation area difference is 0 (SSP1-2.6-Low and SSP2-4.5-Low scenarios), the maximum inundation area differs by 21.8 km2 (SSP2-4.5-Medium and SSP5-8.5-Medium scenarios), of which the RSLR prediction value in the SSP2-4.5-Medium scenario is 0.37 m, and the RSLR prediction value in the SSP5-8.5-Medium scenario is 0.39 m. Obviously, there is a terrain-critical point elevation between the two RSLR values. When the critical value is exceeded, storm surge can break through this barrier and quickly spread to produce a wider inundation range.
From the perspective of SOA scenarios, the three RSLR values are 0.12 m, 0.26 m and 0.39 m, respectively. The prediction values of this group are all smaller than the three scenarios of IPCC, and the maximum values are close to the medium-speed subsidence scenarios of the other three prediction scenarios. This may be because the rate of sea level rise in China is lower than the rate of Eustatic sea level rise in the short term, while the rate of subsidence in China is higher than the world average rate.
In general, the impact of RSLR on the inundation area of storm surge will become more and more obvious by 2050. If encountering special regions, the relative sea level may rise only 0.02 m, which will lead to the flood inundation of a 20 km2 scale storm surge. Therefore, it is self-evident that it is of great significance to control sea level rise and mitigate land subsidence. In consideration of the worst case, by 2050, the maximum RSLR will have exceeded 0.5 m, which will significantly increase the basic water level of storm surges. If the height of the protective seawalls is not increased, storm surge may easily cross the seawalls, causing impact disasters and deep inundation in coastal areas.
Overall, it can be seen that there is a significant difference in the inundation area among the three scenarios, as the magnitude of the inundation area is positively correlated with the magnitude of the water increase value. From the changing trend of inundation areas, it can be seen that the changing trend of inundation areas in the three scenarios is relatively gentle before 2050, while it is relatively large in 2100. This is because the RSLR is relatively small before 2050, and the superposition effect on storm surge is also relatively limited. By 2100, the RSLR is large, which can significantly increase the strength of storm surges, thus greatly increasing the inundation area.
From the observation and analysis of the inundation area under the RLSR scenario and the scenario of RLSR superimposed with the general water increase of storm surge, it can be seen that with the rise in relative sea level, the inundation area under the RLSR scenario increases, and is close to that under the scenario of RLSR superimposed with the general water increase of storm surge. There may be two reasons: Firstly, the general water increase value of storm surge is low, and the expansion effect of RSLR is not obvious. Secondly, due to the influence of terrain blocking, the inundation area will not increase significantly until the water increase value reaches a certain height. This can be seen from the inundation area under the scenario of RLSR superimposed with the maximum water increase of storm surge. Compared with the scenario in SSP1-2.6-Medium, the RSLR value is 0.36 m under the SSP1-2.6-High scenario, while the inundation area of the storm surge increases rapidly, increasing by 306.49 km2.
It is estimated that by 2100, the minimum value of RSLR will be 0.48 m (SSP1-2.6-Low), which is close to the extreme scenario of 2050; that is, if no precautions are taken, the extreme storm surge event under the 2050 scenario will occur by 2100, which is only the most ideal and conservative estimation result at the end of this century. The maximum value of RSLR is 1.57 m (SOA–high), which is 1.09 m higher than the conservative prediction value. In this scenario, even if there is no storm surge, the seawater will submerge part of the coastal lowlands. When a storm surge similar to the NO. 1909 “Lekima” intensity occurs, the inundation area will reach 866.19 km2, which is 311.18 km2 larger than the RSLR 0.48 m scenario, and 1.63 times the inundation area generated by the current storm surge. Please refer to Figure 13 for details.
From the IPCC Class I low-emission scenario, the three RSLR values are 0.48 m, 0.85 m and 1.21 m, respectively. The difference between the high and low scenarios is 0.73 m, and the difference between inundation areas is 307.34 km2. From the inundation map, it can be seen that the expansion of the inundation areas is obvious. In addition to Wenling City, the inundation area of Luqiao District is also rapidly expanding, which has the largest and most direct impact on these two coastal cities.
From the IPCC Class II medium emission scenario, the three RSLR values are 0.6 m, 0.97 m and 1.33 m, respectively, with a difference of 0.73 m between the high and low scenarios and a difference of 307.04 km2 in inundation area. This scenario is similar to the IPCC high-emission scenario, where the inundation area caused by the medium- to high-speed sedimentation scenario is much larger than that caused by the low-speed sedimentation scenario.
From the perspective of SOA scenarios, the three RSLR values are 0.84 m, 1.21 m and 1.57 m, respectively. Contrary to 2030 and 2050, the SOA prediction value in 2100 is higher than the three types of predictions of IPCC, and even higher than the high-emission scenarios of IPCC. This may be due to the fact that the rate of regional sea level rise in China is lower than the global sea level rise rate in the short term, but the sustained rise in sea level in China’s waters over the long term leads to a sea level rise higher than the global average by the end of this century. At the same time, China’s land subsidence problem has attracted worldwide attention, with the amount and rate of subsidence ranking among the top values in the world. As a result, China’s RSLR situation is not optimistic.
In general, by 2100, the relative sea level has risen to a very threatening height. On the one hand, it will cause near-shore inundation. On the other hand, it can greatly increase the basic water level of storm surge, so that storm surge can easily cross the embankment facilities and have more destructive power. Not only coastal residents will be affected, but also inland and offshore residents will be at risk of being submerged by storm surge. In extreme cases, when the RSLR increases by 1.57 m, the inundation area of storm surge will expand by more than 300 km2, and the total inundation area is 1.62 times of the current scenario. From the perspective of inundation areas alone, this result is very serious. When the RSLR is 1.57 m, the inundation depth of storm surge increases to 1.5 times the original, which will not only greatly strengthen the losses caused by storm surge but also pose an unprecedented survival threat to coastal residents. Inland areas that have not been or are rarely affected by storm surge may also become severely affected areas at that time.

3.2. Prevention Countermeasures for Storm Surge Disasters in Taizhou Based on Coast Conditions and Future Inundation Characteristics

Under the scenario of RSLR, as the economy and population of Taizhou continue to gather in the coastal areas, the vulnerability to storm surge along the coast of Taizhou increases. At the same time, the landing frequency and intensity of typhoons continue to increase and the risk of storm surge also increases. Therefore, the development of appropriate and effective storm surge prevention measures is an important guarantee for the future economic development and urban safety of Taizhou. In order to deal with the storm surge disasters in the future in Taizhou, this paper proposes storm surge disaster prevention countermeasures based on the current situation of the coast of Taizhou and the inundation characteristics of storm surge under different scenarios in the future. The prevention measures for storm surge disasters are usually divided into engineering measures and non-engineering measures. Among them, engineering measures are the most direct and effective measures for storm surge prevention. Therefore, this paper mainly puts forward quantitative engineering measures and suggestions to provide a scientific basis for storm surge disaster response strategies and planning in Taizhou.

3.2.1. Analysis of Coast Conditions and Protection Capability in Taizhou

The types of coasts in Taizhou include artificial coasts and natural coasts, with artificial coasts mainly consisting of protected seawalls in aquaculture areas, with a total length of 312.19 km. They are mainly distributed in the mainland areas of Taizhou, such as Jiantiao Port, Puba Port, Jiaojiang, Xuanmen Bay, Ainan Bay and Yueqing Bay, while the rest are distributed on islands near the mainland. The natural coasts are dominated by bedrock coasts, with a total length of 415.08 km. They are distributed in both the mainland and island areas. Almost all the islands are bedrock coasts except Maodang Island, Maotan Island and Dahengchuang Island. Only a few bay top areas are sandy coasts, distributed in Baiguo Mountain Island and Xiaxiaoyu Island, with a total length of 0.73 km. The specific coast types and spatial distribution are shown in Figure 14.
The artificial coasts of Taizhou are dominated by the aquaculture protective seawalls, which are an important engineering measure for the sea reclamation project. As a wave protection structure, they cannot only withstand the wave action but also resist storm surge, playing an extremely important role in disaster prevention and mitigation projects in coastal areas. In terms of resisting storm surge disasters, the seawalls generally do not allow overtopping. Otherwise, it may be accompanied by overtopping, resulting in major flooding disasters. Therefore, the height design of the seawall’s top usually requires adding a safety value above the storm surge water increase value under a certain return period. The foundation of the seawalls is mostly soft mud or silty sand. After being affected by land subsidence, the top of the seawalls will sink, which is lower than the return period water increase value under the original design, weakening its defense capability. Other types of artificial coasts (such as ports and wharves) are closer to risk sources such as waves and storm surges, and the lack of gentle coastal buffers, so they are generally subject to more serious erosion.
The natural coasts of Taizhou include bedrock coasts and sandy coasts. The bedrock coasts are composed of rocks, characterized by a winding and steep coastline. Because the bedrock coasts generally have a large elevation and strong stability, they have a certain defensive capacity against storm surges. In addition, the areas near bedrock coasts are usually uninhabited and have no important facilities, so even if they are submerged by storm surge, they will not cause disaster losses.
The formation of sandy coasts is caused by the weathering of land rocks or the accumulation of sand gravel input from rivers at the seaside. Although the sandy coasts cannot effectively resist storm surge when it occurs, the flat and wide sandy coast can buffer the impact of storm surge, thus reducing or even eliminating the impact of storm surge.
With the rise in relative sea level, storm surge disasters will continue to intensify. On the one hand, the rise in sea level raises the basic water level of storm surge, thus enhancing the disaster-causing ability of storm surge. On the other hand, the land subsidence effect in the coastal area will reduce the height of the seawalls and weaken their disaster defense capability, thus increasing the disaster risk in the coastal area. In the late 1990s, Zhejiang launched the “thousand kilometers seawall” project. The Zhejiang provincial government invested nearly 5 billion yuan to build and reinforce more than 1000 km of “coastal standard seawalls” by the end of 2000, increasing the resilience of the seawalls from 10~20 years of periodic floods to 50~100 years of periodic floods, and the ratio of seawalls to coastlines exceeded 80% [45].
At present, it has been more than 20 years since the “thousand kilometers seawall” project, and the original design moisture proof standard of the current seawalls and sluices in Taizhou was once in 50 years. However, in recent years, the seawalls and sluices along the seawalls (except Bayu sluices and Zhongjiao sluices) have settled to varying degrees, and the settlement of the seawalls and sluices along the Shiitang and SanshanBeitou routes is particularly serious as the top elevation of the sluices is lower than the original design elevation. Some seawalls and sluices have not reached the once-in-20-years standard [46], so it is necessary to conceive and design the next step of seawall construction in advance. Therefore, it is an important foundation for the future seawall construction in Zhejiang Province to carry out the research on the protection countermeasures for storm surge disasters under the future RSLR scenario. This paper takes Taizhou as an example study area, combines the current distribution status of the artificial coasts and natural coasts in Taizhou and studies the height countermeasures of the seawall in Taizhou according to the predicted storm surge inundation characteristics under different RSLR scenarios to maximize the defense against storm surge inundation, taking optimal selection as the principle. The height standards of seawalls for preventing storm surge in different return periods in Taizhou are shown in Table 9.

3.2.2. Prevention Measures Considering Only the Scenario of Sea Level Rise

According to the predictions, even in the absence of storm surge disasters, RSLR will cause coastal flooding. Even if not combined with storm surge disasters, RSLR can cause flooding along the coast. In future scenarios, the threat of extreme RSLR causing flooding disasters is greater than that of storm surge disasters in historical flood scenarios. Therefore, it is necessary to design flood protection engineering to address the issue of RSLR.
Due to the global nature of RSLR, areas without storm surge disasters also need coastal protection projects to address the threat of inundation caused by RSLR. This paper took the scenarios of the maximum RSLRs in 2030, 2050 and 2100 as examples, and designed the heights of the seawall based on the current seawall situation in Taizhou (Figure 15).
According to the calculation results of the return period of water increase, the three RSLR scenarios are equivalent to the return period of water increase of storm surge less than 10 years, while the current standard of Taizhou seawalls is about a 20-year return period, so the existing seawalls can better resist the RSLR. From the perspective of inundation area, in the absence of seawalls, under these three scenarios, seawater will inundate coastal low-lying areas of 100~300 km2. Considering the seawalls with a 20-year return period, the seawater inundation area is greatly reduced to 10~20 km2. Except for the natural coast sections where no coastal project is currently constructed, other coastal areas are basically in a dry state, almost unaffected by future RSLR.
It is worth noting that although the current seawall standards can prevent future RSLR, on the one hand, under the continuous influence of land subsidence, the height of the seawalls’ top is decreasing and the defense ability is constantly weakening. On the other hand, storm surge disasters occur frequently in Taizhou, and the RSLR provides a higher basic water level for storm surge, thus enhancing the disaster-causing capacity of storm surge. Therefore, it is necessary to further consider the impact of future storm surges, and propose future countermeasures for preventing storm surges in Taizhou based on comprehensive defense capability and coast construction.

3.2.3. Prevention Countermeasures in Comprehensive Consideration of Maximum Storm Surge Superimposed by RSLR

According to the constructed relative sea level rise scenario database, during 2030~2100, the relative sea level rise range is 0.07~1.57m, the storm surge value that may be caused by superposing the storm surge of the historical general water increase scenario is 1.27~2.77m and the storm surge recurrence period of these 36 scenarios is less than once in 10 years. Therefore, the current 20-year return period of the sea wall is enough to withstand storm surges. Compared with the situation without a seawall defense, the reduction rate of a seawall on a storm surge inundated area is more than 95%, and the defense effect is remarkable. For details, see Figure S3a–c in the Supplementary Materials.
After superposing the maximum storm surge in history, it is estimated that the storm surge will be 3.19~4.69 m. According to the calculated return period of storm surges in Taizhou, the return period of the surge in this range is 20~100 years. The specific countermeasures for the storm surge seawall height under the scenarios of RSLR are as follows.
  • The seawall design in 2030.
From the return period of storm surges, the storm surge in 2030 under the scenario of RSLR has a 20~50 year return period. Theoretically, the seawall with a return period of 50 years should be designed to effectively defend this. However, according to the seawall design standards, the safe superelevation of the seawall with a return period of 20 years that does not allow overtopping is 0.6 m, so the seawall with a return period of 20 years after the safe superelevation is added can fully defend against storm surge inundation under the 12 RSLR scenarios in 2030.
As shown in Figure 16, compared with the 36 scenarios of the RSLR superimposed with the historical general storm surge, the estuary area of Sanmen County and the northeast area of Yuhuan have obvious inundation areas. The reason is that these areas are currently dominated by natural coasts. Without seawall defense, when the storm surge reaches a certain height, inundation will occur. If the storm surge continues to rise, the inundation range will continue to expand, and even spread to the coastal section with seawall protection, especially the northeast coast of Yuhuan City. In addition, the historical maximum storm surge itself has a large increase in water, and a small rise in relative sea level may also significantly increase the inundation area of storm surge. For example, under the scenarios of SSP1-2.6-Low and SSP1-2.6-Medium, the RSLR values of the two are only 0.05 m different, while the inundation area of storm surge is 6.5 km2 different. On the whole, after considering the current 20–year return period seawall, although there is still obvious storm surge inundation in some areas, compared with the situation without a seawall, the inundation area has decreased by more than 93%. It can be seen that the protection effect of the current return period seawall is good.
  • The seawall design in 2050.
As shown in Figure 17, from the return period of storm surges, the storm surge in 2050 under the scenario of RSLR will be a 20~50 year return period and a 50~100 year return period. According to the design standard of seawalls, the standard of safe superelevation for seawalls with a 20-year return period not allowing overtopping is 0.6 m, and the standard of safe superelevation for seawalls with a 30-year return period not allowing overtopping is 0.7 m. Therefore, seawalls with a 20-year return period and 30-year return period are used, respectively, to prevent storm surge with a 20~50 year return period and a 50~100 year return period in 2050. The scenarios using the 20–year return period seawall are SSP1-2.6-Low, SSP1-2.6-Medium, SSP2-4.5-Low, SSP5-8.5-Low, SOA-Low and SOA-Medium, and the other scenarios use the 30-year return period seawall. It can be seen that the land subsidence under the four scenarios of high sea level rise in 2050 will shorten the return period of the future storm surge water increase from the 30~50 year return period to the 20~30 year return period. Compared with 2030, after the relative sea level continues to rise, the storm surge inundation near the Jiaojiang River estuary will become more and more obvious in 2050. This is because after the seawater invades the inland river, the water surface will continue to rise and overflow to the coast. On the whole, the seawalls with a 20-year return period and 30-year return period have minimized the inundation threat of storm surge with a 20~50 year return period and a 50~100 year return period, and the reduction rate of the inundation area is about 93%.
From the perspective of the return period of storm surges, the storm surge in 2100 under the scenario of RSLR is a 50~100 year return period and 100~200 year return period. According to the design standards of seawalls, the safety superelevation of the 30-year return period seawalls that do not allow overtopping is 0.7 m, the safety superelevation of the 50-year return period seawalls that do not allow overtopping is 0.8 m and the safety superelevation of the 100-year return period seawalls that do not allow overtopping is 1 m. After the safety heightening, the defense capability of the seawalls is enhanced. The height of the top of the seawall is higher than the height of water increase. Considering the defense effect and economic cost, the seawall with a return period of 30, 50 and 100 years can be used, respectively, to deal with the storm surge with a return period of 50~100 years and a return period of 100~200 years.
  • The seawall design in 2100.
It can be seen from Figure 18 that the scenarios of 30–year return period seawalls are SSP1-2.6-Low and SSP2-4.5-Low, the scenarios of 50–year return period seawalls are SSP1-2.6-Medium, SSP2-4.5-Medium, SSP5-8.5-Low and SOA-Low, and the other scenarios use 100–year return period seawalls. Compared to 2050, the continuous increase in water in the Jiaojiang River has led to more severe flooding towards the coast, which will have a huge impact on coastal residents and farmland. In addition, there are many estuaries in Sanmen County, and many coast sections also have obvious inundation areas. Because the terrain of this area is relatively high and there is no low-lying area, there is no large submerged deep water area. The largest submerged area and submerged deep water area both appear on the northeast coast of Yuhuan, with the maximum inundation depth exceeding 5 m, and the risk level reaching Level I, which requires great attention. On the whole, the earned run average of the seawall to storm surge inundation is between 82% and 93%. Compared with 2030 and 2050, under the existing seawall condition, the ability to only increase the height of the seawall in 2100 to defend against storm surge is relatively limited. It is considered to add seawall coverage, and carry out reasonable planning and design of the natural coast to minimize the impact of storm surges on Taizhou.
For the storm surge in the historical maximum water increase scenario with a large water increase, even with the superimposed weak RSLR, the original storm surge inundation range may be significantly expanded. Comparing the inundation range of storm surge in the two scenarios after the construction of the seawall, it is found that there is almost no storm surge inundation in the seawall sections, while in the section without the seawall, the inundation range of storm surge expands with the increase in the return period of the water increase. The reason is that the current coastal type of Taizhou has a long natural coast in addition to the man-made coast. Therefore, this paper only designed the height of the seawall in combination with the current distribution of the seawall. Although the coast section without seawall protection is dominated by bedrock coast, and the vulnerability to storm surge is low, there is still a certain risk of storm surge inundation. Especially in the scenario of RSLR, storm surge water increases greatly. After the inundation of the bedrock coast, with the continuous increase in onshore inundation depth, it may even affect the nearby coast with seawalls, causing storm surge inundation past the seawalls.

4. Conclusions

By combining four absolute sea level rise scenarios and three land subsidence scenarios under three timescales (2030, 2050, 2100), this paper obtained 36 RSLR scenarios in Taizhou. Superposing the RSLR scenarios with two scenarios for water increase of storm surge, a comprehensive scenario library was constructed containing 72 scenarios. The improved passive inundation method was used to predict and analyze the inundation characteristics of storm surge under 72 scenarios. The conclusions are as follows:
Considering only the scenario of RSLR, the maximum possible RSLRs of 0.2 m, 0.52 m and 1.57 m in 2030, 2050 and 2100 in Taizhou are expected to result in the inundation areas of 111.67 km2, 158.32 km2 and 277.80 km2, respectively. In this regard, the existing 20-year return period of the sea wall can be resistant to RSLR.
Under the scenario of RSLR superposing with the general water increase of storm surge, the effect of different RSLRs on the expansion of the inundation area of the general storm surge will become more and more obvious over time. By 2100, the threat posed by RSLR will exceed the general water increase of storm surge, and the total inundation area will reach a maximum of 340 km2. The maximum inundation depth is more than 5 m, reaching a high risk level; under the defense of the existing 20-year recurrence period of the seawall, the inundation range can be reduced by about 92–95%, and the maximum inundation depth can be reduced by 2 m, so it can be effectively defended.
Under the scenario of RSLR superposing with the maximum water increase of storm surge, the RSLR has a significant effect on the increase in the basic water level of high water surge and the expansion of the inundation area. By 2100, when the RSLR increases by 1.57 m, the inundation area under the maximum water increase scenario will reach 866.19 km2, an increase of 63%, and the inundation depth will increase by 50%.
Inland areas that have never been inundated by storm surges may also be hardest hit. The existing 20-year return period seawall is expected to remain effective until 2030, but the standard of seawall defense will need to be improved in 2050 and 2100, and the maximum 100-year return period seawall protection will be required.
The RSLR scenario library constructed in this paper can reflect the RSLR situation of Taizhou in the future, and can be used as a reference scenario for the relevant research of RSLR in Taizhou. According to the inundation characteristics of storm surge predicted in the future and the seawall protection countermeasures proposed based on the inundation characteristics, it can provide countermeasures and suggestions for the coastal residents in Taizhou to improve their protection awareness, and for the decision makers to carry out coastal planning and coastal protection measures. The research results of this paper can provide a typical case for future storm surge prediction and protection research in coastal China.

Supplementary Materials

The following supporting information can be downloaded at: https://www.mdpi.com/article/10.3390/jmse12061030/s1, Figure S1: The inundation area of storm surge in Taizhou under the scenario of RSLR superimposed with the general water increase. Figure S2: The inundation area of storm surge in Taizhou under the scenario of RSLR superimposed with the maximum water increase. Figure S3: The designed seawalls in Taizhou under the scenario of RSLR superimposed with the general water increase of storm surge. Figure S4: The designed seawalls in Taizhou under the scenario of RSLR superimposed with the maximum water increase of storm surge.

Author Contributions

Conceptualization, T.Z. and X.L.; methodology, T.Z., Q.H., X.D. and X.L.; data collection, T.Z., S.Z., Q.H. and X.D.; data curation, T.Z. and X.L.; writing—original draft, T.Z.; writing—review and editing, X.L., S.Z. and J.Z.; project administration, X.L. and J.Z.; funding acquisition, J.Z. All authors have read and agreed to the published version of the manuscript.

Funding

This research was funded by the National Key R&D Program of China (2022YFC3105100). China University of Petroleum (East China) Talent Introduction Project (20180021).

Data Availability Statement

Data are supported by the Tropical Cyclone Data Center, accessed on 18 May 2022 (https://typhoon.org.cn), Bulletin of China Marine Disaster, accessed on 18 May 2022 (http://www.nmdis.org.cn/), Bulletin of Zhejiang Marine Disaster, accessed on 18 May 2022 (http://zrzyt.zj.gov.cn), Rivermap, accessed on 10 October 2022 (http://www.rivermap.cn/), IPCC, accessed on 20 January 2023 (https://www.ipcc.ch/), SOA, accessed on 20 January 2023 (https://www.nmdis.org.cn/) and China Geological Survey, accessed on 20 January 2023 (https://www.cgs.gov.cn).

Acknowledgments

The typhoon information provided by the Tropical Cyclone Data Center, storm surge data provided by Bulletin of China Marine Disaster, DEM provided by Rivermap, SAR image provided by EARTHDATA, land use data provided by the Resource and Environmental Science and Data Center of the Chinese Academy of Sciences, sea level rise forecast data provided by IPCC and SOA, and land subsidence forecasts data provided by China Geological Survey are highly appreciated. The authors would like to thank the anonymous reviewers for their insightful comments and suggestions on the first version of this paper.

Conflicts of Interest

Qi Hou was employed by Sinopec Jingwei Co., Ltd. Xuexue Du was employed by Duyun Power Supply Bureau of Guizhou Power Grid Co., Ltd. The remaining authors declare that the research was conducted in the absence of any commercial or financial relationships that could be construed as a potential conflict of interest.

References

  1. He, X.; Montillet, J.-P.; Fernandes, R.; Melbourne, T.I.; Jiang, W.; Huang, Z. Sea Level Rise Estimation on the Pacific Coast from Southern California to Vancouver Island. Remote Sens. 2022, 14, 4339. [Google Scholar] [CrossRef]
  2. Vergara, W.; Haites, E.; Pantin, D.; Attzs, M.; Bruce, J.; MacKinnon, J. Assessment of the Economic Impact of Climate Change on CARICOM Countries. World Bank Tech. Pap. 2002. [Google Scholar]
  3. Li, C.; Ding, Y.; Zhao, L. Influence of Sea Level Rise on Storm Surge in the Bohai Sea: A Case study of “0310” Extratropical Storm Surge. J. Tianjin Univ. Sci. Technol. 2021, 36, 41–47. [Google Scholar]
  4. Chen, Q.; Zhai, G.; Shi, Y. The impacts of Sea Level Rise on Coastal Cities and Measures from the Perspective of Resilience City: A Case Study of Xiamen. Mod. Urban Res. 2020, 35, 106–116. [Google Scholar]
  5. Wang, W.; Zhou, J.; Yi, C. The Effect of Land Subsidence on Storm Surge along the Bohai Bay. Urban Geol. 2011, 6, 31–35. [Google Scholar]
  6. Wang, J.; Wang, W.; Wang, S. Climate Change and Coastal Vulnerability Assessment: A Case Study of China’s Yangtze River Delta Region. Geomat. Spat. Inf. Technol. 2017, 40, 81–85+89. [Google Scholar]
  7. Wang, J.; Yi, S.; Li, M.; Wang, L.; Song, C. Effects of sea level rise, land subsidence, bathymetric change and typhoon tracks on storm flooding in the coastal areas of Shanghai. Sci. Total Environ. 2018, 621, 228–234. [Google Scholar] [CrossRef] [PubMed]
  8. Xu, W.; Cai, R. Estimating the return period of extreme water level in coastal cities of China under different climate scenarios. Mar. Sci. Bull. 2022, 41, 379–390. [Google Scholar]
  9. Alleyne, M. Assessing the Vulnerability of Holetown, Barbados, to Relative Sea Level Rise and Storm Surge; CERMES Technical Report No. 93; Centre for Resource Management and Environmental Studies, The University of the West Indies: Saint Michael, Barbados, 2019; 88p. [Google Scholar] [CrossRef]
  10. Hinkel, J.; Lincke, D.; Vafeidis, A.T.; Perrette, M.; Nicholls, R.J.; Tol, R.S.; Levermann, A. Coastal flood damage and adaptation costs under 21st century sea-level rise. Proc. Natl. Acad. Sci. USA 2014, 111, 3292–3297. [Google Scholar] [CrossRef]
  11. Aerts, J.C.; Botzen, W.W.; Emanuel, K.; Lin, N.; De Moel, H.; Michel-Kerjan, E.O. Evaluating flood resilience strategies for coastal megacities. Science 2014, 344, 473–475. [Google Scholar] [CrossRef]
  12. Feng, J.; Li, D.; Wang, H.; Liu, Q.; Zhang, J.; Li, Y.; Liu, K. Analysis on the extreme sea levels changes along the coastline of Bohai Sea, China. Atmosphere 2018, 9, 324. [Google Scholar] [CrossRef]
  13. Xu, W.; Cai, R. Impacts of sea level rise, strong typhoon and storm surge on extreme sea level in coastal waters of Xiamen and hazards estimation. Haiyang Xuebao 2021, 43, 14–26. [Google Scholar]
  14. Zhang, M. Impacts of sea-level rise on storm surge in the Beibu Gulf: A case study on Typhoon Son-Tinh in 2012. Mar. Sci. Bull. 2021, 40, 309–318. [Google Scholar]
  15. Forbes, C.; Rhome, J.; Mattocks, C.; Taylor, A. Predicting the storm surge threat of Hurricane Sandy with the National Weather Service SLOSH model. J. Mar. Sci. Eng. 2014, 2, 437–476. [Google Scholar] [CrossRef]
  16. Rego, J.L.; Li, C. Nonlinear terms in storm surge predictions: Effect of tide and shelf geometry with case study from Hurricane Rita. J. Geophys. Res. Ocean. 2010, 115, C6. [Google Scholar] [CrossRef]
  17. He, S. Numerical simulation and analysis of storm surge in the nearshore of Jiangsu Province. Mar. Sci. 2017, 41, 86–95. [Google Scholar]
  18. Sebastian, A.; Proft, J.; Dietrich, J.C.; Du, W.; Bedient, P.B.; Dawson, C.N. Characterizing hurricane storm surge behavior in Galveston Bay using the SWAN+ ADCIRC model. Coast. Eng. 2014, 88, 171–181. [Google Scholar] [CrossRef]
  19. Lee, C.; Hwang, S.; Do, K.; Son, S. Increasing flood risk due to river runoff in the estuarine area during a storm landfall. Estuar. Coast. Shelf Sci. 2019, 221, 104–118. [Google Scholar] [CrossRef]
  20. Madsen, H.; Jakobsen, F. Cyclone induced storm surge and flood forecasting in the northern Bay of Bengal. Coast. Eng. 2004, 51, 277–296. [Google Scholar] [CrossRef]
  21. Fang, J.; Shi, P. Areview of coastal flood risk research under global climate change. Prog. Geogr. 2019, 38, 625–636. [Google Scholar]
  22. Li, M.; Luo, X. Evaluation of the economic vulnerability of Shandong coastal areas under the influence of hundred-year tide level. Mar. Sci. Bull. 2018, 37, 667–675. [Google Scholar]
  23. Long, F.; Shi, X.; Luo, X. The impact prediction of sea level rise on the inundated area caused by 100-year-recurrence-period storm surge of Shandong Province around Bohai Bay. Mar. Environ. Sci. 2015, 34, 211–216. [Google Scholar]
  24. Jiao, Y. The Research and Implement of Storm Surge Flood Prediction System Based on GIS Technology: A Case Study of Putuo District Zhoushan City. Master’s Thesis, East China Normal University, Shanghai, China, 2014. [Google Scholar]
  25. Liu, R.; Liu, N. A GIS Based Model for Calculating of Flood Area. Acta Geogr. Sin. 2001, 56, 1–6. [Google Scholar]
  26. Ma, M. GlS-based analysis and discussion on submerged range in Shenyang City section of Hunhe River by superstandard flood. Express Water Resour. Hydropower Inf. 2021, 42, 16–20. [Google Scholar]
  27. Ran, D. Flood Disaster Simulation and Assessment in Karst Mountain Area Based on Active Submergence Algorithm. Surv. Mapp. 2021, 44, 267–270. [Google Scholar]
  28. Liu, S.; Li, Y. Submerging Simulation of Sea Level Rise Using GDAL and OpenCV. J. Geomat. 2020, 45, 7–10. [Google Scholar]
  29. Li, T.; Wu, L.; Cao, Y. Flood Analysis and Simulation of Lower Reaches of Weihe River Based on DEM. Bull. Soil Water Conserv. 2005, 25, 53–56. [Google Scholar]
  30. Han, P. Analysis of spatiotemporal patterns and influencing factors of typhoon disasters in Zhejiang Province. J. Nat. Disasters 2022, 31, 97–106. [Google Scholar]
  31. Yu, X. The total and distribution of population in Zhejiang Province in the past ten years: One of the series analyses of the seventh population census in Zhejiang Province. Stat. Theory Pract. 2022, 9, 31–35. [Google Scholar]
  32. Lu, M. Study on Risk Assessment of Seawall Overflowed by Typhoon Storm Surge at Zhejiang Coast. Ph.D. Thesis, Zhejiang University, Hangzhou, China, 2013. [Google Scholar]
  33. China Maritime Disaster Bulletin and China Sea Level Bulletin; China Natural Resources News: Tianjin, China, 2022; p. 1.
  34. Taizhou Bureau of Statistics. Taizhou Statistical Yearbook; China Statistics Press: Taizhou, China, 2022. [Google Scholar]
  35. Wang, P. The Control Line Delineation Method of Coastal Resources Development and Utilization: Take Taizhou as an example. Ocean Dev. Manag. 2022, 39, 80–84. [Google Scholar]
  36. Zhejiang Provincial Department of Natural resources Marine early warning and forecasting office. Zhejiang Marine Disaster Bulletin. Zhejiang Land Resour. 2019, 7. [Google Scholar]
  37. China Meteorological Administration. Available online: http://typhoon.nmc.cn/web.html (accessed on 20 June 2023).
  38. Chengdu Shui Jing Software Co., Ltd. Available online: https://www.rivermap.cn/ (accessed on 10 May 2023).
  39. National Aeronautics and Space Administration. Available online: https://www.earthdata.nasa.gov/ (accessed on 10 May 2023).
  40. IPCC. Chapter 9: Ocean, Cryosphere and Sea Level Change; IPCC, The United Nations: Geneva, Switzerland, 2021. [Google Scholar]
  41. State Oceanic Administration. Available online: https://www.nmdis.org.cn/ (accessed on 10 May 2023).
  42. Jia, S.; Xue, D.; Li, C. Study on new method for water area information extraction based on Sentinel-1 data. Yangtze River 2019, 50, 213–217. [Google Scholar]
  43. China Geological Survey Geological Cloud. Map of Land Subsidence Status in China. Available online: https://geocloud.cgs.gov.cn/ (accessed on 21 March 2023).
  44. Zhao, F.; Liao, Y. Research on the Dissemination Characteristics and Influencing Factors of Network Public Opinion of Sudden Natural Disaster Events. J. Geo-Inf. Sci. 2021, 23, 992–1001. [Google Scholar]
  45. Fang, J.; Liu, W.; Yang, S.; Brown, S.; Nicholls, R.J.; Hinkel, J.; Shi, P. Spatial-temporal changes of coastal and marine disasters risks and impacts in Mainland China. Ocean Coast. Manag. 2017, 139, 125–140. [Google Scholar] [CrossRef]
  46. Taizhou Municipal People’s Government. Project Profile. Available online: https://www.zjtz.gov.cn/art/2021/12/9/art_1229198363_59051282.html (accessed on 18 March 2023).
Figure 1. Study area. (a) Location and topography of Taizhou, (b) contour near inundation areas.
Figure 1. Study area. (a) Location and topography of Taizhou, (b) contour near inundation areas.
Jmse 12 01030 g001
Figure 2. The implementation flow of the improved passive inundation method.
Figure 2. The implementation flow of the improved passive inundation method.
Jmse 12 01030 g002
Figure 3. The inundation range extracted from Sentinel-1B images (a) and the inundation range estimated by the proposed method (b).
Figure 3. The inundation range extracted from Sentinel-1B images (a) and the inundation range estimated by the proposed method (b).
Jmse 12 01030 g003
Figure 4. Sea level change in Zhejiang Province from 2007 to 2020.
Figure 4. Sea level change in Zhejiang Province from 2007 to 2020.
Jmse 12 01030 g004
Figure 5. Water increase of storm surge in Taizhou from 2011 to 2021 (unit: m): (a) raw data, (b) extreme values removed.
Figure 5. Water increase of storm surge in Taizhou from 2011 to 2021 (unit: m): (a) raw data, (b) extreme values removed.
Jmse 12 01030 g005
Figure 6. The estimated inundation area of storm surge under each scenario in Taizhou (SSE: relative sea level rise superimposed general water increase of storm surge; SSM: relative sea level rise superimposed maximum water increase of storm surge).
Figure 6. The estimated inundation area of storm surge under each scenario in Taizhou (SSE: relative sea level rise superimposed general water increase of storm surge; SSM: relative sea level rise superimposed maximum water increase of storm surge).
Jmse 12 01030 g006
Figure 7. Impacts of extreme RSLR on coastal areas of Taizhou in 2030, 2050 and 2100.
Figure 7. Impacts of extreme RSLR on coastal areas of Taizhou in 2030, 2050 and 2100.
Jmse 12 01030 g007
Figure 8. Inundation area under RSLR superimposed with the general storm surge in 2030 (there are 12 scenarios in total, SSP1-2.6-Low and SSP5-8.5-High are selected here, and the other scenarios are shown in the Supplementary Materials).
Figure 8. Inundation area under RSLR superimposed with the general storm surge in 2030 (there are 12 scenarios in total, SSP1-2.6-Low and SSP5-8.5-High are selected here, and the other scenarios are shown in the Supplementary Materials).
Jmse 12 01030 g008
Figure 9. Inundation area under RSLR superimposed with the general storm surge in 2050 (there are 12 scenarios in total, SSP1-2.6-Low and SSP5-8.5-High are selected here, and the other scenarios are shown in the Supplementary Materials).
Figure 9. Inundation area under RSLR superimposed with the general storm surge in 2050 (there are 12 scenarios in total, SSP1-2.6-Low and SSP5-8.5-High are selected here, and the other scenarios are shown in the Supplementary Materials).
Jmse 12 01030 g009
Figure 10. Inundation area under RSLR superimposed with the general storm surge in 2100 (there are 12 scenarios in total, SSP1-2.6-Low and SSP5-8.5-High are selected here, and the other scenarios are shown in the Supplementary Materials).
Figure 10. Inundation area under RSLR superimposed with the general storm surge in 2100 (there are 12 scenarios in total, SSP1-2.6-Low and SSP5-8.5-High are selected here, and the other scenarios are shown in the Supplementary Materials).
Jmse 12 01030 g010
Figure 11. Inundation area under RSLR superimposed with the maximum storm surge in 2030 (there are 12 scenarios in total, SSP1-2.6-Low and SSP5-8.5-High are selected here, and the other scenarios are shown in the Supplementary Materials).
Figure 11. Inundation area under RSLR superimposed with the maximum storm surge in 2030 (there are 12 scenarios in total, SSP1-2.6-Low and SSP5-8.5-High are selected here, and the other scenarios are shown in the Supplementary Materials).
Jmse 12 01030 g011
Figure 12. Inundation area under RSLR superimposed with the maximum storm surge in 2050 (there are 12 scenarios in total, SSP1-2.6-Low and SSP5-8.5-High are selected here, and the other scenarios are shown in the Supplementary Materials).
Figure 12. Inundation area under RSLR superimposed with the maximum storm surge in 2050 (there are 12 scenarios in total, SSP1-2.6-Low and SSP5-8.5-High are selected here, and the other scenarios are shown in the Supplementary Materials).
Jmse 12 01030 g012
Figure 13. Inundation area under RSLR superimposed with the maximum storm surge in 2100 (there are 12 scenarios in total, SSP1-2.6-Low and SSP5-8.5-High are selected here, and the other scenarios are shown in the Supplementary Materials).
Figure 13. Inundation area under RSLR superimposed with the maximum storm surge in 2100 (there are 12 scenarios in total, SSP1-2.6-Low and SSP5-8.5-High are selected here, and the other scenarios are shown in the Supplementary Materials).
Jmse 12 01030 g013
Figure 14. Coast type distribution map of Taizhou.
Figure 14. Coast type distribution map of Taizhou.
Jmse 12 01030 g014
Figure 15. The designed seawalls under extreme RSLR scenarios in 2030, 2050 and 2100.
Figure 15. The designed seawalls under extreme RSLR scenarios in 2030, 2050 and 2100.
Jmse 12 01030 g015
Figure 16. Seawalls in 2030 (there are 12 scenarios in total, SSP1-2.6-Low and SSP5-8.5-High are selected here, and the other scenarios are shown in the Supplementary Materials).
Figure 16. Seawalls in 2030 (there are 12 scenarios in total, SSP1-2.6-Low and SSP5-8.5-High are selected here, and the other scenarios are shown in the Supplementary Materials).
Jmse 12 01030 g016
Figure 17. Seawalls in 2050 (there are 12 scenarios in total, SSP1-2.6-Low and SSP5-8.5-High are selected here, and the other scenarios are shown in the Supplementary Materials).
Figure 17. Seawalls in 2050 (there are 12 scenarios in total, SSP1-2.6-Low and SSP5-8.5-High are selected here, and the other scenarios are shown in the Supplementary Materials).
Jmse 12 01030 g017
Figure 18. Seawalls in 2100 (there are 12 scenarios in total, SSP1-2.6-Low and SSP5-8.5-High are selected here, and the other scenarios are shown in the Supplementary Materials).
Figure 18. Seawalls in 2100 (there are 12 scenarios in total, SSP1-2.6-Low and SSP5-8.5-High are selected here, and the other scenarios are shown in the Supplementary Materials).
Jmse 12 01030 g018
Table 1. Data and sources.
Table 1. Data and sources.
DataSourceAccess Date
Historical typhoon information in Zhejiang ProvinceTropical Cyclone Data Center (https://typhoon.org.cn)18 May 2022
Storm surge value in Zhejiang Province from 2011 to 2021Bulletin of China Marine Disaster (http://www.nmdis.org.cn/)
Bulletin of Zhejiang Marine Disaster (http://zrzyt.zj.gov.cn)
18 May 2022
DEM of Taizhou city, Zhejiang ProvinceRivermap (http://www.rivermap.cn/)10 October 2022
Sentinel-1B image of Taizhou cityEARTHDATA (https://search.asf.alaska.edu/#/)15 October 2022
Predictive value of sea level riseIPCC (https://www.ipcc.ch/)
SOA (https://www.nmdis.org.cn/)
20 January 2023
Predictive value of land subsidenceChina Geological Survey (https://www.cgs.gov.cn)20 January 2023
Table 2. Scenario library of sea level rise prediction in Taizhou (unit: m).
Table 2. Scenario library of sea level rise prediction in Taizhou (unit: m).
YearIPCC (SSP1-2.6)IPCC (SSP2-4.5)IPCC (SSP5-8.5)SOA
20300.09 (0.08~0.12)0.09 (0.08~0.12)0.10 (0.09~0.12)0.063 (0.044~0.08)
20500.19 (0.16~0.25)0.21 (0.18~0.26)0.23 (0.20~0.30)0.1 (0.055~0.17)
21000.44 (0.33~0.61)0.56 (0.44~0.76)0.77 (0.63~1.02)0.8 (0.6~1.1)
Table 3. Scenario library of land subsidence prediction in Taizhou (unit: m).
Table 3. Scenario library of land subsidence prediction in Taizhou (unit: m).
YearLow (0.5 mm/Year)Medium (5 mm/Year)High (9.5 mm/Year)
20300.0060.0550.105
20500.0160.1550.295
21000.0410.4050.770
Table 4. Scenario library of RSLR in 2030, 2050 and 2100 in Taizhou (unit: m).
Table 4. Scenario library of RSLR in 2030, 2050 and 2100 in Taizhou (unit: m).
Year203020502100
SSP1-2.6-Low0.100.210.48
SSP1-2.6-Medium0.150.350.85
SSP1-2.6-High0.190.481.21
SSP2-4.5-Low0.100.230.60
SSP2-4.5-Medium0.150.370.97
SSP2-4.5-High0.190.501.33
SSP5-8.5-Low0.110.250.81
SSP5-8.5-Medium0.160.391.18
SSP5-8.5-High0.200.521.54
SOA-Low0.070.120.84
SOA-Medium0.120.261.21
SOA-High0.170.391.57
Note: The sea level rise scenarios are “SSP1-2.6, SSP2-4.5, SSP5-8.5, SOA”, and the land subsidence scenarios are “Low, Medium, and High”.
Table 5. A comprehensive scenario library containing 24 scenarios in Taizhou in 2030 (unit: m).
Table 5. A comprehensive scenario library containing 24 scenarios in Taizhou in 2030 (unit: m).
SLRLSRSLRSSESSM
SSP1-2.6-Low0.090.010.101.303.22
SSP1-2.6-Medium0.090.060.151.353.27
SSP1-2.6-High0.090.100.191.393.31
SSP2-4.5-Low0.090.010.101.303.22
SSP2-4.5-Medium0.090.060.151.353.27
SSP2-4.5-High0.090.100.191.393.31
SSP5-8.5-Low0.100.010.111.313.23
SSP5-8.5-Medium0.100.060.161.363.28
SSP5-8.5-High0.100.100.201.403.32
SOA-Low0.060.010.071.273.19
SOA-Medium0.060.060.121.323.24
SOA-High0.060.100.161.363.28
Note: SLR: sea level rise, LS: land subsidence, RSLR: relative sea level rise, SSE: relative sea level rise superimposed general water increase of storm surge, and SSM: relative sea level rise superimposed maximum water increase of storm surge.
Table 6. A comprehensive scenario library containing 24 scenarios in Taizhou in 2050 (unit: m).
Table 6. A comprehensive scenario library containing 24 scenarios in Taizhou in 2050 (unit: m).
SLRLSRSLRSSESSM
SSP1-2.6-Low0.190.020.211.413.33
SSP1-2.6-Medium0.190.160.351.553.47
SSP1-2.6-High0.190.290.481.683.60
SSP2-4.5-Low0.210.020.231.433.35
SSP2-4.5-Medium0.210.160.371.573.49
SSP2-4.5-High0.210.290.501.703.62
SSP5-8.5-Low0.230.020.251.453.37
SSP5-8.5-Medium0.230.160.391.593.51
SSP5-8.5-High0.230.290.521.723.64
SOA-Low0.100.020.121.323.24
SOA-Medium0.100.160.261.463.38
SOA-High0.100.290.391.593.51
Note: SLR: sea level rise, LS: land subsidence, RSLR: relative sea level rise, SSE: relative sea level rise superimposed general water increase of storm surge, and SSM: relative sea level rise superimposed maximum water increase of storm surge.
Table 7. A comprehensive scenario library containing 24 scenarios in Taizhou in 2100 (unit: m).
Table 7. A comprehensive scenario library containing 24 scenarios in Taizhou in 2100 (unit: m).
SLRLSRSLRSSESSM
SSP1-2.6-Low0.440.040.481.683.60
SSP1-2.6-Medium0.440.410.852.053.97
SSP1-2.6-High0.440.771.212.414.33
SSP2-4.5-Low0.560.040.601.803.72
SSP2-4.5-Medium0.560.410.972.174.09
SSP2-4.5-High0.560.771.332.534.45
SSP5-8.5-Low0.770.040.812.013.93
SSP5-8.5-Medium0.770.411.182.384.30
SSP5-8.5-High0.770.771.542.744.66
SOA-Low0.800.040.842.043.96
SOA-Medium0.800.411.212.414.33
SOA-High0.800.771.572.774.69
Note: SLR: sea level rise, LS: land subsidence, RSLR: relative sea level rise, SSE: relative sea level rise superimposed general water increase of storm surge, and SSM: relative sea level rise superimposed maximum water increase of storm surge.
Table 8. The estimated inundation area of storm surge under each scenario in Taizhou (unit: km2).
Table 8. The estimated inundation area of storm surge under each scenario in Taizhou (unit: km2).
203020502100
RSLRSSESSMRSLRSSESSMRSLRSSESSM
SSP1-2.6-Low64.26274.69532.78113.21276.10533.03137.08278.55555.01
SSP1-2.6-Medium66.50275.59532.81131.39277.75533.10166.65339.34555.86
SSP1-2.6-High88.69275.76532.86137.08278.55555.01253.20339.62862.35
SSP2-4.5-Low64.26274.69532.78115.70276.11533.03158.32289.07555.59
SSP2-4.5-Medium66.50275.59532.81135.97277.80533.10184.81339.47860.41
SSP2-4.5-High88.69275.76532.86141.92278.99555.15254.77339.70862.63
SSP5-8.5-Low64.26274.78532.78120.24276.18533.06166.65337.11555.84
SSP5-8.5-Medium72.66275.74532.85137.08277.80554.90241.02339.59861.27
SSP5-8.5-High111.67276.07533.03158.32279.65555.28273.23339.84865.58
SOA-Low64.26266.73532.7866.50274.95532.78166.65337.82555.86
SOA-Medium66.50274.95532.78124.55276.18533.10253.20339.62862.35
SOA-High88.69275.75532.86137.08277.80554.90277.80340.00866.19
Table 9. Height standards of seawalls for preventing storm surge in different return periods in Taizhou (unit: m).
Table 9. Height standards of seawalls for preventing storm surge in different return periods in Taizhou (unit: m).
Return period20-year30-year50-year100-year
Height of seawall3.483.854.294.96
Disclaimer/Publisher’s Note: The statements, opinions and data contained in all publications are solely those of the individual author(s) and contributor(s) and not of MDPI and/or the editor(s). MDPI and/or the editor(s) disclaim responsibility for any injury to people or property resulting from any ideas, methods, instructions or products referred to in the content.

Share and Cite

MDPI and ACS Style

Zhao, T.; Li, X.; Zhang, S.; Hou, Q.; Du, X.; Zhang, J. Inundation Characteristics’ Prediction of Storm Surge under Relative Sea Level Rise Scenarios: A Case Study of Taizhou, Zhejiang Province. J. Mar. Sci. Eng. 2024, 12, 1030. https://doi.org/10.3390/jmse12061030

AMA Style

Zhao T, Li X, Zhang S, Hou Q, Du X, Zhang J. Inundation Characteristics’ Prediction of Storm Surge under Relative Sea Level Rise Scenarios: A Case Study of Taizhou, Zhejiang Province. Journal of Marine Science and Engineering. 2024; 12(6):1030. https://doi.org/10.3390/jmse12061030

Chicago/Turabian Style

Zhao, Tangqi, Xiaomin Li, Suming Zhang, Qi Hou, Xuexue Du, and Jie Zhang. 2024. "Inundation Characteristics’ Prediction of Storm Surge under Relative Sea Level Rise Scenarios: A Case Study of Taizhou, Zhejiang Province" Journal of Marine Science and Engineering 12, no. 6: 1030. https://doi.org/10.3390/jmse12061030

APA Style

Zhao, T., Li, X., Zhang, S., Hou, Q., Du, X., & Zhang, J. (2024). Inundation Characteristics’ Prediction of Storm Surge under Relative Sea Level Rise Scenarios: A Case Study of Taizhou, Zhejiang Province. Journal of Marine Science and Engineering, 12(6), 1030. https://doi.org/10.3390/jmse12061030

Note that from the first issue of 2016, this journal uses article numbers instead of page numbers. See further details here.

Article Metrics

Back to TopTop