Deploying a Computer Vision Model Based on YOLOv8 Suitable for Drones in the Tuna Fishing and Aquaculture Industry
Abstract
1. Introduction
2. Research Materials and Methodological Approach
2.1. Justification for Selecting YOLOv8 as the Foundation for the Research on Deploying a Computer Vision Model Suitable for Drones in the Tuna Fishing and Aquaculture Industry
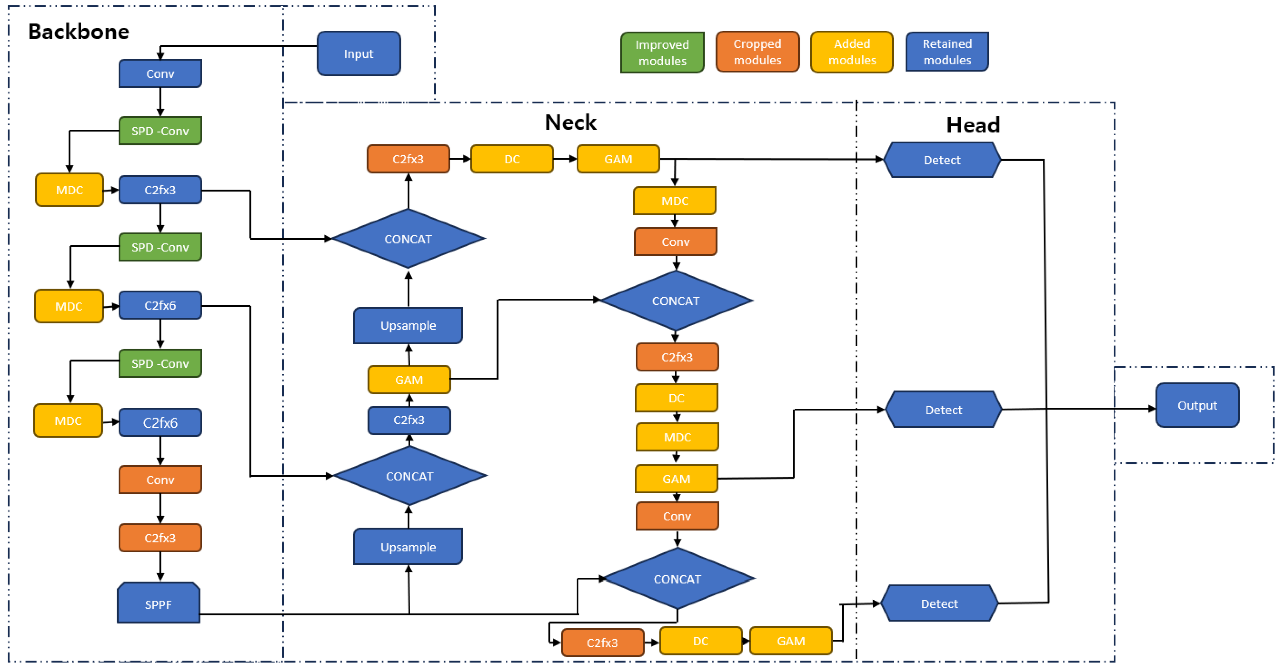
2.2. Developing a YOLOv8 Network Structure Suitable for Drones Used in Oceanic Tuna Fishing and Farming
2.2.1. Enhancing Small Object Detection in YOLOv8 Using Advanced Downsampling and Feature Fusion Techniques
2.2.2. Optimizing YOLOv8 for Enhanced Detection of Micro-Sized UAV Targets
3. Preparation of Experiments and Outcome Analysis
3.1. Test Platform Setup
3.2. Assessment Metrics
3.3. Results Analysis
4. Discussion
5. Conclusions
Author Contributions
Funding
Institutional Review Board Statement
Informed Consent Statement
Data Availability Statement
Conflicts of Interest
References
- Redmon, J.; Farhadi, A. YOLOv3: An Incremental Improvement. arXiv 2018, arXiv:1804.02767. [Google Scholar]
- Bochkovskiy, A.; Wang, C.Y.; Liao, H.Y.M. YOLOv4: Optimal Speed and Accuracy of Object Detection. arXiv 2020, arXiv:2004.10934. [Google Scholar]
- Lin, T.Y.; Goyal, P.; Girshick, R.; He, K.; Dollár, P. Focal Loss for Dense Object Detection. IEEE Trans. Pattern Anal. Mach. Intell. 2017, 42, 318–327. [Google Scholar] [CrossRef] [PubMed]
- Jocher, G.; Stoken, A.; Chaurasia, A.; Borovec, J.; NanoCode012; TaoXie; Kwon, Y.; Michael, K.; Liu, C.; Fang, J.; et al. Ultralytics/yolov5: v6.0—Robustness & Reproducibility Update; Version v6.0; Zenodo: Genève, Switzerland, 2021. [Google Scholar] [CrossRef]
- Molina-Cabello, M.A.; Garcia-Gonzalez, J.; Luque-Baena, R.M.; López-Rubio, E. The effect of downsampling–upsampling strategy on foreground detection algorithms. Artif. Intell. Rev. 2020, 53, 4935–4965. [Google Scholar] [CrossRef]
- Foged, L.J.; Saccardi, F.; Mioc, F.; Iversen, P.O. Spherical near field offset measurements using downsampled acquisition and advanced NF/FF transformation algorithm. In Proceedings of the 2016 10th European Conference on Antennas and Propagation (EuCAP), Davos, Switzerland, 10–15 April 2016. [Google Scholar]
- Elhadad, A.; Jamjoom, M.; Abulkasim, H. Reduction of NIFTI files storage and compression to facilitate telemedicine services based on quantization hiding of downsampling approach. Sci. Rep. 2024, 14, 5168. [Google Scholar] [CrossRef]
- Chrabaszcz, P.; Loshchilov, I.; Hutter, F. A downsampled variant of imagenet as an alternative to the cifar datasets. arXiv 2017, arXiv:1707.08819. [Google Scholar]
- Sekharamantry, P.K.; Melgani, F.; Malacarne, J. Deep learning-based apple detection with attention module and improved loss function in YOLO. Remote Sens. 2023, 15, 1516. [Google Scholar] [CrossRef]
- Huang, Z.; Wang, J.; Fu, X.; Yu, T.; Guo, Y.; Wang, R. DC-SPP-YOLO: Dense connection and spatial pyramid pooling based YOLO for object detection. Inf. Sci. 2020, 522, 241–258. [Google Scholar] [CrossRef]
- Ahmad, T.; Ma, Y.; Yahya, M.; Ahmad, B.; Nazir, S.; Haq, A.U. Object detection through modified YOLO neural network. Sci. Program. 2020, 2020, 8403262. [Google Scholar] [CrossRef]
- Gan, X.; Wang, L.; Chen, Q.; Ge, Y.; Duan, S. GAU-Net: U-Net based on global attention mechanism for brain tumor segmentation. In Journal of Physics: Conference Series; IOP Publishing: Bristol, UK, 2021; Volume 1861, No. 1. [Google Scholar]
- Hu, H.; Wang, F.; Zhang, Z.; Wang, Y.; Hu, L.; Zhang, Y. GAM: Gradient attention module of optimization for point clouds analysis. Proc. AAAI Conf. Artif. Intell. 2023, 37, 835–843. [Google Scholar] [CrossRef]
- Liu, Y.; Shao, Z.; Hoffmann, N. Global attention mechanism: Retain information to enhance channel-spatial interactions. arXiv 2021, arXiv:2112.05561. [Google Scholar]
- Gu, Z.; Zhu, K.; You, S. YOLO-SSFS: A Method Combining SPD-Conv/STDL/IM-FPN/SIoU for Outdoor Small Target Vehicle Detection. Electronics 2023, 12, 3744. [Google Scholar] [CrossRef]
- Wang, J.; Li, Q.; Fang, Z.; Zhou, X.; Tang, Z.; Han, Y.; Ma, Z. YOLOv6-ESG: A lightweight seafood detection method. J. Mar. Sci. Eng. 2023, 11, 1623. [Google Scholar] [CrossRef]
- Sen, C.; Singh, P.; Gupta, K.; Jain, A.K.; Jain, A.; Jain, A. UAV Based YOLOV-8 Optimization Technique to Detect the Small Size and High Speed Drone in Different Light Conditions. In Proceedings of the 2024 2nd International Conference on Disruptive Technologies (ICDT), Greater Noida, India, 15–16 March 2024. [Google Scholar]
- Al-Kaff, A.; Martin, D.; Garcia, F.; de la Escalera, A.; Armingol, J.M. Survey of computer vision algorithms and applications for unmanned aerial vehicles. Expert Syst. Appl. 2018, 92, 447–463. [Google Scholar] [CrossRef]
- Campoy, P.; Correa, J.F.; Mondragón, I.; Martínez, C.; Olivares, M.; Mejías, L.; Artieda, J. Computer vision onboard UAVs for civilian tasks. J. Intell. Robot. Syst. 2009, 54, 105–135. [Google Scholar] [CrossRef]
- Ortega, L.D.; Loyaga, E.S.; Cruz, P.J.; Lema, H.P.; Abad, J.; Valencia, E.A. Low-Cost Computer-Vision-Based Embedded Systems for UAVs. Robotics 2023, 12, 145. [Google Scholar] [CrossRef]
- Kakaletsis, E.; Symeonidis, C.; Tzelepi, M.; Mademlis, I.; Tefas, A.; Nikolaidis, N.; Pitas, I. Computer vision for autonomous UAV flight safety: An overview and a vision-based safe landing pipeline example. ACM Comput. Surv. 2021, 54, 1–37. [Google Scholar] [CrossRef]














| Components | Model 1 | Model 2 | Model 3 | Model 4 | Model 5 | Model 6 |
|---|---|---|---|---|---|---|
| P | 89.6% | 90.1% | 90.1% | 90.26% | 90.41% | 90.5% |
| R | 86.1% | 91.6% | 94.8% | 95.6% | 95.4% | 96% |
| mAP0.5 | 79.4% | 90.5% | 90.71% | 91.2% | 91.8% | 92% |
| mAP0.5:0.95 | 49.12% | 57.2% | 57.2% | 57.5% | 58.1% | 61.2% |
| Parameters/million | 13.367 | 11.612 | 4.527 | 5.290 | 4.885 | 5.674 |
| FPS/f.s-1 | 285 | 227 | 255 | 236 | 241 | 221 |
Disclaimer/Publisher’s Note: The statements, opinions and data contained in all publications are solely those of the individual author(s) and contributor(s) and not of MDPI and/or the editor(s). MDPI and/or the editor(s) disclaim responsibility for any injury to people or property resulting from any ideas, methods, instructions or products referred to in the content. |
© 2024 by the authors. Licensee MDPI, Basel, Switzerland. This article is an open access article distributed under the terms and conditions of the Creative Commons Attribution (CC BY) license (https://creativecommons.org/licenses/by/4.0/).
Share and Cite
Pham, D.-A.; Han, S.-H. Deploying a Computer Vision Model Based on YOLOv8 Suitable for Drones in the Tuna Fishing and Aquaculture Industry. J. Mar. Sci. Eng. 2024, 12, 828. https://doi.org/10.3390/jmse12050828
Pham D-A, Han S-H. Deploying a Computer Vision Model Based on YOLOv8 Suitable for Drones in the Tuna Fishing and Aquaculture Industry. Journal of Marine Science and Engineering. 2024; 12(5):828. https://doi.org/10.3390/jmse12050828
Chicago/Turabian StylePham, Duc-Anh, and Seung-Hun Han. 2024. "Deploying a Computer Vision Model Based on YOLOv8 Suitable for Drones in the Tuna Fishing and Aquaculture Industry" Journal of Marine Science and Engineering 12, no. 5: 828. https://doi.org/10.3390/jmse12050828
APA StylePham, D.-A., & Han, S.-H. (2024). Deploying a Computer Vision Model Based on YOLOv8 Suitable for Drones in the Tuna Fishing and Aquaculture Industry. Journal of Marine Science and Engineering, 12(5), 828. https://doi.org/10.3390/jmse12050828

