Navigating Safety and Compliance in High-Voltage Shore Connection Systems: A Comprehensive Exploration of IEC/IEEE 80005-1 Standards and the Guidelines of Ship Classification Societies
Abstract
1. Introduction
2. HVSC Standards and Methodology
2.1. HVSC Standards and Classification Society Guidelines
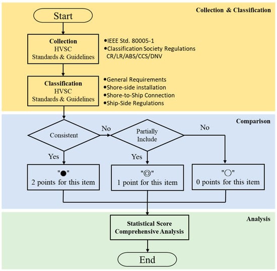
2.2. Assessment Methods
3. Comparison of IEC/IEEE HVSC Standards and Classification Society Regulations
3.1. General Requirements
3.2. Shore-Side Installation
3.3. Shore-to-Ship Connection and Interface Equipment
3.4. Ship-Side Requirements
3.5. Comprehensive Analysis
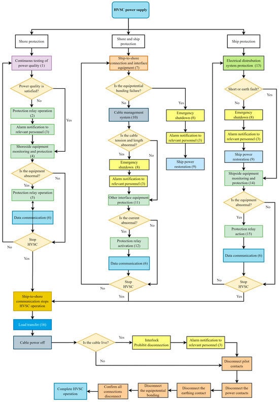
4. Safety Operation of HVSC Systems
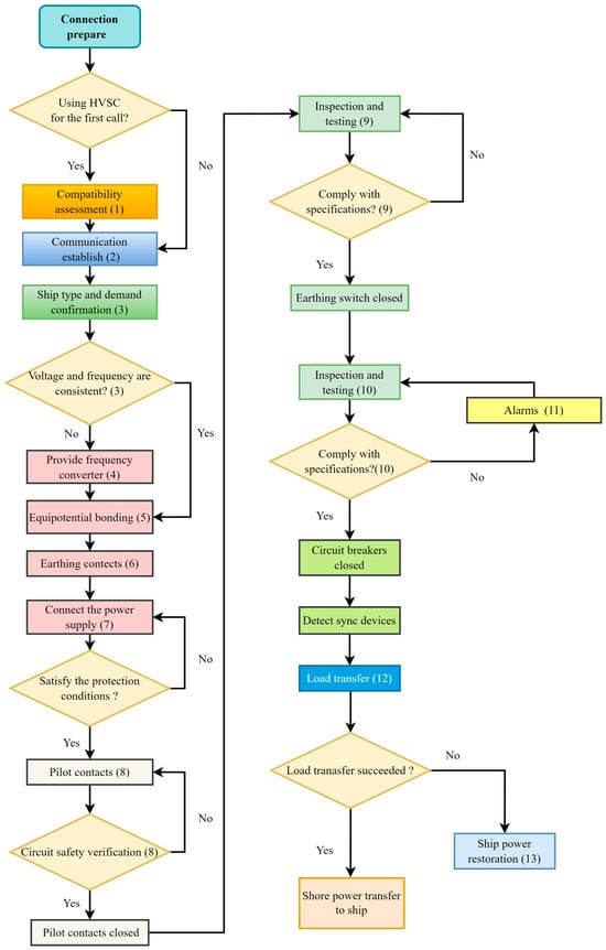
4.1. Pre-Installation Assessment
4.2. Setup of HVSC
4.3. Safety Processes for Power Delivery and Operation
5. Conclusions
Author Contributions
Funding
Institutional Review Board Statement
Informed Consent Statement
Data Availability Statement
Conflicts of Interest
References
- Wang, X.; Du, D.; Peng, Y. Assessing the Importance of the Marine Chokepoint: Evidence from Tracking the Global Marine Traffic. Sustainability 2024, 16, 384. [Google Scholar] [CrossRef]
- Wang, Z.; Ma, Q.; Zhang, Z.; Li, Z.; Qin, C.; Chen, J.; Peng, C. A Study on Monitoring and Supervision of Ship Nitrogen-Oxide Emissions and Fuel-Sulfur-Content Compliance. Atmosphere 2023, 14, 175. [Google Scholar] [CrossRef]
- Paternina-Arboleda, C.D.; Agudelo-Castañeda, D.; Voß, S.; Das, S. Towards Cleaner Ports: Predictive Modeling of Sulfur Dioxide Shipping Emissions in Maritime Facilities Using Machine Learning. Sustainability 2023, 15, 12171. [Google Scholar] [CrossRef]
- Aakko-Saksa, P.T.; Lehtoranta, K.; Kuittinen, N.; Järvinen, A.; Jalkanen, J.-P.; Johnson, K.; Jung, H.; Ntziachristos, L.; Gagné, S.; Takahashi, C.; et al. Reduction in Greenhouse Gas and Other Emissions from Ship Engines: Current Trends and Future Options. Prog. Energy Combust. Sci. 2023, 94, 101055. [Google Scholar] [CrossRef]
- Yin, M.; Wang, Y.; Zhang, Q. Policy Implementation Barriers and Economic Analysis of Shore Power Promotion in China. Transp. Res. Part D Transp. Environ. 2020, 87, 102506. [Google Scholar] [CrossRef]
- Abu Bakar, N.N.; Bazmohammadi, N.; Vasquez, J.C.; Guerrero, J.M. Electrification of Onshore Power Systems in Maritime Transportation towards Decarbonization of Ports: A Review of the Cold Ironing Technology. Renew. Sustain. Energy Rev. 2023, 178, 113243. [Google Scholar] [CrossRef]
- Wang, W.; Wang, S.; Zhen, L. Optimal Subsidy Design for Energy Generation in Ship Berthing. Marit. Policy Manag. 2023, 1–14. [Google Scholar] [CrossRef]
- Zis, T.P.V. Prospects of Cold Ironing as an Emissions Reduction Option. Transp. Res. Part A Policy Pract. 2019, 119, 82–95. [Google Scholar] [CrossRef]
- Nguyen, D.-H.; Lin, C.; Cheruiyot, N.K.; Hsu, J.-Y.; Cho, M.-Y.; Hsu, S.-H.; Yeh, C.-K. Reduction of NOx and SO2 Emissions by Shore Power Adoption. Aerosol Air Qual. Res. 2021, 21, 210100. [Google Scholar] [CrossRef]
- Koričan, M.; Frković, L.; Vladimir, N. Electrification of Fishing Vessels and Their Integration into Isolated Energy Systems with a High Share of Renewables. J. Clean. Prod. 2023, 425, 138997. [Google Scholar] [CrossRef]
- Colarossi, D.; Principi, P. Optimal Sizing of a Photovoltaic/Energy Storage/Cold Ironing System: Life Cycle Cost Approach and Environmental Analysis. Energy Convers. Manag. 2023, 291, 117255. [Google Scholar] [CrossRef]
- Perčić, M.; Vladimir, N.; Koričan, M. Electrification of Inland Waterway Ships Considering Power System Lifetime Emissions and Costs. Energies 2021, 14, 7046. [Google Scholar] [CrossRef]
- Frković, L.; Ćosić, B.; Pukšec, T.; Vladimir, N. The Synergy between the Photovoltaic Power Systems and Battery-Powered Electric Ferries in the Isolated Energy System of an Island. Energy 2022, 259, 124862. [Google Scholar] [CrossRef]
- Sciberras, E.A.; Zahawi, B.; Atkinson, D.J. Electrical Characteristics of Cold Ironing Energy Supply for Berthed Ships. Transp. Res. Part D Transp. Environ. 2015, 39, 31–43. [Google Scholar] [CrossRef]
- Tang, R.; Wu, Z.; Li, X. Optimal Operation of Photovoltaic/Battery/Diesel/Cold-Ironing Hybrid Energy System for Maritime Application. Energy 2018, 162, 697–714. [Google Scholar] [CrossRef]
- Bakar, N.N.A.; Bazmohammadi, N.; Çimen, H.; Uyanik, T.; Vasquez, J.C.; Guerrero, J.M. Data-Driven Ship Berthing Forecasting for Cold Ironing in Maritime Transportation. Appl. Energy 2022, 326, 119947. [Google Scholar] [CrossRef]
- Williamsson, J.; Costa, N.; Santén, V.; Rogerson, S. Barriers and Drivers to the Implementation of Onshore Power Supply—A Literature Review. Sustainability 2022, 14, 6072. [Google Scholar] [CrossRef]
- Radwan, M.E.; Chen, J.; Wan, Z.; Zheng, T.; Hua, C.; Huang, X. Critical Barriers to the Introduction of Shore Power Supply for Green Port Development: Case of Djibouti Container Terminals. Clean Technol. Environ. Policy 2019, 21, 1293–1306. [Google Scholar] [CrossRef]
- Peterson, K.L.; Islam, M.; Cayanan, C. State of Shore Power Standards for Ships. In Proceedings of the 2007 IEEE Petroleum and Chemical Industry Technical Conference, Calgary, AB, Canada, 17 September 2007; pp. 1–6. [Google Scholar]
- Brkić, D.; Praks, P. Proper Use of Technical Standards in Offshore Petroleum Industry. J. Mar. Sci. Eng. 2020, 8, 555. [Google Scholar] [CrossRef]
- IEC/IEEE 80005-1:2019; IEC/IEEE International Standard—Utility Connections in Port—Part 1: High Voltage Shore Connection (HVSC) Systems—General Requirements. ISO: Geneva, Switzerland, 2019.
- Høven, T. Standardization of Utility Connections in Ports: Cold Ironing of Ships in Ports. IEEE Electrif. Mag. 2023, 11, 18–24. [Google Scholar] [CrossRef]
- He, J.; Li, X.; Xu, H.; Zhu, J.; Dai, P.; Chu, H. Review and Discussion on Standards for Shore-to-Ship Power Supply System. In Proceedings of the 4th Annual International Conference on Material Engineering and Application (ICMEA 2017); Atlantis Press: Dordrecht, The Netherlands, 2018; pp. 22–26. [Google Scholar]
- Li, K.; Du, K. Research on Onshore Power Supply System in Port for Ships. IOP Conf. Ser. Earth Environ. Sci. 2020, 558, 052022. [Google Scholar] [CrossRef]
- Parise, G.; Parise, L.; Malerba, A.; Sabatini, S.; Chavdarian, P.; Su, C.-L. High Voltage Shore Connections (HVSC), an IEC/ISO/IEEE 80005-1 Compliant Solution: The Neutral Grounding System. In Proceedings of the 2016 IEEE Industry Applications Society Annual Meeting, Portland, OR, USA, 2 October 2016; pp. 1–6. [Google Scholar]
- ABS Guide for High Voltage Shore Connection 2011. Available online: https://ww2.eagle.org/content/dam/eagle/rules-and-guides/archives/conventional_ocean_service/182_highvoltage/hv_shore_connection_guide_e-nov11.pdf (accessed on 8 November 2023).
- Lloyd’s Register of British Shipping Rules and Regulations for the Classification of Ships, Part 7 Chapter 13 On-Shore Power Supplies 2022. Available online: https://www.lr.org/en/knowledge/lloyds-register-rules/rules-and-regulations-for-the-classification-of-ships/ (accessed on 8 November 2023).
- DNV Electrical Shore Connections/Cold Ironing. Available online: https://rules.dnv.com/servicedocuments/dnvpm/?_ga=2.163607677.377069448.1667113586-952268649.1667113586 (accessed on 8 May 2023).
- CR Guidelines for High Voltage Shore Connection Systems 2020. Available online: https://www.crclass.org/guidelines/ (accessed on 8 November 2023).
- IEC/IEEE 80005-2:2016; IEC/IEEE International Standard—Utility Connections in Port—Part 2: High and Low Voltage Shore Connection Systems—Data Communication for Monitoring and Control. ISO: Geneva, Switzerland, 2016.
- IEC/IEEE P80005-3:2014; IEC/IEEE Draft International Standard—Utility Connections in Port—Part 3: Low Voltage Shore Connection (LVSC) Systems—General Requirements. ISO: Geneva, Switzerland, 2014.











| Classification Society/Abbreviation | Country | Guideline/Rule/Year | |
|---|---|---|---|
| American Bureau of Shipping [26] | ABS | United States of America (USA) | Guide For High Voltage Shore Connection (2011) |
| Lloyd’s Register of British and Foreign Shipping [27] | LR | United Kingdom (UK) | Rules and Regulations for the Classification of Ships, Part 7 Chapter 13 On-shore Power Supplies (2022) |
| Det Norske Veritas [28] | DNV | Norway Germany | Rules for Ships/High Speed, Light Craft and Naval Surface Craft, Pt.6 Ch.29, Electrical Shore Connections (2017) |
| China Classification Society [23] | CCS | People’s Republic of China (China) | Guidelines for Inspection of Onshore Power Supply Facilities for Ship (2018) |
| China Corporation Register of Shipping [29] | CR | Republic of China (Taiwan) | Guideline For high Voltage Shore Connection System (2020) |
| IEC/IEEE 80005-1 Standard | Classification Society Regulations | |||||
|---|---|---|---|---|---|---|
| Comparison Items | Sub-Comparison Items | CR | LR | ABS | CCS | DNV |
| System description and distribution system (SD) | System description | ⚫ | ◯ | ◯ | ⚫ | ◯ |
| Distribution system | ◯ | ◯ | ◯ | ◯ | ◯ | |
| Equipotential bonding | ⚫ | ⚫ | ⚫ | ⚫ | ◯ | |
| Compatibility assessment before connection | ⚫ | ⚫ | ◯ | ⚫ | ◯ | |
| Compatibility assessment before connection (CA) | Evaluation before connection | ⚫ | ⚫ | ◯ | ⚫ | ⚫ |
| Compatibility assessment content comparison | ⚫ | ◯ | ◯ | ⚫ | ◎ | |
| HVSC system design and operation (DO) | System design | ◯ | ◯ | ◯ | ◯ | ◯ |
| System operation | ◯ | ◯ | ◯ | ◯ | ◯ | |
| Personnel safety (PS) | Safety warning notes | ◯ | ⚫ | ◯ | ◯ | ⚫ |
| Design requirements (DR) | Similar security design considerations | ◯ | ◯ | ◯ | ⚫ | ◯ |
| Protection against moisture and condensation | ⚫ | ⚫ | ⚫ | ⚫ | ◯ | |
| Location and construction | ◯ | ◯ | ◯ | ⚫ | ◎ | |
| Equipment requirements for hazardous area | ◯ | ◯ | ◯ | ⚫ | ◯ | |
| Electrical requirements (ER) | Shore-side electrical requirements | ◎ | ◎ | ◎ | ⚫ | ◎ |
| Ship-side electrical requirements | ⚫ | ⚫ | ◎ | ⚫ | ◎ | |
| Equipment evaluation and test requirements | ◯ | ◯ | ◯ | ⚫ | ◯ | |
| Providing specific specification value | ◎ | ◎ | ◯ | ⚫ | ◯ | |
| System study and calculations (SC) | Documents of system assessment calculations | ⚫ | ◯ | ⚫ | ⚫ | ⚫ |
| List of computing | ◎ | ◯ | ◎ | ⚫ | ◎ | |
| Security measures and recommends | ◯ | ◯ | ◯ | ⚫ | ◯ | |
| Emergency shutdown including emergency-stop facilities (ES) | Emergency stop equipment requirements | ⚫ | ⚫ | ⚫ | ⚫ | ⚫ |
| Protective relay specification requirements | ◯ | ◯ | ◯ | ⚫ | ◯ | |
| High-voltage connection device requirements | ◯ | ◯ | ◯ | ◯ | ◯ | |
| Safety operation requirements | ◯ | ◯ | ◯ | ◯ | ◯ | |
| Description of emergency stop | ⚫ | ⚫ | ⚫ | ⚫ | ◯ | |
| Emergency stop button | ⚫ | ⚫ | ⚫ | ⚫ | ⚫ | |
| Reaction time for circuit breaker action | ◯ | ◯ | ◯ | ◯ | ◯ | |
| Voltages and frequencies (VF) | Voltage frequency levels | ⚫ | ◯ | ◯ | ⚫ | ◎ |
| Power supply quality specifications | ◯ | ◯ | ◯ | ◎ | ◯ | |
| Allowable range of voltage and frequency | ◯ | ◯ | ◯ | ⚫ | ◯ | |
| Limit for voltage and frequency transients | ◯ | ◯ | ◯ | ⚫ | ◯ | |
| Limit for harmonic distortion | ⚫ | ◯ | ⚫ | ⚫ | ◯ | |
| Total score | 64 | 29 | 20 | 17 | 49 | 16 |
| IEC/IEEE 80005-1 Standard | Classification Society Regulations | |||||
|---|---|---|---|---|---|---|
| Comparison Items | Sub-Comparison Items | CR | LR | ABS | CCS | DNV |
| General requirements (GR) | Equipped with plug and socket | ◯ | ◯ | ◯ | ◯ | ◯ |
| Verification of compatibility assessment | ◯ | ◯ | ◯ | ◯ | ◯ | |
| Cable management system (CM) | Functional requirements | ⚫ | ◯ | ⚫ | ⚫ | ⚫ |
| Tension monitoring | ◯ | ◯ | ◯ | ⚫ | ⚫ | |
| Length monitoring | ◯ | ◯ | ◯ | ⚫ | ⚫ | |
| Equipotential bonding monitoring | ◯ | ◯ | ◯ | ⚫ | ◯ | |
| Specification for connector protection | ◯ | ◯ | ◯ | ⚫ | ◯ | |
| Specification requirements for slip ring testing | ⚫ | ⚫ | ⚫ | ⚫ | ◯ | |
| Connectors (CT) | Requirements for plug sockets | ◯ | ⚫ | ◯ | ◎ | ◯ |
| Specifications for the connector | ◯ | ◯ | ◯ | ◯ | ◯ | |
| Connection sequence | ⚫ | ◎ | ◯ | ◎ | ◯ | |
| Interlocking of multiple cables | ⚫ | ◎ | ◯ | ◎ | ◯ | |
| Interlocked with the circuit breaker | ⚫ | ◎ | ⚫ | ◎ | ⚫ | |
| Requirements for ground connection | ◯ | ◯ | ◯ | ◯ | ◯ | |
| Fiber optic connections | ◯ | ◎ | ◯ | ◎ | ◯ | |
| Interlocking of earthing switches (IE) | Conditions for maintaining grounding | ◎ | ◯ | ◯ | ◯ | ◯ |
| Ship-to-shore connection cable (CC) | Requirements and specifications for shore-to-ship connection cables | ⚫ | ⚫ | ⚫ | ◎ | ◎ |
| Requirements and specifications for control and monitoring cables | ⚫ | ⚫ | ⚫ | ◎ | ◎ | |
| Storage (SG) | Storage requirements | ⚫ | ⚫ | ⚫ | ◯ | ◯ |
| Data communication (DC) | Communication contents | ⚫ | ⚫ | ⚫ | ◎ | ◯ |
| Requirements in terms of function and design | ◯ | ◯ | ◯ | ◎ | ⚫ | |
| Score | 32 | 19 | 16 | 14 | 21 | 12 |
| IEC/IEEE 80005-1 Standard | Classification Society Regulations | |||||
|---|---|---|---|---|---|---|
| Comparison Items | Sub-Comparison Items | CR | LR | ABS | CCS | DNV |
| General requirements (GR) | Monitoring equipment | ◯ | ◯ | ◯ | ◯ | ◯ |
| Ship electrical distribution system protection (SP) | Short circuit protection requirements | ◯ | ◯ | ◯ | ◯ | ⚫ |
| Grounding protection requirements | ◎ | ◯ | ◯ | ◯ | ⚫ | |
| Shore connection switchboard (SB) | Location of the switchboard | ◯ | ◯ | ◯ | ◯ | ◯ |
| Circuit breakers | ⚫ | ◯ | ⚫ | ◯ | ◯ | |
| Switchboard equipped with instrument | ⚫ | ◯ | ⚫ | ◯ | ◯ | |
| Requirements for protective equipment | ◎ | ◯ | ◯ | ◯ | ◯ | |
| Onboard transformer (TR) | Independent winding | ⚫ | ◯ | ⚫ | ◯ | ⚫ |
| Neutral ground connected to the main switchboard | ◯ | ◯ | ⚫ | ◯ | ◯ | |
| Electrical isolation of transformers on both sides | ⚫ | ◯ | ⚫ | ◯ | ⚫ | |
| Onboard receiving switchboard connection point (RC) | Circuit breakers and grounding switches | ⚫ | ◯ | ⚫ | ◯ | ◯ |
| Instrumentation requirements | ⚫ | ◯ | ⚫ | ◯ | ⚫ | |
| Shutdown standard for circuit breakers | ◯ | ◯ | ◯ | ◯ | ◎ | |
| Protective devices or protective measures | ◯ | ◯ | ◯ | ◯ | ◯ | |
| The circuit breaker cannot be turned off | ⚫ | ◯ | ◯ | ◯ | ◯ | |
| Ship power restoration (PR) | Power restoration of the ship | ⚫ | ⚫ | ⚫ | ◯ | ⚫ |
| Open circuit breaker | ◯ | ⚫ | ◯ | ◯ | ◯ | |
| Notify relevant personnel | ◯ | ⚫ | ◯ | ◯ | ◯ | |
| Backup power | ◯ | ⚫ | ◯ | ◯ | ◯ | |
| Score | 38 | 18 | 8 | 16 | 0 | 13 |
| (Number) | Contents Name | IEC/IEEE 80005-1 | Other Standards |
|---|---|---|---|
| (1) | Compatibility assessment | 4.3 | N/A |
| (2) | Communication establish | 4.4 | N/A |
| (3) | Ship type and demand confirmation | Annexes B~F | IEC 60092-503 |
| (4) | Provide frequency converter | 5.1 | N/A |
| (5) | Equipotential bonding | 4.2.2 | N/A |
| (6) | Earthing contact | 7.3 | IEC 62271-20 |
| (7) | Connect the power supply contacts | 7.3 | N/A |
| (8) | Pilot contacts | 7.3 | N/A |
| (9) | Pilot contacts inspection and testing | 7.4 | N/A |
| (10) | Earthing switch contacts inspection and testing | 6.4.2 | N/A |
| (11) | Alarms | 7.8 | IEC 60092-504 |
| (12) | Load transfer | 9.2, 9.3 | N/A |
| (13) | Ship power restoration | 8.6 | SOLAS 2009 |
| (Number) | Process Name | IEC/IEEE 80005-1 | Other Standards |
|---|---|---|---|
| (1) | Power quality test | 5.2 | IEEE Std. 519 MIL Std. 1399-680 |
| (2) | Protection relay activation (shore) | 6.3 | IEEE Std. C37.2 |
| (3) | Alarm and notification to relevant personnel (shore/ship) | 6.3 | IEEE Std. C37.2 |
| (4) | Shoreside equipment monitoring and protection | 6.2, 6.3, 6.4, 6.5 | IEEE Std. C37.2 |
| (5) | Shore connection switchboard protection relay activation (shore) | 6.3, 8.3 | IEEE Std. C37.2 IEC 60092-504 |
| (6) | Data communication (shore/ship) | 7.8 | IEEE 80005-2 |
| (7) | Ship-to-shore connection and interface equipment | 7.1, 7.2, 7.3 | N/A |
| (8) | Emergency shutdown | 4.9 | IEC 60479-5-1 ABS 7.13.3 |
| (9) | Ship power restoration | 8.6 | SOLAS 2009 |
| (10) | Cable management system | 7.2 | N/A |
| (11) | Other interface protection monitoring | 7.2.4, 7.2.5, 7.2.6, 7.3, 7.4 | IEC 62271-200 IEC 61363-1 |
| (12) | Protection relay activation | 7.2.4 | IEC 61363-1 |
| (13) | Ship-side system protection | 8.2 | N/A |
| (14) | Ship-side equipment monitoring | 8.3, 8.4, 8.5 | N/A |
| (15) | Protection relay activation (ship) | 8.3, 8.4, 8.5 | N/A |
| (16) | Load transfer | 9.2, 9.3 | N/A |
Disclaimer/Publisher’s Note: The statements, opinions and data contained in all publications are solely those of the individual author(s) and contributor(s) and not of MDPI and/or the editor(s). MDPI and/or the editor(s) disclaim responsibility for any injury to people or property resulting from any ideas, methods, instructions or products referred to in the content. |
© 2024 by the authors. Licensee MDPI, Basel, Switzerland. This article is an open access article distributed under the terms and conditions of the Creative Commons Attribution (CC BY) license (https://creativecommons.org/licenses/by/4.0/).
Share and Cite
Hsu, S.-H.; Tzu, F.-M.; Chen, Y.-D.; Huang, C.-W. Navigating Safety and Compliance in High-Voltage Shore Connection Systems: A Comprehensive Exploration of IEC/IEEE 80005-1 Standards and the Guidelines of Ship Classification Societies. J. Mar. Sci. Eng. 2024, 12, 322. https://doi.org/10.3390/jmse12020322
Hsu S-H, Tzu F-M, Chen Y-D, Huang C-W. Navigating Safety and Compliance in High-Voltage Shore Connection Systems: A Comprehensive Exploration of IEC/IEEE 80005-1 Standards and the Guidelines of Ship Classification Societies. Journal of Marine Science and Engineering. 2024; 12(2):322. https://doi.org/10.3390/jmse12020322
Chicago/Turabian StyleHsu, Shih-Hsien, Fu-Ming Tzu, Yi-Dong Chen, and Chun-Wei Huang. 2024. "Navigating Safety and Compliance in High-Voltage Shore Connection Systems: A Comprehensive Exploration of IEC/IEEE 80005-1 Standards and the Guidelines of Ship Classification Societies" Journal of Marine Science and Engineering 12, no. 2: 322. https://doi.org/10.3390/jmse12020322
APA StyleHsu, S.-H., Tzu, F.-M., Chen, Y.-D., & Huang, C.-W. (2024). Navigating Safety and Compliance in High-Voltage Shore Connection Systems: A Comprehensive Exploration of IEC/IEEE 80005-1 Standards and the Guidelines of Ship Classification Societies. Journal of Marine Science and Engineering, 12(2), 322. https://doi.org/10.3390/jmse12020322

