Validation and Application of the Accu-Waves Operational Platform for Wave Forecasts at Ports
Abstract
1. Introduction
1.1. Theme of Research
- (a)
- Identify assets, operations, and systems affected by severe marine weather supported by reliable local-scale met-ocean weather prediction.
- (b)
- Urgent setup of local-scale high-resolution wave modelling (and monitoring).
- (c)
- On-the-fly decision-making is based on forecasted hazards in terms of waterborne transport vulnerability and risk assessment.
- (d)
- Conceptual design of combating marine weather hazards by screening and evaluating adaptation pathways.
1.2. Literature Review
1.3. Incentive for Proposed Application
- uninterrupted computational performance of all the OFP subsystems,
- perpetual hardware operations for data preparation, hard-disk storage, and code executions,
- unhindered communication with external sources of large-scale met-ocean forecasts,
- nonstop operability of conditionally sequenced numerical modelling components,
- continuous data-streaming and interaction of produced results,
- securing forecast conclusion and dissemination against contingencies, and the transferability of high-focus WFS to end-users via an easy-to-use web-GIS app.
1.4. Article’s Structure
2. Methodology and Datasets
2.1. Case Study Areas


2.2. Wave Models
- (a)
- weather data: wind speed and direction (for wave forecast models), and sea level pressure (for the supporting sea level prediction model);
- (b)
- wind-induced spectral wave characteristics (significant wave height, spectral peak period, and main direction of wind wave propagation) in the entire coastal area where the studied port is located;
- (c)
- offshore swell characteristics (height, mean period, and main direction of long oceanic waves) by the inclusion of a simulation of the double-peak spectrum in the spectral wave model, including wind sea and swell sea data on the open boundary with the open sea;
- (d)
- very detailed propagating pseudo-spectral wave parameters (wave height, period, and main direction of propagation) inside the port basins;
- (e)
- possible reflecting wave patterns and standing wave (seiche) depictions in the port basins;
- (f)
- accompanying information about sea level elevation due to meteorological conditions and tidal effects and the respective barotropic ocean currents’ velocity/direction.
2.3. Model Integration and Input by Model H

2.4. Available Data for Model Application and Validation
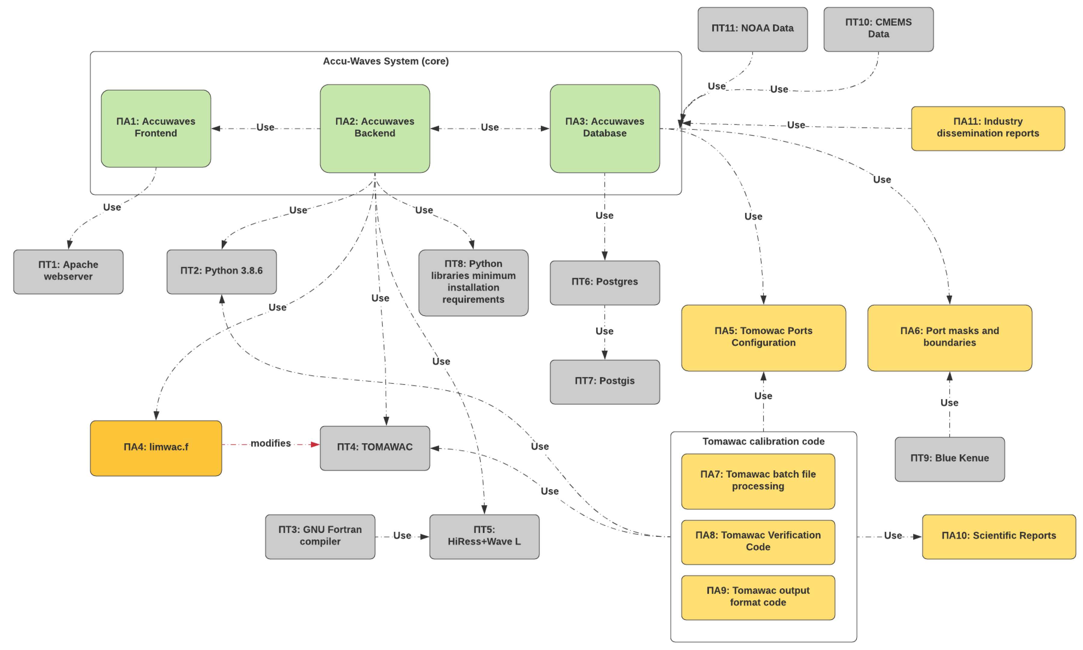
3. Setup of Accu-Waves OFP
3.1. System Architecture
- NOAA [99] (meteorological forcing) runs automatically.

3.2. OFP Subsystem Features
4. Results of Model Validation and Operation
4.1. Model Validation
4.1.1. Model A vs. Field Data
| Port | A: Wave Parameter | PE (%) Max Amod-obs | PE (%) Mean Amod-obs | PE (%) σA,mod-obs | RMSE (m or sec) | RMSE/ Aobs,max | Rp | WSS | HRP- Index |
|---|---|---|---|---|---|---|---|---|---|
| Los Angeles | Hmo | 4.80% | 5.50% | 3.10% | 0.136 | 5.90% | 0.91 | 0.95 | 1.00 |
| Tp | 17.1% | 3.40% | 19.4% | 3.31 | 15.0% | 0.31 | 0.60 | 0.97 | |
| Antwerp | Hmo | 12.4% | 19.4% | 3.90% | 0.197 | 7.80% | 0.90 | 0.94 | 1.00 |
| Tp | 18.5% | 14.4% | 36.8% | 2.58 | 21.5% | 0.30 | 0.57 | 0.97 |


4.1.2. Integrated Models A/B vs. OFP Modelling Data
| Port | A: Wave Parameter | PE (%) Max Amod-obs | PE (%) Mean Amod-obs | PE (%) σA,mod-obs | RMSE (m or sec or °) | RMSE/ Aobs,max | Rp | WSS | HRP- Index |
|---|---|---|---|---|---|---|---|---|---|
| Algeciras | Hmo | 18.4% | 27.1% | 8.60% | 0.13 | 7.44% | 0.88 | 0.91 | 0.99 |
| Tp | 12.7% | 0.24% | 30.6% | 3.78 | 21.3% | 0.15 | 0.42 | 0.97 | |
| φi | 5.05% | 13.7% | 39.8% | 61 | 17.9% | 0.47 | 0.64 | 0.95 |

4.2. Operational System Results
4.2.1. Accu-Waves WFS Output in Near-Real-Time Forecast Mode
4.2.2. Models A/B Forecast Output under Scenarios of Moderate to Rough Sea Conditions
4.3. Tests of Accu-Waves OFP Verification against other Forecasts and Field Data
5. Discussion
6. Summary and Conclusions
7. Outlook and Future Perspective
Supplementary Materials
Author Contributions
Funding
Institutional Review Board Statement
Informed Consent Statement
Data Availability Statement
Acknowledgments
Conflicts of Interest
Appendix A
References
- World Bank and United Nations Department of Economic and Social Affairs (UNDESA). The Potential of the Blue Economy: Increasing Long-Term Benefits of the Sustainable Use of Marine Resources for Small Island Developing States and Coastal Least Developed Countries; World Bank: Washington, DC, USA, 2017. [Google Scholar]
- United Nations—Regional Information Centre For Western Europe. Blue Economy: Oceans as the Next Great Economic Frontier. Available online: https://unric.org/en/blue-economy-oceans-as-the-next-great-economic-frontier/ (accessed on 5 December 2023).
- Hall, A. The Thames Barrier: London’s Moveable Flood Defense. In Environment & Society Portal, Arcadia; No. 15; Rachel Carson Center for Environment and Society: Munich, Germany, 2014. [Google Scholar] [CrossRef]
- Dunton, J.; ZHA Completes Hamburg Flood Project. River Promenade Scheme Tops off Updated Flood-Protection Scheme. 2019. Available online: https://www.bdonline.co.uk/news/zha-completes-hamburg-flood-project/5101239.article (accessed on 5 December 2023).
- Asariotis, R. Climate change impacts on seaports: A growing threat to sustainable trade and development. In UNCTAD Transport and Trade Facilitation Newsletter N°90—Second Quarter 2021; Article No. 75; United Nations Conference on Trade and Development (UNCTAD): Geneva, Switzerland, 2021. [Google Scholar]
- United Nations Conference on Trade and Development (UNCTAD). Trade and Development Report 2021. From Recovery to Resilience: The Development Dimension; United Nations Conference on Trade and Development (UNCTAD): Geneva, Switzerland, 2021. [Google Scholar]
- Weintrit, A.; Neumann, T. Marine navigation and safety of sea transportation: STCW, Maritime Education and Training (MET). In Human Resources and Crew Manning, Maritime Policy, Logistics and Economic Matters; CRC Press: Boca Raton, FL, USA, 2013. [Google Scholar]
- PIANC. Climate Change Adaptation Planning for Ports and Inland Waterways; EnviCom WG, PIANC Report n° 178; The World Association for Waterborne Transport Infrastructure, Environmental Commission: Brussels, Belgium, 2020. [Google Scholar]
- Becker, A.; Caldwell, M.R. Stakeholder perceptions of seaport resilience strategies: A case study of Gulfport (Mississippi) and Providence (Rhode Island). Coast. Manag. 2015, 43, 1–34. [Google Scholar] [CrossRef]
- Becker, A.; Ng, A.K.; McEvoy, D.; Mullett, J. Implications of climate change for shipping: Ports and supply chains. Wiley Interdiscip. Rev. Clim. Chang. 2018, 9, e508. [Google Scholar] [CrossRef]
- Baldauf, M.; Hong, S.B. Improving and assessing the impact of e-Navigation applications. Int. J. e-Navig. Marit. Econ. 2016, 4, 1–12. [Google Scholar] [CrossRef]
- IMO. e-Navigation Strategy Implementation Plan; IMO: London, UK, 2014. [Google Scholar]
- Gasparotti, C.; Domnisoru, L.; Rusu, E. Scenarios for the navigation routes in the Black Sea considering the seakeeping safety criteria. In Proceedings of the 14th International Multidisciplinary Scientific GeoConference SGEm, Albena, Bulgaria, 17–26 June 2014. [Google Scholar]
- Perera, L.P.; Soares, C.G. Weather routing and safe ship handling in the future of shipping. Ocean Eng. 2017, 130, 684–695. [Google Scholar] [CrossRef]
- Memos, C.; Makris, C.; Metallinos, A.; Karambas, T.; Zissis, D.; Chondros, M.; Spiliopoulos, G.; Emmanouilidou, M.; Papadimitriou, A.; Baltikas, V.; et al. Accu-Waves: A decision support tool for navigation safety in ports. In Proceedings of the 1st International Scientific DMPCO Conference, Athens, Greece, 8–11 May 2019. [Google Scholar]
- Spiliopoulos, G.; Bereta, K.; Zissis, D.; Memos, C.; Makris, C.; Metallinos, A.; Karambas, T.; Chondros, M.; Emmanouilidou, M.; Papadimitriou, A.; et al. October. A Big Data framework for Modelling and Simulating high-resolution hydrodynamic models in sea harbours. In Global Oceans 2020: Singapore–US Gulf Coast; IEEE: Piscataway, NJ, USA, 2020; pp. 1–5. [Google Scholar]
- Makris, C.; Baltikas, V.; Kontos, Y.; Androulidakis, Y.; Nagkoulis, N.; Kazakis, I.; Karambas, T.; Papadimitriou, A.; Metallinos, A.; Chondros, M.; et al. Integrated modeling of sea-state forecasts for safe navigation near and inside ports: The Accu-Waves platform. In Proceedings of the 31st (2021) International Ocean and Polar Engineering Conference, ISOPE, Rhodes, Greece, 20–25 June 2021; pp. 2307–2314, ISBN 978-1-880653-82-1. [Google Scholar]
- Makris, C.; Androulidakis, Y.; Karambas, T.; Papadimitriou, A.; Metallinos, A.; Kontos, Y.; Baltikas, V.; Chondros, M.; Krestenitis, Y.; Tsoukala, V.; et al. Integrated modelling of sea-state forecasts for safe navigation and operational management in ports: Application in the Mediterranean Sea. Appl. Math. Model. 2021, 89, 1206–1234. [Google Scholar] [CrossRef]
- Myslenkov, S.; Zelenko, A.; Resnyanskii, Y.; Arkhipkin, V.; Silvestrova, K. Quality of the Wind Wave Forecast in the Black Sea Including Storm Wave Analysis. Sustainability 2021, 13, 13099. [Google Scholar] [CrossRef]
- Rogers, W.E.; Kaihatu, J.M.; Hsu, L.; Jensen, R.E.; Dykes, J.D.; Holland, K.T. Forecasting and hindcasting waves with the SWAN model in the Southern California Bight. Coast. Eng. 2007, 54, 1–15. [Google Scholar] [CrossRef]
- Allard, R.; Dykes, J.; Hsu, Y.L.; Kaihatu, J.; Conley, D. A real-time nearshore wave and current prediction system. J. Mar. Syst. 2008, 69, 37–58. [Google Scholar] [CrossRef]
- Dykes, J.D.; Wang, D.W.; Book, J.W. An evaluation of a high-resolution operational wave forecasting system in the Adriatic Sea. J. Mar. Syst. 2009, 78, S255–S271. [Google Scholar] [CrossRef]
- Singhal, G.; Panchang, V.G.; Lillibridge, J.L. Reliability assessment for operational wave forecasting system in Prince William Sound, Alaska. J. Waterw. Port Coast. Ocean Eng. 2010, 136, 337–349. [Google Scholar] [CrossRef]
- Bidlot, J.R. Present status of wave forecasting at ECMWF. In Workshop on Ocean Waves; ECMWF: Reading, UK, 2012; pp. 25–27. [Google Scholar]
- Chawla, A.; Tolman, H.L.; Gerald, V.; Spindler, D.; Spindler, T.; Alves, J.H.G.M.; Cao, D.; Hanson, J.L.; Devaliere, E.M. A multigrid wave forecasting model: A new paradigm in operational wave forecasting. Weather Forecast. 2013, 28, 1057–1078. [Google Scholar] [CrossRef]
- Rusu, E.; Soares, C.G. Wave modelling at the entrance of ports. Ocean Eng. 2011, 38, 2089–2109. [Google Scholar] [CrossRef]
- Rusu, L.; Soares, C.G. Evaluation of a high-resolution wave forecasting system for the approaches to ports. Ocean Eng. 2013, 58, 224–238. [Google Scholar] [CrossRef]
- Rusu, L.; Soares, C.G. Impact of assimilating altimeter data on wave predictions in the western Iberian coast. Ocean Model. 2015, 96, 126–135. [Google Scholar] [CrossRef]
- Almeida, S.; Rusu, L.; Guedes Soares, C. Data assimilation with the ensemble Kalman filter in a high-resolution wave forecasting model for coastal areas. J. Oper. Oceanogr. 2016, 9, 103–114. [Google Scholar] [CrossRef]
- Sandhya, K.G.; Nair, T.B.; Bhaskaran, P.K.; Sabique, L.; Arun, N.; Jeykumar, K. Wave forecasting system for operational use and its validation at coastal Puducherry, east coast of India. Ocean Eng. 2014, 80, 64–72. [Google Scholar] [CrossRef]
- Bonino, G.; Burlando, M.; De Gaetano, P.; Solari, G.; Carmisciano, C.; Iafolla, L. Sea state monitoring and simulation in the” Wind, Ports, and Sea” Project. In Proceedings of the 16th International Congress of the International Maritime Association of the Mediterranean, IMAM, Pula, Croatia, 21–24 September 2015; pp. 875–882. [Google Scholar]
- Caires, S.; Marseille, G.J.; Verlaan, M.; Stoffelen, A. North Sea wave analysis using data assimilation and mesoscale model forcing winds. J. Waterw. Port Coast. Ocean Eng. 2018, 144, 04018005. [Google Scholar] [CrossRef]
- Gautier, C.; Caires, S. Operational wave forecasts in the southern North Sea. In Proceedings of the 36th IAHR World Congress, The Hague, The Netherlands, 28 June–3 July 2015; Volume 1, p. 5. [Google Scholar]
- Copernicus Marine Service (CMS). Available online: http://marine.copernicus.eu (accessed on 5 December 2023).
- Tintoré, J.; Pinardi, N.; Álvarez-Fanjul, E.; Aguiar, E.; Álvarez-Berastegui, D.; Bajo, M.; Balbin, R.; Bozzano, R.; Nardelli, B.B.; Cardin, V.; et al. Challenges for sustained observing and forecasting systems in the Mediterranean Sea. Front. Mar. Sci. 2019, 6, 568. [Google Scholar] [CrossRef]
- WaveForUs (Wave Climate and Coastal Circulation Forecasts For Public Use). Available online: http://wave4us.web.auth.gr/ (accessed on 5 December 2023).
- Krestenitis, Y.N.; Androulidakis, Y.; Kombiadou, K.; Makris, C.; Baltikas, V.; Kalantzi, G. Operational oceanographic forecasts in the Thermaikos gulf: The WaveForUs project. In Proceedings of the 12th International Conference on Protection and Restoration of the Environment (PRE), Skiathos, Greece, 29 June–3 July 2014; pp. 313–318. [Google Scholar]
- Krestenitis, Y.; Kombiadou, K.; Androulidakis, Y.; Makris, C.; Baltikas, V.; Skoulikaris, C.; Kontos, Y.; Kalantzi, G. Operational Oceanographic Platform in Thermaikos Gulf (Greece): Forecasting And Emergency Alert System For Public Use. In Proceedings of the 36th IAHR World Congress, The Hague, The Netherlands, 28 June–3 July 2015. [Google Scholar]
- Baschek, B.; Schroeder, F.; Brix, H.; Riethmüller, R.; Badewien, T.H.; Breitbach, G.; Brügge, B.; Colijn, F.; Doerffer, R.; Eschenbach, C.; et al. The Coastal Observing System for Northern and Arctic Seas (COSYNA). Ocean Sci. 2017, 13, 379–410. [Google Scholar] [CrossRef]
- Sotillo, M.G.; Cerralbo, P.; Lorente, P.; Grifoll, M.; Espino, M.; Sanchez-Arcilla, A.; Álvarez-Fanjul, E. Coastal ocean forecasting in Spanish ports: The SAMOA operational service. J. Oper. Oceanogr. 2020, 13, 37–54. [Google Scholar] [CrossRef]
- García-León, M.; Sotillo, M.G.; Mestres, M.; Espino, M.; Fanjul, E.A. Improving Operational Ocean Models for the Spanish Port Authorities: Assessment of the SAMOA Coastal Forecasting Service Upgrades. J. Mar. Sci. Eng. 2022, 10, 149. [Google Scholar] [CrossRef]
- Fanjul, E.A.; Sotillo, M.G.; Pérez Gómez, B.; Garcia Valdecasas, J.M.; Perez Rubio, S.; Lorente, P.; Rodriguez Dapena, A.; Martinez Marco, I.; Luna, Y.; Padorno, E.; et al. Operational oceanography at the service of the ports. New Front. Oper. Oceanogr. 2018, 27, 729–736. [Google Scholar] [CrossRef]
- SOCIB Platform. Available online: https://www.socib.eu/ (accessed on 5 December 2023).
- Tintoré, J.; Vizoso, G.; Casas, B.; Renault, L.; Garau, B.; Ruiz, S.; Heslop, E.; Torner, M.; Cusí, S.; Martínez-Ledesma, M.; et al. SOCIB: The impact of new marine infrastructures in understanding and forecasting the coastal oceans: Some examples from the Balearic Islands in the Mediterranean Sea. In Proceedings of the CIESM Workshop Monographs n°43, Designing MED-SHIP: A Program for Repeated Oceanographic Surveys—Supetar, Brac Island, Croatia, 11–14 May 2011. [Google Scholar]
- Heslop, E.; Tintoré, J.; Rotllan, P.; Álvarez-Berastegui, D.; Fontera, B.; Mourre, B.; Gómez-Pujol, L.; March, D.; Casas, B.; Nolan, G.; et al. SOCIB integrated multi-platform ocean observing and forecasting: From ocean data to sector-focused delivery of products and services. J. Oper. Oceanogr. 2019, 12 (Suppl. S2), S67–S79. [Google Scholar] [CrossRef]
- Campos, R.M.; D’Agostini, A.; França, B.R.L.; Damião, A.L.A.; Soares, C.G. Implementation of a multi-grid operational wave forecast in the South Atlantic Ocean. Ocean Eng. 2022, 243, 110173. [Google Scholar] [CrossRef]
- Sotillo, M.G.; Mourre, B.; Mestres, M.; Lorente, P.; Aznar, R.; García-León, M.; Liste, M.; Santana, A.; Espino, M.; Álvarez, E. Evaluation of the operational CMEMS and coastal downstream ocean forecasting services during the storm Gloria (January 2020). Front. Mar. Sci. 2021, 8, 644525. [Google Scholar] [CrossRef]
- Ribeiro, R.B.; Leitão, J.C.; Leitão, P.C.; Puia, H.L.; Sampaio, A.F.P. Integration of high-resolution metocean forecast and observing systems at Port of Santos. In Proceedings of the IX PIANC-COPEDEC, Conference on Coastal and Port Engineering in Developing Countries, Rio de Janeiro, Brazil, 16–21 October 2016. [Google Scholar]
- Leitão, J.; Galvão, P.; Leitão, P.; Silva, A. Operational Maritime Weather Forecast for Port Access and Operations Using the Aquasafe Platform. In Proceedings of the IX PIANC-COPEDEC, Conference on Coastal and Port Engineering in Developing Countries, Rio de Janeiro, Brazil, 16–21 October 2016; pp. 16–21. [Google Scholar]
- Pinheiro, L.; Gomes, A.; Fortes, C.; Santos, J.A. Safety System for Ships in Harbours. Technology and Science for the Ships of the Future; Rizzuto, E., Ruggiero, V., Eds.; IOS Press: Amsterdam, The Netherland, 2022. [Google Scholar]
- Fortes, C.J.E.M. Transformações não Lineares de Ondas em Portos. Análise pelo Método dos Elementos Finitos. Tese de Doutorament; IST/DEM: Lisboa, Portugal, 2002. [Google Scholar]
- Berkhoff, J. Computation Of Combined Refraction—Diffraction. Coast. Eng. Proc. 1972, 1, 23. [Google Scholar] [CrossRef]
- Pinheiro, L.V.; Cjem, F.; Santos, J.A.; Fernandes, J.L.M. Numerical software package SWAMS—Simulation of Wave Action on Moored Ships. In Proceedings of the PIANC 3rd Mediterranean Days of Coastal and Port Engineering, Marseille, France, 22–24 May 2013. [Google Scholar]
- Mynett, A.E.; Keunig, P.J.; Vis, F.C. The dynamic behaviour of moored vessels inside a harbour configuration. In Proceedings of the International Conference on Numerical and Hydraulic Modelling of Ports and Harbours, Birmingham, UK, 23–25 April 1985. [Google Scholar]
- Maravelakis, N.; Kalligeris, N.; Lynett, P.J.; Skanavis, V.L.; Synolakis, C.E. Wave overtopping due to harbour resonance. Coast. Eng. 2021, 169, 103973. [Google Scholar] [CrossRef]
- IMO. Report of the Maritime Safety Committee at Its Eighty-Fifth Session; IMO: London, UK, 2008. [Google Scholar]
- Marine Accident Investigation Branch, Department for Transport. Safety Digest 20; 05-20-2009; Marine Accident Investigation Branch, Department for Transport: Southampton, UK, 2009. [Google Scholar]
- Porretta, M.; Jimenez-Banos, D.; Crisci, M.; Solari, G.; Fiumara, A. GNSS Evolution for Maritime an Incremental Approach; European Space Agency: Paris, France, 2016. [Google Scholar]
- Accu-Waves Project. Available online: http://accuwaves.eu/ (accessed on 5 December 2023).
- Niclasen, B.A.; Simonsen, K.; Magnusson, A.K. Wave forecasts and small-vessel safety: A review of operational warning parameters. Mar. Struct. 2010, 23, 1–21. [Google Scholar] [CrossRef]
- MarineTraffic. Available online: https://www.marinetraffic.com/ (accessed on 5 December 2023).
- Rusu, E.; Guedes Soares, C. Modeling waves in open coastal areas and harbors with phase-resolving and phase-averaged models. J. Coast. Res. 2013, 29, 1309–1325. [Google Scholar] [CrossRef]
- Barnes, M.A.; Rautenbach, C. Toward operational wave-current interactions over the Agulhas Current system. J. Geophys. Res. Ocean 2020, 125, e2020JC016321. [Google Scholar] [CrossRef]
- Mortensen, S.B.; Thomsen, F.; Harkin, A.; Shanmugasundaram, S.K.; Simonsen, C.; Nave, R. Web Based Operational System for Optimising Ship Traffic in Depth Constrained Ports. In Proceedings of the 34th PIANC World Congress, Panama City, Panama, 7–11 May 2018. [Google Scholar]
- Ducruet, C.; Berli, J.; Spiliopoulos, G.; Zissis, D. Maritime network analysis: Connectivity and spatial distribution. In Guide to Maritime Informatics; Springer: Berlin/Heidelberg, Germany, 2021; pp. 299–317. [Google Scholar]
- Hellenic Navy Hydrographic Service (HNHS). Available online: https://www.hnhs.gr/en/ (accessed on 5 December 2023).
- EMODnet. Available online: https://rest.emodnet-bathymetry.eu/ (accessed on 5 December 2023).
- Navionics Platform. Available online: https://webapp.navionics.com/ (accessed on 5 December 2023).
- General Bathymetric Chart of the Oceans (GEBCO). Available online: www.gebco.net (accessed on 5 December 2023).
- Accu-Waves Web-GIS App. Available online: https://accuwaves.eu/forecast/index.html# (accessed on 5 December 2023).
- Makris, C.; Androulidakis, Y.; Baltikas, V.; Kontos, Y.; Karambas, T.; Krestenitis, Y. HiReSS: Storm surge simulation model for the operational forecasting of sea level elevation and currents in marine areas with harbor works. In Proceedings of the 1st DMPCO, Athens, Greece, 8–11 May 2019. [Google Scholar]
- Androulidakis, Y.; Makris, C.; Mallios, Z.; Pytharoulis, I.; Baltikas, V.; Krestenitis, Y. Storm Surges during a Medicane in the Ionian Sea. In Proceedings of the Marine and Inland Waters Research Symposium, Porto Heli, Greece, 16–20 September 2022; ISBN 978-960-9798-31-0, ISSN 2944-9723. [Google Scholar]
- Androulidakis, Y.; Makris, C.; Mallios, Z.; Pytharoulis, I.; Baltikas, V.; Krestenitis, Y. Storm surges and coastal inundation during extreme events in the Mediterranean Sea: The IANOS Medicane. Nat. Hazards 2023, 117, 939–978. [Google Scholar] [CrossRef]
- Makris, C.; Androulidakis, Y.; Mallios, Z.; Baltikas, V.; Krestenitis, Y. Towards an Operational Forecast Model for Coastal Inundation due to Storm Surges: Application during Ianos Medicane. In Proceedings of the 9th International Conference on Civil Protection & New Technologies, SafeThessaloniki, Thessaloniki, Greece, 29 September–1 October 2022. [Google Scholar]
- Makris, C.; Tolika, K.; Baltikas, V.; Velikou, K.; Krestenitis, Y. The impact of climate change on the storm surges of the Mediterranean Sea: Coastal sea level responses to deep depression atmospheric systems. Ocean Model. 2023, 181, 102149. [Google Scholar] [CrossRef]
- Papadimitriou, A.G.; Chondros, M.K.; Metallinos, A.S.; Memos, C.D.; Tsoukala, V.K. Simulating wave transmission in the lee of a breakwater in spectral models due to overtopping. Appl. Math. Model. 2020, 88, 743–757. [Google Scholar] [CrossRef]
- Papadimitriou, A.; Memos, C.; Atzampou, P.; Chondros, M.; Metallinos, A.; Tsoukala, V. Impact of coastal currents on spectral wave operational models: An application in Accu-Waves. In Proceedings of the 6th IAHR Euro Congress, Virtual, 15–18 February 2021; pp. 441–442. [Google Scholar]
- Karambas, T.; Christopoulos, S.; Avgeris, I. HARBOUR_L: Integrated mathematical model for the design of harbor works. In Proceedings of the 5th Pan-Hellenic Conference on Harbor Works, Athens, Greece, 29 September–1 October 2010. [Google Scholar]
- Makris, C.; Karambas, T.; Baltikas, V.; Kontos, Y.; Metallinos, A.; Chondros, M.; Papadimitriou, A.; Tsoukala, V.; Memos, C. WAVE-L: An integrated numerical model for wave propagation forecasting in harbor areas. In Proceedings of the 1st DMPCO Conference, Athens, Greece, 8–11 May 2019. [Google Scholar]
- Open TELEMAC Modelling Suite. Available online: http://www.opentelemac.org/ (accessed on 5 December 2023).
- Benoit, M.; Marcos, F.; Becq, F. TOMAWAC: A prediction model for offshore and nearshore storm waves. In Proceedings of the IAHR, San Francisco, CA, USA, 10–15 August 1997. [Google Scholar]
- Copeland, G.J.M. A Practical Alternative to the Mild-Slope Equation. Coast Eng. 1985, 9, 125–149. [Google Scholar] [CrossRef]
- Watanabe, A.; Maruyama, K. Numerical modeling of nearshore wave field under combined refraction, diffraction and breaking. Coast Eng. Jpn. 1986, 29, 19–39. [Google Scholar] [CrossRef]
- Karambas, T.V.; Bowers, E.C. Representation of Partial Wave Reflection and Transmission for Rubble Mound Coastal Structures. WIT Trans. Ecol. Environ. 1996, 18, 9. [Google Scholar]
- Battjes, J.A.; Janssen, J.P.F.M. Energy loss and set-up due to breaking of random waves. Coast. Eng. 1978, 32, 569–587. [Google Scholar]
- Karambas, T.V.; Samaras, A.G. An integrated numerical model for the design of coastal protection structures. J. Mar. Sci. Eng. 2017, 5, 50. [Google Scholar] [CrossRef]
- Karambas, T.V.; Samaras, A.G. Modelling of Harbour and Coastal Structures. J. Mar. Sci. Eng. 2021, 9, 1108. [Google Scholar] [CrossRef]
- Li, Y.S.; Liu, S.X.; Yu, Y.X.; Lai, G.Z. Numerical modeling of multi-directional irregular waves through breakwaters. Appl. Math Model. 2000, 24, 551–574. [Google Scholar] [CrossRef]
- Yu, Y.X.; Liu, S.X.; Li, Y.S.; Wai, O.W. Refraction and diffraction of random waves through breakwater. Ocean Eng. 2000, 27, 489–509. [Google Scholar] [CrossRef]
- Lee, C.; Suh, K.D. Internal generation of waves for time-dependent mild-slope Equations. Coast. Eng. 1998, 34, 35–57. [Google Scholar] [CrossRef]
- Vincent, C.L.; Briggs, M.J. Refraction—Diffraction of irregular waves over a mound. J. Waterw. Port Coast. Ocean Eng. 1989, 115, 269–284. [Google Scholar] [CrossRef]
- Larsen, J.; Dancy, H. Open Boundaries in Short Wave Simulations—A New Approach. Coast Eng. 1983, 7, 285–297. [Google Scholar] [CrossRef]
- Karambas, T.V.; Memos, C.D. Boussinesq model for weakly nonlinear fully dispersive water waves. J. Waterw. Port Coast. Ocean Eng. 2009, 135, 187–199. [Google Scholar] [CrossRef]
- Bruun, P. Stability of breakwater armour layers—Design formulae. Coast. Eng. 1989, 13, 81–86. [Google Scholar] [CrossRef]
- Thompson, E.F.; Chen, H.S.; Hadley, L.L. Validation of numerical model for wind waves and swell in harbors. J. Waterw. Port Coast. Ocean Eng. 1996, 122, 245–257. [Google Scholar] [CrossRef]
- Androulidakis, Y.; Kombiadou, K.; Makris, C.; Baltikas, V.; Krestenitis, Y. Storm surges in the Mediterranean Sea: Variability and trends under future climatic conditions. Dyn. Atmos. Ocean. 2015, 71, 56–82. [Google Scholar] [CrossRef]
- Makris, C.; Galiatsatou, P.; Tolika, K.; Anagnostopoulou, C.; Kombiadou, K.; Prinos, P.; Velikou, K.; Kapelonis, Z.; Tragou, E.; Androulidakis, Y.; et al. Climate change effects on the marine characteristics of the Aegean and Ionian Seas. Ocean Dyn. 2016, 66, 1603–1635. [Google Scholar] [CrossRef]
- Global Forecast System (GFS). Available online: https://registry.opendata.aws/noaa-gfs-bdp-pds/ (accessed on 5 December 2023).
- National Oceanic and Atmospheric Administration (NOAA). Available online: https://www.ncei.noaa.gov/products/weather-climate-models/global-forecast (accessed on 5 December 2023).
- CMS Wave Variables Product. Available online: https://data.marine.copernicus.eu/products?facets=mainVariables%7EWave (accessed on 5 December 2023).
- Puertos del Estado. Available online: https://www.puertos.es/en-us (accessed on 5 December 2023).
- Python-Motu Client. Available online: https://github.com/clstoulouse/motu-client-python (accessed on 5 December 2023).
- In Situ Thematic Centre (INSTAC). Available online: https://marine.copernicus.eu/about/producers/insitu-tac (accessed on 5 December 2023).
- Marine Copernicus Product (INSITU_GLO_PHYBGCWAV_DISCRETE_MYNRT_013_030). Available online: https://data.marine.copernicus.eu/product/INSITU_GLO_PHYBGCWAV_DISCRETE_MYNRT_013_030/description (accessed on 5 December 2023).
- Pre-World Meteorological Organization Global Telecommunication System (Pre-WMO-GTS). Available online: https://public.wmo.int/ (accessed on 5 December 2023).
- SAMOA. Available online: https://www.puertos.es/es-es/proyectos/Paginas/SAMOA.aspx# (accessed on 5 December 2023).
- WAMDI Group. The WAM model—A third generation ocean wave prediction model. J. Phys. Oceanogr. 1988, 18, 1775–1810. [Google Scholar] [CrossRef]
- Aviso+. Available online: https://www.aviso.altimetry.fr/ (accessed on 5 December 2023).
- Dask. Available online: https://dask.org/ (accessed on 5 December 2023).
- Crontab. Available online: https://www.computerhope.com/unix/ucrontab.htm (accessed on 5 December 2023).
- PostgreSQL. Available online: https://www.postgresql.org/ (accessed on 5 December 2023).
- Villefer, A.; Benoit, M.; Violeau, D.; Teles, M.J.; Luneau, C.; Branger, H. Interaction of Short Wind Waves and Swell: An Experimental and Numerical study. In Proceedings of the 39th IAHR World Congress, Granada, Spain, 19–24 June 2022; Volume 19, p. 24. [Google Scholar]
- Poseidon Forecast System. Available online: https://poseidon.hcmr.gr/map (accessed on 5 December 2023).
- ABPA Product of Puertos del Estado WFS Infrastructure Algeciras Port. Available online: https://www.apbawind.oritiayboreas.com/ (accessed on 5 December 2023).
- Goda, Y. Random Seas and Design of Maritime Structures, 3rd ed.; Advanced Series on Ocean Engineering; World Scientific Publishing Company: Singapore, 2010; Volume 33. [Google Scholar] [CrossRef]
- Ricondo, A.; Cagigal, L.; Rueda, A.; Hoeke, R.; Storlazzi, C.D.; Méndez, F.J. HyWaves: Hybrid downscaling of multimodal wave spectra to nearshore areas. Ocean Mod. 2023, 184, 102210. [Google Scholar] [CrossRef]
- Aditya, N.D.; Sandhya, K.G.; Harikumar, R.; Balakrishnan Nair, T.M. Development of small vessel advisory and forecast services system for safe navigation and operations at sea. J. Oper. Oceanogr. 2022, 15, 52–67. [Google Scholar] [CrossRef]
- Rusu, L.; Guedes Soares, C. Forecasting fishing vessel responses in coastal areas. J. Mar. Sci. Technol. 2014, 19, 215–227. [Google Scholar] [CrossRef]
- Sande, J.; Figuero, A.; Tarrío-Saavedra, J.; Peña, E.; Alvarellos, A.; Rabuñal, J.R. Application of an analytic methodology to estimate the movements of moored vessels based on forecast data. Water 2019, 11, 1841. [Google Scholar] [CrossRef]
- Puertos del Estado SAPO. Available online: https://www.puertos.es/en-us/oceanografia/Pages/portus.aspx# (accessed on 5 December 2023).
- Willmott, C.J.; Robeson, S.M.; Matsuura, K. A refined index of model performance. Int. J. Climatol. 2012, 32, 2088–2094. [Google Scholar] [CrossRef]
- Schoetter, R.; Hoffmann, P.; Rechid, D.; Schlünzen, K.H. Evaluation and bias correction of regional climate model results using model evaluation measures. J. Appl. Meteorol. Climatol. 2012, 51, 1670–1684. [Google Scholar] [CrossRef]

















| A/A. | Port Name | Country | Lat, Lon (°) | A/A | Port Name | Country | Lat, Lon (°) |
|---|---|---|---|---|---|---|---|
| 1 * | Fujairah | UAE | 25.18449, 56.376976 | 26 | Osaka | Japan | 34.481998, 135.215596 |
| 2 | Jebel Ali | UAE | 25.115958, 54.992612 | 27 | Tokyo | Japan | 35.358128, 139.721075 |
| 3 * | Buenos Aires | Argentina | −34.408068, −58.217592 | 28 | Kobe | Japan | 34.481998, 135.215596 |
| 4 | Port Hedland | Australia | −20.295223, 118.579852 | 29 * | Busan | Republic of Korea | 35.040455, 128.777307 |
| 5 | Antwerp | Belgium | 51.761809, 3.584792 | 30 | Incheon | Republic of Korea | 37.382372, 126.518003 |
| 6 | Paranagua | Brazil | −25.553207, −48.268124 | 31 * | Colombo | Sri Lanka | 6.958612, 79.819435 |
| 7 | Santos | Brazil | −23.983137, −46.286548 | 32 * | Tanger Med | Morocco | 35.896937, −5.531744 |
| 8 * | Halifax | Canada | 44.589519, −63.521229 | 33 | Klang | Malaysia | 3.017965, 101.172777 |
| 9 * | Cartagena | Colombia | 10.4012, −75.684413 | 34 | Lagos | Nigeria | 6.423271, 3.378338 |
| 10 | Bremerhaven | Germany | 53.634542, 8.432954 | 35 * | Ijmuiden | Holland | 52.470833, 4.52835 |
| 11 | Hamburg | Germany | 53.970308, 8.598527 | 36 | Rotterdam | Holland | 51.998589, 3.980189 |
| 12 * | Algeciras | Spain | 36.103713, −5.376105 | 37 * | Callao | Peru | −12.040148, −77.178332 |
| 13 * | Barcelona | Spain | 41.323029, 2.197049 | 38 | Ras Laffan | Qatar | 25.916437, 51.694296 |
| 14 * | Le Havre | France | 49.486063, 0.06775 | 39 ** | St Petersburg | Russia | 59.923369, 30.121587 |
| 15 | Immingham | UK | 53.554267, 0.107858 | 40 * | Novorossiysk | Russia | 44.655115, 37.824991 |
| 16 * | Patra | Greece | 38.251791, 21.690261 | 41 * | Jeddah | Saudi Arabia | 21.455015, 39.127487 |
| 17 * | Piraeus | Greece | 37.929029, 23.587359 | 42 | Singapore | Singapore | 1.160392, 103.747156 |
| 18 * | Thessaloniki | Greece | 40.448321, 22.829513 | 43 | Bangkok | Thailand | 13.492719, 100.593242 |
| 19 | Hong Kong | China | 22.248463, 114.133737 | 44 * | Ambarli | Turkey | 40.949147, 28.676802 |
| 20 | Jakarta | Indonesia | −6.041035, 106.859654 | 45 * | Keelung | Taiwan | 25.163773, 121.762476 |
| 21 * | Dublin | Ireland | 53.333206, −6.10403 | 46 | Los Angeles | USA | 33.715401, −118.188251 |
| 22 * | Haifa | Israel | 32.854963, 35.00941 | 47 | Dalian (Dayao) | China | 38.990992, 121.931578 |
| 23 | Mumbai | India | 18.888354, 72.824252 | 48 | New York | USA | 40.517758, −73.95194 |
| 24 | Cochin | India | 9.95638, 76.225454 | 49 | Dalian (Bay) | China | 38.921425, 121.748244 |
| 25 * | Genova | Italy | 44.364064, 8.857234 | 50 | Shanghai | China | 31.288889, 121.927287 |
| Attribute | Name/Parameterization | Implementation/Configuration Characteristics |
|---|---|---|
| Wave model | TOMAWAC (Model A) | 3rd generation phase-averaged spectral |
| Area of application | Gulfs, Bays, and Coastal Seas | e.g., Thermaikos and Tokyo Gulfs, Iberian and Red Sea, etc. |
| Domain dimension | Port approaches, including anchorages | Radius of 45 km from the port center |
| Forcing/Driving field | NOAA | Wx and Wy products, 0.1° × 0.1°, 3 h |
| Initial/Boundary conditions | CMEMS Copernicus | MEDSEA ANALYSIS FORECAST WAV-006-017 products |
| 0.042° × 0.042°, 1 h | ||
| Spatial resolution | Varying domain | Finite Element of typical dimension dx = 50–500 m |
| Bathymetry | Regional hydrographic services | Local nautical map digitization (Navionics, etc.) |
| Frequency range | 0.04–1 Hz | Typical wave periods: Tp = 1–25 s |
| Integration time step | Dt = 10 min | Output every 3 h |
| Integration scheme | MoC for propagation | Semi-Implicit for source terms |
| Wave model | WAVE-L (Model B) | Hyperbolic mild-slope equation phase-resolving |
| Area of application | Port basins | e.g., Algeciras, Busan, Colombo, Halifax, Jeddah, Patra, etc. |
| Domain dimension | From port entrance to waterfront | Typical coastal area of 5 × 3 km2 in and around ports |
| Driving field | Model A results | Hs, Tp, ap |
| Spatial resolution | Fixed rectangular grid domain | dx = 2.5 m in port approaches and harbor basins |
| Bathymetry | Regional hydrographic services | Local nautical maps digitization (Navionics, etc.) |
| Integration time step | Dt = 0.1 s | Output every 3 h |
| Wave-breaking model | Eddy viscosity concept | Battjes and Janssen [85] |
| Boundary conditions | Peripheral sponge layer | Partial/Full reflection [84] |
| Wave generation | Quasi-irregular waves | Lee and Suh [90] |
| Scenarios | Hmo (m) | Tp (s) | φi (°) | Sector | Wind Speed | |
|---|---|---|---|---|---|---|
| Wx (m/s) | Wy (m/s) | |||||
| A#1 | 1.80 | 4.5 | 30 | S-SW | 6.00 | 10.39 |
| A#2 | 3.80 | 10 | 315 | SE | −14.14 | 14.14 |
| A#3 | 3.80 | 10 | 30 | S-SW | 10.00 | 17.32 |
| Scenarios | Hs (m) | T (s) | φi (°) | Sector | tsim (s) |
|---|---|---|---|---|---|
| Β#1 (2.1) | 1.00 | 8.00 | 270 | E | 2100 |
| Β#2 (2.2) | 1.00 | 8.00 | 315 | SE | 2100 |
| Β#3 (2.3) | 1.00 | 8.00 | 0 | S | 2100 |
| Β#4 (3.1) | 1.00 | 12.0 | 270 | E | 2100 |
| Β#5 (3.2) | 1.00 | 12.0 | 315 | SE | 2100 |
| Β#6 (3.3) | 1.00 | 12.0 | 0 | S | 2100 |
Disclaimer/Publisher’s Note: The statements, opinions and data contained in all publications are solely those of the individual author(s) and contributor(s) and not of MDPI and/or the editor(s). MDPI and/or the editor(s) disclaim responsibility for any injury to people or property resulting from any ideas, methods, instructions or products referred to in the content. |
© 2024 by the authors. Licensee MDPI, Basel, Switzerland. This article is an open access article distributed under the terms and conditions of the Creative Commons Attribution (CC BY) license (https://creativecommons.org/licenses/by/4.0/).
Share and Cite
Makris, C.; Papadimitriou, A.; Baltikas, V.; Spiliopoulos, G.; Kontos, Y.; Metallinos, A.; Androulidakis, Y.; Chondros, M.; Klonaris, G.; Malliouri, D.; et al. Validation and Application of the Accu-Waves Operational Platform for Wave Forecasts at Ports. J. Mar. Sci. Eng. 2024, 12, 220. https://doi.org/10.3390/jmse12020220
Makris C, Papadimitriou A, Baltikas V, Spiliopoulos G, Kontos Y, Metallinos A, Androulidakis Y, Chondros M, Klonaris G, Malliouri D, et al. Validation and Application of the Accu-Waves Operational Platform for Wave Forecasts at Ports. Journal of Marine Science and Engineering. 2024; 12(2):220. https://doi.org/10.3390/jmse12020220
Chicago/Turabian StyleMakris, Christos, Andreas Papadimitriou, Vasilis Baltikas, Giannis Spiliopoulos, Yiannis Kontos, Anastasios Metallinos, Yannis Androulidakis, Michalis Chondros, Georgios Klonaris, Dimitra Malliouri, and et al. 2024. "Validation and Application of the Accu-Waves Operational Platform for Wave Forecasts at Ports" Journal of Marine Science and Engineering 12, no. 2: 220. https://doi.org/10.3390/jmse12020220
APA StyleMakris, C., Papadimitriou, A., Baltikas, V., Spiliopoulos, G., Kontos, Y., Metallinos, A., Androulidakis, Y., Chondros, M., Klonaris, G., Malliouri, D., Nagkoulis, N., Zissis, D., Tsoukala, V., Karambas, T., & Memos, C. (2024). Validation and Application of the Accu-Waves Operational Platform for Wave Forecasts at Ports. Journal of Marine Science and Engineering, 12(2), 220. https://doi.org/10.3390/jmse12020220

