Next Article in Journal
The Application of an Improved LESS Dung Beetle Optimization in the Intelligent Topological Reconfiguration of ShipPower Systems
Next Article in Special Issue
A Monocular Vision-Based Safety Monitoring Framework for Offshore Infrastructures Utilizing Grounded SAM
Previous Article in Journal
Contamination Assessment of Sediments and Bivalves in Estuaries of the Southern Iberian Peninsula
Previous Article in Special Issue
Research on Response Strategies for Inland Waterway Vessel Traffic Risk Based on Cost-Effect Trade-Offs
 
 
Font Type:
Arial Georgia Verdana
Font Size:
Aa Aa Aa
Line Spacing:
Column Width:
Background:
Article

Unmanned Ship Collision Avoidance Action Plan Deduction Method under Man–Machine Interactive Negotiation in Collision Avoidance Scenarios

1
College of Transport and Communications, Shanghai Maritime University, Shanghai 201306, China
2
Merchant Marine College, Shanghai Maritime University, Shanghai 201306, China
*
Author to whom correspondence should be addressed.
J. Mar. Sci. Eng. 2024, 12(10), 1842; https://doi.org/10.3390/jmse12101842
Submission received: 28 September 2024 / Revised: 7 October 2024 / Accepted: 11 October 2024 / Published: 15 October 2024

Abstract

With the development of artificial intelligence technology, the future water traffic environment will present a new pattern of coexistence of manned ships and unmanned ships, because unmanned ships are different from manned ships in situation understanding, collision avoidance decision-making, and so on. Therefore, the obstacle avoidance planning between unmanned ships and manned ships becomes extremely complex, and collision avoidance behavior scheme deduction becomes a key step in solving the problems related to situation understanding and collision avoidance decision-making in collision avoidance scenarios. In this paper, the situation understanding of the pilot for different collision avoidance situations is integrated into the dynamic obstacle avoidance model, and an intelligent navigation collision avoidance system is proposed to assist in deducing the collision avoidance action plan of the unmanned ship in the man–machine coexistence scenario. The intelligent navigation collision avoidance system is divided into two parts, namely a ship situation understanding part and a ship obstacle avoidance part, wherein ship situation understanding is used for realizing the transition of the collision state of the unmanned ship in the deduction process by constructing a collision-state set and a behavior decision set by using a finite state machine (FSM). Regarding ship obstacle avoidance, ship velocity obstacle is calculated based on the reciprocal velocity obstacle method (RVO), and the collision avoidance action is selected by using the behavior decision generated by the FSM to realize the dynamic collision avoidance deduction of the unmanned ship. In this study, the validity and effectiveness of the intelligent navigation collision avoidance system proposed in this paper are verified by case studies in a variety of collision avoidance scenarios. The system successfully solves the problem of intelligent collision avoidance planning, provides reliable support for the intelligent collision avoidance of unmanned ships, provides a feasible solution for safety and efficiency in sea navigation, and provides a valuable reference for the design and development of future intelligent navigation collision avoidance systems for ships.

1. Introduction

With the development of artificial intelligence technology, unmanned ships, or autonomous navigation ships, represent the general trend for the future development of intelligent ships. According to statistics, many unmanned ships or autonomous navigation ships will be gradually put into operation in the next 10 years [1]. Because the evolution from manned ships to unmanned ships is a relatively long-term process, the phenomenon of unmanned ships and manned ships coexisting will occur for a long time, which will bring great safety challenges for ship navigation.
One of the core aspects of safe navigation is negotiation and collision avoidance in the process of ship encounters. According to the “1972 International Regulations for Preventing Collisions at Sea” (hereinafter referred to as the COLREGs), when two vessels are in a dangerous collision situation, one party has the duty and responsibility to give way to the other vessel. The traditional mode of negotiated collision avoidance involves the use of VHF (Very High Frequency) for voice communication coordination under conditions of “mutual visibility”, primarily exchanging information about each vessel’s identity, course, speed, dynamics, and current location, as well as intentions of navigation. Based on the COLREGs, relevant deviation clauses, and the specific conditions of their own vessel, parties communicate and negotiate to determine an evasive action plan during the collision avoidance process, aiming to prevent discoordination that could lead to vessel collisions.
The collision avoidance process in maritime navigation is a systematic procedure that begins with vigilant monitoring through all available means, including visual observation, radar, and auditory cues. This continuous observation helps vessels detect potential risks early, ensuring timely action to prevent collisions. Upon detecting an encounter, vessels assess the risk by evaluating the relative positions, speeds, and headings of other vessels, classifying the situation according to the COLREGs, such as head-on, crossing, or overtaking scenarios. Based on this classification, appropriate avoidance actions are formulated and implemented, requiring clear and coordinated decision-making among the crew. Traditionally, this process follows specific steps outlined in the COLREGs. Vessels must first maintain a proper lookout (Rule 5) and assess the risk of collision (Rule 7) by considering the navigational dynamics of nearby vessels. Depending on the situation, specific actions are taken, for example, altering course to starboard in head-on encounters (Rule 13) or giving way in crossing situations (Rule 14). Give-way vessels must take early, decisive action (Rule 16), while stand-on vessels should maintain course and speed unless the give-way vessel fails to act, in which case they must take evasive action (Rule 17). Finally, vessels must execute well-defined, timely maneuvers to avoid collisions (Rule 8), adjusting their navigation according to the evolving circumstances.
In the envisioned scenario of coexistence between manned and unmanned vessels within a hybrid man–machine maritime environment, unmanned ships should adhere to the conventional collision avoidance negotiation protocols. This entails engaging in multi-round dialogue negotiations with manned vessels to discern vessel information and navigational intentions, thereby facilitating the selection of appropriate collision avoidance maneuvers. During this iterative negotiation process, it is a requisite for unmanned ships to generate a projected motion scheme for future evasive actions following each consultation with a manned vessel, ensuring that manned ships maintain a lucid comprehension of the outcomes stemming from successive rounds of negotiation. Consequently, after multiple iterations of such negotiations, both manned and unmanned vessels can collaboratively develop a comprehensive set of evasive action plans, culminating in a unified navigational decision that facilitates the successful avoidance of collisions between them.
In the foreseeable future, assuming there are no substantial alterations to maritime navigation regulations and customary practices, collision avoidance between unmanned and manned vessels is highly likely to continue based on the employing of traditional negotiation protocols. Consequently, devising strategies to enable unmanned vessels to autonomously engage in these negotiation processes has represented a significant research challenge in recent years. In conventional collision avoidance scenarios, the process predominantly relied on experienced navigators who determined the ultimate navigational decisions through multiple rounds of negotiation. This method, heavily dependent on the expertise of both parties’ navigators, was susceptible to misjudgments in forecasting future navigational situations or discrepancies in the understandings of the collision avoidance plans, potentially leading to collision risks. Within the context of multi-round negotiations between manned and unmanned vessels, it is imperative for the unmanned vessel to comprehend the manned vessel’s navigational intentions conveyed during each consultation. Subsequently, the unmanned vessel should extrapolate potential evasive actions at every future situation, thereby formulating a comprehensive collision avoidance action plan for each round of negotiation. This approach ensures a unified understanding of the outcomes from each round of negotiations between the two parties, effectively mitigating risks associated with human error and providing a theoretical and data-driven foundation for the formulation of a finalized collision avoidance decision. Consequently, the deduction of collision avoidance action plans constitutes one of the core modules for enabling autonomous collision avoidance by unmanned vessels in a hybrid man–machine maritime environment. The term “deduction” here refers to the iterative process in which the unmanned vessel dynamically generates and refines a future sequence of collision avoidance actions based on its current state and real-time negotiations. This ensures the unmanned vessel continuously updates its strategy, projecting potential actions based on situational changes.
The rest of this paper is arranged as follows: In Section 2, we present relevant papers on intelligent ship systems. In Section 3, the technical route and framework of this paper are proposed. In Section 4, the algorithms and models of the finite state machine and reciprocal velocity obstacle method are introduced in detail, and the method for combining FSM with RVO is proposed. Section 5 proves the effectiveness of the method and describes out case studies carried out under different encounter scenarios. Conclusions and discussion are presented in Section 6.

2. Literature Review

The research on intelligent collision avoidance has evolved from focusing on autonomous systems alone to addressing the complexities of interactions between unmanned and manned ships in shared water environments, reflecting the growing need for human–machine coexistence solutions. Since the start of research on intelligent collision avoidance, scholars have paid attention to the fact that collision avoidance between unmanned ships is a difficult point in the design of autonomous navigation systems, and many of them have proposed letting unmanned ships simulate human behavior to avoid collisions, but the research starts from the premise that both sides of the collision avoidance scenario are agents or unmanned systems [2]. However, before the popularization and total application of unmanned ships, unmanned ships and manned ships will coexist in the water navigation environment for a long time. The existing framework and mechanisms of ships’ automatic collision avoidance systems only considers the exchange of data between manned ships and unmanned ships, and does not consider the exchange of collision avoidance action plans between the two sides, which makes it difficult for both sides to take consistent collision avoidance decisions. Therefore, it is necessary to carry out further targeted research on collision avoidance in human–machine coexistence scenarios.
In recent years, various collision avoidance algorithms and navigation assistant decision-making systems have needed to analyze and understand the situation of multi-ship encounters, so scholars began to analyze the characteristics of various encounter scenarios in detail according to the COLREGs and design evaluation criteria for collision avoidance actions based on real situations regarding ship encounters at sea [3]. Other studies combine ship encounter situations with the collision risk model, such as in Liu Zhichen’s [4] topological analysis model for multi-ship encounter situations, which is used to analyze the ship collision risk. In addition, some scholars pay more attention to the highly dynamic characteristics of multi-ship encounters, mainly from the two aspects ship trajectory prediction and navigation intention recognition [5]. For example, Zhang Yingjun et al. [6] proposed an adaptive understanding model suitable for multi-ship encounters, established a ship encounter situation analysis model to recognize the encounter scene from a global perspective, and constructed a ship navigation intention reasoning model. Xu Haixiang et al. [7] proposed an improved social STGCNN (spatial–temporal graph convolutional neural network) deep learning model, which improved the accuracy of ship trajectory prediction. Ma J et al. [8] proposed a deep learning model of cumulative long-term and short-term memory networks for predicting intentions regarding waterway crossing. In these studies, scholars believe that if the ship can predict the course in advance and obtain the navigation intention of the target ship in the current encounter situation, it can understand the collision avoidance situation more deeply and further realize autonomous collision avoidance of the ship.
Intelligent collision avoidance decision-making is the difficulty in intelligent ship navigation decision-making. With the development of intelligent unmanned technology for ships, researchers have designed many new collision avoidance algorithms and achieved good results. Öztürk et al. [9] provide a comprehensive analysis of path planning algorithms for autonomous surface ships, emphasizing the importance of navigation safety in compliance with collision regulations. Namgung and Kim [10] developed a collision risk inference system for MASS based on adaptive neuro-fuzzy inferences, enhancing compliance with COLREGs to improve real-time collision avoidance decisions. Namgung [11] proposed a local route-planning algorithm for MASS, integrating FIS-NC, SD, and VO to ensure real-time compliance with COLREGs. Ohn and Namgung [12] outlined requirements for optimal local route planning in autonomous ships, emphasizing the integration of navigational practices and COLREGs. Vagale et al. [13] conducted a comparative study of 45 algorithms for ASVs, highlighting the need for a unified evaluation platform to benchmark performance in real-world scenarios. Lee and Rhee [14] developed a collision avoidance system using an expert system combined with the A* search algorithm, demonstrating improved decision-making for ship navigation through fuzzy logic risk assessment and rule-based avoidance actions. The collision avoidance decision-making method based on geometric spatial correlation is based on the conclusion of the COLREGs and practical experience in collision avoidance, and a mathematical model of ship collision avoidance considering the factors of distance, angle, and speed is constructed, and the ship collision avoidance decision-making is carried out based on the analysis of evolution trends in geometric topology and the spatial situation [15]. Among these, the velocity obstacle method has been widely used in intelligent ship collision avoidance; Delai Xue et al. [16] uses the PPO-RVO method to realize collision avoidance in multi-intelligent-ship encounter scenarios. Based on the COLREGs, Wenming W et al. [17] proposed a PVO method based on a mathematical model of ship motion and the Collision Prevention Rules to predict the motion state of unmanned ships and judge the degree of danger. The CLSM-VO method of Su Y et al. [18] is a path planning algorithm in a complex ocean environment, which can meet needs for static and dynamic obstacle avoidance and make the collision avoidance path more smooth; Zhang Xinyu et al. [19] used the deep reinforcement learning obstacle avoidance decision-making method to solve the intelligent ship collision avoidance problem in an uncertain environment; Shaobo W et al. [20] uses the FSM-MVO method to solve the collision avoidance problem of unmanned ship when the manned ship behaves unconventionally in the scene of a man–machine encounter, and it also considers many constraints, such as the ocean environment, the ship’s maneuverability, and so on, in the decision-making process; Huang [21] provides a real-time decision-making framework for ship collision avoidance by analyzing geometric spatial relationships and adhering to maritime regulations, though its complexity and reliance on accurate initial conditions may limit its adaptability in unpredictable scenarios. While GVO offers broader applications and enhanced performance in fully autonomous multi-agent systems, RVO is more suitable for human–machine hybrid scenarios, where unmanned vessels interact with manned ones. RVO prioritizes smooth, predictable maneuvers, ensuring safe distances without confusing human operators, making it ideal for real-world settings that involve human behavior.
In collision avoidance decision-making, some scholars use machine learning methods to enable ships to learn COLREGs so that ships can make reasonable decisions and achieve good collision avoidance results [22]. In recent years, deep learning algorithms have gradually been introduced into the design of collision avoidance decision-making algorithms [23]. For example, Chu Xiumin et al. [24] used three machine learning algorithms, namely, the combined A3C algorithm (asynchronous advantage actor-critic algorithm), a long- and short-term memory neural network, and deep Q learning, to study multi-intelligent-ship automatic collision avoidance methodology.
To sum up, at present, scholars mainly focus on the machine learning problem of the COLREGs in ship encounter situations and decision-making processes for collision avoidance behavior in line with maneuvering habits, and some research results have been extended in the direction of integrating intelligent ship collision avoidance decision-making and planning. Moreover, the problem of collision avoidance between unmanned and manned ships has attracted the attention of scholars. In the process of man–machine mixed collision avoidance, the design starting point of current intelligent navigation decision-making systems of unmanned ships differs from that of the existing research, which pays more attention to whether the collision avoidance deduction process of an unmanned ship conforms to the manipulation habits of manned ships, so the problem of ship collision avoidance decision-making in man–machine coexistence scenarios needs further study. Table 1 compares the collision avoidance methods in the literature with the FSM-RVO method using five evaluation metrics: very low, low, medium, high, and very high.
In this paper, we propose an FSM-RVO based method to solve the problem of collision avoidance action plan deduction for unmanned ships in human–machine coexistence scenarios. Firstly, a collision avoidance situation set and a behavior decision set are constructed to cover all kinds of collision avoidance situations for unmanned ships at sea; secondly, the FSM is used to describe the progression of collision avoidance situations in the process of collision avoidance navigation. The velocity information of the manned ship is regarded as obstacle information by using RVO through different collision avoidance situations of the ship, dynamic collision avoidance is realized by changing the velocity of the unmanned ship, and a collision avoidance behavior deduction scheme conforming to the human thinking mode is generated. In this iterative process, the unmanned vessel adapts its action plan based on negotiations with the manned vessel, ensuring flexibility and alignment with human decisions, while adhering to maritime regulations such as the COLREGs. Finally, through evaluation of the collision avoidance action deduction scheme, the unification of collision avoidance decision-making between manned and unmanned ships is realized. The FSM-RVO method can be applied to the man–machine coexistence scenario and can meet the requirements of the COLREGs, good seamanship, multi-ship encounter scenes, and so on. Based on the above discussion, the main innovations of this paper are as follows:
1. This paper presents an intelligent navigational collision avoidance system for man–machine coexistence scenarios, which leverages real-time multi-round negotiations to acquire the navigational situation data for both vessels and subsequently extrapolates various collision avoidance action plans. This process ensures a consistent understanding of the outcomes between both parties throughout the iterative negotiation process, effectively mitigating the potential impact of human factors on collision avoidance maneuvers, thereby enhancing the safety and reliability of such operations.
2. This paper considers the behavioral decision-making problem of unmanned ships in the process of negotiating collision avoidance, dynamically updating the priority of collision avoidance in multi-ship negotiation collision avoidance scenarios and of completing the transfer of ship collision avoidance situation data in complex collision avoidance situations, and forming a collision avoidance scheme in line with ship handling habits.
3. The realization of the integration of the behavior decision scheme and dynamic obstacle avoidance in the deduction of the collision avoidance scheme of unmanned ships, considering the collision avoidance relationship and the ship-maneuvering habits under different collision avoidance situations, and the deduction of the dynamic collision avoidance of an unmanned ship. Considering the interactive negotiation between unmanned vessels and manned vessels in a man–machine coexistence scenario, we propose a maritime situational awareness module and an obstacle avoidance module to support collision avoidance and the subsequent maneuvering of the unmanned vessels.

3. Problem Statement

In the context of collision scenarios within a hybrid man–machine maritime environment, the deduction of collision avoidance action plans for unmanned vessels necessitates real-time perception and processing of manned vessel information. This involves a comprehensive understanding of current and future evasive objects, relationships, and situations, enabling the selection of appropriate collision avoidance behaviors across varying scenarios to effectuate the vessel’s evasive actions. Consequently, during navigation, it is imperative for unmanned vessels to continuously gather information about surrounding vessels and, upon receiving a negotiation request from a manned vessel or perceiving an imminent collision risk, to extrapolate evasive action plans tailored to the prevailing circumstances. These efforts support subsequent negotiations between unmanned and manned vessels or the formulation of definitive navigational decisions. Given that the evasive relationships and collision avoidance situations between unmanned and manned vessels are dynamically evolving throughout the deduction process, unmanned vessels must facilitate transitions between different collision avoidance scenarios. Moreover, the selection of collision avoidance actions by unmanned vessels during this process should account for their operational habits in various scenarios and the potential impact on other manned vessels. Ultimately, the unmanned vessel generates a collision avoidance action plan based on these deductions to navigate through hybrid man–machine collision scenarios effectively.
Due to differences in situation understanding and collision avoidance decision-making between the “artificial intelligence” of unmanned ships and the “human intelligence” of manned ships, the deduction problem of ship collision avoidance in human–machine coexistence scenarios is more challenging. This challenge manifests in several ways: Firstly, there exist cognitive discrepancies between unmanned and manned ships regarding the assessment of collision avoidance situations, identification of navigational intentions, and interpretation of the COLREGs. Consequently, unmanned vessels may encounter difficulties such as misidentifying navigational intent, erroneously predicting navigational scenarios, and underestimating navigational risks. Secondly, during the formulation of collision avoidance deduction schemes, it is imperative for unmanned vessels to adapt to dynamic changes in the collision avoidance context based on real-time vessel movements. Moreover, they must select appropriate evasive actions tailored to varying collision avoidance scenarios, considering the vessel’s maneuvering characteristics and adherence to the COLREGs, thereby ensuring safe obstacle avoidance.
At present, the division of encounter situations in the COLREGs cannot meet the needs for understanding collision avoidance situations for unmanned ships in man–machine coexistence scenarios. Therefore, this paper further subdivides the three encounter situations, head-on encounter, crossing encounter, and overtaking, and constructs a finite state set containing 10 collision avoidance situations. The division of these 10 states within the FSM model is based on the need to handle typical ship encounters during navigation. These states represent distinct navigational scenarios that unmanned ships may face in real time and are categorized based on two key factors: the ship’s relative position and its heading. This state division is designed to ensure unmanned ships can respond promptly to dynamic environments, mimic human-like decision-making processes, and output clear and executable decisions for each encounter. The FSM thus allows the unmanned ship to anticipate and adapt to evolving conditions, while maintaining compliance with maritime regulations. The FSM is employed to enhance the understanding of collision avoidance scenarios and facilitate collision avoidance processes for unmanned vessels. By subdividing traditional ship encounter situations, the FSM allows for a more nuanced interpretation of navigational states across 10 distinct scenarios. The FSM dynamically transitions between these states, helping unmanned vessels mimic human decision-making, adapt to evolving maritime conditions, and generate appropriate, rule-compliant collision avoidance actions. And, the transition rules for collision avoidance situations are designed to decouple the transition conditions between the finite state sets of collision avoidance situations, and the ship collision avoidance situation transition model based on FSM is established.
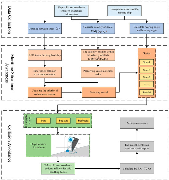
Simultaneously, the event triggering mechanism and the state migration of the FSM are promoted with information regarding situation awareness in the ship collision avoidance scenario, along with navigation intention information, and the FSM is utilized to dynamically describe the real-time and future collision avoidance objects, with the collision avoidance relation and the state jump relation of the encounter situation after the collision avoidance situation has changed. The unmanned ship must be made to correctly understand the collision avoidance situation and provide a prerequisite for the deduction of collision avoidance behavior. In addition, RVO is used to deduce collision avoidance behavior in the process of multi-ship collision avoidance, calculate inaccessible regions of ship velocity, update and deduce the velocity of unmanned ships, and, based on the understanding of the collision avoidance object, to establish the ship collision avoidance behavior model, the collision avoidance relationship to and the collision avoidance situation of the unmanned ship, and real-time updates regarding the bearing angle; the course difference between the ships is used to promote the RVO; then the RVO is used to take collision avoidance actions in line with ship handling habits, so as to realize the autonomous collision avoidance of the unmanned ship against dynamic obstacles, and finally realize the completion of the re-sailing deduction. The technical route of FSM-RVO in this paper is shown in Figure 1.

4. Model

4.1. Understanding of Collision Avoidance Situations Based on FSM

This paper employs the concept of FSM to model the behavior of vessels in collision avoidance scenarios, delineating the sequence of states experienced by the vessel during evasive actions and detailing its responsiveness to dynamic changes initiated by other vessels. In this paper, an FSM is established to describe the transition of the collision avoidance situation of the unmanned ship in the man–machine coexistence scenario; a finite state set containing different collision avoidance situations is established to describe 10 possible collision avoidance states in the navigation process of the unmanned ship, an input set is established, and the input information received by the unmanned ship is taken as the condition for triggering the FSM; and a state transition rule set is established to describe the transition between different collision avoidance states in the dynamic navigation process of the unmanned ship. Table 2 depicts the variables of the following equation.
M = ( I ,   O ,   S ,   δ ,   λ )    
δ : S × I = S
λ : S × I = O
When the initial navigation state of the ship state 0   S is received, conforming to the input set α I , the unmanned ship will move to the next specified state δ   (   s   , a   ) according to the state transition rules, and outputting the current state of the ship λ   (   s   , a   ) . See Table 3 for FSM state transition rules. In this paper, we use the FSM to describe the transition process of ship collision avoidance state. By setting the finite state set and the jump rules between states, the unmanned ship can dynamically describe the jump relationship of collision avoidance states at different times, so that the unmanned ship can correctly understand the collision avoidance situation. The transition rules between different states are based on the rules listed in Table 3, specifically using the angle of bearing of the ship q and the difference between the ship’s course φ t φ 0 . These state transitions are further constrained by real-world collision avoidance habits and maritime navigation regulations (COLREGs). Therefore, the states in the FSM cannot transition arbitrarily; each transition must follow specific rules.
In Figure 2, we construct a transition diagram which represents the structure of FSM state transition. It shows all possible state transitions between an unmanned vessel and a single manned vessel from the beginning to the end of the collision avoidance scenario. Each node represents a collision avoidance state of the unmanned ship, and each arrow represents a state transition rule. In the transition diagram, each state represents a specific encounter scenario between vessels. A state transition occurs when the relative position, speed, and heading of the vessels meet certain conditions defined by q and φ t φ 0 . For example, when the FSM is triggered at the beginning, according to Figure 2, the unmanned ship is in state0, which means that there is currently no risk of collision. But as the ship continues to move, its q and φ t φ 0 will change in real time. When it enters the range of state1 in Table 3, the unmanned ship will transition from state0 to state1. Afterwards, as the unmanned and manned ships continue to move, the ship’s q and φ t φ 0 will also increase or decrease accordingly. If it enters the range of state6, the unmanned ship’s state will automatically transition from state0 to state6. In future navigation, the state of the unmanned ship will continue to transition until it avoids all obstacles and eventually returns to state0, which means that the unmanned ship has completed obstacle avoidance. These transitions are not arbitrary; they must adhere to the rules in Table 1 and the constraints of practical collision avoidance habits. This ensures that the system accurately reflects real-world decision-making processes and avoids unrealistic state transitions. The transition diagram in Figure 2 serves as a guide for how the FSM evolves over time, with each transition reflecting an actual shift in the ship encounter scenario. By relying on this transition diagram, the FSM ensures that each state transition follows a logical sequence, allowing unmanned ships to safely and effectively perform collision avoidance operations in dynamic maritime environments. There are three kinds of encounter situations in the COLREGs, namely, head-on encounters, crossing encounters, and overtaking. In the actual course of navigation, the crew can distinguish the best of way to avoid collision according to different encounter situations [25]. However, more detailed analysis is needed to meet the requirements for situation understanding and collision avoidance behavior selection for unmanned ships in complex encounter scenarios.
According to the bearing relationship between the manned ship and the unmanned ship, six encounter areas are distinguished, namely, the bow, the stern, the port abeam front, the port abeam rear, the starboard abeam front, and the starboard abeam rear. Each area is subdivided into different collision avoidance states according to the course relationship between the ship and the target ship, as shown in Figure 3. These states include the situations that the unmanned ship may encounter in the man–machine coexistence scenario. Therefore, we input these states into the finite state set of the FSM, set the jump rules according to the azimuth and heading relationship between the ships, and generate the navigation decision scheme in different states according to the understanding of the COLREGs and the ship handling habits of the pilot. Finally, the FSM enables the unmanned ship to take collision avoidance actions according to the generated evasive action plan and realize the real-time understanding of the collision avoidance situation.

4.2. Ship Collision Avoidance Action Selection Based on RVO

This paper uses the RVO method to adjust the velocity of the unmanned ship to achieve collision avoidance, because the RVO method is more suitable for continuous collision avoidance against dynamic obstacles, so it meets the requirements of the unmanned ship in collision avoidance action plan deduction. Table 4 represents the variables of the velocity obstacle method equation below. See Figure 4 for the ship position relationship.
Set A and B is the Minkowski sum of the manned ship and the unmanned ship; let A be the reflection of the manned ship at the reference point.
A B = a + b a A , b B , A = a a A
Set λ s ,   v is the ray from s in the direction of v , which is the boundary line of the velocity obstacle.
λ s ,   v = { s + v t | t 0 }
The velocity obstacle generated by A can be shown by the following formula.
V O B A v B = { v A | λ   ( P A , v A v B )   B A }
When the velocity v A of the unmanned ship is in V O B A V B , the inner time indicates that there is a risk that two ships will collide at a certain time in the future without interference from either side. Currently, it is necessary to select an absent time; collision avoidance V O B A V B is carried out at the velocity within the range, and the geometric definition of the velocity obstacle method is shown in Figure 5.
In this study, we adopted the reciprocal velocity obstacles (RVO) method as an improvement over the traditional velocity obstacles (VO) method due to the specific advantages RVO offers in handling collision avoidance. The primary reason for using RVO instead of VO lies in VO’s limitations, which often cause unnecessary oscillations or jitter in the vessel’s navigation when avoiding collisions. RVO effectively mitigates this issue by incorporating a reciprocal mechanism, resulting in smoother and more efficient collision avoidance maneuvers.
Therefore, RVO is more suitable for collision avoidance in multi-ship environments than VO [26,27]. RVO chooses a new velocity for the unmanned ship, which is the average of the current velocity and the velocity outside the velocity barrier from a mathematical point of view. From the geometric point of view, R V O B A v B , v A can be thought of as adding V O B A v B translations to a vertex v A + v B 2 , see Figure 6.
R V O B A v B , v A = v A | 2 v A v A V O B A   ( v B )  
Therefore, RVO can take reasonable and effective collision avoidance actions according to different encounter situations when the unmanned ship is conducting collision avoidance action plan deduction in complex man–machine coexistence scenarios.

4.3. Deduction of Collision Avoidance Action Plans Based on FSM-RVO

The FSM-RVO method can effectively solve the problem of collision avoidance action plan deduction for unmanned ships in man–machine coexistence collision scenarios. The deduction of the collision avoidance action scheme of the unmanned ship is a dynamic process, which needs to be continuously simulated according to the navigation scheme of the manned ship and the motion information of the manned ship. In a man–machine coexistence scenario, when the unmanned ship perceives the risk of collision and starts multiple rounds of negotiation with the manned ship, the collision avoidance action plan deduction is triggered.
In this study, the assessment of collision risk for vessels relies on two key approaches: determining when and how the unmanned vessel takes action. The first approach uses RVO method, which evaluates whether the unmanned vessel’s speed falls within the velocity obstacle range of a manned ship. If the speed lies within this range, it signals a potential future collision. However, immediate action is not necessary if the distance between vessels remains significant. This method allows the unmanned vessel to delay maneuvers until a closer approach, preventing premature adjustments that could unnecessarily disrupt navigation. The second approach handles emergency situations when vessels are in close proximity. Here, the unmanned vessel must respond immediately to avoid collisions, ensuring rapid action in critical moments. In multi-vessel scenarios, the unmanned vessel may encounter overlapping velocity obstacles with several vessels. In such cases, priority is given to the closest vessel, where the risk of collision is greatest, requiring the most urgent action, as illustrated in Figure 1. The FSM solves the problems of state transfer between the unmanned ship and different manned ships in the deduction process and the restriction of the collision avoidance action of the unmanned ship in different navigation states; RVO is suitable for the collision avoidance of various moving manned ships. By defining state transitions through the FSM and applying the RVO method, the system generates an effective collision avoidance action plan. These steps culminate in a concrete, reliable collision avoidance scheme, evaluated to ensure reduced collision risks between unmanned and manned ships. Figure 7 illustrates the deduction process of collision avoidance schemes between unmanned vessels and manned ships.
In the man–machine coexistence scenario, we use A to represent our unmanned ship and B to represent the manned ship, and the ship domains of A and B are represented by circles with radii of R A and R B . The positions of A and B are respectively P A , P B . The velocities of A and B are respectively V A , V B . A and B are used to show an example of the deduction of the action plan for collision avoidance by an unmanned ship.
The unmanned ship continuously collects the position and velocity information of the surrounding ships during navigation. When there is no obstacle in the monitoring range of A, A will sail to the target point at the best velocity. Currently, there is no obstacle, so there is no velocity obstacle with A as the vertex. When A detects that B appears in the vicinity, A and B initiate multiple rounds of negotiations. Throughout these negotiations, A deduces a collision avoidance strategy based on the content of each negotiation round, which subsequently supports future negotiations and informs the final navigational decision-making process. In the process of deduction, A should, based on the current time information, generate a velocity barrier R V O B A V B , V A for Ship B [28]; if V A R V O B A V B , V A then A continues towards the target point; if V A R V O B A V B , V A , the velocity of A is within the velocity obstacle, which indicates that there is a risk of collision between the two ships. A calculates the straight-line distance d between A and B. When it is greater than 12 times the length of A, it is decided that A does not need to avoid collision. Otherwise, it starts to deduce collision avoidance behavior. When deducing the collision avoidance behavior, the FSM should be triggered according to the course angle difference between A and B, with the board angle of A as the input information, so that A can understand the collision avoidance relationship and the collision avoidance situation at the current time. Figure 8 shows the restriction of A on collision avoidance behavior according to the behavior decision generated by FSM in different states to influence the collision avoidance action selected by A based on RVO at the next moment to make it conform to ship-maneuvering habits. When A reaches the set target point, the deduction is ended, and the collision avoidance behavior scheme is generated. The DCPA and TCPA between ships are calculated in the process of deducing the collision avoidance action, so that the collision avoidance action plan can be evaluated, and a consensus can be reached. The formulas for DCPA and TCPA are as follows: Δ p is the position vector of vessel B relative to vessel A, and Δ v is the velocity vector of vessel B relative to vessel A.
D C P A = Δ p Δ p , Δ v Δ v 2 . Δ v
T C P A = Δ p , Δ v Δ v 2

5. Case Study

5.1. Scenarios Design

To prove the feasibility and effectiveness of the FSM-RVO system in collision avoidance under the man–machine coexistence scenario, this paper compares the collision avoidance action plans generated by FSM-RVO and RVO methods in the same scenario to confirm the advantages of this method. In addition, this paper designs a variety of collision avoidance scenarios, from a single ship to multiple ships, and from a single encounter situation to a variety of encounter situations to simulate various scenarios of real sea collision avoidance. In various maritime encounter scenarios, this paper conducts a series of experiments to simulate the collision avoidance strategies devised by unmanned ships following multiple rounds of negotiations with manned ships. These scenarios encompass not only single-ship, but also complex multi-ship, situations, providing an in-depth analysis of different collision avoidance scenarios. The scenarios demonstrate how unmanned ships dynamically adjust their avoidance strategies based on the outcomes of the negotiations. Each derived collision avoidance strategy not only offers a reliable solution for the current avoidance situation, but also lays a solid theoretical and data foundation for unified subsequent navigational decisions, ensuring safe and coordinated avoidance between unmanned and manned ships during navigation.
In Section 5.2, we compare this method with the initial RVO method in the same state to prove that this method has certain advantages in the understanding of collision avoidance situations and the selection of collision avoidance behavior. In Section 5.3, this paper selects several collision avoidance scenarios from the three classic scenarios of head-on encounters, crossing encounters, and overtaking to prove the effectiveness of the collision avoidance action deduction scheme generated by this method in the face of ships coming from different directions. In Section 5.4, this paper mainly designs four collision avoidance scenarios, which mainly show how the unmanned ship realizes the transfer of collision avoidance states between different ships and how to select the collision avoidance behavior that conforms to the ship handling habits of the driver in the multi-ship collision avoidance scenario. Finally, the DCPA and TCPA between the unmanned ship and the manned ship’s ship domains during the collision avoidance action are collected. The ship domain is set as a circle, in which the size of the ship domain is three times the length of the ship, and the diameter length is 0.25 nautical miles. Therefore, if the values of DCPA and TCPA are not zero, the collision avoidance action plan is considered feasible. It is considered that the collision avoidance action deduction plan is feasible, so that the manned ship and the unmanned ship can reach a consensus on the action plan.
In this paper, to simplify the difficulty of the design model, the multi-round negotiation process between ships is disregarded, focusing exclusively on the deduction of the collision avoidance actions derived from these negotiations. Each step for the ship is equivalent to one minute of sailing time, and the course of the ship is 0–360 degrees counterclockwise with the positive direction of the X axis as the initial direction. In this paper, the red track represents the unmanned ship, and the blue, green, and black represent the manned ship, and the red star represents the navigation goal of the unmanned ship.

5.2. FSM-RVO Analysis

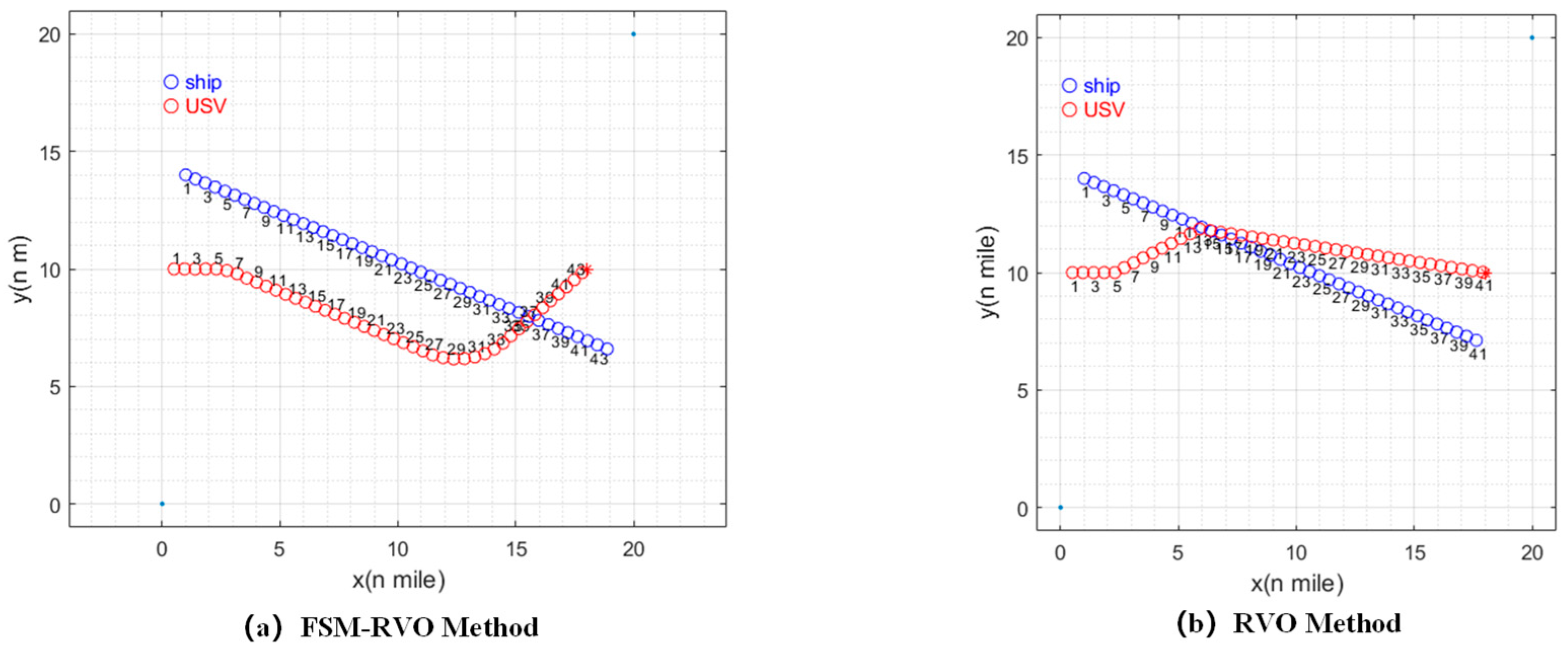
In this paper, to prove the effectiveness of the FSM-RVO method in the man–machine coexistence scenario, the FSM-RVO method and the RVO method are compared, and the comparison results are shown in Figure 9. See Table 5 for the initial position, velocity, and heading of the ship.
Figure 9a shows the collision avoidance decision scheme generated by the FSM-RVO method. In the first five steps, the unmanned ship moves towards the target point. Then, the unmanned ship perceives the possible collision risk in the future, triggers entry into the FSM, and judges that the current collision avoidance state of the two ships is state10. By restricting the collision avoidance behavior of unmanned ships in different states, we simulate the crew members’ thinking process on collision avoidance. This process generates collision avoidance maneuvers that align more closely with human decision-making. Specifically, avoidance is achieved by bypassing on the starboard side of the unmanned ship.
It can be seen from Figure 9b that the RVO selects the optimal velocity toward the target point in the first five steps, then the unmanned ship perceives that the current velocity will cause a collision risk with the manned ship in the future, so the RVO selects the collision avoidance scheme that minimizes the steering angle of the unmanned ship, that is, to steer to the port side of the ship to avoid the manned ship to complete the collision avoidance. Although this scheme enables the unmanned ship to avoid collision by turning at the minimum angle, in the real scenario, this behavior does not conform to the driver’s operating habits and understanding of the COLREGs, and it is even very likely that the manned ship will take collision avoidance actions contrary to this scheme according to its inherent navigation experience, which will lead to ship collision and grounding. Therefore, it is extremely difficult for unmanned ships and manned ships to reach a consensus through the collision avoidance action plan formed by RVO.
Although FSM-RVO requires more steps for the unmanned ship’s collision avoidance action, it mimics human thinking and thus better meets the requirements of a mixed human–machine collision avoidance scenario.

5.3. Encounter Scenarios Involving Two Vessels

In this section, we mainly consider the classic two-ship collision avoidance scenario, which is mainly divided into three scenarios: head-on encounter, crossing encounter and overtaking. Therefore, we will select different collision avoidance scenarios for these three scenarios to prove the effectiveness of this method.

5.3.1. Head-On Situation

This scenario aims to demonstrate that in an encounter scenario, the unmanned ship avoids the manned ship by steering to port based on the negotiated solution. Figure 10 illustrates the entire process involved in the unmanned ship’s collision avoidance action simulation, while the information exchanged during the negotiation is presented in Table 6. In steps 1–16, the unmanned ship moves to the target point at the optimal velocity, then the unmanned ship senses that there is a collision risk with the manned ship in Figure 10b, triggers the FSM to enter the state1 state through a calculation involving the manned ship’s motion state, and then in steps 17–22, in Figure 10c, based on negotiations with the manned ship and in compliance with the COLREGs, adjusts its course to port to avoid the manned ship. Finally, in steps 22–41 (Figure 10d), after the collision avoidance action is finished, the unmanned ship senses that there is no collision risk around it and reselects the optimal velocity to reach the target point to sail to the target point. When the unmanned ship is in the collision avoidance exercise, when it encounters a ship in the right front of the bow, it completes the collision avoidance in a safer and more convenient way by turning to the port side at a small angle. The data in Table 7 supports the effectiveness of this deduction scheme. From steps 17–22, we can see that DCPA_1 gradually increases from 0.0157, eventually reaching 0.5864 and finally escaping the risk. TCPA_1 gradually decreases and eventually becomes negative, which also indicates the effectiveness of the behavior.
This scenario aims to demonstrate that in an encounter scenario, the unmanned ship avoids the manned ship by steering to starboard based on the negotiated solution. Figure 11 illustrates the entire process involved in the simulation of the unmanned ship’s collision avoidance action, while the information exchanged during the negotiation is presented in Table 6. In step 15, the unmanned ship perceives that there is a collision risk between the unmanned ship and the manned ship in the future, so the finite state machine is triggered to deduce the collision avoidance behavior scheme, and the two ships enter state3 according to the calculation (Figure 11b). Therefore, in steps 16–21 (Figure 11c), based on negotiations with the manned ship and in compliance with the COLREGs, the unmanned ship chooses to adjust its course to the starboard side to avoid the manned ship. In steps 22–42 (Figure 11d), the unmanned ship senses that there is no collision risk after the collision avoidance action and reselects the optimal velocity to reach the target point in order to sail to the target point. When the unmanned ship is conducting a collision avoidance maneuver, it will choose to make a detour to the starboard side when encountering an approaching ship in the left-front of the bow and complete the collision avoidance in a way that conforms to the crew’s manipulation habits in the current collision avoidance state. The data in Table 8 supports the effectiveness of this deduction scheme. From steps 16 to 21, we can see that as the ships approach each other, DCPA_2 decreases from 0.1970 to 0.0421 and eventually returns to 0.5760. Although TCPA_2 gradually decreases, it is inevitable that the ships move away during collision avoidance. This proves that our collision avoidance actions throughout the entire operation effectively achieved the goal of obstacle avoidance.

5.3.2. Crossing Situation

This scenario aims to demonstrate that in a crossing scenario, the unmanned ship avoids the manned ship by steering to port based on the negotiated solution. Figure 12 illustrates the entire process involved in the simulation of the unmanned ship’s collision avoidance action, while the information exchanged during the negotiation is presented in Table 9. In the fifth step, the unmanned ship perceives that there is a collision risk between the unmanned ship and the manned ship in the future, so the FSM is triggered to deduce the collision avoidance behavior scheme (Figure 12b), and the two ships enter state7 according to the calculation. Therefore, in steps 5–28 (Figure 12c), based on negotiations with the manned ship and in compliance with the COLREGs, the unmanned ship chooses to adjust its course to the port side to avoid the manned ship, and then the unmanned ship senses that there is no risk of collision around it after the collision avoidance action is over, and it moves to the target point again (Figure 12d). During the deduction of collision avoidance action, the unmanned ship chooses to sail to the port side from the starboard abeam position to complete the collision avoidance in a way more in line with the ship’s handling habits. The data in Table 10 support the effectiveness of this deduction scheme. From step 8 to step 29, the DCPA_3 of the vessel gradually increases, and as the collision avoidance behavior progresses, the TCPA_3 of the vessel also becomes negative in step 29, indicating that the two vessels tend towards parallel and ultimately achieve collision avoidance.
This scenario aims to demonstrate that in a crossing scenario, the unmanned ship avoids the manned ship by steering to starboard based on the negotiated solution. Figure 13 illustrates the entire process involved in the simulation of the unmanned ship’s collision avoidance action, while the information exchanged during the negotiation is presented in Table 9. In the fifth step, the unmanned ship perceives that there is a collision risk between the unmanned ship and the manned ship in the future, so the FSM is triggered to deduce the collision avoidance behavior (Figure 13b), and the two ships enter state10 according to the calculation. Therefore, in step 5–17 (Figure 13c), based on negotiations with the manned ship and in compliance with the COLREGs, the unmanned ship chooses to adjust its course to the starboard side to avoid the manned ship, and then the unmanned ship senses that there is no risk of collision around it after the collision avoidance action is over, and so it moves to the target point again (Figure 13d). When the unmanned ship is carrying out the deduction of collision avoidance action, it is in line with the operating habits of experienced pilots in choosing the starboard side when the unmanned ship comes from the position in front of the port side abeam. The data in Table 11 supports the effectiveness of this deduction scheme. From steps 5 to 17, the DCPA_4 of the vessel gradually increases, ultimately completing collision avoidance.

5.3.3. Overtaking Situation

This scenario aims to demonstrate that in an overtaking scenario, the unmanned ship avoids the manned ship based on the negotiated solution. Figure 14 illustrates the entire process of the unmanned ship’s simulated collision avoidance action, while the information exchanged during the negotiation is presented in Table 12. In the seventh step, the unmanned ship perceives that there is a collision risk between the unmanned ship and the manned ship in the future (Figure 14b), so the FSM is triggered to deduce the collision avoidance behavior scheme, and the two ships enter state8 according to the calculation. In the overtaking state, the unmanned ship has the right of way. However, due to the short distance between the two vessels, negotiations lead the unmanned ship to take emergency collision avoidance measures. In steps 7–29 (Figure 14c), the unmanned ship chooses to adjust its course to the port side to avoid the manned ship, and then the collision avoidance action is over. The unmanned ship perceives that there is no collision risk around it and begins to sail towards the target point again (Figure 14d). When the unmanned ship carries out the collision avoidance action deduction, the position of the stern of the unmanned ship comes to the ship, and the unmanned ship has the navigation right, but perceives that the collision risk between the unmanned ship and the manned ship is increasing, so that the unmanned ship carries out the emergency collision avoidance action and finally completes the collision avoidance. The data in Table 13 supports the effectiveness of this deduction scheme. From steps 7 to 14, the DCPA_5 of the vessel gradually increases, ultimately completing collision avoidance.

5.4. Encounter Scenarios Involving Multiple Vessels

5.4.1. Ship Comes from Different Directions Scenario

This scenario aims to demonstrate that in a hybrid man–machine maritime scenario, the unmanned ship engages in collision avoidance negotiations with manned ships based on the level of collision risk. Figure 15 illustrates the entire process of the simulation of the unmanned ship’s collision avoidance action, while the information exchanged during the negotiation is presented in Table 14. The unmanned ship moves to the target point at the optimal velocity in steps 1–13, the unmanned ship perceives the collision risk with Ship7 in step 14, and the FSM is triggered to enter state10 through the calculation with the manned ship motion state (Figure 15b). In steps 14–18, the unmanned ship chooses to bypass Ship7 from the starboard side and eliminate the collision risk with Ship6 in step 18 (Figure 15c). Then, the unmanned ship senses that there may be a collision risk with Ship6 in the future and triggers the FSM to enter state6, but because of the distance between them being under 12 nm, it does not need to take avoid collision action immediately. Therefore, the unmanned ship heads for the original target point. In step 23, the distance between the two ships is too small, and the unmanned ship chooses to turn to the starboard side to avoid collision with Ship6 (Figure 15d). Then, the state of two ships changes from state6 to state5, and in step 25, they sense that there is no danger of collision between the ships and end the collision avoidance behavior. The optimal velocity to reach the target point is reselected, and the ship drives to the target point (Figure 15e). According to Table 15 and Table 16, the collision avoidance decision made by the system meets the safety requirements of normal navigation. After reaching the minimum value of 0.1702 in step 17, DCPA_7 gradually increases as the ship travels, while the distance from DCPA_6 reaches its minimum value in step 22, indicating that the ship first chooses to avoid collision with ship7 based on collision priority before performing collision avoidance operations with ship6. This case can explain that the unmanned ship can avoid collision in a way that conforms to the ship’s maneuvering habits when it continuously encounters ships that it is in danger of collision with.

5.4.2. Collision Risk with Multiple Ships at the Same Time Scenario

This scenario aims to demonstrate that in a hybrid man–machine maritime scenario, the unmanned ship engages in collision avoidance negotiations with multiple vessels simultaneously. Figure 16 illustrates the entire process of the unmanned ship’s collision avoidance action simulation, while the information exchanged during the negotiation is presented in Table 17. The unmanned ship moves to the target point at the optimal velocity in steps 1–4. Then, the unmanned ship perceives that there is a collision risk with Ship9 and enters the collision avoidance behavior scheme deduction. Through the calculation of the motion state of the manned ship (Figure 16b), the FSM is triggered to enter state10. Based on this state, the unmanned ship chooses to move to the starboard side to avoid collision. In step 17, the unmanned ship finds that it may collide with Ship9 in the future and that the collision priority is higher (Figure 16c), and triggers the FSM to enter state1, so it chooses to move to the port side to avoid collision (Figure 16d). In step 22, it is perceived that there is no danger of collision between the ship and Ship8 or Ship9 in the future, and the unmanned ship ends the collision avoidance behavior and reselects the optimal velocity to reach the target point in order to sail to the target point (Figure 16e). According to Table 18 and Table 19, the collision avoidance decision made by the system meets the safety requirements of normal navigation. DCPA_8 keeps decreasing from step 5 to 21, but when the ship adopts collision avoidance operations in step 17, the TCPA of the ship changes significantly and becomes negative in step 19, gradually freeing the unmanned ship from the risk of collision avoidance. According to DCPA and TCPA, the unmanned vessel and Ship9 always maintained a relatively safe distance except for the in the initial few steps of collision avoidance operations. The case shows that the method meets the requirements for collision avoidance of the unmanned ship in a collision risk scene caused by a plurality of manned ships.

5.4.3. Ship Continuously Comes from the Bow Direction Scenario

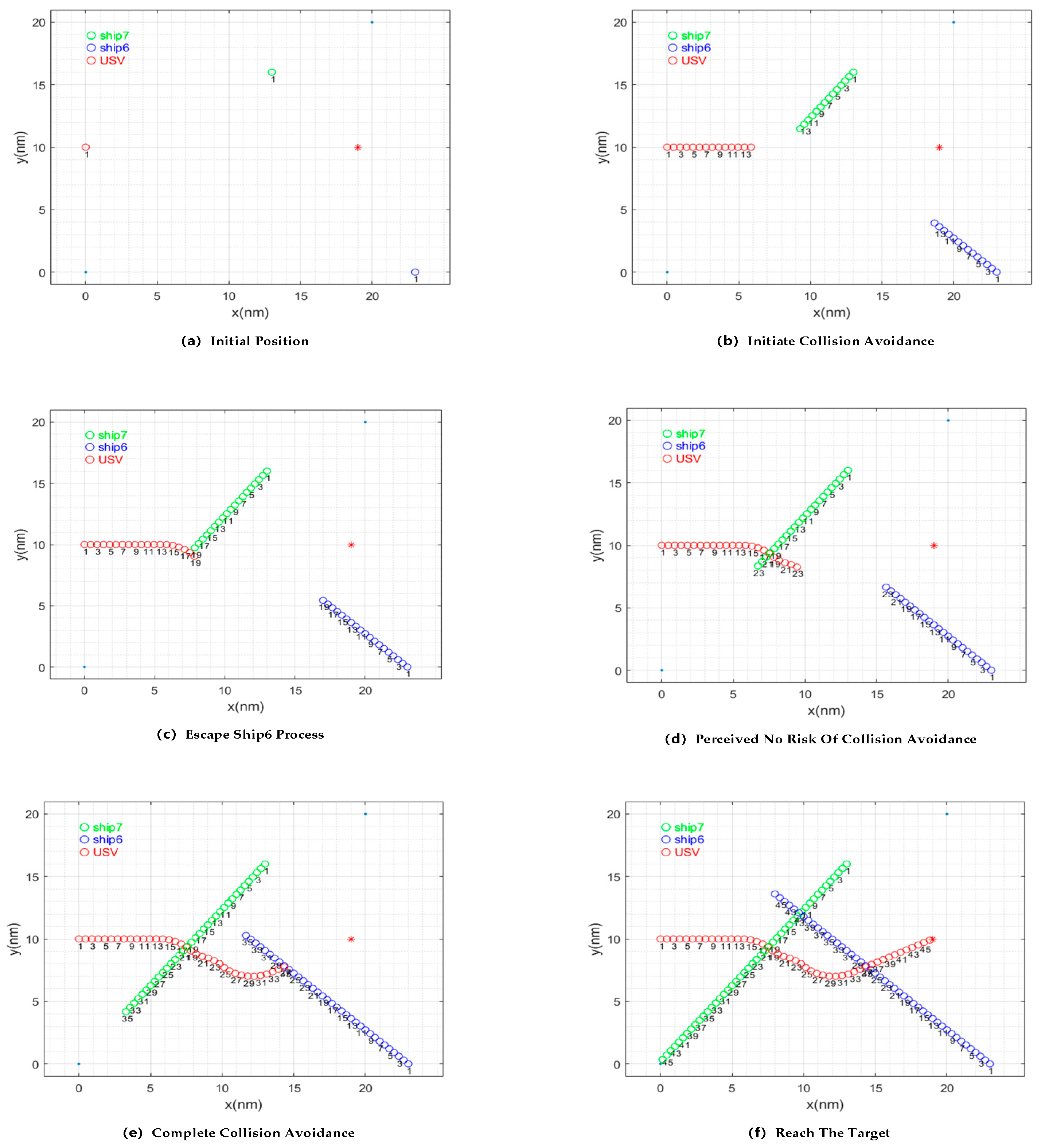
This scenario aims to demonstrate the negotiated solution chosen by the unmanned ship to steer to starboard while encountering multiple vessels approaching from the same direction in a multi-ship scenario. Figure 17 illustrates the entire process of the unmanned ship’s collision avoidance action simulation, while the information exchanged during the negotiation is presented in Table 20. The unmanned ship sails to the target point at the optimal velocity in steps 1 to 6, and the unmanned ship perceives the collision risk with Ship11 in step 7 and enters the collision avoidance behavior scheme deduction, and the FSM is triggered to enter state2 through calculation with the manned ship’s motion state (Figure 17b). With continuous motion, the state, in relation to Ship11, becomes state10 at step 9. Then, the unmanned ship triggers the FSM of Ship10 to enter state2 in step 10, but because the two ships are far away from each other in steps 10–12, the unmanned ship gives priority to the target point (Figure 17c). In step 13, the unmanned ship perceives that collision avoidance behavior must be carried out, so it chooses to move to the starboard side to bypass Ship10 according to the current state (Figure 17d), and in step 17, it perceives that the collision risk disappears, and the unmanned ship ends the collision avoidance behavior and moves towards the target point (Figure 17e). According to Table 21 and Table 22, the collision avoidance decision made by the system meets the safety requirements of normal navigation. After completing collision avoidance with ship11 in step 11, TCPA_11 becomes negative. Subsequently, the unmanned vessel perceives and avoids collision with ship10 in step 13. At this point, DCPA_10 is at its lowest point of 0.1047 during the collision avoidance process and gradually increases until the collision avoidance is completed. This case shows that this method can take reasonable and effective collision avoidance actions in a variety of different collision avoidance states.

5.4.4. Multiple-Ship Encounter Complex Situation Scenario

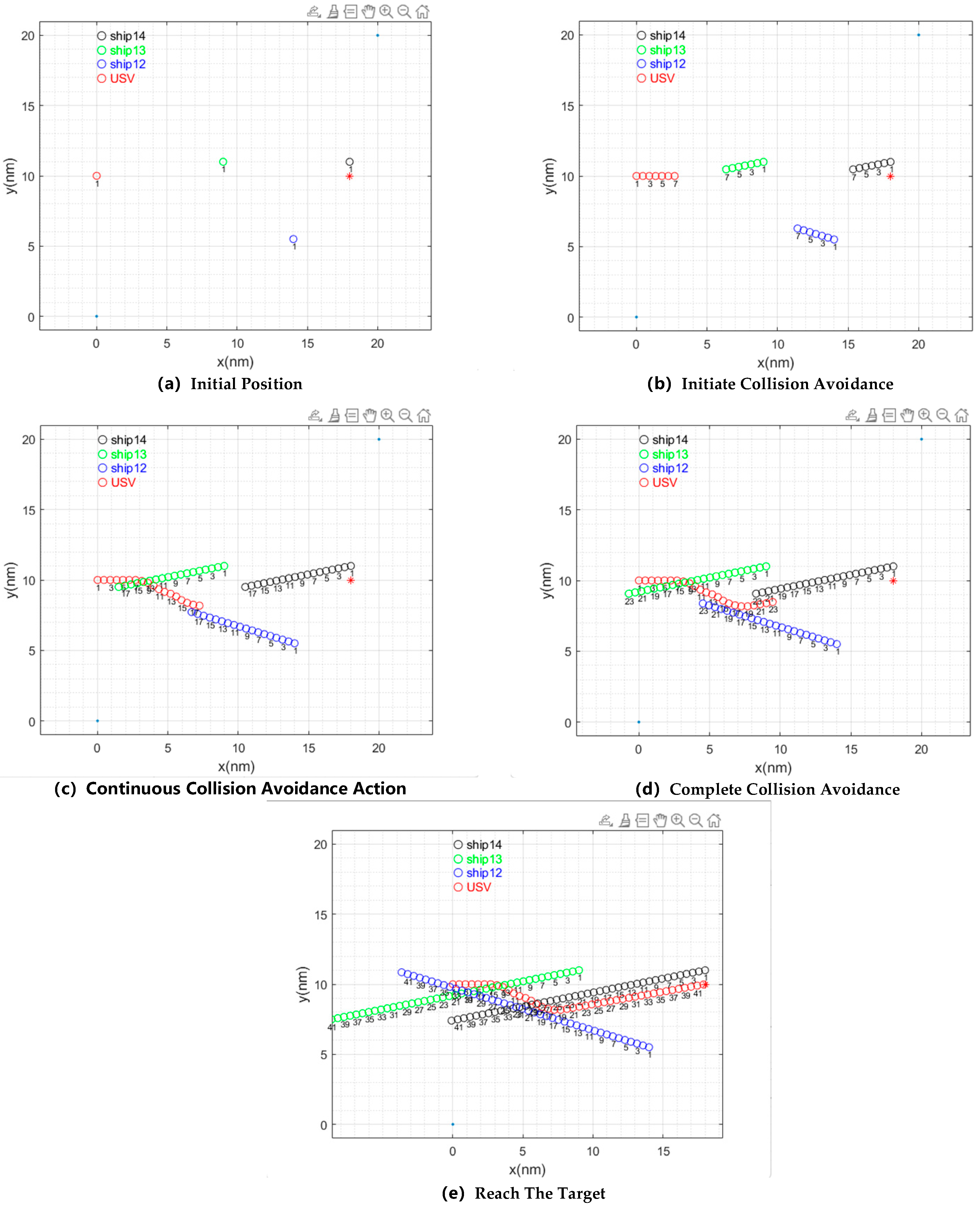
This scenario aims to demonstrate the negotiated solution chosen by the unmanned ship while encountering multiple vessels in a complex scenario. Figure 18 illustrates the entire simulated process of the unmanned ship’s collision avoidance action, while the information exchanged during the negotiation is presented in Table 23. The unmanned ship sails to the target point at the optimal velocity in steps 1 to 6, the unmanned ship perceives the collision risk with Ship13 in step 7, it enters the collision avoidance behavior scheme deduction, and the FSM is triggered to enter state2 through a calculation using the manned ship’s motion state (Figure 18b). As the deduction continues, the unmanned vessel encounters a risk of collision from Ship13 in step 10. Upon detecting the potential collision risk posed by Ship12, the FSM promptly transitions to state6 to handle the situation. By step 13, the vessel successfully avoids the danger associated with Ship12 and disengages from the risk. In steps 14–17, the unmanned vessel perceives a new risk involving Ship14, causing the FSM to jump to state10. At this stage, the vessel determines that the safest course of action is to steer starboard to avoid the obstacle ship. In steps 14–17, the unmanned vessel perceives a new risk involving Ship14, causing the FSM to jump to state10. At this stage, the vessel determines that the safest course of action is to steer starboard to avoid the obstacle ship (Figure 18c). During steps 18–41, after successfully navigating through the risky areas, the unmanned vessel no longer perceives any immediate collision threats. It then begins to gradually adjust its course, realigning with its target heading and resuming normal navigation towards the destination. In step 23, the unmanned ship avoids all manned ships. (Figure 18d). Throughout this process, the FSM dynamically manages the transitions between states, ensuring that the vessel safely navigates through the varying collision scenarios while maintaining situational awareness and appropriate responses (Figure 18e). During the entire collision avoidance process, the unmanned vessel and three manned vessels’ DCPA and TCPA remained within a safe range (Table 24, Table 25, Table 26). Among them, the value of DCPA_14 was 0.0561 in the most dangerous situation with ship14, but the value of TCPA_14 was still 11.2646, which is a relatively safe level. Therefore, the effectiveness of collision avoidance in complex multi-ship scenarios has been fully verified.

6. Conclusions and Future Direction

In this paper, the FSM-RVO method is used to solve the problem of collision avoidance action plan deduction for unmanned ships in man–machine coexistence scenarios. Through a deep understanding of the COLREGs, the various situations that unmanned ships may encounter are quantified into different states, and the state transition rules in the FSM are used to realize the real-time state transitions of unmanned ships in the collision avoidance process. In the process of deduction, different navigation states will be transmitted to RVO to limit the range of its selected velocity so that the collision avoidance actions deduced by the unmanned ship can conform to the ship’s maneuvering habits. After the deduction, the unmanned ship will evaluate the scheme according to the DCPA and TCPA among the ships in the scheme so as to reach a consensus with the manned ship.
The key difference in our model is the incorporation of FSM to account for the dynamic decision-making process that occurs in human–machine interactions. In this hybrid environment, unmanned vessels must not only adhere to collision avoidance principles, but also anticipate and adapt to the unpredictable and human-like behavior of manned vessels. The FSM framework enables the unmanned vessel to simulate different possible encounter scenarios and adjust its actions in response to changing conditions over multiple rounds of negotiation. This iterative approach allows the unmanned vessel to make more human-like decisions that are adaptive and context-aware.
Compared with the traditional RVO, it has been proved that the method in this paper can make the unmanned ship better understand the surrounding collision avoidance situation and choose the collision avoidance action with less risk in the man–machine coexistence scenario. Meanwhile, the effectiveness of the method in the collision avoidance situation of two ships is proved, respectively, by aiming at three different situations: head-on encounters, crossing encounters, and overtaking; and secondly, the method is proved to still be capable of selecting a proper collision avoidance action decision under the conditions of a high degree of ship risk and a complex collision avoidance situation through three groups of multi-ship encounter cases. It is shown that the method enables the unmanned ship to meet the requirements for the actual man–machine coexistence scenario in the transfer of various collision avoidance states, and for collision avoidance in the emergency continuous collision scene.
Existing research primarily focuses on fully autonomous scenarios where both vessels are expected to operate with cooperative intent. Our model differs by addressing the unique challenges of a mixed environment where one party is human operated. The FSM-RVO model allows for more flexible decision-making and better alignment with real-world maritime behavior.
This paper has certain limitations when discussing intelligent collision avoidance issues between unmanned and manned ships in maritime encounter scenarios. First, it does not sufficiently consider the impacts of natural factors such as wind, currents, waves, and reefs. These factors play a significant role in affecting vessel trajectories and collision avoidance decisions in real-world navigation, yet they were not analyzed in depth in this research.
Second, in actual maritime encounters, vessels need to observe each other’s actions more precisely and conduct dynamic analyses to adjust their navigation strategies in a timely manner. Therefore, future simulations of collision avoidance actions should not only focus on the maneuvers of unmanned ships but also consider the complex interactions that occur when both manned and unmanned ships engage in avoidance simultaneously. This requires the deduction system to have greater flexibility and real-time capabilities to effectively capture and respond to the dynamic behaviors of manned ships during the negotiation process, ensuring that the final collision avoidance strategies are practical and feasible.
Additionally, the study does not adequately address collision avoidance issues in specific areas such as ports, mooring zones, and waterways. In these regions, the complexity and difficulty of avoidance maneuvers increase significantly due to limited space and high vessel traffic. Traditional collision avoidance strategies may not be effective in these high-risk areas, highlighting the need for more refined and adaptive strategies and algorithms. The unique characteristics of these areas demand a higher level of real-time perception and responsiveness regarding vessel dynamics, navigation trajectories, and the surrounding environment.
In summary, this research presents notable limitations and gaps in the study of intelligent collision avoidance between unmanned and manned ships, particularly in high-complexity environments. There is an urgent need for further in-depth research and comprehensive improvements.

Author Contributions

Conceptualization, J.Z.; methodology, B.L.; software, B.L.; validation, J.Z.; formal analysis, J.Z.; investigation, B.L.; resources, B.L.; data curation, B.L.; writing—original draft preparation, B.L.; writing—review and editing, J.Z.; visualization, B.L.; supervision, Y.L.; project administration, C.H.; funding acquisition, J.Z. All authors have read and agreed to the published version of the manuscript.

Funding

The research is supported by the National Natural Science Foundation of China (Grant No. 52372416, No. 51909156).

Institutional Review Board Statement

Not applicable.

Informed Consent Statement

Informed consent was obtained from all subjects involved in the study.

Data Availability Statement

Data will be made available on request.

Conflicts of Interest

The authors declare no conflicts of interest. The authors declare that they have no known competing financial interests or personal relationships that could have appeared to influence the work reported in this paper.

References

  1. Vagale, A.; Oucheikh, R.; Bye, R.T.; Osen, O.L.; Fossen, T.I. Path Planning and Collision Avoidance for Autonomous Surface Vehicles I: A Review. J. Mar. Sci. Technol. 2021, 26, 1292–1306. [Google Scholar] [CrossRef]
  2. Rødseth, Ø.J.; Wennersberg, L.A.L.; Nordahl, H. Improving Safety of Interactions between Conventional and Autonomous Ships. Ocean. Eng. 2023, 284, 115206. [Google Scholar] [CrossRef]
  3. Pedersen, T.A.; Glomsrud, J.A.; Ruud, E.-L.; Simonsen, A.; Sandrib, J.; Eriksen, B.-O.H. Towards Simulation-Based Verification of Autonomous Navigation Systems. Saf. Sci. 2020, 129, 104799. [Google Scholar] [CrossRef]
  4. Liu, Z.; Li, Y.; Zhang, Z.; Yu, W. Spatial Topological Analysis Model of Ship Encounter Space. Ocean. Eng. 2020, 202, 107171. [Google Scholar] [CrossRef]
  5. Huang, Y.; Chen, L.; Chen, P.; Negenborn, R.R.; Van Gelder, P.H.A.J.M. Ship Collision Avoidance Methods: State-of-the-Art. Saf. Sci. 2020, 121, 451–473. [Google Scholar] [CrossRef]
  6. Wang, S.; Zhang, Y.; Zheng, Y. Multi-Ship Encounter Situation Adaptive Understanding by Individual Navigation Intention Inference. Ocean. Eng. 2021, 237, 109612. [Google Scholar] [CrossRef]
  7. Feng, H.; Cao, G.; Xu, H.; Ge, S.S. IS-STGCNN: An Improved Social Spatial-Temporal Graph Convolutional Neural Network for Ship Trajectory Prediction. Ocean. Eng. 2022, 266, 112960. [Google Scholar] [CrossRef]
  8. Ma, J.; Jia, C.; Shu, Y.; Liu, K.; Zhang, Y.; Hu, Y. Intent Prediction of Vessels in Intersection Waterway Based on Learning Vessel Motion Patterns with Early Observations. Ocean. Eng. 2021, 232, 109154. [Google Scholar] [CrossRef]
  9. Öztürk, Ü.; Akdağ, M.; Ayabakan, T. A Review of Path Planning Algorithms in Maritime Autonomous Surface Ships: Navigation Safety Perspective. Ocean. Eng. 2022, 251, 111010. [Google Scholar] [CrossRef]
  10. Namgung, H.; Kim, J.-S. Collision Risk Inference System for Maritime Autonomous Surface Ships Using COLREGs Rules Compliant Collision Avoidance. IEEE Access 2021, 9, 7823–7835. [Google Scholar] [CrossRef]
  11. Namgung, H. Local Route Planning for Collision Avoidance of Maritime Autonomous Surface Ships in Compliance with COLREGs Rules. Sustainability 2021, 14, 198. [Google Scholar] [CrossRef]
  12. Ohn, S.-W.; Namgung, H. Requirements for Optimal Local Route Planning of Autonomous Ships. JMSE 2022, 11, 17. [Google Scholar] [CrossRef]
  13. Vagale, A.; Bye, R.T.; Oucheikh, R.; Osen, O.L.; Fossen, T.I. Path Planning and Collision Avoidance for Autonomous Surface Vehicles II: A Comparative Study of Algorithms. J. Mar. Sci. Technol. 2021, 26, 1307–1323. [Google Scholar] [CrossRef]
  14. Lee, H.; Rhee, K.P. Development of Collision Avoidance System by Using Expert System and Search Algorithm. Int. Shipbuild. Progr. 2001, 48, 197–212. [Google Scholar]
  15. Li, Y.; Zheng, J. Real-Time Collision Avoidance Planning for Unmanned Surface Vessels Based on Field Theory. ISA Trans. 2020, 106, 233–242. [Google Scholar] [CrossRef]
  16. Xue, D.; Wu, D.; Yamashita, A.S.; Li, Z. Proximal Policy Optimization with Reciprocal Velocity Obstacle Based Collision Avoidance Path Planning for Multi-Unmanned Surface Vehicles. Ocean. Eng. 2023, 273, 114005. [Google Scholar] [CrossRef]
  17. Wenming, W.; Jialu, D.; Yihan, T. A Dynamic Collision Avoidance Solution Scheme of Unmanned Surface Vessels Based on Proactive Velocity Obstacle and Set-Based Guidance. Ocean. Eng. 2022, 248, 110794. [Google Scholar] [CrossRef]
  18. Su, Y.; Luo, J.; Zhuang, J.; Song, S.; Huang, B.; Zhang, L. A Constrained Locking Sweeping Method and Velocity Obstacle Based Path Planning Algorithm for Unmanned Surface Vehicles in Complex Maritime Traffic Scenarios. Ocean. Eng. 2023, 279, 113538. [Google Scholar] [CrossRef]
  19. Wang, C.; Zhang, X.; Cong, L.; Li, J.; Zhang, J. Research on Intelligent Collision Avoidance Decision-Making of Unmanned Ship in Unknown Environments. Evol. Syst. 2019, 10, 649–658. [Google Scholar] [CrossRef]
  20. Shaobo, W.; Yingjun, Z.; Lianbo, L. A Collision Avoidance Decision-Making System for Autonomous Ship Based on Modified Velocity Obstacle Method. Ocean. Eng. 2020, 215, 107910. [Google Scholar] [CrossRef]
  21. Huang, Y.; Chen, L.; Van Gelder, P.H.A.J.M. Generalized velocity obstacle algorithm for preventing ship collisions at sea. Ocean Eng. 2019, 173, 142–156. [Google Scholar] [CrossRef]
  22. Abebe, M.; Noh, Y.; Seo, C.; Kim, D.; Lee, I. Developing a Ship Collision Risk Index Estimation Model Based on Dempster-Shafer Theory. Appl. Ocean. Res. 2021, 113, 102735. [Google Scholar] [CrossRef]
  23. Cheng, Y.; Zhang, W. Concise Deep Reinforcement Learning Obstacle Avoidance for Underactuated Unmanned Marine Vessels. Neurocomputing 2018, 272, 63–73. [Google Scholar] [CrossRef]
  24. Xie, S.; Chu, X.; Zheng, M.; Liu, C. A Composite Learning Method for Multi-Ship Collision Avoidance Based on Reinforcement Learning and Inverse Control. Neurocomputing 2020, 411, 375–392. [Google Scholar] [CrossRef]
  25. Ding, Z.; Zhang, X.; Wang, C.; Li, Q.; An, L. Intelligent collision avoidance decision-making method for unmanned ships based on driving practice. Chin. Ship Res. 2021, 16, 96–104,113. [Google Scholar] [CrossRef]
  26. Han, R.; Chen, S.; Wang, S.; Zhang, Z.; Gao, R.; Hao, Q.; Pan, J. Reinforcement Learned Distributed Multi-Robot Navigation With Reciprocal Velocity Obstacle Shaped Rewards. IEEE Robot. Autom. Lett. 2022, 7, 5896–5903. [Google Scholar] [CrossRef]
  27. Snape, J.; Berg, J.V.D.; Guy, S.J.; Manocha, D. The Hybrid Reciprocal Velocity Obstacle. IEEE Trans. Robot. 2011, 27, 696–706. [Google Scholar] [CrossRef]
  28. Fiorini, P.; Shiller, Z. Motion Planning in Dynamic Environments Using the Relative Velocity Paradigm. In Proceedings of the IEEE International Conference on Robotics and Automation, Atlanta, GA, USA, 2–6 May 1993; IEEE Computer Society Press: Atlanta, GA, USA, 1993; pp. 560–565. [Google Scholar]
Figure 1. Technology roadmap.
Figure 1. Technology roadmap.
Jmse 12 01842 g001
Figure 2. FSM Transition Diagram.
Figure 2. FSM Transition Diagram.
Jmse 12 01842 g002
Figure 3. Heading Relationship Between the Ships.
Figure 3. Heading Relationship Between the Ships.
Jmse 12 01842 g003
Figure 4. Ship Position Relationship in VO.
Figure 4. Ship Position Relationship in VO.
Jmse 12 01842 g004
Figure 5. Geometric Definition of VO.
Figure 5. Geometric Definition of VO.
Jmse 12 01842 g005
Figure 6. Geometric Definition of RVO.
Figure 6. Geometric Definition of RVO.
Jmse 12 01842 g006
Figure 7. FSM-RVO Framework Diagram.
Figure 7. FSM-RVO Framework Diagram.
Jmse 12 01842 g007
Figure 8. The Restriction of Collision Avoidance Behavior.
Figure 8. The Restriction of Collision Avoidance Behavior.
Jmse 12 01842 g008
Figure 9. Comparison Results.
Figure 9. Comparison Results.
Jmse 12 01842 g009
Figure 10. State1 Scenario.
Figure 10. State1 Scenario.
Jmse 12 01842 g010
Figure 11. State3 Scenario.
Figure 11. State3 Scenario.
Jmse 12 01842 g011
Figure 12. State 7 Scenario.
Figure 12. State 7 Scenario.
Jmse 12 01842 g012
Figure 13. State10 Scenario.
Figure 13. State10 Scenario.
Jmse 12 01842 g013
Figure 14. State8 Scenario.
Figure 14. State8 Scenario.
Jmse 12 01842 g014
Figure 15. Ship Comes from Different Directions Scenario.
Figure 15. Ship Comes from Different Directions Scenario.
Jmse 12 01842 g015
Figure 16. Collision Risk with Multiple Ships at The Same Time Scenario.
Figure 16. Collision Risk with Multiple Ships at The Same Time Scenario.
Jmse 12 01842 g016
Figure 17. Ship Continuously Comes from the Bow Direction Scenario.
Figure 17. Ship Continuously Comes from the Bow Direction Scenario.
Jmse 12 01842 g017
Figure 18. Multiple-Ship Encounter Complex Situation Scenario.
Figure 18. Multiple-Ship Encounter Complex Situation Scenario.
Jmse 12 01842 g018
Table 1. Comparison of Collision Avoidance Methods.
Table 1. Comparison of Collision Avoidance Methods.
Collision Avoidance MethodComplex
Scenario
Handling
Adherence to COLREGsReal-Time AdaptabilityHuman-like
Decision-Making
Multi-Ship Handling
FSM-RVO
(proposed in this paper)
HighVery HighHighVery HighVery High
Traditional RVOLowMediumMediumMediumLow
Geometric Spatial CorrelationLowHighLowLowLow
Machine Learning (e.g., DRL) Very HighMediumMediumHighHigh
PPO-RVOHighHighHighMediumHigh
Social STGCNNVery HighHighHighMediumVery High
CLSM-VOMediumMediumMediumLowHigh
Deep Reinforcement LearningVery HighHighHighHighVery High
Table 2. Representation of variables within the equation.
Table 2. Representation of variables within the equation.
Parameters Parameters Meaning
M FSM model
I FSM input symbol
O FSM output symbol
S Ship collision avoidance state
δ State transition function of the FSM
λ Output function of the FSM
q Angle of bearing of the ship
φ t The course of a manned ship
φ 0 The course of the unmanned ship
Table 3. FSM State Transition Rules.
Table 3. FSM State Transition Rules.
StatesEncounter Areas q φ t φ 0 Behavior Decision Set
state1 15∗Pi/8–2∗Pi7∗Pi/8–9∗Pi/8Port side
state2 0–Pi/87∗Pi/8–9∗Pi/8Starboard side
state3The Bow15∗Pi/8–Pi/89∗Pi/8–13∗Pi/8Starboard side
state4 15∗Pi/8–Pi/813∗Pi/8–3∗Pi/8Port side
state5 15∗Pi/8–Pi/83∗Pi/8–7∗Pi/8Straight
state6The Starboard Abeam Front3∗Pi/2–15∗Pi/80–PiStarboard side
state7The Starboard Abeam Rear11∗Pi/8–3∗Pi/20–Pi/2Port side
state8The Stern5∗Pi/8–11∗Pi/80–Pi/2Straight
state9The Port Abeam Rear,Pi/2–5∗Pi/83∗Pi/2–2∗PiStraight
state10The Port Abeam FrontPi/8–Pi/2Pi–2∗PiStarboard side
Table 4. Representation of variables within the following equations [16].
Table 4. Representation of variables within the following equations [16].
Parameters Parameters Meanings
P A Unmanned ship position
P B Manned ship position
R A Unmanned ship minimum collision avoidance radius
R B Manned ship minimum collision avoidance radius
v A Unmanned ship sailing velocity
v B Manned ship sailing velocity
A Minkowski sum of the manned ship
B Minkowski sum of the unmanned ship
A The reflection of the manned ship at the reference point
s Boundary line of the velocity obstacle
λ s ,   v The ray from s in the direction of v
V O B A v B The   velocity   obstacle   generated   by   A
R V O B A v B , v A The reciprocal velocity obstacle method
Table 5. Ship Initial Information.
Table 5. Ship Initial Information.
ShipPosition (nm) Speed (nm/min) Course (°)
USV(0.5, 10) 0.30
Ship(1, 14) 0.3337.5
Table 6. Ship 1, 2 Initial Information.
Table 6. Ship 1, 2 Initial Information.
ShipPosition (nm) Speed (nm/min) Course (°)
USV(0, 10) 0.30
Ship1(18, 9.1) 0.3174.4
Ship2(15, 16) 0.3450
Table 7. State1 Scenario DCPA, TCPA.
Table 7. State1 Scenario DCPA, TCPA.
Step171819202122
DCPA_10.01570.073690.19550.30870.44350.5864
TCPA_16.07374.58733.13401.672100.2204−1.2300
Table 8. State3 Scenario DCPA, TCPA.
Table 8. State3 Scenario DCPA, TCPA.
Step161718192021
DCPA_20.19700.14570.04210.11420.32150.5760
TCPA_26.64215.1903.80672.51651.34090.2993
Table 9. Ship 3, 4 Initial Information.
Table 9. Ship 3, 4 Initial Information.
ShipPosition (nm) Speed (nm/min) Course (°)
USV(1, 10) 0.30
Ship3(0, 6) 0.3622.5
Ship4(2, 14) 0.3337.5
Table 10. State7 Scenario DCPA, TCPA.
Table 10. State7 Scenario DCPA, TCPA.
Step56789101112
DCPA_30.05220.03810.01960.00250.01610.03490.05450.0747
TCPA_323.121921.882620.705019.515418.352017.196716.060023.1219
Step1314151617181920
DCPA_30.09570.11730.13960.16270.18660.21130.23670.2629
TCPA_314.937913.833912.747911.681610.63609.61278.61297.6384
Step2122232425262728
DCPA_30.28990.31750.34590.37480.40410.43370.46330.4925
TCPA_35.77164.88304.02713.20602.42191.67730.97460.3166
Step29
DCPA_30.5200
TCPA_3−0.2948
Table 11. State10 Scenario DCPA, TCPA.
Table 11. State10 Scenario DCPA, TCPA.
Step56789101112
DCPA_40.20040.19930.20740.23540.25590.28200.30740.3354
TCPA_429.182327.950827.004726.338125.564524.843724.098223.3661
Step1314151617
DCPA_40.36450.39570.42870.46400.5015
TCPA_422.629321.897121.165420.436719.7104
Table 12. Ship 5 Initial Information.
Table 12. Ship 5 Initial Information.
ShipPosition (nm) Speed (nm/min) Course (°)
USV(4, 10) 0.30
Ship5(0, 10) 0.40
Table 13. State8 Scenario DCPA, TCPA.
Table 13. State8 Scenario DCPA, TCPA.
Step7891011121314
DCPA_50.00860.01340.020890.02780.03600.04450.05410.0645
TCPA_530.986629.483727.977426.474024.970723.469321.969520.4722
Step1516171819202122
DCPA_50.07600.08870.10300.11890.13680.15710.18020.2068
TCPA_518.978017.487916.003214.525713.0576411.602310.16408.7488
Step23242526272829
DCPA_50.23760.27350.31560.36540.424600.49500.5784
TCPA_57.36536.025394.74593.55032.47061.54800.8294
Table 14. Initial Information.
Table 14. Initial Information.
ShipPosition (nm) Speed (nm/min) Course (°)
USV (0, 10) 0.30
Ship6 (23, 0) 0.3137.8
Ship7 (13, 16) 0.3230.6
Table 15. Ship 6 DCPA, TCPA.
Table 15. Ship 6 DCPA, TCPA.
Step14151617181920
DCPA_61.05231.02040.95010.83520.66990.44900.2573
TCPA_625.262423.745722.228720.729319.267017.862116.4061
Step2122232425
DCPA_60.09810.025620.20930.45970.7820
TCPA_614.910313.387911.890510.43889.0548
Table 16. Ship7 DCPA, TCPA.
Table 16. Ship7 DCPA, TCPA.
Step14151617181920
DCPA_70.13430.08290.019220.17020.36640.60230.8263
TCPA_76.89635.45114.08202.81011.65470.6322−0.4811
Step2122232425
DCPA_71.02881.19941.43211.7232.0646
TCPA_7−1.6816−2.9648−4.1273−5.1503−6.0197
Table 17. Ship 8, 9 Initial Information.
Table 17. Ship 8, 9 Initial Information.
ShipPosition (nm) Speed (nm/min) Course (°)
USV(0, 10) 0.30
Ship8(16, 4) 0.35157.5
Ship9(1, 14) 0.3337.5
Table 18. Ship 8 DCPA, TCPA.
Table 18. Ship 8 DCPA, TCPA.
Step567891011
DCPA_82.50502.46192.37092.22742.08921.93511.7748
TCPA_820.511618.997717.485115.990314.488212.989411.4884
Step12131415161718
DCPA_81.60211.41871.22231.01220.78670.60720.4791
TCPA_89.98798.48666.98505.48263.97962.45270.9166
Step192021
DCPA_80.40870.40180.4642
TCPA_8−0.6125−2.1163−3.5744
Table 19. Ship9 DCPA, TCPA.
Table 19. Ship9 DCPA, TCPA.
Step567891011
DCPA_90.20040.19930.20740.23540.25810.28560.3129
TCPA_929.182327.950827.004726.338125.591224.883224.1557
Step12131415161718
DCPA_90.342670.37380.40710.44240.48000.49550.4966
TCPA_923.437822.715621.996421.277220.560019.637018.5219
Step192021
DCPA_90.49180.49090.5046
TCPA_917.223115.742114.0721
Table 20. Ship 10, 11 Initial Information.
Table 20. Ship 10, 11 Initial Information.
ShipPosition (nm) Speed (nm/min) Course (°)
USV(0, 10) 0.30
Ship10(18, 11) 0.3191.3
Ship11(9, 11) 0.3191.3
Table 21. Ship 10 DCPA, TCPA.
Table 21. Ship 10 DCPA, TCPA.
Step78910111213
DCPA_100.76910.72930.64790.52390.35720.21530.1047
TCPA_1021.164219.676618.219816.813315.476714.083912.6448
Step141516
DCPA_100.05610.26740.5282
TCPA_1011.26469.96348.7608
Table 22. Ship 11 DCPA, TCPA.
Table 22. Ship 11 DCPA, TCPA.
Step78910111213
DCPA_110.11300.17310.29640.48460.73780.95201.1182
TCPA_116.16414.68323.24031.85500.5469−0.8222−2.2429
Step141516
DCPA_111.35971.67682.0663
TCPA_11−3.5965−4.8629−6.0230
Table 23. Ship 12, 13, 14 Initial Information.
Table 23. Ship 12, 13, 14 Initial Information.
ShipPosition (nm) Speed (nm/min) Course (°)
USV(0, 10) 0.30
Ship12(14, 5.5) 0.3163.1
Ship13(9, 11) 0.3191.3
Ship14(18, 11) 0.3191.3
Table 24. Ship12 DCPA, TCPA.
Table 24. Ship12 DCPA, TCPA.
Step78910111213
DCPA_122.39712.34852.24652.08681.86641.68381.5449
TCPA_1215.445913.933412.425410.94009.49688.01466.5066
Step14151617
DCPA_121.33841.06090.82230.6294
TCPA_125.02583.59252.11620.6092
Table 25. Ship13 DCPA, TCPA.
Table 25. Ship13 DCPA, TCPA.
Step78910111213
DCPA_130.11300.17310.29640.48460.73780.95191.1182
TCPA_136.16424.68323.24031.85500.5469−0.8222−2.24291
Step14151617
DCPA_131.35971.67681.95432.1826
TCPA_13−3.5965−4.8629−6.1938−7.5816
Table 26. Ship14 DCPA, TCPA.
Table 26. Ship14 DCPA, TCPA.
Step78910111213
DCPA_140.76910.72930.64790.52380.35720.21530.1047
TCPA_1421.164119.676618.219816.813315.476714.083912.6448
Step14151617
DCPA_140.05610.26740.45340.6070
TCPA_1411.26469.96348.60227.1898
Disclaimer/Publisher’s Note: The statements, opinions and data contained in all publications are solely those of the individual author(s) and contributor(s) and not of MDPI and/or the editor(s). MDPI and/or the editor(s) disclaim responsibility for any injury to people or property resulting from any ideas, methods, instructions or products referred to in the content.

Share and Cite

MDPI and ACS Style

Zheng, J.; Liu, B.; Li, Y.; Huang, C. Unmanned Ship Collision Avoidance Action Plan Deduction Method under Man–Machine Interactive Negotiation in Collision Avoidance Scenarios. J. Mar. Sci. Eng. 2024, 12, 1842. https://doi.org/10.3390/jmse12101842

AMA Style

Zheng J, Liu B, Li Y, Huang C. Unmanned Ship Collision Avoidance Action Plan Deduction Method under Man–Machine Interactive Negotiation in Collision Avoidance Scenarios. Journal of Marine Science and Engineering. 2024; 12(10):1842. https://doi.org/10.3390/jmse12101842

Chicago/Turabian Style

Zheng, Jian, Baoshuo Liu, Yun Li, and Changhai Huang. 2024. "Unmanned Ship Collision Avoidance Action Plan Deduction Method under Man–Machine Interactive Negotiation in Collision Avoidance Scenarios" Journal of Marine Science and Engineering 12, no. 10: 1842. https://doi.org/10.3390/jmse12101842

APA Style

Zheng, J., Liu, B., Li, Y., & Huang, C. (2024). Unmanned Ship Collision Avoidance Action Plan Deduction Method under Man–Machine Interactive Negotiation in Collision Avoidance Scenarios. Journal of Marine Science and Engineering, 12(10), 1842. https://doi.org/10.3390/jmse12101842

Note that from the first issue of 2016, this journal uses article numbers instead of page numbers. See further details here.

Article Metrics

Back to TopTop