Spatial Planning of Marine Protected Areas (MPAs) in the Southern Caspian Sea: Comparison of Multi-Criteria Evaluation (MCE) and Simulated Annealing Algorithm
Abstract
1. Introduction
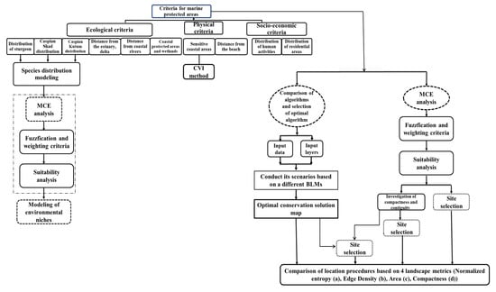
2. Materials and Methods
2.1. Study Area
2.2. Methodology
2.2.1. Species Distribution Modelling Using MCE
2.2.2. Establishing the Position and Boundaries of MPAs
- (1)
- MCE with zonal land suitability. In this method, the goal is only to select areas with high suitability (Equation (7)) [63].
- (2)
- MCE with spatial constraints (compactness and contiguity). In this method, in addition to the high degree of stability, high contiguity and compactness of patches (seascape indices) are also considered. This criterion is expressed as Equation (8) (standardized equation of Bribiesca [64]):
- (3)
- Improved MCE, which is a combination of MCE with spatial constraints and SAA.
3. Results
3.1. Species Distribution Modelling Using MCE
3.2. Establishing the Position and Boundaries of MPAs
3.2.1. Comparison of the Algorithms Available in MARXAN Software and Selection of the Best Algorithm
3.2.2. Multi-Criteria Evaluation (MCE) Method
3.3. Site Selection for MPAs
3.4. Comparison of Different Methods Based on Seascape Metrics and Selection of the Best Method
4. Discussion
5. Conclusions
Author Contributions
Funding
Institutional Review Board Statement
Informed Consent Statement
Data Availability Statement
Acknowledgments
Conflicts of Interest
References
- Soule, M.E. Conservation: Tactics for a constant crisis. Science 1991, 253, 44–50. [Google Scholar] [CrossRef] [PubMed]
- Colwell, R.K.; Rangel, T.F. Hutchinson’s duality: The once and future niche. Proc. Natl. Acad. Sci. USA 2009, 106, 19651–19658. [Google Scholar] [CrossRef] [PubMed]
- Broennimann, O.; Fitzpatrick, M.C.; Pearman, P.B.; Petitpierre, B.; Pellissier, L.; Yoccoz, N.G.; Thuiller, W.; Fortin, M.J.; Randin, C.; Zimmermann, N.E.; et al. Measuring ecological niche overlap from occurrence and spatial environmental data. Global Ecol. Biogeogr. 2012, 21, 481–497. [Google Scholar] [CrossRef]
- Oslo and Paris Conventions (OSPAR). Guidelines for the Identification and Selection of Marine Protected Areas in the OSPAR Maritime Area. 2003. Available online: https://jncc.defra.gov.uk/pdf/OSPAR_03-17e_GuidelinesIdentificationMPA (accessed on 30 June 2022).
- Danehkar, A.; Majnoonian, H. Proposed criteria for assessing coastal-marine areas in order to determine the coastal-marine protected areas of Iran. J. Environ. Stud. 2004, 30, 9–32. (In Persian) [Google Scholar]
- Kellerher, G.; Kenchington, R. Guidelines for Establishing Marine Protected Areas: A Marine Conservation and Development Report; IUCN (International Union for Conservation of Nature): Gland, Switzerland, 1992. [Google Scholar]
- Protect Planet Ocean. Available online: https://www.protectedplanet.net/en (accessed on 11 June 2023).
- European Commission (EC). EU Biodiversity Strategy for 2030. Bringing Nature Back into Our Lives; COM/2020/380, 2020, Final; European Commission: Brussels, Belgium, 2020.
- Galparsoro, I.; Borja, Á. Defining Cost-Effective Solutions in Designing Marine Protected Areas, Using Systematic Conservation Planning. Front. Mar. Sci. 2021, 8, 683271. [Google Scholar] [CrossRef]
- Margules, C.R.; Pressey, R.L. Systematic conservation planning. Nature 2000, 405, 243–253. [Google Scholar] [CrossRef] [PubMed]
- Huff, D.D.; Lindley, S.T.; Wells, B.K.; Chai, F. Green sturgeon distribution in the pacific ocean estimated from modeled oceanographic features and migration behavior. PLoS ONE 2012, 7, 45–52. [Google Scholar] [CrossRef] [PubMed]
- Vayghan, A.H.; Fazli, H.; Ghorbani, R.; Lee, M.A.; Nasrollahzadeh, H.S. Temporal habitat suitability modeling of Caspian shad (Alosa spp.) in the southern Caspian Sea. J. Limnol. 2015, 75, 210–223. [Google Scholar] [CrossRef]
- Vayghan, A.H.; Zarkami, R.; Sadeghi, R.; Fazli, H. Modeling habitat preferences of Caspian kutum, Rutilus frisii kutum (Kamensky, 1901) (Actinopterygii, Cypriniformes) in the Caspian Sea. Hydrobiologia 2016, 766, 103–119. [Google Scholar] [CrossRef]
- Smith, R.G.; Goodman, P.S.; Matthews, W.S. Systematic conservation planning: A review of perceived limitations and an illustration of the benefits, using a case study from Maputaland, South Africa. Oryx 2006, 40, 400–410. [Google Scholar] [CrossRef]
- Marine Protection Atlas. Available online: https://mpatlas.org/ (accessed on 8 January 2023).
- Kostianoy, A.G.; Kosarev, A.N. The Caspian Sea Environment; Springer Science & Business Media: Berlin/Heidelberg, Germany, 2005; Volume 5. [Google Scholar]
- Zonn, I.S.; Kostianoy, A.G.; Kosarev, A.N.; Glantz, M. The Caspian Sea Encyclopedia; Springer: Berlin/Heidelberg, Germany; New York, NY, USA, 2010; 527p. [Google Scholar] [CrossRef]
- Zhiltsov, S.S.; Zonn, I.S.; Kostianoy, A.G. (Eds.) Oil and Gas Pipelines in the Black-Caspian Seas Region; Springer International Publishing AG: Cham, Switzerland, 2016; 288p. [Google Scholar] [CrossRef]
- Nasrollahzadeh, A. Caspian Sea and its ecological challenges. Casp. J. Environ. Sci. 2010, 8, 97–104. [Google Scholar]
- Kostianoy, A.G. Environmental problems of the Caspian Sea. Proc. Azerbaijan Natl. Acad. Sci. Earth Sci. 2011, N2, 42–55. [Google Scholar]
- Zonn, I.S.; Kostianoy, A.G. Environmental risks in production and transportation of hydrocarbons in the Caspian-Black Sea Region. In Oil and Gas Pipelines in the Black-Caspian Seas Region; Zhiltsov, S.S., Zonn, I.S., Kostianoy, A.G., Eds.; Springer International Publishing AG: Cham, Switzerland, 2016; pp. 211–224. [Google Scholar] [CrossRef]
- Lavrova, O.Y.; Mityagina, M.I.; Kostianoy, A.G. Satellite Methods of Detection and Monitoring of Marine Zones of Ecological Risks; Space Research Institute: Moscow, Russia, 2016; 336p. [Google Scholar]
- Mityagina, M.I.; Lavrova, O.Y.; Kostianoy, A.G. Main pattern of the Caspian Sea surface oil pollution revealed by satellite data. Ecol. Montenegrina 2019, 25, 91–105. [Google Scholar] [CrossRef]
- Abdoli, A.; Naderi, M. Biodiversity of Fishes of the Southern Basin of the Caspian Sea; Abzian Scientific Publications: Tehran, Iran, 2009; 243p. (In Persian) [Google Scholar]
- Mahmoudi, N.; Ahmadi, M.; Babanezhad, M.; Seyfabadi, J.; Roohi, A. Spatial characteristics assessment of water quality and identify its controlling factors along Mazandaran coastsduring summer (multivariate approach). Fish. Sci. Technol. 2013, 2, 47–61. [Google Scholar]
- Shapovalov, S.M.; Kostianaia, E.A.; Kostianoy, A.G. Sustainable development of the Caspian Sea Region: Agenda for the nearest future. J. Oceanol. Res. 2019, 47, 149–159. [Google Scholar] [CrossRef] [PubMed]
- IUCN. Available online: https://www.iucn.org/news/protected-areas/201802/azerbaijan-create-first-marine-protected-area-caspian-sea (accessed on 11 January 2023).
- Tehran Convention. Available online: https://tehranconvention.org/en/news/three-areas-caspian-sea-are-awarded-imma-status-october-29-2021 (accessed on 11 January 2023).
- Wood, L.; Dragicevic, S. GIS-based multicriteria evaluation and fuzzy sets to identify priority sites for marine protection. Biodivers. Conserv. 2007, 16, 2539–2558. [Google Scholar] [CrossRef]
- Ball, I.; Possingham, H.; Watts, M. Marxan and relatives: Software for spatial conservation prioritisation. In Spatial Conservation Prioritisation: Quantitative Methods and Computational Tools; Moila-nen, A., Wilson, K., Possingham, H., Eds.; Oxford University Press: Oxford, UK, 2009; pp. 185–195. [Google Scholar]
- MARXAN. Available online: https://marxansolutions.org/ (accessed on 8 January 2023).
- Malczewski, J. GIS and Multicriteria Decision Analysis; John Wiley and Sons: New York, NY, USA, 1999; 408p. [Google Scholar]
- Eastman, R.J. TerrSet Manual; Clark University: Worcester, MA, USA, 2015; 392p. [Google Scholar]
- Ardron, J.A.; Possingham, H.P.; Klein, C.J. (Eds.) Marxan Good Practices Handbook; Version 2; Pacific Marine Analysis and Research Association: Victoria, BC, Canada, 2010; p. 165. Available online: www.pacmara.org (accessed on 30 June 2022).
- Read, A.D.; West, R.J.; Haste, M.; Jordan, A. Optimizing voluntary compliance in marine protected areas: A comparison of recreational fisher and enforcement officer perspectives using multi-criteria analysis. J. Environ. Manag. 2011, 92, 2558–2567. [Google Scholar] [CrossRef] [PubMed]
- Tammi, I.; Kalliola, R. Spatial MCDA in marine planning: Experiences from the mediterranean and Baltic Seas. Mar. Policy 2014, 48, 73–83. [Google Scholar] [CrossRef]
- Dapueto, G.; Massa, F.; Costa, S.; Cimoli, L.; Olivari, E.; Chiantore, M.; Povero, P. A spatial multi-criteria evaluation for site selection of offshore marine fish farm in the Ligurian Sea, Italy. Ocean Coast. Manag. 2015, 116, 64–77. [Google Scholar] [CrossRef]
- Portman, M.E.; Shabtay-Yanai, A.; Zanzuri, A. Incorporation of Socio-Economic Features’ Ranking in Multicriteria Analysis Based on Ecosystem Services for Marine Protected Area Planning. PLoS ONE 2016, 11, e0154473. [Google Scholar] [CrossRef]
- Habtemariam, B.T.; Fang, Q.H. Zoning for a multiple-use marine protected area using spatial multi-criteria analysis: The case of the Sheik Seid Marine National Park in Eritrea. Mar. Policy 2016, 63, 135–143. [Google Scholar] [CrossRef]
- Picone, F.; Buonocore, E.; Claudet, J.; Chemello, R.; Russoad, G.F.; Franzese, P.P. Marine protected areas overall success evaluation (MOSE): A novel integrated framework for assessing management performance and social-ecological benefits of MPAs. Ocean Coast. Manag. 2020, 198, 105370. [Google Scholar] [CrossRef]
- Haghshenas, E.; Gholamalifard, M.; Mahmoudi, N.; Kutser, T. Developing a GIS-Based Decision Rule for Sustainable Marine Aquaculture Site Selection: An Application of the Ordered Weighted Average Procedure. Sustainability 2021, 13, 2672. [Google Scholar] [CrossRef]
- Stewart, R.; Noyce, T.; Possingham, H. Opportunity cost of ad hoc marine reserve design decisions: An example from South Australia. Mar. Ecol. Prog. Ser. 2003, 253, 25–38. [Google Scholar] [CrossRef]
- Arafeh-Dalmau, N.; Torres-Moye, G.; Seingier, G.; Montaño-Moctezuma, G.; Micheli, F. Marine spatial planning in a transboundary context: Linking Baja California with California’s network of marine protected areas. Front. Mar. Sci. 2017, 4, 150. [Google Scholar] [CrossRef]
- Javed, S.; El Al Qamy, H.; Khan, S.B.; Ahmed, S.; Al Dhaheri, S.S.; Al Hammadi, A.; Al Hammadi, E. Using greater flamingo tracking and count data in delineating marine protected areas in the coastal zone of Abu Dhabi, United Arab Emirates: Conservation planning in an economically important area. Glob. Ecol. Conserv. 2019, 17, e00557. [Google Scholar] [CrossRef]
- Engelhard, S.L.; Huijbers, C.M.; Stewart-Koster, B.; Olds, A.D.; Schlacher, T.A.; Connolly, R.M. Prioritising seascape connectivity in conservation using network analysis. J. Appl. Ecol. 2016, 54, 1130–1141. [Google Scholar] [CrossRef]
- Weeks, R. Incorporating seascape connectivity in conservation prioritisation. PLoS ONE 2017, 12, e0182396. [Google Scholar] [CrossRef]
- Ortiz Cajica, A.K.; Hinojosa-Arango, G.; Garza-Perez, J.R.; Rioja-Nieto, R. Seascape metrics, spatio-temporal change, and intensity of use for the spatial conservation prioritization of a Caribbean marine protected area. Ocean Coast. Manag. 2020, 194, 105265. [Google Scholar] [CrossRef]
- Virtanen, E.A.; Moilanen, A.; Viitasalo, M. Marine connectivity in spatial conservation planning: Analogues from the terrestrial realm. Landscape Ecol. 2020, 35, 1021–1034. [Google Scholar] [CrossRef]
- Zonation. Available online: https://www.syke.fi/en-US/Research__Development/Nature/Specialist_work/Zonation_in_Finland/Zonation_software (accessed on 9 January 2023).
- Li, X.; Shi, J.; Song, X.; Ma, T.; Man, Y.; Cui, B. Integrating within-catchment and inter-basin connectivity in riverine and nonriverine freshwater conservation planning in the North China Plain. J. Environ. Manag. 2017, 204, 1–11. [Google Scholar] [CrossRef] [PubMed]
- Timonet, D.S.; Abecasis, D. An integrated approach for the design of a marine protected area network applied to mainland Portugal. Ocean Coast. Manag. 2020, 184, 105014. [Google Scholar] [CrossRef]
- Nasrollahzadeh, H.S.; Din, Z.B.; Foong, S.Y.; Makhlough, A. Trophic status of the Iranian Caspian Sea based on water quality parameters and phytoplankton diversity. Cont. Shelf Res. 2008, 28, 1153–1165. [Google Scholar] [CrossRef]
- Taheri, M.; Foshtomi, M.; Noranian, M.; Mira, S. Spatial distribution and biodiversity of macrofauna in the southeast of the Caspian Sea, Gorgan Bay in relation to environmental conditions. Ocean Sci. J. 2012, 47, 113–122. [Google Scholar] [CrossRef]
- Vayghan, A.H.; Poorbagher, H.; Shahraiyni, H.T.; Fazli, H.; Nasrollahzadeh, H.S. Suitability indices and habitat suitability index model of Caspian kutum (Rutilusfrisiikutum) in the southern Caspian Sea. Aquat. Ecol. 2013, 47, 441–451. [Google Scholar] [CrossRef]
- Qasemi, S. Project for Determining Sensitive Fishery Areas of Acipenser persicus on the Southern Shores of the Caspian Sea Using GIS Software; Fisheries Science Research Institute: Sydney, Australia, 2010; 66p. [Google Scholar]
- Saeed Sabaee, M.; Salman Mahiny, R.; Shahraeini, M.; Mirkarimi, H.; Dabiri, N. Use of Landscape Metrics in Land Use Allocation. Town Ctry. Plan. 2016, 8, 155–175. (In Persian) [Google Scholar]
- Eastman, R.J. IDRISI guide to GIS and Image processing. In Accessed in IDRISI Selva 17.00; Clark University: Worcester, MA, USA, 2012; p. 354. [Google Scholar]
- Saaty, T.L. Decision making with the analytic hierarchy process. Int. J. Serv. Sci. 2002, 9, 215–229. [Google Scholar] [CrossRef]
- Warren, D.L.; Glor, R.E.; Turelli, M. ENMTools: A toolbox for comparative studies of environmental niche models. Ecography 2010, 33, 607–611. [Google Scholar] [CrossRef]
- Daheshvar, T.; Danehkar, A.; Monavari, M.; Riazi, B.; Kheyrkhah Zarkesh, M. Analysis of Coastal Environment Vulnerability Determination Methods. Hum. Environ. 2014, 12, 41–62. (In Persian) [Google Scholar]
- Mehri, A.; Salmanmahiny, A.; Mirkarimi, S.H.; Rezaei, H.R. Use of optimization algorithms to prioritize protected areas in Mazandaran Province of Iran. J. Nat. Conserv. 2014, 22, 462–470. [Google Scholar] [CrossRef]
- Game, E.; Grantham, H. Marxan User Manual: For Marxan Version 1, 8.10; St. Lucia, QLD, Australia; Vancouver, BC, Canada, 2008. Available online: https://www.pacmara.org//wp-content/uploads/2010/01/marxan-manual-1.8.10.pdf (accessed on 18 February 2022).
- Mahini, A.S.; Gholamalifard, M. Siting MSW landfills with a weighted linear combination methodology in a GIS environment. Int. J. Environ. Sci. Technol. 2006, 3, 435–445. [Google Scholar] [CrossRef]
- Bribiesca, E. Measuring 2-d shape compactness using the contact perimeter. Comput. Math. Appl. 1997, 33, 1–9. [Google Scholar] [CrossRef]
- McGarigal, K. FRAGSTATS Help. University of Massachusetts: Amherst, MA, USA, 2015. [Google Scholar]
- Valipour, A.; Khanipour, A. Kutum, Jewel of the Caspian Sea; Iran Fisheries Research Institute: Tehran, Iran, 2010; p. 84. (In Persian) [Google Scholar]
- Tavakoli, M. An Analysis of the Trend of Sturgeon Fishing in the Iranian Waters of the Caspian Sea during 1371–1392; National Fisheries Science Research Institute, Caspian Sea Sturgeon International Research Institute: Rasht, Iran, 2014; p. 92. Available online: https://civilica.com/doc/1053311/ (accessed on 30 June 2022). (In Persian)
- Khoshghalb, B. Statistical and Biological Study of Sturgeon in the Southern Basin of the Caspian Sea (Iranian Waters); National Fisheries Science Research Institute, Caspian Sea Sturgeon International Research Institute: Rasht, Iran, 2015; p. 135. Available online: https://civilica.com/doc/1054012/ (accessed on 30 May 2022). (In Persian)
- Haddadi Moghadam, K.; Parandavar, H.; Pajand, Z.; Chubian, F. Feeding Habits of Sturgeon Fishes in shallow coastal waters of Guilan Province, Southern Caspian Sea. Iran. Sci. Fish. J. 2005, 14, 37–48. (In Persian) [Google Scholar]
- Hashemian, A.; Soleimanroodi, A.; Salarvand, G.; Elyasi, F.; Nazaran, M.; Dashti, A.; Norani, A.; Eslami, F.; Gholami, M.; Kardar Rostami, M.; et al. Survey of Diversity, Distribution, Abundance and Biomass of Macrobenthic Fauna in the Southern Caspian Sea; Iranian Fisheries Science Research Institute: Tehran, Iran, 2011; p. 77. (In Persian) [Google Scholar]
- Rezaei Laal, A.; Danehkar, A.; Khorasani, N.; Majnoonian, H. Multi-Criterion Evaluation of Coastal Area of Mazandaran Province in order to Measure the Extent of Sensitivity and Determining Preserved Coastal Zones. In Proceedings of the 8th International Conference on Coastal Engineering, Ports and Marine Structures, Tehran, Iran, 24–26 November 2008. (In Persian). [Google Scholar]
- Salman Mahini, R.; Rashidi, P.; Makhdoum, M. Systematic Selection of Conservation Patches for Golestan Province Using CAPS Method. Environ. Res. 2011, 1, 1–12. (In Persian) [Google Scholar]
- Stewart, R.R.; Possingham, H.P. Efficiency, costs and trade-offs in marine reserve system design. Environ. Model. Assess. 2005, 10, 203–213. [Google Scholar] [CrossRef]
- Arafeh-Dalmau, N.; Brito-Morales, I.; Schoeman, D.S.; Possingham, H.P.; Klein, C.J.; Richardson, A.J. Incorporating climate velocity into the design of climate-smart networks of marine protected areas. Methods Ecol. Evol. 2021, 12, 1969–1983. [Google Scholar] [CrossRef]
- Schmiing, M.; Diogo, H.; Santos, R.S.; Afonso, P. Marine conservation of multispecies and multi-use areas with various conservation objectives and targets. ICES J. Mar. Sci. 2014, 72, 851–862. [Google Scholar] [CrossRef]
- Sharma, S.K.; Lees, B.G. A comparison of simulated annealing and GIS based MOLA for solving the problem of multi-objective land use assessment and allocation. In Proceedings of the 17th International Conference on Multiple Criteria Decision Analysis, Whistler, BC, Canada, 6–11 August 2004. [Google Scholar]
- Vranken, I.; Baudry, J.; Aubinet, M.; Visser, M.; Bogaert, J. A review on the use of entropy in landscape ecology: Heterogeneity, unpredictability, scale dependence and their links with thermodynamics. Landsc. Ecol. 2014, 30, 51–65. [Google Scholar] [CrossRef]
- Durán, A.P.; Inger, R.; Cantú-Salazar, L.; Gaston, K.J. Species richness representation within protected areas is associated with multiple interacting spatial features. Divers. Distrib. 2016, 22, 300–308. [Google Scholar] [CrossRef]
- Millenium Ecosystem Assessment. 2023. Available online: http://www.millenniumassessment.org/en/index.html (accessed on 10 June 2023).
- Haghshenas, E.; Gholamalifard, M.; Mahmoudi, N. Ecosystem services trade-offs informing impacts of marine aquaculture development in the southern Caspian Sea. Mar. Pollut. Bull. 2021, 171, 112792. [Google Scholar] [CrossRef]
- Rahimi, M.; Gholamalifard, M.; Rashidi, A.; Ahmadi, B.; Kostianoy, A.G.; Semenov, A.V. Spatio-Temporal Variability of Wind Energy in the Caspian Sea: An Ecosystem Service Modeling Approach. Remote Sens. 2022, 14, 6263. [Google Scholar] [CrossRef]
- University of Leeds. Available online: https://phd.leeds.ac.uk/project/1677-evaluating-the-potential-consequences-of-climate-heating-for-caspian-seals-and-ecosystem-services-in-the-caspian-sea (accessed on 1 November 2023).










| Criteria for marine protected areas | Criteria Group and Final Weight | Criteria and Final Weight * | Sub-Criteria | Source | |||
| Ecological (0.534) | Caspian Shad distribution (0.15) | Depth (all species); Chl a ** (Caspian Kutum, Caspian Shad); PAR (all species); SLA (Caspian Kutum, Caspian Shad); Water Temperature (all); Macrobenthos density, Bivalve density, Average organic matter, Bed material, Bed slope (sturgeon species) | Index | Sensor | Unit | ||
| Water surface temperature | MODIS | °C | http://oceancolor.gsfc.nasa.gov (access on 18 December 2021) | ||||
| Chl a | MODIS | mg/m3 | http://oceancolor.gsfc.nasa.gov | ||||
| Caspian Kutum distribution (0.15) | |||||||
| Photosynthetic active radiation | MODIS | E/m2/d | http://oceancolor.gsfc.nasa.gov | ||||
| Beluga distribution (0.17) | SLA *** | Jason-1 | cm | http://www.aviso.altimetry.fr (access on 18 December 2021) | |||
| Depth | _ | m | Based on the hydrographic data of the surveying organization of Iran | ||||
| Starry sturgeon distribution (0.17) | Macrobenthos density | - | n/m2 | [55] | |||
| Bivalve density | - | n/m2 | |||||
| Persian sturgeon distribution (0.17) | |||||||
| Average organic matter | - | ℅ | |||||
| Bed material | - | - | |||||
| Bed slope | - | ℅ | |||||
| Protection of areas with high ecological value (0.09) | Wetlands and protected areas on the Caspian Sea coast (Gomishan Wetland, Miankaleh Wetland, Bojagh National Park, Anzali Wetland, Lundville Protected Area) | ||||||
| Distance from coastal rivers (0.05) | [56] | ||||||
| Distance from the estuary, delta (0.05) | [56] | ||||||
| Physical (0.233) | Distance from the beach (0.4) | Google Earth | |||||
| Sensitive coastal areas (0.6) | Coastal geomorphology | Sloping cliffs and high walls (1) Medium cliffs with serrated margins (2) Short cliffs, alluvial plain (3) Sandy beach, estuaries and coastal wetlands (4) Sandy and river deltas (5) | [56] | ||||
| Height (inland part of the beach) and depth | 0 to 20% (1) 21 to 40% (2) 41 to 60% (3) 61 to 80% (4) 81 to 100% (5) | Prepared from hydrographic, elevation and elevation and depth points of the country’s surveying organization | |||||
| Layer of coastal structures (ports) | - | Google Earth | |||||
| Water level (water level) | 0 to 20% (1) 21 to 40% (2) 41 to 60% (3) 61 to 80% (4) 81 to 100% (5) | http://www.aviso.altimetry.fr (access on 18 December 2021) | |||||
| Continental shelf | - | Based on depth line −50 | |||||
| Population density of coastal cities | 0 to 20% (1) 21 to 40% (2) 41 to 60% (3) 61 to 80% (4) 81 to 100% (5) | Statistical Calendar of Iran (2012) | |||||
| Socio-economic (0.233) | Distribution of residential areas (0.5) | Google Earth, Statistical Calendar of Iran (2012) | |||||
| Distribution of human activities (0.5) | WebGIS data | ||||||
| Type of Function | Shaped Fuzzy Functions | Equations Calculating the Numerical Values of Functions Per Pixel * | |
| Linear function (L) | ![]() | [57] | |
![]() | |||
| Rate each pixel before applying fuzzy and standardized range Ri | |||
| Sigmoid function (S) ** | ![]() | [57] | |
![]() | |||
| c is first control point, d is second control point, pi = 3.14159 | |||
| J-shaped function | ![]() | [57] | |
![]() | |||
| (A): Distribution of species of three sturgeon species | |||||||||
| Scenario | Macrobenthos Density | PAR | Bivalve Density | Depth | SST | Average Organic Matter (TOM) | Bed Material | Bed Slope | CR |
| 1 | 0.125 | 0.125 | 0.125 | 0.125 | 0.125 | 0.125 | 0.125 | 0.125 | 0 |
| 2 | 0.0728 | 0.1013 | 0.1239 | 0.0413 | 0.0413 | 0.3717 | 0.1239 | 0.1239 | 0 |
| 3 | 0.0831 | 0.1815 | 0.1515 | 0.0999 | 0.0605 | 0.1815 | 0.1815 | 0.0605 | 0 |
| 4 | 0.2111 | 0.0704 | 0.0704 | 0.1725 | 0.2111 | 0.0704 | 0.124 | 0.0704 | 0 |
| 5 | 0.0704 | 0.2111 | 0.1725 | 0.0704 | 0.0704 | 0.124 | 0.0704 | 0.2111 | 0 |
| (B): Distribution of Caspian kutum and Caspian shad | |||||||||
| Scenario | Depth | CLa | PAR | SLA | SST | CR | |||
| 1 | 0.2 | 0.2 | 0.2 | 0.2 | 0.2 | 0 | |||
| 2 | 0.5201 | 0.2292 | 0.856 | 0.856 | 0.0797 | 0.02 | |||
| 3 | 0.1304 | 0.3913 | 0.3913 | 0.435 | 0.0435 | 0.04 | |||
| 4 | 0.1304 | 0.0435 | 0.0435 | 0.3913 | 0.3913 | 0.01 | |||
| 5 | 0.1008 | 0.2145 | 0.1217 | 0.2815 | 0.2815 | 0.04 | |||
| Algorithm | Area (ha) | Border Length (km) | P/A |
|---|---|---|---|
| Swap iterative improvement | 299,191 | 837 | 0.27 |
| Normal followed by two steps | 291,906 | 802 | 0.27 |
| Two steps iterative improvement | 302,897 | 794 | 0.26 |
| Normal iterative improvement | 396,316 | 913 | 0.23 |
| Simulated annealing algorithm | 289,813 | 822 | 0.28 |
Disclaimer/Publisher’s Note: The statements, opinions and data contained in all publications are solely those of the individual author(s) and contributor(s) and not of MDPI and/or the editor(s). MDPI and/or the editor(s) disclaim responsibility for any injury to people or property resulting from any ideas, methods, instructions or products referred to in the content. |
© 2024 by the authors. Licensee MDPI, Basel, Switzerland. This article is an open access article distributed under the terms and conditions of the Creative Commons Attribution (CC BY) license (https://creativecommons.org/licenses/by/4.0/).
Share and Cite
Ashtab, D.; Gholamalifard, M.; Jokar, P.; Kostianoy, A.G.; Semenov, A.V. Spatial Planning of Marine Protected Areas (MPAs) in the Southern Caspian Sea: Comparison of Multi-Criteria Evaluation (MCE) and Simulated Annealing Algorithm. J. Mar. Sci. Eng. 2024, 12, 123. https://doi.org/10.3390/jmse12010123
Ashtab D, Gholamalifard M, Jokar P, Kostianoy AG, Semenov AV. Spatial Planning of Marine Protected Areas (MPAs) in the Southern Caspian Sea: Comparison of Multi-Criteria Evaluation (MCE) and Simulated Annealing Algorithm. Journal of Marine Science and Engineering. 2024; 12(1):123. https://doi.org/10.3390/jmse12010123
Chicago/Turabian StyleAshtab, Dariush, Mehdi Gholamalifard, Parviz Jokar, Andrey G. Kostianoy, and Aleksander V. Semenov. 2024. "Spatial Planning of Marine Protected Areas (MPAs) in the Southern Caspian Sea: Comparison of Multi-Criteria Evaluation (MCE) and Simulated Annealing Algorithm" Journal of Marine Science and Engineering 12, no. 1: 123. https://doi.org/10.3390/jmse12010123
APA StyleAshtab, D., Gholamalifard, M., Jokar, P., Kostianoy, A. G., & Semenov, A. V. (2024). Spatial Planning of Marine Protected Areas (MPAs) in the Southern Caspian Sea: Comparison of Multi-Criteria Evaluation (MCE) and Simulated Annealing Algorithm. Journal of Marine Science and Engineering, 12(1), 123. https://doi.org/10.3390/jmse12010123







