Prokaryotic Responses to Estuarine Coalescence Contribute to Planktonic Community Assembly in a Mediterranean Nutrient-Rich Estuary
Abstract
1. Introduction
2. Materials and Methods
2.1. Sample Collection along the Salinity Gradient
2.2. Phosphate Concentration
2.3. Dissolved Nitrogen Concentration
2.4. Dissolved Organic Carbon Concentration
2.5. Suspended Particulate Matter Characterization
2.6. Distribution of Heterotrophic Prokaryotes
2.7. Taxonomic Diversity of the Prokaryotic Community
2.8. Statistical Analyses and Graphical Representations
3. Results
3.1. Abiotic Environment
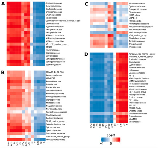
3.2. Microbial Biomass
3.3. Taxonomic Diversity Pattern of Heterotrophic Prokaryotes along the Estuary
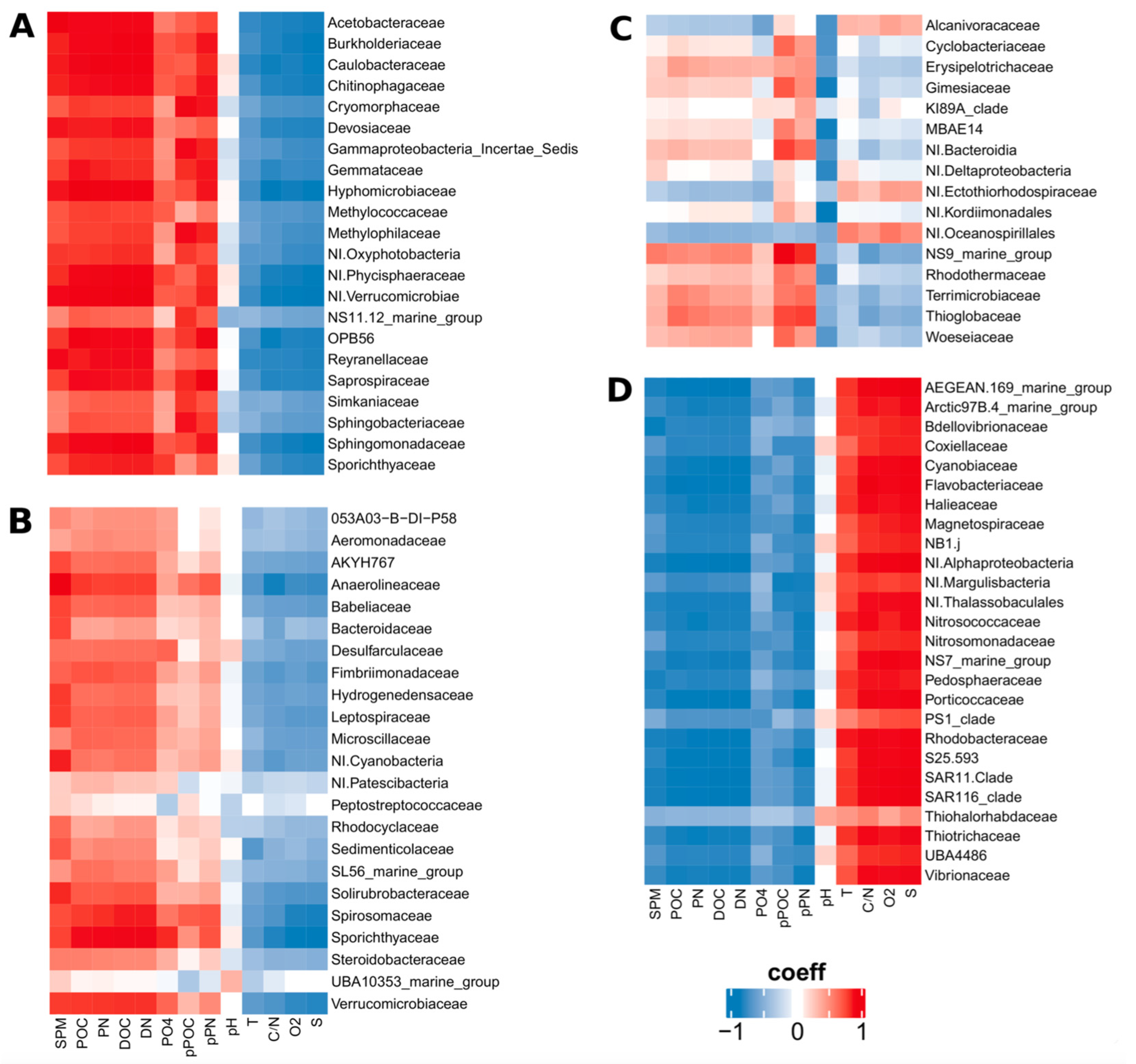
3.4. Specific Distribution Patterns and Their Relationships to Environmental Changes and Competition
4. Discussion
4.1. A Strong Growth at Intermediate Salinity Related to Heterotrophic Processing of River Inputs
4.2. Community Diversity Suggests Different Drivers of Bacterial Assembly in This Estuary
4.3. Taxa-Specific Behaviours during Estuarine Coalescence Are Related to Their Ecological Requirements
5. Conclusions
Supplementary Materials
Author Contributions
Funding
Institutional Review Board Statement
Informed Consent Statement
Data Availability Statement
Acknowledgments
Conflicts of Interest
References
- Aguirre, M.; Abad, D.; Albaina, A.; Cralle, L.; Goñi-Urriza, M.S.; Estonba, A.; Zarraonaindia, I. Unraveling the Environmental and Anthropogenic Drivers of Bacterial Community Changes in the Estuary of Bilbao and Its Tributaries. PLoS ONE 2017, 12, e0178755. [Google Scholar] [CrossRef]
- Chauhan, A.; Cherrier, J.; Williams, H.N. Impact of Sideways and Bottom-up Control Factors on Bacterial Community Succession over a Tidal Cycle. Proc. Natl. Acad. Sci. USA 2009, 106, 4301–4306. [Google Scholar] [CrossRef]
- Chen, X.; Wei, W.; Wang, J.; Li, H.; Sun, J.; Ma, R.; Jiao, N.; Zhang, R. Tide Driven Microbial Dynamics through Virus-Host Interactions in the Estuarine Ecosystem. Water Res. 2019, 160, 118–129. [Google Scholar] [CrossRef]
- Ming, H.; Jingfeng, F.; Liu, J.; Jie, S.; Zhiyi, W.; Yantao, W.; Dongwei, L.; Mengfei, L.; Tingting, S.; Yuan, J.; et al. Full-Length 16S RRNA Gene Sequencing Reveals Spatiotemporal Dynamics of Bacterial Community in a Heavily Polluted Estuary, China. Environ. Pollut. 2021, 275, 116567. [Google Scholar] [CrossRef]
- Crump, B.C.; Hopkinson, C.S.; Sogin, M.L.; Hobbie, J.E. Microbial Biogeography along an Estuarine Salinity Gradient: Combined Influences of Bacterial Growth and Residence Time. Appl. Environ. Microbiol. 2004, 70, 1494–1505. [Google Scholar] [CrossRef]
- Zhang, H.; Zheng, S.; Ding, J.; Wang, O.; Liu, F. Spatial Variation in Bacterial Community in Natural Wetland-River-Sea Ecosystems. J. Basic Microbiol. 2017, 57, 536–546. [Google Scholar] [CrossRef]
- Mehrshad, M.; Amoozegar, M.A.; Ghai, R.; Shahzadeh Fazeli, S.A.; Rodriguez-Valera, F. Genome Reconstruction from Metagenomic Data Sets Reveals Novel Microbes in the Brackish Waters of the Caspian Sea. Appl. Environ. Microbiol. 2016, 82, 1599–1612. [Google Scholar] [CrossRef]
- Wu, Q.L.; Zwart, G.; Schauer, M.; Kamst-van Agterveld, M.P.; Hahn, M.W. Bacterioplankton Community Composition along a Salinity Gradient of Sixteen High-Mountain Lakes Located on the Tibetan Plateau, China. Appl. Environ. Microbiol. 2006, 72, 5478–5485. [Google Scholar] [CrossRef] [PubMed]
- Rillig, M.C.; Antonovics, J.; Caruso, T.; Lehmann, A.; Powell, J.R.; Veresoglou, S.D.; Verbruggen, E. Interchange of Entire Communities: Microbial Community Coalescence. Trends Ecol. Evol. 2015, 30, 470–476. [Google Scholar] [CrossRef] [PubMed]
- Castledine, M.; Sierocinski, P.; Padfield, D.; Buckling, A. Community Coalescence: An Eco-Evolutionary Perspective. Philos. Trans. R. Soc. B Biol. Sci. 2020, 375, 20190252. [Google Scholar] [CrossRef] [PubMed]
- Mansour, I.; Heppell, C.M.; Ryo, M.; Rillig, M.C. Application of the Microbial Community Coalescence Concept to Riverine Networks. Biol. Rev. 2018, 93, 1832–1845. [Google Scholar] [CrossRef]
- Rocca, J.D.; Simonin, M.; Bernhardt, E.S.; Washburne, A.D.; Wright, J.P. Rare Microbial Taxa Emerge When Communities Collide: Freshwater and Marine Microbiome Responses to Experimental Mixing. Ecology 2020, 101, e02956. [Google Scholar] [CrossRef]
- Retelletti Brogi, S.; Balestra, C.; Casotti, R.; Cossarini, G.; Galletti, Y.; Gonnelli, M.; Vestri, S.; Santinelli, C. Time Resolved Data Unveils the Complex DOM Dynamics in a Mediterranean River. Sci. Total Environ. 2020, 733, 139212. [Google Scholar] [CrossRef]
- Retelletti Brogi, S. Spatial and Temporal Dynamics of Dissolved Organic Matter in Rivers and Coastal Areas: The Arno River and Tyrrhenian Sea Case; Università di Pisa: Pisa, Italy, 2017. [Google Scholar]
- Delaval, A.; Duffa, C.; Pairaud, I.; Radakovitch, O. DRACAR an Estuarine Transfer Function to Predict Dissolved Pollutant Fluxes to the Sea. In Application for Radionuclides; Springer: Singapore, 2021. [Google Scholar]
- Verri, G.; Pinardi, N.; Bryan, F.; Tseng, Y.; Coppini, G.; Clementi, E. A Box Model to Represent Estuarine Dynamics in Mesoscale Resolution Ocean Models. Ocean Model. 2020, 148, 101587. [Google Scholar] [CrossRef]
- Santinelli, C.; Follett, C.; Retelletti Brogi, S.; Xu, L.; Repeta, D. Carbon Isotope Measurements Reveal Unexpected Cycling of Dissolved Organic Matter in the Deep Mediterranean Sea. Mar. Chem. 2015, 177, 267–277. [Google Scholar] [CrossRef]
- Hansell, D.A. Dissolved Organic Carbon Reference Material Program. Eos Trans. Am. Geophys. Union 2005, 86, 318. [Google Scholar] [CrossRef]
- Lorrain, A.; Savoye, N.; Chauvaud, L.; Paulet, Y.-M.; Naulet, N. Decarbonation and Preservation Method for the Analysis of Organic C and N Contents and Stable Isotope Ratios of Low-Carbonated Suspended Particulate Material. Anal. Chim. Acta 2003, 491, 125–133. [Google Scholar] [CrossRef]
- Layglon, N.; Misson, B.; Durieu, G.; Coclet, C.; D’Onofrio, S.; Dang, D.H.; François, D.; Mullot, J.-U.; Mounier, S.; Lenoble, V.; et al. Long-Term Monitoring Emphasizes Impacts of the Dredging on Dissolved Cu and Pb Contamination along with Ultraplankton Distribution and Structure in Toulon Bay (NW Mediterranean Sea, France). Mar. Pollut. Bull. 2020, 156, 111196. [Google Scholar] [CrossRef] [PubMed]
- Ghiglione, J.-F.; Conan, P.; Pujo-Pay, M. Diversity of Total and Active Free-Living vs. Particle-Attached Bacteria in the Euphotic Zone of the NW Mediterranean Sea. FEMS Microbiol. Lett. 2009, 299, 9–21. [Google Scholar] [CrossRef]
- Misson, B.; Sabart, M.; Amblard, C.; Latour, D. Benthic Survival of Microcystis: Long-Term Viability and Ability to Transcribe Microcystin Genes. Harmful Algae 2012, 13, 20–25. [Google Scholar] [CrossRef]
- Parada, A.E.; Needham, D.M.; Fuhrman, J.A. Every Base Matters: Assessing Small Subunit RRNA Primers for Marine Microbiomes with Mock Communities, Time Series and Global Field Samples. Environ. Microbiol. 2016, 18, 1403–1414. [Google Scholar] [CrossRef]
- Callahan, B.J.; McMurdie, P.J.; Rosen, M.J.; Han, A.W.; Johnson, A.J.A.; Holmes, S.P. DADA2: High-Resolution Sample Inference from Illumina Amplicon Data. Nat. Methods 2016, 13, 581–583. [Google Scholar] [CrossRef] [PubMed]
- RStudio Team. RStudio: Integrated Development for R. RStudio; PBC: Boston, MA, USA, 2020. [Google Scholar]
- Murali, A.; Bhargava, A.; Wright, E.S. IDTAXA: A Novel Approach for Accurate Taxonomic Classification of Microbiome Sequences. Microbiome 2018, 6, 140. [Google Scholar] [CrossRef]
- Pruesse, E.; Quast, C.; Knittel, K.; Fuchs, B.M.; Ludwig, W.; Peplies, J.; Glöckner, F.O. SILVA: A Comprehensive Online Resource for Quality Checked and Aligned Ribosomal RNA Sequence Data Compatible with ARB. Nucleic Acids Res. 2007, 35, 7188–7196. [Google Scholar] [CrossRef]
- Quast, C.; Pruesse, E.; Yilmaz, P.; Gerken, J.; Schweer, T.; Yarza, P.; Peplies, J.; Glöckner, F.O. The SILVA Ribosomal RNA Gene Database Project: Improved Data Processing and Web-Based Tools. Nucleic Acids Res. 2013, 41, D590–D596. [Google Scholar] [CrossRef]
- Caporaso, J.G.; Kuczynski, J.; Stombaugh, J.; Bittinger, K.; Bushman, F.D.; Costello, E.K.; Fierer, N.; Peña, A.G.; Goodrich, J.K.; Gordon, J.I.; et al. QIIME Allows Analysis of High-Throughput Community Sequencing Data. Nat. Methods 2010, 7, 335–336. [Google Scholar] [CrossRef]
- Venables, B. Polynom: A Collection of Functions to Implement a Class for Univariate Polynomial Manipulations—Yahoo Search—Actualités. Available online: https://fr.search.yahoo.com/search?fr=mcafee&type=E210FR91082G0&p=polynom%3A+A+Collection+of+Functions+to+Implement+a+Class+for+Univariate+Polynomial+Manipulations (accessed on 9 November 2021).
- Wichkam Ggplot2: Elegant Graphics for Data Analysis. Available online: https://ggplot2.tidyverse.org/ (accessed on 9 November 2021).
- Harrel, F.E.; Dupont, C. Hmisc: Harrell Miscellaneous. 2022. Available online: https://cran.r-project.org/web/packages/Hmisc/index.html (accessed on 22 April 2023).
- Gu, Z.; Eils, R.; Schlesner, M. Complex Heatmaps Reveal Patterns and Correlations in Multidimensional Genomic Data. Bioinformatics 2016, 32, 2847–2849. [Google Scholar] [CrossRef] [PubMed]
- McMurdie, P.J.; Holmes, S. Phyloseq: An R Package for Reproducible Interactive Analysis and Graphics of Microbiome Census Data. PLoS ONE 2013, 8, e61217. [Google Scholar] [CrossRef]
- Oksanen, J.; Blanchet, F.G.; Friendly, M.; Kindt, R.; Legendre, P.; McGlinn, D.; Minchin, P.R.; O’Hara, R.B.; Simpson, G.L.; Solymos, P. Vegan: Community Ecology Package. R Package Version 2.5-6. 2019. Available online: https://cran.r-project.org/web/packages/vegan/index.html (accessed on 22 April 2023).
- Goslee, S.C.; Urban, D.L. The Ecodist Package for Dissimilarity-Based Analysis of Ecological Data. J. Stat. Softw. 2007, 22, 1–19. [Google Scholar] [CrossRef]
- Lê, S.; Josse, J.; Husson, F. FactoMineR: An R Package for Multivariate Analysis. J. Stat. Softw. 2008, 25, 1–18. [Google Scholar] [CrossRef]
- Kassambara, A.; Mundt, F. Factoextra: Extract and Visualize the Results of Multivariate Data Analyses. 2020. Available online: https://cran.r-project.org/web/packages/factoextra/index.html (accessed on 22 April 2023).
- Kolde, R. Pheatmap: Pretty Heatmaps. 2019. Available online: https://cran.r-project.org/web/packages/pheatmap/pheatmap.pdf (accessed on 22 April 2023).
- Pađan, J.; Marcinek, S.; Cindrić, A.-M.; Santinelli, C.; Retelletti Brogi, S.; Radakovitch, O.; Garnier, C.; Omanović, D. Organic Copper Speciation by Anodic Stripping Voltammetry in Estuarine Waters with High Dissolved Organic Matter. Front. Chem. 2021, 8, 628749. [Google Scholar] [CrossRef]
- Barrera-Alba, J.J.; Gianesella, S.M.F.; Moser, G.A.O.; Saldanha-Corrêa, F.M.P. Influence of Allochthonous Organic Matter on Bacterioplankton Biomass and Activity in a Eutrophic, Sub-Tropical Estuary. Estuar. Coast. Shelf Sci. 2009, 82, 84–94. [Google Scholar] [CrossRef]
- Jonsson, S.; Andersson, A.; Nilsson, M.B.; Skyllberg, U.; Lundberg, E.; Schaefer, J.K.; Åkerblom, S.; Björn, E. Terrestrial Discharges Mediate Trophic Shifts and Enhance Methylmercury Accumulation in Estuarine Biota. Sci. Adv. 2017, 3, e1601239. [Google Scholar] [CrossRef]
- Wikner, J.; Andersson, A. Increased Freshwater Discharge Shifts the Trophic Balance in the Coastal Zone of the Northern Baltic Sea. Glob. Chang. Biol. 2012, 18, 2509–2519. [Google Scholar] [CrossRef]
- Asmala, E.; Bowers, D.G.; Autio, R.; Kaartokallio, H.; Thomas, D.N. Qualitative Changes of Riverine Dissolved Organic Matter at Low Salinities Due to Flocculation. J. Geophys. Res. Biogeosci. 2014, 119, 1919–1933. [Google Scholar] [CrossRef]
- Bauer, J.E.; Cai, W.-J.; Raymond, P.A.; Bianchi, T.S.; Hopkinson, C.S.; Regnier, P.A.G. The Changing Carbon Cycle of the Coastal Ocean. Nature 2013, 504, 61–70. [Google Scholar] [CrossRef]
- Jilbert, T.; Asmala, E.; Schröder, C.; Tiihonen, R.; Myllykangas, J.-P.; Virtasalo, J.J.; Kotilainen, A.; Peltola, P.; Ekholm, P.; Hietanen, S. Flocculation of Dissolved Organic Matter Controls the Distribution of Iron in Boreal Estuarine Sediments. Biogeosci. Discuss. 2017. [Google Scholar] [CrossRef]
- Sholkovitz, E.R. Flocculation of Dissolved Organic and Inorganic Matter during the Mixing of River Water and Seawater. Geochim. Cosmochim. Acta 1976, 40, 831–845. [Google Scholar] [CrossRef]
- Retelletti Brogi, S.; Casotti, R.; Misson, B.; Balestra, C.; Gonnelli, M.; Vestri, S.; Santinelli, C. DOM Biological Lability in an Estuarine System in Two Contrasting Periods. J. Mar. Sci. Eng. 2021, 9, 172. [Google Scholar] [CrossRef]
- Campbell, B.J.; Kirchman, D.L. Bacterial Diversity, Community Structure and Potential Growth Rates along an Estuarine Salinity Gradient. ISME J. 2013, 7, 210–220. [Google Scholar] [CrossRef]
- Goñi-Urriza, M.S.; Point, D.; Amouroux, D.; Guyoneaud, R.; Donard, O.F.X.; Caumette, P.; Duran, R. Bacterial Community Structure along the Adour Estuary (French Atlantic Coast): Influence of Salinity Gradient versus Metal Contamination. Aquat. Microb. Ecol. 2007, 49, 47–56. [Google Scholar] [CrossRef]
- Mou, X.; Sun, S.; Edwards, R.A.; Hodson, R.E.; Moran, M.A. Bacterial Carbon Processing by Generalist Species in the Coastal Ocean. Nature 2008, 451, 708–711. [Google Scholar] [CrossRef] [PubMed]
- Nelson, C.E.; Wear, E.K. Microbial Diversity and the Lability of Dissolved Organic Carbon. Proc. Natl. Acad. Sci. USA 2014, 111, 7166–7167. [Google Scholar] [CrossRef] [PubMed]
- Ewert, M.; Deming, J.W. Sea Ice Microorganisms: Environmental Constraints and Extracellular Responses. Biology 2013, 2, 603–628. [Google Scholar] [CrossRef]
- Lindh, M.V.; Lefébure, R.; Degerman, R.; Lundin, D.; Andersson, A.; Pinhassi, J. Consequences of Increased Terrestrial Dissolved Organic Matter and Temperature on Bacterioplankton Community Composition during a Baltic Sea Mesocosm Experiment. Ambio 2015, 44 (Suppl. 3), 402–412. [Google Scholar] [CrossRef] [PubMed]
- Luria, C.M.; Amaral-Zettler, L.A.; Ducklow, H.W.; Repeta, D.J.; Rhyne, A.L.; Rich, J.J. Seasonal Shifts in Bacterial Community Responses to Phytoplankton-Derived Dissolved Organic Matter in the Western Antarctic Peninsula. Front. Microbiol. 2017, 8, 2117. [Google Scholar] [CrossRef]
- Sipler, R.E.; Kellogg, C.T.; Connelly, T.L.; Roberts, Q.N.; Yager, P.L.; Bronk, D.A. Microbial Community Response to Terrestrially Derived Dissolved Organic Matter in the Coastal Arctic. Front. Microbiol. 2017, 8, 1018. [Google Scholar] [CrossRef]
- Kirchman, D.L. Growth Rates of Microbes in the Oceans. Annu. Rev. Mar. Sci. 2016, 8, 285–309. [Google Scholar] [CrossRef]
- Stocker, R.; Seymour, J.R.; Samadani, A.; Hunt, D.E.; Polz, M.F. Rapid Chemotactic Response Enables Marine Bacteria to Exploit Ephemeral Microscale Nutrient Patches. Proc. Natl. Acad. Sci. USA 2008, 105, 4209–4214. [Google Scholar] [CrossRef]
- Luo, H.; Moran, M.A. How Do Divergent Ecological Strategies Emerge among Marine Bacterioplankton Lineages? Trends Microbiol. 2015, 23, 577–584. [Google Scholar] [CrossRef]
- Hewson, I.; Fuhrman, J.A. Richness and Diversity of Bacterioplankton Species along an Estuarine Gradient in Moreton Bay, Australia. Appl. Environ. Microbiol. 2004, 70, 3425–3433. [Google Scholar] [CrossRef] [PubMed]
- Salter, I.; Galand, P.E.; Fagervold, S.K.; Lebaron, P.; Obernosterer, I.; Oliver, M.J.; Suzuki, M.T.; Tricoire, C. Seasonal Dynamics of Active SAR11 Ecotypes in the Oligotrophic Northwest Mediterranean Sea. ISME J. 2015, 9, 347–360. [Google Scholar] [CrossRef]
- Herrera, A.; Héry, M.; Stach, J.E.M.; Jaffré, T.; Normand, P.; Navarro, E. Species Richness and Phylogenetic Diversity Comparisons of Soil Microbial Communities Affected by Nickel-Mining and Revegetation Efforts in New Caledonia. Eur. J. Soil Biol. 2007, 43, 130–139. [Google Scholar] [CrossRef]
- Zhou, J.; Xia, B.; Treves, D.S.; Wu, L.-Y.; Marsh, T.L.; O’Neill, R.V.; Palumbo, A.V.; Tiedje, J.M. Spatial and Resource Factors Influencing High Microbial Diversity in Soil. Appl. Environ. Microbiol. 2002, 68, 326–334. [Google Scholar] [CrossRef] [PubMed]
- Coclet, C.; Garnier, C.; Durrieu, G.; Omanovic, D.; D’Onofrio, S.; Le Poupon, C.; Mullot, J.-U.; Briand, J.-F.; Misson, B. Changes in Bacterioplankton Communities Resulting from Direct and Indirect Interactions with Trace Metal Gradients in an Urbanized Marine Coastal Area. Front. Microbiol. 2019, 10, 257. [Google Scholar] [CrossRef]
- Fuhrman, J.A.; Cram, J.A.; Needham, D.M. Marine Microbial Community Dynamics and Their Ecological Interpretation. Nat. Rev. Microbiol. 2015, 13, 133–146. [Google Scholar] [CrossRef]
- Gilbert, J.A.; Steele, J.A.; Caporaso, J.G.; Steinbrück, L.; Reeder, J.; Temperton, B.; Huse, S.; McHardy, A.C.; Knight, R.; Joint, I.; et al. Defining Seasonal Marine Microbial Community Dynamics. ISME J. 2012, 6, 298–308. [Google Scholar] [CrossRef]
- Morris, R.M.; Rappé, M.S.; Connon, S.A.; Vergin, K.L.; Siebold, W.A.; Carlson, C.A.; Giovannoni, S.J. SAR11 Clade Dominates Ocean Surface Bacterioplankton Communities. Nature 2002, 420, 806–810. [Google Scholar] [CrossRef]
- Andrei, A.-Ş.; Salcher, M.M.; Mehrshad, M.; Rychtecký, P.; Znachor, P.; Ghai, R. Niche-Directed Evolution Modulates Genome Architecture in Freshwater Planctomycetes. ISME J. 2019, 13, 1056–1071. [Google Scholar] [CrossRef]
- Huang, X.; Dong, W.; Wang, H.; Feng, Y. Role of Acid/Alkali-Treatment in Primary Sludge Anaerobic Fermentation: Insights into Microbial Community Structure, Functional Shifts and Metabolic Output by High-Throughput Sequencing. Bioresour. Technol. 2018, 249, 943–952. [Google Scholar] [CrossRef]
- Pagnier, I.; Raoult, D.; La Scola, B. Isolation and Characterization of Reyranella massiliensis Gen. Nov., Sp. Nov. from Freshwater Samples by Using an Amoeba Co-Culture Procedure. Int. J. Syst. Evol. Microbiol. 2011, 61, 2151–2154. [Google Scholar] [CrossRef]
- Reddy, B.; Dubey, S.K. River Ganges Water as Reservoir of Microbes with Antibiotic and Metal Ion Resistance Genes: High Throughput Metagenomic Approach. Environ. Pollut. 2019, 246, 443–451. [Google Scholar] [CrossRef] [PubMed]
- Shilei, Z.; Yue, S.; Tinglin, H.; Ya, C.; Xiao, Y.; Zizhen, Z.; Yang, L.; Zaixing, L.; Jiansheng, C.; Xiao, L. Reservoir Water Stratification and Mixing Affects Microbial Community Structure and Functional Community Composition in a Stratified Drinking Reservoir. J. Environ. Manag. 2020, 267, 110456. [Google Scholar] [CrossRef] [PubMed]
- Ávila, M.P.; Brandão, L.P.M.; Brighenti, L.S.; Tonetta, D.; Reis, M.P.; Stæhr, P.A.; Asmala, E.; Amado, A.M.; Barbosa, F.A.R.; Bezerra-Neto, J.F.; et al. Linking Shifts in Bacterial Community with Changes in Dissolved Organic Matter Pool in a Tropical Lake. Sci. Total Environ. 2019, 672, 990–1003. [Google Scholar] [CrossRef] [PubMed]
- Becker, C.; Hughen, K.; Mincer, T.J.; Ossolinski, J.; Weber, L.; Apprill, A. Impact of Prawn Farming Effluent on Coral Reef Water Nutrients and Microorganisms. Aquac. Environ. Interact. 2017, 9, 331–346. [Google Scholar] [CrossRef]
- Bowman, J.P. Out From the Shadows—Resolution of the Taxonomy of the Family Cryomorphaceae. Front. Microbiol. 2020, 11, 795. [Google Scholar] [CrossRef]
- Chen, S.; Wang, P.; Liu, H.; Xie, W.; Wan, X.S.; Kao, S.-J.; Phelps, T.J.; Zhang, C. Population Dynamics of Methanogens and Methanotrophs along the Salinity Gradient in Pearl River Estuary: Implications for Methane Metabolism. Appl. Microbiol. Biotechnol. 2020, 104, 1331–1346. [Google Scholar] [CrossRef]
- Lee, D.-H.; Cha, C.-J. Flavihumibacter sediminis sp. Nov., Isolated from Tidal Flat Sediment. Int. J. Syst. Evol. Microbiol. 2016, 66, 4310–4314. [Google Scholar] [CrossRef]
- Paver, S.F.; Muratore, D.; Newton, R.J.; Coleman, M.L. Reevaluating the Salty Divide: Phylogenetic Specificity of Transitions between Marine and Freshwater Systems. mSystems 2018, 3, e00232-18. [Google Scholar] [CrossRef] [PubMed]
- Saw, J.H.W.; Yuryev, A.; Kanbe, M.; Hou, S.; Young, A.G.; Aizawa, S.-I.; Alam, M. Complete Genome Sequencing and Analysis of Saprospira Grandis Str. Lewin, a Predatory Marine Bacterium. Stand Genom. Sci. 2012, 6, 84–93. [Google Scholar] [CrossRef]
- Zhang, R.; Liu, W.; Liu, Y.; Zhang, H.; Zhao, Z.; Zou, L.; Shen, Y.; Lan, W.-S. Impacts of Anthropogenic Disturbances on Microbial Community of Coastal Waters in Shenzhen, South China. Ecotoxicology 2021, 30, 1652–1661. [Google Scholar] [CrossRef] [PubMed]
- Alteio, L.V.; Schulz, F.; Seshadri, R.; Varghese, N.; Rodriguez-Reillo, W.; Ryan, E.; Goudeau, D.; Eichorst, S.A.; Malmstrom, R.R.; Bowers, R.M.; et al. Complementary Metagenomic Approaches Improve Reconstruction of Microbial Diversity in a Forest Soil. mSystems 2020, 5, e00768-19. [Google Scholar] [CrossRef] [PubMed]
- Dixon, J.L.; Sargeant, S.; Nightingale, P.D.; Colin Murrell, J. Gradients in Microbial Methanol Uptake: Productive Coastal Upwelling Waters to Oligotrophic GyRes in the Atlantic Ocean. ISME J. 2013, 7, 568–580. [Google Scholar] [CrossRef] [PubMed]
- Eyice, Ö.; Namura, M.; Chen, Y.; Mead, A.; Samavedam, S.; Schäfer, H. SIP Metagenomics Identifies Uncultivated Methylophilaceae as Dimethylsulphide Degrading Bacteria in Soil and Lake Sediment. ISME J. 2015, 9, 2336–2348. [Google Scholar] [CrossRef] [PubMed]
- Kesy, K.; Oberbeckmann, S.; Kreikemeyer, B.; Labrenz, M. Spatial Environmental Heterogeneity Determines Young Biofilm Assemblages on Microplastics in Baltic Sea Mesocosms. Front. Microbiol. 2019, 10, 1665. [Google Scholar] [CrossRef] [PubMed]
- Rambo, I.M.; Dombrowski, N.; Constant, L.; Erdner, D.; Baker, B.J. Metabolic Relationships of Uncultured Bacteria Associated with the Microalgae Gambierdiscus. Environ. Microbiol. 2020, 22, 1764–1783. [Google Scholar] [CrossRef] [PubMed]
- Shao, Q.; Lin, Z.; Zhou, C.; Zhu, P.; Yan, X. Succession of Bacterioplankton Communities over Complete Gymnodinium-Diatom Bloom Cycles. Sci. Total Environ. 2020, 709, 135951. [Google Scholar] [CrossRef] [PubMed]
- Silva, S.G.; Lago-Lestón, A.; Costa, R.; Keller-Costa, T. Draft Genome Sequence of Sphingorhabdus Sp. Strain EL138, a Metabolically Versatile Alphaproteobacterium Isolated from the Gorgonian Coral Eunicella Labiata. Genome Announc. 2018, 6, e00142-18. [Google Scholar] [CrossRef]
- Cottrell, M.T.; Kirchman, D.L. Transcriptional Control in Marine Copiotrophic and Oligotrophic Bacteria with Streamlined Genomes. Appl. Environ. Microbiol. 2016, 82, 6010–6018. [Google Scholar] [CrossRef]
- Gilbert, J.A.; Field, D.; Swift, P.; Newbold, L.; Oliver, A.; Smyth, T.; Somerfield, P.J.; Huse, S.; Joint, I. The Seasonal Structure of Microbial Communities in the Western English Channel. Environ. Microbiol. 2009, 11, 3132–3139. [Google Scholar] [CrossRef]
- Ho, A.; Di Lonardo, D.P.; Bodelier, P.L.E. Revisiting Life Strategy Concepts in Environmental Microbial Ecology. FEMS Microbiol. Ecol. 2017, 93, fix006. [Google Scholar] [CrossRef] [PubMed]
- Carlström, C.I.; Lucas, L.N.; Rohde, R.A.; Haratian, A.; Engelbrektson, A.L.; Coates, J.D. Characterization of an Anaerobic Marine Microbial Community Exposed to Combined Fluxes of Perchlorate and Salinity. Appl. Microbiol. Biotechnol. 2016, 100, 9719–9732. [Google Scholar] [CrossRef] [PubMed]
- Chouari, R.; Le Paslier, D.; Daegelen, P.; Ginestet, P.; Weissenbach, J.; Sghir, A. Novel Predominant Archaeal and Bacterial Groups Revealed by Molecular Analysis of an Anaerobic Sludge Digester. Environ. Microbiol. 2005, 7, 1104–1115. [Google Scholar] [CrossRef] [PubMed]
- Gonçalves Pessoa, R.B.; de Oliveira, W.F.; Marques, D.S.C.; dos Santos Correia, M.T.; de Carvalho, E.V.M.M.; Coelho, L.C.B.B. The Genus Aeromonas: A General Approach. Microb. Pathog. 2019, 130, 81–94. [Google Scholar] [CrossRef]
- Herrmann, M.; Wegner, C.-E.; Taubert, M.; Geesink, P.; Lehmann, K.; Yan, L.; Lehmann, R.; Totsche, K.U.; Küsel, K. Predominance of Cand. Patescibacteria in Groundwater Is Caused by Their Preferential Mobilization From Soils and Flourishing Under Oligotrophic Conditions. Front. Microbiol. 2019, 10, 1407. [Google Scholar] [CrossRef]
- Hu, Z.-Y.; Wang, Y.-Z.; Im, W.-T.; Wang, S.-Y.; Zhao, G.-P.; Zheng, H.-J.; Quan, Z.-X. The First Complete Genome Sequence of the Class Fimbriimonadia in the Phylum Armatimonadetes. PLoS ONE 2014, 9, e100794. [Google Scholar] [CrossRef]
- Puig-Castellví, F.; Cardona, L.; Bouveresse, D.J.-R.; Cordella, C.B.Y.; Mazéas, L.; Rutledge, D.N.; Chapleur, O. Assessment of the Microbial Interplay during Anaerobic Co-Digestion of Wastewater Sludge Using Common Components Analysis. PLoS ONE 2020, 15, e0232324. [Google Scholar] [CrossRef]
- Shin, B.; Kim, M.; Zengler, K.; Chin, K.-J.; Overholt, W.A.; Gieg, L.M.; Konstantinidis, K.T.; Kostka, J.E. Anaerobic Degradation of Hexadecane and Phenanthrene Coupled to Sulfate Reduction by Enriched Consortia from Northern Gulf of Mexico Seafloor Sediment. Sci. Rep. 2019, 9, 1239. [Google Scholar] [CrossRef]
- Alonso-Sáez, L.; Díaz-Pérez, L.; Morán, X.A.G. The Hidden Seasonality of the Rare Biosphere in Coastal Marine Bacterioplankton. Environ. Microbiol. 2015, 17, 3766–3780. [Google Scholar] [CrossRef]
- Chen, L.; Hu, B.X.; Dai, H.; Zhang, X.; Xia, C.-A.; Zhang, J. Characterizing Microbial Diversity and Community Composition of Groundwater in a Salt-Freshwater Transition Zone. Sci. Total Environ. 2019, 678, 574–584. [Google Scholar] [CrossRef]
- Delacuvellerie, A.; Cyriaque, V.; Gobert, S.; Benali, S.; Wattiez, R. The Plastisphere in Marine Ecosystem Hosts Potential Specific Microbial Degraders Including Alcanivorax Borkumensis as a Key Player for the Low-Density Polyethylene Degradation. J. Hazard. Mater. 2019, 380, 120899. [Google Scholar] [CrossRef]
- Du, Z.-J.; Wang, Z.-J.; Zhao, J.-X.; Chen, G.-J. Woeseia Oceani Gen. Nov., Sp. Nov., a Chemoheterotrophic Member of the Order Chromatiales, and Proposal of Woeseiaceae Fam. Nov. Int. J. Syst. Evol. Microbiol. 2016, 66, 107–112. [Google Scholar] [CrossRef] [PubMed]
- Kim, J.-G.; Gwak, J.-H.; Jung, M.-Y.; An, S.-U.; Hyun, J.-H.; Kang, S.; Rhee, S.-K. Distinct Temporal Dynamics of Planktonic Archaeal and Bacterial Assemblages in the Bays of the Yellow Sea. PLoS ONE 2019, 14, e0221408. [Google Scholar] [CrossRef] [PubMed]
- Kwon, K.K.; Lee, H.-S.; Yang, S.H.; Kim, S.-J. Kordiimonas gwangyangensis Gen. Nov., sp. Nov., a Marine Bacterium Isolated from Marine Sediments That Forms a Distinct Phyletic Lineage (Kordiimonadales Ord. Nov.) in the ‘Alphaproteobacteria’. Int. J. Syst. Evol. Microbiol. 2005, 55, 2033–2037. [Google Scholar] [CrossRef] [PubMed]
- Nakajima, Y.; Yoshizawa, S.; Park, S.; Kumagai, Y.; Wong, S.-K.; Ogura, Y.; Hayashi, T.; Kogure, K. Draft Genome Sequence of Rubricoccus Marinus SG-29T, a Marine Bacterium within the Family Rhodothermaceae, Which Contains Two Different Rhodopsin Genes. Genome Announc. 2017, 5, e00990-17. [Google Scholar] [CrossRef]
- Tourova, T.P.; Spiridonova, E.M.; Berg, I.A.; Slobodova, N.V.; Boulygina, E.S.; Sorokin, D.Y.Y. Phylogeny and Evolution of the Family Ectothiorhodospiraceae Based on Comparison of 16S RRNA, CbbL and NifH Gene Sequences. Int. J. Syst. Evol. Microbiol. 2007, 57, 2387–2398. [Google Scholar] [CrossRef]
- Wei, Y.; Mao, H.; Wang, K.; Yao, H.; Zhang, Y.; Cao, J.; Xie, Z.; Fang, J. Algoriphagus Litoralis Sp. Nov., Isolated from the Junction between the Ocean and a Freshwater Lake. Antonie Van Leeuwenhoek 2019, 112, 1545–1552. [Google Scholar] [CrossRef]
- León, M.J.; Rodríguez-Olmos, Á.; Sánchez-Porro, C.; López-Pérez, M.; Rodríguez-Valera, F.; Soliveri, J.; Ventosa, A.; Copa-Patiño, J.L. Spiribacter Curvatus Sp. Nov., a Moderately Halophilic Bacterium Isolated from a Saltern. Int. J. Syst. Evol. Microbiol. 2015, 65, 4638–4643. [Google Scholar] [CrossRef]
- Mußmann, M.; Pjevac, P.; Krüger, K.; Dyksma, S. Genomic Repertoire of the Woeseiaceae/JTB255, Cosmopolitan and Abundant Core Members of Microbial Communities in Marine Sediments. ISME J. 2017, 11, 1276–1281. [Google Scholar] [CrossRef]
- Baquiran, J.I.P.; Nada, M.A.L.; Posadas, N.; Manogan, D.P.; Cabaitan, P.C.; Conaco, C. Population Structure and Microbial Community Diversity of Two Common Tetillid Sponges in a Tropical Reef Lagoon. PeerJ 2020, 8, e9017. [Google Scholar] [CrossRef]
- Krüger, K.; Chafee, M.; Ben Francis, T.; Glavina del Rio, T.; Becher, D.; Schweder, T.; Amann, R.I.; Teeling, H. In Marine Bacteroidetes the Bulk of Glycan Degradation during Algae Blooms Is Mediated by Few Clades Using a Restricted Set of Genes. ISME J. 2019, 13, 2800–2816. [Google Scholar] [CrossRef]
- Valdespino-Castillo, P.M.; Bautista-García, A.; Favoretto, F.; Merino-Ibarra, M.; Alcántara-Hernández, R.J.; Pi-Puig, T.; Castillo, F.S.; Espinosa-Matías, S.; Holman, H.-Y.; Blanco-Jarvio, A. Interplay of Microbial Communities with Mineral Environments in Coralline Algae. Sci. Total Environ. 2021, 757, 143877. [Google Scholar] [CrossRef] [PubMed]
- Bacosa, H.P.; Erdner, D.L.; Rosenheim, B.E.; Shetty, P.; Seitz, K.W.; Baker, B.J.; Liu, Z. Hydrocarbon Degradation and Response of Seafloor Sediment Bacterial Community in the Northern Gulf of Mexico to Light Louisiana Sweet Crude Oil. ISME J. 2018, 12, 2532–2543. [Google Scholar] [CrossRef]
- Liew, K.J.; Teo, S.C.; Shamsir, M.S.; Sani, R.K.; Chong, C.S.; Chan, K.-G.; Goh, K.M. Complete Genome Sequence of Rhodothermaceae Bacterium RA with Cellulolytic and Xylanolytic Activities. 3 Biotech 2018, 8, 376. [Google Scholar] [CrossRef]
- Fan, N.-S.; Qi, R.; Huang, B.-C.; Jin, R.-C.; Yang, M. Factors Influencing Candidatus Microthrix Parvicella Growth and Specific Filamentous Bulking Control: A Review. Chemosphere 2020, 244, 125371. [Google Scholar] [CrossRef] [PubMed]
- Müller, F.D.; Beck, S.; Strauch, E.; Linscheid, M.W. Bacterial Predators Possess Unique Membrane Lipid Structures. Lipids 2011, 46, 1129–1140. [Google Scholar] [CrossRef] [PubMed]
- Williams, H.N.; Chen, H. Environmental Regulation of the Distribution and Ecology of Bdellovibrio and Like Organisms. Front. Microbiol. 2020, 11, 2670. [Google Scholar] [CrossRef]
- Johnke, J.; Fraune, S.; Bosch, T.C.G.; Hentschel, U.; Schulenburg, H. Bdellovibrio and Like Organisms Are Predictors of Microbiome Diversity in Distinct Host Groups. Microb. Ecol. 2020, 79, 252–257. [Google Scholar] [CrossRef]
- Cram, J.A.; Parada, A.E.; Fuhrman, J.A. Dilution Reveals How Viral Lysis and Grazing Shape Microbial Communities. Limnol. Oceanogr. 2016, 61, 889–905. [Google Scholar] [CrossRef]





Disclaimer/Publisher’s Note: The statements, opinions and data contained in all publications are solely those of the individual author(s) and contributor(s) and not of MDPI and/or the editor(s). MDPI and/or the editor(s) disclaim responsibility for any injury to people or property resulting from any ideas, methods, instructions or products referred to in the content. |
© 2023 by the authors. Licensee MDPI, Basel, Switzerland. This article is an open access article distributed under the terms and conditions of the Creative Commons Attribution (CC BY) license (https://creativecommons.org/licenses/by/4.0/).
Share and Cite
Navarro, E.; Santinelli, C.; Retelletti Brogi, S.; Durrieu, G.; Radakovitch, O.; Garnier, C.; Misson, B. Prokaryotic Responses to Estuarine Coalescence Contribute to Planktonic Community Assembly in a Mediterranean Nutrient-Rich Estuary. J. Mar. Sci. Eng. 2023, 11, 933. https://doi.org/10.3390/jmse11050933
Navarro E, Santinelli C, Retelletti Brogi S, Durrieu G, Radakovitch O, Garnier C, Misson B. Prokaryotic Responses to Estuarine Coalescence Contribute to Planktonic Community Assembly in a Mediterranean Nutrient-Rich Estuary. Journal of Marine Science and Engineering. 2023; 11(5):933. https://doi.org/10.3390/jmse11050933
Chicago/Turabian StyleNavarro, Elisabeth, Chiara Santinelli, Simona Retelletti Brogi, Gaël Durrieu, Olivier Radakovitch, Cédric Garnier, and Benjamin Misson. 2023. "Prokaryotic Responses to Estuarine Coalescence Contribute to Planktonic Community Assembly in a Mediterranean Nutrient-Rich Estuary" Journal of Marine Science and Engineering 11, no. 5: 933. https://doi.org/10.3390/jmse11050933
APA StyleNavarro, E., Santinelli, C., Retelletti Brogi, S., Durrieu, G., Radakovitch, O., Garnier, C., & Misson, B. (2023). Prokaryotic Responses to Estuarine Coalescence Contribute to Planktonic Community Assembly in a Mediterranean Nutrient-Rich Estuary. Journal of Marine Science and Engineering, 11(5), 933. https://doi.org/10.3390/jmse11050933

