Abstract
Coastal regions worldwide face increasing air pollution due to maritime activities. This technical note focuses on assessing the air pollution in the Daesan port area, Republic of Korea, using hourly emission measurements. Leveraging Automatic Identification System (AIS) data, we estimate vessel-induced air pollutant emissions and correlate them with real-time measurements. Vessel navigational statuses are categorized from the AIS data, enabling an estimation of fuel oil consumption. Random Forest models predict specific fuel oil consumption and maximum continuous ratings for vessels with unknown engine details. Using emission factors, we calculate the emissions (CO2, NO2, SO2, PM-10, and PM-2.5) from vessels visiting the port. These estimates are compared with actual air pollutant concentrations, revealing a qualitative relationship with an average correlation coefficient of approximately 0.33.
1. Introduction
1.1. Research Background
Seaborne trade is a crucial component of global logistics, accounting for over 80% of the world’s trade volume. However, it is also a significant contributor to greenhouse gas emissions, a primary driver of climate change and global warming. According to the International Maritime Organization [1], the shipping industry was responsible for approximately 2.89% of global greenhouse gas emissions in 2018. With the continued growth in maritime shipping demand, emissions from this sector have been on the rise. This poses a formidable challenge for the shipping industry, which must find ways to reduce air pollution while maintaining its crucial role in global trade.
The industry’s efforts to reduce gas emissions are evident in the increasing orders for eco-friendly ships. As indicated by the IMO greenhouse gas report [2], the shipping industry currently generates a staggering 10 billion tons of gas emissions annually. Consequently, the IMO introduced new emission regulations that lowered the upper limit of vessel fuel sulfur dioxide to be 0.5% (down from 3.5%) under the IMO 2020 regulation at the Maritime International Convention for the Prevention of Marine Pollution from Ships (MARPOL). This regulation aimed at reducing sulfur dioxide emissions by 70% compared to 2020 levels [3].
Notably, vessel traffic is a primary source of air pollutant emissions in nearshore areas [4]. Emissions from ships passing through coastal waters are the leading cause of air pollution in port areas. The primary air pollutant emissions associated with vessel traffic include carbon monoxide, carbon dioxide, sulfur dioxide, nitrogen dioxide, and fine particulate matter. Both the European Union and the United States have established emission control areas (ECAs) that mandate sulfur dioxide levels be below 0.1% in near-shore areas. China and Hong Kong have also implemented emission control boundaries along their shores [5]. According to the National Institute of Environmental Research [6], the air pollutant emissions amounts in port areas often surpass those on land. For instance, in Busan, South Korea’s largest container port city, vessels are responsible for 71% of the sulfur compounds and 39% of the nitrogen compounds emitted. Therefore, quantifying port air pollution and analyzing the factors affecting it, particularly using ship operational data, is a crucial and meaningful research endeavor.
This manuscript proposes a novel method for estimating vessel-induced air pollutant emissions by utilizing automatic identification system (AIS) data, which provides real-time voyage information. Ships emit toxic air pollutant compounds when their engines and generators are operational. According to Kim & Eom [7], the quantity of air pollutant emissions and the fuel consumption can be modeled based on the voyage status, such as the engine and generator operation rates.
The amount of air pollutant emissions is influenced by the fuel consumption during the engine’s combustion process. Fuel consumption varies based on the engine’s operation profile, which in turn depends on the voyage mode, whether it is sea-going, port maneuvering, anchorage, or berth mode. The engine operation profile is derived from the voyage status contained in the AIS data. Hence, the predominant approach for predicting air pollutant emissions is to leverage the ship’s AIS data, which includes real-time voyage information, such as speed, coordinates, and heading angles [8].
This study proposes and implements a method for quantifying the air pollutant emissions attributed to ship traffic voyages. Real-time dynamic trajectory and engine usage data from AIS were employed to model the air pollutant emissions resulting from a ship’s voyage. The central hypothesis is that the air pollutant emissions from ship traffic contribute significantly to the overall air pollutant emissions in port areas. The proposed method estimated air pollutant emissions from vessel traffic based on vessel voyage data and compared these predictions with actual emission measurements at the port. To validate the proposed method, one month of historical AIS data and port air pollutant emission measurement data were used, with a case study conducted in the Daesan port area for a qualitative comparison between the estimations and measurements of air pollutant concentrations.
1.2. Literature Review
In this subsection, we delve into the relevant literature regarding ship fuel consumption prediction methods and the impact of ship emissions, offering an overview of our study in relation to this body of research.
Physical modeling stands as a widely adopted approach for estimating ship fuel consumption. To validate the effectiveness of optimal route algorithms for ships, it is essential to develop fuel consumption estimation models. Lin et al. [9] estimated fuel consumption by utilizing engine data specific to a container vessel and the specific fuel consumption rate outlined by the International Organization for Standardization (ISO) for container ships, specifically for validating weather routing algorithms. Veneti et al. [10] and Vettor & Soares [11] estimated fuel consumption by considering the engine output and specific fuel oil consumption (SFOC) information of a target ship. Kim & Roh [12] proposed a fuel consumption estimation method that integrates ISO 15016:20215. Their method considered additional resistance due to maritime conditions, affecting a ship’s speed and output, and subsequently predicted fuel consumption. However, it exhibited higher accuracy in favorable maritime conditions, with significant errors during severe weather. Miola & Ciuffo [13] utilized SFOC information, fuel oil consumption calculation procedures, and emission factors from the IMO to estimate fuel oil consumption, acknowledging the potential significance of speed and acceleration profiles for different routes. Yet, they recognized the limitations in the research results, underscoring the need for diverse data sources.
Chen et al. [14] estimated ship emissions for the Tianjin port, China, using AIS data. They computed the load coefficient of a ship’s main engine based on collected data and the ship speed from AIS data, developing an emission estimation model that accounted for operating time coefficients. Wang et al. [15] utilized the least absolute shrinkage and selection operator (LASSO) regression algorithm to analyze the correlation between ship operation data, weather data, and fuel consumption. They verified the model’s performance by comparing it with actual fuel consumption data.
Further exploring fuel consumption estimation, Ahlgren et al. [16], Gkerekos et al. [17], and Uyanık et al. [18] proposed models using machine learning algorithms, particularly the data collected from noon reports. Gkerekos et al. [17] compared models designed with noon report data and automated data logging & monitoring (ADLM) system data, highlighting the improved accuracy derived from the ADLM data. Tarelko & Rudzki [19] and Tran [20] predicted ship fuel consumption using artificial neural network (ANN)-based algorithms targeting specific ship types. La Ferlita et al. [21] compared fuel consumption predictions between a deep neural network (DNN) model, enhancing the learning capability of the ANN algorithm, and a simplified naval architecture method (SNAM) model. While the DNN model generally aligned well with actual fuel consumption, the SNAM method exhibited more favorable predictions for container ships and general cargo ships. These studies incorporated factors such as ship drift, cargo information, and marine environmental resistance but used fixed values for engine RPM, output, and SFOC. Chen et al. [22] applied support vector regression (SVR), ridge regression, random forest, and ANN algorithms to predict fuel consumption, underscoring the impact of low-precision weather information on prediction accuracy. Panapakidis et al. [23] proposed a deep learning-based prediction model, aimed at predicting the fuel consumption of vessels one day in advance, considering factors such as the ship speed, engine operating time, ship weight, and remaining distance.
Turning to the environmental impact of ship emissions, Saxe & Larsen [24] conducted research to assess the atmospheric consequences of ship emissions. They made assumptions concerning the gross tonnage and main engine load, defined the energy consumption, and established emission factors to calculate the emitted pollutants. Their study suggested that the nitrogen oxides emitted from ships could affect the health of people residing near Danish ports, even if the proportion of particulate matter 10 (PM-10) generated by ships was relatively small. Corbett et al. [25] assumed that emissions from ships were uniformly distributed monthly, taking into account ship characteristics and traffic density, emphasizing that such emissions could increase particulate matter 2.5 (PM-2.5) concentrations, potentially leading to cardiovascular and respiratory diseases in affected individuals. Matthias et al. [26] made assumptions about ship routes and applied specific engine output and emission coefficients to analyze air pollution, highlighting ship emissions’ influence on coastal air pollution, particularly concerning secondary aerosols.
Chatzinikolaou et al. [27] and Tzannatos [28] conducted a study on the emissions’ impact of ships in the Piraeus port, Greece. They considered the characteristics of ships entering the port, calculated engine load rates accounting for distance, berthing time, and season, and applied emission coefficients for various pollutants to analyze external effects. The results of their research indicated impacts on human health, with limitations noted in calculating emissions considering actual operational data and ship fuel types. Investigating the air pollution caused by ships in ports, Ballini & Bozzo [29] analyzed the impact from the perspective of external health costs, making assumptions about the sulfur content in engines for cruise ships. Aksoyoglu et al. [30] employed comprehensive air quality models and advanced research weather research and forecasting models, while Jonson et al. [31] used the European monitoring and evaluation program atmospheric quality model to calculate emissions, uncovering the significant impact of emissions near the coast. Ytreberg et al. [32] assessed the damage costs based on the estimated annual fuel consumption for Roll-on Roll-off Passenger (RoPax) ships, concluding that they influence the atmospheric impact in the Baltic Sea. He et al. [33] proposed an algorithm to analyze the impact of ship emissions using the Gaussian CALPUFF diffusion model and AIS data. This algorithm improves the speed of calculation, and when applied to the Huangpu River, it was proven that the accuracy is not lower than that of the existing algorithm. Furthermore, He et al. [34] presented an algorithm to measure air pollutant emissions considering various wind directions, and studied pollutant emissions and diffusion according to wind direction. It was found that the diffusion of pollutants is affected by the wind speed and direction, and it was analyzed that ship emissions have a long-term impact on the air quality around waterways.
Our study adapts existing methodologies to assess vessel-related air pollutant emissions in Daesan port, utilizing AIS data and daily air pollutant measurements for a comprehensive evaluation.
1.3. Problem Definition
The primary objective of this research is to propose an innovative method for quantifying the impact of vessel traffic on the air quality in the nearshore port area. The central research problem revolves around quantifying the cumulative air pollutant emissions resulting from vessel traffic and comparing them with the air quality measurement data collected from the onshore port observation station. Our hypothesis posits that the total quantity of air pollutant emissions in the port area directly correlates with the volume of vessel traffic passing through the sea off the target port. The summation of air pollutant emissions attributed to vessel traffic can be defined through Equations (1) and (2).
Here, i represents vessel identification, t refers to the time when the speed and the location are recorded in the AIS data during the voyage. The emission factor refers to the emission content in the fuel, and fuel consumption signifies the total usage at a specific time (t). Specific fuel oil consumption represents the amount of fuel (usually in grams or kilograms) consumed by a ship’s engine to produce one unit of power over a certain period, typically expressed in grams or kilograms per kilowatt-hour (g/kWh or kg/kWh).
This research focuses on the Daesan port, situated in the West Sea (Yellow Sea) of South Korea, as the target port. Figure 1 illustrates its precise location. The Daesan Port is home to chemical products carried by Tanker-type vessels and containers carried by Cargo-type vessels, as outlined in Table 1. Additionally, the sea off Daesan Port witnesses not only the traffic heading to Daesan Port but also ships en route to Pyeongtaek port.
Figure 1.
(a,b) Geographic description of Daesan port, South Korea (Purple: Maritime Boundaries of South Korea).
Table 1.
Brief description of Daesan port piers’ capacities.
To analyze the correlation between the air pollutant emissions caused by vessel traffic and the real-measurement data from the observation station, two datasets were employed. The first dataset encompassed the Automatic Identification System (AIS) data containing voyage records, including the coordinates (latitude, longitude), speed over ground, and destination. The AIS data was sourced from the Vessel Traffic Service (VTS) and covers a 100 km radius area of the Daesan Port in South Korea. The second dataset comprised the air pollutant emission measurement data, acquired by the on-land emission measurement station. This data provided the hourly average values of air pollutant emissions and was categorized into carbon emissions, nitrogen, sulfur, and fine dust particulate matters. Both datasets spanned from 1–28 February 2022, with further details provided in Section 2.2.
2. Materials and Methods
In this section, we present an in-depth introduction to the data sources and various techniques employed in this study.
2.1. Research Flow
The research flow, depicted in Figure 2, outlines the entire process of this study. It commenced with the collection of several data sources, including the automatic identification system (AIS), ship particulars, Port Management Information System (Port-MIS), and air pollution measurement data. Subsequently, as detailed in Section 2.3, the statuses of vessels’ navigation were defined and categorized based on AIS and Port-MIS data. These statuses, in conjunction with relevant algorithms, were then used to calculate vessel fuel oil consumption (FOC). Specifically, the specific fuel oil consumption (SFOC) and maximum continuous rating (MCR) of the main engine (M/E) were estimated using a random forest model. The FOC of vessels was then leveraged to calculate the air pollutants, such as the NO2, SO2, CO, Particulate Matter (PM)-2.5, and PM-10, based on the type of bunkers used, which may include heavy fuel oil (HFO) and marine gas oil (MGO). Finally, this process culminated in a comparison of the air pollution measurement data, provided by the Korean government’s open data source, with the calculated vessel-related air pollutant emissions, allowing for further analysis.
Figure 2.
Research flow.
2.2. Data Description
This subsection provides a detailed description of the data sources utilized in this technical study, including the terrestrial AIS, ship particulars, Port-MIS, and air pollution measurement data.
2.2.1. Automatic Identification System (AIS)
The automatic identification system (AIS) on ships is a mandated navigational equipment that broadcasts various information of the ship, including its positions, speed over ground (SoG), heading, estimated time of arrival, and more. It also receives similar data from nearby vessels. AIS signals typically have a range of about 40 nautical miles (74 km), allowing both vessels and coastal stations to access this data, referred to as terrestrial AIS [35]. In this study, we collected and preprocessed terrestrial AIS data from the Daesan vessel traffic service (VTS) and the Korea Coast Guard. Table 2 provides a breakdown of the components of AIS data.
Table 2.
Automatic Identification System (AIS) data.
The AIS data used in this research, collected in February 2022, consisted of 3,152,360 rows. Since AIS data is typically updated and recorded in seconds, it provides valuable insights into vessel traffic by tracking and monitoring the changes in vessel positions and speeds within a port area. We utilized this data to categorize the statuses of vessels based on the ways in which they consume fuel oil differently, aiding in the calculation of the total emissions emitted by vessels. Details on the description and algorithms used to define these statuses are presented in Section 2.3.
2.2.2. Ship Particulars
Ship particulars data played a crucial role in defining the specific fuel oil consumption (SFOC) and maximum continuous rating (MCR) for vessels, key factors in estimating their fuel oil consumption. These data encompassed essential information such as the maximum speed, main engine type, and ship dimensions, including the length overall (LOA), deadweight tonnage, depth, and width. Given the widespread availability of these data online, the authors utilized web crawling techniques to gather data from sources like MarineTraffic and FleetMon [36,37].
2.2.3. Port Management Information System
The Port Management Information System (Port-MIS) is an electronic information system related to the port operations managed and operated by the Ministry of Oceans and Fisheries of the Republic of Korea. The government system provides authorized access to ship arrival and departure declaration reports, which are mandated by national law for vessels entering or leaving ports in the territory. These reports include information such as the number of times a vessel entered the port during a given period (usually reset when the year has changed), its duration of stay, and the times of its entry and departure. These reports were instrumental in distinguishing ship navigational statuses and traffic. A sample of the Port-MIS data is presented in Table 3.
Table 3.
Port-MIS data sample.
2.2.4. Air Pollution Measurement
The air pollutant emission measurement data was obtained from ‘Air Korea’ [38], operated by the Ministry of Environment. This platform shares real-time air pollutant emission data with the public for research purposes, providing daily hourly-based measurements of various harmful pollutants, including sulfur dioxide (SO2), carbon monoxide (CO), nitrogen dioxide (NO2), particulate matter with a diameter of 10 μm or less (PM-10), and particulate matter with a diameter of 2.5 μm or less (PM-2.5). Both particulate matters are created when air pollutants mix with airborne substances. The air pollutant emission data of the port was collected over a one-month period as actual data for comparison with the proposed AIS-based vessel traffic-induced air pollution prediction model.
The hourly air pollutant measurement system generates this air pollutant data, referred to as the National Ambient Air Quality Monitoring Information System (NAMIS). This system comprises both a local measurement station and a NAMIS web server. The local measurement station samples the air and analyzes air pollutant emissions every minute, with one-hour average values subsequently uploaded to the NAMIS.
The port area holds a unique status in terms of its air quality management, as the presence of vessels results in harsher air pollution compared to inland areas. The South Korean government actively manages and provides information about air pollutants in ports, making measurement data publicly available. Table 4 outlines the regulatory limits for air pollutant emissions in port areas. If observed air pollutant emissions exceed these regulations, the Korean government issues notifications to residents near the port, restricting movement and outdoor activities. The use of AIS data to predict future ship movements opens the possibility of refining the criteria for when air pollution is most likely to occur.
Table 4.
The regulation for the air pollutant emissions in port areas.
This study’s objective is to assess the impact of the air pollutant emissions resulting from vessel movements, using real-time air pollutant measurement data obtained from the air pollution measurement station in the Daesan port. Figure 3 displays the location of the Daesan port air pollutant emission measurement station, represented by the yellow circle in the national ambient air quality monitoring information system. Situated on the right side of the main port, the station is positioned at latitude 37.012839° and longitude 126.426690°, as depicted in Figure 3.
Figure 3.
Location of air pollutant emission measurement station.
Geographically, the Daesan port is situated in the southern part of the West Sea on South Korea’s west coast. Two primary vessel traffic streams are evident. The first stream comprises vessels heading for the Daesan port, while the second stream consists of vessels bound for the Pyeongtaek port, located on the east side of the Daesan port, as illustrated in Figure 4. The Daesan port features land to the south and a coastline to the north, with the measurement station positioned on the right side of the port. The measurement of the air pollution at the station is mainly contributed to by the horizontal spreading of the ship’s plume that is caused by the regional and synoptic atmospheric circulation and diffusion phenomenons.
Figure 4.
Vessel traffic in Daesan port.
2.3. Vessel Navigational Status Categorization
The categorization of vessel navigational statuses was based on data from the AIS and the Port-MIS. This classification is crucial because vessels consume bunker oil differently depending on their navigational status. Figure 5 provides a simplified illustration of the vessel’s journey, starting with its arrival and ending with its departure from the port.
Figure 5.
Process of vessel port entering, staying, and leaving ports.
In the initial phase, a vessel enters the port area to berth, where it may need to wait for an available berth if the preceding ship has not yet departed. Subsequently, it may anchor in a government-designated zone while waiting for a berth to become available. Depending on the vessel’s size and type, it may anchor in the anchorage or proceed directly to the berth. As the vessel approaches the berth, local pilots, experts in navigating the port’s waters, are often picked up. Tugboats may also be employed to assist in maneuvering particularly heavy and large vessels within narrow channels. After successfully berthing, the vessel is securely moored.
Once moored, cargo operations commence. The loading and unloading of containers, bulk cargo, chemical products, or other goods occurs using specialized equipment and labor. The loading and unloading activities continue throughout the vessel’s stay in port. When cargo operations are complete, the vessel prepares to leave the port. Pilots and tugboats may again be used to ensure a safe departure from the berth and navigation through the port’s waters. The local pilot, if utilized, disembarks once the vessel is safely in open waters. The vessel then accelerates in open seas, heading toward its next destination.
Ship statuses can be categorized into several categories. For ‘Merchant Ships’, which are primarily involved in transporting cargo, six statuses are defined: ‘anchoring’, ‘arriving’, ‘departing’, ‘on berth’, ‘sailing (before arrival)’, and ‘sailing (passing by)’. For ‘Supporting Ships’, which assist Merchant Ships in their safe port entry and departure, two categories are established: ‘engine using’ and ‘engine stop’.
As mentioned earlier, a vessel’s fuel oil consumption (FOC) is influenced by the amount and status of time its engines are in use, as different navigational statuses require varying levels of bunker oil consumption. Most vessels are equipped with at least two types of engines: the main engine (M/E) for propulsion and generator engines (G/Es) for electricity supply. FOC calculations should be differentiated based on the vessel’s navigational status.
In Table 5, a total of eight statuses are illustrated for both Merchant and Supporting ships. Merchant Ships can have up to six statuses during their voyages:
Table 5.
Status categorization.
- Anchoring: This status occurs when a vessel drops anchor, typically while awaiting permission to enter the port, for cargo operations, or due to navigational reasons. At this status, vessels do not need to use their main engine for propulsion, making G/Es the primary source of pollution.
- Arriving: Vessels are marked as arriving when they are approaching the berth, and their speed remains below 6 knots. During this phase, one or more G/Es may be on standby, contributing to pollution.
- Departing: This status indicates that the vessel is in the process of leaving the port. To ensure safety, its speed remains below 6 to 8 knots until the local pilot disembarks. Similar to ‘Arriving,’ during this stage, G/Es remain on standby for emergency use.
- On berth: When a vessel is ‘On berth,’ it means it has been securely moored at a berth within the port for cargo loading or unloading. During this stage, a single G/E may be used unless heavy load situations occur.
- Sailing (before arrival): his status applies when the vessel has just entered the port area and is heading to the anchorage site. Its key distinction from ‘Arriving’ is that this phase does not require the vessel to slow down significantly since pilot boarding has not yet occurred. Both the M/E and G/Es may contribute to pollution during this phase, as anchoring may be skipped if the vessel does not need to anchor.
- Sailing (passing by): Vessels are classified in this status when they pass by the port area without berthing, often en route to another destination. As the West Sea (or Yellow Sea) serves as a vital passage between China and South Korea, it witnesses significant vessel traffic. During this stage, vessels typically maintain their service speed for their destination, making the M/E a significant source of air pollutants.
Supporting Ships have two statuses:
- Engine using: This status signifies that a Supporting Ship is using both its M/E and G/Es. When the vessel needs to perform demanding tasks like towing or tugging, it requires a substantial amount of fuel from its G/Es.
- Engine stop: When a Supporting Ship completes its task, it moors at the designated berth in the port. In this stage, the vessel may rely on a single G/E.
2.3.1. Location Polygon
Location polygons are geospatial shapes projected around port areas, formed by connected points of interest [39]. Previously used location polygons to divide ships’ voyages are based on their previous ports of call [39]. This study employed location polygons for each pier within the Daesan port area. When the location coordinate values from the AIS data fall within any of these location polygons, the duration of their stay can be identified.
Mathematically, the location polygons for berths are defined as follows:
As mentioned earlier, Supporting Ships, after completing their assigned tasks, berth in designated areas known as and . These two polygons are collectively referred to as .
Figure 6 illustrates the location polygons overlaid on the satellite map, provided by Google Earth.
Figure 6.
Location polygons (a) for berth places and (b) for Supporting Ships.
In Figure 7, you can see the location polygon of the Daesan port area with the AIS data plotted on it.
Figure 7.
(a) Location polygons for the port area and (b) AIS data plotted on the map layer.
In this paper, represents a randomly selected Merchant Ship. In February 2022, a total of 910 vessels entered this port area. is the raw voyage subset of , consisting of numerous AIS data without their statuses. underwent processing to become the processed voyage subset , now containing AIS data along with their respective statuses.
Supporting Ships were defined as . represents the raw voyage subset of , consisting of numerous AIS data without their statuses. was processed to yield the processed voyage subset , now containing AIS data along with their respective statuses.
Further details on the processing algorithms are described in the subsequent subsections.
2.3.2. Algorithms
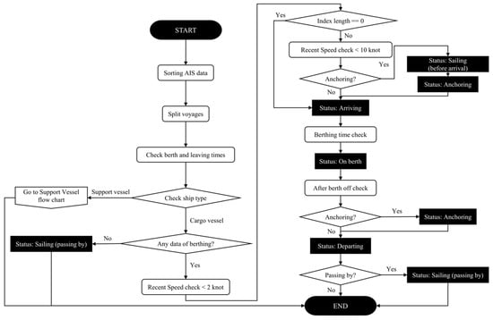
Figure 8 provides an overview of the process for determining the statuses of Merchant Ships. The process begins by sorting the AIS data based on timestamps. Subsequently, the AIS data for each vessel are divided into one or several voyages by identifying when they entered and left the port area. If the vessel is classified as a Merchant Ship, the process continues; otherwise, it is directed to the Supporting Ship algorithm. If a voyage has no history of berthing, all statuses for that voyage are labeled as ‘Sailing (passing by)’. To make this determination, the Port-MIS report is utilized. If a vessel berthed during the voyage, the algorithm checks whether the vessel weighed anchor, the time it berthed, the time it departed from the port, and whether it anchored again after leaving the berth. The specific algorithm for this process is detailed in Algorithm A1 in Appendix A.
Figure 8.
Determination of statuses of Merchant Ships.
Figure 9 illustrates an overview of the process for determining the statuses of Supporting Ships. These are vessels identified as Supporting Ships in Algorithm A1. If the algorithm detects that the vessel’s position falls within any of the location polygons in and its speed is below 3 knots, the voyage’s status is set as ‘Engine stop’. Otherwise, if the position is outside the polygons or the speed is above 3 knots, the status is designated as ‘Engine using’. The specific algorithm for this process is described in Algorithm A2 in Appendix A.
Figure 9.
Determination of statuses of Supporting Ships.
2.4. Vessel Emissions Calculation
2.4.1. SFOC and MCR Estimation
The calculation of fuel oil consumption necessitates specific information about a ship’s engine, specifically the Maximum Continuous Rating (MCR) and Specific Fuel Oil Consumption (SFOC). The MCR denotes the maximum sustained power output of a diesel engine over extended periods without risking damage or overheating. It is commonly expressed in kilowatts (kW) or brake horsepower (bhp). On the other hand, SFOC measures engine efficiency in terms of fuel consumption, quantifying the amount of fuel consumed per unit of power generated, often expressed in grams of fuel consumed per kilowatt-hour (g/kWh).
However, obtaining detailed engine information for a large number of vessels poses a challenge. To address this, we employed a supervised machine learning model to estimate engine specifics using available data.
This model was designed to generate a polynomial of SFOC at various engine loads (power). The dataset for building this model included engine information from approximately 270 ships that had visited Daesan Port, sourced from various public databases [40,41,42]. We identified engines from the MAN B&W engine maker applied to more than five vessels, ultimately utilizing 13 engine details. These details were cross-checked with the information in the actual engine manuals to obtain the maximum SFOC values at MCR and the SFOC graph.
The estimation model, leveraging the random forest algorithm, used a dataset comprising the ships’ particulars. The dataset was split into 80% for training and 20% for testing, incorporating ship particulars such as the gross tonnage (GT), length overall (LOA), width, depth, and draft. Table 6 presents the results of the estimation model based on different features. The regression model, trained with three features (GT, Width, and Depth), yielded the best representation.
Table 6.
Engine Estimation Model Result.
2.4.2. SFOC and Engine Power Calculation
Specific fuel oil consumption (SFOC) represents the amount of fuel (usually in grams or kilograms) consumed by a ship’s engine to produce one unit of power over a certain period, typically expressed in grams or kilograms per kilowatt-hour (g/kWh or kg/kWh). The SFOC values for ship engines were obtained from manufacturer manuals, which include SFOC graphs for high-efficiency turbochargers and values at MCR.
Figure 10 provides one of the SFOC curves that the estimation model made up. The x-axis represents the engine power (%), and the y-axis represents the variation of SFOC. By adding the change in SFOC values to the provided SFOC values at MCR, the SFOC corresponding to engine power can be determined. The SFOC values at MCR are denoted as , and the used in the study are detailed in Table 7.
Figure 10.
Estimated SFOC curve from engine estimation model.
Table 7.
Specific fuel oil consumption values (max).
Engine power was calculated using the operating speed and maximum speed of each ship, described in Equation (11), with the operating speeds being derived from AIS data and the maximum speeds being obtained from online database [37]. All data found online were collected via web crawling techniques, searched by the ship’s identical codes like IMO number, MMSI, or CallSign. An amount of 97% of the data could be found, and the missing vessel’s maximum speed was identified from historical AIS data collected.
The SFOC at MCR, denoted as , was used in the study and detailed in Table 7. To determine the SFOC according to the vessel’s changing engine power, the variation value must be added to (Equation (12)). The variation value was calculated based on the SFOC curve estimated by the engine estimation model. The SFOC curves for the 11 engine models used are presented in Appendix B.
Finally, to determine the Fuel Oil Consumption (FOC), the operating time is reflected in the calculated SFOC (Equation (13)).
2.4.3. Fuel Oil Consumption Calculation on the Status
When a vessel is using its main engine and its status falls under ‘Sailing (passing by)’, ‘Sailing (before arrival)’, ‘Arriving’, or ‘Departing’, its engine power can be calculated using Equation (11), and its SFOC can be determined using Equation (12). The fuel oil consumption for the main engine when it is running can be calculated based on the durations and speeds recorded in each AIS update timestamp.
Generator engines (G/Es) consistently consume fuel oil unless there is an emergency, or the ship is berthing at or leaving a port. Estimating the fuel oil consumption of G/Es, however, can be challenging due to the limited data on power consumption. We approximated the fuel oil consumption of G/Es using a general G/E FOC consumption chart provided by GeneratorSource.com (accessed on 23 October 2023) [56]. Detailed information is available in Appendix C. The assumption made was that G/Es maintain steady fuel consumption at about 25% of their capacity when the ship’s status is one of ‘On berth’, ‘Anchoring’, ‘Sailing (passing by)’, or ‘Sailing (arriving)’. In statuses like ‘Sailing (before arrival)’,’Arriving’, or ‘Departing’, G/Es consume more fuel oil, at approximately 75% of their capacity.
2.4.4. Air Pollutant Emissions Calculation
In estimating air pollutant emissions from vessels, we incorporated specific emission factors tailored to each air pollutant and fuel type, meticulously outlined in Table 8. The emission coefficient serves as a metric, delineating the ship’s fuel consumption in tons and determining the volume of pollutants generated based on the fuel type.
Table 8.
Emission factors (unit: kg-pollutant/ton-fuel) [6].
3. Results
Vessel-Related Air Pollutant Emission Estimation Result
In this subsection, the results of the AIS-based vessel air pollutant emission estimation are presented. Table 9 provides a comparison of the average fuel oil consumption per vessel. While the ‘Pleasure craft’-type exhibited the highest fuel oil consumption (FOC) throughout February, it is worth noting that this category only included one vessel in the sample. Among other vessel types, most of which had sample sizes of one or three, the two most frequently observed types were ‘Cargo’ and ‘Tanker’. Given Daesan Port’s reputation as the Daesan Petrochemical Complex, Tanker vessels were notably abundant. Despite having fewer visits than Cargo vessels, Tanker vessels had an average FOC four times higher than that of Cargo vessels. This suggests that Tanker vessels play a significant role in both vessel traffic and air pollutant emissions in the area.
Table 9.
Average fuel oil consumption per vessel by ship type.
As illustrated in Figure 11, the total FOC of Tanker vessels was over twice as high as that of Cargo vessels. These findings indicate that the overall emissions generated by Tanker vessels are strongly dependent on the air quality in this region. Figure 11 provides a comparison of five pollutants (CO, NOX, SOX, PM-10, and PM-2.5) for the two major ship types. As shown in Figure 12, Tankers emitted air pollutant amounts that were over twice as much as those of Cargo vessels. For instance, in February, the total emissions of NOX from Tanker vessels exceeded 65,000 kg, while Cargo vessels emitted less than 30,000 kg of NOX.
Figure 11.
Total fuel oil consumption by ship type.
Figure 12.
Comparison of pollutant emissions by major ship types (Cargo and Tanker).
4. Discussion
In this section, we conduct a thorough analysis of vessel traffic, exploring the correlation between vessel-related air pollutant emissions and actual measurements within the port area.
4.1. Vessel Traffic-Wise Analysis
Figure 13 illustrates the daily fuel oil consumption (FOC) plotted against the daily vessel count. Given that vessels in the AIS data for this port area tend to spend more time in the port rather than passing through quickly, marine gas oil (MGO) consumption was notably higher. Additionally, it became evident that the heavy fuel oil (HFO) consumption is closely linked to the daily number of vessels in the area. This connection arises because HFO is primarily consumed when vessels are propelled by their main engines, thus, as the number of vessels rises, so does the HFO consumption.
Figure 13.
Daily FOC with vessel traffic.
In Figure 14, we examine the average dwell time of vessels in hours plotted against the daily vessel count. On the first day of February, there was the highest average dwell time for a single vessel in the port area. This day also exhibited the highest HFO–MGO consumption ratio compared to the other days. This pattern indicates that when the port experiences congestion, it is more likely to emit higher emissions. On the other hand, on 7–8 and 18 February, despite having higher daily vessel numbers, the average dwell time was lower. In these instances, it suggests that more vessels were passing through rather than staying for extended periods. The overall trends of both the daily FOC and vessel traffic appeared to be proportionate, but it is important to note that the average dwell time of a vessel might not be solely dependent on the average vessel count. Factors like port schedules and weather conditions could also play a role.
Figure 14.
Vessel average dwell time with vessel traffic.
4.2. Correlation between Vessel-Related Emissions and Concentrations Analysis
We explore how vessel-related air pollutant emissions impact the port’s air quality by investigating the correlation between the vessels’ FOC and air pollutant measurements. Figure 15, Figure 16 and Figure 17 present daily average emissions compared to air pollutant concentrations. Figure 15 specifically compares the NO2 and SO2 concentrations with the trend of FOC over the period. It becomes evident that SO2 remained relatively constant throughout the period. Figure 16 and Figure 17 plot the CO, PM-2.5, and PM-10 concentrations against the FOC estimations. As vessel-generated air pollutant emissions increased, so did the emission concentrations, though without displaying a strong positive correlation. It is reasonable to conclude that vessel operations may influence local air quality to some extent, but other factors, such as fine dust from neighboring countries or in-house industrial emissions, could also be impacting local air quality.
Figure 15.
Daily average air pollutant concentrations (NO2 and SO2).
Figure 16.
Daily average air pollutant concentrations (CO).
Figure 17.
Daily average air pollutant concentrations (PM-10 and PM-2.5).
To calculate these correlations, we used the Pearson correlation coefficient, which quantifies the linear relationship between two variables. Figure 18 depicts the correlation heatmap and its values. Generally, the correlation of measurements showed a positive relationship, except for those of SO2. The unique correlation of SO2 with fuel consumption can be attributed to the IMO’s MARPOL Annex VI, which regulates the sulfur content of ship fuels. The IMO 2020 regulation, effective since 1 January 2020, mandates a reduction in sulfur content to 0.5% [3]. This is mandatory for all ships operating outside certain Emission Control Areas. Hence, the weak correlation between the vessel-induced emissions and concentrations is influenced by this regulation. Apart from the SO2, the mean correlation coefficients stand at 0.33, indicating a moderate positive linear relationship between the vessel FOC and port air pollution.
Figure 18.
Correlation heatmap of total fuel oil consumption and emission concentrations.
Various studies [27,28,29,30,31,32,57] highlight that ship emissions can significantly impact atmospheric concentrations of key pollutants, especially in coastal areas. While the mean correlation coefficients may not indicate a strong positive correlation, an amount of approximately 0.33 suggests a moderate positive linear relationship between the vessel FOC and port air pollution [58]. However, it is crucial to consider other factors such as wind and weather effects, FOC calculation and emission factors, engine and vessel aging effects, dark vessels, other emission sources, and measurement considerations. These limitations are discussed in the subsequent Section 4.3, providing guidance for readers approaching similar analysis cases.
4.3. Uncertaintities and Future Works
While we found a qualitative relationship with a correlation coefficient of 0.33 between the vessel pollutants and shore air quality measurements, there is room for further research to strengthen the connection between port emissions and port air quality measurements. Several avenues for improvement and additional research exist:
- Wind and Weather Effects: The West Sea coast area is known for its strong winds and harsh winter weather, potentially impacting the pollutant dispersion and air quality measurements. Future studies should account for these meteorological factors.
- FOC Calculation and Emission Factors: Our analysis may have overlooked essential features in the data, and the emission factors used were published in 2014. Updating these factors and refining the FOC calculation process could yield more accurate results.
- Engine and Vessel Aging Effects: Understanding variations in fuel consumption and air pollutant emissions is crucial and can be influenced by the aging effect of a ship. Exploring emission variations due to a ship’s engine service life is worthwhile. The concept of a “smart ship”, equipped with advanced sensors and data analytics provides valuable insights. Leveraging data from smart ships can enhance understandings of how aging impacts emissions and improve prediction performance.
- Air Pollution Contribution of Vessels without AIS: Small fishing boats under 10 tons and dark vessels intentionally turning off their AIS create blind spots in configuring vessel-related air pollutants. Understanding the air pollution contribution of these vessels without AIS is vital. Future research should incorporate V-pass data for small fishing boats and consider AI-based satellite imagery for detecting dark vessels.
- Other Emission Sources: Vessel traffic is not the sole contributor to emissions in coastal areas. Research should encompass emissions from port facilities, trucks, and chemical factories within the port area. Additionally, considering external factors like the Yellow Dust from the Northern China and Mongolia deserts, transported to the Korean Peninsula via the jet stream, is essential [59]. Research conducted by Kumar et al. [60] underscores the influence of foreign pollution, primarily originating from China, on PM-2.5 levels in South Korea. Chinese anthropogenic contributions reach their highest levels, approximately 60%, during January and February, while they dip to their lowest point in August. This variation suggests a significant annual impact, accounting for approximately 45% of background air pollutant levels in the region [60].
- Measurement Considerations: Measurement issues may have affected the results. The single measurement device was located remotely, potentially detecting measurements far from the channels and passages in the port. Additionally, the device’s sole operation may introduce uncertainties in confirming air quality. Expanding the measurement network and ensuring its adequacy for the task are essential steps for more reliable measurements.
These future research directions have the potential to provide a more comprehensive understanding of the relationships between port emissions and local air quality. By addressing these aspects, future studies can enhance the accuracy and reliability of their findings.
5. Conclusions
Summary
In this study, we estimated AIS-based vessel-induced air pollutant emissions and compared them with real measurement data from the local measuring device at Daesan port, South Korea. We categorized the navigational statuses of vessels, focusing on those that entered the port area during the research period, and used these categories to estimate ships’ fuel oil consumption based on their statuses. The specific fuel oil consumption and maximum continuous ratings were also estimated for vessels whose engine specifics were unknown using the random forest model. With these fuel oil consumption estimations, we calculated the emissions of five air pollutants (CO, NOX, SOX, PM-10, and PM-2.5) based on their respective emissions factors. We then compared real air pollutant measurement data in a time series with the estimation results. In conclusion, we observed a moderate positive correlation between the two datasets.
Author Contributions
Conceptualization, J.-H.Y., S.-W.K. and J.-O.E.; methodology, J.-H.Y., S.-W.K. and J.-O.E.; software, J.-H.Y., J.-O.E. and J.O.; validation, J.-H.Y., S.-W.K. and H.-J.K.; formal analysis, J.-H.Y., S.-W.K. and J.-O.E.; investigation, J.-H.Y., S.-W.K. and J.-O.E.; resources, J.-H.Y., S.-W.K., J.O. and H.-J.K.; data curation, J.-H.Y., J.-O.E. and J.O.; writing—original draft preparation, J.-H.Y., S.-W.K. and J.-O.E.; writing—review and editing, J.-H.Y., S.-W.K. and J.-O.E.; visualization, J.-H.Y., S.-W.K. and J.-O.E.; supervision, S.-W.K.; project administration, S.-W.K. and H.-J.K.; funding acquisition, S.-W.K. and H.-J.K. All authors have read and agreed to the published version of the manuscript.
Funding
This research was supported by a grant from the Korean National Research and Development Project, title the “Development of Technology of VTS Big Data and Safety Information System”, which was funded by the Korea Coast Guard, Republic of Korea (1535000455, RS-2019-KS191295-201904962).
Conflicts of Interest
The authors declare no conflict of interest.
Abbreviations
| Abbreviation | Definition |
| AIS | Automatic Identification System |
| FOC | Fuel Oil Consumption |
| SFOC | Specific Fuel Oil Consumption |
| MCR | Maximum Continuous Rating |
| CO | Carbon Monoxide |
| NO2 | Nitrogen Dioxide |
| SO2 | Sulfur Dioxide |
| PM | Particulate Matter |
| IMO | International Maritime Organization |
| MARPOL | Maritime International Convention for the Prevention of Marine Pollution from Ships |
| ECA | Emission Control Area |
| ISO | International Organization for Standardization |
| VTS | Vessel Traffic Service |
| Port-MIS | Port Management Information System |
| M/E | Main Engine |
| G/E | Generator Engine |
| HFO | Heavy Fuel Oil |
| MGO | Marine Gas Oil |
| SoG | Speed over Ground |
| NAMIS | National Ambient Air Quality Monitoring Information System |
| Bhp | Brake Horsepower |
| MMSI | Maritime Mobile Service Identity |
| M/T | Metric Ton |
| SG | Specific Gravity |
| kW | Kilowatt |
| R2 | R-squared, or Coefficient of determination |
| NM | Nautical Mile (1 nm = 1.852 km) |
| kn, kt | Knot (one nautical mile per hour) |
| GT | Gross Tonnage |
| LOA | Length Overall |
Appendix A. Algorithms
| Algorithm A1: Determination of Statuses of Merchant Ships | ||||
| Input | : Data frame of vessel , without status information | |||
| : Polygon list with berth location polygons | ||||
| Output | : Data frame of vessel , with status information | |||
| 1 | # 1. Berthing check | |||
| 2 | Sort by datetime | |||
| 3 | for in : | |||
| 4 | if any points in within referenced by shapely | |||
| 5 | Find the first (berth) point and the last (away) point | |||
| 6 | Define berthing indices () | |||
| 7 | break | |||
| 8 | else: | |||
| 9 | continue | |||
| 10 | # 2. Status definition | |||
| 11 | if berthing indices == None: | |||
| 12 | status = ‘Sailing (passing by)’ | |||
| 13 | = (status) | |||
| 14 | return | |||
| 15 | # 2.1. On berth status | |||
| 16 | Assign | |||
| 17 | status = ‘On Berth’ | |||
| 18 | = (status) | |||
| 19 | # 2.2. Arriving, anchoring, departing status definition | |||
| 20 | speedCondition =Check latest ten speeds using sliding window | |||
| 21 | speedIndices= speedCondition.all() < 2 (knot) | |||
| 22 | if len(speedIndices) == 0: | |||
| 23 | Find the first index and last index of speedCondition | |||
| 24 | Assign | |||
| 25 | status = ‘Arriving’ | |||
| 26 | = (status) | |||
| 27 | else: | |||
| 28 | anchoringCheck = speedIndices.speed < 10 | |||
| 29 | the first index and last index of anchoring = | |||
| 30 | Assign | |||
| 31 | status = ‘Anchoring’ | |||
| 32 | = (status) | |||
| 33 | first index and last index of sailing before arrival = (, ) | |||
| 34 | Assign | |||
| 35 | status = ‘Sailing (before arrival)’ | |||
| 36 | = (status) | |||
| 37 | first index and last index of arriving = ( ) | |||
| 38 | Assign | |||
| 39 | status = ‘Arriving’ | |||
| 40 | = (status) | |||
| 41 | ||||
| 42 | [status] = ’Departing’ | |||
| 43 | passingByCheck = (datetime).diff > 1 h | |||
| 44 | if len(passingByCheck) == 1: | |||
| 45 | if anchoring: | |||
| 46 | [,status] = ‘Anchoring’ | |||
| 47 | [,status] = ‘Departing’ | |||
| 48 | [,status] = ‘Departing’ | |||
| 49 | elif len(passingByCheck) >1: | |||
| 50 | if anchoring: | |||
| 51 | [,status] = ‘Anchoring’ | |||
| 52 | [,status] = ‘Departing’ | |||
| 53 | [,status] = ‘Departing’ | |||
| 54 | ||||
| 55 | [status] = ‘Sailing(passing by)’ | |||
| 56 | ||||
| 57 | return | |||
| Algorithm A2: Determination of Statuses of Supporting Ships | ||||
| Input | : Data frame of , without status information | |||
| : Polygon list with location polygons for support vessels | ||||
| Output | : Data frame of , with status information | |||
| 1 | Sort by datetime | |||
| 2 | for in : | |||
| 3 | if any points in within referenced by shapely | |||
| 4 | Find the first point and the last point | |||
| 5 | Define indices fallen in stations () | |||
| 6 | break | |||
| 7 | else: | |||
| 8 | continue | |||
| 9 | = ‘Stop’ | |||
| 10 | for in : | |||
| 12 | speed = [speed] | |||
| 13 | if speed < 3knot: | |||
| 14 | status = ‘Engine using’ | |||
| 15 | else: | |||
| 16 | status = ‘Stop’ | |||
| 17 | ||||
| 18 | [ | |||
| 19 | return | |||
| Algorithm A3. Irregular Cases | ||||
| Input | : Data frame of vessel , without status information | |||
| : Polygon list with berth location polygons | ||||
| Output | : Data frame of vessel , with status information | |||
| 1 | # 1. Berthing check | |||
| 2 | Sort by datetime | |||
| 3 | for in : | |||
| 4 | if any points in within referenced by shapely | |||
| 5 | Find the first (berth) point and the last (away) point | |||
| 6 | Define berthing indices () | |||
| 7 | break | |||
| 8 | else: | |||
| 9 | continue | |||
| 10 | Find the last index of berth | |||
| 11 | =( | |||
| 12 | passingByCheck = (datetime).diff > 1 h | |||
| 13 | # Irregular Case: Skipping passing-by after away | |||
| 14 | if len(passingByCheck) == 1: | |||
| 15 | temp_index = first index of passingByCheck | |||
| 16 | = ( | |||
| 17 | lowerSpeedCheck = (speed) < 2 | |||
| 18 | # Anchoring for a while and leaving after away from berth | |||
| 19 | if len(lowerSpeedCheck): | |||
| 20 | ancAftDepStartIdx = first index of lowerSpeedCheck | |||
| 21 | ancAftDepEndIdx = last index of lowerSpeedCheck | |||
| 22 | [:ancAftDepStartIdx-1,status] = ‘Departing’ | |||
| 23 | [ancAftDepEndIdx: ancAftDepEndIdx,status] = ‘Anchoring’ | |||
| 24 | [ancAftDepEndIdx:,status] = ‘Departing’ | |||
| 25 | return | |||
Appendix B. SFOC Graph


Figure A1.
SFOC graph of (a) G60MEC, (b) L35MC, (c) S35MC, (d) S42MC, (e) S46MCC, (f) G50MC, (g) G50MCC, (h) G50MEB, (i) G50MEC, (j) G60MC, (k) G60MCC, (l) S60MEC, and (m) S70MCC.
Appendix C. Generator Engine Fuel Oil Consumption Chart
Table A1.
Generator engine fuel oil consumption chart (unit: gal/hour) [56].
Table A1.
Generator engine fuel oil consumption chart (unit: gal/hour) [56].
| Generator Size (kW) | 1/4 Load | 1/2 Load | 3/4 Load | Full Load |
|---|---|---|---|---|
| 20 | 0.6 | 0.9 | 1.3 | 1.6 |
| 30 | 1.3 | 1.8 | 2.4 | 2.9 |
| 40 | 1.6 | 2.3 | 3.2 | 4.0 |
| 60 | 1.8 | 2.9 | 3.8 | 4.8 |
| 75 | 2.4 | 3.4 | 4.6 | 6.1 |
| 100 | 2.6 | 4.1 | 5.8 | 7.4 |
| 125 | 3.1 | 5.0 | 7.1 | 9.1 |
| 135 | 3.3 | 5.4 | 7.6 | 9.8 |
| 150 | 3.6 | 5.9 | 8.4 | 10.9 |
| 175 | 4.1 | 6.8 | 9.7 | 12.7 |
| 200 | 4.7 | 7.7 | 11.0 | 14.4 |
| 230 | 5.3 | 8.8 | 12.5 | 16.6 |
| 250 | 5.7 | 9.5 | 13.6 | 18.0 |
| 300 | 6.8 | 11.3 | 16.1 | 21.5 |
| 350 | 7.9 | 13.1 | 18.7 | 25.1 |
| 400 | 8.9 | 14.9 | 21.3 | 28.6 |
| 500 | 11.0 | 18.5 | 26.4 | 35.7 |
| 600 | 13.2 | 22.0 | 31.5 | 42.8 |
| 750 | 16.3 | 27.4 | 39.3 | 53.4 |
| 1000 | 21.6 | 36.4 | 52.1 | 71.1 |
| 1250 | 26.9 | 45.3 | 65.0 | 88.8 |
| 1500 | 32.2 | 54.3 | 77.8 | 106.5 |
| 1750 | 37.5 | 63.2 | 90.7 | 124.2 |
| 2000 | 42.8 | 72.2 | 103.5 | 141.9 |
| 2250 | 48.1 | 81.1 | 116.4 | 159.6 |
References
- Joung, T.-H.; Kang, S.-G.; Lee, J.-K.; Ahn, J. The IMO initial strategy for reducing Greenhouse Gas (GHG) emissions, and its follow-up actions towards 2050. J. Int. Marit. Saf. Environ. Aff. Shipp. 2020, 4, 1–7. [Google Scholar] [CrossRef]
- Wei, J. Analytical Review of Countermeasures for the Effective Implementation of Marine Greenhouse Gas Regulations by the Member States of IMO; World Maritime University: Dalian, China, 2021. [Google Scholar]
- International Maritime Organization. IMO 2020 Sulphur Limit Implementation—Carriage Ban Enters into Force; International Maritime Organization: London, UK, 2020. [Google Scholar]
- Liao, C.-H.; Tseng, P.-H.; Cullinane, K.; Lu, C.-S. The impact of an emerging port on the carbon dioxide emissions of inland container transport: An empirical study of Taipei port. Energy Policy 2010, 38, 5251–5257. [Google Scholar] [CrossRef]
- Chen, L.; Yip, T.L.; Mou, J. Provision of Emission Control Area and the impact on shipping route choice and ship emissions. Transp. Res. Part D Transp. Environ. 2018, 58, 280–291. [Google Scholar] [CrossRef]
- Sunghee, S.; Sungwoon, J.; Miae, S.; Jaehyun, L.; Soyoung, Y.; Hyungah, J. Estimation of Air Pollutant Emissions from Ships and Their Contributions in Korea. J. Korean Soc. Atmos. Environ. 2021, 37, 324–337. [Google Scholar]
- Kim, S.-W.; Eom, J.-O. Ship Carbon Intensity Indicator Assessment via Just-in-Time Arrival Algorithm Based on Real-Time Data: Case Study of Pusan New International Port. Sustainability 2023, 15, 13875. [Google Scholar] [CrossRef]
- Huang, L.; Wen, Y.; Zhang, Y.; Zhou, C.; Zhang, F.; Yang, T. Dynamic calculation of ship exhaust emissions based on real-time AIS data. Transp. Res. Part D Transp. Environ. 2020, 80, 102277. [Google Scholar] [CrossRef]
- Lin, Y.-H.; Fang, M.-C.; Yeung, R.W. The optimization of ship weather-routing algorithm based on the composite influence of multi-dynamic elements. Appl. Ocean Res. 2013, 43, 184–194. [Google Scholar] [CrossRef]
- Veneti, A.; Makrygiorgos, A.; Konstantopoulos, C.; Pantziou, G.; Vetsikas, I.A. Minimizing the fuel consumption and the risk in maritime transportation: A bi-objective weather routing approach. Comput. Oper. Res. 2017, 88, 220–236. [Google Scholar] [CrossRef]
- Vettor, R.; Soares, C.G. Development of a ship weather routing system. Ocean Eng. 2016, 123, 1–14. [Google Scholar] [CrossRef]
- Kim, K.-S.; Roh, M.-I. ISO 15016: 2015-based method for estimating the fuel oil consumption of a ship. J. Mar. Sci. Eng. 2020, 8, 791. [Google Scholar] [CrossRef]
- Miola, A.; Ciuffo, B. Estimating air emissions from ships: Meta-analysis of modelling approaches and available data sources. Atmos. Environ. 2011, 45, 2242–2251. [Google Scholar] [CrossRef]
- Chen, D.; Zhao, Y.; Nelson, P.; Li, Y.; Wang, X.; Zhou, Y.; Lang, J.; Guo, X. Estimating ship emissions based on AIS data for port of Tianjin, China. Atmos. Environ. 2016, 145, 10–18. [Google Scholar] [CrossRef]
- Wang, S.; Ji, B.; Zhao, J.; Liu, W.; Xu, T. Predicting ship fuel consumption based on LASSO regression. Transp. Res. Part D Transp. Environ. 2018, 65, 817–824. [Google Scholar] [CrossRef]
- Ahlgren, F.; Mondejar, M.E.; Thern, M. Predicting dynamic fuel oil consumption on ships with automated machine learning. Energy Procedia 2019, 158, 6126–6131. [Google Scholar] [CrossRef]
- Gkerekos, C.; Lazakis, I.; Theotokatos, G. Machine learning models for predicting ship main engine Fuel Oil Consumption: A comparative study. Ocean Eng. 2019, 188, 106282. [Google Scholar] [CrossRef]
- Uyanık, T.; Karatuğ, Ç.; Arslanoğlu, Y. Machine learning approach to ship fuel consumption: A case of container vessel. Transp. Res. Part D Transp. Environ. 2020, 84, 102389. [Google Scholar] [CrossRef]
- Tarelko, W.; Rudzki, K. Applying artificial neural networks for modelling ship speed and fuel consumption. Neural Comput. Appl. 2020, 32, 17379–17395. [Google Scholar] [CrossRef]
- Tran, T.A. Comparative analysis on the fuel consumption prediction model for bulk carriers from ship launching to current states based on sea trial data and machine learning technique. J. Ocean Eng. Sci. 2021, 6, 317–339. [Google Scholar] [CrossRef]
- La Ferlita, A.; Qi, Y.; Di Nardo, E.; el Moctar, O.; Schellin, T.E.; Ciaramella, A. A Comparative Study to Estimate Fuel Consumption: A Simplified Physical Approach against a Data-Driven Model. J. Mar. Sci. Eng. 2023, 11, 850. [Google Scholar] [CrossRef]
- Chen, Z.S.; Lam, J.S.L.; Xiao, Z. Prediction of harbour vessel fuel consumption based on machine learning approach. Ocean Eng. 2023, 278, 114483. [Google Scholar] [CrossRef]
- Panapakidis, I.; Sourtzi, V.-M.; Dagoumas, A. Forecasting the fuel consumption of passenger ships with a combination of shallow and deep learning. Electronics 2020, 9, 776. [Google Scholar] [CrossRef]
- Saxe, H.; Larsen, T. Air pollution from ships in three Danish ports. Atmos. Environ. 2004, 38, 4057–4067. [Google Scholar] [CrossRef]
- Corbett, J.J.; Winebrake, J.J.; Green, E.H.; Kasibhatla, P.; Eyring, V.; Lauer, A. Mortality from ship emissions: A global assessment. Environ. Sci. Technol. 2007, 41, 8512–8518. [Google Scholar] [CrossRef] [PubMed]
- Matthias, V.; Bewersdorff, I.; Aulinger, A.; Quante, M. The contribution of ship emissions to air pollution in the North Sea regions. Environ. Pollut. 2010, 158, 2241–2250. [Google Scholar] [CrossRef] [PubMed]
- Chatzinikolaou, S.D.; Oikonomou, S.D.; Ventikos, N.P. Health externalities of ship air pollution at port–Piraeus port case study. Transp. Res. Part D Transp. Environ. 2015, 40, 155–165. [Google Scholar] [CrossRef]
- Tzannatos, E. Ship emissions and their externalities for the port of Piraeus–Greece. Atmos. Environ. 2010, 44, 400–407. [Google Scholar] [CrossRef]
- Ballini, F.; Bozzo, R. Air pollution from ships in ports: The socio-economic benefit of cold-ironing technology. Res. Transp. Bus. Manag. 2015, 17, 92–98. [Google Scholar] [CrossRef]
- Aksoyoglu, S.; Baltensperger, U.; Prévôt, A.S. Contribution of ship emissions to the concentration and deposition of air pollutants in Europe. Atmos. Chem. Phys. 2016, 16, 1895–1906. [Google Scholar] [CrossRef]
- Jonson, J.E.; Gauss, M.; Schulz, M.; Jalkanen, J.-P.; Fagerli, H. Effects of global ship emissions on European air pollution levels. Atmos. Chem. Phys. 2020, 20, 11399–11422. [Google Scholar] [CrossRef]
- Ytreberg, E.; Åström, S.; Fridell, E. Valuating environmental impacts from ship emissions–The marine perspective. J. Environ. Manag. 2021, 282, 111958. [Google Scholar] [CrossRef]
- He, S.; Wu, X.; Wang, J.; Guo, J. A ship emission diffusion model based on translation calculation and its application on Huangpu River in Shanghai. Comput. Ind. Eng. 2022, 172, 108569. [Google Scholar] [CrossRef]
- He, S.; Wu, X.; Wang, J. A calculation algorithm for ship pollutant gas emissions and diffusions based on real-time meteorological conditions and its application. Ocean Eng. 2023, 287, 115825. [Google Scholar] [CrossRef]
- International Maritime Organization. Revised Guidelines for the Onboard Operational Use of Shipborne Automatic Identification Systems (AIS); IMO: London, UK, 2015. [Google Scholar]
- MarineTraffic. Available online: https://www.marinetraffic.com/ (accessed on 20 October 2023).
- FleetMon. Available online: https://www.fleetmon.com/ (accessed on 20 October 2023).
- Jeong, Y.; Youn, Y.; Cho, S.; Kim, S.; Huh, M.; Lee, Y. Prediction of Daily PM10 concentration for Air Korea stations using artificial intelligence with LDAPS weather data, MODIS AOD, and Chinese air quality data. Korean J. Remote Sens. 2020, 36, 573–586. [Google Scholar]
- Yoon, J.-H.; Kim, D.-H.; Yun, S.-W.; Kim, H.-J.; Kim, S. Enhancing Container Vessel Arrival Time Prediction through Past Voyage Route Modeling: A Case Study of Busan New Port. J. Mar. Sci. Eng. 2023, 11, 1234. [Google Scholar] [CrossRef]
- Marine MAN Ship Managment. Available online: https://ships.jobmarineman.com (accessed on 23 October 2023).
- VSLJOIN. Available online: https://vesseljoin.com (accessed on 23 October 2023).
- Available online: https://www.balticshipping.com (accessed on 23 October 2023).
- MAN B&W. MAN B&W G60ME-C9.2-TII Project Guide; MAN Diesel & Turbo: Augsburg, Germany, 2013. [Google Scholar]
- MAN B&W. MAN B&W L35MC6-TII Project Guide; MAN Diesel & Turbo: Augsburg, Germany, 2010. [Google Scholar]
- MAN B&W. MAN B&W S35MC7-TII Project Guide; MAN Diesel & Turbo: Augsburg, Germany, 2010. [Google Scholar]
- MAN B&W. MAN B&W S42MC7-TII Project Guide; MAN Diesel & Turbo: Augsburg, Germany, 2010. [Google Scholar]
- MAN B&W. MAN B&W S46MC-C8-TII Project Guide; MAN Diesel & Turbo: Augsburg, Germany, 2010. [Google Scholar]
- MAN B&W. MAN B&W S50MC6 Project Guide; MAN Diesel & Turbo: Augsburg, Germany, 2009. [Google Scholar]
- MAN B&W. MAN B&W S50MC-C8.2-TII Project Guide; MAN Diesel & Turbo: Augsburg, Germany, 2014. [Google Scholar]
- MAN B&W. MAN B&W S50ME-B8-TII Project Guide; MAN Diesel & Turbo: Augsburg, Germany, 2010. [Google Scholar]
- MAN B&W. MAN B&W S50ME-C8-TII Project Guide; MAN Diesel & Turbo: Augsburg, Germany, 2010. [Google Scholar]
- MAN B&W. MAN B&W S60MC6 Project Guide; MAN Diesel & Turbo: Augsburg, Germany, 2009. [Google Scholar]
- MAN B&W. MAN B&W S60MC-C8-TII Project Guide; MAN Diesel & Turbo: Augsburg, Germany, 2010. [Google Scholar]
- MAN B&W. MAN B&W S60ME-C8-TII Project Guide; MAN Diesel & Turbo: Augsburg, Germany, 2010. [Google Scholar]
- MAN B&W. MAN B&W S70MC-C8-TII Project Guide; MAN Diesel & Turbo: Augsburg, Germany, 2010. [Google Scholar]
- Available online: https://www.generatorsource.com/Diesel_Fuel_Consumption.aspx (accessed on 23 October 2023).
- Endresen, Ø.; Sørgård, E.; Behrens, H.L.; Brett, P.O.; Isaksen, I.S. A historical reconstruction of ships’ fuel consumption and emissions. J. Geophys. Res. Atmos. 2007, 112. [Google Scholar] [CrossRef]
- Ratner, B. The correlation coefficient: Its values range between +1/−1, or do they? J. Target. Meas. Anal. Mark. 2009, 17, 139–142. [Google Scholar] [CrossRef]
- Allabakash, S.; Lim, S.; Chong, K.-S.; Yamada, T.J. Particulate Matter Concentrations over South Korea: Impact of Meteorology and Other Pollutants. Remote Sens. 2022, 14, 4849. [Google Scholar] [CrossRef]
- Kumar, N.; Park, R.J.; Jeong, J.I.; Woo, J.-H.; Kim, Y.; Johnson, J.; Yarwood, G.; Kang, S.; Chun, S.; Knipping, E. Contributions of international sources to PM2. 5 in South Korea. Atmos. Environ. 2021, 261, 118542. [Google Scholar] [CrossRef]
Disclaimer/Publisher’s Note: The statements, opinions and data contained in all publications are solely those of the individual author(s) and contributor(s) and not of MDPI and/or the editor(s). MDPI and/or the editor(s) disclaim responsibility for any injury to people or property resulting from any ideas, methods, instructions or products referred to in the content. |
© 2023 by the authors. Licensee MDPI, Basel, Switzerland. This article is an open access article distributed under the terms and conditions of the Creative Commons Attribution (CC BY) license (https://creativecommons.org/licenses/by/4.0/).