Path Planning of Deep-Sea Landing Vehicle Based on the Safety Energy-Dynamic Window Approach Algorithm
Abstract
:1. Introduction
2. Kinematic Modelling of DSLV
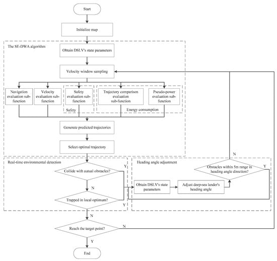
3. The SE-DWA Algorithm
3.1. Velocity Constraints
- (1)
- Speed limit
- (2)
- Security restriction
- (3)
- Reachable speed limit
3.2. Evaluation Function
3.2.1. Safety Evaluation Sub-Function
3.2.2. Trajectory Comparison Evaluation Sub-Function
3.2.3. Pseudo-Power Evaluation Sub-Function
3.3. Evaluation Function of the SE-DWA Algorithm
3.4. Application of the SE-DWA Algorithm in DSLV
4. Simulation Experiment
4.1. Determination of Evaluation Function Coefficients
4.2. Simulated Experiments in the Deep-Sea Environment
5. Conclusions
Author Contributions
Funding
Institutional Review Board Statement
Informed Consent Statement
Data Availability Statement
Acknowledgments
Conflicts of Interest
References
- Sun, H.; Gao, S.; Liu, J.; Liu, W. Research on comprehensive benefits and reasonable selection of marine resources development types. Open Geosci. 2022, 14, 141–150. [Google Scholar] [CrossRef]
- David, M.B.; Charlotte, R.H. Sustainable use of ocean resources. Mar. Policy 2023, 154, 105672. [Google Scholar] [CrossRef]
- Sun, H.; Guo, W.; Lan, Y.; Wei, Z.; Gao, S.; Sun, Y.; Fu, Y. Black-Box Modelling and Prediction of Deep-Sea Landing Vehicles Based on Optimised Support Vector Regression. J. Mar. Sci. Eng. 2022, 10, 575. [Google Scholar] [CrossRef]
- Sun, H.; Guo, W.; Zhou, Y.; Sun, P.; Zhang, Y. Full-sea deep landing vehicle mechanism design and analysis of submersible and snorkeling performance. Robot 2020, 42, 207–214. [Google Scholar]
- Sen, H.; Lei, W.; Yiting, W.; Huacheng, H. An efficient motion planning based on grid map: Predicted Trajectory Approach with global path guiding. Ocean Eng. 2021, 238, 109696. [Google Scholar] [CrossRef]
- Huixia, Z.; Yadong, T.; Wenliang, Z. Global Path Planning of Unmanned Surface Vehicle Based on Improved A-Star Algorithm. Sensors 2023, 23, 6647. [Google Scholar] [CrossRef]
- Daoud, M.A.; Mehrez, M.W.; Rayside, D.; Melek, W.W. Simultaneous Feasible Local Planning and Path-Following Control for Autonomous Driving. IEEE Trans. Intell. Transp. Syst. 2022, 23, 16358–16370. [Google Scholar] [CrossRef]
- Szczepanski, R.; Tarczewski, T.; Erwinski, K. Energy Efficient Local Path Planning Algorithm Based on Predictive Artificial Potential Field. IEEE Access 2022, 10, 39729–39742. [Google Scholar] [CrossRef]
- Chinonso, E.O.; Mohd Murtadha, M.; Nur Haliza Abdul, W.; Olakunle, E.; Abdulaziz, A.-N.; Zaleha, H.S. An Overview of Machine Learning Techniques in Local Path Planning for Autonomous Underwater Vehicles. IEEE Access 2023, 11, 24894–24907. [Google Scholar] [CrossRef]
- Mingpeng, S.; Xiangyu, Z.; Yi, Z. Improvement of Dynamic Window Approach in Dynamic Obstacle Environment. J. Phys. Conf. Ser. 2023, 2477, 012059. [Google Scholar] [CrossRef]
- Lee, D.H.; Lee, S.S.; Ahn, C.K.; Shi, P.; Lim, C.-C. Finite Distribution Estimation-Based Dynamic Window Approach to Reliable Obstacle Avoidance of Mobile Robot. IEEE Trans. Ind. Electron. 2020, 68, 9998–10006. [Google Scholar] [CrossRef]
- Lai, X.; Wu, D.; Wu, D.; Li, J.H.; Yu, H. Enhanced DWA algorithm for local path planning of mobile robot. Ind. Robot Int. J. Robot. Res. Appl. 2023, 50, 186–194. [Google Scholar] [CrossRef]
- Wang, Y.; Tian, Y.; Li, X.; Li, L. Adaptive dynamic window method for crossing dense obstacles. Control Decis. -Mak. 2019, 34, 927–936. [Google Scholar] [CrossRef]
- Masato, K.; Naoki, M. Local Path Planning: Dynamic Window Approach with Virtual Manipulators Considering Dynamic Obstacles. IEEE Access 2022, 10, 17018–17029. [Google Scholar] [CrossRef]
- Sun, Y.; Luo, X.; Ran, X.; Zhang, G. A 2D Optimal Path Planning Algorithm for Autonomous Underwater Vehicle Driving in Unknown Underwater Canyons. J. Mar. Sci. Eng. 2021, 9, 252. [Google Scholar] [CrossRef]
- Zhang, Y.; Zhang, H.; Liu, J.; Zhang, S.; Liu, Z.; Lyu, E.; Chen, W. Submarine pipeline tracking technology based on AUVs with forward looking sonar. Appl. Ocean Res. 2022, 122, 103128. [Google Scholar] [CrossRef]
- van Haren, H. Abyssal plain hills and internal wave turbulence. Biogeosciences 2018, 15, 4387–4403. [Google Scholar] [CrossRef]
- Fox, D.; Burgard, W.; Thrun, S. The dynamic window approach to collision avoidance. IEEE Robot. Autom. Mag. A Publ. IEEE Robot. Autom. Soc. 1997, 4, 23–33. [Google Scholar] [CrossRef]
- Yun, P.; Xiang, H.; ShuangGao, L. A measurement point planning method based on lidar automatic measurement technology. Rev. Sci. Instrum. 2023, 94, 015104. [Google Scholar] [CrossRef]
- Li, Y.; Ma, T.; Chen, P.; Jiang, Y.; Wang, R.; Zhang, Q. Autonomous underwater vehicle optimal path planning method for seabed terrain matching navigation. Ocean Eng. 2017, 133, 107–115. [Google Scholar] [CrossRef]
- Riazi, S.; Wigstrom, O.; Bengtsson, K.; Lennartson, B. Energy and Peak Power Optimization of Time-Bounded Robot Trajectories. IEEE Trans. Autom. Sci. Eng. 2017, 14, 646–657. [Google Scholar] [CrossRef]
- Liu, Y.; Huang, H.; Fan, Q.; Zhu, Y.; Chen, X.; Han, Z. Mobile Robot Path Planning Based on Improved A*_DWA Algorithm. Comput. Integr. Manuf. Syst. 2022, 1–20. Available online: https://kns.cnki.net/kcms/detail/11.5946.TP.20221125.1957.004.html (accessed on 23 August 2023).
- Li, L.; Zou, X. Undersea robot automatically tracks and controls scheduled mining path. J. Mech. Eng. 2007, 43, 152–157. [Google Scholar] [CrossRef]
- Yang, B.; Wang, W.; Liu, Y.; Li, X.; Liang, T.; Guo, W.; Liao, J.; Pan, F. Forward-looking scanning sonar imaging radial error analysis and compensation. J. Electron. Inf. 2021, 43, 796–802. [Google Scholar]






















| 0.2 m/s | 0.4 | −0.4 | 0.1 | 0.15 | 0.85~1.0 |
| 0.1 | 0.3 | 0.2 | 5 s | 1 m | 2 m |
| 0.1 | 0.3 | 0.2 | 0.1 | 0.1 | 5 s | 1 m | 0.5 m | 2 m | 30 m | 25 m |
| Algorithm | Minimum Distance to Actual Obstacle Zone | Average Minimum Distance to Actual Obstacle Zone | Energy Consumption | Path Length |
|---|---|---|---|---|
| The MEC-DWA algorithm | 0.547 m | 3.505 m | 26,880.3 J | 134.752 m |
| The MS-DWA algorithm | 2.113 m | 6.231 m | 31,651.7 J | 160.051 m |
| The SE-DWA algorithm | 1.715 m | 5.534 m | 24,049.4 J | 124.981 m |
Disclaimer/Publisher’s Note: The statements, opinions and data contained in all publications are solely those of the individual author(s) and contributor(s) and not of MDPI and/or the editor(s). MDPI and/or the editor(s) disclaim responsibility for any injury to people or property resulting from any ideas, methods, instructions or products referred to in the content. |
© 2023 by the authors. Licensee MDPI, Basel, Switzerland. This article is an open access article distributed under the terms and conditions of the Creative Commons Attribution (CC BY) license (https://creativecommons.org/licenses/by/4.0/).
Share and Cite
Pan, Z.; Guo, W.; Sun, H.; Zhou, Y.; Lan, Y. Path Planning of Deep-Sea Landing Vehicle Based on the Safety Energy-Dynamic Window Approach Algorithm. J. Mar. Sci. Eng. 2023, 11, 1892. https://doi.org/10.3390/jmse11101892
Pan Z, Guo W, Sun H, Zhou Y, Lan Y. Path Planning of Deep-Sea Landing Vehicle Based on the Safety Energy-Dynamic Window Approach Algorithm. Journal of Marine Science and Engineering. 2023; 11(10):1892. https://doi.org/10.3390/jmse11101892
Chicago/Turabian StylePan, Zuodong, Wei Guo, Hongming Sun, Yue Zhou, and Yanjun Lan. 2023. "Path Planning of Deep-Sea Landing Vehicle Based on the Safety Energy-Dynamic Window Approach Algorithm" Journal of Marine Science and Engineering 11, no. 10: 1892. https://doi.org/10.3390/jmse11101892
APA StylePan, Z., Guo, W., Sun, H., Zhou, Y., & Lan, Y. (2023). Path Planning of Deep-Sea Landing Vehicle Based on the Safety Energy-Dynamic Window Approach Algorithm. Journal of Marine Science and Engineering, 11(10), 1892. https://doi.org/10.3390/jmse11101892
