Immersive and Non-Immersive Simulators for the Education and Training in Maritime Domain—A Review
Abstract
1. Introduction
2. Methodology
2.1. Formulation of Research Questions
2.2. Search Strategy
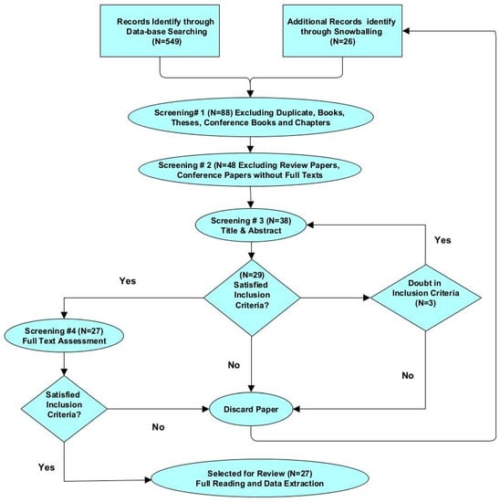
- The first phase, “Identification”, is searching for strings across many databases, establishing basic criteria for inclusion, and filtering out duplicates, which are possible next steps. We have also used the snowballing method to find further publications based on the citations of chosen papers from the first search. In this stage, the snowball effect might go both ways.
- The second phase, “Screening”, is done by assessing titles and abstracts according to the inclusion criteria.
- For the third phase, “Eligibility” is done by using predetermined parameters and evaluating the full text.
- In the fourth phase, “Inclusion”, full-text articles are chosen, as well as papers, by reading the whole article. The articles were selected and divided into groups based on the utilization of immersive or non-immersive simulators, the training content used during the experiment or qualitative analysis, and the types of studies (such as safety training, navigation training, marine engineering training, etc.) carried out in the maritime education and training (MET) sector.

2.3. Selection Criteria
- The complete text is available and can be downloaded.
- The paper must be published in the English language.
- The study was carried out especially in the MET sector with immersive or non-immersive simulators.
- The paper describes either relevant experimental or qualitative studies of the educational use of immersive or non-immersive simulators.
- The paper presents new information that has not been previously reported or analyzed by the same authors.
- Articles must be peer-reviewed and published between 1 January 2013–7 August 2022.
2.4. Data Collection and Extraction
- The publication’s citation information
- The scope of the study and which sector of MET the study was carried out for
- Attendees in the research
- The type of training or program investigated in the study
- The primary and subsidiary research questions
- The approach used in the research
- The criteria for analyzing the results
- The research objectives and challenges
3. Results and Findings
4. Utilization of Immersive Simulators in Experiential Teaching and Learning
5. Simulator-Based Training in the Context of MET
5.1. Utilization of Immersive and Non-Immersive Simulators in the Context of MET
5.2. Comparison of Immersive and Non-Immersive Simulators Used in MET
5.3. Effectiveness of Immersive and Non-Immersive Simulators Used in MET
6. Conclusions and Future Research Recommendations
Author Contributions
Funding
Institutional Review Board Statement
Informed Consent Statement
Data Availability Statement
Acknowledgments
Conflicts of Interest
References
- Alam, A. Employing Adaptive Learning and Intelligent Tutoring Robots for Virtual Classrooms and Smart Campuses: Reforming Education in the Age of Artificial Intelligence. In Advanced Computing and Intelligent Technologies; Shaw, R.N., Das, S., Piuri, V., Bianchini, M., Eds.; Springer: Singapore, 2022; pp. 395–406. [Google Scholar]
- Wörner, S.; Kuhn, J.; Scheiter, K. The Best of Two Worlds: A Systematic Review on Combining Real and Virtual Experiments in Science Education. Rev. Educ. Res. 2022, 92, 911–952. [Google Scholar] [CrossRef]
- Kapilan, N.; Vidhya, P.; Gao, X.-Z. Virtual Laboratory: A Boon to the Mechanical Engineering Education during COVID-19 Pandemic. High. Educ. Future 2021, 8, 31–46. [Google Scholar] [CrossRef]
- de Vries, L.E.; May, M. Virtual laboratory simulation in the education of laboratory technicians–Motivation and study intensity. Biochem. Mol. Biol. Educ. 2019, 47, 257–262. [Google Scholar] [CrossRef] [PubMed]
- Shambare, B.; Simuja, C. A Critical Review of Teaching with Virtual Lab: A Panacea to Challenges of Conducting Practical Experiments in Science Subjects Beyond the COVID-19 Pandemic in Rural Schools in South Africa. J. Educ. Technol. Syst. 2022, 50, 393–408. [Google Scholar] [CrossRef]
- Anthony, B., Jr.; Noel, S. Examining the adoption of emergency remote teaching and virtual learning during and after COVID-19 pandemic. Int. J. Educ. Manag. 2021, 35, 1136–1150. [Google Scholar] [CrossRef]
- Freina, L.; Ott, M. A literature review on immersive virtual reality in education: State of the art and perspectives. In Proceedings of the International Scientific Conference Elearning and Software for Education, Bucharest, Romania, 23–24 April 2015; Volume 8. [Google Scholar] [CrossRef]
- Slater, M. A Note on Presence Terminology. Emotion 2003, 3, 1–5. [Google Scholar]
- Azuma, R.; Baillot, Y.; Behringer, R.; Feiner, S.; Julier, S.; MacIntyre, B. Recent advances in augmented reality. IEEE Comput. Graph. Appl. 2001, 21, 34–47. [Google Scholar] [CrossRef]
- Mallam, S.C.; Nazir, S.; Renganayagalu, S.K. Rethinking maritime education, training, and operations in the digital era: Applications for emerging immersive technologies. J. Mar. Sci. Eng. 2019, 7, 428. [Google Scholar] [CrossRef]
- Huang, T.K.; Yang, C.H.; Hsieh, Y.H.; Wang, J.C.; Hung, C.C. Augmented reality (AR) and virtual reality (VR) applied in dentistry. Kaohsiung J. Med. Sci. 2018, 34, 243–248. [Google Scholar] [CrossRef]
- Vicent, L.; Villagrasa, S.; Fonseca, D.; Redondo, E. Virtual learning scenarios for qualitative assessment in higher education 3D arts. J. Univers. Comput. Sci. 2015, 21, 1086–1105. [Google Scholar] [CrossRef]
- Frank, J.A.; Kapila, V. Mixed-reality learning environments: Integrating mobile interfaces with laboratory test-beds. Comput. Educ. 2017, 110, 88–104. [Google Scholar] [CrossRef]
- Suh, A.; Prophet, J. The state of immersive technology research: A literature analysis. Comput. Hum. Behav. 2018, 86, 77–90. [Google Scholar] [CrossRef]
- BBC. Goldman Sachs Virtual & Augmented Reality; BBC: London, UK, 2016; Volume 24. [Google Scholar]
- Oh, J.; Han, S.J.; Lim, D.H.; Jang, C.S.; Kwon, I.T. Application of Virtual and Augmented Reality to the Field of Adult Education. In Proceedings of the 59th Annual Adult Education Research Conference, Victoria, BC, Canada, 8–10 June 2018; pp. 1–8. [Google Scholar]
- Baratè, A.; Haus, G.; Ludovico, L.A.; Pagani, E.; Scarabottolo, N.; Giovanni, I.; Antoni, D. 5G Technology for Augmented and Virtual Reality in Education. In Proceedings of the International Conference on Education and New Developments, Porto, Portugal, 22–24 June 2019; pp. 512–516. [Google Scholar]
- Shen, H.; Zhang, J.; Cao, H. Research of marine engine room 3-D visual simulation system for the training of marine engineers. J. Appl. Sci. Eng. 2017, 20, 229–242. [Google Scholar] [CrossRef]
- Ochavillo, G.S. A Paradigm Shift of Learning in Maritime Education amidst COVID-19 Pandemic. Int. J. High. Educ. 2020, 9, 164–177. [Google Scholar] [CrossRef]
- Snilstveit, B.; Oliver, S.; Vojtkova, M. Narrative approaches to systematic review and synthesis of evidence for international development policy and practice. J. Dev. Eff. 2012, 4, 409–429. [Google Scholar] [CrossRef]
- Page, M.J.; Moher, D.; McKenzie, J.E. Introduction to PRISMA 2020 and implications for research synthesis methodologists. Res. Synth. Methods 2022, 13, 156–163. [Google Scholar] [CrossRef]
- Moher, D.; Liberati, A.; Tetzlaff, J.; Altman, D.G.; Altman, D.; Antes, G.; Atkins, D.; Barbour, V.; Barrowman, N.; Berlin, J.A.; et al. Preferred reporting items for systematic reviews and meta-analyses: The PRISMA statement. PLoS Med. 2009, 151, 264–269. [Google Scholar] [CrossRef]
- Aylward, K.; Dahlman, J.; Nordby, K.; Lundh, M. Using operational scenarios in a virtual reality enhanced design process. Educ. Sci. 2021, 11, 448. [Google Scholar] [CrossRef]
- Renganayagalu, S.K.; Mallam, S.C.; Nazir, S.; Ernstsen, J.; Haavardtun, P. Impact of simulation fidelity on student self-efficacy and perceived skill development in maritime training. Transnav 2019, 13, 663–669. [Google Scholar] [CrossRef]
- Grabowski, M.; Rowen, A.; Rancy, J.P. Evaluation of wearable immersive augmented reality technology in safety-critical systems. Saf. Sci. 2018, 103, 23–32. [Google Scholar] [CrossRef]
- Ernstsen, J.; Nazir, S. Performance assessment in full-scale simulators—A case of maritime pilotage operations. Saf. Sci. 2020, 129, 104775. [Google Scholar] [CrossRef]
- Sanfilippo, F. A multi-sensor fusion framework for improving situational awareness in demanding maritime training. Reliab. Eng. Syst. Saf. 2017, 161, 12–24. [Google Scholar] [CrossRef]
- Bingchan, L.; Mao, B.; Cao, J. Maintenance and Management of Marine Communication and Navigation Equipment Based on Virtual Reality. Procedia Comput. Sci. 2018, 139, 221–226. [Google Scholar] [CrossRef]
- Longo, F.; Chiurco, A.; Musmanno, R.; Nicoletti, L. Operative and procedural cooperative training in marine ports. J. Comput. Sci. 2015, 10, 97–107. [Google Scholar] [CrossRef]
- Hontvedt, M. Professional vision in simulated environments—Examining professional maritime pilots’ performance of work tasks in a full-mission ship simulator. Learn. Cult. Soc. Interact. 2015, 7, 71–84. [Google Scholar] [CrossRef]
- Luis, C.E.M.; Marrero, A.M.G. Real object mapping technologies applied to marine engineering learning process within a CBL methodology. Procedia Comput. Sci. 2013, 25, 406–410. [Google Scholar] [CrossRef]
- Baldauf, M.; Schröder-Hinrichs, J.U.; Kataria, A.; Benedict, K.; Tuschling, G. Multidimensional simulation in team training for safety and security in maritime transportation. J. Transp. Saf. Secur. 2016, 8, 197–213. [Google Scholar] [CrossRef]
- Ghosh, S. Can authentic assessment find its place in seafarer education and training? Aust. J. Marit. Ocean Aff. 2017, 9, 213–226. [Google Scholar] [CrossRef]
- Koh, L.Y.; Li, X.; Wang, X.; Yuen, K.F.; Wang, X. Technology Analysis & Strategic Management Key knowledge domains for maritime shipping executives in the digital era: A knowledge-based view approach. Technol. Anal. Strateg. Manag. 2022, 7, 1–19. [Google Scholar] [CrossRef]
- Baldauf, M.; Kitada, M.; Mehdi, R.; Dalaklis, D. E-Navigation, Digitalization and Unmanned Ships: Challenges for Future Maritime Education and Training. In Proceedings of the 12th International Technology, Education and Development Conference, Valencia, Spain, 5–7 March 2018; pp. 9525–9530. [Google Scholar] [CrossRef]
- Markopoulos, E.; Lauronen, J.; Luimula, M.; Lehto, P.; Laukkanen, S. Maritime Safety Education with VR Technology (MarSEVR). In Proceedings of the 2019 10th IEEE International Conference on Cognitive Infocommunications (CogInfo-Com), Naples, Italy, 23–25 October 2019; pp. 283–288. [Google Scholar] [CrossRef]
- Nazir, S.; Øvergård, K.I.; Yang, Z. Towards Effective Training for Process and Maritime Industries. Procedia Manuf. 2015, 3, 1519–1526. [Google Scholar] [CrossRef]
- Oliveira, M.; Costa, J.; Torvatn, H. Tomorrow’ s On-Board Learning System (TOOLS). In Proceedings of the International Conference on Learning and Collaboration Technologies, Toronto, ON, Canada, 17–22 July 2016; Volume 1, pp. 528–538. [Google Scholar] [CrossRef]
- Zhang, M.; Zhang, D.; Yao, H.; Zhang, K. A probabilistic model of human error assessment for autonomous cargo ships focusing on human–autonomy collaboration. Saf. Sci. 2020, 130, 104838. [Google Scholar] [CrossRef]
- Hontvedt, M.; Arnseth, H.C. On the bridge to learn: Analysing the social organization of nautical instruction in a ship simulator. Int. J. Comput.-Support. Collab. Learn. 2013, 8, 89–112. [Google Scholar] [CrossRef]
- Fan, H.; Yang, S.; Suo, Y.; Zheng, M. Simulation Research on Operation of Union Purchase System in Navigation Simulator. J. Shanghai Jiaotong Univ. Sci. 2020, 25, 606–614. [Google Scholar] [CrossRef]
- Li, B.; Su, W. Long short-term memory network-based user behavior analysis in virtual reality training system—A case study of the ship communication and navigation equipment training. Arab. J. Geosci. 2021, 14, 28. [Google Scholar] [CrossRef]
- Kim, T.; Sharma, A.; Bustgaard, M.; Gyldensten, W.C.; Nymoen, O.K.; Tusher, H.M.; Nazir, S. The continuum of simulator-based maritime training and education. WMU J. Marit. Aff. 2021, 20, 135–150. [Google Scholar] [CrossRef]
- Chan, J.P.; Norman, R.; Pazouki, K.; Golightly, D. Autonomous maritime operations and the influence of situational awareness within maritime navigation. WMU J. Marit. Aff. 2022, 21, 121–140. [Google Scholar] [CrossRef]
- Hoem, Å.S.; Veitch, E.; Vasstein, K. Human-Centred Risk Assessment for a Land-Based Control Interface for an Autonomous Vessel; Springer: Berlin/Heidelberg, Germany, 2022; Volume 21, ISBN 0123456789. [Google Scholar]
- Sellberg, C. Pedagogical dilemmas in dynamic assessment situations: Perspectives on video data from simulator-based competence tests. WMU J. Marit. Aff. 2020, 19, 493–508. [Google Scholar] [CrossRef]
- Frydenberg, S.G.; Nordby, K. Virtual fieldwork on a ship’s bridge: Virtual reality-reconstructed operation scenarios as contextual substitutes for fieldwork in design education. Virtual Real. 2022. [Google Scholar] [CrossRef] [PubMed]
- Gore, T.; Thomson, W. Use of simulation in undergraduate and graduate education. AACN Adv. Crit. Care 2016, 27, 86–95. [Google Scholar] [CrossRef]
- Lee, H.G.; Chung, S.; Lee, W.H. Presence in virtual golf simulators: The effects of presence on perceived enjoyment, perceived value, and behavioral intention. New Media Soc. 2013, 15, 930–946. [Google Scholar] [CrossRef]
- Handa, M.; Aul, E.G.; Bajaj, S. Immersive Technology—Uses, Challenges and Opportunities. Int. J. Comput. Bus. Res. ISSN Online 2012, 6, 2229–6166. [Google Scholar]
- Javornik, A. Augmented reality: Research agenda for studying the impact of its media characteristics on consumer behaviour. J. Retail. Consum. Serv. 2016, 30, 252–261. [Google Scholar] [CrossRef]
- Milgram, P.; Kishimo, F. A taxonomy of mixed reality. IEICE Trans. Inf. Syst. 1994, 77, 1321–1329. [Google Scholar]
- Liu, M.; Huang, Y.; Zhang, D. Gamification’s impact on manufacturing: Enhancing job motivation, satisfaction and operational performance with smartphone-based gamified job design. Hum. Factors Ergon. Manuf. 2018, 28, 38–51. [Google Scholar] [CrossRef]
- Patriarca, R.; Falegnami, A.; De Nicola, A.; Villani, M.L.; Paltrinieri, N. Serious games for industrial safety: An approach for developing resilience early warning indicators. Saf. Sci. 2019, 118, 316–331. [Google Scholar] [CrossRef]
- Lange, B.S.; Requejo, P.; Flynn, S.M.; Rizzo, A.A.; Valero-Cuevas, F.J.; Baker, L.; Winstein, C. The potential of virtual reality and gaming to assist successful aging with disability. Phys. Med. Rehabil. Clin. N. Am. 2010, 21, 339–356. [Google Scholar] [CrossRef] [PubMed]
- Zeng, W.; Richardson, A. Adding dimension to content: Immersive virtual reality for e-Commerce. In Proceedings of the 27th Australasian Conference on Information Systems (ACIS), Wollongong, NSW, USA, 5–7 December 2016; pp. 1–8. [Google Scholar]
- Ai-Lim Lee, E.; Wong, K.W.; Fung, C.C. How does desktop virtual reality enhance learning outcomes? A structural equation modeling approach. Comput. Educ. 2010, 55, 1424–1442. [Google Scholar] [CrossRef]
- IMO. Adoption of the Final Act and Any Instruments, Resolutions and Recommendations Resulting from the Work of the Conference—Attachment 1 to the Final Act of the Conference Resolution 1—STCW/CONF.2/33; International Maritime Organization (IMO): London, UK, 2010.
- ITF STCW: A Guide for Seafarers. Int. Transp. Work. Fed. 2014, 78.
- Erdogan, O.; Demirel, E. New Technologies in Maritime Education and Training, Turkish Experiment. Univers. J. Educ. Res. 2017, 5, 947–952. [Google Scholar] [CrossRef]
- Ernstsen, J.; Nazir, S. Consistency in the development of performance assessment methods in the maritime domain. WMU J. Marit. Aff. 2018, 17, 71–90. [Google Scholar] [CrossRef]
- Sharma, A.; Nazir, S.; Wiig, A.C.; Sellberg, C.; Imset, M.; Mallam, S. Computer Supported Collaborative Learning as an Intervention for Maritime Education and Training; Springer: Berlin/Heidelberg, Germany, 2018; Volume 785, pp. 3–12. ISBN 978-3-319-93881-3. [Google Scholar]
- Castells, M.; Ordás, S.; Barahona, C.; Moncunill, J.; Muyskens, C.; Hofman, W.; Cross, S.; Kondratiev, A.; Boran-Keshishyan, A.; Popov, A.; et al. Model course to revalidate deck officers’ competences using simulators. WMU J. Marit. Aff. 2016, 15, 163–185. [Google Scholar] [CrossRef]
- Hjelmervik, K.; Nazir, S.; Myhrvold, A. Simulator training for maritime complex tasks: An experimental study. WMU J. Marit. Aff. 2018, 17, 17–30. [Google Scholar] [CrossRef]
- Sellberg, C.; Lundin, M. Tasks and instructions on the simulated bridge: Discourses of temporality in maritime training. Discourse Stud. 2018, 20, 289–305. [Google Scholar] [CrossRef]
- Mallam, S.C.; Lundh, M.; MacKinnon, S.N. Supporting participatory practices in ship design and construction—Challenges and opportunities. In Proceedings of the Human Factors and Ergonomics Society Annual Meeting, Washington, DC, USA, 19–23 September 2016; pp. 1003–1007. [Google Scholar] [CrossRef]
- Salas, E.; Tannenbaum, S.I.; Kraiger, K.; Smith-Jentsch, K.A. The Science of Training and Development in Organizations: What Matters in Practice. Psychol. Sci. Public Interest Suppl. 2012, 13, 74–101. [Google Scholar] [CrossRef] [PubMed]
- Garcia Fracaro, S.; Glassey, J.; Bernaerts, K.; Wilk, M. Immersive technologies for the training of operators in the process industry: A Systematic Literature Review. Comput. Chem. Eng. 2022, 160, 107691. [Google Scholar] [CrossRef]
- Nazir, S.; Manca, D. How a plant simulator can improve industrial safety. Process Saf. Prog. 2015, 34, 237–243. [Google Scholar] [CrossRef]
- Bhardwaj, S.; Pazaver, A. Establishing the underpinning theories of maritime education and training for on-board competencies. AMET Marit. Joural Jan-June 2014, 13, 55–73. [Google Scholar]
- Jensen, L.; Konradsen, F. A review of the use of virtual reality head-mounted displays in education and training. Educ. Inf. Technol. 2018, 23, 1515–1529. [Google Scholar] [CrossRef]
- Loup, G.; Serna, A.; Iksal, S.; George, S. Immersion and persistence: Improving learners’ engagement in authentic learning situations. In Adaptive and Adaptable Learning; Lecture Notes in Computer Science; Springer: Berlin/Heidelberg, Germany, 2016; Volume 9891, pp. 410–415. [Google Scholar] [CrossRef]
- Hodgson, E.; Bachmann, E.R.; Vincent, D.; Zmuda, M.; Waller, D.; Calusdian, J. WeaVR: A self-contained and wearable immersive virtual environment simulation system. Behav. Res. Methods 2015, 47, 296–307. [Google Scholar] [CrossRef]
- Shen, H.; Zhang, J.; Yang, B.; Jia, B. Development of an educational virtual reality training system for marine engineers. Comput. Appl. Eng. Educ. 2019, 27, 580–602. [Google Scholar] [CrossRef]
- de Oliveira, R.P.; Carim Junior, G.; Pereira, B.; Hunter, D.; Drummond, J.; Andre, M. Systematic Literature Review on the Fidelity of Maritime Simulator Training. Educ. Sci. 2022, 12, 817. [Google Scholar] [CrossRef]
- Liu, X.; Xie, C.; Jin, Y. Multi-level virtual reality system for marine education and training. In Proceedings of the 2009 First International Workshop on Education Technology and Computer Science, Washington, DC, USA, 7–8 March 2009; Volume 2, pp. 1047–1050. [Google Scholar] [CrossRef]




| Database | Search in | String |
|---|---|---|
| Scopus | TITLE-ABS-KEY | TITLE-ABS-KEY {(immersive OR immersion) AND (simulator OR technology) AND (maritime OR marine) AND (education OR training)} |
| Science Direct | All Fields | immersive simulator, maritime education, and training, Year: 2013–2022 |
| Web of Science | All Fields | ALL = (immersive simulator, maritime education, and training) |
| Springer Link | All Fields | immersive AND simulator, AND maritime AND education AND training |
| Taylor and Francis Online | All Fields | immersive AND simulator, AND maritime AND education AND training |
| Database | Found | Accepted (Scrn#1) | Discarded (Scrn#1) | Duplicate | Accepted (Final) | Discarded (Final) | Index Rate | Accuracy Rate |
|---|---|---|---|---|---|---|---|---|
| SpringerLink | 396 | 42 | 283 | 73 | 8 | 34 | 0.296 | 0.020 |
| Scopus | 57 | 26 | 24 | 7 | 6 | 20 | 0.222 | 0.105 |
| Web of Science | 4 | 3 | 1 | 0 | 3 | 0 | 0.111 | 0.750 |
| Science Direct | 45 | 10 | 29 | 6 | 7 | 3 | 0.259 | 0.156 |
| Taylor and Francis Online | 73 | 7 | 52 | 14 | 3 | 4 | 0.111 | 0.041 |
| Total | 575 | 88 | 389 | 100 | 27 | 61 | 1.000 | 1.072 |
| Articles and Source | Field of Study | Simulator Used | Immersive/ Non-immersive |
|---|---|---|---|
| 1. [23] Source: Web of Science | Utilizing virtual reality to study the training of seafarers for ship operation in Arctic waters | full mission bridge simulator, recreated in VR | Immersive |
| 2. [24] Source: Web of Science | Examine the effects of two kinds of simulators on students’ perceived skill growth during engine room simulation training | Immersive and non-immersive simulators Type: Both | Immersive and non-immersive |
| 3. [10] Source: Web of Science | Traditional MET methods and simulators may benefit from adopting and incorporating VR, AR, and MR technology. | AR, VR, and MR with HMDs | Immersive |
| 4. [25] Source: Science Direct | Evaluating WIAR technology in safety-critical systems for Maritime Navigation | Wearable Immersive Augmented Reality (WIAR) | Immersive |
| 5. [26] Source: Science Direct | Analyze the validity and credibility of a proposed computer-aided performance assessment (CAPA) tool for marine pilotage assessment. | computer-aided performance assessment (CAPA) tool | Non-immersive |
| 6. [27] Source: Science Direct | Improving Situation awareness and reduction of risk by practical scenario-based training by Subsea Simulator developed by the OSC | Offshore Simulator Centre (OSC) Software | Non-immersive |
| 7. [28] Source: Science Direct | Development and use of a virtual reality-based management and maintenance system for maritime communication and navigation tools | Virtual Reality (VR) | Immersive |
| 8. [29] Source: Science Direct | Cooperation in training harbor pilots and traffic controllers in marine ports, using ship’s bridge simulators and control tower simulators | Simulators for ship bridges and control towers | Non-immersive |
| 9. [30] Source: Science Direct | The experiences of professional marine pilots who used a ship simulator to train for Azipod propeller navigation in strong winds | Ship bridge simulator | Non-immersive |
| 10. [31] Source: Science Direct | Marine engineering learning process using real object 3D mapping technology with challenge-based learning (CBL) approach | 3D mapping AR technology and Metaio Toolbox | Immersive |
| 11. [32] Source: Taylor and Francis Online | Study a simulator that replicates demanding shipboard circumstances and apply learning-oriented simulation training to gain experience and appropriate skills in shipboard emergencies. | Non-immersive Simulator for Safety and security training | Non-immersive |
| 12. [33] Source: Taylor and Francis Online | Current assessment methods approved by the STCW Code for measuring a seafarer’s competence utilizing traditional approaches and current simulation methods. | Seafarer’s competence assessment by using traditional and simulation methods | Non-immersive |
| 13, [34] Source: Taylor and Francis Online | Research for virtual, augmented, and mixed realities demonstrate that simulation may be used to prepare shipping sector management for different operational and emergencies. | Digitalization of knowledge and training by AR, VR, and MR technologies | Immersive |
| 14. [35] Source: Scopus | A simulation study that investigated for the first-time traffic scenarios including conventional manned vessels and unmanned ships in the future | VTS AIS/radar data was used for non-immersive simulator study | Non-immersive |
| 15. [29] Source: Scopus | Cooperative training of employees in operational and procedural tasks at maritime ports | Ship Bridge simulator and Control Tower simulator | Immersive |
| 16. [36] Source: Scopus | The use of VR training for the shipping industry and proof-of-concept using MarSEVR (Maritime Safety Education with VR). | Utilization of VR with immersive training scenarios. | Immersive |
| 17. [37] Source: Scopus | Effectiveness of acquiring new skills through establishing and developing training regimes and adding training simulators to the curriculum for Maritime trainees. | Non-immersive training simulator | Non-immersive |
| 18. [38] Source: Scopus | Simulator-based Ship Energy Efficiency training programs utilized non-immersive simulators to employ gamification elements where seafarers made decisions in realistic settings. | Simulator-based training on ship’s energy efficiency | Non-Immersive |
| 19. [39] Source: Scopus | Using a probabilistic model to evaluate human error on autonomous cargo vessels looks at human cooperation with autonomy as an essential aspect of human error evaluation. | Third-degree human autonomy collaboration | Non-Immersive |
| 20. [40] Source: Springer Link | The study investigated the interaction between a student and a professional maritime pilot in a simulated learning environment for navigation. | Full mission Bridge simulator | Immersive |
| 21. [41] Source: Springer Link | A study on simulation research on the operation of the union purchase to improve special operation training for realistic union purchase freight handling. | VR Navigation simulator added with Union Purchase 3D ops | Immersive |
| 22. [42] Source: Springer Link | Virtual reality simulators for teaching and training in maritime domain: a long-term memory network study of user activity | VR training and 3D semantic Trajectories for LSTM behavior analysis model | Immersive |
| 23. [43] Source: Springer Link | Future MET practices and the rise of VR and cloud-based simulators in the education and training in the maritime sector. | VR and Cloud based simulators | Immersive |
| 24. [44] Source: Springer Link | The effect of autonomous marine operations and situational awareness on maritime navigation | Human Automation relationship on Navigation Simulator | Immersive |
| 25. [45] Source: Springer Link | Assessment of the risk related to the use of land-based interfaces for autonomous ships from a human-centered perspective. | Land-based control center for autonomous vessel | Immersive |
| 26. [38,46] Source: Springer Link | Simulator-based competency tests for the seafarers implementing the method of video-stimulated recall. | Simulator-based competency tests | Non-immersive |
| 27. [47] Source: Springer Link | Used VR-reconstructed operation scenarios (VRROS) for arctic-bound ships to supplement and replace the contextual features of field research in constructing interactive learning environments. | VR-reconstructed operation scenarios (VRROS) | Immersive |
Disclaimer/Publisher’s Note: The statements, opinions and data contained in all publications are solely those of the individual author(s) and contributor(s) and not of MDPI and/or the editor(s). MDPI and/or the editor(s) disclaim responsibility for any injury to people or property resulting from any ideas, methods, instructions or products referred to in the content. |
© 2023 by the authors. Licensee MDPI, Basel, Switzerland. This article is an open access article distributed under the terms and conditions of the Creative Commons Attribution (CC BY) license (https://creativecommons.org/licenses/by/4.0/).
Share and Cite
Dewan, M.H.; Godina, R.; Chowdhury, M.R.K.; Noor, C.W.M.; Wan Nik, W.M.N.; Man, M. Immersive and Non-Immersive Simulators for the Education and Training in Maritime Domain—A Review. J. Mar. Sci. Eng. 2023, 11, 147. https://doi.org/10.3390/jmse11010147
Dewan MH, Godina R, Chowdhury MRK, Noor CWM, Wan Nik WMN, Man M. Immersive and Non-Immersive Simulators for the Education and Training in Maritime Domain—A Review. Journal of Marine Science and Engineering. 2023; 11(1):147. https://doi.org/10.3390/jmse11010147
Chicago/Turabian StyleDewan, Mohammud Hanif, Radu Godina, M Rezaul Karim Chowdhury, Che Wan Mohd Noor, Wan Mohd Norsani Wan Nik, and Mustafa Man. 2023. "Immersive and Non-Immersive Simulators for the Education and Training in Maritime Domain—A Review" Journal of Marine Science and Engineering 11, no. 1: 147. https://doi.org/10.3390/jmse11010147
APA StyleDewan, M. H., Godina, R., Chowdhury, M. R. K., Noor, C. W. M., Wan Nik, W. M. N., & Man, M. (2023). Immersive and Non-Immersive Simulators for the Education and Training in Maritime Domain—A Review. Journal of Marine Science and Engineering, 11(1), 147. https://doi.org/10.3390/jmse11010147

