Data Gathering in UWA Sensor Networks: Practical Considerations and Lessons from Sea Trials
Abstract
:1. Introduction
1.1. Medium Access Control
1.2. Routing
1.3. Network Discovery
1.4. Contributions of This Paper
1.5. Paper Structure
2. Network Protocol Design
2.1. USMART Network Requirements
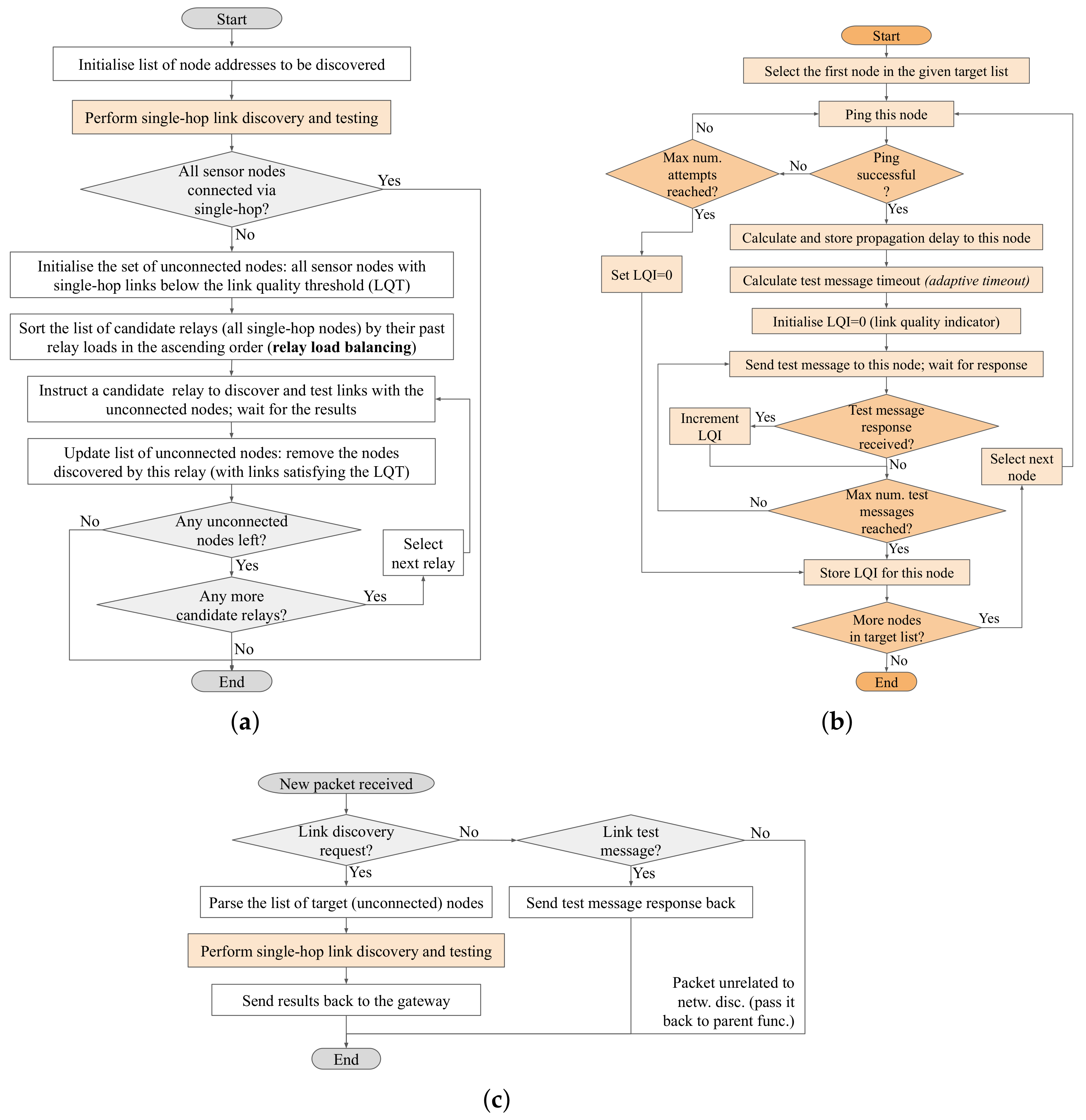
2.2. Network Discovery Protocol
- —the propagation delay estimate to every sensor node (with default values of zero for any nodes that did not return a ping). This vector is used for TDA-MAC scheduling, as described in Section 2.4.
- —a vector containing the link quality score (between 0 and ) for every sensor node.
2.3. Network Setup
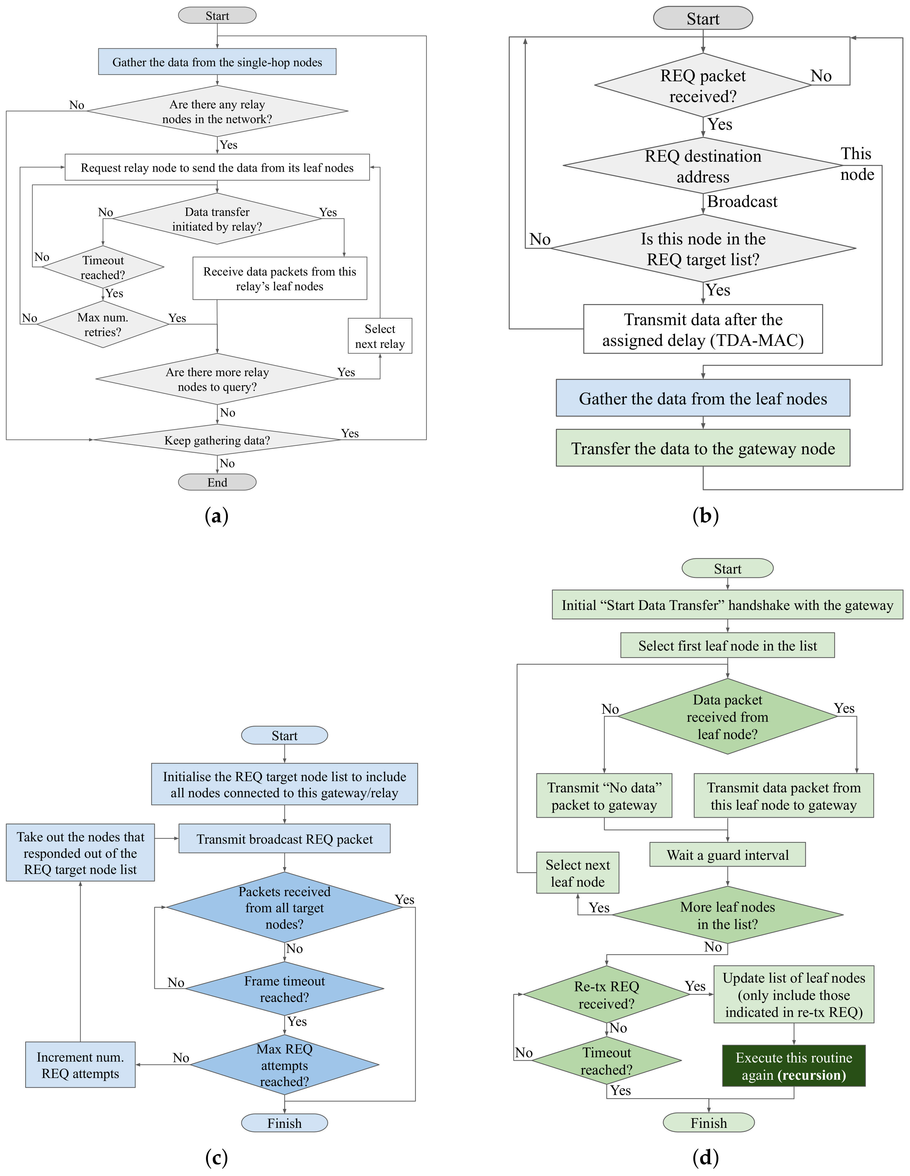
2.4. Data Gathering Protocol
Medium Access Control
2.5. Packet Structure
- MAC SRC & DEST—the fields to identify the source and destination address for a given transmission. As explained in Section 2.4, there are two types of REQ - broadcast to leaf nodes, and unicast to a relay; the MAC DEST field is used to distinguish between those two types of REQ.
- Packet type—a header field used to identify this packet as a REQ.
- Data type—a control field identifying the type of data payload to be requested from the senor nodes (if multiple options exist). An example of this is to request sensor readings by default, but occasionally request localization data. As such, this is an (optional) application layer function integrated into the protocol stack at a negligible cost.
- Time till next frame (TTNF) & Sleep flag—these two fields are used to schedule the sleep modes at the sensor nodes. This process is described in Section 2.9.
- REQ index & Target sensor node addresses—these fields are used to provide multi-node ARQ functionality, as described in Section 2.6.
2.6. Integrated Multi-Node ARQ
- The master node (gateway/relay) starts by sending a REQ packet targeting all of its leaf nodes (i.e., including the address of each of those nodes in the dedicated REQ packet field shown in Figure 8). It also sets the REQ index field to 1.
- Those sensor nodes that successfully receive this REQ check if their address is included in the target node list. If it is, they send back a data packet using the TDA-MAC delayed transmission principle, as shown in Figure 4b and explained in Section 2.4.
- If the data packets from all target sensor nodes were successfully received at the master node, the process is completed and there is no need for retransmissions.
- However, if the data packets from some nodes are missing, the master node transmits another REQ, this time only including those nodes in the target list and incrementing the REQ index field.
- This process repeats until the data packets from all nodes are received, or if the maximum number of attempts has been reached. The maximum number of attempts is the key ARQ parameter providing a trade-off between the network reliability and additional latency and energy consumption required to handle unresponsive nodes. In the experiments reported in this paper, the maximum number of packet transmission attempts is three.
2.7. Routing
2.8. Relay Load Balancing and Network Adaptability
2.9. Energy Efficiency via Sleep Modes
- Time till next frame (TTNF)—includes, as the name suggests, the amount of time until the node receiving the REQ packet can expect the next frame to begin, i.e., if it delivered its data packet to the master node and did not receive a retransmission REQ (via multi-node ARQ), it can go to sleep and wake up just when the TTNF elapses (or a few seconds before to be safe). For those sensor nodes that act as relays, they can only go to sleep after they have delivered their own packet as well the packets of all their leaf nodes.
- Sleep flag—a binary field, indicating whether the sensor nodes are allowed to go to sleep in this data gathering frame, e.g., if the gateway node wants to initiate a network rediscovery phase it may want to instruct the sensor nodes to stay awake.
3. Lake Trials
3.1. Experiment Setup
3.2. Experiment Hardware
3.2.1. NMv3 Acoustic Modems
3.2.2. Underwater Sensor Nodes
- BlueRobotics 3“ acrylic enclosure with aluminium endcaps and holes for an external connection with the NMv3 modem, a temperature+pressure sensor and a vent.
- Raspberry Pi Zero W mounted on a custom motherboard (designed at York) and acting as the main CPU of the node.
- 3.7V 10.35Ah Lithium-Ion battery.
- QI wireless charging module including the Microchip MCP73871 charge circuit.
- MAXIM MAX17055 fuel gauge for monitoring the energy consumption, connected to the Raspberry Pi via IC.
- NMv3 acoustic modem connected via a 5 m cable and a watertight penetrator to the UART module of the Raspberry Pi.
- BlueRobotics Bar30 external temperature and pressure sensor module (encapsulating the TE MS5837-30BA sensor) connected via IC.
- Bosch BNO055 absolute orientation sensor (internal) connected via IC.
- ROHM BH1730FVC ambient light sensor (internal) connected via IC.
- Bosch BME280 humidity, pressure and temperature sensor (internal) connected via IC.
3.3. Network Discovery Performance
3.4. Data Gathering Performance
- Experiment #2—stable connectivity, good performance.
- Experiment #6—poor connectivity for N195 and N197 caused by the relay-gateway (N196-gateway) bottleneck link (as discussed above).
4. North Sea Deployment
4.1. Partial Network Discovery Protocol
- The stable single-hop and dual-hop links that performed well in the previous data gathering stage are kept (no rediscovery for those nodes). These links are determined by comparing their packet success rate (PSR) against a threshold : if , the link between nodes i and j is kept for the next data gathering stage, and no rediscovery is required.
- The links that performed particularly poorly during the last data gathering stage are omitted from the partial network discovery process, as they are likely to continue performing poorly in future. The gateway and relays will skip testing those links, thus saving time and energy. These links are determined by comparing their PSR against a threshold : if , the link between nodes i and j is skipped in the partial network discovery process.
- The links that did not produce a successful ping exchange in the previous network discovery cycle are also omitted from the current network discovery cycle, thus saving a potentially significant amount of time, avoiding unresponsive link tests with long timeouts.
4.2. Deployment Setup
4.3. USMART Network Hardware
- Diver Canister;
- NMv3 Acoustic Modem [47];
- Expansion PCB - Power Regulators, Switches, Sensors (e-compass, temperature, pressure, humidity);
- MicroPython Pyboard D-series (PYBD) with STM32F767 and WiFi/BT SF6W;
- Four Alkaline C Cells.
4.4. Network Discovery Performance
4.5. Network Connectivity Statistics
4.6. Data Gathering Performance
4.7. Long-Term Energy Efficiency Performance
5. Conclusions and Further Work
Author Contributions
Funding
Institutional Review Board Statement
Informed Consent Statement
Data Availability Statement
Conflicts of Interest
References
- Dol, H.S.; Casari, P.; van der Zwan, T.; Otnes, R. Software-Defined Underwater Acoustic Modems: Historical Review and the NILUS Approach. IEEE J. Ocean. Eng. 2017, 42, 722–737. [Google Scholar] [CrossRef]
- Demirors, E.; Sklivanitis, G.; Santagati, G.E.; Melodia, T.; Batalama, S.N. A High-Rate Software-Defined Underwater Acoustic Modem With Real-Time Adaptation Capabilities. IEEE Access 2018, 6, 18602–18615. [Google Scholar] [CrossRef]
- Renner, C.; Golkowski, A. Acoustic Modem for Micro AUVs: Design and Practical Evaluation. In Proceedings of the WUWNet’16: Proceedings of the 11th ACM International Conference on Underwater Networks & Systems, Shanghai, China, 24–26 October 2016; pp. 2:1–2:8. [Google Scholar]
- Sherlock, B.; Tsimenidis, C.C.; Neasham, J.A. Signal and receiver design for low-power acoustic communications using m-ary orthogonal code keying. In Proceedings of the IEEE OCEAN, Genova, Italy, 18–21 May 2015. [Google Scholar] [CrossRef]
- Cario, G.; Casavola, A.; Gjanci, P.; Lupia, M.; Petrioli, C.; Spaccini, D. Long lasting underwater wireless sensors network for water quality monitoring in fish farms. In Proceedings of the IEEE OCEANS’17, Aberdeen, UK, 19–22 June 2017; pp. 1–6. [Google Scholar]
- Mohapatra, A.K.; Gautam, N.; Gibson, R.L. Combined Routing and Node Replacement in Energy-Efficient Underwater Sensor Networks for Seismic Monitoring. IEEE J. Ocean. Eng. 2013, 38, 80–90. [Google Scholar] [CrossRef]
- Boom, B.; He, J.; Palazzo, S.; Huang, P.; Beyan, C.; Chou, H.M.; Lin, F.P.; Spampinato, C.; Fisher, R. A research tool for long-term and continuous analysis of fish assemblage in coral-reefs using underwater camera footage. Ecol. Inform. 2014, 23, 83–97. [Google Scholar] [CrossRef]
- Ali, S.; Ashraf, A.; Qaisar, S.B.; Afridi, M.K.; Saeed, H.; Rashid, S.; Felemban, E.A.; Sheikh, A.A. SimpliMote: A Wireless Sensor Network Monitoring Platform for Oil and Gas Pipelines. IEEE Syst. J. 2018, 12, 778–789. [Google Scholar] [CrossRef]
- Palisetti, S.; Chandavarkar, B.R.; Gadagkar, A.V. Intrusion Detection of Sinkhole Attack in Underwater Acoustic Sensor Networks. In Proceedings of the 12th International Conference on Computing Communication and Networking Technologies ICCCNT’21, Kharagpur, India, 6–8 July 2021; pp. 1–7. [Google Scholar] [CrossRef]
- Lanbo, L.; Shengli, Z.; Jun-Hong, C. Prospects and problems of wireless communication for underwater sensor networks. Wirel. Commun. Mob. Comput. 2008, 8, 977–994. [Google Scholar] [CrossRef]
- Heidemann, J.; Stojanovic, M.; Zorzi, M. Underwater sensor networks: Applications, advances and challenges. Philos. Trans. R. Soc. A 2012, 370, 158–175. [Google Scholar] [CrossRef]
- Jiang, S. State-of-the-Art Medium Access Control (MAC) Protocols for Underwater Acoustic Networks: A Survey Based on a MAC Reference Model. IEEE Commun. Surv. Tutor. 2018, 20, 96–131. [Google Scholar] [CrossRef]
- Erol-Kantarci, M.; Mouftah, H.T.; Oktug, S. A Survey of Architectures and Localization Techniques for Underwater Acoustic Sensor Networks. IEEE Commun. Surv. Tutor. 2011, 13, 487–502. [Google Scholar] [CrossRef]
- Chen, K.; Ma, M.; Cheng, E.; Yuan, F.; Su, W. A Survey on MAC Protocols for Underwater Wireless Sensor Networks. IEEE Commun. Surv. Tutor. 2014, 16, 1433–1447. [Google Scholar] [CrossRef]
- Chirdchoo, N.; Soh, W.; Chua, K. Aloha-Based MAC Protocols with Collision Avoidance for Underwater Acoustic Networks. In Proceedings of the 26th IEEE International Conference on Computer Communications INFOCOM’07, Anchorage, AK, USA, 6–12 May 2007; pp. 2271–2275. [Google Scholar] [CrossRef]
- Liao, W.H.; Huang, C.C. SF-MAC: A Spatially Fair MAC Protocol for Underwater Acoustic Sensor Networks. IEEE Sens. J. 2012, 12, 1686–1694. [Google Scholar] [CrossRef]
- Diamant, R.; Casari, P.; Campagnaro, F.; Zorzi, M. A Handshake-Based Protocol Exploiting the Near-Far Effect in Underwater Acoustic Networks. IEEE Wirel. Commun. Lett. 2016, 5, 308–311. [Google Scholar] [CrossRef]
- Rahman, M.; Lee, Y.; Koo, I. An adaptive network allocation vector timer-based carrier sense multiple access with collision avoidance medium access control protocol for underwater acoustic sensor networks. Int. J. Distrib. Sens. Netw. 2017, 13. [Google Scholar] [CrossRef]
- Molins, M.; Stojanovic, M. Slotted FAMA: A MAC protocol for underwater acoustic networks. In Proceedings of the IEEE OCEANS, Singapore, 16–19 May 2006. [Google Scholar]
- Noh, Y.; Lee, U.; Han, S.; Wang, P.; Torres, D.; Kim, J.; Gerla, M. DOTS: A Propagation Delay-Aware Opportunistic MAC Protocol for Mobile Underwater Networks. IEEE Trans. Mob. Comput. 2014, 13, 766–782. [Google Scholar] [CrossRef]
- Anjangi, P.; Chitre, M. Propagation-Delay-Aware Unslotted Schedules with Variable Packet Duration for Underwater Acoustic Networks. IEEE J. Ocean. Eng. 2017, 42, 977–993. [Google Scholar] [CrossRef]
- Diamant, R.; Lampe, L. Spatial Reuse Time-Division Multiple Access for Broadcast Ad Hoc Underwater Acoustic Communication Networks. IEEE J. Ocean. Eng. 2011, 36, 172–185. [Google Scholar] [CrossRef]
- Lmai, S.; Chitre, M.; Laot, C.; Houcke, S. Throughput-efficient super-TDMA MAC transmission schedules in ad hoc linear underwater acoustic networks. IEEE J. Ocean. Eng. 2017, 42, 156–174. [Google Scholar] [CrossRef]
- Lmai, S.; Chitre, M.; Laot, C.; Houcke, S. Throughput-Maximizing Transmission Schedules for Underwater Acoustic Multihop Grid Networks. IEEE J. Ocean. Eng. 2015, 40, 853–863. [Google Scholar] [CrossRef]
- Kredo, K., II; Djukic, P.; Mohapatra, P. STUMP: Exploiting Position Diversity in the Staggered TDMA Underwater MAC Protocol. In Proceedings of the IEEE INFOCOM, Rio de Janeiro, Brazil, 19–25 April 2009. [Google Scholar]
- Luo, J.; Chen, Y.; Wu, M.; Yang, Y. A Survey of Routing Protocols for Underwater Wireless Sensor Networks. IEEE Commun. Surv. Tutor. 2021, 23, 137–160. [Google Scholar] [CrossRef]
- Islam, T.; Lee, Y.K. A Comprehensive Survey of Recent Routing Protocols for Underwater Acoustic Sensor Networks. Sensors 2019, 19, 4256. [Google Scholar] [CrossRef]
- Bhattacharyya, D.; Kim, T.; Pal, S. A Comparative Study of Wireless Sensor Networks and Their Routing Protocols. Sensors 2010, 10, 10506–10523. [Google Scholar] [CrossRef] [PubMed]
- Shin, D.; Hwang, D.; Kim, D. DFR: An efficient directional flooding-based routing protocol in underwater sensor networks. Wirel. Commun. Mob. Comput. 2012, 12, 1517–1527. [Google Scholar] [CrossRef]
- Ayaz, M.; Abdullah, A.; Faye, I.; Batira, Y. An efficient Dynamic Addressing based routing protocol for Underwater Wireless Sensor Networks. Comput. Commun. 2012, 35, 475–486. [Google Scholar] [CrossRef]
- Jornet, J.M.; Stojanovic, M.; Zorzi, M. Focused Beam Routing Protocol for Underwater Acoustic Networks. In Proceedings of the 3rd ACM International Workshop on Underwater Networks, San Francisco, CA, USA 15 September 2008; Association for Computing Machinery: New York, NY, USA, 2008; pp. 75–82. [Google Scholar] [CrossRef]
- Carlson, E.A.; Beaujean, P.P.; An, E. Location-Aware Routing Protocol for Underwater Acoustic Networks. In Proceedings of the OCEANS 2006, Boston, MA, USA, 18–21 September 2006; pp. 1–6. [Google Scholar] [CrossRef]
- Yan, H.; Shi, Z.J.; Cui, J. DBR: Depth-Based Routing for Underwater Sensor Networks. In Proceedings of the NETWORKING 2008 Ad Hoc and Sensor Networks, Wireless Networks, Next Generation Internet, Singapore, 5–9 May 2008; Das, A., Pung, H.K., Lee, F.B.S., Wong, L.W.C., Eds.; Springer: Berlin/Heidelberg, Germany, 2008; pp. 72–86. [Google Scholar]
- Khan, T.; Ahmad, I.; Aman, W.; Azam, I.; Khan, Z.A.; Qasim, U.; Avais, S.; Javaid, N. Clustering Depth Based Routing for Underwater Wireless Sensor Networks. In Proceedings of the 30th IEEE International Conference on Advanced Information Networking and Applications (AINA), Crans-Montana, Switzerland, 23–25 March 2016; pp. 506–515. [Google Scholar] [CrossRef]
- Ronai, M.A.; Kail, E. A simple neighbour discovery procedure for Bluetooth ad hoc networks. In Proceedings of the IEEE GLOBECOM’03, San Francisco, CA, USA, 1–5 December 2003; Volume 2, pp. 1028–1032. [Google Scholar]
- Ye, W.; Heidemann, J.; Estrin, D. Medium Access Control with Coordinated Adaptive Sleeping for Wireless Sensor Networks. IEEE/ACM Trans. Netw. 2004, 12, 493–506. [Google Scholar] [CrossRef] [Green Version]
- Orlinski, M.; Filer, N. Neighbour discovery in opportunistic networks. Ad Hoc Netw. 2015, 25, 383–392. [Google Scholar] [CrossRef]
- Othman, A.K.; Adams, A.E.; Tsimenidis, C.C. Node Discovery Protocol and Localization for Distributed Underwater Acoustic Networks. In Proceedings of the AICT-ICIW’06, Guadeloupe, French Caribbean, 19–25 February 2006; pp. 1–6. [Google Scholar]
- Watfa, M.; Selman, S.; Denkilkian, H. UW-MAC: An underwater sensor network MAC protocol. Int. J. Commun. Syst. 2010, 23, 485–506. [Google Scholar] [CrossRef]
- Petroccia, R. A distributed ID assignment and topology discovery protocol for underwater acoustic networks. In Proceedings of the IEEE UComms’16, Lerici, Italy, 30 August–1 September 2016; pp. 1–5. [Google Scholar]
- Zhuo, X.; Qu, F.; Yang, H.; Wei, Y.; Wu, Y.; Li, J. Delay and Queue Aware Adaptive Scheduling-Based MAC Protocol for Underwater Acoustic Sensor Networks. IEEE Access 2019, 7, 56263–56275. [Google Scholar] [CrossRef]
- EPSRC USMART (EP/P017975/1). 2018. Available online: https://research.ncl.ac.uk/usmart/ (accessed on 6 August 2022).
- Morozs, N.; Mitchell, P.; Zakharov, Y. TDA-MAC: TDMA Without Clock Synchronization in Underwater Acoustic Networks. IEEE Access 2018, 6, 1091–1108. [Google Scholar] [CrossRef]
- Morozs, N.; Mitchell, P.; Zakharov, Y.; Mourya, R.; Petillot, Y.; Gibney, T.; Dragone, M.; Sherlock, B.; Neasham, J.; Tsimenidis, C.; et al. Robust TDA-MAC for Practical Underwater Sensor Network Deployment: Lessons from USMART Sea Trials. In Proceedings of the ACM WUWNet’18, Shenzhen, China, 3–5 December 2018. [Google Scholar]
- Morozs, N.; Mitchell, P.; Zakharov, Y. Dual-Hop TDA-MAC and Routing for Underwater Acoustic Sensor Networks. IEEE J. Ocean. Eng. 2019, 44, 865–880. [Google Scholar] [CrossRef]
- Morozs, N.; Mitchell, P.D.; Zakharov, Y. Routing Strategies for Dual-Hop TDA-MAC: Trade-Off Between Network Throughput and Reliability. In Proceedings of the UACE’19, Crete, Greece, 30 June–5 July 2019. [Google Scholar]
- Sherlock, B.; Morozs, N.; Neasham, J.; Mitchell, P. Ultra-Low-Cost and Ultra-Low-Power, Miniature Acoustic Modems Using Multipath Tolerant Spread-Spectrum Techniques. Electronics 2022, 11, 1446. [Google Scholar] [CrossRef]




























| Exp. # | Topology | N192 | N193 | N194 | N195 | N196 | N197 | N198 |
|---|---|---|---|---|---|---|---|---|
| 1 | 2 | 0.98 | 0.98 | 1.0 | 0.92 | 1.0 | 0.46 | 0.96 |
| 2 | 3 | 1.0 | 1.0 | 1.0 | 1.0 | 1.0 | 0.98 | 1.0 |
| 3 | 3 | 1.0 | 0.96 | 1.0 | 0.62 | 1.0 | 0.96 | 0.96 |
| 4 | 4 | 1.0 | 1.0 | 1.0 | 0.94 | 0.98 | 0.86 | 0.84 |
| 5 | 4 | 1.0 | 0.96 | 1.0 | 0.84 | 0.98 | 0.86 | 0.92 |
| 6 | 4 | 1.0 | 0.92 | 1.0 | 0.66 | 0.86 | 0.66 | 0.88 |
Publisher’s Note: MDPI stays neutral with regard to jurisdictional claims in published maps and institutional affiliations. |
© 2022 by the authors. Licensee MDPI, Basel, Switzerland. This article is an open access article distributed under the terms and conditions of the Creative Commons Attribution (CC BY) license (https://creativecommons.org/licenses/by/4.0/).
Share and Cite
Morozs, N.; Sherlock, B.; Henson, B.T.; Neasham, J.A.; Mitchell, P.D.; Zakharov, Y. Data Gathering in UWA Sensor Networks: Practical Considerations and Lessons from Sea Trials. J. Mar. Sci. Eng. 2022, 10, 1268. https://doi.org/10.3390/jmse10091268
Morozs N, Sherlock B, Henson BT, Neasham JA, Mitchell PD, Zakharov Y. Data Gathering in UWA Sensor Networks: Practical Considerations and Lessons from Sea Trials. Journal of Marine Science and Engineering. 2022; 10(9):1268. https://doi.org/10.3390/jmse10091268
Chicago/Turabian StyleMorozs, Nils, Benjamin Sherlock, Benjamin T. Henson, Jeffrey A. Neasham, Paul D. Mitchell, and Yuriy Zakharov. 2022. "Data Gathering in UWA Sensor Networks: Practical Considerations and Lessons from Sea Trials" Journal of Marine Science and Engineering 10, no. 9: 1268. https://doi.org/10.3390/jmse10091268
APA StyleMorozs, N., Sherlock, B., Henson, B. T., Neasham, J. A., Mitchell, P. D., & Zakharov, Y. (2022). Data Gathering in UWA Sensor Networks: Practical Considerations and Lessons from Sea Trials. Journal of Marine Science and Engineering, 10(9), 1268. https://doi.org/10.3390/jmse10091268

