Next Article in Journal
Measuring Organization of Large Surficial Clasts in Heterogeneous Gravel Beach Sediments
Next Article in Special Issue
Marine Engines Performance and Emissions II
Previous Article in Journal
Ocean Deacidification Technologies for Marine Aquaculture
Previous Article in Special Issue
An Original Vibrodiagnostic Device to Control Linear Rolling Conveyor Reliability
 
 
Font Type:
Arial Georgia Verdana
Font Size:
Aa Aa Aa
Line Spacing:
Column Width:
Background:
Article

New Generation of the Compact System for Performing Measurements of Sold Liquids by Gas Station Dispensers

1
Faculty of Mechanical Engineering, University of Žilina, Univerzitná 8215/1, 010 26 Zilina, Slovakia
2
Faculty of Mechanical Engineering, TU Košice, Letná 9, 040 01 Košice, Slovakia
*
Author to whom correspondence should be addressed.
J. Mar. Sci. Eng. 2022, 10(4), 524; https://doi.org/10.3390/jmse10040524
Submission received: 21 March 2022 / Revised: 5 April 2022 / Accepted: 7 April 2022 / Published: 10 April 2022
(This article belongs to the Special Issue Marine Engines Performance and Emissions II)

Abstract

This paper presents an advanced compact system that represents an innovative solution determined for the precise measurement of the fuel liquids and chemical materials used in the transport area. This system was created as a product of the applied research, development, and following realisation in the Slovak Legal Metrology. This organisation is authorised for the certification of the measuring systems. The given system enables to perform metrological control for a wide range of the measuring systems in order to achieve reliable results in the measuring process and the required measuring precision, as well as to minimise idle times of the measuring stands during the metrological control. In addition, the presented system is user-friendly and it requires only a short time for training of the metrological personnel.

1. Introduction

Dispensers used for volume measurements of sold liquids at pump stations can be sorted as measuring systems for the continuous and dynamic measurement of amount of liquid, except water. Measurement systems’ metrological and technical requirements for continuous and dynamic liquid amount measurements except water, which undergo legal metrological control, are stated in international recommendations OIML R 117-1 [1,2]. International recommendations contained in OIML R 117-1 are used as a normative document within conformity assessment of dispensers offered and in the EU market according to Regulation 2014/32/EU for measuring instruments [3]. OIML R 117-1 includes metrological and technical requirements for diesel, gasoline, LPG, AdBlue, washer fluid dispensers, etc.
Automation is becoming commonly used in industry practice. Automation benefits extend to the field of metrology in the form of rejuvenation for often repetitive processes and are supported by the credibility of measurement results. Automation trends penetrate all industrial branches including metrology. The idea of automation application in the field of metrology control of gauges used at pump stations comes from practice requirements and activities performed by the Research and Development department of Slovak Legal Metrology. Slovak Legal Metrology as the main partner of this project has cooperated with prominent Slovak technical universities.
The main purpose of this article is to introduce a new generation of the compact system for performing metrological controls (mainly confirmation) of dispensers used at pump stations (AMSV). Dispensers are sorted as dynamic measurement systems for liquids except for water. There are several ancestors of this system which differ mainly by the considerably higher level of automation and wider range of provided services [4].
The goal of the project was to create a measurement system that would be able to check all dispensers available at pump stations with the usage of artificial intelligence elements, such as the automation and acceleration of measurement processes with compact construction with the ability of integration into conventional commercial vehicles up to 3.5 tones.
During the design process, the usage of electric systems in a potentially explosive environment was taken into account concerning the safe use of the AMSV system.
Figure 1 shows the AMSV system integrated into a commercial vehicle, thereby creating a mobile system for measurement. Individual subsystems are described in the following sections.

2. Mechanical Part of the AMSV System

It was necessary to consider the whole system weight, taking into account its strength and rigidity during the design process. The development of the compact system, which weighs with an appropriate vehicle and whose driver would not exceed the maximum capacity load (3.5 t) of the commercial vehicle, was the goal of this project. In addition, easy insertion of the whole system into the commercial vehicle cargo space was required without modifying vehicles in a wide range. Such a complex system requires a lot of sensors, tanks, standard containers, pumps, hose systems, etc., for the verification of all types of measuring sets. Due to mentioned reasons, it was not possible to use conventional materials such as steel for all construction elements. The best weight-saving parts, as it turned out, were collection tanks and a system of supporting frames. There are three types of frames: mainframe (Figure 2), frame for LPG technology, and frame for standard measuring containers. Collection tanks and the supportive frame system were made out of aluminum alloy, which has one-third density and one-half the failure strength counter to conventionally used steels. The weight of the whole construction was lowered by 350 kg thanks to this approach. Strength analysis of supporting frames and collection tanks was performed in the form of engineering simulations due to safety reasons. The aim of these simulations was:
  • The static load of the system under the action of gravitational force, important during the opening process of full collection tanks.
  • The biaxial static load of the system under the action of gravitational force and braking force (proportional to gravitational acceleration 0.8 g).
  • The biaxial static load of the system under the action gravitational force and centrifugal force (proportional to gravitational acceleration 0.4 g), considering system behavior at curves.
Simulation results of all measurements proved high coefficients of safety (values higher than 4) [5,6].
A 3D model of the system as a compact device is shown in Figure 3.

3. Electrical Solution and Software Solution

The electrical system is designed to be independent. The power supply system uses four batteries with a total capacity of 200 Ah at their 24 V power supply. The power supply system includes converters, batteries, and diode switches [7,8,9].
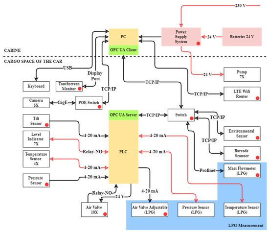
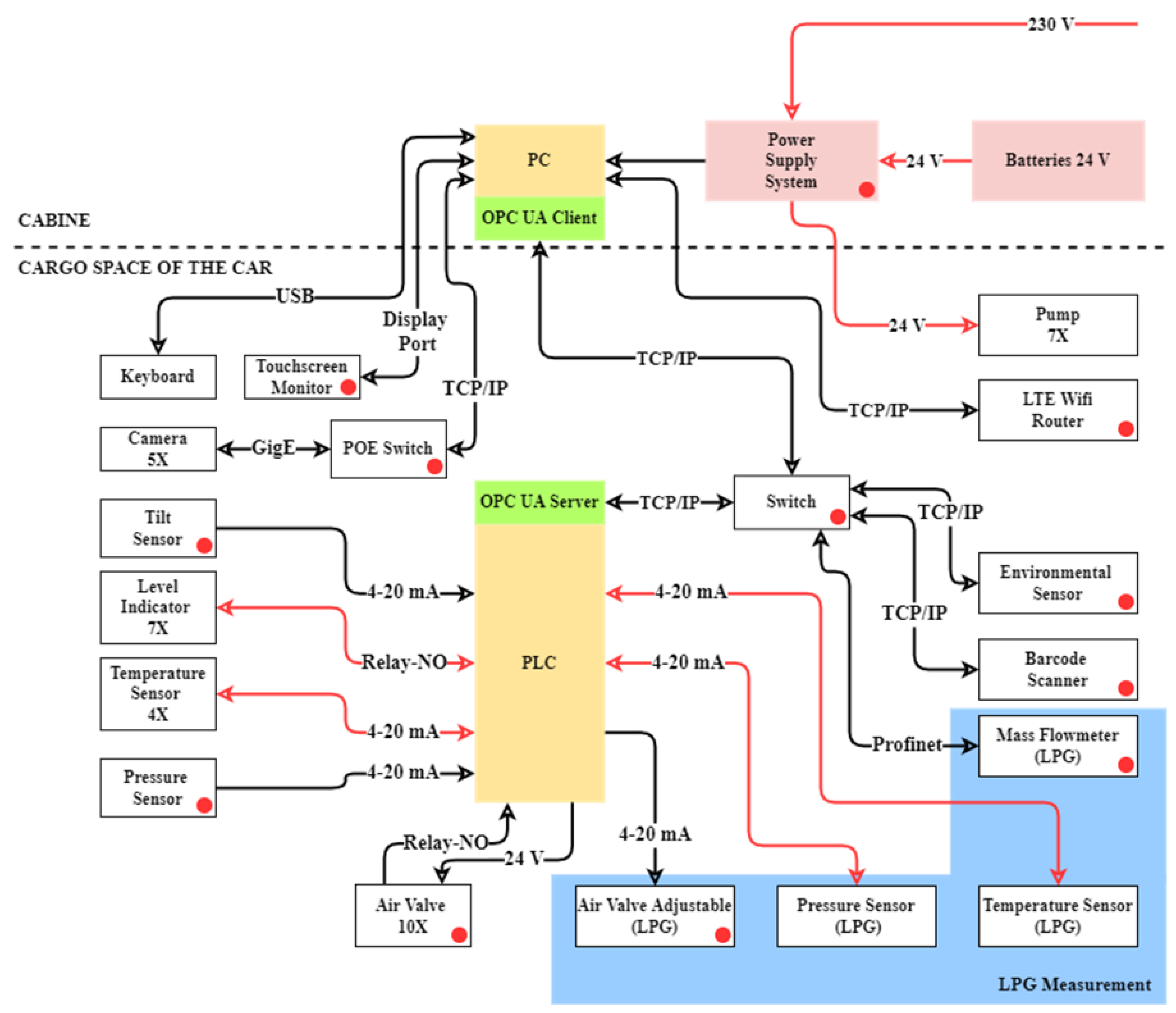
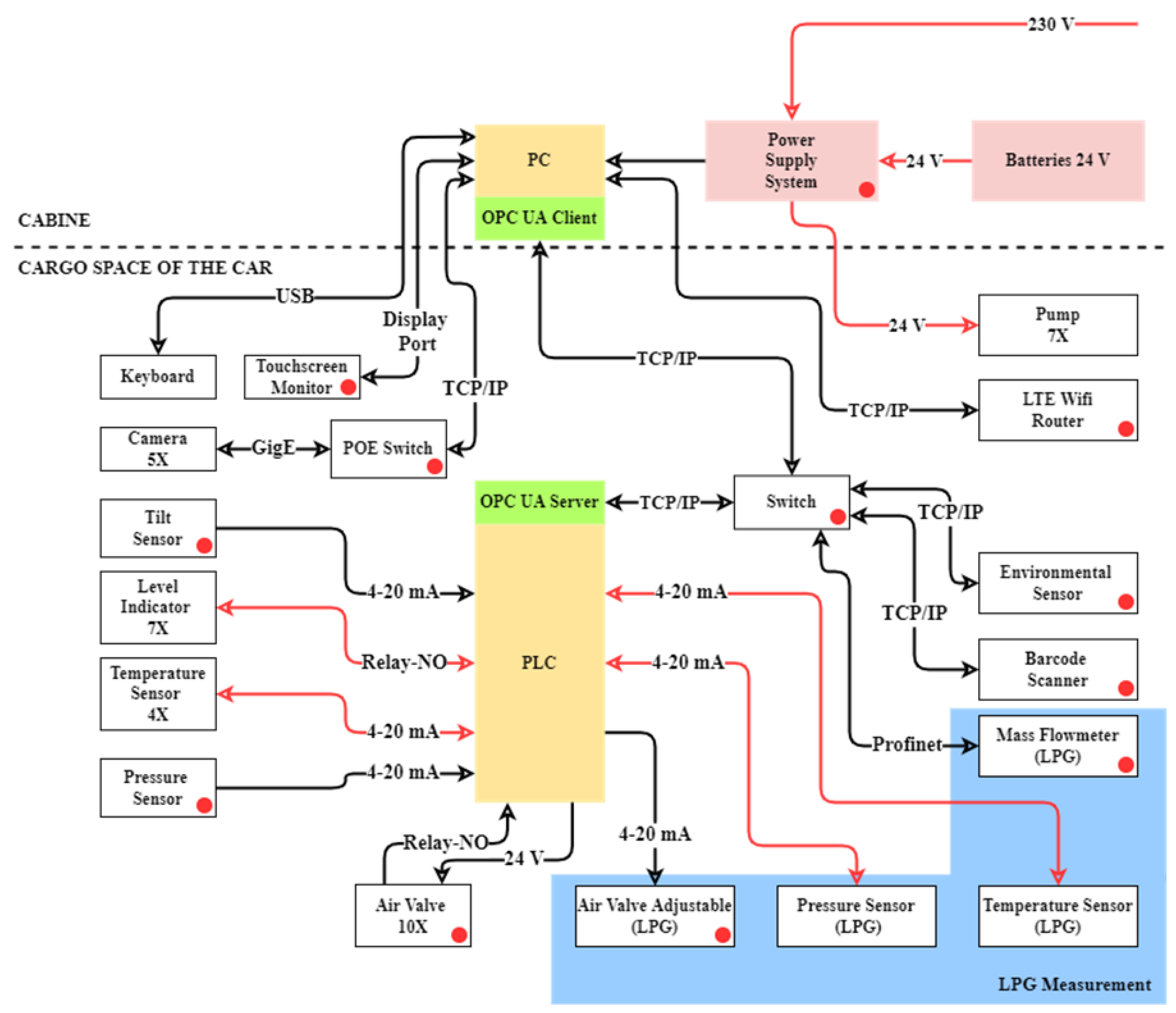
When powered by an external power network, a 230 V diode switch switches the power supply from the batteries to the invertors and the batteries start to charge. The whole electrical system was designed to cover the 15 h activity of the AMSV system at an overdraft of 6000 L of liquid (cabin temperature of 20 °C) or 15 h of activity at overdraft of 4500 L of liquid (cabin temperature of 0 °C). A simplified system electrical scheme is shown in Figure 4.
The AMSV system is controlled by the technical operator with the help of software, which is run on the computer and together with PLC [10,11,12] forms the management part at the highest level. The OPC UA communication protocol [13,14] serves as a communication channel, where PLC is a server and PC is a client. OPC UA is a safe and independent platform for data exchange between PC and PLC. Control of the pneumatic valves and data collection from all sensors is defined by the mentioned data exchange which brings a high level of automation. PLC implements regulation algorithms and also performs checks of control parameters. The AMSV system uses intelligent image processing (in recognizing indicated dispenser data and in determining the volume of liquid in standard measuring containers). Image processing is performed using cameras that are connected to the PC via a POE switch. A sensor, such as a barcode reader (used for measuring instrument identification from measuring instrument database), environment sensors (temperature, pressure, and humidity), or a mass flow meter, communicates with PLC via TCP/IP protocol [15] through the switch [16]. All used valves have pneumatic propulsion with electric control and use a compressed air tank, in which air pressure is constantly measured.
An electro-pneumatic positioner [17] (used for setting flow during LPG measuring) is controlled by a (4–20) mA current, while START/STOP valves are controlled by voltage with the value of 24 V. Every START/STOP valve contains a pair of valve end position sensors with a relay output (connected as NO). These sensors are used for emptying standard measuring containers into collection tanks or when verifying LPD dispensers. Approximately 90% filling of collection tanks is indicated by the usage of level indicators. With temperature compensated dispensers, the temperature of liquids is measured in standard measuring containers. The biaxial inclinometer is used for the plane setting of standard measuring containers. A temperature and pressure meter with current output (4–20) mA is used for the verification of dispensers in the AMSV system.
The LTE Wi-Fi router creates a connection for the AMSV system (Figure 5) with the verifier’s meter database via the internet with the usage of a GSM connection [18]. This connection can be used for uploading measurement data to the authentication provider´s cloud.

4. Measurements

The AMSV system is a complex measuring device that is able to verify all available dispensers placed in a pump station thanks to its equipment. Measuring methods can be divided into two basic groups.
  • Liquid volume measuring using standard measuring containers at atmospheric pressure (diesel, gas, AdBlue, and washer fluid).
  • Liquid volume measuring using standard measuring containers in a closed circuit.
A high level of automation is used in every measurement.
Liquid volume in standard measuring containers as well as determination of indicated data of dispenser is realized through intelligent image processing.
Measurements that are not based on image processing are controlled by PLC (Figure 4). The following measurements directly affect liquid volume measurement:
  • Biaxial tilt measurement of standard measuring containers.
  • Temperature measuring of measured liquid (temperature compensated liquid volume).
  • Measurement of environment temperature, pressure, and humidity.
  • Measurement of the flowed liquid volume using a closed-loop mass flow meter (LPG).
  • Closed circuit temperature measurement (LPG).
  • Closed circuit pressure measurement (LPG).
Measurements which do not directly affect liquid volume measurement but are important in the process of automation:
  • Indication of filled state of the collection tanks.
  • Measuring the pressure in the compressed air tank: pneumatic valve factuality testing.
  • Battery voltage measurement as a part of the power supply system.
  • Monitoring the state of the end position of pneumatic valves.
  • Meter barcode reading, for the unambiguous identification of meters in the verification provider´s database.

4.1. Liquid Volume Measurement Using Standard Measuring Tanks at Atmospheric Pressure

Measurement is performed by the value method with a stand-still start. The system offers four standard measuring containers with the goal to secure verification of the dispersion in the whole measuring range.
AMSV systems´ standard measuring containers are shown in Figure 6. The design of these standard measuring containers has a big advantage, which is minimal foam formation on the surface of the liquid during measurement. This shortens the waiting time for the right conditions which are needed to measure the received liquid value.
Intelligent image processing is used to measure the liquid volume in standard measuring containers (Figure 7).
The camera captures the image of the status indicator, which is then input to the correlation-derivation algorithm. The algorithm evaluates the position of liquid level according to the image and performs a volume recalculation thanks to defined sensitivity. The issue of edge detection and machine vision is generally discussed in [19,20]. The volume is measured continuously in the range of the scale by this method. The value recognized by the algorithm is controlled by the metrological staff.
During the design process of liquid volume measurement, several measurement principles have been considered. The advantage of the chosen principle against other principles is significantly higher measuring dynamics. The radar level meter, for example, needs a certain time to stabilize the indicated value and its electronics are more sensitive to the temperature influence. Visual control of the measurement results is another big advantage of the optical principle (camera) for measuring liquid volume.
Intelligent image processing is also used to read indicated data from the dispenser display. Results digitalization by optical sign recognition, as part of automation, is an appropriate way due to legislation that determines the indicated value shown at the dispenser display as authoritative for payment. Intelligent image processing is the future trend in the field of legal metrology. Image recognition takes place in difficult conditions, which are formed from three factors:
  • Dispensers at pump stations are manufactured by different companies with diverse types of indication of the amount of liquid dispensed.
  • Surrounding light conditions: when placing a dispenser in the exterior, a wide range of light conditions is formed.
  • Dispensers´ displays use plastic or glass protective cover which is the source of light reflection.
Reliable image processing can be in most cases impossible due to reflections created on the protective covers of displays. A POLARSENS chip-equipped camera can filter images in four polarization channels: 0°, 45°, and 135°, resulting in reflection reduction. In the case when some indicated units indicate data in certain polarization, it is possible to choose a different polarization, which does not suppress indicated data of the indication unit. When the reflection causes inaccuracies, the measurement can be repeated.
An image without reflection is then used as input for the OCR algorithm. The OCR algorithm uses elements of artificial intelligence, in particular convolutional neural networks with deep learning [8]. The output is not only a recognized value, but also the probability with which this value was recognized. In this automated process, the technical worker just controls the recognized value.

4.2. Liquid Volume Measurement Using Standard Closedloop Mass Flow Meter (LPG Measurement)

Measurement is realized by a mass flow meter [21,22,23,24] (Figure 8) using the volume method with a standstill start (Figure 9).
The process of measurement is fully automated once the AMSV system is connected to the LPG dispenser. The technical staff sets required flows and volumes (Figure 10 shows an example of software part on which LPG verification is based) necessary to perform measurements.
The verification process is autonomously controlled by PC and PLC in the following steps:
The regulation process of required fluid flow was achieved by an electro–pneumatic positioner and controlled by a regulation algorithm implemented in PLC [25,26].

5. Credibility of the Measurement Results

The credibility of the measurement results is an important factor.
The AMSV system uses three levels of results credibility control:
  • Intelligent data processing: technical staff is not the only one who reads the data from the meters.
  • In the case of changes in data recognition by technical staff, this change is recorded.
  • Creating a so-called witness photo (Figure 11), where all key information of measurement is captured: dispenser indicated data, a level indicator of the standard measuring container, compensated values, time and place of measurement.
A witness photo of the measurement is shown in Figure 11.

6. Technical Specification of AMSV System

The AMSV system allows for the verification of dispensers available as standard at pump stations with the maximum flow to 200 L/min [27]. These are dispensers for:
  • Standard hydrocarbon fuels (without temperature compensation).
  • Standard hydrocarbon fuels (with temperature compensation).
  • Liquefied natural gas (LPG).
  • Washer liquid.
  • AdBlue/uric acid.
The outcome of metrological control is composed of the following documents:
  • Verification certificate.
  • Calibration certificate.
  • Confirmation of the liquid volume used during metrological control.
  • Confirmation of performance.
The AMSV system has four standard containers, the characteristics of which are listed in Table 1.
The expanded measurement uncertainty complies with the requirements of OIML R 117-2 [28].
Once the volume measurement in the standard measuring container is completed, the liquid can be moved to a specific collection tank and the container can be reused. In the case of measuring hydrocarbon fuels, both standard measuring containers (ON20 and ON100) are connected to five collection tanks, which allows for the sorting of individual liquids (petrol diesel), as shown in Figure 12.
The collection tanks of hydrocarbon products can be drained using pumps with a flow rate of 50 L/min and the collection tanks for washer fluid and collection tanks for AdBlue can be drained with a flow rate of 30 L/min [22].
Other technical data are given in Table 2.

7. Conclusions

Dispensers are one of the most used types of measuring instruments in business relationships worldwide. This fact was a motivation for the development of a new system generation for the metrological control of dispensers used at pump stations (AMSV system). The goal was to develop and manufacture a measuring system that would allow for realizing the verification of dispensers used at pump stations to increase credibility and efficiency, i.e., minimizing the downtime of dispensers as a source of financial loss of the seller. As mentioned in the article, the AMSV system uses automation in the form of intelligent image processing, complex data collection, monitoring of accompanying quantities, and their evaluation for completing the established goal.
The system has undergone complex tests and is currently used in the Slovak Republic.

Author Contributions

Conceptualization, J.M. and J.Ž.; methodology, J.M. and J.Ž.; investigation, J.M. and M.S.; data analysis, J.M. and M.S.; writing—original draft preparation, J.M. and P.T.; writing—review and editing, P.T. All authors have read and agreed to the published version of the manuscript.

Funding

The article was written in the framework of Grant Projects: VEGA 1/0318/21 “Research and development of innovations for more efficient utilization of renewable energy sources and for reduction of the carbon footprint of vehicles”, KEGA 006TUKE-4/2020 “Implementation of Knowledge from Research Focused on Reduction of Motor Vehicle Emissions into the Educational Process”.

Institutional Review Board Statement

Not applicable.

Informed Consent Statement

Not applicable.

Data Availability Statement

Not applicable.

Conflicts of Interest

The authors declare no conflict of interest.

References

  1. Oiml.nim.ac.cn. Available online: https://oiml.nim.ac.cn/sites/default/files/media/document/2020-07/r117-1-e19.pdf (accessed on 19 January 2022).
  2. Oiml.org. 2022. Available online: https://www.oiml.org/en/files/pdf_r/r117-1-e07.pdf (accessed on 19 January 2022).
  3. Eur-lex.europa.eu. Available online: https://eur-lex.europa.eu/legal-content/EN/TXT/?uri=CELEX%3A32014L0032 (accessed on 20 January 2022).
  4. Zpvvo.sk. 2022. Available online: https://www.zpvvo.sk/oiml-bulletin-july-2021_p40-48120648 (accessed on 20 January 2022).
  5. Burdekin, F. General principles of the use of safety factors in design and assessment. Eng. Fail. Anal. 2007, 14, 420–433. [Google Scholar] [CrossRef]
  6. Tools, D.; Architecture, U.; Concepts, P. OPC Factory Server. OPC Foundation. 2022. Available online: https://opcfoundation.org/developer-tools/specifications-unified-architecture/part-1-overview-and-concepts/ (accessed on 20 January 2022).
  7. Davies, E.R. Computer and Machine Vision, 4th ed.; Academic Press: Cambridge, MA, USA, 2012. [Google Scholar]
  8. Heaton, J.; Goodfellow, I.; Bengio, Y.; Courville, A. Deep learning. Genet. Program. Evolvable Mach. 2017, 19, 305–307. [Google Scholar] [CrossRef]
  9. Plazas-Rosas, R.; Orozco-Gutierrez, M.; Spagnuolo, G.; Franco-Mejía, É.; Petrone, G. DC-Link Capacitor Diagnosis in a Single-Phase Grid-Connected PV System. Energies 2021, 14, 6754. [Google Scholar] [CrossRef]
  10. Maniram Kumar, A.; Rajakarunakaran, S.; Pitchipoo, P.; Vimalesan, R. Fuzzy based risk prioritisation in an auto LPG dispensing station. Saf. Sci. 2018, 101, 231–247. [Google Scholar] [CrossRef]
  11. Zubair, N.; Ayub, A.; Yoo, H. and Ahmed, I. PEM: Remote forensic acquisition of PLC memory in industrial control systems. Forensic Sci. Int. Digit. Investig. 2022, 40, 301336. [Google Scholar] [CrossRef]
  12. Cheong, K.; Furuichi, N.; Doihara, R.; Kamazawa, S.; Kasai, S.; Hosobuchi, N. A comparison between a Coriolis meter and a combination method of a volumetric positive-displacement flowmeter and a densitometer in measuring liquid fuel mass flow at low flow rates. Meas. Sens. 2021, 18, 100321. [Google Scholar] [CrossRef]
  13. Imam, N.; Vassilakis, V.; Kolovos, D. OCR post-correction for detecting adversarial text images. J. Inf. Secur. Appl. 2022, 66, 103170. [Google Scholar] [CrossRef]
  14. Pástor, M.; Živčák, J.; Puškár, M.; Lengvarský, P.; Klačková, I. Application of Advanced Measuring Methods for Identification of Stresses and Deformations of Automotive Structures. Appl. Sci. 2020, 10, 7510. [Google Scholar] [CrossRef]
  15. Brestovič, T.; Jasminská, N.; Čarnogurská, M.; Puškár, M.; Kelemen, M.; Fiľo, M. Measuring of thermal characteristics for Peltier thermopile using calorimetric method. Measurement 2014, 53, 40–48. [Google Scholar] [CrossRef]
  16. Puškár, M.; Bigoš, P. Measuring of accoustic wave influences generated at various configurations of racing engine inlet and exhaust system on brake mean effective pressure. Measurement 2013, 46, 3389–3400. [Google Scholar] [CrossRef]
  17. Puškár, M.; Jahnátek, A.; Kádárová, J.; Šoltésová, M.; Kovanič, Ľ.; Krivosudská, J. Environmental study focused on the suitability of vehicle certifications using the new European driving cycle (NEDC) with regard to the affair “dieselgate” and the risks of NOx emissions in urban destinations. Air Qual. Atmos. Health 2018, 12, 251–257. [Google Scholar] [CrossRef]
  18. Toth, T.; Hudak, R.; Zivcak, J. Dimensional verification and quality control of implants produced by additive manufacturing. Qual. Innov. Prosper. 2015, 19, 9–21. [Google Scholar] [CrossRef][Green Version]
  19. Sabol, F.; Vasilenko, T.; Novotný, M.; Tomori, Z.; Bobrov, N.; Živčák, J.; Hudák, R.; Gál, P. Intradermal Running Suture versus 3M™ Vetbond™ Tissue Adhesive for Wound Closure in Rodents: A Biomechanical and Histological Study. Eur. Surg. Res. 2010, 45, 321–326. [Google Scholar] [CrossRef] [PubMed]
  20. Sabol, R.; Klein, P.; Ryba, T.; Hvizdos, L.; Varga, R.; Rovnak, M.; Sulla, I.; Mudronova, D.; Galik, J.; Polacek, I.; et al. Novel Applications of Bistable Magnetic Microwires. Acta Phys. Pol. A 2017, 131, 1150–1152. [Google Scholar] [CrossRef]
  21. Urban, R.; Štroner, M.; Kuric, I. The use of onboard UAV GNSS navigation data for area and volume calculation. Acta Montan. Slovaca 2020, 25, 361–374. [Google Scholar]
  22. Pavlenko, I.; Saga, M.; Kuric, I.; Kotliar, A.; Basova, Y.; Trojanowska, J.; Ivanov, V. Parameter Identification of Cutting Forces in Crankshaft Grinding Using Artificial Neural Networks. Materials 2020, 13, 5357. [Google Scholar] [CrossRef] [PubMed]
  23. Kuric, I.; Klačková, I.; Nikitin, Y.; Zajačko, I.; Císar, M.; Tucki, K. Analysis of Diagnostic Methods and Energy of Production Systems Drives. Processes 2021, 9, 843. [Google Scholar] [CrossRef]
  24. Piňosová, M.; Andrejiová, M.; Lumnitzer, E. Synergistic effect of risk factors and work environmental quality. Qual.-Access Success 2018, 19, 154–159. [Google Scholar]
  25. Puškár, M.; Markovič, J.; Král, Š.; Virgala, I.; Kopas, M.; Jančošek, M. Influence of biofuels on production of gaseous emission from diesel engine with regard to air quality. Air Qual. Atmos. Health 2020, 13, 763–772. [Google Scholar]
  26. Lumnitzer, E.; Liptai, P.; Drahos, R. Measurement and Assessment of Pulsed Magnetic Fields in the Working Environment. In Proceedings of the 8th International Scientific Symposium on Electrical Power Engineering (Elektroenergetika), Stara Lesna, Slovakia, 16–18 September 2015; pp. 331–333. [Google Scholar]
  27. Sinay, J.; Brestovič, T.; Markovič, J.; Glatz, J.; Gorzás, M.; Vargová, M. Analysis of the Risks of Hydrogen Leakage from Hydrogen-Powered Cars and Their Possible Impact on Automotive Market Share Increase. Appl. Sci. 2020, 10, 4292. [Google Scholar] [CrossRef]
  28. Sopkuliak, P.; Palenčár, R.; Palenčár, J.; Suroviak, E.; Markovič, J. Evaluation of Uncertainties of ITS-90 by Monte Carlo Method. In Computer Science Online Conference; Springer: Cham, Switzerland, 2017; pp. 46–56. Available online: https://link.springer.com/chapter/10.1007/978-3-319-57264-2_5 (accessed on 1 April 2022).
Figure 1. The AMSV system as a part of the conventional commercial vehicle up to 3.5 tones.
Figure 1. The AMSV system as a part of the conventional commercial vehicle up to 3.5 tones.
Jmse 10 00524 g001
Figure 2. The AMSV compact system (3D model).
Figure 2. The AMSV compact system (3D model).
Jmse 10 00524 g002
Figure 3. The AMSV compact system (3D model).
Figure 3. The AMSV compact system (3D model).
Jmse 10 00524 g003
Figure 4. Simplified scheme of electrical system.
Figure 4. Simplified scheme of electrical system.
Jmse 10 00524 g004
Figure 5. The AMSV system software with touch control.
Figure 5. The AMSV system software with touch control.
Jmse 10 00524 g005
Figure 6. Standard measuring vessels used in the new generation of the AMSV system.
Figure 6. Standard measuring vessels used in the new generation of the AMSV system.
Jmse 10 00524 g006
Figure 7. Determination of liquid volume in standard measuring vessels using intelligent image processing.
Figure 7. Determination of liquid volume in standard measuring vessels using intelligent image processing.
Jmse 10 00524 g007
Figure 8. Standard measuring set for measuring the overflow volume of LPG.
Figure 8. Standard measuring set for measuring the overflow volume of LPG.
Jmse 10 00524 g008
Figure 9. Software user interface when verifying the LPG dispenser.
Figure 9. Software user interface when verifying the LPG dispenser.
Jmse 10 00524 g009
Figure 10. Fully automated LPG verification process.
Figure 10. Fully automated LPG verification process.
Jmse 10 00524 g010
Figure 11. Witness photography as a check of the reliability of measurement results.
Figure 11. Witness photography as a check of the reliability of measurement results.
Jmse 10 00524 g011
Figure 12. Method of sorting liquids into separate collection tanks (control software screenshot).
Figure 12. Method of sorting liquids into separate collection tanks (control software screenshot).
Jmse 10 00524 g012
Table 1. Metrological characteristics of AMSV system.
Table 1. Metrological characteristics of AMSV system.
Standard ContainerON5ON20ABON20ON100
SpecificationWasher liquidAdBlueHydrocarbon fuelsHydrocarbon fuels
Nominal volume (L)52020100
Measuring range (L)4.95–5.0519.8–20.219.8–20.299–101
Volume of collecting tanks (L) and their number90 (1×)110 (1×)240 (5×)
Table 2. Technical data of the mobile AMSV system.
Table 2. Technical data of the mobile AMSV system.
AMSVCharacteristics
BatteriesExternalRechargingPower supply
24 V~230 VYES
Operating *ChargingTemperatures
−20 °C ~ +60 °C
(outside temperature)
−10 °C ~ +40 °C
(cabin temperature)
VolumeCollection tanks
240 L110 L90 L
Number
511
Pump
50 L/min30 L/min30 L/min
Approximate time of depletion of the entire tank
5 min4 min3 min
GSM, Wi-FiConnectivity
* Temperature defines trouble-free usage of equipment, but the temperature at which metrological control can be performed can be modified by a special regulation according to the valid legislation.
Publisher’s Note: MDPI stays neutral with regard to jurisdictional claims in published maps and institutional affiliations.

Share and Cite

MDPI and ACS Style

Markovič, J.; Živčák, J.; Sága, M.; Tarbajovský, P. New Generation of the Compact System for Performing Measurements of Sold Liquids by Gas Station Dispensers. J. Mar. Sci. Eng. 2022, 10, 524. https://doi.org/10.3390/jmse10040524

AMA Style

Markovič J, Živčák J, Sága M, Tarbajovský P. New Generation of the Compact System for Performing Measurements of Sold Liquids by Gas Station Dispensers. Journal of Marine Science and Engineering. 2022; 10(4):524. https://doi.org/10.3390/jmse10040524

Chicago/Turabian Style

Markovič, Jaromír, Jozef Živčák, Milan Sága, and Pavol Tarbajovský. 2022. "New Generation of the Compact System for Performing Measurements of Sold Liquids by Gas Station Dispensers" Journal of Marine Science and Engineering 10, no. 4: 524. https://doi.org/10.3390/jmse10040524

APA Style

Markovič, J., Živčák, J., Sága, M., & Tarbajovský, P. (2022). New Generation of the Compact System for Performing Measurements of Sold Liquids by Gas Station Dispensers. Journal of Marine Science and Engineering, 10(4), 524. https://doi.org/10.3390/jmse10040524

Note that from the first issue of 2016, this journal uses article numbers instead of page numbers. See further details here.

Article Metrics

Back to TopTop