Identification of Coastal Defence Measures Best Adapted to Mitigate Hazards in Specific Coastal Systems: Development of a Dynamic Literature Meta-Analysis Methodology
Abstract
:1. Introduction
2. Methods
2.1. Evaluation of Authors’ Observation Statements of the Effects of CDMs
2.1.1. Literature Review
- Step 1: Case studies were exclusively selected from field measurements and analysis and numerical and physical models.
- Step 2: Articles selected in step 1 were screened out when they did not evaluate one or more of the following CDM effects: geomorphological or hydrodynamic.
- Step 3: The remaining articles were retained only if they responded positively to all of the three following questions: (1) does the article include observations made directly by the authors (i.e., with original data)? (2) If so, do the observations indicate changes to the coastal system relative to a baseline condition? (3) If so, were the changes caused by a CDM?
2.1.2. Categorization of CDM Effects
2.1.3. Prioritization of CDM Effects at the Subtype Level
2.1.4. Weighting of Authors’ Observation Statements
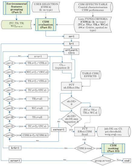
2.2. Coastal Defence Measure Identification Algorithm
2.2.1. Environmental Features Grouping (Part I)
2.2.2. CDM Evaluation (Part II)
2.2.3. CDM Ranking
3. Results
3.1. CDMIA Contextualized Results
3.1.1. Summary Hierarchization
3.1.2. Detailed Results
3.2. CDMIA Overall Results
4. Discussion
4.1. Contribution to Coastal Engineering and Management
4.2. CDMIA Analysis
4.2.1. Accuracy of the Results
4.2.2. Uniformization of the Results
4.2.3. Comparison with Other Decision-Support Tools
5. Conclusions
Supplementary Materials
Author Contributions
Funding
Institutional Review Board Statement
Informed Consent Statement
Data Availability Statement
Acknowledgments
Conflicts of Interest
References
- Charlier, R.H.; Chaineux, M.C.P.; Morcos, S. Panorama of the History of Coastal Protection. J. Coast. Res. 2005, 21, 79–111. [Google Scholar] [CrossRef] [Green Version]
- Church, J.A.; White, N.J. Sea-Level Rise from the Late 19th to the Early 21st Century. Surv. Geophys. 2011, 32, 585–602. [Google Scholar] [CrossRef] [Green Version]
- Nicholls, R.J.; Cazenave, A. Sea-Level Rise and Its Impact on Coastal Zones. Science 2010, 328, 1517–1520. [Google Scholar] [CrossRef] [PubMed]
- Ranasinghe, R. Assessing climate change impacts on open sandy coasts: A review. Earth-Sci. Rev. 2016, 160, 320–332. [Google Scholar] [CrossRef] [Green Version]
- Wong, P.P.; Losada, I.J.; Gattuso, J.-P.; Hinkel, J.; Khattabi, A.; McInnes, K.L.; Saito, Y.; Sallenger, A. Coastal Systems and Low-Lying Areas. In Climate Change 2014: Impacts, Adaptation, and Vulnerability. Part A: Global and Sectoral Aspects. Contribution of Working Group II to the Fifth Assessment Report of the Intergovernmental Panel on Climate Change; Cambridge University Press: Cambridge, UK, 2014; pp. 361–409. [Google Scholar]
- Dafforn, K.A.; Glasby, T.M.; Airoldi, L.; Rivero, N.K.; Mayer-Pinto, M.; Johnston, E.L. Marine urbanization: An ecological framework for designing multifunctional artificial structures. Front. Ecol. Environ. 2015, 13, 82–90. [Google Scholar] [CrossRef]
- Manno, G.; Anfuso, G.; Messina, E.; Williams, A.T.; Suffo, M.; Liguori, V. Decadal evolution of coastline armouring along the Mediterranean Andalusia littoral (South of Spain). Ocean Coast. Manag. 2016, 124, 84–99. [Google Scholar] [CrossRef]
- Vousdoukas, M.I.; Ranasinghe, R.; Mentaschi, L.; Plomaritis, T.A.; Athanasiou, P.; Luijendijk, A.; Feyen, L. Sandy coastlines under threat of erosion. Nat. Clim. Chang. 2020, 10, 260–263. [Google Scholar] [CrossRef]
- Dugan, J.E.; Airoldi, L.; Chapman, M.G.; Walker, S.J.; Schlacher, T.A. Estuarine and Coastal Structures: Environmental Effects, A Focus on Shore and Nearshore Structures. In Treatise on Estuarine and Coastal Science; Wolanski, E., McLusky, D.S., Eds.; Elsevier Inc.: Amsterdam, The Netherlands, 2011; Volume 8, pp. 17–41. ISBN 9780080878850. [Google Scholar]
- Gittman, R.K.; Fodrie, F.J.; Popowich, A.M.; Keller, D.A.; Bruno, J.F.; Currin, C.A.; Peterson, C.H.; Piehler, M.F. Engineering away our natural defenses: An analysis of shoreline hardening in the US. Front. Ecol. Environ. 2015, 13, 301–307. [Google Scholar] [CrossRef]
- Horstman, E.M.; Wijnberg, K.M.; Smale, A.J.; Hulscher, S.J.M.H. On the consequences of a long-term perspective for coastal management. Ocean Coast. Manag. 2009, 52, 593–611. [Google Scholar] [CrossRef]
- Sauvé, P.; Bernatchez, P.; Glaus, M. The role of the decision-making process on shoreline armoring: A case study in Quebec, Canada. Ocean Coast. Manag. 2020, 198, 105358. [Google Scholar] [CrossRef]
- Baquerizo, A.; Losada, M.A. Human interaction with large scale coastal morphological evolution. An assessment of the uncertainty. Coast. Eng. 2008, 55, 569–580. [Google Scholar] [CrossRef]
- Polasky, S.; Carpenter, S.R.; Folke, C.; Keeler, B. Decision-making under great uncertainty: Environmental management in an era of global change. Trends Ecol. Evol. 2011, 26, 398–404. [Google Scholar] [CrossRef] [PubMed]
- Moschella, P.S.; Abbiati, M.; Åberg, P.; Airoldi, L.; Anderson, J.M.; Bacchiocchi, F.; Bulleri, F.; Dinesen, G.E.; Frost, M.; Gacia, E.; et al. Low-crested coastal defence structures as artificial habitats for marine life: Using ecological criteria in design. Coast. Eng. 2005, 52, 1073–1087. [Google Scholar] [CrossRef]
- Martin, D.; Bertasi, F.; Colangelo, M.A.; de Vries, M.B.; Frost, M.; Hawkins, S.J.; Macpherson, E.; Moschella, P.S.; Satta, M.P.; Thompson, R.C.; et al. Ecological impact of coastal defence structures on sediment and mobile fauna: Evaluating and forecasting consequences of unavoidable modifications of native habitats. Coast. Eng. 2005, 52, 1027–1051. [Google Scholar] [CrossRef] [Green Version]
- Bernatchez, P.; Fraser, C.; Lefaivre, D.; Dugas, S. Integrating anthropogenic factors, geomorphological indicators and local knowledge in the analysis of coastal flooding and erosion hazards. Ocean Coast. Manag. 2011, 54, 621–632. [Google Scholar] [CrossRef]
- Airoldi, L.; Abbiati, M.; Beck, M.W.; Hawkins, S.J.; Jonsson, P.R.; Martin, D.; Moschella, P.S.; Sundelöf, A.; Thompson, R.C.; Åberg, P. An ecological perspective on the deployment and design of low-crested and other hard coastal defence structures. Coast. Eng. 2005, 52, 1073–1087. [Google Scholar] [CrossRef] [Green Version]
- Marie, G.; Bernatchez, P.; Fraser, C.; Touchette, M.; Papageorges, S.; Coulombe, D.; Arsenault, E.; Friesinger, S.; Sauvé, P.; Lapointe-St-Pierre, M. L’adaptation aux Aléas Côtiers Dans un Contexte de Changements Climatiques: Portrait des Besoins Exprimés et des Outils Proposés à L’échelle des MRC de l’Est du Québec; LDGIZC, UQAR: Rimouski, QC, Canada, 2017. [Google Scholar]
- Fraser, C.; Bernatchez, P.; Dugas, S. Development of a GIS coastal land-use planning tool for coastal erosion adaptation based on the exposure of buildings and infrastructure to coastal erosion, Québec, Canada. Geomat. Nat. Hazards Risk 2017, 8, 1103–1125. [Google Scholar] [CrossRef]
- Betzold, C.; Mohamed, I. Seawalls as a response to coastal erosion and flooding: A case study from Grande Comore, Comoros (West Indian Ocean). Reg. Environ. Chang. 2017, 17, 1077–1087. [Google Scholar] [CrossRef]
- Bruun, P. Rationalities of coastal erosion and protection: An example from Hilton Head Island, South Carolina. J. Coast. Res. 1988, 4, 129–138. [Google Scholar]
- Huang, J.; Ells, K. Risk Here vs. Risk There: Intention to Seek Information About Gulf Coastal Erosion. Environ. Commun. 2020, 15, 386–400. [Google Scholar] [CrossRef]
- Barzehkar, M.; Parnell, K.E.; Soomere, T.; Dragovich, D.; Engström, J. Decision support tools, systems and indices for sustainable coastal planning and management: A review. Ocean Coast. Manag. 2021, 212, 105813. [Google Scholar] [CrossRef]
- USACE. Coastal Engineering Manual; U.S. Army Corps of Engineers: Washington, DC, USA, 2006.
- Sauvé, P.; Moisset, S.; Bernatchez, P.; Glaus, M.; Goudreault, M.-O. Case studies on coastal defence measures: A meta-analysis of literature to ultimately improve decision-making. Ocean. Coast. Manag. 2022; submitted. [Google Scholar]
- Kraus, N.C. The Effects of Seawalls on the Beach: An Extended Literature Review. J. Coast. Res. 1988, 1–28. Available online: https://www.jstor.org/stable/25735349 (accessed on 25 February 2022).
- Griggs, G.B.; Fulton-Bennett, K. Rip rap revetments and seawalls and their effectiveness along the Central California Coast. Shore Beach 1988, 56, 3–11. [Google Scholar]
- CIRIA; CUR; CETMEF. The Rock Manual. The Use of Rock in Hydraulic Engineering, 2nd ed.; CIRIA: London, U.K, 2007. [Google Scholar]
- Kraus, N.C.; McDougal, W.G. The effects of seawalls on the beach: Part I, an updated literature review. J. Coast. Res. 1996, 12, 691–701. [Google Scholar]
- Burcharth, H.F.; Steven, A.H. Types and functions of coastal structures. Coast. Eng. Man. 2003, 6, VI-2. [Google Scholar]
- Chasten, M.A.; Rosati, J.D.; McCormick, J.W.; Randall, R.E. Engineering Design Guidance for Detached Breakwaters as Shoreline Stabilization Structures; U.S. Army Corps of Engineers: Washington, DC, USA, 1993.
- Van Rijn, L.C. Coastal erosion and control. Ocean Coast. Manag. 2011, 867–887. [Google Scholar] [CrossRef]
- Nordstrom, K.F. Living with shore protection structures: A review. Estuar. Coast. Shelf Sci. 2014, 150, 11–23. [Google Scholar] [CrossRef]
- Dally, W.R.; Pope, J. Detached Breakwaters for Shore Protection; U.S. Army Corps of Engineers: Washington, DC, USA, 1986.
- USACE Types and Functions of Coastal Structures. In Coastal Engineering Manual; Elsevier: Amsterdam, The Netherlands, 2006.
- Bertasi, F.; Colangelo, M.A.; Abbiati, M.; Ceccherelli, V.U. Effects of an artificial protection structure on the sandy shore macrofaunal community: The special case of Lido di Dante (Northern Adriatic Sea). Hydrobiologia 2007, 586, 277–290. [Google Scholar] [CrossRef]
- Jackson, N.L.; Harley, M.D.; Armaroli, C.; Nordstrom, K.F. Beach morphologies induced by breakwaters with different orientations. Geomorphology 2015, 239, 48–57. [Google Scholar] [CrossRef]
- Balsillie, J.H.; Berg, D.W. State of Groin Design and Effectiveness. Coast. Eng. Proc. 1972, 1367–1383. [Google Scholar]
- Kraus, N.C.; Hanson, H.; Blomgren, S.H. Modern Functional Design of Groin Systems. Coast. Eng. Proc. 1994, 96, 1327–1342. [Google Scholar] [CrossRef]
- Rankin, K.L.; Herrington, T.O.; Bruno, M.S.; Burke, P.B.; Pence, A.M.; Rankin, K.L.; Herrington, T.O.; Bruno, M.S.; Burke, P.B.; Pence, A.M. Cross-shore Distribution of Alongshore Currents and Sediment Fluxes in the Vicinity of Notched Groins. J. Coast. Res. 2004, 33, 255–268. [Google Scholar]
- Trampeneau, T.; Oumeraci, H.; Dette, H.H. Hydraulic functioning of permeable pile groins. J. Coast. Res. 2004, 33, 160–187. [Google Scholar] [CrossRef] [Green Version]
- Basco, D.R.; Pope, J. Groin Functional Design Guidance from the Coastal Engineering Manual. J. Coast. Res. 2004, 121–130. Available online: https://www.jstor.org/stable/25736249 (accessed on 25 February 2022).
- Campbell, T.; Benedet, L. Beach nourishment magnitudes and trends in the U.S. J. Coast. Res. 2006, 2006, 57–64. [Google Scholar]
- Hamm, L.; Capobianco, M.; Dette, H.H.; Lechuga, A.; Spanhoff, R.; Stive, M.J.F. A summary of European experience with shore nourishment. Coast. Eng. 2002, 47, 237–264. [Google Scholar] [CrossRef]
- Hanson, H.; Brampton, A.; Capobianco, M.; Dette, H.H.; Hamm, L.; Laustrup, C.; Lechuga, A.; Spanhoff, R. Beach nourishment projects, practices, and objectives—A European overview. Coast. Eng. 2002, 47, 81–111. [Google Scholar] [CrossRef]
- Dean, R.G. Beach Nourishment: Theory and Practice; World Scientific Publishing Company: Singapore, 2002; Volume 18, ISBN 9813103302. [Google Scholar]
- Li, B.; Sherman, D.J. Aerodynamics and morphodynamics of sand fences: A review. Aeolian Res. 2015, 17, 33–48. [Google Scholar] [CrossRef]
- Khalil, S.M. The Use of Sand Fences in Barrier Island Restoration: Experience on the Louisiana Coast; U.S. Army Corps of Engineers: Washington, DC, USA, 2008. [Google Scholar]
- Gouguet, L. Guide de Gestion des Dunes et Des Plages Associées. 2018. Available online: https://www.onf.fr/onf/+/21f::guide-de-gestion-des-dunes-et-des-plages-associees.html (accessed on 25 February 2022).
- Grafals-Soto, R.; Nordstrom, K. Sand fences in the coastal zone: Intended and unintended effects. Environ. Manag. 2009, 44, 420–429. [Google Scholar] [CrossRef]
- Bouma, T.J.; van Belzen, J.; Balke, T.; Zhu, Z.; Airoldi, L.; Blight, A.J.; Davies, A.J.; Galvan, C.; Hawkins, S.J.; Hoggart, S.P.G.; et al. Identifying knowledge gaps hampering application of intertidal habitats in coastal protection: Opportunities & steps to take. Coast. Eng. 2014, 87, 147–157. [Google Scholar] [CrossRef]
- Ciavola, P.; Vicinanza, D.; Aristodemo, F.; Contestabile, P. Large-scale morphodynamic experiments on a beach drainage system. J. Hydraul. Res. 2011, 49, 523–528. [Google Scholar] [CrossRef]
- Bird, E. Coastal Geomorphology: An Introduction, 2nd ed.; Wiley: Hoboken, NJ, USA, 2008; ISBN 9780470517291. [Google Scholar]
- Davidson-Arnott, R. Introduction to Coastal Processes and Geomorphology, 1st ed.; Cambridge University Press: Cambridge, UK, 2010; ISBN 0521874459. [Google Scholar]
- Davis, R.A.; Fitzgerald, D.M. Beaches and Coasts, 2nd ed.; Wiley: Hoboken, NJ, USA, 2020. [Google Scholar]
- Friedman, G.M.; Sanders, J.E. Principles of Sedimentology; Wiley: New York, NY, USA, 1978. [Google Scholar]
- Davies, J.L. Geographical Variation in Coastal Development; Longman: New York, NY, USA, 1964. [Google Scholar]
- Levoy, F.; Anthony, E.J.; Monfort, O.; Larsonneur, C. The morphodynamics of megatidal beaches in Normandy, France. Mar. Geol. 2000, 171, 39–59. [Google Scholar] [CrossRef]
- Aminti, P.; Cammelli, C.; Cappietti, L.; Jackson, N.L.; Nordstrom, K.F.; Pranzini, E. Evaluation of beach response to submerged groin construction at Marina di Ronchi, Italy, using field data and a numerical simulation model. J. Coast. Res. 2004, 214, 99–120. [Google Scholar] [CrossRef]
- Wang, P.; Kraus, N.C. Movable-bed model investigation of groin notching. J. Coast. Res. 2004, 33, 342–367. [Google Scholar]
- Barnard, P.L.; Erikson, L.H.; Hansen, J.E. Monitoring and Modeling Shoreline Response Due to Shoreface Nourishment on a High-Energy Coast. J. Coast. Res. 2009, 2009, 29–33. [Google Scholar]
- Turner, I.L.; Leyden, V.M.; Cox, R.J.; Jackson, L.A.; McGrath, J.E. Physical model study of the Gold Coast artificial reef. J. Coast. Res. 2001, 29, 131–146. [Google Scholar]
- Cáceres, I.; Sánchez-Arcilla, A.; Zanuttigh, B.; Lamberti, A.; Franco, L. Wave overtopping and induced currents at emergent low crested structures. Coast. Eng. 2005, 52, 931–947. [Google Scholar] [CrossRef]
- Vaselli, S.; Bulleri, F.; Benedetti-Cecchi, L. Hard coastal-defence structures as habitats for native and exotic rocky-bottom species. Mar. Environ. Res. 2008, 66, 395–403. [Google Scholar] [CrossRef] [Green Version]
- Martinelli, L.; Zanuttigh, B.; Clementi, E.; Guerrero, M.; Lamberti, A. Experimental analysis and 2DH numerical simulations of morphodynamics around Low-Crested Structures. In Proceedings of the ICCE 2004, Lisbon, Portugal, 19–24 September 2004; p. 14. [Google Scholar]
- Bernatchez, P.; Fraser, C. Evolution of Coastal Defence Structures and Consequences for Beach Width Trends, Québec, Canada. J. Coast. Res. 2012, 28, 1550–1566. [Google Scholar] [CrossRef]
- Heerhartz, S.M.; Dethier, M.N.; Toft, J.D.; Cordell, J.R.; Ogston, A.S. Effects of Shoreline Armoring on Beach Wrack Subsidies to the Nearshore Ecotone in an Estuarine Fjord. Estuaries Coasts 2014, 37, 1256–1268. [Google Scholar] [CrossRef]
- Lamberti, A.; Mancinelli, A. Italian Experience on Submerged Barriers as Beach Defence Structures. Coast. Eng. Proc. 1996, 2352–2365. [Google Scholar] [CrossRef]
- Walling, E.; Vaneeckhaute, C. Developing successful environmental decision support systems: Challenges and best practices. J. Environ. Manag. 2020, 264, 110513. [Google Scholar] [CrossRef] [PubMed]
- Wong-Parodi, G.; Mach, K.J.; Jagannathan, K.; Sjostrom, K.D. Insights for developing effective decision support tools for environmental sustainability. Curr. Opin. Environ. Sustain. 2020, 42, 52–59. [Google Scholar] [CrossRef]
- Gamper, C.D.; Turcanu, C. On the governmental use of multi-criteria analysis. Ecol. Econ. 2007, 62, 298–307. [Google Scholar] [CrossRef]
- Westmacott, S. Developing decision support systems for integrated coastal management in the tropics: Is the ICM decision-making environment too complex for the development of a useable and useful DSS? J. Environ. Manag. 2001, 62, 55–74. [Google Scholar] [CrossRef]
- McIntosh, B.S.; Ascough, J.C.; Twery, M.; Chew, J.; Elmahdi, A.; Haase, D.; Harou, J.J.; Hepting, D.; Cuddy, S.; Jakeman, A.J.; et al. Environmental decision support systems (EDSS) development-Challenges and best practices. Environ. Model. Softw. 2011, 26, 1389–1402. [Google Scholar] [CrossRef]
- Saaty, T.L. Decision making with the analytic hierarchy process. Int. J. Serv. Sci. 2008, 1, 83–98. [Google Scholar] [CrossRef] [Green Version]
- Kamphuis, J.W. Introduction to Coastal Engineering and Management; World Scientific: Singapore, 2000; Volume 16, ISBN 9811208018. [Google Scholar]
- Folke, C.; Hahn, T.; Olsson, P.; Norberg, J. Adaptive Governance of Social-Ecological Systems. Annu. Rev. Environ. Resour. 2005, 30, 441–473. [Google Scholar] [CrossRef] [Green Version]
- Pahl-Wostl, C. A conceptual framework for analysing adaptive capacity and multi-level learning processes in resource governance regimes. Glob. Environ. Chang. 2009, 19, 354–365. [Google Scholar] [CrossRef]
- Guénette, C.; Marie, G.; Bernatchez, P.; Paul-Hus, C.; Ricard, M.; Fraser, C.; Touchette, M. L’adaptation aux Aléas Côtiers dans un Contexte de Changements Climatiques: Portrait des Besoins Exprimés et des Outils Proposés à l’échelle des MRC de l’Estuaire Moyen du St-Laurent; LDGIZC, UQAR: Rimouski, QC, Canada, 2019. [Google Scholar]
- Friesinger, S.; Bernatchez, P. Perceptions of Gulf of St. Lawrence coastal communities confronting environmental change: Hazards and adaptation, Québec, Canada. Ocean Coast. Manag. 2010, 53, 669–678. [Google Scholar] [CrossRef]
- Jones, R.N.; Patwardhan, A.; Cohen, S.J.; Kumar, P.; Barros, R.; Dokken, D.J.; Mach, K.J.; Bilir, T.; Chatterjee, M.; Ebi, K.L.; et al. Foundations for Decision Making. In Climate Change 2014: Impacts, Adaptation, and Vulnerability. Part A: Global and Sectoral Aspects. Contribution of Working Group II to the Fifth Assessment Report of the Intergovernmental Panel on Climate Change; Field, C.B., Barros, V.R., Dokken, D.J., Mach, K.J., Mastrandrea, M.D., Bilir, T.E., Chatterjee, M., Ebi, K.L., Estrada, Y.O., Genova, R.C., et al., Eds.; Cambridge University Press: Cambridge, UK; New York, NY, USA, 2014; pp. 195–228. [Google Scholar]
- Koontz, T.M.; Gupta, D.; Mudliar, P.; Ranjan, P. Adaptive institutions in social-ecological systems governance: A synthesis framework. Environ. Sci. Policy 2015, 53, 139–151. [Google Scholar] [CrossRef]
- André, P.; Delisle, C.E.; Revéret, J.-P. L’évaluation des Impacts sur L’environnement: Processus, Acteurs et Pratique Pour un Développement Durable, 3rd ed.; Presses internationales Polytechnique: Montréal, QC, Canada, 2010; ISBN 2553011326. [Google Scholar]
- Allen, C.R.; Fontaine, J.J.; Pope, K.L.; Garmestani, A.S. Adaptive management for a turbulent future. J. Environ. Manag. 2011, 92, 1339–1345. [Google Scholar] [CrossRef] [PubMed] [Green Version]
- Folke, C. Resilience (Republished). Ecol. Soc. 2016, 21, 44. [Google Scholar] [CrossRef]
- Lebel, L.; Anderies, J.M.; Campbell, B.; Folke, C.; Hatfield-Dodds, S.; Hugues, T.P.; Wilson, J. Governance and the Capacity to Manage Resilience in Regional Social-Ecological Systems. Ecol. Soc. 2006, 11, 1–19. [Google Scholar] [CrossRef] [Green Version]
- Hawkins, E.; Sutton, R. The potential to narrow uncertainty in regional climate predictions. Bull. Am. Meteorol. Soc. 2009, 90, 1095–1107. [Google Scholar] [CrossRef] [Green Version]
- Hawkins, E.; Sutton, R. The potential to narrow uncertainty in projections of regional precipitation change. Clim. Dyn. 2011, 37, 407–418. [Google Scholar] [CrossRef]
- Kirtman, B.; Power, S.B.; Adedoyin, A.J.; Boer, G.J.; Bojariu, R.; Camilloni, I.; Doblas-Reyes, F.; Fiore, A.M.; Kimoto, M.; Meehl, G.; et al. Near-term climate change: Projections and predictability. In Climate Change 2013: The Physical Science Basis. Contribution of Working Group I to the Fifth Assessment Report of the Intergovernmental Panel on Climate Change; Cambridge University Press: Cambridge, UK, 2013; pp. 953–1028. ISBN 9781107415324. [Google Scholar]
- Kroon, A.; de Schipper, M.A.; van Gelder, P.H.A.J.M.; Aarninkhof, S.G.J. Ranking uncertainty: Wave climate variability versus model uncertainty in probabilistic assessment of coastline change. Coast. Eng. 2020, 158, 103673. [Google Scholar] [CrossRef]
- Hyde, K.M.; Maier, H.R.; Colby, C.B. Reliability-Based Approach to Multicriteria Decision Analysis for Water Resources. J. Water Resour. Plan. Manag. 2004, 130, 429–438. [Google Scholar] [CrossRef]
- Moshkovich, H.M.; Schellenberger, R.E.; Olson, D.L. Data influences the result more than preferences: Some lessons from implementation of multiattribute techniques in a real decision task. Decis. Support Syst. 1998, 22, 73–84. [Google Scholar] [CrossRef]
- Kheireldin, K.; Fahmy, H. Multi-criteria approach for evaluating long term water strategies. Water Int. 2001, 26, 527–535. [Google Scholar] [CrossRef]
- Marttunen, M.; Lienert, J.; Belton, V. Structuring problems for Multi-Criteria Decision Analysis in practice: A literature review of method combinations. Eur. J. Oper. Res. 2017, 263, 1–17. [Google Scholar] [CrossRef] [Green Version]
- Mardani, A.; Jusoh, A.; Zavadskas, E.K. Fuzzy multiple criteria decision-making techniques and applications-Two decades review from 1994 to 2014. Expert Syst. Appl. 2015, 42, 4126–4148. [Google Scholar] [CrossRef]
- Barzehkar, M.; Parnell, K.E.; Mobarghaee Dinan, N.; Brodie, G. Decision support tools for wind and solar farm site selection in Isfahan Province, Iran. Clean Technol. Environ. Policy 2021, 23, 1179–1195. [Google Scholar] [CrossRef]





| CDM Category | Definition | Subtype |
|---|---|---|
| 1.0 Rigid structure | Rigid structures are CDMs made of rigid materials, such as stones, concrete, wood, or steel, to dissipate waves or current energy. They are designed to maintain or consolidate specific coastal areas. | |
| 1.1 Reflective structure | A CDM category whose components are built on, and parallel to, the shoreline whose purpose is to maintain the coastline in a fixed location [9,25,27,28]. The name of the category came from its effect of reflecting the incident wave energy. | |
| 1.1.1 Rock armour | Structure mainly made of stone blocks, prefabricated concrete units, etc., covering the slope of a natural shoreline, an embankment or a dike [25,29]. |
|
| 1.1.2 Seawall | Structure mainly made of concrete, wood, steel, tires, etc., built vertically or with a steep slope [30,31]. | |
| 1.2 Other hard engineering | CDMs whose components do not have the same objectives or effects on coastal dynamics as reflective structures | |
| 1.2.1 Breakwater | Sloped structure built offshore, parallel to the shoreline, and mainly made of stone blocks. Its purpose is to attenuate wave energy offshore and cause sediment to be deposited between the structure and the shoreline. [9,32,33,34,35,36,37,38]. |
|
| 1.2.2 Groin | Structure built on the foreshore, perpendicular to the shoreline, mainly made of wood or stone whose purpose is to capture sediment carried by longshore currents [39,40,41,42,43]. |
|
| 1.2.3 Dike | Alongshore embankment implemented on the backshore and generally composed of compacted soil. Dikes are mainly designed to prevent coastal flooding. They can be covered by rock armour or other types of revetments. | |
| 1.2.4 Rip-rap | Gently sloping structure composed of coarse sedimentary material, usually the size of pebbles and small blocks (62–300 mm), deposited on the shore to stabilize its profile and hold the material in place. |
|
| 2.0 Soft techniques | Soft techniques are flexible means of shoreline remediation that act on the sediment budget by adding sediments or using vegetation techniques to retain it. | |
| 2.1 Beach nourishment | A CDM built from the deposition of borrow sediment on a beach with the purpose of reprofiling sections of it to increase its wave energy dissipation capacity and its width and to rebalance the sediment budget within the sediment cell. A beach nourishment is located on specific areas of the beach: dune, beach, shoreface, nearshore [44,45,46,47]. |
|
| 2.2 Sediment trapping | A CDM implemented on sandy coasts, usually dunes, used to control wind erosion by obstructing the wind close to the ground and to create areas conducive to sand deposition [48]. Sand fencing is a common technique for sediment trapping made of wooden slats joined by a wire [49,50,51]. |
|
| 2.3 Vegetation addition | Planting of vegetation adapted to the dynamics of the site in areas where the vegetation is fragmented, sparse, or absent [52]. This technique is not subject to engineering design. |
|
| 2.4 Beach drainage system | A CDM implemented below the surface of sandy beaches, used to drain the beach. The aim is to reduce cross-shore sediment transport [53]. |
|
| Level 1: Publication details |
| Authors, title, year of publication, and journal |
| Level 2: Environmental characteristics of study sites * |
| Country, region, location, coastal type, sediment type, tidal range, waves, and current characteristics |
| Level 3: Observed CDM effects |
| Type of CDM subject to study, authors’ observations statements of the CDMs effects, type of CDM effects based on authors’ observation (used to classify CDM effects), and categorization of CDM effect type (geomorphological or hydrodynamic) |
| Type of coast |
| Littoral spit, beach terrace, barrier island, welded barrier/tombolo, dune, unconsolidated cliff, salt marsh, and rocky cliff. Adapted from the work of Bird [54], Davidson-Arnott [55], and Davis and Fitzgerald [56]. |
| Type of substrate |
| Clay (0.001–0.004 mm), silt (0.004–0.063 mm), sand (0.063–2 mm), gravel (2–64 mm), cobbles (64–256 mm), and boulders (>256 mm). Based on the Friedman and Sanders size scale [57] for unconsolidated sediments. |
| Wave characteristics |
| Low energy (<1 m), moderate energy (1–2 m), and high energy (>2 m). |
| Tidal range |
| Tideless (0 m), microtidal (<2 m), mesotidal (2–4 m), macrotidal (>4 m), and megatidal (>8 m). Adapted from the Davies’ shoreline classification system [58] and the work of Levoy et al. [59] (2000). |
| Level | Definition | |
|---|---|---|
| 1 | Direct effect | Observation directly related to coastal erosion or accretion |
| 2 | Direct cause | Observation of a phenomenon causing coastal erosion or accretion |
| 3 | Indirect cause | Observation of a phenomenon that indirectly causes coastal erosion or accretion |
| CDM Effect Categorization | Description | Level on the Cause-Effect Scale and Justification |
|---|---|---|
| 1. Geomorphological | ||
| 1.1. Erosion/Accretion | ||
| 1.1.1. Accretion | Sediment deposition | Direct effect (level 1) Direct observation of coastal erosion or accretion |
| 1.1.2. Scouring | Erosion at the foot of a CDM | |
| 1.1.3. Sediment budget | Summation of the sediment volume supplied and lost to a coastal compartment in a defined period | |
| 1.1.4. Shoreline movement | Retreat or advance of the shoreline | |
| 1.1.5. Flanking | Erosion of the unprotected beach adjacent to the end of a CDM | |
| 1.1.6. Erosion | Observation of erosion in general without mention of specific form of erosion | |
| 1.1.7. Beach height | Variation in beach level | |
| 1.1.8. Beach width | Variation in beach width | |
| 1.1.9. Geomorphological recovery | Interference on the natural erosion and accretion cycle of the beach | |
| 1.1.10. Sediment retention | Interference of hydrodynamic conditions leading to successive accretion and erosion zones | |
| 1.2. Topo-bathymetry profile | ||
| 1.2.1. Beach profile | Variation in beach slope or equilibrium profile | Indirect cause (level 3) Underwater sediment movement caused by a change in hydrodynamic conditions |
| 1.2.2. Bar system | Formation or disappearance of bars | |
| 1.2.3. Topography | General elevation of the coast | |
| 1.2.4. General variation in bathymetry | Modification of the bathymetry in general | |
| 1.2.5. Localized variation in bathymetry | Underwater local formation of a trough or mound | |
| 1.3. Sediment transport | ||
| 1.3.1. Sediment dispersion | Modification resulting in the dispersion of sediments | Direct cause (level 2) Interception of sediment supply is a cause of erosion |
| 1.3.2. Longshore transport | Modification of longshore transport | |
| 1.3.3. General sediment transport | Modification of sediment transport in general without mention of sediment dispersion, longshore, or cross-shore transport | |
| 1.3.4. Cross-shore transport | Modification of cross-shore transport | |
| 2. Hydrodynamic | ||
| 2.1. Wave properties | ||
| 2.1.1. Wave angle | Modification of wave angle | Direct cause (level 2) A change in the wave angle of incidence and intensification of obliquely incident wave attack are causes of beach erosion |
| 2.1.2. Wave properties | General modifications of wave properties | |
| 2.2. Current | ||
| 2.2.1. Water circulation | General modification of water circulation (eddy current, circular current, etc.) | Indirect cause (level 3) Currents are causes of sediment transport which is a direct cause of erosion. |
| 2.2.2. Cross-shore current | Modification of cross-shore current | |
| 2.2.3. Longshore current | Modification of longshore current | |
| 2.2.4. Rip current | Creation or modification of rip current | |
| 2.3. Underground water | ||
| 2.3.1. Thickness of the unsaturated beach layer | Modification of the thickness of the unsaturated beach layer | Direct cause (level 2) A rise in beach water table is a cause of erosion. |
| 2.3.2. Infiltration/Percolation | Modification of the infiltration or percolation of water on the beach surface | |
| 2.3.3. Water table level | Modification of the water table level | |
| 2.4. Run-up process | ||
| 2.4.1. Backwash/Swash | Modification of wave backwash or swash | Direct cause (level 2) Modification of wave dissipation on the beach resulting in sediment transport. |
| 2.4.2. Overtopping | Overtopping of a CDM | |
| 2.4.3. Run-up | Modification of wave run-up | |
| 2.5. Dissipation process | ||
| 2.5.1. Breaking | Modification of wave breaking process | Direct cause (level 2) Increased wave energy and wave reflection are causes of erosion |
| 2.5.2. Diffraction | Modification of wave diffraction | |
| 2.5.3. Wave energy | General modification of wave energy dissipation | |
| 2.5.4. Wave height | Modification of wave height | |
| 2.5.5. Reflection | Modification of wave reflection | |
| 2.5.6. Transmission | Modification of wave transmission | |
| 2.5.7. Refraction | Modification of wave refraction | Indirect cause (level 3) Refraction results from change to bathymetry (direct cause) |
| Level | Description | Quantitative Ratio | Authors’ Observation Statement Examples |
|---|---|---|---|
| 5 | Strong positive CDM effect based on amplifying terms or a mention of long-term effect | >70% | Efficiently traps sediment [60]; significant sand accumulation [61]; long-term build up of sediment [62] |
| 3 | Positive CDM effect | >40 ≤ 70% | Wave height transmission […] was approximately 0.5 [63]; Control […] the wave-induced circulation pattern [64] |
| 1 | Minimal positive CDM effect based on limiting terms or a statement associated with a trend | >10 ≤ 40% | Tends to cause accumulation [16]; covered by a thick layer of sediment [65] |
| 0 | No CDM effect | −10 to 10% | No tendency to form salient was observed [66] |
| −1 | Minimal negative CDM effect based on limiting terms or a statement associated with a trend | <−10 ≥ −40% | Minimizing the downdrift erosion associated with the groin [61] |
| −3 | Negative CDM effect | <−41 ≥ −70% | Erosion of the beaches [67]; lowered elevation of the beach toe [68] |
| −5 | Strong negative CDM effect based on amplifying terms or a mention of long-term effect | <−70% | Strong [wave] reflection [17]; heavy erosion in the gaps between breakwater [69] |
| User Selection | Resulting Groups | |
|---|---|---|
| Type of coast |
|
|
| Type of substrate |
| |
| Wave characteristics |
| |
| Tidal range |
|
| Characterization Fields | Result Fields |
|---|---|
|
|
| Degree | Description | |
|---|---|---|
| 1 | Initial criteria and direct effects | - |
| 2 | Initial criteria and addition of direct causes to the direct effects | n = n + 1 |
| 3 | Initial criteria and addition of indirect causes to the direct causes and direct effects | n = n + 1 |
| 4 | Integration of the immediate lower and upper tidal range classes | |
| 5 | Integration of the immediate lower and upper wave climate classes | |
| 6 | Integration of the immediate lower and upper types of substrate classes | |
| 7 | Integration of all subtypes into the initial type of coast | |
| 8 | Integration of all tidal range classes | |
| 9 | Integration of all wave climate classes | |
| 10 | Integration of all types of substrate classes | |
| 11 | Integration of all subtypes of coast into the subcategory of coast | |
| 12 | Integration of all subtypes of CDM included in the same type |
| Rnk | CDM | Pct.thres | Avg | CI | nb.OE | −5 | −3 | −1 | 0 | 1 | 3 | 5 |
|---|---|---|---|---|---|---|---|---|---|---|---|---|
| 1 | Land vegetation | 3 | 3.026 | 0.375 | 38 | - | - | - | 2.6% | 2.6% | 86.8% | 7.9% |
| 2 | Permeable drainage layers | 3 | 3.00 | 0.697 | 1 | - | - | - | - | - | 100.0% | - |
| 2 | Aquatic vegetation | 3 | 3.00 | 0.697 | 1 | - | - | - | - | - | 100.0% | - |
| 4 | Mega-nourishment | 3 | 2.70 | 0.375 | 30 | - | 6.7% | - | 10.0% | - | 63.3% | 20.0% |
| 5 | Sediment derivation method | 3 | 2.538 | 0.697 | 13 | 7.7% | 7.7% | - | - | - | 53.8% | 30.8% |
| 6 | Nearshore nourishment | 3 | 2.032 | 0.697 | 31 | - | 6.5% | - | 19.4% | 9.7% | 54.8% | 9.7% |
| 7 | Permeable groin | 3 | 1.529 | 0.859 | 17 | 5.9% | 11.8% | 5.9% | 5.9% | - | 64.7% | 5.9% |
| 8 | Jetty | 1 | 3.00 | 0.859 | 2 | - | - | - | - | 5- | - | 50.0% |
| 9 | Vertical beach drainage system | 1 | 1.833 | 0.859 | 6 | - | - | - | 16.7% | 33.3% | 50.0% | - |
| 10 | Beach nourishment | 1 | 1.793 | 0.859 | 111 | 0.9% | 6.3% | 0.9% | 25.2% | 10.8% | 43.2% | 12.6% |
| 11 | Horizontal beach drainage system | 1 | 1.792 | 0.859 | 24 | - | 4.2% | - | 20.8% | 25.0% | 41.7% | 8.3% |
| 12 | Emerged breakwater | 0 | 0.24 | 0.697 | 25 | 4.0% | 32.0% | 4.0% | 12.0% | 4.0% | 40.0% | 4.0% |
| 13 | Impermeable groin | −1 | 0.241 | 0.859 | 29 | - | 37.9% | 3.4% | 13.8% | 6.9% | 27.6% | 10.3% |
| 14 | Low-crested breakwater | −3 | −0.588 | 0.859 | 51 | 11.8% | 43.1% | 2.0% | 2.0% | 3.9% | 29.4% | 7.8% |
| 15 | Submerged breakwater | −3 | −0.676 | 0.859 | 68 | 11.8% | 44.1% | 1.5% | 2.9% | 4.4% | 27.9% | 7.4% |
| 16 | Rip-rap | −3 | −1.00 | 0.375 | 7 | - | 42.9% | 14.3% | 28.6% | - | 14.3% | - |
| 17 | Seawall | −3 | −2.586 | 0.697 | 58 | 13.8% | 62.1% | 8.6% | 13.8% | - | 1.7% | - |
| 18 | Rock armour | −3 | −3.30 | 0.697 | 20 | 30.0% | 60% | - | 10.0% | - | - | - |
| Rnk | CDM | Level | Category of CDM Effect | nb.OE | Avg | −5 | −3 | −1 | 0 | 1 | 3 | 5 |
|---|---|---|---|---|---|---|---|---|---|---|---|---|
| 10 | Beach nourishment | Agg | Geomorphological | 111 | 1.793 | 0.9% | 6.3% | 0.9% | 25.2% | 10.8% | 43.2% | 12.6% |
| DirE | Geomorphological | 67 | 2.522 | - | - | - | 20.9% | 11.9% | 47.8% | 19.4% | ||
| Erosion/Accretion | 67 | 2.522 | - | - | - | 20.9% | 11.9% | 47.8% | 19.4% | |||
| Accretion | 9 | 3.667 | - | - | - | - | - | 66.7% | 33.3% | |||
| Sediment budget | 24 | 3.083 | - | - | - | 8.3% | 16.7% | 41.7% | 33.3% | |||
| Shoreline movement | 17 | 1.588 | - | - | - | 35.3% | 17.6% | 47.1% | - | |||
| Erosion | 6 | 0.833 | - | - | - | 83.3% | - | - | 16.7% | |||
| Beach height | 3 | 2.333 | - | - | - | - | 33.3% | 66.7% | - | |||
| Beach width | 7 | 2.857 | - | - | - | 14.3% | - | 71.4% | 14.3% | |||
| Geomorphological recovery | 1 | 3 | - | - | - | - | - | 100.0% | - | |||
| DirC | Geomorphological | 14 | 0.857 | - | 14.3% | - | 42.9% | - | 42.9% | - | ||
| Sediment transport | 6 | 2.5 | - | - | - | 16.7% | - | 83.3% | - | |||
| Longshore transport | 2 | 3 | - | - | - | - | - | 100.0% | - | |||
| General sediment transport | 2 | 3 | - | - | - | - | - | 100.0% | - | |||
| Cross-shore transport | 2 | 1.5 | - | - | - | 50.0% | - | 50.0% | - | |||
| Run-up process | 1 | −3 | - | 100.0% | - | - | - | - | - | |||
| Run-up | 1 | −3 | - | 100.0% | - | - | - | - | - | |||
| Dissipation process | 7 | 0 | - | 14.3% | - | 71.4% | - | 14.3% | - | |||
| Wave energy | 3 | −1 | - | 33.3% | - | 66.7% | - | - | - | |||
| Wave height | 4 | 0.75 | - | - | - | 75.0% | - | 25.0% | - | |||
| IndC | Geomorphological | 1 | −3 | - | 100.0% | - | - | - | - | - | ||
| Topo-bathymetric profile | 29 | 0.724 | 3.4% | 13.8% | 3.4% | 27.6% | 13.8% | 34.5% | 3.4% | |||
| Beach profile | 9 | −0.111 | - | 33.3% | 11.1% | 22.2% | - | 33.3% | - | |||
| Bar system | 18 | 0.944 | 5.6% | 5.6% | - | 27.8% | 22.2% | 38.9% | - | |||
| General variation in bathymetry | 2 | 2.5 | - | - | - | 50.0% | - | - | 50.0% | |||
| Current | 1 | −3 | - | 100.0% | - | - | - | - | - | |||
| Cross-shore current | 1 | −3 | - | 100.0% | - | - | - | - | - |
| Littoral Spit | Beach Terrace | Barrier Island | Welded Barrier/Tombolo | Dune | Unconsolidated Cliff | Salt Marsh | Rocky Cliff | |
|---|---|---|---|---|---|---|---|---|
| Clay | ||||||||
| Microtidal | ||||||||
| Low | 0.529 (18) | 0.529 (18) | 0.529 (18) | 0.529 (18) | 0.000 (0) | 0.385 (18) | 0.628 (5) | 0.000 (0) |
| Moderate | 0.529 (18) | 0.529 (18) | 0.529 (18) | 0.529 (18) | 0.000 (0) | 0.385 (18) | 0.628 (5) | 0.000 (0) |
| High | 0.529 (18) | 0.529 (18) | 0.529 (18) | 0.529 (18) | 0.000 (0) | 0.385 (18) | 0.628 (5) | 0.000 (0) |
| Mesotidal | ||||||||
| Low | 0.529 (18) | 0.529 (18) | 0.529 (18) | 0.529 (18) | 0.000 (0) | 0.385 (18) | 0.628 (5) | 0.000 (0) |
| Moderate | 0.529 (18) | 0.529 (18) | 0.529 (18) | 0.529 (18) | 0.000 (0) | 0.385 (18) | 0.628 (5) | 0.000 (0) |
| High | 0.529 (18) | 0.529 (18) | 0.529 (18) | 0.529 (18) | 0.000 (0) | 0.385 (18) | 0.628 (5) | 0.000 (0) |
| Macrotidal | ||||||||
| Low | 0.529 (18) | 0.529 (18) | 0.529 (18) | 0.529 (18) | 0.000 (0) | 0.385 (18) | 0.628 (5) | 0.000 (0) |
| Moderate | 0.529 (18) | 0.529 (18) | 0.529 (18) | 0.529 (18) | 0.000 (0) | 0.385 (18) | 0.628 (5) | 0.000 (0) |
| High | 0.529 (18) | 0.529 (18) | 0.529 (18) | 0.529 (18) | 0.000 (0) | 0.385 (18) | 0.628 (5) | 0.000 (0) |
| Silt | ||||||||
| Microtidal | ||||||||
| Low | 0.712 (18) | 0.726 (18) | 0.722 (18) | 0.715 (18) | 0.000 (0) | 0.393 (18) | 0.632 (5) | 0.000 (0) |
| Moderate | 0.715 (18) | 0.760 (18) | 0.749 (18) | 0.742 (18) | 0.000 (0) | 0.404 (18) | 0.635 (5) | 0.000 (0) |
| High | 0.742 (18) | 0.684 (18) | 0.679 (18) | 0.679 (18) | 0.000 (0) | 0.404 (18) | 0.632 (5) | 0.000 (0) |
| Mesotidal | ||||||||
| Low | 0.712 (18) | 0.726 (18) | 0.722 (18) | 0.715 (18) | 0.000 (0) | 0.393 (18) | 0.632 (5) | 0.000 (0) |
| Moderate | 0.715 (18) | 0.760 (18) | 0.749 (18) | 0.742 (18) | 0.000 (0) | 0.404 (18) | 0.648 (5) | 0.000 (0) |
| High | 0.742 (18) | 0.684 (18) | 0.679 (18) | 0.679 (18) | 0.000 (0) | 0.404 (18) | 0.632 (5) | 0.000 (0) |
| Macrotidal | ||||||||
| Low | 0.687 (18) | 0.692 (18) | 0.690 (18) | 0.690 (18) | 0.000 (0) | 0.393 (18) | 0.632 (5) | 0.000 (0) |
| Moderate | 0.690 (18) | 0.708 (18) | 0.706 (18) | 0.706 (18) | 0.000 (0) | 0.404 (18) | 0.635 (5) | 0.000 (0) |
| High | 0.706 (18) | 0.665 (18) | 0.665 (18) | 0.665 (18) | 0.000 (0) | 0.404 (18) | 0.632 (5) | 0.000 (0) |
| Sand | ||||||||
| Microtidal | ||||||||
| Low | 0.712 (18) | 0.736 (18) | 0.733 (18) | 0.715 (18) | 0.566 (20) | 0.393 (18) | 0.000 (0) | 0.560 (2) |
| Moderate | 0.715 (18) | 0.770 (18) | 0.753 (18) | 0.742 (18) | 0.574 (20) | 0.405 (18) | 0.000 (0) | 0.560 (2) |
| High | 0.742 (18) | 0.695 (18) | 0.679 (18) | 0.679 (18) | 0.558 (20) | 0.406 (18) | 0.000 (0) | 0.560 (2) |
| Mesotidal | ||||||||
| Low | 0.712 (18) | 0.737 (18) | 0.728 (18) | 0.715 (18) | 0.567 (20) | 0.393 (18) | 0.000 (0) | 0.560 (2) |
| Moderate | 0.715 (18) | 0.770 (18) | 0.753 (18) | 0.742 (18) | 0.571 (20) | 0.405 (18) | 0.000 (0) | 0.560 (2) |
| High | 0.742 (18) | 0.688 (18) | 0.679 (18) | 0.679 (18) | 0.554 (20) | 0.410 (18) | 0.000 (0) | 0.560 (2) |
| Macrotidal | ||||||||
| Low | 0.687 (18) | 0.694 (18) | 0.690 (18) | 0.690 (18) | 0.553 (20) | 0.393 (18) | 0.000 (0) | 0.560 (2) |
| Moderate | 0.690 (18) | 0.710 (18) | 0.706 (18) | 0.706 (18) | 0.557 (20) | 0.405 (18) | 0.000 (0) | 0.560 (2) |
| High | 0.706 (18) | 0.665 (18) | 0.665 (18) | 0.665 (18) | 0.534 (20) | 0.406 (18) | 0.000 (0) | 0.560 (2) |
| Pebbles | ||||||||
| Microtidal | ||||||||
| Low | 0.712 (18) | 0.726 (18) | 0.722 (18) | 0.715 (18) | 0.000 (0) | 0.393 (18) | 0.000 (0) | 0.560 (2) |
| Moderate | 0.715 (18) | 0.760 (18) | 0.749 (18) | 0.742 (18) | 0.000 (0) | 0.404 (18) | 0.000 (0) | 0.560 (2) |
| High | 0.742 (18) | 0.684 (18) | 0.679 (18) | 0.679 (18) | 0.000(0) | 0.404 (18) | 0.000 (0) | 0.560 (2) |
| Mesotidal | ||||||||
| Low | 0.712 (18) | 0.726 (18) | 0.722 (18) | 0.715 (18) | 0.000 (0) | 0.393 (18) | 0.000 (0) | 0.560 (2) |
| Moderate | 0.715 (18) | 0.760 (18) | 0.749 (18) | 0.742 (18) | 0.000 (0) | 0.404 (18) | 0.000 (0) | 0.560 (2) |
| High | 0.742 (18) | 0.684 (18) | 0.679 (18) | 0.679 (18) | 0.000 (0) | 0.404 (18) | 0.000 (0) | 0.560 (2) |
| Macrotidal | ||||||||
| Low | 0.687 (18) | 0.692 (18) | 0.690 (18) | 0.690 (18) | 0.000 (0) | 0.393 (18) | 0.000 (0) | 0.560 (2) |
| Moderate | 0.690 (18) | 0.708 (18) | 0.706 (18) | 0.706 (18) | 0.000 (0) | 0.404 (18) | 0.000 (0) | 0.560 (2) |
| High | 0.706 (18) | 0.665 (18) | 0.665 (18) | 0.665 (18) | 0.000 (0) | 0.404 (18) | 0.000 (0) | 0.560 (2) |
| Cobbles | ||||||||
| Microtidal | ||||||||
| Low | 0.529 (18) | 0.529 (18) | 0.529 (18) | 0.529 (18) | 0.000 (0) | 0.385 (18) | 0.000 (0) | 0.560 (2) |
| Moderate | 0.529 (18) | 0.529 (18) | 0.529 (18) | 0.529 (18) | 0.000 (0) | 0.385 (18) | 0.000 (0) | 0.560 (2) |
| High | 0.529 (18) | 0.529 (18) | 0.529 (18) | 0.529 (18) | 0.000 (0) | 0.385 (18) | 0.000 (0) | 0.560 (2) |
| Mesotidal | ||||||||
| Low | 0.529 (18) | 0.529 (18) | 0.529 (18) | 0.529 (18) | 0.000 (0) | 0.385 (18) | 0.000 (0) | 0.560 (2) |
| Moderate | 0.529 (18) | 0.529 (18) | 0.529 (18) | 0.529 (18) | 0.000 (0) | 0.385 (18) | 0.000 (0) | 0.560 (2) |
| High | 0.529 (18) | 0.529 (18) | 0.529 (18) | 0.529 (18) | 0.000 (0) | 0.385 (18) | 0.000 (0) | 0.560 (2) |
| Macrotidal | ||||||||
| Low | 0.529 (18) | 0.529 (18) | 0.529 (18) | 0.529 (18) | 0.000 (0) | 0.385 (18) | 0.000 (0) | 0.560 (2) |
| Moderate | 0.529 (18) | 0.529 (18) | 0.529 (18) | 0.529 (18) | 0.000 (0) | 0.385 (18) | 0.000 (0) | 0.560 (2) |
| High | 0.529 (18) | 0.529 (18) | 0.529 (18) | 0.529 (18) | 0.000 (0) | 0.385 (18) | 0.000 (0) | 0.560 (2) |
| CDM | Littoral Spit | Beach Terrace | Barrier Island | Welded Barrier/Tombolo | Dune | Unconsolidated Cliff | Salt Marsh | Rocky Cliff |
|---|---|---|---|---|---|---|---|---|
| Rigid structure | ||||||||
| Rock armour | −3.41 (18.8) | −3.41 (18.8) | −3.41 (18.8) | −3.41 (18.8) | −3.19 (26) | −3.19 (26) | −3.00 (1) | −3.00 (1) |
| Seawall | −2.41 (51.5) | −2.41 (51.5) | −2.41 (51.5) | −2.41 (51.5) | −2.58 (89) | −2.58 (89) | −2.25 (4) | −5.00 (1) |
| Emerged breakwater | 0.27 (24.6) | 0.27 (24.6) | 0.27 (24.6) | 0.27 (24.6) | −0.22 (18) | 0.05 (43) | 5.00 (1) | - (0) |
| Impermeable groin | 0.12 (39.5) | 0.12 (39.5) | 0.12 (39.5) | 0.12 (39.5) | −0.74 (23) | −0.43 (76) | - (0) | - (0) |
| Low-crested breakwater | −0.48 (56.4) | −0.51 (54.9) | −0.48 (56.4) | −0.48 (56.4) | −0.63 (67) | −0.63 (67) | - (0) | - (0) |
| Permeable groin | 1.18 (29.2) | 1.20 (28.9) | 1.18 (29.2) | 1.18 (29.2) | 1.47 (45) | 1.47 (45) | - (0) | - (0) |
| Rip-rap | −1.00 (7) | −1.00 (7) | −1.00 (7) | −1.00 (7) | −1.00 (7) | −0.94 (6.9) | - (0) | - (0) |
| Submerged breakwater | −0.78 (83.6) | −0.53 (75.9) | −1.12 (73.2) | −0.78 (83.6) | −0.88 (97) | −0.88 (97) | - (0) | - (0) |
| Jetty | 3.00 (2) | 3.00 (2) | 3.00 (2) | 3.00 (2) | 3.00 (2) | 3.00 (2) | - (0) | - (0) |
| Soft technique | ||||||||
| Beach nourishment | 1.95 (188.3) | 1.92 (177.2) | 1.90 (171.4) | 1.95 (188.3) | 1.97 (65) | 2.02 (308) | - (0) | - (0) |
| Dune nourishment | - (0) | - (0) | - (0) | - (0) | 1.67 (3) | - (0) | - (0) | - (0) |
| Nearshore nourishment | 2.03 (31) | 2.03 (31) | 2.03 (31) | 2.03 (31) | 1.42 (42.7) | 1.80 (98) | - (0) | - (0) |
| Mega-nourishment | 2.70 (30) | 2.70 (30) | 2.70 (30) | 2.70 (30) | 2.82 (28.4) | 2.70 (30) | - (0) | - (0) |
| Sediment derivation method | 2.54 (13) | 2.57 (12.9) | 2.54 (13) | 2.54 (13) | 2.54 (13) | 2.54 (13) | - (0) | - (0) |
| Horizontal beach drainage system | 1.57 (34.7) | 1.57 (34.7) | 1.57 (34.7) | 1.57 (34.7) | 1.67 (18) | 1.48 (60) | - (0) | - (0) |
| Vertical beach drainage system | 1.83 (6) | 1.83 (6) | 1.83 (6) | 1.83 (6) | 1.47 (5.9) | 1.63 (16) | - (0) | - (0) |
| Permeable drainage layers | 3.00 (1) | 3.00 (1) | 3.00 (1) | 3.00 (1) | 3.00 (1) | 3.00 (1) | - (0) | - (0) |
| Sediment trapping | - (0) | - (0) | - (0) | - (0) | 2.63 (40) | - (0) | - (0) | - (0) |
| Land vegetation | 3.03 (38) | 3.03 (38) | 3.03 (38) | 3.03 (38) | 2.99 (20.7) | 3.03 (38) | 1.00 (1) | - (0) |
| Aquatic vegetation | 3.00 (1) | 3.00 (1) | 3.00 (1) | 3.00 (1) | 3.00 (1) | 3.00 (1) | 2.00 (3) | - (0) |
Publisher’s Note: MDPI stays neutral with regard to jurisdictional claims in published maps and institutional affiliations. |
© 2022 by the authors. Licensee MDPI, Basel, Switzerland. This article is an open access article distributed under the terms and conditions of the Creative Commons Attribution (CC BY) license (https://creativecommons.org/licenses/by/4.0/).
Share and Cite
Sauvé, P.; Bernatchez, P.; Glaus, M. Identification of Coastal Defence Measures Best Adapted to Mitigate Hazards in Specific Coastal Systems: Development of a Dynamic Literature Meta-Analysis Methodology. J. Mar. Sci. Eng. 2022, 10, 394. https://doi.org/10.3390/jmse10030394
Sauvé P, Bernatchez P, Glaus M. Identification of Coastal Defence Measures Best Adapted to Mitigate Hazards in Specific Coastal Systems: Development of a Dynamic Literature Meta-Analysis Methodology. Journal of Marine Science and Engineering. 2022; 10(3):394. https://doi.org/10.3390/jmse10030394
Chicago/Turabian StyleSauvé, Philippe, Pascal Bernatchez, and Mathias Glaus. 2022. "Identification of Coastal Defence Measures Best Adapted to Mitigate Hazards in Specific Coastal Systems: Development of a Dynamic Literature Meta-Analysis Methodology" Journal of Marine Science and Engineering 10, no. 3: 394. https://doi.org/10.3390/jmse10030394
APA StyleSauvé, P., Bernatchez, P., & Glaus, M. (2022). Identification of Coastal Defence Measures Best Adapted to Mitigate Hazards in Specific Coastal Systems: Development of a Dynamic Literature Meta-Analysis Methodology. Journal of Marine Science and Engineering, 10(3), 394. https://doi.org/10.3390/jmse10030394

