Diverse Manures Shape Heavy Metal Accumulation and Microbial Communities in Long-Term Continuous Maize Cropping
Abstract
1. Introduction
2. Materials and Methods
2.1. Soil and Site Description
2.2. Experimental Design
2.3. Soil Samples Collection and Analysis
2.4. Soil DNA Extraction and Metagenomic Sequencing of Microbial Communities
2.5. Statistical Analysis
3. Results
3.1. Corn Yield and Heavy Metal Accumulation in Corn Grains After Long-Term Fertilization
3.2. Soil Properties and Heavy Metal Accumulation After Long-Term Fertilization
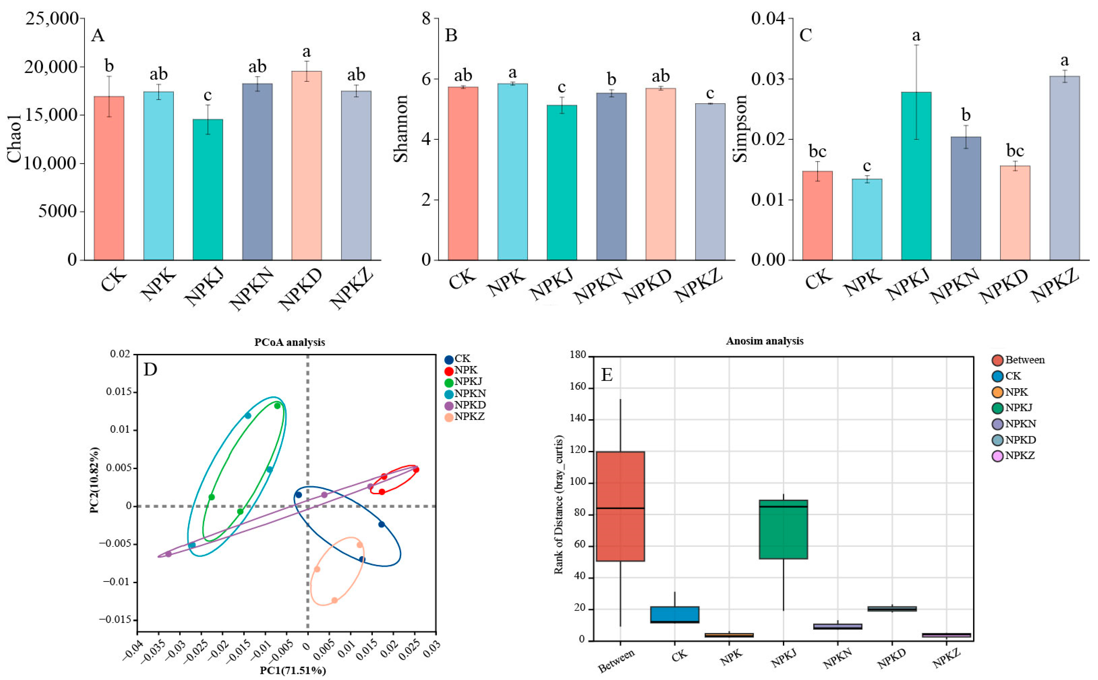
3.3. Microbial Community Structure in Soils After Long-Term Fertilization
3.4. Microbial Co-Occurrence Networks and Functional Profiles
3.5. Linkages Between Soil Properties and Microbial Communities
4. Discussion
4.1. Long-Term Application of Manure Fertilizer Improves Corn Yield and Soil Properties
4.2. Long-Term Application of Manure Fertilizer Increases Heavy Metals Accumulation in Soils
4.3. Long-Term Manure Application Modulates Microbial Communities Through Nutrient Supply and Heavy Metal Constraints
5. Conclusions
Supplementary Materials
Author Contributions
Funding
Data Availability Statement
Acknowledgments
Conflicts of Interest
References
- Ministry of Agriculture and Rural Affairs of the People’s Republic of China (MARA). The Action Plan for Resource Utilization of Livestock and Poultry Waste (2017–2020); MARA: Beijing, China, 2017. Available online: http://www.moa.gov.cn/ (accessed on 31 March 2026).
- Yan, B.; Shi, W.; Yan, J.; Chun, K. Spatial distribution of livestock and poultry farm based on livestock manure nitrogen load on farmland and suitability evaluation. Comput. Electron. Agric. 2017, 139, 180–186. [Google Scholar] [CrossRef]
- Zhang, J.; Li, J.; Tomberlin, J.; Xiao, X.; Rehman, K.; Cai, M.; Zheng, L.; Yu, Z. Erratum: Black soldier fly: A new vista for livestock and poultry manure management. J. Integr. Agric. 2023, 22, 1. [Google Scholar] [CrossRef]
- Luo, L.; Ma, Y.; Zhang, S.; Wei, D.; Zhu, Y.-G. An inventory of trace element inputs to agricultural soils in China. J. Environ. Manag. 2009, 90, 2524–2530. [Google Scholar] [CrossRef] [PubMed]
- Provolo, G.; Manuli, G.; Finzi, A.; Lucchini, G.; Riva, E.; Sacchi, G. Effect of pig and cattle slurry application on heavy metal composition of maize grown on different soils. Sustainability 2018, 10, 2684. [Google Scholar] [CrossRef]
- Segat, J.; Baretta, D.; Oliveira Filho, L.; Sousa, J.; Klauberg Filho, O. Disentangling the effects of the aqueous matrix on the potential toxicity of liquid pig manure in sub-tropical soils under semi-field conditions. Ecotoxicol. Environ. Saf. 2019, 168, 457–465. [Google Scholar] [CrossRef]
- Hussain, B.; Li, J.; Ma, Y.; Chen, Y.; Wu, C.; Ullah, A.; Tahir, N. A field evidence of Cd, Zn and Cu accumulation in soil and rice grains after long-term (27 years) application of swine and green manures in a paddy soil. Sustainability 2021, 13, 2404. [Google Scholar] [CrossRef]
- Sun, W.; Ye, J.; Lin, H.; Yu, Q.; Wang, Q.; Chen, Z.; Ma, J. Dynamic characteristics of heavy metal accumulation in agricultural soils after continuous organic fertilizer application: Field-scale monitoring. Chemosphere 2023, 335, 139051. [Google Scholar] [CrossRef]
- Wu, P.; Guo, Z.; Hua, K.; Wang, D. Long-term application of organic amendments changes heavy metals accumulation in wheat grains by affecting soil chemical properties and wheat yields. J. Soils Sediments 2023, 23, 2136–2147. [Google Scholar] [CrossRef]
- Shi, J.; Zhao, D.; Ren, F.; Huang, L. Spatiotemporal variation of soil heavy metals in China: The pollution status and risk assessment. Sci. Total Environ. 2023, 871, 161768. [Google Scholar] [CrossRef]
- Jahandari, A.; Abbasnejad, B. Environmental pollution status and health risk assessment of selective heavy metal(oid)s in Iran’s agricultural soils: A review. J. Geochem. Explor. 2024, 256, 107330. [Google Scholar] [CrossRef]
- Violante, A.; Cozzolino, V.; Perelomov, L.; Caporale, A.; Pigna, M. Mobility and bioavailability of heavy metals and metalloids in soil environments. J. Soil Sci. Plant Nutr. 2010, 10, 268–292. [Google Scholar] [CrossRef]
- Wang, Y.; Zhang, Z.; Li, Y.; Liang, C.; Huang, H.; Wang, S. Available heavy metals concentrations in agricultural soils: Relationship with soil properties and total heavy metals concentrations in different industries. J. Hazard. Mater. 2024, 471, 134410. [Google Scholar] [CrossRef] [PubMed]
- Nicolás, C.; Hernández, T.; García, C. Organic amendments as strategy to increase organic matter in particle-size fractions of a semi-arid soil. Appl. Soil Ecol. 2012, 57, 50–58. [Google Scholar] [CrossRef]
- Zhao, S.; Schmidt, S.; Gao, H.; Li, T.; Chen, X.; Hou, Y.; Chadwick, D.; Tian, J.; Dou, Z.; Zhang, W.; et al. A precision compost strategy aligning composts and application methods with target crops and growth environments can increase global food production. Nat. Food 2022, 3, 741–752. [Google Scholar] [CrossRef] [PubMed]
- Alsherif, E.; Almaghrabi, O.; Elazzazy, A.; Abdel-Mawgoud, M.; Beemster, G.; AbdElgawad, H. Carbon nanoparticles improve the effect of compost and arbuscular mycorrhizal fungi in drought-stressed corn cultivation. Plant Physiol. Biochem. 2023, 194, 29–40. [Google Scholar] [CrossRef]
- Köninger, J.; Lugato, E.; Panagos, P.; Kochupillai, M.; Orgiazzi, A.; Briones, M. Manure management and soil biodiversity: Towards more sustainable food systems in the EU. Agric. Syst. 2021, 194, 103251. [Google Scholar] [CrossRef]
- Ouyang, Y.; Reeve, J.; Norton, J. The quality of organic amendments affects soil microbiome and nitrogen-cycling bacteria in an organic farming system. Front. Soil Sci. 2022, 2, 869136. [Google Scholar] [CrossRef]
- Wu, S.; Li, K.; Diao, T.; Sun, Y.; Sun, T.; Wang, C. Influence of continuous fertilization on heavy metals accumulation and microorganism communities in greenhouse soils under 22 years of long-term manure organic fertilizer experiment. Sci. Total Environ. 2025, 959, 178294. [Google Scholar] [CrossRef]
- Fan, T.; Zhang, Y.; Wang, X.; Zhao, Y.; Shi, A.; Zhang, X. Application of various high-density organic materials in soil promotes germination and increases nutrient content of wheat. Environ. Technol. Innov. 2023, 32, 103298. [Google Scholar] [CrossRef]
- Yang, W.; Wang, Z.; Guo, S.; Yang, M.; Zhao, L.; Zhao, H.; Jia, H.; Xu, W. Evaluation of soil fertility quality under biochar combined with nitrogen in an irrigated wheat field in Northern Xinjiang, China. Agronomy 2023, 13, 2518. [Google Scholar] [CrossRef]
- Cornfield, A. Ammonia released on treating soils with N sodium hydroxide as a possible means of predicting the nitrogen-supplying power of soils. Nature 1960, 187, 260–261. [Google Scholar] [CrossRef]
- Murphy, J.; Riley, J. A modified single solution method for the determination of phosphate in natural waters. Anal. Chim. Acta 1962, 27, 31–36. [Google Scholar] [CrossRef]
- Helmke, P.; Sparks, D. Lithium, Sodium, Potassium, Rubidium, and Cesium; Wiley: Madison, WI, USA, 2008; pp. 551–574. [Google Scholar]
- Chen, H.; Teng, Y.; Lu, S.; Wang, Y.; Wang, J. Contamination features and health risk of soil heavy metals in China. Sci. Total Environ. 2015, 512–513, 143–153. [Google Scholar] [CrossRef] [PubMed]
- Schneider, M.; Cadorim, H.; Welz, B.; Carasek, E.; Feldman, J. Determination of arsenic in agricultural soil samples using hydride generation atomic fluorescence spectrometry and direct solid sample analysis. Talanta 2018, 188, 722–728. [Google Scholar] [CrossRef]
- Balabanova, B.; Stafilov, T.; Bačeva, K. Bioavailability and bioaccumulation of essential and toxic metals in food plants grown on contaminated soils. J. Environ. Health Sci. Eng. 2015, 13, 2. [Google Scholar] [CrossRef]
- Zheljazkov, V.D.; Nielsen, N.E. Effect of heavy metals on peppermint and cornmint. Plant Soil 1996, 178, 59–66. [Google Scholar] [CrossRef]
- Chen, S.; Zhou, Y.; Chen, Y.; Gu, J. fastp: An ultra-fast all-in-one FASTQ preprocessor. Bioinformatics 2018, 34, 884–890. [Google Scholar] [CrossRef]
- Zhang, H.; Xu, M.; Zhang, F. Long-term effects of manure application on grain yield under different cropping systems and ecological conditions in China. J. Agric. Sci. 2016, 147, 31–42. [Google Scholar] [CrossRef]
- White, P.J.; Broadley, M.R. Biofortification of crops with seven mineral elements often lacking in human diets—Iron, zinc, copper, calcium, magnesium, selenium and iodine. New Phytol. 2009, 182, 49–84. [Google Scholar] [CrossRef]
- Roohani, N.; Hurrell, R.; Kelishadi, R.; Schulin, R. Zinc and its importance for human health: An integrative review. J. Res. Med. Sci. 2013, 18, 144–157. [Google Scholar]
- He, Z.; Yang, X.; Stoffella, P. Trace elements in agroecosystems and impacts on the environment. J. Trace Elem. Med. Biol. 2015, 19, 125–140. [Google Scholar] [CrossRef] [PubMed]
- Zheng, X.; Wei, L.; Lv, W.; Zhang, H.; Zhang, Y.; Zhang, H.; Zhang, H.; Zhu, Z.; Ge, T.; Zhang, W. Long-term bioorganic and organic fertilization improved soil quality and multifunctionality under continuous cropping in watermelon. Agric. Ecosyst. Environ. 2024, 359, 108721. [Google Scholar] [CrossRef]
- Xu, D.; Ros, G.H.; Zhu, Q.; Zhang, F.; de Vries, W. Spatial optimization of manure and fertilizer application strategies to minimize nutrient surpluses and acidification rates in croplands of a typical Chinese county. J. Clean. Prod. 2025, 503, 145401. [Google Scholar] [CrossRef]
- Yu, Y.; Hu, Y.; Wang, H.; Liu, Y.; Xu, X.; Liu, L.; Zhang, Y.; Wu, C.; Hu, D.; Zhang, L. Legume-gramineous green manures mitigate soil acidification and enhance carbon sequestration via increased enzymatic activities in intensive agroecosystems. Agric. Ecosyst. Environ. 2026, 397, 110080. [Google Scholar] [CrossRef]
- Cai, Z.; Wang, B.; Xu, M.; Zhang, H.; He, X.; Zhang, L.; Gao, S. Intensified soil acidification from chemical N fertilization and prevention by manure in an 18-year field experiment in the red soil of southern China. J. Soils Sediments 2015, 15, 260–270. [Google Scholar] [CrossRef]
- Zhang, K.; Du, L.; Du, H.; Shen, S. Application of livestock and poultry waste to agricultural land: A review. J. Agro-Environ. Sci. 2021, 40, 2472–2481. [Google Scholar]
- Ferreira, P.; Ceretta, C.A.; Lourenzi, C.; De Conti, L.; Marchezan, C.; Girotto, E.; Tiecher, T.; Palermo, N.; Parent, L.-É.; Brunetto, G. Long-term effects of animal manures on nutrient recovery and soil quality in acid typic hapludalf under no-till conditions. Agronomy 2022, 12, 243. [Google Scholar] [CrossRef]
- Zhen, H.; Jia, L.; Huang, C.; Qiao, Y.; Li, J.; Li, H.; Chen, Q.; Wan, Y. Long-term effects of intensive application of manure on heavy metal pollution risk in protected-field vegetable production. Environ. Pollut. 2020, 263, 114552. [Google Scholar] [CrossRef]
- Peng, H.; Chen, Y.; Weng, L.; Ma, J.; Ma, Y.; Li, Y.; Islam, M. Comparisons of heavy metal input inventory in agricultural soils in North and South China: A review. Sci. Total Environ. 2019, 660, 776–786. [Google Scholar] [CrossRef]
- Qian, X.; Wang, Z.; Shen, G.; Chen, X.; Tang, Z.; Guo, C.; Gu, H.; Fu, K. Heavy metals accumulation in soil after 4 years of continuous land application of swine manure: A field-scale monitoring and modeling estimation. Chemosphere 2018, 210, 1029–1034. [Google Scholar] [CrossRef]
- Liu, B.; Xiong, P.; Chen, N.; He, J.; Lin, G.; Xue, Y.; Li, W.; Yu, D. Effects of replacing of inorganic trace minerals by organically bound trace minerals on growth performance, tissue mineral status, and fecal mineral excretion in commercial grower-finisher pigs. Biol. Trace Element Res. 2016, 173, 316–324. [Google Scholar] [CrossRef] [PubMed]
- Dungkaew, W.; Haller, K.; Flood, A.; Scamehorn, J. Arsenic removal by precipitation with calcium phosphate hydroxyapatite. Adv. Mater. Res. 2012, 506, 413–416. [Google Scholar] [CrossRef]
- Zama, E.; Li, G.; Tang, Y.; Reid, B.; Ngwabie, N.; Sun, G. The removal of arsenic from solution through biochar-enhanced precipitation of calcium-arsenic derivatives. Environ. Pollut. 2022, 292, 118241. [Google Scholar] [CrossRef] [PubMed]
- Zhang, X.; Liu, T.; Zhang, J.; Zhu, L. Potential mechanism of long-term immobilization of pb/cd by layered double hydroxide doped chicken-manure biochar. Int. J. Environ. Res. Public Health 2023, 20, 867. [Google Scholar] [CrossRef]
- Zhu, Y.; Guan, Q.; Kong, L.; Yang, R.; Wang, W.; Jin, Y.; Liu, X.; Qu, J. Overlooked mechanism of Pb immobilization on montmorillonite mediated by dissolved organic matter in manure compost. Environ. Pollut. 2023, 316, 120706. [Google Scholar] [CrossRef]
- Wiersma, W.; Favaro, A.; Comans, R.; Pulleman, M.; Groenenberg, J. A mechanistic understanding of the effect of lime and compost on soil cadmium availability in cacao farms. ACS Agric. Sci. Technol. 2025, 5, 2459–2469. [Google Scholar] [CrossRef]
- Fan, Z.; Ji, H.; Yang, F.; Wu, Q.; Zhang, W. Accumulation characteristics of Cd and Pb in rice grains under different soil types and their environmental safety critical values. Ecol. Environ. Sci. 2010, 19, 792–797. [Google Scholar]
- Wu, R.; Liu, S.; Sun, H.; Du, Y.; Ma, L. Effects of long-term chemical fertilizer application with different organic fertilizers on accumulation of heavy metals in soil and maize. J. Plant Nutr. Fertil. 2020, 26, 2010–2019. [Google Scholar]
- Liu, W.; Yang, Z.; Ye, Q.; Peng, Z.; Zhu, S.; Chen, H.; Liu, D.; Li, Y.; Deng, L.; Shu, X.; et al. Positive effects of organic amendments on soil microbes and their functionality in agro-ecosystems. Plants 2023, 12, 3790. [Google Scholar] [CrossRef]
- Wen, L.; Luo, H.; Li, C.; Cheng, K.; Shi, L.; Liu, L.; Wang, K.; Tang, H. Substituting chemical by organic fertilizer improves soil quality, regulates the soil microbiota and increases yields in Camellia oleifera. Microorganisms 2025, 13, 2509. [Google Scholar] [CrossRef]
- Wu, L.; Jiang, Y.; Zhao, F.; He, X.; Liu, H.; Yu, K. Increased organic fertilizer application and reduced chemical fertilizer application affect the soil properties and bacterial communities of grape rhizosphere soil. Sci. Rep. 2020, 10, 9568. [Google Scholar] [CrossRef] [PubMed]
- Li, M.; Liu, J.; Cao, D.; Chen, X.; Shi, J.; Hu, W.; Xiao, C.; Fang, Y. Heavy metal pollution simplifies microbial networks and enhances modularity during tailings primary succession: Divergent assembly dynamics for bacterial and fungal communities. Front. Microbiol. 2025, 16, 1566627. [Google Scholar] [CrossRef] [PubMed]
- Xiao, X.; Li, J.; Lyu, J.; Feng, Z.; Zhang, G.; Yang, H.; Gao, C.; Jin, L.; Yu, J. Chemical fertilizer reduction combined with bio-organic fertilizers increases cauliflower yield via regulation of soil biochemical properties and bacterial communities in Northwest China. Front. Microbiol. 2022, 13, 922149. [Google Scholar] [CrossRef] [PubMed]
- Baldi, E.; Marcolini, G.; Quartieri, M.; Sorrenti, G.; Muzzi, E.; Toselli, M. Organic fertilization in nectarine (Prunus persica var. nucipersica) orchard combines nutrient management and pollution impact. Nutr. Cycl. Agroecosyst. 2016, 105, 39–50. [Google Scholar] [CrossRef]
- Zhang, Y.; Li, Q.; Chen, Y.; Dai, Q.; Hu, J. Dynamic change in enzyme activity and bacterial community with long-term rice cultivation in Mudflats. Curr. Microbiol. 2019, 76, 361–369. [Google Scholar] [CrossRef]
- Rampelotto, P.; de Siqueira Ferreira, A.; Barboza, A.; Roesch, L. Changes in diversity, abundance, and structure of soil bacterial communities in Brazilian Savanna under different land use systems. Microb. Ecol. 2013, 66, 593–607. [Google Scholar] [CrossRef]
- Yang, B.; Feng, W.; Zhou, W.; He, K.; Yang, Z. Association between soil physicochemical properties and bacterial community structure in diverse forest ecosystems. Microorganisms 2024, 12, 728. [Google Scholar] [CrossRef]
- Liu, M.; Sui, X.; Hu, Y.; Feng, F. Microbial community structure and the relationship with soil carbon and nitrogen in an original Korean pine forest of Changbai Mountain, China. BMC Microbiol. 2019, 19, 218. [Google Scholar] [CrossRef]
- Dong, W.; Zhang, X.; Dai, X.; Fu, X.; Yang, F.; Liu, X.; Sun, X.; Wen, X.; Schaeffer, S. Changes in soil microbial community composition in response to fertilization of paddy soils in subtropical China. Appl. Soil Ecol. 2014, 84, 140–147. [Google Scholar] [CrossRef]
- Ahmed, I.; Mengistie, H.; Godbold, D.; Sandén, H. Soil moisture integrates the influence of land-use and season on soil microbial community composition in the Ethiopian highlands. Appl. Soil Ecol. 2019, 135, 85–90. [Google Scholar] [CrossRef]
- Qiu, Z.; Shi, C.; Zhao, M.; Wang, K.; Zhang, M.; Wang, T.; Shi, F. Improving effects of afforestation with different forest types on soil nutrients and bacterial community in Barren Hills of North China. Sustainability 2022, 14, 1202. [Google Scholar] [CrossRef]
- Wang, L.; Wang, J.; Tang, Z.; Wang, J.; Zhang, Y. Long-term organic fertilization reshapes the communities of bacteria and fungi and enhances the activities of C-and P-cycling enzymes in calcareous alluvial soil. Appl. Soil Ecol. 2024, 194, 105204. [Google Scholar] [CrossRef]



| Treatment | CK | NPK | NPKJ | NPKN | NPKD | NPKZ |
|---|---|---|---|---|---|---|
| Corn yield (t ha−1) | 6.91 ± 0.43 c | 11.98 ± 0.31 b | 12.30 ± 1.65 ab | 12.31 ± 0.29 ab | 13.02 ± 0.50 a | 12.24 ± 0.31 ab |
| Total Cr (mg kg−1) | 0.36 ± 0.05 bc | 0.40 ± 0.06 ab | 0.42 ± 0.06 ab | 0.44 ± 0.06 a | 0.34 ± 0.07 c | 0.30 ± 0.05 c |
| Total Cu (mg kg−1) | 1.53 ± 0.43 b | 2.00 ± 0.58 ab | 2.64 ± 0.69 a | 2.17 ± 0.67 ab | 2.62 ± 0.56 a | 2.20 ± 0.78 ab |
| Total Zn (mg kg−1) | 27.19 ± 2.11 c | 28.14 ± 3.12 c | 36.02 ± 3.35 a | 30.27 ± 3.76 bc | 30.76 ± 1.47 bc | 34.13 ± 4.16 ab |
| Total As (mg kg−1) | 0.020 ± 0.002 b | 0.041 ± 0.01 a | 0.020 ± 0.01 b | 0.017 ± 0.001 b | 0.017 ± 0.003 b | 0.017 ± 0.002 b |
| Total Cd (mg kg−1) | 0.010 ± 0.001 b | 0.011 ± 0.002 b | 0.013 ± 0.001 b | 0.006 ± 0.001 b | 0.012 ± 0.001 b | 0.08 ± 0.021 a |
| Total Pb (mg kg−1) | 0.060 ± 0.01 b | 0.077 ± 0.01 ab | 0.080 ± 0.021 ab | 0.093 ± 0.02 a | 0.076 ± 0.024 ab | 0.060 ± 0.015 b |
| Treatment | CK | NPK | NPKJ | NPKN | NPKD | NPKZ |
|---|---|---|---|---|---|---|
| pH | 6.1 ± 0.1 a | 5.3 ± 0.3 b | 5.8 ± 0.2 ab | 5.7 ± 0.2 ab | 5.7 ± 0.1 ab | 5.7 ± 0.4 b |
| Bulk density (g cm−3) | 1.2 ± 0.0 a | 1.3 ± 0.1 a | 1.2 ± 0.1 ab | 1.2 ± 0.0 ab | 1.0 ± 0.1 b | 1.2 ± 0.1 ab |
| TOC (g kg−1) | 14.4 ± 0.7 c | 15.2 ± 0.7 c | 17.6 ± 0.2 b | 18.1 ± 0.4 ab | 18.9 ± 0.8 a | 18.0 ± 0.8 ab |
| TN (g kg−1) | 1.2 ± 0.0 b | 1.4 ± 0.1 b | 1.7 ± 0.1 a | 1.7 ± 0.0 a | 1.7 ± 0.0 a | 1.7 ± 0.2 a |
| AN (mg kg−1) | 130.4 ± 10.1 a | 138.1 ± 18.9 a | 163.2 ± 27.0 a | 153.0 ± 5.6 a | 159.6 ± 6.1 a | 170.8 ± 40.4 a |
| AP (mg kg−1) | 6.6 ± 0.9 f | 24.6 ± 1.5 e | 122.5 ± 4.7 b | 66.2 ± 5.8 c | 47.8 ± 6.3 d | 148.3 ± 8.8 a |
| AK (mg kg−1) | 182.7 ± 15.0 c | 194.7 ± 40.5 c | 526.3 ± 128.9 a | 239.0 ± 29.5 bc | 247.0 ± 28.2 bc | 313.0 ± 80.6 b |
| Total Cr (mg kg−1) | 75.12 ± 4.26 bc | 76.82 ± 5.91 bc | 79.45 ± 4.50 a | 70.04 ± 0.60 c | 78.45 ± 9.65 ab | 71.73 ± 4.76 c |
| Total Cu (mg kg−1) | 23.2 ± 0.3 d | 25.0 ± 1.5 d | 32.7 ± 0.3 b | 27.1 ± 3.4 c | 26.7 ± 1.8 c | 53.0 ± 10.6 a |
| Total Zn (mg kg−1) | 80.6 ± 2.2 d | 84.7 ± 4.8 d | 145.6 ± 6.5 b | 89.7 ± 3.4 d | 103.2 ± 17.1 c | 209.5 ± 42.6 a |
| Total As (mg kg−1) | 20.5 ± 0.8 a | 22.0 ± 0.9 a | 21.1 ± 2.0 a | 21.3 ± 1.2 a | 20.6 ± 1.5 a | 21.1 ± 2.0 a |
| Total Cd (mg kg−1) | 0.2 ± 0.0 c | 0.2 ± 0.0 bc | 0.3 ± 0.1 a | 0.2 ± 0.0 c | 0.2 ± 0.0 ab | 0.2 ± 0.0 ab |
| Total Pb (mg kg−1) | 43.5 ± 0.6 b | 48.4 ± 2.6 a | 43.9 ± 2.1 b | 43.2 ± 1.8 b | 44.2 ± 2.3 b | 43.7 ± 3.3 b |
| Available Cr (mg kg−1) | 0.005 ± 0.00 c | 0.005 ± 0.00 d | 0.007 ± 0.00 a | 0.006 ± 0.00 b | 0.005 ± 0.00 c | 0.006 ± 0.00 b |
| Available Cu (mg kg−1) | 3.18 ± 0.15 d | 2.99 ± 0.11 d | 5.61 ± 0.14 a | 3.61 ± 0.12 c | 3.95 ± 0.07 c | 13.85 ± 2.56 b |
| Available Zn (mg kg−1) | 1.73 ± 0.25 d | 1.93 ± 0.14 d | 18.88 ± 0.18 a | 4.95 ± 0.33 c | 5.36 ± 1.19 c | 48.42 ± 16.94 b |
| Available As (mg kg−1) | 0.51 ± 0.014 a | 0.48 ± 0.031 b | 0.22 ± 0.007 d | 0.46 ± 0.021 b | 0.43 ± 0.077 c | 0.25 ± 0.073 e |
| Available Cd (mg kg−1) | 0.08 ± 0.00 b | 0.07 ± 0.00 c | 0.06 ± 0.00 d | 0.08 ± 0.00 b | 0.12 ± 0.02 a | 0.07 ± 0.00 c |
| Available Pb (mg kg−1) | 3.51 ± 0.22 b | 2.90 ± 0.14 c | 2.23 ± 0.02 d | 2.94 ± 0.19 c | 3.93 ± 0.39 a | 1.98 ± 0.22 e |
Disclaimer/Publisher’s Note: The statements, opinions and data contained in all publications are solely those of the individual author(s) and contributor(s) and not of MDPI and/or the editor(s). MDPI and/or the editor(s) disclaim responsibility for any injury to people or property resulting from any ideas, methods, instructions or products referred to in the content. |
© 2026 by the authors. Licensee MDPI, Basel, Switzerland. This article is an open access article distributed under the terms and conditions of the Creative Commons Attribution (CC BY) license.
Share and Cite
Geng, Z.; Zhang, H.; Cai, H.; Liang, Y.; Lin, G.; Su, S. Diverse Manures Shape Heavy Metal Accumulation and Microbial Communities in Long-Term Continuous Maize Cropping. Agriculture 2026, 16, 814. https://doi.org/10.3390/agriculture16070814
Geng Z, Zhang H, Cai H, Liang Y, Lin G, Su S. Diverse Manures Shape Heavy Metal Accumulation and Microbial Communities in Long-Term Continuous Maize Cropping. Agriculture. 2026; 16(7):814. https://doi.org/10.3390/agriculture16070814
Chicago/Turabian StyleGeng, Zhixi, Huihong Zhang, Hongguang Cai, Yao Liang, Guolin Lin, and Shiming Su. 2026. "Diverse Manures Shape Heavy Metal Accumulation and Microbial Communities in Long-Term Continuous Maize Cropping" Agriculture 16, no. 7: 814. https://doi.org/10.3390/agriculture16070814
APA StyleGeng, Z., Zhang, H., Cai, H., Liang, Y., Lin, G., & Su, S. (2026). Diverse Manures Shape Heavy Metal Accumulation and Microbial Communities in Long-Term Continuous Maize Cropping. Agriculture, 16(7), 814. https://doi.org/10.3390/agriculture16070814

