A Large Exonic Insertion in the Rice DEP2 Gene Creates a Novel Allelic Mutant srt with Increased Grain Number per Panicle and Short, Round Grains
Abstract
1. Introduction:
2. Materials and Methods
2.1. Rice Materials
2.2. Plant Cultivation and Agronomic Trait Investigation
2.3. Glume Cell Morphology Analysis
2.4. Construction of F2 Segregation Populations and Genetic Analysis
2.5. Mapping of the srt Gene
2.6. Sequencing Analysis of the srt Candidate Gene
2.7. Whole-Genome Resequencing
3. Results
3.1. Analysis of Plant Height and Panicle Type in the srt Mutant
3.2. The srt Mutant Exhibits Shorter, Thicker, Wider, and Rounder Grains
3.3. Glume Cell Width Is Significantly Increased in the srt Mutant
3.4. Genetic Analysis of the srt Mutant Phenotype
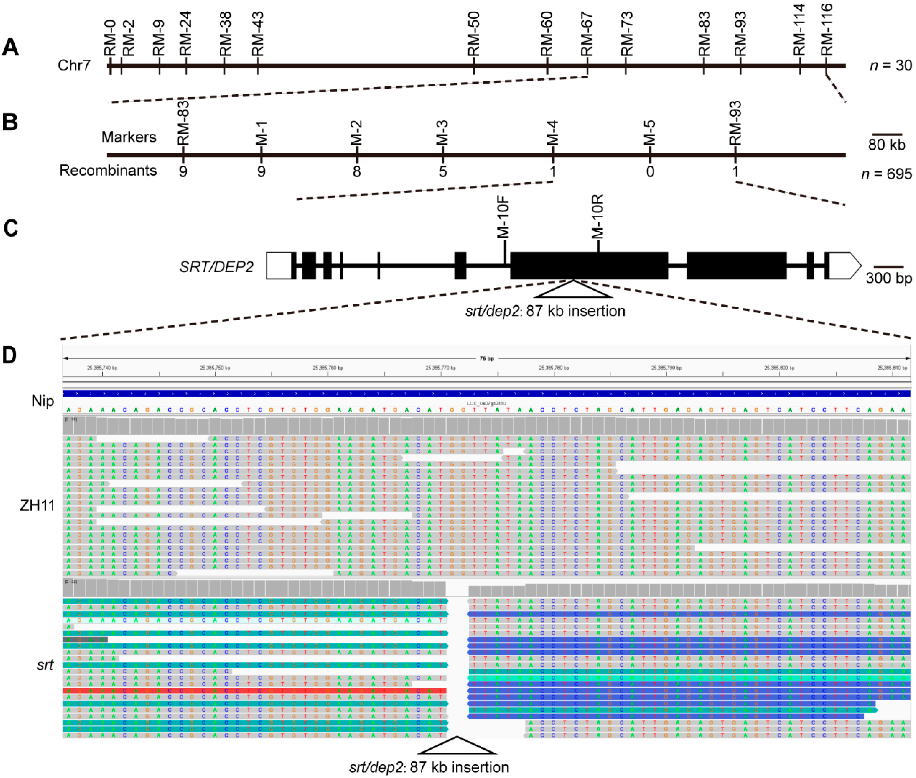
3.5. Map-Based Cloning of the srt Gene
4. Discussion
4.1. The srt Mutant Defines a Novel DEP2 Allele with Distinctive Panicle Phenotypes
4.2. Large-Fragment Insertion in Exon: Genomic Evidence for a Disruptive Mutation
4.3. Cytological Remodeling Provides a Foundation for Mechanistic Hypotheses
4.4. Limitations and Future Perspectives
5. Conclusions
Supplementary Materials
Author Contributions
Funding
Institutional Review Board Statement
Data Availability Statement
Conflicts of Interest
References
- Zuo, J.R.; Li, J.Y. Molecular genetic dissection of quantitative trait loci regulating rice grain size. Annu. Rev. Genet. 2014, 48, 99–118. [Google Scholar] [CrossRef]
- Ren, D.Y.; Ding, C.Q.; Qian, Q. Molecular bases of rice grain size and quality for optimized productivity. Sci. Bull. 2023, 68, 314–350. [Google Scholar] [CrossRef] [PubMed]
- Xing, Y.Z.; Zhang, Q.F. Genetic and molecular bases of rice yield. Annu. Rev. Plant Biol. 2010, 61, 421–442. [Google Scholar] [CrossRef] [PubMed]
- Huang, R.Y.; Jiang, L.R.; Zheng, J.S.; Wang, T.S.; Wang, H.C.; Huang, Y.M.; Hong, Z.L. Genetic bases of rice grain shape: So many genes, so little known. Trends Plant Sci. 2013, 18, 218–226. [Google Scholar] [CrossRef] [PubMed]
- Harberd, N.P. Shaping Taste: The Molecular Discovery of Rice Genes Improving Grain Size, Shape and Quality. J. Genet. Genom. 2015, 42, 597–599. [Google Scholar] [CrossRef]
- Li, N.; Xu, R.; Li, Y.H. Molecular Networks of Seed Size Control in Plants. Annu. Rev. Plant Biol. 2019, 70, 435–463. [Google Scholar] [CrossRef]
- Fan, C.C.; Xing, Y.Z.; Mao, H.L.; Lu, T.T.; Han, B.; Xu, C.G.; Li, X.H.; Zhang, Q.F. GS3, a major QTL for grain length and weight and minor QTL for grain width and thickness in rice, encodes a putative transmembrane protein. Theor. Appl. Genet. 2006, 112, 1164–1171. [Google Scholar] [CrossRef]
- Mao, H.L.; Sun, S.Y.; Yao, J.L.; Wang, C.R.; Yu, S.B.; Xu, C.G.; Li, X.H.; Zhang, Q.F. Linking differential domain functions of the GS3 protein to natural variation of grain size in rice. Proc. Natl. Acad. Sci. USA 2010, 107, 19579–19584. [Google Scholar] [CrossRef]
- Huang, X.Z.; Qian, Q.; Liu, Z.B.; Sun, H.Y.; He, S.Y.; Luo, D.; Xia, G.M.; Chu, C.C.; Li, J.Y.; Fu, X.D. Natural variation at the DEP1 locus enhances grain yield in rice. Nat. Genet. 2009, 41, 494–497. [Google Scholar] [CrossRef]
- Sun, S.Y.; Wang, L.; Mao, H.L.; Shao, L.; Li, X.H.; Xiao, J.H.; Ouyang, Y.; Zhang, Q.F. A G-protein pathway determines grain size in rice. Nat. Commu. 2018, 9, 851. [Google Scholar] [CrossRef]
- Choi, B.S.; Kim, Y.J.; Markkandan, K.; Koo, Y.J.; Song, J.T.; Seo, H.S. GW2 Functions as an E3 Ubiquitin Ligase for Rice Expansin-Like 1. Int. J. Mol. Sci. 2018, 19, 1904. [Google Scholar] [CrossRef] [PubMed]
- Huang, J.P.; Chen, Z.M.; Lin, J.J.; Guan, B.B.; Chen, J.W.; Zhang, Z.S.; Chen, F.Y.; Jiang, L.R.; Zheng, J.S.; Wang, T.S.; et al. gw2.1, a new allele of GW2, improves grain weight and grain yield in rice. Front. Plant Sci. 2022, 325, 111495. [Google Scholar] [CrossRef] [PubMed]
- Wang, S.K.; Li, S.; Liu, Q.; Wu, K.; Zhang, J.Q.; Wang, S.S.; Wang, Y.; Chen, X.B.; Zhang, Y.; Gao, C.X.; et al. The OsSPL16-GW7 regulatory module determines grain shape and simultaneously improves rice yield and grain quality. Nat. Genet. 2015, 47, 949–954. [Google Scholar] [CrossRef]
- Tan, W.C.; Miao, J.; Xu, B.; Zhou, C.T.; Wang, Y.R.; Gu, X.Q.; Liang, S.N.; Wang, B.X.; Chen, C.; Zhu, J.Y.; et al. Rapid production of novel beneficial alleles for improving rice appearance quality by targeting a regulatory element of SLG7. Plant Biotechnol. J. 2023, 21, 1305–1307. [Google Scholar] [CrossRef] [PubMed]
- Duan, P.G.; Xu, J.S.; Zeng, D.L.; Zhang, B.L.; Geng, M.F.; Zhang, G.Z.; Huang, K.; Huang, L.J.; Xu, R.; Ge, S.; et al. Natural Variation in the Promoter of GSE5 Contributes to Grain Size Diversity in Rice. Mol. Plant 2017, 10, 685–694. [Google Scholar] [CrossRef]
- Liu, J.F.; Chen, J.; Zheng, X.M.; Wu, F.Q.; Lin, Q.B.; Heng, Y.Q.; Tian, P.; Cheng, Z.J.; Yu, X.W.; Zhou, K.N.; et al. GW5 acts in the brassinosteroid signalling pathway to regulate grain width and weight in rice. Nat. Plants 2017, 3, 17043. [Google Scholar] [CrossRef]
- Zhang, X.F.; Yang, C.Y.; Lin, H.X.; Wang, J.W.; Xue, H.W. Rice SPL12 coevolved with GW5 to determine grain shape. Sci. Bull. 2021, 66, 2353–2357. [Google Scholar] [CrossRef]
- Si, L.Z.; Chen, J.Y.; Huang, X.H.; Gong, H.; Luo, J.H.; Hou, Q.Q.; Zhou, T.Y.; Lu, T.T.; Zhu, J.J.; Shangguan, Y.Y.; et al. OsSPL13 controls grain size in cultivated rice. Nat. Genet. 2016, 48, 447–456. [Google Scholar] [CrossRef]
- Abe, Y.; Mieda, K.; Ando, T.; Kono, I.; Yano, M.; Kitano, H.; Iwasaki, Y. The SMALL AND ROUND SEED1 (SRS1/DEP2) gene is involved in the regulation of seed size in rice. Genes Genet. Syst. 2010, 85, 327–339. [Google Scholar] [CrossRef]
- Li, F.; Liu, W.D.; Tang, J.Y.; Chen, J.F.; Tong, H.N.; Hu, B.; Li, C.L.; Fang, J.; Chen, M.S.; Chu, C.C. Rice DENSE AND ERECT PANICLE 2 is essential for determining panicle outgrowth and elongation. Cell Res. 2010, 20, 838–849. [Google Scholar] [CrossRef]
- Zhu, K.M.; Tang, D.; Yan, C.J.; Chi, Z.C.; Yu, H.X.; Chen, J.M.; Liang, J.S.; Gu, M.H.; Cheng, Z.K. Erect panicle2 encodes a novel protein that regulates panicle erectness in indica rice. Genetics 2010, 184, 343–350. [Google Scholar] [CrossRef] [PubMed]
- Li, Y.J.; Huang, K.; Zhang, L.M.; Zhang, B.L.; Duan, P.G.; Zhang, G.Z.; Huang, X.H.; Zhou, C.; Han, N.N.; Zheng, L.Y.; et al. A molecular framework for the GS2-SUG1 module-mediated control of grain size and weight in rice. Nat. Commu. 2025, 16, 3944. [Google Scholar] [CrossRef] [PubMed]
- Xu, X.; Liu, B.M.; Zhang, L.L.; Wu, Y.J. Mutagenic effects of heavy ion irradiation on rice seeds. Nucl. Instrum. Methods Phys. Res. 2012, 290, 19–25. [Google Scholar] [CrossRef]
- Edwards, K.; Johnstone, C.; Thompson, C. A simple and rapid method for the preparation of plant genomic DNA for PCR analysis. Nucleic Acids Res. 1991, 19, 1349. [Google Scholar] [CrossRef]
- Weber, S.; Ramirez, C.; Doerfler, W. Signal hotspot mutations in SARS-CoV-2 genomes evolve as the virus spreads and actively replicates in different parts of the world. Virus Res. 2020, 289, 198170. [Google Scholar] [CrossRef]
- de Sena Brandine, G.; Smith, A.D. Falco: High-speed FastQC emulation for quality control of sequencing data. F1000Research 2019, 8, 1874. [Google Scholar] [CrossRef]
- Bolger, A.M.; Lohse, M.; Usadel, B. Trimmomatic: A flexible trimmer for Illumina sequence data. Bioinformatics 2014, 30, 2114–2120. [Google Scholar] [CrossRef]
- Li, H.; Durbin, R. Fast and accurate long-read alignment with Burrows-Wheeler transform. Bioinformatics 2010, 26, 589–595. [Google Scholar] [CrossRef]
- Kawahara, Y.; de la Bastide, M.; Hamilton, J.P.; Kanamori, H.; McCombie, W.R.; Ouyang, S.; Schwartz, D.C.; Tanaka, T.; Wu, J.; Zhou, S.; et al. Improvement of the Oryza sativa Nipponbare reference genome using next generation sequence and optical map data. Rice 2013, 6, 4. [Google Scholar] [CrossRef]
- Li, H.; Handsaker, B.; Wysoker, A.; Fennell, T.; Ruan, J.; Homer, N.; Marth, G.; Abecasis, G.; Durbin, R. The Sequence Alignment/Map format and SAMtools. Bioinformatics 2009, 25, 2078–2079. [Google Scholar] [CrossRef]
- McKenna, A.; Hanna, M.; Banks, E.; Sivachenko, A.; Cibulskis, K.; Kernytsky, A.; Garimella, K.; Altshuler, D.; Gabriel, S.; Daly, M.; et al. The Genome Analysis Toolkit: A Map Reduce framework for analyzing next-generation DNA sequencing data. Genome Res. 2010, 20, 1297–1303. [Google Scholar] [CrossRef]
- Robinson, J.T.; Thorvaldsdóttir, H.; Winckler, W.; Guttman, M.; Lander, E.S.; Getz, G.; Mesirov, J.P. igv.js: An embeddable JavaScript implementation of the Integrative Genomics Viewer (IGV). Nat. Biotechnol. 2011, 29, 24–26. [Google Scholar] [CrossRef]
- Zhu, C.L.; Xing, B.; Teng, S.Z.; Deng, C.; Shen, Z.Y.; Ai, P.F.; Lu, T.G.; Zhang, S.W.; Zhang, Z.G. OsRELA Regulates Leaf Inclination by Repressing the Transcriptional Activity of OsLIC in Rice. Front. Plant Sci. 2021, 12, 760041. [Google Scholar] [CrossRef]




| Hybrid Combination | F1 Phenotype | F2 Generation | χ23∶1 | ||
|---|---|---|---|---|---|
| No. of Paternal Phenotypes | No. of Mutant Phenotypes | Total Numbers | |||
| ZH11 (srt) × WSSM | WSSM | 767 | 233 | 1000 | 1.452 |
| ZH11 (srt) × NJ11 | NJ11 | 722 | 218 | 940 | 1.545 |
| ZH11 (srt) × HJX74 | HJX74 | 816 | 244 | 1060 | 2.11 |
Disclaimer/Publisher’s Note: The statements, opinions and data contained in all publications are solely those of the individual author(s) and contributor(s) and not of MDPI and/or the editor(s). MDPI and/or the editor(s) disclaim responsibility for any injury to people or property resulting from any ideas, methods, instructions or products referred to in the content. |
© 2026 by the authors. Licensee MDPI, Basel, Switzerland. This article is an open access article distributed under the terms and conditions of the Creative Commons Attribution (CC BY) license.
Share and Cite
Fan, H.; Sun, Z.; Li, M.; Lv, L.; Xu, D.; Zhang, M.; Huang, X. A Large Exonic Insertion in the Rice DEP2 Gene Creates a Novel Allelic Mutant srt with Increased Grain Number per Panicle and Short, Round Grains. Agriculture 2026, 16, 500. https://doi.org/10.3390/agriculture16050500
Fan H, Sun Z, Li M, Lv L, Xu D, Zhang M, Huang X. A Large Exonic Insertion in the Rice DEP2 Gene Creates a Novel Allelic Mutant srt with Increased Grain Number per Panicle and Short, Round Grains. Agriculture. 2026; 16(5):500. https://doi.org/10.3390/agriculture16050500
Chicago/Turabian StyleFan, Huailin, Zhanglun Sun, Mengya Li, Liangliang Lv, Dachao Xu, Mengzhu Zhang, and Xianzhong Huang. 2026. "A Large Exonic Insertion in the Rice DEP2 Gene Creates a Novel Allelic Mutant srt with Increased Grain Number per Panicle and Short, Round Grains" Agriculture 16, no. 5: 500. https://doi.org/10.3390/agriculture16050500
APA StyleFan, H., Sun, Z., Li, M., Lv, L., Xu, D., Zhang, M., & Huang, X. (2026). A Large Exonic Insertion in the Rice DEP2 Gene Creates a Novel Allelic Mutant srt with Increased Grain Number per Panicle and Short, Round Grains. Agriculture, 16(5), 500. https://doi.org/10.3390/agriculture16050500

