Next Article in Journal
Do Integrated CMD Management Practices Increase Cassava Yields? A Local Average Treatment Effect Analysis from Burkina Faso
Previous Article in Journal
Quantifying the Spread and Economic Consequences of the Codling Moth (Cydia pomonella) in China Using Biomod2 and Monte Carlo Synergy
 
 
Font Type:
Arial Georgia Verdana
Font Size:
Aa Aa Aa
Line Spacing:
Column Width:
Background:
Article

Establishment of a Breakable Layered Bonding Model for Peanut Pods Based on DEM and Research on the Shelling Process

1
College of Engineering and Technology, Jilin Agricultural University, Changchun 130118, China
2
College of Biological and Agricultural Engineering, Jilin University, Changchun 130022, China
*
Author to whom correspondence should be addressed.
Agriculture 2026, 16(4), 440; https://doi.org/10.3390/agriculture16040440
Submission received: 20 January 2026 / Revised: 11 February 2026 / Accepted: 12 February 2026 / Published: 13 February 2026
(This article belongs to the Section Agricultural Technology)

Abstract

The peanut, a globally important oil and economic crop, has thin, brittle pods that are prone to breakage under external forces during mechanical harvesting, transportation, and processing. To minimize this loss and reduce production costs, we conducted an in-depth study of the pod-breaking process by integrating manual and automatic filling approaches within the discrete element method (DEM) with the Hertz–Mindlin with bonding model. A breakable layered bonding model for peanut pods was developed, which is capable of precisely characterizing the disparities in the mechanical properties of peanut pod shells and kernels. Physical tests were performed to obtain the relevant contact parameters of peanut pods. Compression tests combined with calibration approaches were employed to identify the bonding parameters of peanut pods, which are not easily accessible via direct experimental measurements. The optimal combination of simulation parameters for the model was determined via a Plackett–Burman test, steepest ascent test, and Box–Behnken test. The results indicated that the critical normal stress between pod shells is the most significant influencing factor. The optimal parameter combination for the proposed model is as follows: the normal stiffness per unit area between pod shells is 7.81 × 1010 N/m3, the shear stiffness per unit area between pod shells is 9.00 × 108 N/m3, the critical normal stress between pod shells is 2.17 × 105 N/m3, and the critical shear stress between pod shells is 2.25 × 105 N/m3. The established layered bonding model for breakable peanut pods was validated using both cylinder-lifting simulation tests and physical shelling experiments. The relative error in the angle of repose between the cylinder-lifting simulation and physical tests was 1.6%, while the deviation in the shelling experiment was only 0.7%. This model provides a theoretical foundation for the design and optimization of machinery used in peanut pod harvesting, transportation, and processing.

1. Introduction

The peanut is considered to be one of the world’s five primary oil crops, and it serves as a vital source of edible vegetable oil and premium plant-based protein. It has been demonstrated that this oil crop is characterized by a high yield per unit area, a high oil content, a strong planting benefit and has the strongest international competitiveness in China [1,2]. Peanut shelling represents the pivotal stage in post-harvest processing. At present, peanut shellers are available in a variety of structural forms. However, they are generally plagued by issues such as suboptimal product adaptability, high breakage rates, and low shelling efficiency [3,4,5]. The fundamental scientific problem resides in the incompatibility between the applied external force and the load-bearing capacity of peanut materials. Specifically, there are remarkable disparities in the compressive and shear strengths of pod shells and peanut kernels. The question of how to characterize these differences at the microscale has attracted increasing attention. A growing body of both domestic and foreign researchers is utilizing computer-aided technologies to address this challenge [6]. The discrete element method (DEM) and the finite element method (FEM) are widely utilized digital optimization design methodologies. The FEM is a modeling approach in mechanics that studies and analyzes the laws of crack initiation and propagation in materials under a load based on the continuum medium theory [7,8,9,10]. Yang et al. utilized the finite element method to model corn kernels, thereby elucidating the damage mechanism of said kernels [11]. However, the continuum-based theory underpinning FEM does not accurately delineate the mechanical disparities between peanut pod shells and their kernels. DEM is a numerical approach designed to analyze mechanical problems in complex, dynamic, and discontinuous medium discrete systems. Its application in the field of agricultural engineering is extensive, with its use being primarily focused on the assessment of interactions between particles and between particles and components. It has been demonstrated that this method can achieve a high level of simulation accuracy when modeling non-spherical particles [12,13,14,15,16]. Zhao et al. proposed a discrete element modeling method based on contour parameters for particle replacement, which was then applied to model sunflower seeds [17]. Chen et al. employed a combination of hierarchical modeling and particle-filling approaches to establish a discrete element model for aggregates of seed corn ears [18]. DEM is a widely utilized approach for the analysis of dynamic behaviors during material shelling and breaking processes [19,20,21]. Li et al. employed a multi-sphere annular filling approach to develop a discrete element model of breakable, flexible hollow straws [22]. This model was then applied to predict the fracture and deformation processes of straw inside crushing devices. It is evident that DEM has demonstrated considerable feasibility for simulating the mechanical motion and morphological characteristics of peanut pods during the process of shelling.
In previous studies, researchers have typically treated pod shells and their kernels as a single medium in the development of pod-based discrete element models, Cao adopted a bonding model to construct an irregular shell model of water caltrop, as shown in the figure below. However, this water caltrop bonding model is filled with uniform spherical particles with a radius of 1 mm, which cannot describe the differences between a water caltrop shell and its kernel [23]. Hou et al. used a bonding model to model castor, which is composed of 58 bonded spherical particles. Although this model can represent the real morphology of seeds more accurately, it does not consider the lack of bonding between the castor beans and pods, nor can it characterize the specific shapes of the endocarp and kernel [24]. When modeling peanut pods via a single-material discrete element model, the kernel and shell are often treated as a single homogeneous material, ignoring the significant differences in their contact properties (e.g., stiffness, strength), leading to deviations in crushing behavior simulations: (1) Shelling rate prediction deviation: The failure to distinguish the shell–kernel fracture order results in overestimation or underestimation. (2) Peak force prediction deviation: A single stiffness parameter distorts the load–displacement curve and induces systematic peak deviations. (3) Crushing process distortion: A unified fracture criterion cannot characterize a shell’s brittle fracture and a kernel’s ductile deformation. At the present time, no model exists which can account for the mechanical disparities between pod shells and their kernels.
The present study aims to develop a breakable double-layer bonded discrete element model of peanut pods, and to perform a numerical simulation analysis of the shelling process. The contents of this paper are as follows: (1) This study determines the physical and mechanical contact parameters of peanut pods through physical tests, and selects the bonding parameters of peanut pods by means of calibration. (2) The Hertz–Mindlin with bonding model, a core contact model in DEM, is employed to develop the bonding model for peanut pod shells. Concurrently, the automatic filling method is employed to construct the kernel model, and these two sub-models are subsequently integrated into a comprehensive peanut pod model. (3) The established discrete element model of peanut pods is verified through a cylinder-lifting test. (4) The established pod model is then further verified by combining the shelling tests and conducting a simulation analysis of these tests.

2. Materials and Methods

2.1. Discrete Element Modeling of Peanut Pods

For this study, peanut pods of the “Dabaisha” variety were selected from the experimental field of Jilin Agricultural University at the harvest stage. All the pods were free from obvious damage, as well as signs of disease and insect pests. Only the pod parts of the selected peanuts were retained, with the stems removed. Figure 1 shows the three-axis dimensions and reference coordinate system of a peanut pod. The coordinate axes are labeled in millimeters.
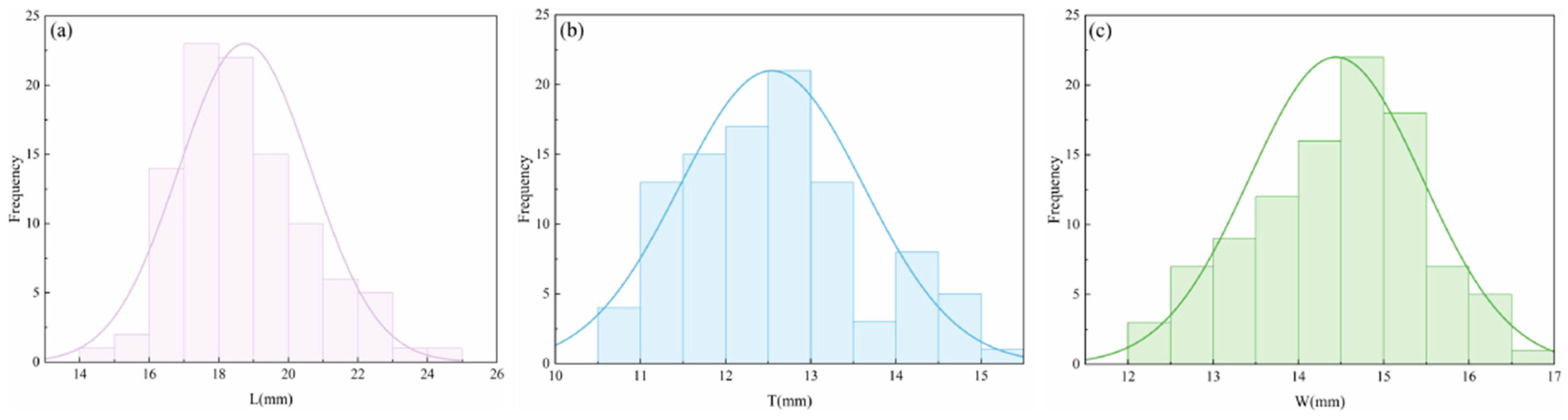
The three-axis dimensions of 100 peanut pods were measured by means of a digital vernier caliper (DL91150, Deli, Ningbo, China). Figure 2 shows a normal distribution diagram of the geometric dimensions of the pods. As can be seen in Figure 2, the lengths of the pods are mainly distributed between 17.5 mm and 19.5 mm, the widths between 11.75 mm and 13.25 mm, and the thicknesses between 14.5 mm and 15 mm. A statistical analysis was performed on the measured data of the peanut pods. The average length, width and thickness of the pods was found to be 18.75 mm, 12.54 mm and 14.44 mm, respectively.
To reflect the disparities in the mechanical properties between the peanut pod shells and kernels, separate modeling was adopted for the shells and kernels. The particle replacement method was adopted to fill the peanut shells, with the uniform radius of the particles set to 0.2 mm. Furthermore, the Hertz–Mindlin with bonding particle contact method was adopted to bond the peanut shell–shell and kernel–kernel particles together, thereby establishing a layered bonding analysis model of peanut pods, as shown in Figure 3 below.

2.2. Physical and Mechanical Property Testing and Parameter Selection of Peanut Pods

2.2.1. Basic Physical Properties Testing

The same test materials selected in Section 2.1 are used for the physical and mechanical tests. The moisture content is determined using the oven-drying method, while the water displacement method is used to measure the density.
The elastic moduli of peanut shells and kernels are measured by a uniaxial compression test using a servo-controlled computerized universal material testing machine (TH-8201S, Tuobo, Suzhou, China), as shown in Figure 4 below. Select peanut pods that are roughly cylindrical in shape and cut a section from the middle to form the specimen. Measure the height of the specimen and then measure the inner and outer diameters separately at the upper, middle and lower positions. Calculate the cross-sectional area and use the average value during the compression process. A single-factor test is conducted at a loading rate of 2 mm/min, with each group repeated five times. The final result is taken as the mean value. The elastic moduli are calculated using formula (1):
F = F L S Δ L
where F is the maximum load capacity, N; L is the initial length, mm; S is the cross-sectional area of the specimen, mm; and ΔL is the difference in length before and after compression of the specimen, mm.
The elastic moduli obtained for the peanut pod shell and kernel are 15.89 MPa and 9.58 MPa, respectively.
The Poisson ratio is calculated using formula (2):
μ = δ 1 δ 2 = W 1 W 2 L 1 L 2
where δ1 is the lateral displacement, mm; δ2 is the axial displacement, mm; W1 is the lateral dimensions prior to compression, mm; W2 is the compressed lateral dimensions, mm; L1 is the axial dimension before compression, mm; and L2 is the axial dimension after compression, mm.
The fundamental physical properties of peanut pods are presented in Table 1 below.

2.2.2. Testing and Analysis of Peanut Pod Contact Characteristics

Impact tests were used to measure the coefficients of restitution between the peanut pods and steel plates, and between the peanut pods themselves. A high-speed camera was employed to record the maximum rebound height D1 of peanut pods after they freely fell from an initial height of D0 = 200 mm onto the steel plate. Each test group was repeated 5 times, and the corresponding average value was adopted as the final measured result, calculated using Formula (3):
e = v 1 v 2 = 2 g D 1 2 g D 0 = D 1 D 0
where v1 is the falling velocity, m/s; v2 is the rebound speed, m/s; and g is the gravitational acceleration, m/s2.
Using the formula, the measured coefficient of restitution was determined as 0.41 for the peanut pods and steel plates and 0.57 for the peanut pods themselves.
The inclined plane method was employed to determine the coefficients of static friction for the contact pairs of peanut pod–steel, peanut shell–steel, peanut pod–pod, and peanut shell–shell. Steel plates or fruit plates bonded separately with peanut pods and peanut shells were selected as the contact materials, which were then fixed on the inclinometer panel. The fruit plates bonded separately with peanut pods and peanut shells were used as the test materials and placed on the contact materials, respectively. The inclinometer was slowly lifted until the test materials exhibited a slight tendency to slide. This angle was defined as the static friction angle corresponding to the onset of sliding against the maximum static friction. This angle was substituted into Equation (4) in order to obtain the coefficient of static friction:
f = tan α
where α is the static friction angle for overcoming the maximum static friction (°).
The kinetic friction coefficients were measured via the inclined plane method for the contact pairs listed below: peanut pod–steel plate, peanut shell–steel plate, peanut pod–peanut pod, and peanut shell–peanut shell. The steel plates, peanut pod plates or peanut shell plates were fixed to the panel of the inclinometer and acted as the contact materials, while the peanut pods or shells acted as the test materials and were placed on top of the contact materials. The test materials were made to roll stably on the contact materials by continuously increasing the inclination angle of the inclined plane. The tangent value of the angle indicated by the inclinometer at this point was the coefficient of rolling friction (Table 2).

2.2.3. Calibration of Peanut Pod Shell and Kernel Bonding Parameters

Axial compression tests integrated with a calibration approach were used to obtain the mechanical parameters of the Parallel Bond Model (PBM) for peanut pods, which are hard to measure directly by experiments. These parameters include the normal stiffness coefficient, tangential stiffness coefficient, normal critical stress and tangential critical stress.
The Hertz–Mindlin model with bonding particle contact was utilized in the simulation analysis. First, a Plackett–Burman (PB) test was used to analyze the significance of the simulation parameters. Then, the factor levels were adjusted sequentially using the steepest ascent test, thereby gradually approaching the optimal range. To obtain the optimal simulation parameter combination for the layered bonding analysis model of peanut pods, a Box–Behnken (BB) test was finally carried out.
The compression of peanut pods was simulated using EDEM 2018 software and the stress exerted at the moment of breakage was measured. By comparing these results with those of physical experiments, we obtained the range of bonding parameter values that best matched the actual compression tests of peanut pods. Subsequently, a PB design was implemented to screen the factors that imposed significant influences on the experimental outcomes. Using Design-Expert 13 software, the discrete element contact parameters of peanut pods were set as the independent variables, and were denoted as A to D (subscripts 1 and 2 represent the contact parameters of husk–husk and kernel–kernel, respectively). The eight experimental parameters were coded such that their maximum and minimum values corresponded to the +1 and −1 levels, respectively. The level values were set as the test values of each factor, with the compression force designated as the response value. The level table for the test parameters is shown in Table 3.
For the axial simulation test, the pressure plate’s loading speed was set to 2 mm/min, matching the operating speed of the mechanical test. Figure 5a shows a screenshot of the simulation of the compression test and Figure 5b shows a screenshot of the actual physical compression test.
Figure 6 below shows a line chart comparing the simulation and physical experiment results for the peanut pod compression. Both curves generally exhibit an increasing trend in the compression force with compression displacement, and both experience a sharp drop at a displacement of 1.2 mm. At this point, the peanut husk ruptures and is unable to withstand any greater pressure. However, the experimental value shows a brief decrease at a displacement of 0.5 mm, potentially due to temporary contact instability in the experimental device. Meanwhile, the simulation model continues to increase in a uniform, continuous manner.
The PB trial comprised 12 groups in total, with the specific arrangements and results detailed in Table 4 below.
Table 5 below presents the outcomes of the PB test for significance analysis of the experimental factors. The results of the test show that the p-value of the model is 0.0007, which is less than the significance level of 0.01. This indicates an extremely significant level and verifies the reliability of the model. The coefficient of determination, R2 = 0.9183, suggests the good correlation of the model, which exhibits a high degree of fit with the test data and is applicable to 91.83% of the test data. The adjusted coefficient of determination, R2adj = 0.8716, indicates that, after considering the number of independent variables in the model, it can explain 87.16% of the variability in the response variable. The p-value of C1 is less than 0.01, demonstrating that the critical normal stress of the husk–husk has a highly significant effect on the critical load. The p-values of A1 and D1 are below 0.05, demonstrating that the normal stiffness per unit area and critical shear stress of the husk–husk have significant effects on the critical load. The p-value of D1 is greater than 0.05, suggesting that it has no significant effect on the critical load.
Combined with Figure 7 below, the Pareto chart of the PB test shows that factors A1, C1, and D1 all exceed the critical t-value of 2.36462 and have positive effects on the response value of the PB test. Among these factors, C1 is the most significant one; therefore, this factor determines the climbing direction of the path on the steepest ascent test.
In summary, a steepest ascent test was conducted on the three most significant factors, and the specific path arrangement as well as the corresponding results are presented in Table 5 below. As shown in Table 6, an analysis of the steepest ascent test results revealed that the critical load corresponding to the third set of test levels stood at 40.10 N, whereas the critical load from the physical test was 41.85 N. The relative error was therefore the smallest at 4.18%. Thus, test 3 was selected as the central level, and tests 2 and 4 were defined as the low and high levels, respectively, for the subsequent BB design. On this basis, a three-factor, three-level response surface methodology analysis was conducted. All the other non-significant parameters in the simulation test remained unchanged from those utilized in the steepest ascent test.
Table 7 presents the BB experimental design and results.
The experimental data were subjected to a quadratic multiple regression analysis, yielding a regression model with the critical load as the dependent variable, as follows: Y = 37.0 − 2.42A1 + 7.11C1 − 0.8875D1 − 0.20A1C1 + 0.70A1D1 + 1.87C1D1 − 0.7625A12 − 0.5875C12 − 1.29D12; coefficient of determination of the regression equation R2 = 0.9839; adjusted coefficient of determination R2adj = 0.9633; and coefficient of variation C.V. = 2.98%. This indicates that the model fits the data well and can explain 96.33% of the variability in the response value. An analysis of variance was therefore performed on the BB test, and the results are presented in Table 8. Evidently, the model exhibits a p-value below 0.01, which attests to its extreme significance and capability to accurately characterize the intrinsic correlation between the investigated factors and the response variable. The lack-of-fit term is not significant (p > 0.05), indicating that there is no significant lack-of-fit problem. The order of the significance levels of the three factors, from highest to lowest, is C1 > A1 > D1.
The compression force was predicted using the regression equation under various bonding parameter conditions. Based on the above analysis, a comparison diagram of physical and simulation tests (Figure 8) and the response surface contour plots (Figure 9) were further established. As can be seen from the relationship diagram in Figure 8 showing the experimental and predicted values, the data points are distributed near the 45° fitting line and are relatively concentrated. This indicates that the model has good fitting performance and high prediction accuracy, and can therefore be used to predict and analyze the compression force of peanut pods. The response surface diagrams illustrate the trend of influence and interaction effects of each factor. Figure 9 shows the interaction effects of A1, C1 and D1 on the compressive force, and these results are consistent with the analysis of the p-values of the interaction terms in Table 8.
Based on the BB test results and the regression equation, an optimal solution analysis of factors A1, C1 and D1 was performed using Design-Expert 13 software, with the breaking load obtained from the physical test as the target. The constraint optimization conditions were set as follows:
1 A 1 1 1 C 1 1 1 D 1 1
The optimal values of each parameter were obtained through a combination of BB analysis and the following calculations: peanut shell–peanut shell normal stiffness per unit area: 7.81 × 1010 N/m3; peanut shell–peanut shell shear stiffness per unit area: 9.0 × 108 N/m3; peanut shell–peanut shell critical normal stress: 2.17 × 105 N/m3; peanut shell–peanut shell critical shear stress: 2.25 × 105 N/m3.

3. Results

To verify the accuracy and reliability of the breakable layered bonding model for peanut pods, a cylinder-lifting test and a shelling test were designed for dual verification. The material, device and working conditions were kept consistent in both the physical and simulation experiments. Through a quantitative comparative analysis of the static repose angle and shelling rate, the accuracy and reliability of the model were effectively verified.

3.1. Cylindrical-Lifting Test

A cylinder-lifting test is a well-established method for determining the repose angle of granular materials. By vertically lifting an embedded cylinder at a constant speed, its collapse, sliding and stress–balance characteristics are captured to quantitatively obtain the repose angle, which also verifies the accuracy of repose angle-related calculations in granular models. In this study, its conclusions were verified by comparing the simulation and experimental data, with each test repeated three times (average as standard). Prior to the tests, the peanut pod mass was measured to ensure consistency between the simulations and physical experiments.

3.1.1. Physical Cylinder-Lifting Test

The mass of peanut pods used in the tests was measured, and those used in the simulations were matched with the physical experiments. A cylinder with an inner diameter of 7 cm and height of 40 cm was employed. Peanut pods were placed into the cylinder, with a measured mass of 396.6 g. The cylinder was lifted uniformly at a constant speed of 0.5 mm/s, allowing the peanut pods to gradually form a stable pile. After stabilization, images of the static repose angle were captured. As shown in Figure 10a, the test was repeated three times, and the repose angles of the peanut pods were measured to be 26.24°, 24.57°, and 25.62°.

3.1.2. Cylinder-Lifting Simulation Test

A simulation analysis was conducted on the layered bonding model of peanut pods. The simulation settings were consistent with the parameters of the physical test, and the simulation results were verified. After repeating the test three times, the repose angles obtained from the layered bonding model were 25.40°, 27.70°, and 21.88°. The comparison results are shown in detail in Figure 10b,c.

3.2. Peanut Pod Shelling Test

To verify the reliability of the layered peanut pod model further, a simulation test was conducted on the movement of peanut pods in the sheller to obtain the shelling rate. This was then compared with the shelling rate obtained from an actual sheller experiment, in order to verify the reliability of the layered peanut pod model.

3.2.1. Peanut Pod Physical Shelling Test

The experiments were carried out using an AT60 peanut sheller, which was fitted with a Y100L2-4D three-phase asynchronous motor with rated parameters of 3 kW, 380 V, and 1440 rpm. The sheller is mainly composed of a feeding system, a shelling mechanism, a discharging system and a control system. Under the actions of extrusion, friction, impact and other forces in the peanut sheller, the peanut shells crack, and the peanut kernels are then separated from the peanut shells. Fifty peanut pods were fed into the feed inlet, and the machine was switched on. After the shelling process was complete, the number of peanuts shelled were counted, as shown in Figure 11 below. The experiment was repeated three times, and the average value was taken as the final result. The shelling rate was calculated using Formula (5):
θ = x 1 x 2
where x1 is number of completely shelled peanuts; x2 is number of peanuts fed into the sheller.
The shelling rate of the peanut pod sheller was found to be 87.3%.

3.2.2. Peanut Pod Simulation Shelling Test

A simulation analysis of the layered bonding model of peanut pods was performed using EDEM 2018 software. The shelling simulation settings and the working parameters of the sheller were consistent with those of the physical test. A particle factory was set up to generate 50 peanut pods, and the simulation test was conducted. Figure 12 shows the simulation of the shelling test.
The data from the cylindrical-lifting simulation and physical test were compared using an independent-samples t-test, with a p-value of 0.79. The results show no significant difference between the simulated and experimentally measured repose angles. The average repose angle from the physical test was 25.47°, compared with 24.99° from the simulation, giving a relative error of only 0.48%. Analysis of the shelling test indicates that the shelling rate in the simulation was 88%, versus 87.3% in the physical test, with a relative deviation of only 0.7%. In addition, the peanut shells were broken into irregular fragments in both tests, demonstrating that the established simulation model can accurately predict the products of the shelling process.
The two tests jointly verify that the developed breakable layered bonding model for peanut pods provides a reliable theoretical basis for optimizing the structure of peanut shelling machines.

4. Discussion

Aimed at the problem of mechanical production losses induced by the thin, brittle, and easily fractured shells of peanut pods, this study developed a layered bonding model for breakable peanut pods via manual and automatic filling approaches using the discrete element method (DEM) coupled with the Hertz–Mindlin with bonding model. During actual shelling, peanut pods are mainly broken through extrusion, collision and rubbing. A pod shell is a linear elastic brittle material, and its fracture is highly dependent on the critical normal stress threshold. When the contact stress reaches this critical value, crack propagation and overall fracture occur in the pod shell, which directly determines the shelling performance. As the main load-bearing structure, the peanut shell requires an exact simulation of its fracture behavior. The kernel, as an internal buffer component, should exhibit a certain elastic deformation capacity. Thus, the model enabled the accurate and differentiated characterization of the mechanical properties of peanut shells and kernels, while its double-layer structural design further enhanced the model’s reliability for simulating pod-crushing processes. Compared with the monolithic structure that treats peanut pods as a homogeneous medium, the double-layer bonding model offers a distinct advantage in the precision with which it differentiates the mechanical properties. These two components cannot be characterized by identical contact and bonding parameters. Instead, they require separate parameter calibration and bonding configurations, thereby eliminating the distortion of mechanical responses induced by the averaged parameters inherent in the single homogeneous model. For instance, when Zhang et al. employed the DEM to model corncobs, they constructed distinct sub-models for the outer rind and inner pulp to account for their inherent material discrepancies [26]. The layered bonding model for peanut pods developed in this study extends this methodological advantage to pod-type agricultural materials, thereby effectively overcoming the critical limitation of conventional monolithic models—their inability to accurately capture the fracture behavior of peanut shells. However, limited by its computational power, the discrete element method can only simulate static or quasi-static processes of single or a small number of pods, and cannot reproduce the bulk motion of numerous pods in harvesting scenarios or their complex interactions with soil and equipment.
In addition, this study integrated manual filling with automatic filling in the modeling process. This hybrid approach not only enabled precise manual control over key structural regions (e.g., pod sutures), but also enhanced the randomness of particle arrangement within the peanut kernels via automated filling. In comparison with the single automatic filling-based modeling method adopted by Zhang et al. for peanut pod simulation, the proposed strategy effectively mitigated the distortion of mechanical properties induced by inadequate uniformity of particle distribution [27].
In the cylindrical-lifting simulation test, the relative error of the model’s static repose angle was only 0.48%, which fully meets the engineering accuracy requirements for DEM simulations. This verification result demonstrates that the established model can accurately reflect the stacking characteristics and mechanical responses of peanut pods. The double-layer structure adopted in this study effectively reproduces the stacking behavior of peanut pods; specifically, the irregular shape of the pod shell and the filling state of the kernel jointly determine the stacking repose angle, this addresses the limitation of Liu et al.’s study, which only focused on the breaking rate while neglecting the material flowability in their simulation of peanut shellers [28]. However, the cylindrical-lifting test requires strict operational standardization. Minor operational errors, such as a cylinder-centering deviation, uneven lifting rate, or disturbance of granular stacking, can all lead to measurement deviations. Therefore, by combining the peanut pod layered bonding model with the peanut pod shelling test, the difference in the shelling rate is only 0.7%, which further verifies the effectiveness of the model.

5. Conclusions

This study established a breakable layered bonding model of peanut pods via the discrete element method (DEM). The simulation parameters that were hard to obtain experimentally were corrected and calibrated using PB, steepest ascent, and BB tests. The feasibility and effectiveness of the proposed layered modeling method were verified by comparing simulation results of peanut pod compression and shelling tests with the physical test data. The specific conclusions are as follows:
(1) To reflect the mechanical differences between peanut shells and kernels, a hybrid manual–automatic filling method was adopted to establish the layered bonding model using the Hertz–Mindlin with bonding contact model. The shell was filled by particle replacement, and the kernel by multi-sphere filling.
(2) The Parallel Bond Model mechanical parameters of peanut pods, hard to obtain directly experimentally, were determined via compression tests combined with calibration, including normal/tangential stiffness coefficients and normal/tangential critical stresses. A PB test screened three factors that significantly affect the critical axial compression load: the shell–shell normal contact stiffness, and the critical normal/tangential stresses. A steepest ascent test optimized the factor levels, followed by a BB test to get the optimal shell–shell parameters: normal stiffness per unit area, 7.81 × 1010 N/m3; shear stiffness per unit area, 9.0 × 108 N/m3; critical normal stress, 2.17 × 105 N/m3; and critical tangential stress, 2.25 × 105 N/m3.
(3) Cylinder-lifting and shelling tests validated the model. The simulation results were consistent in their trends and close in value to the physical tests, verifying the reliability and rationality of the modeling method and parameters. This study provides a peanut pod DEM model and parameters for simulation-based optimization of peanut processing machinery. It is important to note that this study only simulates discrete particles, excluding the particle interactions with air, moisture and soil that occur in real-life scenarios. It is also only applicable to specific peanut pods and cannot be generalized more widely. Future work will involve coupling CFD and FEM for collaborative simulations, establishing a multi-condition peanut parameter adaptation.

Author Contributions

Conceptualization, C.L. and T.X.; methodology, X.T. and Y.Y.; software, X.T. and Y.Y.; validation, X.J. and C.L.; formal analysis, T.X.; investigation, X.T.; resources, X.J.; data curation, X.J. and C.L.; writing—original draft preparation, T.X.; writing—review and editing, T.X.; visualization, Y.Y.; supervision, C.L. and X.T.; project administration, Y.Y.; funding acquisition, C.L. All authors have read and agreed to the published version of the manuscript.

Funding

This research received no external funding.

Data Availability Statement

The data that support the findings of this study are available from the corresponding author upon reasonable request.

Acknowledgments

We received technical support from Jilin University, including the licensed EDEM software.

Conflicts of Interest

The authors declare no conflicts of interest.

References

  1. Zhao, X.; Ran, W.; Hao, J.; Bai, W.; Yang, X. Design and experiment of the double-seed hole seeding precision seed metering device for peanuts. Int. J. Agric. Biol. Eng. 2022, 15, 107–114. [Google Scholar] [CrossRef]
  2. Liao, B. A review on progress and prospects of peanut industry in China. Chin. J. Oil Crop Sci. 2020, 42, 161–166. [Google Scholar] [CrossRef]
  3. Chen, Z.; Shen, Y.; Liu, Y.; Shen, Y.; Liang, M.; Xie, H.; Wang, J.; Liu, M. Study on mechanical hulling characteristics of different peanut varieties. Jiangsu Agric. Sci. 2023, 51, 91–95. [Google Scholar] [CrossRef]
  4. Zhang, S.; Li, G.; Ge, L.; Wang, F.; Hu, X.; Miao, H.; Li, Y.; Zhong, W.; Chen, J. Screening and QTL mapping for mechanical shelling damage related traits in peanut. Acta Agron. Sin. 2026, 52, 644–652. [Google Scholar] [CrossRef]
  5. Lu, R.; Liu, Z.; Gao, L.; Yang, D. Development of air suction and cleaning device of vertical conical peanut sheller for plot planting. Trans. Chin. Soc. Agric. Eng. 2020, 36, 23–30. [Google Scholar] [CrossRef]
  6. Walunj, A.; Chen, Y.; Tian, Y.; Zeng, Z. Modeling Soil–Plant–Machine Dynamics Using Discrete Element Method: A Review. Agronomy 2023, 13, 1260. [Google Scholar] [CrossRef]
  7. Yang, Z.; Zhu, Z.; Yao, C.; Xia, Y.; Chen, K.; Jiang, H. A rate-dependent cohesive zone model for adhesive damage considering fibrillation. J. Nonnewton. Fluid. Mech. 2022, 234, 107697. [Google Scholar] [CrossRef]
  8. Lu, D.; Wang, W.; Bao, E.; Wang, S.; Wu, X.; Bai, Z.; Tang, Y. Cutting mechanical properties of pumpkin grafted seedling investigated by finite element simulation and experiment. Agriculture 2022, 12, 1354. [Google Scholar] [CrossRef]
  9. Huang, J.; Tian, K.; Ji, A.; Zhang, B.; Shen, C.; Liu, H. Research on the Construction of a Finite Element Model and Parameter Calibration for Industrial Hemp Stalks. Agronomy 2023, 13, 1918. [Google Scholar] [CrossRef]
  10. Suarez, L.; Tojaga, V.; Olsson, E.; Bilock, A.; Evertsson, M.; Kajberg, J.; Quist, J. Multiscale modeling of rock fracture in comminution—A comparative study of FEM accuracy and DEM scalability. Miner. Eng. 2025, 232, 109488. [Google Scholar] [CrossRef]
  11. Li, Y.; Fu, J.; Fu, Q.; Wang, H.; Chen, Z.; Liu, X. Finite element analysis of the compression behavior and damage mechanisms of fresh corn kernels. Ind. Crops Prod. 2025, 233, 121453. [Google Scholar] [CrossRef]
  12. Yang, J.; Lei, J.; Qin, X.; Wang, S.; Liu, Y.; Wang, C. Parameter optimization and mechanism analysis of pepper spring-tooth drum picking device based on DEM. Smart Agric. Technol. 2025, 12, 101189. [Google Scholar] [CrossRef]
  13. Zhang, S.; Cai, Z.; He, H.; Kuang, F.; Wei, X.; Zhu, D.; Li, Z. DEM contact parameters of rice seed for mechanical seeding performance analysis. Biosyst. Eng. 2025, 260, 104298. [Google Scholar] [CrossRef]
  14. Tong, S.; Shao, M.; Cao, M.; Zhao, J. Parameter calibration of corn straw discrete element model based on DEM. J. Chin. Agric. Mech. 2023, 44, 69–75. [Google Scholar] [CrossRef]
  15. Huang, H.; Zhang, Y.; Hou, G.; Su, B.; Yin, H.; Fu, Z.; Zhuang, Y.; Lu, Z.; Tian, H.; Li, L. Establishment of Hollow Flexible Model with Two Types of Bonds and Calibration of the Contact Parameters for Wheat Straw. Agriculture 2025, 15, 1686. [Google Scholar] [CrossRef]
  16. Cong, J.; Wang, J.; Xie, Y.; Ouyang, K.; Wu, S.; Cao, K.; Wang, L. Design and Optimization Experiment of a Cam-Swing Link Precision Metering Device for Peanut Based on Simulation. Agronomy 2025, 15, 1917. [Google Scholar] [CrossRef]
  17. Zhao, X.; Bai, H.; Liu, F.; Dong, W. DEM modelling methods and trait analysis of sunflower seed. Biosyst. Eng. 2025, 250, 39–48. [Google Scholar] [CrossRef]
  18. Chen, J.; Shi, R.; Zhao, W.; Dai, F.; Zhao, Y.; Liu, X. Simulation and experiment of kernel loss during peeling of seed maize based on DEM-MBD coupling. Biosyst. Eng. 2025, 257, 104225. [Google Scholar] [CrossRef]
  19. Song, X.; Tan, Y.; Hu, P.; Cheng, P.; Xiao, H. Mechanistic analysis of root morphology on shear behavior in root-soil composites using discrete element method (DEM). Catena 2026, 263, 109725. [Google Scholar] [CrossRef]
  20. Xiao, Y.; Sun, Z.; Stuedlein, A.W.; Wang, C.; Wu, Z.; Zhang, Z. Bounding surface plasticity model for stress-strain and grain-crushing behaviors of rockfill materials. Geosci. Front. 2020, 11, 495–510. [Google Scholar] [CrossRef]
  21. Gu, M.; Shen, H.; Luo, W.; Ling, J.; Wang, B.; Gu, F.; Song, S.; Pan, L.; Hu, Z. Calibration of Parameters for Leaf-Stem-Cutting Model of Tuber Mustard (Brassica juncea L.) Based on Discrete Element Method. Agriculture 2025, 15, 773. [Google Scholar] [CrossRef]
  22. Li, W.; Zhang, F.; Luo, Z.; Zheng, E.; Pan, D.; Qian, J.; Yao, H.; Wang, X. Straw movement and flow field in a crushing device based on CFD-DEM coupling with flexible hollow straw model. Biosyst. Eng. 2024, 242, 20. [Google Scholar] [CrossRef]
  23. Cao, T. Design and Experiment of Shear Vibration Type Water Caltrop Sheller. Master’s Thesis, Huazhong Agricultural University, Wuhan, China, 2023. Available online: https://zwxb.chinacrops.org/CN/10.3724/SP.J.1006.2026.55045 (accessed on 8 February 2026).
  24. Hou, J.; Yao, E.; Li, J.; Bai, J.; Yang, Y.; Zhu, H. Motion Analysis and Experiment on Shelling Process of Kneading and Pressing Castor Shelling Machine. Trans. Chin. Soc. Agric. Mach. 2020, 51, 220–232. [Google Scholar] [CrossRef]
  25. Liu, Y.; Li, Y.; Zhang, T.; Huang, M. Effect of concentric and non-concentric threshing gaps on damage of rice straw during threshing for combine harvester. Biosyst. Eng. 2022, 219, 1–10. [Google Scholar] [CrossRef]
  26. Zhang, T.; Zhao, M.; Liu, F.; Tian, H.; Wulan, T.; Yue, Y.; Li, D. A discrete element method model of corn stalk and its mechanical characteristic parameters. Bioresources 2020, 15, 9337–9350. [Google Scholar] [CrossRef]
  27. Zhang, Y.; Wang, D.; Shang, S.; He, X.; Li, D.; Zhang, C. Simulation Test Study on Peanut Shelling Structure of Roller Concave Sieve. J. Agric. Mech. Res. 2023, 45, 152–158. [Google Scholar] [CrossRef]
  28. Liu, S. Optimization Design and Simulation Analysis of Key Components of Low Damage Peanut Sheller. Master’s Thesis, Jilin Agricultural University, Changchun, China, 2022. [Google Scholar] [CrossRef]
Figure 1. Geometric characteristics of peanut pods: W denotes the thickness of peanut pods, T the width, and L the length.
Figure 1. Geometric characteristics of peanut pods: W denotes the thickness of peanut pods, T the width, and L the length.
Agriculture 16 00440 g001
Figure 2. Triaxial size distribution of peanut pods: (a) Distribution of peanut pod length and size. (b) Distribution of width and size of peanut pods. (c) Distribution of thickness and size of peanut pods. The fitting curves in Figure 1, Figure 2 and Figure 3 are derived from the linear fitting of the three geometric dimensions (length, width, and thickness) of peanut pods.
Figure 2. Triaxial size distribution of peanut pods: (a) Distribution of peanut pod length and size. (b) Distribution of width and size of peanut pods. (c) Distribution of thickness and size of peanut pods. The fitting curves in Figure 1, Figure 2 and Figure 3 are derived from the linear fitting of the three geometric dimensions (length, width, and thickness) of peanut pods.
Agriculture 16 00440 g002
Figure 3. Layered bonding model of peanut pods.
Figure 3. Layered bonding model of peanut pods.
Agriculture 16 00440 g003
Figure 4. Compression test. The machine is a universal material testing machine, and the partial enlarged view shows the truncated peanut shell fragments.
Figure 4. Compression test. The machine is a universal material testing machine, and the partial enlarged view shows the truncated peanut shell fragments.
Agriculture 16 00440 g004
Figure 5. Comparison of compression test simulation processes at different displacements.
Figure 5. Comparison of compression test simulation processes at different displacements.
Agriculture 16 00440 g005
Figure 6. Comparison curves of simulation results and experiment results.
Figure 6. Comparison curves of simulation results and experiment results.
Agriculture 16 00440 g006
Figure 7. Pareto chart of Plackett–Burman test.
Figure 7. Pareto chart of Plackett–Burman test.
Agriculture 16 00440 g007
Figure 8. Predicted vs. actual values of critical compressive force. Color intensity closer to 10 indicates compressive force closer to actual crushing force.
Figure 8. Predicted vs. actual values of critical compressive force. Color intensity closer to 10 indicates compressive force closer to actual crushing force.
Agriculture 16 00440 g008
Figure 9. Influence of interaction terms on critical compressive force: (a) influence of A1 and C1; (b) influence of A1 and D1; (c) influence of C1 and D1. The color transition from blue to red represents a closer approximation to the true compressive force.
Figure 9. Influence of interaction terms on critical compressive force: (a) influence of A1 and C1; (b) influence of A1 and D1; (c) influence of C1 and D1. The color transition from blue to red represents a closer approximation to the true compressive force.
Agriculture 16 00440 g009
Figure 10. Comparison diagram of physical and simulation tests.
Figure 10. Comparison diagram of physical and simulation tests.
Agriculture 16 00440 g010
Figure 11. Schematic diagram of the peanut shelling device: (1) shelling cylinder; (2) drum scraper; (3) concave screen; (4) feed inlet; (5) fan; (6) vibrating screen; (7) motor; (8) main frame.
Figure 11. Schematic diagram of the peanut shelling device: (1) shelling cylinder; (2) drum scraper; (3) concave screen; (4) feed inlet; (5) fan; (6) vibrating screen; (7) motor; (8) main frame.
Agriculture 16 00440 g011
Figure 12. Simulation of peanut shelling process: peanut sheller (main view); shelling roller (magnified component); and shelled peanut kernels and shells (magnified view). (1) Feed inlet; (2) main frame; (3) vibrating screen; (4) motor; (5) fan; (6) shelling cylinder; (7) vibrating screen; (8) drum scraper.
Figure 12. Simulation of peanut shelling process: peanut sheller (main view); shelling roller (magnified component); and shelled peanut kernels and shells (magnified view). (1) Feed inlet; (2) main frame; (3) vibrating screen; (4) motor; (5) fan; (6) shelling cylinder; (7) vibrating screen; (8) drum scraper.
Agriculture 16 00440 g012
Table 1. Fundamental physical and mechanical parameters of peanut pods.
Table 1. Fundamental physical and mechanical parameters of peanut pods.
ParameterTypeNumerical Value
Moisture ContentPeanut pod7.32%
Peanut shell8.47%
Peanut kernel5.77%
DensityPeanut pod499.6 Kg/m3
Peanut shell1400 Kg/m3
Peanut kernel1030 Kg/m3
Shear ModulusPeanut shell15.89 Pa
Peanut kernel9.58 Pa
Poisson RatioPeanut shell0.35
Peanut kernel0.30
Table 2. Contact parameters of peanut pods.
Table 2. Contact parameters of peanut pods.
MaterialsParametersNumerical Value
SteelDensity (Kg/m3)7800 [25]
Poisson Ratio0.30 [25]
Shear Modulus (Pa)7.10 × 1010 [25]
Peanut Pod–SteelCoefficient of Restitution0.41
Coefficient of Static Friction0.38
Coefficient of Rolling Friction0.22
Peanut Shell–Steel PlateCoefficient of Restitution0.57
Coefficient of Static Friction0.378
Coefficient of Rolling Friction0.128
Peanut Pod–Peanut PodCoefficient of Restitution0.043
Coefficient of Static Friction0.64
Coefficient of Rolling Friction0.62
Peanut Shell–Peanut ShellCoefficient of Restitution0.38
Coefficient of Static Friction0.42
Coefficient of Rolling Friction0.33
Table 3. Plackett–Burman design parameter level table.
Table 3. Plackett–Burman design parameter level table.
FactorLow Level (−1)High Level (+1)
A1Peanut Shell–Peanut Shell Normal Stiffness per Unit Area (N/m3)6.50 × 10101.05 × 1011
B1Peanut Shell–Peanut Shell Shear Stiffness per Unit Area (N/m3)7.00 × 1081.10 × 109
C1Peanut Shell–Peanut Shell Critical Normal Stress (Pa)1.00 × 1053.00 × 105
D1Peanut Shell–Peanut Shell Critical Shear Stress (Pa)1.00 × 1053.00 × 105
A2Peanut Kernel–Peanut Kernel Normal Stiffness per Unit Area (N/m3)6.0 × 1076.00 × 109
B2Peanut Kernel–Peanut Kernel Shear Stiffness per Unit Area (N/m3)5.00 × 1079.00 × 109
C2Peanut Kernel–Peanut Kernel Critical Normal Stress (Pa)8.00 × 1058.00 × 107
D2Peanut Kernel–Peanut Kernel Critical Shear Stress (Pa)8.00 × 1058.00 × 107
Table 4. Plackett–Burman experimental design and results.
Table 4. Plackett–Burman experimental design and results.
NO.A1B1C1D1A2B2C2D2Critical Load (N)
1−1+1−1+1+1+1−1−120.12
2−1−1+1+1−1+1+1+171.3
3−1−1+1+1+1−1−1−171.3
4+1−1+1−1+1+1−1+144.2
5+1+1−1+1+1−1+1+113.82
6−1+1−1−1−1+1−1+10.9
7+1+1+1−1+1+1+1−121.6
8+1−1−1+1−1+1+1−113.46
9+1−1−1−1−1−1−1−115.09
10−1+1+1−1−1−1+1−161.1
11−1−1−1−1+1−1+1+117.53
12+1+1+1+1−1−1−1+148.1
Table 5. Factor significance analysis in the Plackett–Burman test.
Table 5. Factor significance analysis in the Plackett–Burman test.
FactorSum of SquaresF-Valuep-ValueSignificance
Model6163.7819.660.0007significance
A1616.057.860.02642
B1376.774.810.06444
C14668.1259.570.00011
D1502.856.420.03913
Table 6. Experimental arrangement and results of steepest ascent path.
Table 6. Experimental arrangement and results of steepest ascent path.
NO.12345
Peanut Shell–Peanut Shell Normal Stiffness per Unit Area (N/m3)6.50 × 10107.50 × 10108.50 × 10109.50 × 10101.05 × 1011
Peanut Shell–Peanut Shell Critical Normal Stress (Pa)1.00 × 1051.50 × 1052.00 × 1052.50 × 1053.00 × 105
Peanut Shell–Peanut Shell Critical Shear Stress (Pa)1.00 × 1051.50 × 1052.00 × 1052.50 × 1053.00 × 105
Compression Force (N)18.1026.8040.1046.6050.30
Relative Error56.75%35.96%4.18%12.54%20.19%
Table 7. Box–Behnken experimental design and results.
Table 7. Box–Behnken experimental design and results.
No.Factor Level ValuesCritical Load (N)
A1C1D1
100036
200038.8
301143.5
401−140.2
51−1028.5
610132
7−10−139.3
8−11046.1
900037.7
1011040.2
1100036.5
1210−133.7
130−1−130.5
14−1−1030.7
15−10134.8
160−1126.2
1700037
Table 8. Significance analysis of factors in Box–Behnken test.
Table 8. Significance analysis of factors in Box–Behnken test.
SourceSum of SquaresdfMean SquareF-Valuep-ValueSource
Model486.2954.0247.64˂0.0001significant
A147.04147.0441.490.0004
C1404.701404.7356.90˂0.0001
D16.3016.305.560.0505
A1C10.160010.16000.14110.7183
A1D11.9611.961.730.2300
C1D114.06114.0612.400.0097
A122.4512.452.160.1852
C121.4511.451.280.2949
D126.9816.986.160.0421
Residual7.9471.13
Lack of Fit5.5631.853.110.1506not significant
Pure error2.3840.5950
Cor Total494.1416
Disclaimer/Publisher’s Note: The statements, opinions and data contained in all publications are solely those of the individual author(s) and contributor(s) and not of MDPI and/or the editor(s). MDPI and/or the editor(s) disclaim responsibility for any injury to people or property resulting from any ideas, methods, instructions or products referred to in the content.

Share and Cite

MDPI and ACS Style

Xu, T.; Tang, X.; Yu, Y.; Jiang, X.; Li, C. Establishment of a Breakable Layered Bonding Model for Peanut Pods Based on DEM and Research on the Shelling Process. Agriculture 2026, 16, 440. https://doi.org/10.3390/agriculture16040440

AMA Style

Xu T, Tang X, Yu Y, Jiang X, Li C. Establishment of a Breakable Layered Bonding Model for Peanut Pods Based on DEM and Research on the Shelling Process. Agriculture. 2026; 16(4):440. https://doi.org/10.3390/agriculture16040440

Chicago/Turabian Style

Xu, Tianyue, Xiaoman Tang, Yajun Yu, Xinming Jiang, and Chunrong Li. 2026. "Establishment of a Breakable Layered Bonding Model for Peanut Pods Based on DEM and Research on the Shelling Process" Agriculture 16, no. 4: 440. https://doi.org/10.3390/agriculture16040440

APA Style

Xu, T., Tang, X., Yu, Y., Jiang, X., & Li, C. (2026). Establishment of a Breakable Layered Bonding Model for Peanut Pods Based on DEM and Research on the Shelling Process. Agriculture, 16(4), 440. https://doi.org/10.3390/agriculture16040440

Note that from the first issue of 2016, this journal uses article numbers instead of page numbers. See further details here.

Article Metrics

Back to TopTop