Next Article in Journal
Aldehyde Dehydrogenase in Sesquiterpenoid Hormone Pathway of Slugs Can Be Potential Target for Slug Control
Previous Article in Journal
The Evolutionary Trends, Regional Differences, and Influencing Factors of Agricultural Green Total Factor Productivity in the Beijing–Tianjin–Hebei Region
 
 
Font Type:
Arial Georgia Verdana
Font Size:
Aa Aa Aa
Line Spacing:
Column Width:
Background:
Article

Spatiotemporal Analysis for Real-Time Non-Destructive Brix Estimation in Apples

1
Department of Biosystems Engineering, Chungbuk National University, Cheongju 28644, Republic of Korea
2
Department of Bioindustrial Machinery Engineering, Jeonbuk National University, Jeonju 54896, Republic of Korea
*
Authors to whom correspondence should be addressed.
Agriculture 2026, 16(2), 172; https://doi.org/10.3390/agriculture16020172
Submission received: 2 December 2025 / Revised: 24 December 2025 / Accepted: 7 January 2026 / Published: 9 January 2026

Abstract

Predicting internal quality parameters, such as Brix and water content, of apples, is essential for quality control. Existing near-infrared (NIR) and hyperspectral imaging (HSI)-based techniques have limited applicability due to their dependence on equipment and environmental sensitivity. In this study, a transportable quality assessment system was proposed using spatiotemporal domain analysis with long-wave infrared (LWIR)-based thermal diffusion phenomics, enabling non-destructive prediction of the internal Brix of apples during transport. After cooling, the thermal gradient of the apple surface during the cooling-to-equilibrium interval was extracted. This gradient was used as an input variable for multiple linear regression, Ridge, and Lasso models, and the prediction performance was assessed. Overall, 492 specimens of 5 cultivars of apple (Hongro, Arisoo, Sinano Gold, Stored Fuji, and Fuji) were included in the experiment. The thermal diffusion response of each specimen was imaged at a sampling frequency of 8.9 Hz using LWIR-based thermal imaging, and the temperature changes over time were compared. In cross-validation of the integrated model for all cultivars, the coefficient of determination (R2cv) was 0.80, and the RMSEcv was 0.86 °Brix, demonstrating stable prediction accuracy within ±1 °Brix. In terms of cultivar, Arisoo (Cultivar 2) and Fuji (Cultivar 5) showed high prediction reliability (R2cv = 0.74–0.77), while Hongro (Cultivar 1) and Stored Fuji (Cultivar 4) showed relatively weak correlations. This is thought to be due to differences in thermal diffusion characteristics between cultivars, depending on their tissue density and water content. The LWIR-based thermal diffusion analysis presented in this study is less sensitive to changes in reflectance and illuminance compared to conventional NIR and visible light spectrophotometry, as it enables real-time measurements during transport without requiring a separate light source. Surface heat distribution phenomics due to external heat sources serves as an index that proximally reflects changes in the internal Brix of apples. Later, this could be developed into a reliable commercial screening system to obtain extensive data accounting for diversity between cultivars and to elucidate the effects of interference using external environmental factors.

1. Introduction

The agri-food industry has increasingly shifted from production-centered approaches toward consumer-oriented, customized quality control, reflecting growing consumer demand for transparency and reliability in food quality information [1]. For apples, in addition to external appearance, firmness, and acidity, Brix is widely recognized as a key quality attribute that directly influences consumers’ purchasing decisions [2]. However, under current distribution systems, the non-destructive verification of apple Brix remains technically challenging, resulting in persistent information asymmetry between producers and consumers regarding the internal quality of the product. This information asymmetry is particularly critical for internal and credence quality attributes that cannot be directly verified at the point of purchase and are closely associated with consumer trust and overall market efficiency [3]. In a study on the Polish apple industry, Pietrzak et al. reported that incomplete information was a major factor harming competitiveness within value chains, indicating that the lack of internal quality data directly affects market reliability and transaction efficiency [4].
With the increasing adoption of digital agriculture integrating AI, IoT, and big data technologies, both academic and industrial interest has grown in precision agriculture systems capable of real-time monitoring of product quality across production, distribution, and storage stages [5,6,7,8]. These technologies can simultaneously improve quality control efficiency and reliability by enabling the automated collection, integration, and analysis of large-scale growth and quality data throughout the agri-food supply chain [7,9]. For quality assessments, automation and data-driven control technologies facilitate the standardization of production sites and post-harvest handling processes, thereby playing a crucial role in the development of consumer-matched quality control systems that consistently deliver reliable quality information to end-users [8,10].
Currently, Brix measurements for apples are performed via a destructive analysis using a Brix refractometer. Although this method is highly accurate, its practical applicability is low because it requires the specimen to be cut. For this reason, near-infrared (NIR) and visible light–near-infrared (VIS–NIR) spectrophotometry techniques have been actively researched as non-destructive alternatives [11,12]. However, these optics-based non-destructive analyses are sensitive to external factors such as surface reflectance, color, and illuminance of the target surface, and their predictive performance is limited by the need for complex and sample-specific calibration procedures [13,14]. To overcome these limitations, increasing attention has been directed toward alternative non-destructive measurement techniques based on the thermal responses of biological materials, including thermal imaging and thermal diffusivity–based approaches [15,16].
Thermal diffusion refers to the rate at which heat is transferred within an object and is closely related to physical properties such as water content, tissue structure, and density. In fruits, thermal conductivity and thermal diffusivity vary depending on the internal water content and cellular structure, as changes in moisture distribution and tissue composition directly affect heat transfer behavior [16,17]. Since the thermal diffusion response of an object or biological specimen reflects the efficiency of internal energy transfer, this parameter can be used as a quantitative index to non-destructively estimate internal quality attributes such as tissue condition, water distribution, and ripeness [17,18].
Thermal imaging techniques are capable of visualizing this thermal diffusion response, thereby enabling indirect prediction of internal product quality. Varith et al. employed thermal imaging as a non-contact method to detect surface damage on apples [19], while Baranowski et al. utilized pulsed-phase thermography for the early detection of initial injuries in apples [20]. More recently, Low et al. combined thermal imaging data with deep learning to automatically classify the ripeness of guava [21], while Widodo et al. utilized thermal imaging analysis to differentiate avocado ripeness in real time [22]. These studies demonstrate that heat-based analysis is less sensitive to optical reflectance conditions while remaining responsive to changes in internal product quality.
In this context, thermal diffusion phenomics has emerged as a technique for estimating internal physicochemical characteristics through the quantitative analysis of a specimen’s temporal temperature response to thermal stimuli. In particular, thermal imaging sensors operating in the long-wave infrared (LWIR; 8–14 μm) region detect radiation emitted directly from the object, eliminating the need for external illumination and enabling quantitative measurement of absolute surface temperature. Changes in thermal capacitance and thermal diffusion rate inside the apple, which vary with water content and cell density, are instantaneously reflected in the surface temperature response, indicating that LWIR imaging is well-suited for thermodynamically tracking internal quality characteristics.
Lee et al. applied thermal diffusion phenomics to non-destructively predict the water content of apples, demonstrating a strong correlation between thermal diffusion properties and water content [23]. Collectively, these studies empirically show that thermal diffusion–based analysis is more robust to external environmental variations than NIR spectrophotometry and has strong potential for real-time applications. Nevertheless, most previous studies have been conducted under stationary or quasi-static laboratory conditions, and there remains a lack of research focused on predicting product quality in real-time under transport environments subject to complex external disturbances, such as vibration, airflow, and temperature fluctuations during distribution [24,25].
The purpose of this study was to develop a transportable, LWIR-based thermal diffusion phenotyping system to non-destructively predict the Brix of apples. To this end, the thermal slope index was extracted in the cooling and thermal equilibrium intervals. This index was used as an input for multiple linear regression (MLR), Ridge, and Lasso models, and the generalization performance was assessed. An integrated thermal imaging module was implemented to acquire stable data even in a real transport setting, and the feasibility of real-time quality predictions was tested. In this way, this study aims to overcome the limitations of conventional optics-based spectrophotometry methods and reveal the potential of field-applicable, non-destructive quality prediction technologies based on thermal diffusion phenomics.

2. Materials and Methods

2.1. Apple Specimen Composition and Experimental Design

In this study, a real-time thermal response measurement system for apples during transport was designed and fabricated (Figure 1).
The system was designed to apply consistent pressure to the apples during transport and to image surface temperature changes in apples using a thermal imaging camera. The thermal image acquisition period was from 8 October 2024, to 6 February 2025. Each specimen is imaged for 7 s at a sampling rate of 9 frames per second to generate a thermal imaging sequence of 63 frames (Figure 2). The specimens used in this experiment included 5 cultivars grown in South Korea: Hongro, Arisoo, Sirano Gold, Fuji, and Stored Fuji. To maintain the freshness of each Cultivar, the samples were stored at 4 °C and acclimated at 24 °C for one day before the experiment. All Cultivars were measured under the same conditions. All 492 imaged specimens were pulverized after imaging, and the actual Brix was measured using a Brix refractometer to obtain validation data for the thermal imaging-based non-destructive prediction models.

2.2. Design of Transportable Integrated Thermal Imaging System

A transportable thermal imaging measurement system was built to non-destructively analyze the physical properties of apples based on their thermal diffusion characteristics. The system was composed of FLIR Lepton 3.0 sensors (FLIR Systems, Wilsonville, OR, USA) connected to an Arduino Nano ESP32 (Arduino, Monza, Italy) embedded board.
The Lepton 3.0 sensors offer a resolution of 160 × 120 pixels and a sampling rate of 8.9 Hz. Their compact, low-power design enables them to acquire stable thermal images in the experimental environment. The ESP32 board is equipped with a dual-core Xtensa LX6 processor (capable of operating at up to 240 MHz), which enables parallel data transfer and storage computations. The collected data are transferred to an internal storage device via Wi-Fi, and a USB Type-C interface is used to supply power and connect to a PC.
The integrated module was designed as an all-in-one system, containing an embedded board, a multiplexer, and a sensor communication board. Ten-pin flat cables were used to connect the modules. A shielding structure was incorporated to mitigate potential electron noise interference during high-speed SPI transfer, thereby enhancing system reliability through simplified wiring and a current dispersion design.
An adjustable rail-based alignment frame was applied to the bottom of the unit, allowing the gaps between the cameras to be adjusted. An LCD module was attached to the front of the unit to show the thermal imaging frames in real-time. This allows the user to immediately check for image distortion or signal anomalies during measurement.
The entire device was mounted in an aluminum profile frame linked to the transport line, and the control board was configured to synchronize thermal imaging with the cooling process using a pneumatic nozzle. This system enables the precise measurement of thermal diffusion responses during transport, utilizing a small, low-power structure, and can be used as a real-time quality assessment and automated screening system (Figure 3).

2.3. Collection of Thermal Diffusion Phenomics Data Through Cooling

To analyze the surface thermal characteristics of the apples, thermal diffusion phenomics data were collected during the cooling process. During transport, the specimens were subjected to a momentary cooling stimulus via a pneumatic nozzle, and the subsequent thermal response at the surface was imaged using the LWIR thermal imaging sensors. The transportable, integrated thermal imaging measurement system was used for data collection. The system consisted of four servers, each connected to four LWIR cameras, allowing for the simultaneous recording of the thermal response at multiple time points throughout the entire transport interval.
Although the containers were designed to enable continuous movement along the rail and constant acquisition of thermal imaging data, the experiments in this study were conducted by allowing only a single apple to pass through the system per measurement. This approach was adopted to precisely characterize the surface thermal properties of individual apple specimens and ensure the accuracy of the thermal diffusion–based analytical model. The apples in the container on the rail moved at a speed of 15 cm/s for approximately 7 s, and the image sampling rate was 8.9 Hz, resulting in 63 thermal imaging frames being captured. Preliminary experiments confirmed that the selected sampling frequency was sufficient to capture the temporal thermal diffusion response of apple surfaces following the pneumatic cooling stimulus. The thermal diffusion and relaxation processes were observed to occur over a time scale of several seconds, with no loss of relevant thermal features observed at this frame rate.
The pneumatic nozzle was positioned 0.5 cm from the apple surface, and an instantaneous pressure of 40 psi was applied. This caused the surface temperature to fall rapidly, and the process of achieving a natural thermal equilibrium was recorded in real-time. The acquired images were used for thermal diffusion analysis and to obtain training data for the regression models (Figure 4).
Using the example of images collected by four thermal imaging cameras connected to a single server, the temperature change observed from immediately after cooling to the thermal equilibrium point is expressed as a time series. Of the 16 imaging channels, two cameras were found to be mostly representative of the thermal diffusion pattern at the starting location. Considering the efficiency of analysis, the modeling focused on data from these two channels. The data were used as input variables for analyzing the thermal response of each cultivar and for non-destructive quality prediction.

2.4. Thermal Image Preprocessing and Extraction of Slope Index

To ensure the accuracy of a quantitative analysis on the thermal images captured during transport, the data were preprocessed, and the slope indices were extracted. The entire process included five stages: frame refinement, global normalization, differential image generation, mask extraction, and slope calculation. The thermal slope S was calculated as the least-squares regression coefficient of the mean temperature T (t) with respect to time, representing the temperature change rate per unit time (°C/s).
S = d T ( t ) d t
T ( t ) : Mean temperature of the thermal image at time t
t : time
S : Rate of temperature change per unit time (°C/s).
Thermal image sequences from each specimen were arranged in a spatiotemporal order, and the standard deviation per frame was calculated to remove frames that include sensor anomalies or momentary noise. Frames with an abnormally high standard deviation or a standard deviation of 0 were considered invalid, and these frames were excluded along with the ±3 frames on either side to minimize signal discontinuity along the spatiotemporal axis.
The remaining valid frames were constructed into a 3D image stack, and the pixel values were normalized in the [0, 1] range, relative to the minimum and maximum values of all pixels. This global normalization process was designed to correct irregularities caused by changes in illuminance, variations in sensor sensitivity, and temperature fluctuations within the experimental environment, thereby unifying the temperature scale across all frames (Figure 5).
Differential images were generated by calculating the differences between each normalized frame and a reference frame. The differential images highlight relative temperature changes over time, revealing the thermal diffusion patterns during both cooling and thermal equilibrium intervals. Next, morphological operations were applied to automatically extract the apple surface area; invalid regions, such as the background, reflections, and the frame, were removed. In this way, the signal-to-noise ratio (SNR) of the thermal images was improved, and the actual thermal response characteristics at the apple surface were precisely isolated.
The system was configured such that transported apples passed Camera 2 immediately after passing Camera 1. Accordingly, even when the frames acquired by the two cameras were not perfectly aligned spatiotemporally, the continuous thermal response of the same specimen could be observed during movement. Camera 1 captured the initial thermal state as the apple first passed the measurement point, whereas Camera 2 recorded changes in thermal distribution after a short temporal delay. This sequential camera arrangement enabled the identification of spatiotemporally continuous thermal response trends that could not be obtained using a single camera, allowing a more precise analysis of cooling and thermal equilibrium behavior during transport.
Based on this configuration, the image processing and analysis workflow—including spatiotemporal frame arrangement, removal of noisy frames, normalization, generation of differential images, slope extraction, and inter-camera comparison—was organized to align with the camera setup, thereby clarifying the respective roles of Camera 1 and Camera 2 in the thermal analysis. The normalized differential images from each camera were then combined along the spatiotemporal axis to facilitate comparison of thermal pattern changes as the apple passed in front of Cameras 1 and 2 (Figure 6).
Based on the normalized thermal images captured by each camera, a col-mean temperature curve was obtained; camera 1 shows the initial thermal response when the apple first passed the measurement point, and camera 2 reveals the same specimen passing through subsequent measurement intervals after a certain delay (Figure 7). The cooling curve in each interval was close to the linear curve relative to the spatiotemporal axis, and the left slope and right slope could be estimated from this. The slope represents a quantitative index of thermal conductivity, which is the relative temperature change per unit time. A larger slope indicates faster heat dissipation or induction.
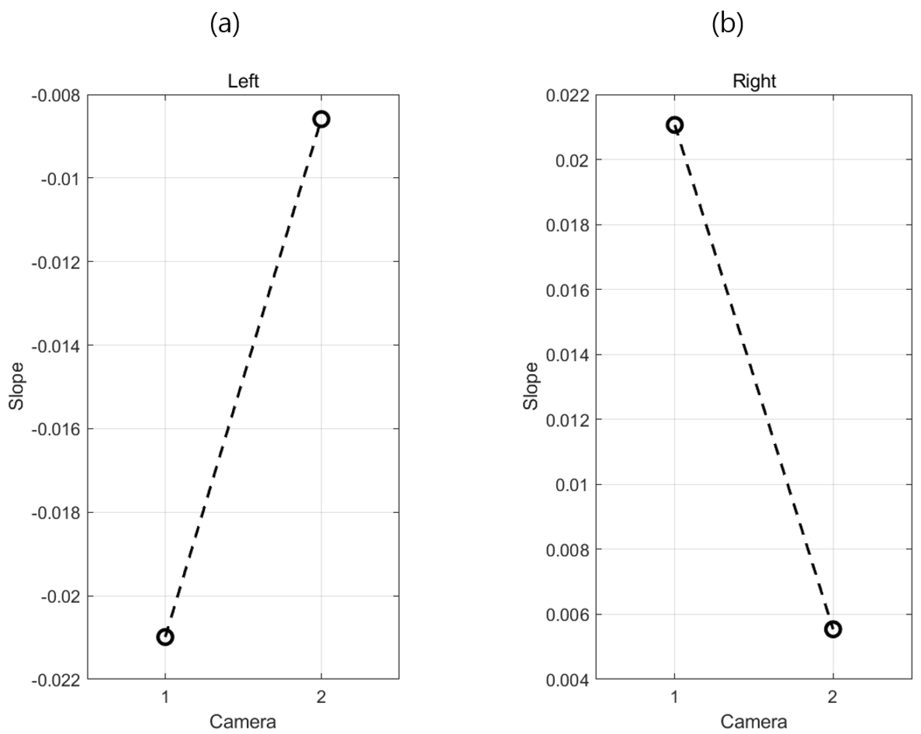
By performing linear regression on the slopes for the left and right intervals of each camera, the relative change in slope between the two time points was calculated to verify the stability of the thermal conduction response over a time delay. The change in slope between the two cameras indicated that the thermal image analysis precisely reproduced the spatiotemporal characteristics of the thermal response of apples (Figure 8). Overall, slopes obtained using cameras and calibration procedures proposed in this section were compared by minimizing the distortion of the thermal responses caused by external factors such as reflections or measurement delays. This step was crucial for enhancing the accuracy of non-destructive evaluation of the thermal characteristics of specimens during transport. To ensure the accuracy of a quantitative analysis on the thermal images captured during transport.
In this study, model performance was evaluated using leave-one-out cross-validation (LOOCV) at the specimen level for apples. All thermal images acquired from the same apple were treated as a single sample unit. In each validation iteration, one apple specimen was excluded from the training set and used for validation.

3. Results

3.1. Apple Brix and Water Content Distribution

Ground-truth Brix values were measured using a digital refractometer (PAL-1, ATAGO Co., Ltd., Tokyo, Japan). Brix and water content were determined using separate procedures. After completion of thermal imaging measurements, Brix was measured using the refractometer. Subsequently, water content was determined using the oven-drying gravimetric method, following previously reported procedures [26], in which samples were dried at 105 °C for 24 h prior to measurement. To ensure measurement accuracy and repeatability, all measurements were performed in triplicate, and the mean values were used for subsequent analyses.
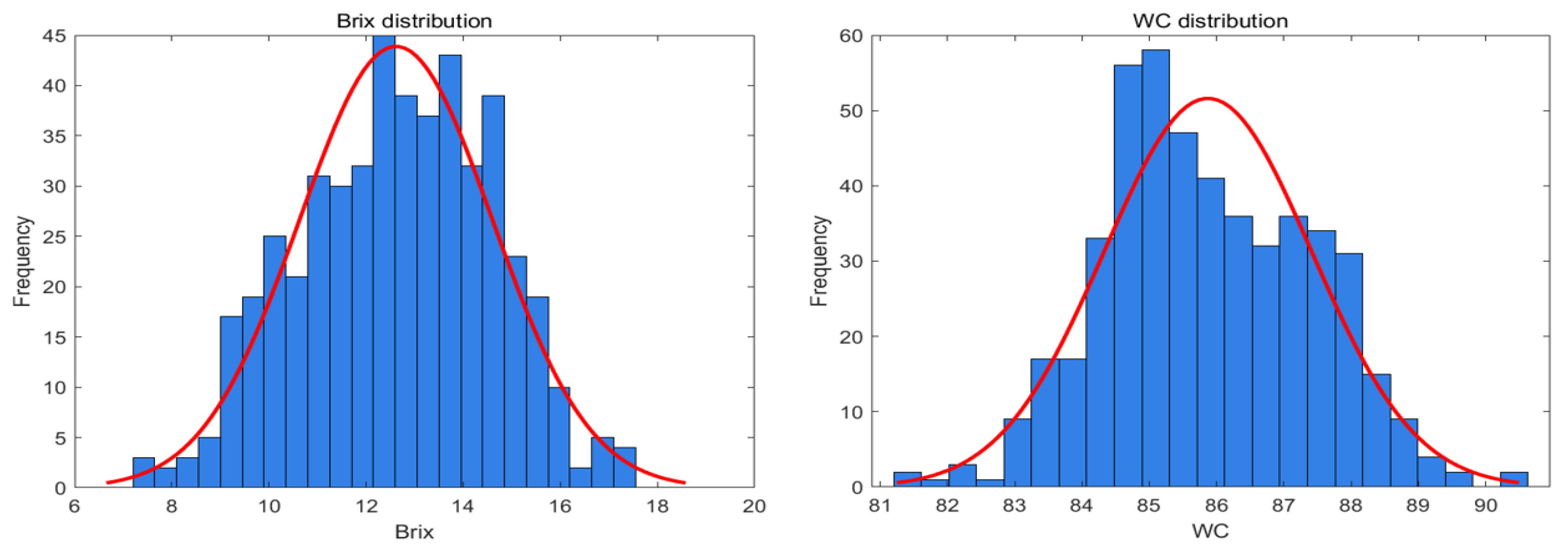
To quantitatively evaluate the quality characteristics of the measured samples, the distributions of Brix and water content (WC) were analyzed. The mean WC of all 492 specimens was 85.87%, the standard deviation was 1.54, and the coefficient of variation (CV) was 1.79%. A low CV for WC implies that the WC of individual specimens was evenly distributed around the mean.
The mean Brix was 12.62, the standard deviation was 1.99, and the CV was 15.76% (Table 1). The CV was higher than that of the WC, implying that Brix showed a relatively large variance. This could be due to the apples showing a large deviation in Brix depending on physiological factors, such as their cultivar, ripeness, and measurement location (Figure 9).
The correlations between the Brix and WC of the apple specimens were analyzed across all the data and Cultivars. For most Cultivars, WC showed a decreasing trend with increasing Brix (Figure 10).
Hongro (Cultivar 1) showed a relatively weak correlation (R2 = 0.38), while Arisoo (Cultivar 2) and Sinano Gold (Cultivar 3) showed clearer correlations (R2 = 0.72 and 0.63, respectively). Stored Fuji (Cultivar 4) and Fuji (Cultivar 5) showed R2 values of 0.50 and 0.75, respectively, with Fuji showing a high coefficient of determination (Table 2). When the data were combined across all Cultivars, R2 was 0.65, showing that a consistent correlation structure was maintained despite physical and physiological differences between Cultivars.
These results reflect the tendency for the thermal diffusion response of apples to be governed by Brix and water content (WC), and demonstrate that these two product quality factors can be predicted simultaneously using thermal response signals. The results further indicate that the proposed thermal diffusion–based non-destructive approach has the potential to discriminate product quality across cultivars.
Overall, Brix exhibited substantially greater variability than WC across cultivars, indicating that Brix is more sensitive to cultivar-specific physiological differences.

3.2. Linear Regression Model

An MLR model was constructed, with the apple water content (WC), mean ambient temperature (T), thermal slope difference ( S ), and cultivar ( V ) functioning as the independent variables and Brix acting as the dependent variable. The regression equation is shown below:
Brix   =   β 0 + β 1 W C + β 2 T + β 3 S + β 4 V + ε
β 0 : Intercept
β 1 β 4 : Regression coefficients
W C : Water content
T : Mean ambient temperature
S : Thermal slope difference
V : Cultivar
ε : Error term

3.2.1. MLR Analysis

The MLR results for Cultivar 1 revealed a weak correlation between Brix and WC, whereas Cultivar 3 exhibited a strong correlation. Cultivar 1 exhibited a relatively poor model fit (R2 = 0.39) due to the small magnitude of the change in the thermal response curve and the short thermal equilibrium interval, indicating that differences in thermal diffusion characteristics by Brix were not clearly differentiated.
Previous studies have reported that the ‘Hongro’ cultivar exhibits pronounced peel greasiness during storage due to excessive accumulation of waxy and oily substances on the fruit surface. Metabolomic analyses have further shown that, following cold storage and subsequent shelf-life conditions, the peel of ‘Hongro’ apples exhibits increased ethylene production accompanied by the accumulation of highly mobile lipid and volatile organic compounds (VOCs), including nonacosane, nonacosan-10-ol, pentyl linoleate, and α-farnesene [27,28]. The formation of such a fluidic wax layer and the accumulation of VOCs may act as an insulating barrier, altering surface emissivity and water evaporation behavior. Consequently, slope-based thermal features derived from LWIR imaging may not maintain a clear linear relationship with internal soluble solids content (Brix), particularly in cultivars exhibiting pronounced greasiness.
The non-destructive Brix prediction model for ccultivar 3 exhibited a moderate level of fit, with an R2 of 0.65 (Figure 11). This Cultivar showed symmetrical thermal response characteristics, with the cooling and thermal equilibrium intervals remaining balanced. In the initial interval, the temperature declined slowly; in the subsequent interval, thermal equilibrium was approached at a consistent rate, showing a stable thermal conduction pattern. These observations are consistent with the physical characteristics of this Cultivar, which has a medium level of WC and an even tissue structure.

3.2.2. Ridge Analysis

To mitigate potential multicollinearity among the independent variables, Ridge regression was employed. Ridge regression does not force regression coefficients to zero but instead constrains their magnitudes through regularization, thereby reducing overfitting and improving prediction stability in the presence of correlated explanatory variables.
Cultivar 1, similar to the MLR analysis results, exhibits a relatively poor model fit (R2 = 0.39 and R2cv = 0.35) (Figure 12). This is probably because the magnitude of changes in the thermal response curve was small and the thermal equilibrium interval was short. Furthermore, thermal diffusion characteristics with varying Brix values were not fully reflected. However, after applying Ridge regression, the RMSEcv was 1.19 °Brix, and the model’s prediction stability was slightly improved due to normalization, which mitigated the effects of anomalous values.

3.2.3. Lasso Analysis

Lasso regression was applied to perform coefficient shrinkage and variable selection, thereby reducing redundancy among correlated parameters. Cultivar 1 exhibited a relatively poor fit, with R2 = 0.38 and R2cv = 0.35 (Figure 13). This trend is consistent with that observed for the Ridge and MLR models, where the physical characteristics of the small magnitude of changes in the thermal response and the short thermal equilibrium interval were not fully reflected in the Brix predictions. However, a similar level to the Ridge model was maintained, with RMSEcv = 1.15 °Brix, indicating that the effects of normalization in the Lasso regression ensured the model’s stability. Lasso regression eliminated unnecessary coefficients by automatically reducing the main contributing variables for the Hongro Cultivar; this shows the potential to improve the model in the future through variable selection.
The results for Cultivar 3 were slightly lower than those of the Ridge model, with R2 = 0.65 and R2cv = 0.62. RMSEcv was 0.97 °Brix, implying that prediction errors had increased, probably because the effects of variable selection in Lasso regression restricted the influence of supporting variables. Sinano Gold maintained high symmetry in the thermal equilibrium-cooling intervals, exhibited a stable thermal diffusion distribution, and retained a linear prediction structure. This is significant because it demonstrates that the Lasso regression model allowed for a small increase in prediction error during variable simplification, while also enhancing model interpretability.

3.3. Modeling Results

Basic correlations between Brix and WC yielded R2 of 0.38–0.75 for each ccultivar, showing considerable differences between Cultivars depending on physical and physiological characteristics. When all the Cultivars were combined, R2 was 0.65, indicating that it was challenging to consistently predict product quality based solely on the WC–Brix relationship. Meanwhile, the performance of the regression models (MLR, Ridge, Lasso) using thermal response slope characteristics yielded R2 values of 0.38–0.80 and R2cv values of 0.30–0.79 for all the data. RMSEcv was also stable at around 0.7–1.2 °Brix (Table 3). When all Cultivars were combined, all the models showed R2 values of 0.79–0.80, demonstrating superior explanatory power compared to a simple WC-Brix correlation analysis (R2 = 0.65). This suggests that the thermal response slope characteristics are less influenced by physiological differences between the Cultivars, and that thermal response data obtained in a mid-transport setting maintain linear correlation structures above a certain level, despite differences between each Cultivar. In summary, thermal response slope-based models demonstrate cultivar independence and can reliably predict product quality, even for diverse Cultivars and storage conditions.

4. Discussion

In this study, LWIR-based thermal diffusion phenomics was used to develop a transportable quality assessment system that can non-destructively predict the Brix of apples during transportation. Thermal imaging–based non-destructive techniques have recently garnered considerable attention as robust alternatives to optical-based methods for assessing food quality and safety, particularly under variable environmental conditions [29,30].
The thermal slopes calculated in the cooling-thermal equilibrium intervals quantitatively express the change in the thermal conduction response over time, and showed a strong correlation with the internal Brix. When this index was applied as the input variable for regression models, the prediction accuracy was within ±1 °Brix for all Cultivars, and the system operated stably even in a transport setting.
The integrated model combining all Cultivars showed an R2cv of 0.80 and an RMSEcv of 0.86 °Brix, demonstrating far better explanatory power compared to simple WC-Brix correlation analysis (R2 = 0.65). Thus, the thermal slope acts as a physical measure that more directly reflects the thermal diffusion characteristics of the internal tissue compared to changes in WC; it is a more robust variable that maintains a consistent, linear prediction structure even in the presence of physiological differences between Cultivars.
When analyzing individual Cultivars, a clear relationship was observed between thermal response characteristics and prediction performance. Arisoo (Cultivar 2) and Fuji (Cultivar 5) remained stable in the thermal equilibrium interval after cooling; these Cultivars have a homogeneous internal WC distribution, which resulted in high coefficients of determination (R2cv = 0.73–0.77). Meanwhile, Hongro (Cultivar 1) and stored Fuji (Cultivar 4) exhibited a small initial drop in temperature and a short thermal equilibrium interval, which restricted the response range required to calculate the slope; this resulted in relatively poor prediction performance (R2cv= 0.30–0.48). Sinano Gold (Cultivar 3) exhibited stable characteristics with a medium level of performance (R2cv = 0.60–0.64), which is believed to reflect its physical structure and remain stable throughout the cooling and thermal equilibrium intervals.
The MLR, Ridge, and Lasso models all showed similar performances (R2cv ≥ 0.79), indicating that the thermal slope index clearly formed a correlation structure between variables and was not significantly affected by normalization. Ridge regression is advantageous for noise mitigation, while Lasso regression is advantageous for the efficiency of variable selection; however, all three models provided stable generalization performance, based on the strong SNR of the slope-based data.
In addition, although the full thermal image time series acquired over approximately 7 s was used to analyze thermal diffusion characteristics, the actual quality assessment relied on a reduced set of 16 thermal images obtained from the initial transport section. Preliminary analyses indicated that the most informative thermal diffusion features were concentrated in the early thermal response period immediately after cooling, whereas later intervals exhibited saturated response patterns with limited additional information, consistent with previous observations in thermal imaging studies [29,30]. Given the camera frame rate, the resulting quality assessment for a single apple specimen required less than approximately 0.9 s, demonstrating the feasibility of real-time operation during transportation and supporting the industrial applicability of the proposed system.
The extracted thermal slope features are readily integrable with machine learning models for automated quality prediction [31].
The extracted thermal slope features are well-suited for integration with machine learning models, such as support vector machines, ensemble methods, or deep neural networks, to enhance prediction accuracy across cultivars and transport conditions.
The thermal slope-based approach showed higher reliability than analyses based on absolute temperature or minimum/maximum values from single frames. This is because the thermal diffusion response of apples evolves nonlinearly over time, and the rate of temperature change directly reflects internal physical properties such as Brix, water content, and density. Accordingly, thermal slope analysis functions not merely as a surface temperature observation, but as a thermodynamically interpretable proxy for internal product quality.
LWIR-based thermal imaging analysis is less sensitive to changes in external illumination, reflectance, and light source conditions compared to NIR or VIS-NIR spectrophotometry; it does not require a complex calibration procedure. As such, it is especially advantageous in real environments during transportation, where there are changes in vibrations, air currents, and temperature. The multicamera-based transportable measurement system developed in this study provided better reliability and reproducibility than single-sensor-based analyses, ensuring continuity of the thermal diffusion response along the time axis as the apples moved.
In this study, factors such as peel thickness, fruit size, and initial surface temperature were not explicitly incorporated into the analysis, as the primary objective was to establish a fully non-contact and real-time measurement framework applicable to in-transit conditions. Although these factors are known to influence thermal diffusion behavior [32], their inclusion was beyond the scope of the present study. Future research will integrate cultivar-specific physical properties and relevant environmental variables to further enhance the robustness and generalizability of the proposed prediction model.

5. Conclusions

In this study, the principles of LWIR-based thermal diffusion phenomics were applied to develop a transportable quality assessment system that can non-destructively predict the internal Brix of apples.
Following a pneumatic cooling stimulus, the mean-based thermal slope was extracted from the cooling-thermal equilibrium interval and used as the input variable for regression models, providing stable prediction performance even in a real-time environment during transportation.
The integrated model across all cultivars showed an R2cv value of 0.80 and an RMSEcv value of 0.85 °Brix, implying that the error range remained less than ±1 °Brix. The Ridge and Lasso regression models both showed consistent generalization performance without overfitting. Arisso and Fuji apples showed relatively high linearity; meanwhile, Hongro and Stored Fuji apples exhibited a relatively shorter thermal response duration, resulting in somewhat lower prediction sensitivity. These differences are thought to be due to differences in the thermophysical structure between Cultivars, and it is expected that these variations could be corrected in the future with the development of Cultivar-specific models.
Compared to conventional optics-based non-destructive techniques, LWIR-based thermal diffusion phenomics offers the advantages of low cost, low power consumption, and high throughput. It shows strong potential as a real-time quality assessment technology that can be applied to Brix prediction in apples during transportation.
The present study was conducted under a single-specimen condition to enable precise analysis of the surface thermal diffusion characteristics of individual apples. Nevertheless, the proposed system incorporates a rail-based continuous transport structure and a multi-camera configuration, allowing extension to continuous multi-specimen processing in industrial environments.
Future work will focus on optimizing transport speed, inter-sample spacing, frame selection strategies, and cooling conditions to ensure stable extraction of thermal diffusion features and real-time quality assessment under practical high-throughput transport environments. Furthermore, by incorporating cultivar-specific thermal response learning and AI-based real-time prediction algorithms, the proposed approach can be further developed into an automated product quality monitoring system applicable to screening and storage processes.

Author Contributions

Conceptualization, D.-H.L. and Y.-J.C.; methodology, H.-N.K. and M.-W.B.; formal analysis, H.-N.K. and M.-W.B.; data curation, H.-N.K. and M.-W.B.; writing—original draft preparation, H.-N.K. and M.-W.B.; writing—review and editing, Y.-J.C. and D.-H.L.; supervision, Y.-J.C. and D.-H.L. All authors have read and agreed to the published version of the manuscript.

Funding

This work was supported by the Regional Innovation System & Education (RISE) program through the (Chungbuk Regional Innovation System & Education Center), funded by the Ministry of Education (MOE) and the (Chungcheongbuk-do), Republic of Korea (2025-RISE-11-014-03).

Data Availability Statement

The original contributions presented in this study are included in the article. Further inquiries can be directed to the corresponding authors.

Conflicts of Interest

The authors declare no conflicts of interest.

References

  1. van Trijp, H.C.; Fischer, A.R. Mobilizing consumer demand for sustainable development. In The TransForum Model: Transforming Agro Innovation Toward Sustainable Development; Springer: Berlin/Heidelberg, Germany, 2010; pp. 73–96. [Google Scholar]
  2. Zhang, Y.; Chen, Y.; Wu, Y.; Cui, C. Accurate and nondestructive detection of apple Brix and acidity based on visible and near-infrared spectroscopy. Appl. Opt. 2021, 60, 4021–4028. [Google Scholar] [CrossRef]
  3. Grunert, K.G.; Aachmann, K. Consumer reactions to the use of EU quality labels on food products: A review of the literature. Food Control 2016, 59, 178–187. [Google Scholar] [CrossRef]
  4. Pietrzak, M.; Chlebicka, A.; Kraciński, P.; Malak-Rawlikowska, A. Information asymmetry as a barrier in upgrading the position of local producers in the global value chain—Evidence from the apple sector in Poland. Sustainability 2020, 12, 7857. [Google Scholar] [CrossRef]
  5. Ha, W.K.; Choi, N.H. The Fourth Industrial Revolution; Electronics and Telecommunications Research Institute (ETRI): Daejeon, Republic of Korea, 2015. [Google Scholar]
  6. Suh, D.; Kim, Y.; Kim, E. A Plan to Establish Precision Agricultural System to Enhance Agricultural Competitiveness; Korea Rural Economic Institute: Naju, Republic of Korea, 2020; pp. 38–42. [Google Scholar]
  7. Wolfert, S.; Ge, L.; Verdouw, C.; Bogaardt, M.J. Big data in smart farming—A review. Agric. Syst. 2017, 153, 69–80. [Google Scholar] [CrossRef]
  8. Liakos, K.G.; Busato, P.; Moshou, D.; Pearson, S.; Bochtis, D. Machine learning in agriculture: A review. Sensors 2018, 18, 2674. [Google Scholar] [CrossRef]
  9. Tian, F. An agri-food supply chain traceability system for China based on RFID & blockchain technology. In Proceedings ICSSSM 2016; IEEE: New York, NY, USA, 2016; pp. 1–6. [Google Scholar]
  10. Verdouw, C.N.; Wolfert, J.; Beulens, A.J.M.; Rialland, A. Virtualization of food supply chains with the internet of things. J. Food Eng. 2016, 176, 128–136. [Google Scholar] [CrossRef]
  11. Nturambirwe, J.F.I.; Nieuwoudt, H.H.; Perold, W.J.; Opara, U.L. Non-destructive measurement of internal quality of apple fruit by a contactless NIR spectrometer with genetic algorithm optimization. Sci. Afr. 2019, 3, e00051. [Google Scholar] [CrossRef]
  12. Ma, T.; Xia, Y.; Inagaki, T.; Tsuchikawa, S. Rapid and nondestructive evaluation of SSC and firmness in apple using Vis–NIR spatially resolved spectroscopy. Postharvest Biol. Technol. 2021, 173, 111417. [Google Scholar] [CrossRef]
  13. Guo, Z.; Wang, M.; Agyekum, A.A.; Wu, J.; Chen, Q.; Zuo, M.; El-Seedi, H.R.; Tao, F.; Shi, J.; Ouyang, Q.; et al. Quantitative detection of apple watercore and soluble solids content by NIR transmittance spectroscopy. J. Food Eng. 2020, 279, 109955. [Google Scholar] [CrossRef]
  14. Abasi, S.; Minaei, S.; Jamshidi, B.; Fathi, D. Development of an optical smart portable instrument for fruit quality detection. IEEE Trans. Instrum. Meas. 2021, 70, 1–9. [Google Scholar] [CrossRef]
  15. Pathmanaban, P.; Gnanavel, B.K.; Anandan, S.S.; Sathiyamurthy, S. Advancing post-harvest fruit handling through AI-based thermal imaging. Discov. Food 2023, 3, 27. [Google Scholar] [CrossRef]
  16. Kale, R.S.; Shitole, S. Non-destructive fruit quality assessment: Emerging trends in thermal imaging. J. Comput. Anal. Appl. 2024, 33, 326. [Google Scholar]
  17. Nguyen, T.H.; Nguyen, D.Q. Effective moisture diffusivity of apples under drying conditions. Discov. Food 2025, 5, 412. [Google Scholar] [CrossRef]
  18. Cruzalegui, R.J.; Siche, R. Thermal properties of fruits and derivatives. Food Res. 2025, 9, 159–171. [Google Scholar] [CrossRef]
  19. Varith, J.; Supaka, N.; Sitthithaworn, W. Non-contact bruise detection in apples by thermal imaging. Trans. ASAE 2003, 46, 1411–1417. [Google Scholar] [CrossRef]
  20. Baranowski, P.; Mazurek, W.; Witkowska-Walczak, B.; Sławiński, C. Detection of early apple bruises using pulsed-phase thermography. Postharvest Biol. Technol. 2009, 53, 91–100. [Google Scholar] [CrossRef]
  21. Low, E.S.; Ong, P.; Sim, J.Q.; Sia, C.K.; Ismon, M. Deep learning–based thermal imaging for guava ripeness determination. J. Sci. Food Agric. 2024, 104, 7843–7853. [Google Scholar] [CrossRef]
  22. Widodo, S.E.; Waluyo, S.; Zulferiyenni, Z.; Dwi, M. Avocado and red-guava ripeness analysis using thermal imaging. In Proceedings of the International Agriculture Meeting (IAM 2023); Springer: Berlin/Heidelberg, Germany, 2024. [Google Scholar]
  23. Lee, J.K.; Kang, M.K.; Lee, D.H. Non-destructive prediction of apple moisture content using thermal diffusivity phenomics. Agriculture 2025, 15, 869. [Google Scholar] [CrossRef]
  24. Yuan, W.; Hua, W. Vignetting nonuniformity in UAV-based uncooled thermal cameras. Drones 2022, 6, 394. [Google Scholar] [CrossRef]
  25. Wang, E.; Liu, Z.; Wang, B.; Cao, Z.; Zhang, S. Infrared image stripe noise removal using wavelet analysis. J. Mod. Opt. 2023, 70, 170–180. [Google Scholar] [CrossRef]
  26. Antal, T.; Kerekes, B.; Sikolya, L.; Tarek, M. Quality and drying characteristics of apple cubes subjected to combined drying. J. Food Process. Preserv. 2015, 39, 994–1005. [Google Scholar] [CrossRef]
  27. Eum, H.L.; Lee, J.H.; Park, M.H.; Chang, M.S.; Park, P.H.; Cho, J.H. Comparative metabolite analysis of ‘Hongro’ apple greasiness. Foods 2023, 12, 4088. [Google Scholar] [CrossRef] [PubMed]
  28. Lee, J.G.; Eum, H.L.; Lee, E.J. Relationship between skin greasiness and cuticular wax in ‘Hongro’ apples. Food Chem. 2024, 450, 139334. [Google Scholar] [CrossRef]
  29. Ali, M.M.; Hashim, N.; Abd Aziz, S.; Lasekan, O. Emerging non-destructive thermal imaging techniques in food inspection. Trends Food Sci. Technol. 2020, 105, 176–185. [Google Scholar]
  30. Mahanti, N.K.; Pandiselvam, R.; Kothakota, A.; Chakraborty, S.K.; Kumar, M.; Cozzolino, D. Non-destructive imaging techniques for fruit damage detection. Trends Food Sci. Technol. 2022, 120, 418–438. [Google Scholar] [CrossRef]
  31. Ruizendaal, J.; Polder, G.; Kootstra, G. Automated SSC estimation under variable light conditions. Biosyst. Eng. 2024, 242, 80–90. [Google Scholar] [CrossRef]
  32. Pourdarbani, R.; Sabzi, S.; Arribas, J.I. Nondestructive estimation of apple properties at various ripening levels. Heliyon 2021, 7, e07942. [Google Scholar] [CrossRef]
Figure 1. Overall structure of the integrated thermal diffusion phenotyping system for in-transit apple measurement, including the transport line, mechanical loading mechanism, multi-camera thermal imaging module, and data acquisition and processing components.
Figure 1. Overall structure of the integrated thermal diffusion phenotyping system for in-transit apple measurement, including the transport line, mechanical loading mechanism, multi-camera thermal imaging module, and data acquisition and processing components.
Agriculture 16 00172 g001
Figure 2. Thermal image acquisition and data structure, illustrating the temporal sequence of thermal images captured for each apple specimen during transport and used for subsequent thermal diffusion analysis.
Figure 2. Thermal image acquisition and data structure, illustrating the temporal sequence of thermal images captured for each apple specimen during transport and used for subsequent thermal diffusion analysis.
Agriculture 16 00172 g002
Figure 3. Overall configuration of the integrated system: (a) Thermal imaging and multiplexer unit; (b) multi-camera alignment structure; (c) data storage and communication unit; (d) LCD module; (e) pneumatic cooling nozzle; (f) three-axis adjustable mounting frame.
Figure 3. Overall configuration of the integrated system: (a) Thermal imaging and multiplexer unit; (b) multi-camera alignment structure; (c) data storage and communication unit; (d) LCD module; (e) pneumatic cooling nozzle; (f) three-axis adjustable mounting frame.
Agriculture 16 00172 g003
Figure 4. Measurement method: (a) Application of pneumatic cooling stimulus to the apple surface during the conveyor-based measurement process. (b) Real-time display of the in-transit apple image and thermal response acquired through the server unit.
Figure 4. Measurement method: (a) Application of pneumatic cooling stimulus to the apple surface during the conveyor-based measurement process. (b) Real-time display of the in-transit apple image and thermal response acquired through the server unit.
Agriculture 16 00172 g004
Figure 5. Thermal image processing: (a) Frame refinement; (b) Global normalization; (c) Differential image generation relative to the reference frame; (d) Mask extraction. (e) Quantitative column—wise thermal response analysis. (f) Quantitative row—wise thermal response analysis.
Figure 5. Thermal image processing: (a) Frame refinement; (b) Global normalization; (c) Differential image generation relative to the reference frame; (d) Mask extraction. (e) Quantitative column—wise thermal response analysis. (f) Quantitative row—wise thermal response analysis.
Agriculture 16 00172 g005
Figure 6. Thermal images captured from each camera: (a) Camera 1 and (b) Camera 2. The y-axis denotes the frame index (20–120), and the x-axis represents the elapsed time after cooling.
Figure 6. Thermal images captured from each camera: (a) Camera 1 and (b) Camera 2. The y-axis denotes the frame index (20–120), and the x-axis represents the elapsed time after cooling.
Agriculture 16 00172 g006
Figure 7. Variation in col−mean temperature responses obtained from each camera: (a) Camera 1 and (b) Camera 2.
Figure 7. Variation in col−mean temperature responses obtained from each camera: (a) Camera 1 and (b) Camera 2.
Agriculture 16 00172 g007
Figure 8. Comparison of left and right thermal response slopes between cameras: (a) Changes in the left slope, and (b) changes in the right slope.
Figure 8. Comparison of left and right thermal response slopes between cameras: (a) Changes in the left slope, and (b) changes in the right slope.
Agriculture 16 00172 g008
Figure 9. Normal distribution of Brix and water content of apples used in the experiment.
Figure 9. Normal distribution of Brix and water content of apples used in the experiment.
Agriculture 16 00172 g009
Figure 10. Correlation between Brix and water content for each apple cultivar: (a) Cultivar 1, (b) Cultivar 2, (c) Cultivar 3, (d) Cultivar 4, (e) Cultivar 5, and (f) All cultivars.
Figure 10. Correlation between Brix and water content for each apple cultivar: (a) Cultivar 1, (b) Cultivar 2, (c) Cultivar 3, (d) Cultivar 4, (e) Cultivar 5, and (f) All cultivars.
Agriculture 16 00172 g010
Figure 11. Brix prediction through MLR modeling: (a) Cultivar 1, (b) Cultivar 3.
Figure 11. Brix prediction through MLR modeling: (a) Cultivar 1, (b) Cultivar 3.
Agriculture 16 00172 g011
Figure 12. Brix prediction through ridge modeling: (a) Cultivar 1, (b) Cultivar 3.
Figure 12. Brix prediction through ridge modeling: (a) Cultivar 1, (b) Cultivar 3.
Agriculture 16 00172 g012
Figure 13. Brix prediction through lasso modeling: (a) Cultivar 1, (b) Cultivar 3.
Figure 13. Brix prediction through lasso modeling: (a) Cultivar 1, (b) Cultivar 3.
Agriculture 16 00172 g013
Table 1. Brix and water content distribution.
Table 1. Brix and water content distribution.
SpecificationsSugar Content (Brix)WC (%)
Average12.6285.87
Std1.991.54
CV (%)15.761.79
Table 2. Classification of apple samples used in the experiment and correlation between Brix and water content.
Table 2. Classification of apple samples used in the experiment and correlation between Brix and water content.
Scientific NameCultivar NameUnique NumberR2
Malus
domestica
Borkh
Hongro10.38
Arisoo20.72
Sinano Gold30.63
Stored Fuji40.50
Fuji50.75
AllAll0.65
Table 3. Multiple linear regression analysis by cultivar.
Table 3. Multiple linear regression analysis by cultivar.
ClassificationDetermination Coefficients and RMSE
R2cR2cvRMSEcRMSEcv
Cultivar AllMLR0.800.790.850.86
Ridge0.800.790.850.86
Lasso0.800.790.850.86
Cultivar 1MLR0.39 0.34 1.11 1.15
Ridge0.39 0.30 1.11 1.19
Lasso0.38 0.35 1.11 1.15
Cultivar 2MLR0.79 0.76 0.71 0.76
Ridge0.79 0.75 0.71 0.78
Lasso0.79 0.77 0.71 0.75
Cultivar 3MLR0.65 0.60 0.93 0.99
Ridge0.65 0.64 0.93 0.95
Lasso0.65 0.62 0.93 0.97
Cultivar 4MLR0.52 0.47 0.85 0.89
Ridge0.52 0.47 0.85 0.89
Lasso0.52 0.48 0.85 0.89
Cultivar 5MLR0.75 0.74 0.65 0.67
Ridge0.75 0.73 0.65 0.68
Lasso0.75 0.74 0.65 0.67
Disclaimer/Publisher’s Note: The statements, opinions and data contained in all publications are solely those of the individual author(s) and contributor(s) and not of MDPI and/or the editor(s). MDPI and/or the editor(s) disclaim responsibility for any injury to people or property resulting from any ideas, methods, instructions or products referred to in the content.

Share and Cite

MDPI and ACS Style

Kim, H.-N.; Bae, M.-W.; Cho, Y.-J.; Lee, D.-H. Spatiotemporal Analysis for Real-Time Non-Destructive Brix Estimation in Apples. Agriculture 2026, 16, 172. https://doi.org/10.3390/agriculture16020172

AMA Style

Kim H-N, Bae M-W, Cho Y-J, Lee D-H. Spatiotemporal Analysis for Real-Time Non-Destructive Brix Estimation in Apples. Agriculture. 2026; 16(2):172. https://doi.org/10.3390/agriculture16020172

Chicago/Turabian Style

Kim, Ha-Na, Myeong-Won Bae, Yong-Jin Cho, and Dong-Hoon Lee. 2026. "Spatiotemporal Analysis for Real-Time Non-Destructive Brix Estimation in Apples" Agriculture 16, no. 2: 172. https://doi.org/10.3390/agriculture16020172

APA Style

Kim, H.-N., Bae, M.-W., Cho, Y.-J., & Lee, D.-H. (2026). Spatiotemporal Analysis for Real-Time Non-Destructive Brix Estimation in Apples. Agriculture, 16(2), 172. https://doi.org/10.3390/agriculture16020172

Note that from the first issue of 2016, this journal uses article numbers instead of page numbers. See further details here.

Article Metrics

Back to TopTop