Soybean Yield Prediction with High-Throughput Phenotyping Data and Machine Learning
Abstract
1. Introduction
2. Materials and Methods
2.1. Study Site and Plant Material
2.2. Remote Sensing and Yield Data Acquisition
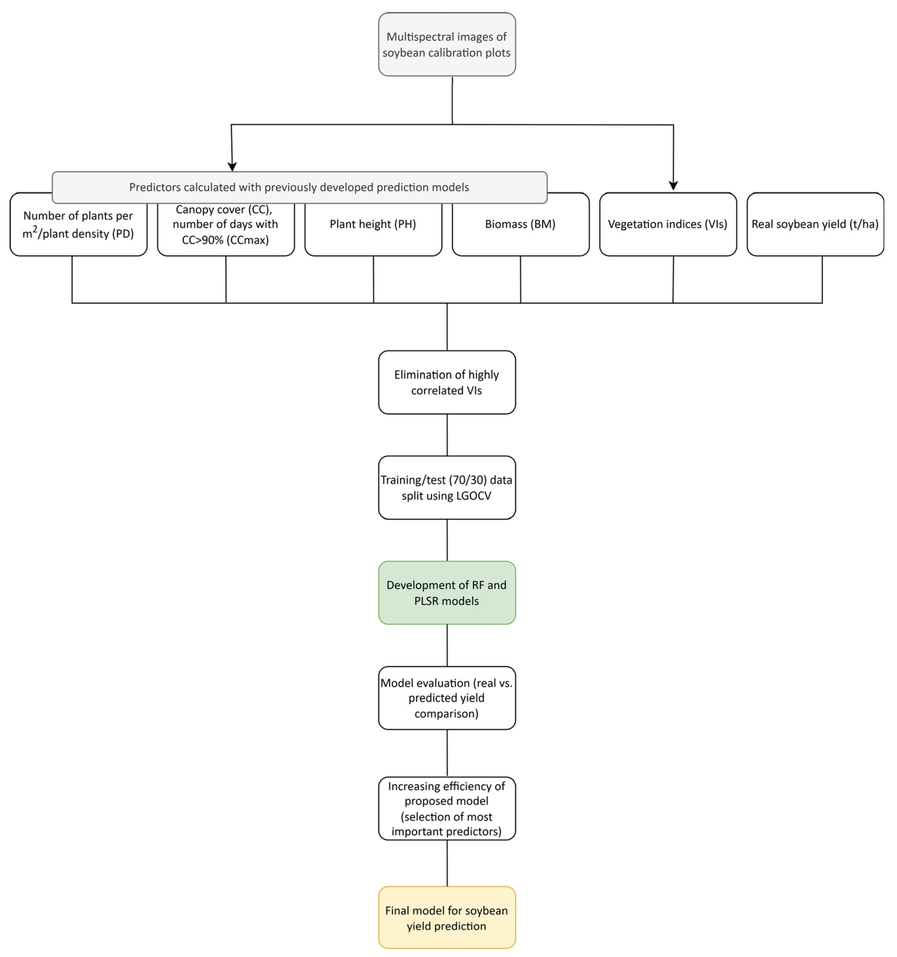
2.3. Image Analysis and Variable Extraction
2.4. Development of Yield Prediction ML Model
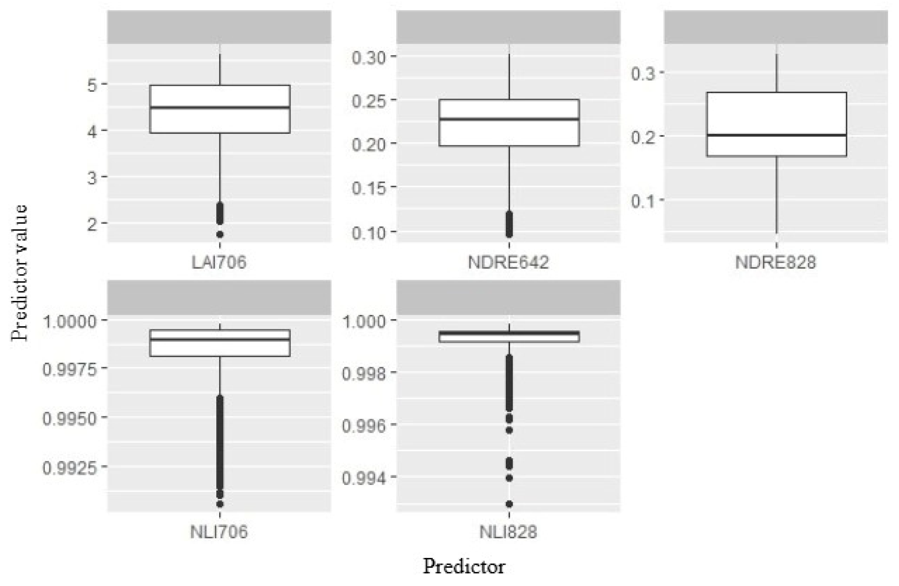
3. Results
4. Discussion
5. Conclusions
Author Contributions
Funding
Institutional Review Board Statement
Informed Consent Statement
Data Availability Statement
Conflicts of Interest
Appendix A

| Category | 2020 | 2021 | |||
|---|---|---|---|---|---|
| Sandy Loess | Chernozem | Sandy Loess | Chernozem | ||
| Coarse sand (%) 2–0.2 mm | 1.04 | 0.92 | 0.74 | 0.435 | |
| Fine sand (%) 0.2–0.02 mm | 68.7 | 44.52 | 64.46 | 44.585 | |
| Silt (%) 0.02–0.002 mm | 16.68 | 29.5 | 17.68 | 25.66 | |
| Clay (%) <0.002 mm | 13.58 | 25.06 | 17.12 | 29.32 | |
| Organic matter (%) | 1.165 | 2.65 | 1.63 | 2.56 | |
| Water retention (% vol.) | 0.33 bar | 15.53 | 26.735 | 19.775 | 28.375 |
| 6.25 bar | 8.205 | 15.87 | 10.15 | 17.46 | |
| 15 bar | 7.07 | 14.54 | 8.65 | 15.46 | |
| Vegetation Index | Name | Formula |
|---|---|---|
| TGI | Triangular greenness index | |
| GLI | Green leaf index | |
| VARI | Visible atmospherically resistant index | |
| NGRDI | Normalized green–red difference index | |
| CIVE | Color index of vegetation extraction | |
| ExG * | Excessive green | |
| ExR * | Excessive red | |
| ExG-ExR | Excess green minus excess red index | |
| DVI | Difference vegetation index | |
| GARI | Green atmospherically resistant vegetation index | |
| GCI | Green chlorophyll index | |
| GDVI | Green difference vegetation index | |
| GNDVI | Green normalized difference vegetation index | |
| GOSAVI | Green optimized soil adjusted vegetation index | |
| GRVI | Green ratio vegetation index | |
| GSAVI | Green soil adjusted vegetation index | |
| IPVI | Infrared percentage vegetation index | |
| MNLI | Modified non-linear vegetation index | |
| MSAVI | Modified soil-adjusted vegetation index | |
| MSR | Modified simple ratio | |
| NLI | Non-linear vegetation index | |
| NDVI | Normalized difference vegetation index | |
| OSAVI | Optimized soil-adjusted vegetation index | |
| RDVI | Renormalized difference vegetation index | |
| SAVI | Soil-adjusted vegetation index | |
| SR | Simple ratio index | |
| TDVI | Transformed difference vegetation index | |
| NDRE | Normalized difference red-edge | |
| 2G-R-B | / | |
| NGRVI | New green–red vegetation index | |
| BNDVI | Blue normalized difference vegetation index | |
| EVI | Enhanced vegetation index | |
| LAI | Leaf area index |
References
- Liu, S.; Zhang, M.; Feng, F.; Tian, Z. Toward a “Green Revolution” for soybean. Mol. Plant 2020, 13, 688–697. [Google Scholar] [CrossRef]
- Guo, B.; Sun, L.; Jiang, S.; Ren, H.; Sun, R.; Wei, Z.; Hong, H.; Luan, X.; Wang, J.; Wang, X.; et al. Soybean genetic resources contributing to sustainable protein production. Theor. Appl. Genet. 2022, 135, 4095–4121. [Google Scholar] [CrossRef]
- Moreira, F.F.; Hearst, A.A.; Cherkauer, K.A.; Rainey, K.M. Improving the efficiency of soybean breeding with high-throughput canopy phenotyping. Plant Methods 2019, 15, 139. [Google Scholar] [CrossRef]
- Jin, X.; Zarco-Tejada, P.J.; Schmidhalter, U.; Reynolds, M.P.; Hawkesford, M.J.; Varshney, R.K.; Yang, T.; Nie, C.; Li, Z.; Ming, B.; et al. High-throughput estimation of crop traits: A review of ground and aerial phenotyping platforms. IEEE Geosci. Remote Sens. Mag. 2021, 9, 200–231. [Google Scholar] [CrossRef]
- Nyonje, W.A.; Schafleitner, R.; Abukutsa-Onyango, M.; Yang, R.Y.; Makokha, A.; Owino, W. Precision phenotyping and association between morphological traits and nutritional content in Vegetable Amaranth (Amaranthus spp.). J. Agric. Food Res. 2021, 5, 100165. [Google Scholar] [CrossRef]
- Gill, T.; Gill, S.K.; Saini, D.K.; Chopra, Y.; de Koff, J.P.; Sandhu, K.S. A comprehensive review of high-throughput phenotyping and machine learning for plant stress phenotyping. Phenomics 2022, 2, 156–183. [Google Scholar] [CrossRef] [PubMed]
- Kaur, B.; Sandhu, K.S.; Kamal, R.; Kaur, K.; Singh, J.; Röder, M.S.; Muqaddasi, Q.H. Omics for the improvement of abiotic, biotic, and agronomic traits in major cereal crops: Applications, challenges, and prospects. Plants 2021, 10, 1989. [Google Scholar] [CrossRef] [PubMed]
- Shanmugapriya, P.; Rathika, S.; Ramesh, T.; Janaki, P. Applications of remote sensing in agriculture-A review. Int. J. Curr. Microbiol. Appl. Sci. 2019, 8, 2270–2283. [Google Scholar] [CrossRef]
- De Queiroz, R.F.; Neves, M.V.; Rezende, A.V.; De Alencar, P.A. Estimation of aboveground biomass stock in tropical savannas using photogrammetric imaging. Drones 2023, 7, 493. [Google Scholar] [CrossRef]
- Viña, A.; Gitelson, A.A.; Nguy-Robertson, A.L.; Peng, Y. Comparison of different vegetation indices for the remote assessment of green leaf area index of crops. Remote Sens. Environ. 2011, 115, 3468–3478. [Google Scholar] [CrossRef]
- Jiménez-Brenes, F.M.; López-Granados, F.; Torres-Sánchez, J.; Peña, J.M.; Ramírez, P.; Castillejo-González, I.L.; Castro, A.I.D. Automatic UAV-based detection of Cynodon dactylon for site-specific vineyard management. PLoS ONE 2019, 14, e0218132. [Google Scholar] [CrossRef]
- Riehle, D.; Reiser, D.; Griepentrog, H.W. Robust index-based semantic plant/background segmentation for RGB- images. Comput. Electron. Agric. 2020, 169, 105201. [Google Scholar] [CrossRef]
- Tenreiro, T.R.; García-Vila, M.; Gómez, J.A.; Jiménez-Berni, J.A.; Fereres, E. Using NDVI for the assessment of canopy cover in agricultural crops within modelling research. Comput. Electron. Agric. 2021, 182, 106038. [Google Scholar] [CrossRef]
- Liao, M.; Wang, Y.; Chu, N.; Li, S.; Zhang, Y.; Lin, D. Mature rice biomass estimation using UAV-derived RGB vegetation indices and growth parameters. Sensors 2024, 25, 2798. [Google Scholar] [CrossRef]
- Vianna, M.S.; Matias, F.I.; Galli, G.; Martins, E.S.; Oliveira, M.; Pinheiro, J.B. Using red–green–blue vegetation indices to evaluate complex agronomical traits in soybean breeding. Agron. J. 2025, 117, e21723. [Google Scholar] [CrossRef]
- Nascimento, J.H.; Cortes, D.F.; Andrade, L.R.; Gallis, R.B.; Barbosa, R.L.; Oliveira, E.J. High-throughput phenotyping for agronomic traits in cassava using aerial imaging. Plants 2024, 14, 32. [Google Scholar] [CrossRef] [PubMed]
- Sultana, S.R.; Ali, A.; Ahmad, A.; Mubeen, M.; Zia-Ul-Haq, M.; Ahmad, S.; Ercisli, S.; Jaafar, H.Z. Normalized difference vegetation index as a tool for wheat yield estimation: A case study from Faisalabad, Pakistan. Sci. World J. 2013, 2014, 725326. [Google Scholar] [CrossRef] [PubMed]
- Biswal, P.; Faisal, A.; Swain, D.K.; Bhowmick, G.D.; Mohan, G. NDVI is the best parameter for yield prediction at the peak vegetative stage of potato (Solanum tuberosum L.). Clim. Smart Agric. 2025, 2, 100053. [Google Scholar] [CrossRef]
- Soccolini, A.; Vizzari, M. Predictive Modelling of Maize Yield Using Sentinel 2 NDVI. In Computational Science and Its Applications—ICCSA 2023 Workshops; Gervasi, O., Murgante, B., Rocha, A.M.A.C., Garau, C., Scorza, F., Karaca, Y., Torre, C.M., Eds.; Lecture Notes in Computer Science; Springer Nature: Cham, Switzerland, 2023; Volume 14107, pp. 327–338. [Google Scholar]
- Santana, D.C.; de Oliveira Cunha, M.P.; Dos Santos, R.G.; Cotrim, M.F.; Teodoro, L.P.R.; da Silva Junior, C.A.; Baio, F.H.R.; Teodoro, P.E. High-throughput phenotyping allows the selection of soybean genotypes for earliness and high grain yield. Plant Methods 2022, 18, 13. [Google Scholar] [CrossRef]
- Zsebő, S.; Bede, L.; Kukorelli, G.; Kulmány, I.M.; Milics, G.; Stencinger, D.; Teschner, G.; Varga, Z.; Vona, V.; Kovács, A.J. Yield prediction using NDVI values from GreenSeeker and MicaSense cameras at different stages of winter wheat phenology. Drones 2024, 8, 88. [Google Scholar] [CrossRef]
- Rigsby, B.; Board, J.E. Identification of soybean cultivars that yield well at low plant populations. Crop Sci. 2003, 43, 234–239. [Google Scholar] [CrossRef]
- Yang, F.; Fan, Y.; Wu, X.; Cheng, Y.; Liu, Q.; Feng, L.; Chen, J.; Wang, Z.; Wang, X.; Yong, T.; et al. Auxin-to-gibberellin ratio as a signal for light intensity and quality in regulating soybean growth and matter partitioning. Front. Plant Sci. 2018, 9, 56. [Google Scholar] [CrossRef]
- Virdi, K.S.; Sreekanta, S.; Dobbels, A.; Haaning, A.; Jarquin, D.; Stupar, R.M.; Lorenz, A.J.; Muehlbauer, G.J. Branch angle and leaflet shape are associated with canopy coverage in soybean. Plant Genome 2023, 16, e20304. [Google Scholar] [CrossRef]
- Bullock, D.; Khan, S.; Rayburn, A. Soybean yield response to narrow rows is largely due to enhanced early growth. Crop Sci. 1998, 38, 1011–1016. [Google Scholar] [CrossRef]
- Hatfield, J.L. Radiation use efficiency: Evaluation of cropping and management systems. Agron. J. 2014, 106, 1820–1827. [Google Scholar] [CrossRef]
- Gajić, B.; Kresović, B.; Tapanarova, A.; Životić, L.; Todorović, M. Effect of irrigation regime on yield, harvest index and water productivity of soybean grown under different precipitation conditions in a temperate environment. Agric. Water Manag. 2018, 210, 224–231. [Google Scholar] [CrossRef]
- Diondra, W.; Ivey, S.; Washington, E.; Woods, S.; Walker, J.; Krueger, N.; Sahnawaz, M.; Kassem, M.A. Is there a correlation between plant height and yield in soybean? Rev. Biol. Biotechnol. 2008, 7, 70–76. [Google Scholar]
- Panday, U.S.; Shrestha, N.; Maharjan, S.; Pratihast, A.K.; Shahnawaz; Shrestha, K.L.; Aryal, J. Correlating the plant height of wheat with above-ground biomass and crop yield using drone imagery and crop surface model, a case study from Nepal. Drones 2020, 4, 28. [Google Scholar] [CrossRef]
- Ustun, A.; Allen, F.L.; English, B.C. Genetic progress in soybean of the U.S. Midsouth. Crop Sci. 2001, 41, 993–998. [Google Scholar] [CrossRef]
- Holman, F.H.; Riche, A.B.; Michalski, A.; Castle, M.; Wooster, M.J.; Hawkesford, M.J. High-throughput field phenotyping of wheat plant height and growth rate in field plot trials using UAV based Remote Sensing. Remote Sens. 2016, 8, 1031. [Google Scholar] [CrossRef]
- Hassan, M.A.; Yang, M.; Fu, L.; Rasheed, A.; Zheng, B.; Xia, X.; Xiao, Y.; He, Z. Accuracy assessment of plant height using an unmanned aerial vehicle for quantitative genomic analysis in bread wheat. Plant Methods 2019, 15, 37. [Google Scholar] [CrossRef]
- Che, Y.; Wang, Q.; Xie, Z.; Zhou, L.; Li, S.; Hui, F.; Wang, X.; Li, B.; Ma, Y. Estimation of maize plant height and leaf area index dynamics using an unmanned aerial vehicle with oblique and nadir photography. Ann. Bot. 2020, 126, 765–773. [Google Scholar] [CrossRef]
- Singh, A.; Ganapathysubramanian, B.; Singh, A.K.; Sarkar, S. Machine learning for high-throughput stress phenotyping in plants. Trends Plant Sci. 2016, 21, 110–124. [Google Scholar] [CrossRef]
- Abebe, A.M.; Kim, Y.; Kim, J.; Kim, S.L.; Baek, J. Image-based high-throughput phenotyping in horticultural crops. Plants 2023, 12, 2061. [Google Scholar] [CrossRef] [PubMed]
- Shi, J.; Yang, K.; Yuan, N.; Li, Y.; Ma, L.; Liu, Y.; Fang, S.; Peng, Y.; Zhu, R.; Wu, X.; et al. UAV-based rice aboveground biomass estimation using a random forest model with multi-organ feature selection. Eur. J. Agron. 2025, 164, 127529. [Google Scholar] [CrossRef]
- Zhou, C.; Ye, H.; Xu, Z.; Hu, J.; Shi, X.; Hua, S.; Yue, J.; Yang, G. Estimating maize-leaf coverage in field conditions by applying a machine learning algorithm to UAV remote sensing images. Appl. Sci. 2019, 9, 2389. [Google Scholar] [CrossRef]
- Shah, S.H.; Angel, Y.; Houborg, R.; Ali, S.; McCabe, M.F. A random forest machine learning approach for the retrieval of leaf chlorophyll content in wheat. Remote Sens. 2019, 11, 920. [Google Scholar] [CrossRef]
- Jiang, Q.; Fang, S.; Peng, Y.; Gong, Y.; Zhu, R.; Wu, X.; Ma, Y.; Duan, B.; Liu, J. UAV-based biomass estimation for rice-combining spectral, tin-based structural and meteorological features. Remote Sens. 2018, 11, 890. [Google Scholar] [CrossRef]
- Guo, Y.; Xiao, Y.; Hao, F.; Zhang, X.; Chen, J.; De Beurs, K.; He, Y.; Fu, Y.H. Comparison of different machine learning algorithms for predicting maize grain yield using UAV-based hyperspectral images. Int. J. Appl. Earth Obs. Geoinf. 2023, 124, 103528. [Google Scholar] [CrossRef]
- Herrero-Huerta, M.; Rodriguez-Gonzalvez, P.; Rainey, K.M. Yield prediction by machine learning from UAS-based multi-sensor data fusion in soybean. Plant Methods 2020, 16, 78. [Google Scholar] [CrossRef]
- Bai, G.; Koehler-Cole, K.; Scoby, D.; Thapa, V.R.; Basche, A.; Ge, Y. Enhancing estimation of cover crop biomass using field-based high-throughput phenotyping and machine learning models. Front. Plant Sci. 2024, 14, 1277672. [Google Scholar] [CrossRef]
- Hansen, P.M.; Schjoerring, J.K. Reflectance measurement of canopy biomass and nitrogen status in wheat crops using normalized difference vegetation indices and partial least squares regression. Remote Sens. Environ. 2003, 86, 542–553. [Google Scholar] [CrossRef]
- Li, X.; Zhang, Y.; Bao, Y.; Luo, J.; Jin, X.; Xu, X.; Song, X.; Yang, G. Exploring the best hyperspectral features for LAI estimation using partial least squares regression. Remote Sens. 2014, 6, 6221–6241. [Google Scholar] [CrossRef]
- Chen, X.; Li, F.; Shi, B.; Chang, Q. Estimation of winter wheat plant nitrogen concentration from UAV hyperspectral remote sensing combined with machine learning methods. Remote Sens. 2022, 15, 2831. [Google Scholar] [CrossRef]
- Christenson, B.S.; Schapaugh, W.T.; An, N.; Price, K.P.; Prasad, V.; Fritz, A.K. Predicting soybean relative maturity and seed yield using canopy reflectance. Crop Sci. 2016, 56, 625–643. [Google Scholar] [CrossRef]
- Herrmann, I.; Bdolach, E.; Montekyo, Y.; Rachmilevitch, S.; Townsend, P.A.; Karnieli, A. Assessment of maize yield and phenology by drone-mounted superspectral camera. Precis. Agric. 2020, 21, 51–76. [Google Scholar] [CrossRef]
- Barmeier, G.; Hofer, K.; Schmidhalter, U. Mid-season prediction of grain yield and protein content of spring barley cultivars using high-throughput spectral sensing. Eur. J. Agron. 2017, 90, 108–116. [Google Scholar] [CrossRef]
- Akyüz, F.A.; Ransom, J.K. Growing degree day calculation method comparison between two methods in the northern edge of the US corn belt. J. Serv. Climatol. 2015, 1–9. Available online: https://stateclimate.org/pdfs/journal-articles/2015_Adnan_et_al.pdf (accessed on 10 October 2023). [CrossRef]
- Ranđelović, P.; Đorđević, V.; Milić, S.; Petrović, K.; Miladinović, J.; Đukić, V. Prediction of soybean plant density using a machine learning model and vegetation indices extracted from RGB images taken with a UAV. Agronomy 2020, 10, 1108. [Google Scholar] [CrossRef]
- Ranđelović, P.; Đordević, V.; Miladinović, J.; Prodanović, S.; Ćeran, M.; Vollmann, J. High-throughput phenotyping for non-destructive estimation of soybean fresh biomass using a machine learning model and temporal UAV data. Plant Methods 2023, 19, 89. [Google Scholar] [CrossRef]
- Kuhn, M. Caret: Classification and Regression Training. R Package 2017, (Version 6.0-76.). Available online: https://search.r-project.org/CRAN/refmans/caret/html/00Index.html (accessed on 10 October 2023).
- Wei, T.; Simko, V.; Levy, M.; Xie, Y.; Jin, Y.; Zemla, J.; Freidank, M.; Cai, J.; Protivinsky, T. Corrplot: Visualization of a Correlation Matrix. R Package 2013, (Version 0.73). Available online: https://cran.r-project.org/web/packages/corrplot/index.html (accessed on 10 October 2023).
- Archer, E. rfPermute: Estimate Permutation p-Values for Random Forest Importance Metrics. R Package 2022, (Version 2(5):1). Available online: https://cran.r-project.org/web/packages/rfPermute/index.html (accessed on 10 October 2023).
- Friedman, J.H. Greedy function approximation: A gradient boosting machine. Ann. Stat. 2001, 29, 1189–1232. [Google Scholar] [CrossRef]
- Goldstein, A.; Kapelner, A.; Bleich, J.; Pitkin, E. Peeking inside the black box: Visualizing statistical learning with plots of individual conditional expectation. J. Comput. Graph. Stat. 2015, 24, 44–65. [Google Scholar] [CrossRef]
- Molnar, C.; Casalicchio, G.; Bischl, B. iml: An R package for interpretable machine learning. J. Open Source Softw. 2018, 3, 786. [Google Scholar] [CrossRef]
- Maimaitijiang, M.; Sagan, V.; Sidike, P.; Hartling, S.; Esposito, F.; Fritschi, F.B. Soybean yield prediction from UAV using multimodal data fusion and deep learning. Remote Sens. Environ. 2020, 237, 111599. [Google Scholar] [CrossRef]
- Zhou, J.; Zhou, J.; Ye, H.; Ali, M.L.; Chen, P.; Nguyen, H.T. Yield estimation of soybean breeding lines under drought stress using unmanned aerial vehicle-based imagery and convolutional neural network. Biosyst. Eng. 2021, 204, 90–103. [Google Scholar] [CrossRef]
- Vogel, J.T.; Liu, W.; Olhoft, P.; Crafts-Brandner, S.J.; Pennycooke, J.C.; Christiansen, N. Soybean yield formation physiology-A foundation for precision breeding based improvement. Front. Plant Sci. 2021, 12, 719706. [Google Scholar] [CrossRef] [PubMed]
- Gano, B.; Bhadra, S.; Vilbig, J.M.; Ahmed, N.; Sagan, V.; Shakoor, N. Drone-based imaging sensors, techniques, and applications in plant phenotyping for crop breeding: A comprehensive review. Plant Phenome J. 2024, 7, e20100. [Google Scholar] [CrossRef]
- Sukhova, E.; Zolin, Y.; Grebneva, K.; Berezina, E.; Bondarev, O.; Kior, A.; Popova, A.; Ratnitsyna, D.; Yudina, L.; Sukhov, V. Development of analytical model to describe reflectance spectra in leaves with palisade and spongy mesophyll. Plants 2024, 13, 3258. [Google Scholar] [CrossRef]
- Tomeo, N.J.; Rosenthal, D.M. Variable mesophyll conductance among soybean cultivars sets a tradeoff between photosynthesis and water-use-efficiency. Plant Physiol. 2017, 174, 241–257. [Google Scholar] [CrossRef]
- Gianquinto, G.; Orsini, F.; Fecondini, M.; Mezzetti, M.; Sambo, P.; Bona, S. A methodological approach for defining spectral indices for assessing tomato nitrogen status and yield. Eur. J. Agron. 2011, 35, 135–143. [Google Scholar] [CrossRef]
- Gu, Y.R.; Ibitoye, R.G.; He, J.J.; Gao, F.; Zhou, X.B. Photosynthetic performance and yield of intercropped maize and soybean are directly opposite under different intercropping ratios and maize planting densities interactions. J. Sci. Food Agric. 2025, 105, 7440–7452. [Google Scholar] [CrossRef] [PubMed]
- Miller, J.J.; Schepers, J.S.; Shapiro, C.A.; Arneson, N.J.; Eskridge, K.M.; Oliveira, M.C.; Giesler, L.J. Characterizing soybean vigor and productivity using multiple crop canopy sensor readings. Field Crops Res. 2018, 216, 22–31. [Google Scholar] [CrossRef]
- Zhang, F.; Zhou, G. Estimation of vegetation water content using hyperspectral vegetation indices: A comparison of crop water indicators in response to water stress treatments for summer maize. BMC Ecol. 2019, 19, 18. [Google Scholar] [CrossRef]
- Guanzon, I.M.; Rivera, K.J.S. Enhancing biomass partitioning and yield traits in soybean (Glycine max L.) through Bradyrhizobium sp. and molybdenum fertilization. Discov. Plants 2025, 2, 305. [Google Scholar] [CrossRef]
- Goel, N.S.; Qin, W. Influences of canopy architecture on relationships between various vegetation indices and LAI and Fpar: A computer simulation. Remote Sens. Rev. 1994, 10, 309–347. [Google Scholar] [CrossRef]
- Müller, M.; Rakocevic, M.; Caverzan, A.; Chavarria, G. Grain yield differences of soybean cultivars due to solar radiation interception. Am. J. Plant Sci. 2017, 8, 2795–2810. [Google Scholar] [CrossRef]
- Shammi, S.A.; Huang, Y.; Feng, G.; Tewolde, H.; Zhang, X.; Jenkins, J.; Shankle, M. Application of UAV multispectral imaging to monitor soybean growth with yield prediction through machine learning. Agronomy 2024, 14, 672. [Google Scholar] [CrossRef]
- Bai, D.; Li, D.; Zhao, C.; Wang, Z.; Shao, M.; Guo, B.; Liu, Y.; Wang, Q.; Li, J.; Guo, S.; et al. Estimation of soybean yield parameters under lodging conditions using RGB information from unmanned aerial vehicles. Front. Plant Sci. 2022, 13, 1012293. [Google Scholar] [CrossRef] [PubMed]
- Zhou, X.; Zheng, H.B.; Xu, X.Q.; He, J.Y.; Ge, X.K.; Yao, X.; Cheng, T.; Zhu, Y.; Cao, W.X.; Tian, Y.C. Predicting grain yield in rice using multi-temporal vegetation indices from UAV-based multispectral and digital imagery. ISPRS J. Photogramm. Remote Sens. 2017, 130, 246–255. [Google Scholar] [CrossRef]
- Karunathilake, E.M.B.M.; Thai, T.T.; Mansoor, S.; Le, A.T.; Baloch, F.S.; Chung, Y.S.; Kim, D.W. The use of RGB vegetation indices to predict the buckwheat yield at the flowering stage. J. Crop Sci. Biotechnol. 2025, 28, 379–389. [Google Scholar] [CrossRef]
- Gao, F.; Anderson, M.; Daughtry, C.; Johnson, D. Assessing the variability of corn and soybean yields in central Iowa using high spatiotemporal resolution multi-satellite imagery. Remote Sens. 2018, 10, 1489. [Google Scholar] [CrossRef]
- Joshi, D.R.; Clay, S.A.; Sharma, P.; Rekabdarkolaee, H.M.; Kharel, T.; Rizzo, D.M.; Thapa, R.; Clay, D.E. Artificial intelligence and satellite-based remote sensing can be used to predict soybean (Glycine Max) yield. Agron. J. 2023, 116, 917–930. [Google Scholar] [CrossRef]
- Deng, L.; Li, Y.; Liu, X.; Zhang, Z.; Mu, J.; Jia, S.; Yan, Y.; Zhang, W. Sorghum yield prediction using UAV multispectral imaging and stacking ensemble learning in arid regions. Front. Plant Sci. 2025, 16, 1636015. [Google Scholar] [CrossRef]
- Wahab, I.; Hall, O.; Jirström, M. Remote sensing of yields: Application of UAV imagery derived NDVI for estimating maize vigor and yields in complex farming systems in Sub-Saharan Africa. Drones 2018, 2, 28. [Google Scholar] [CrossRef]
- El-Hendawy, S.; Alotaibi, M.; Al-Suhaibani, N.; Al-Gaadi, K.; Hassan, W.; Dewir, Y.H.; Emam, M.A.E.-G.; Elsayed, S.; Schmidhalter, U. Comparative performance of spectral reflectance indices and multivariate modeling for assessing agronomic parameters in advanced spring wheat lines under two contrasting irrigation regimes. Front. Plant Sci. 2019, 10, 1537. [Google Scholar] [CrossRef] [PubMed]





| Model | Predictors | R2 | RMSE (t/ha) | CI 95% (RMSE) | MAE (t/ha) |
|---|---|---|---|---|---|
| RF | PD, Vis, and CC from 12 time points; CCmax; PH and BM from 8 time points | 0.85 | 0.49 | 0.47–0.52 | 0.40 |
| PLSR | PD, Vis, and CC from 12 time points; CCmax; PH and BM from 8 time points | 0.85 | 0.50 | 0.47–0.52 | 0.40 |
| RF | PD, LAI, NLI, NDRE, TGI, and CC from 12 time points; CCmax; PH and BM from 8 time points | 0.85 | 0.50 | 0.47–0.53 | 0.38 |
| PLSR | PD, LAI, NLI, NDRE, TGI, and CC from 12 time points; CCmax; PH and BM from 8 time points | 0.82 | 0.54 | 0.49–0.57 | 0.42 |
Disclaimer/Publisher’s Note: The statements, opinions and data contained in all publications are solely those of the individual author(s) and contributor(s) and not of MDPI and/or the editor(s). MDPI and/or the editor(s) disclaim responsibility for any injury to people or property resulting from any ideas, methods, instructions or products referred to in the content. |
© 2025 by the authors. Licensee MDPI, Basel, Switzerland. This article is an open access article distributed under the terms and conditions of the Creative Commons Attribution (CC BY) license.
Share and Cite
Ranđelović, P.; Đorđević, V.; Miladinović, J.; Bukonja, S.; Ćeran, M.; Đukić, V.; Vasiljević, M. Soybean Yield Prediction with High-Throughput Phenotyping Data and Machine Learning. Agriculture 2026, 16, 22. https://doi.org/10.3390/agriculture16010022
Ranđelović P, Đorđević V, Miladinović J, Bukonja S, Ćeran M, Đukić V, Vasiljević M. Soybean Yield Prediction with High-Throughput Phenotyping Data and Machine Learning. Agriculture. 2026; 16(1):22. https://doi.org/10.3390/agriculture16010022
Chicago/Turabian StyleRanđelović, Predrag, Vuk Đorđević, Jegor Miladinović, Simona Bukonja, Marina Ćeran, Vojin Đukić, and Marjana Vasiljević. 2026. "Soybean Yield Prediction with High-Throughput Phenotyping Data and Machine Learning" Agriculture 16, no. 1: 22. https://doi.org/10.3390/agriculture16010022
APA StyleRanđelović, P., Đorđević, V., Miladinović, J., Bukonja, S., Ćeran, M., Đukić, V., & Vasiljević, M. (2026). Soybean Yield Prediction with High-Throughput Phenotyping Data and Machine Learning. Agriculture, 16(1), 22. https://doi.org/10.3390/agriculture16010022

