Multi-Cooperative Agricultural Machinery Scheduling with Continuous Workload Allocation: A Hybrid PSO Approach with Sparsity Repair
Abstract
1. Introduction
2. Materials and Methods
2.1. Problem Description
2.2. Problem Assumptions
- (1)
- Tractor homogeneity. All tractors across cooperatives are assumed to have identical specifications, including operation efficiency w, transfer speed v, and unit operation cost ϕ. This reflects the practical tendency of cooperatives to procure standardized equipment to simplify maintenance and cost accounting. Heterogeneity in fleet composition is left for future model extensions.
- (2)
- Deterministic parameters and complete service. All problem parameters (farmland areas, time windows, operation efficiency, and cost coefficients) are deterministic and known a priori. Each farmland must be fully processed within the planning horizon; partial service is not permitted. Consequently, the total operational workload is fixed across all feasible schedules. Stochastic factors such as weather disruptions or equipment breakdowns are not considered in this static planning phase.
- (3)
- Geographic distance calculation. Spatial distances between locations are computed using the Haversine formula based on GPS coordinates, approximating the Earth’s spherical geometry to ensure routing accuracy.
- (4)
- Closed-loop depot-to-depot routing. A depot-to-depot policy is enforced: each tractor must depart from its own home cooperative and return to the same location after completing its assigned tasks.
- (5)
- Soft time-window structure. Each farmland i is associated with a soft time window , representing the agronomically optimal operation period. Service may start before or finish after , incurring linear waiting costs or delay penalties, respectively. This soft constraint structure allows the optimization model to trade off timeliness against routing efficiency when necessary.
- (6)
- Non-preemptive sequential execution. For each tractor, operations at assigned farmlands are performed sequentially without preemption. Once a tractor begins working in a farmland, it must complete its assigned workload before transferring to the next location. While the operations of an individual tractor are sequential, multiple tractors may process the same farmland simultaneously under collaborative operation.
- (7)
- Implicit setup times. Equipment preparation and field setup times are not modeled explicitly as separate decision variables; instead, they are incorporated into the average operation efficiency parameter.
- (8)
- Single-horizon planning. The planning horizon is assumed to be short enough that tractor availability is not constrained by daily working-hour regulations or mandatory rest periods. Driver work-hour limits and multi-day scheduling are therefore not explicitly modeled and are left for future extensions of the framework.
2.3. Notations and Parameters
2.4. Mathematical Formulation
- (1)
- Transfer cost
- (2)
- Operation cost
- (3)
- Waiting cost (Farmland-level)
- (4)
- Delay cost (Farmland-level)
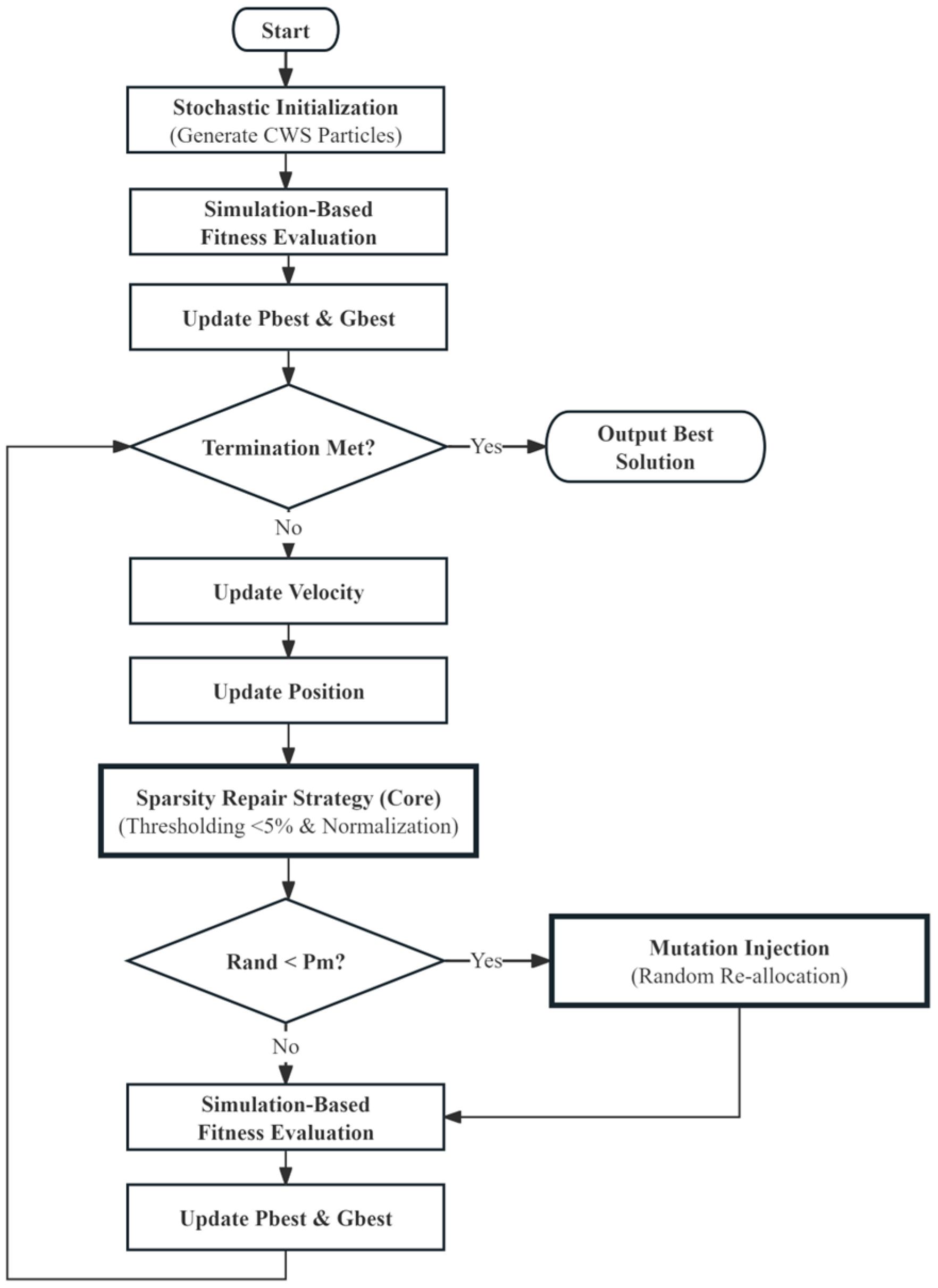
2.5. A Hybrid Particle Swarm Optimization with Sparsity Repair (HPSO-SR)
2.5.1. Overall Framework
2.5.2. Solution Encoding and Fitness Evaluation
2.5.3. Heuristic-Based Swarm Initialization
- (1)
- Demand estimation. For each farmland i, the minimum number of tractors required is estimated based on its area and the duration of its time window , as defined in Equation (14):This provides a lower bound on the machinery resources required to feasibly complete the task within the soft time window of farmland i.
- (2)
- Proximity-based selection. To reduce potential transfer costs while maintaining initial diversity, a candidate pool of size is first identified from the cooperatives geographically closest to farmland i according to the distance matrix. From this extended pool, a set of tractors (where ) is randomly selected to form the collaborative team for farmland i. This stochastic inclusion strategy prevents the swarm from becoming trapped in local optima dominated by pure proximity, ensuring a broader exploration of potential collaborative combinations.
- (3)
- Workload allocation. Two allocation strategies are used. For the heuristic baseline particle, the required area is evenly divided among the candidate tractors, reflecting typical manual scheduling practice. For the stochastic particles, the workload is partitioned into continuous shares using a random Dirichlet-like allocation. This ensures that all initial solutions satisfy the workload-completion requirement in Constraint 1 while exploring diverse distribution patterns.
- (4)
- Swarm generation. These steps are combined to construct the initial swarm. The deterministic heuristic schedule (even split) is injected as the first particle to guide the search. The remaining particles are generated as randomized variants around this heuristic by perturbing the workload shares. This strategy preserves a meaningful expert-like structure while providing sufficient diversity to explore the joint space of tractor assignment and continuous workload allocation.
2.5.4. Evolutionary Mechanisms
- (1)
- Velocity and position update. The trajectory of each particle is governed by standard PSO equations with a dynamic inertia weight, as given in Equation (15):where the inertia weight decreases linearly from 0.9 to 0.4, and the acceleration coefficients and are both set to 1.5. This mechanism enables the algorithm to transition from global exploration to local exploitation.
- (2)
- Sparsity Repair strategy. Standard CWS solutions generated by velocity updates often suffer from fragmentation, where tractors are assigned negligible workloads (e.g., 0.01 hm2) and thereby incur uneconomical transfer costs. To address this, a Sparsity Repair operator is applied after every position update:
- Thresholding: For each farmland i, any assigned workload falling below a sparsity threshold (set to 5% of the total area ) is forced to zero.
- Normalization: After pruning, the remaining workloads are renormalized so that the row-sum condition in Constraint (6) is satisfied.
- (3)
- Mutation Injection. To mitigate the tendency of PSO to become trapped in local optima, a Mutation Injection mechanism is incorporated. At each iteration, a subset of particles is selected with mutation probability . For each selected particle, one of the following three problem-specific mutation operators is applied with equal probability:
- Joint assignment-and-workload mutation: The set of tractors assigned to farmland i is re-selected from nearby cooperatives, and the total area is repartitioned among the new tractors. This operator simultaneously perturbs the collaborative team and the associated workload distribution.
- Assignment-only mutation: The set of tractors serving farmland i is changed, but the existing workload profile is preserved and mapped to the new tractors. This explores alternative combinations without altering the workload distribution ratios.
- Workload-share mutation: The current set of tractors assigned to farmland i is retained, but their workload shares are perturbed via random rescaling. This operator focuses solely on optimizing the continuous allocation ratios among the currently assigned tractors.
3. Results and Discussion
3.1. Experimental Setup
- (1)
- Genetic Algorithm with Collaborative Workload Sharing (GA-CWS): An evolutionary approach utilizing the proposed continuous encoding and crossover operators. It serves as the baseline intelligent algorithm to verify the basic effectiveness of the continuous collaborative model.
- (2)
- Simulated Annealing with Collaborative Workload Sharing (SA-CWS): A trajectory-based method adapted for the continuous solution space. It serves as a convergence benchmark to test the potential depth of the solution space without population diversity.
- (3)
- Hybrid Particle Swarm Optimization with Sparsity Repair (HPSO-SR): The proposed method. While it shares the underlying CWS model with GA-CWS and SA-CWS, it additionally integrates a Sparsity Repair (SR) strategy to counter the fragmentation tendency of continuous swarms and enforce operationally efficient sparse solutions.
- (1)
- Unified Decoding: All algorithms utilized the same simulation-based decoding function to evaluate objective costs.
- (2)
- Equivalent Computational Budget: The maximum number of function evaluations was fixed at 25,000 for all metaheuristics (population size 50 × 500 generations for GA/PSO, and 25,000 iterations for SA).
- (3)
- Statistical Validation: Each algorithm was executed 20 independent times with different random seeds to account for stochasticity and evaluate algorithmic stability.
3.2. Statistical Performance and Convergence
3.3. Mechanism Analysis: Cost Breakdown
3.4. Spatiotemporal Visualization
3.5. Mechanism Ablation Study
3.6. Sensitivity and Robustness Analysis
3.7. Generalizability and Scalability Analysis
4. Conclusions
Supplementary Materials
Author Contributions
Funding
Institutional Review Board Statement
Data Availability Statement
Conflicts of Interest
Appendix A. Notations
| Symbol | Description | Unit/Type |
|---|---|---|
| i, j | Indices for locations, where i, j{1, 2, …, M+N} | Index |
| m | Index for cooperatives (depots), m{1, 2, …, M} | Index |
| M+1, …, M+N | Indices for farmland locations | Index set |
| N | Total number of farmlands requiring service | Count |
| M | Total number of cooperatives | Count |
| k | Index for tractors, k{1, 2, …, K} | Index |
| K | Total number of tractors, where | Count |
| Km | Number of tractors owned by cooperative m | Count |
| Symbol | Description | Unit/Type |
|---|---|---|
| Ai | Required plowing area at farmland i, i{M + 1, …, M + N} | hm2 |
| ETi | Earliest acceptable start time for farmland i | h |
| LTi | Latest acceptable completion time for farmland i | h |
| dij | Distance between locations i and j (computed by Haversine formula using GPS coordinates) | km |
| w | Operation efficiency of each tractor | hm2/h |
| v | Transfer speed of tractors | km/h |
| ρ | Transfer cost coefficient | CNY/km |
| ϕ | Operation cost coefficient | CNY/hm2 |
| α | Waiting cost rate for early arrival | CNY/h |
| β | Delay penalty cost rate for late completion | CNY/h |
| c(k) | Home cooperative index of tractor k, c(k){1, …, M} | Index |
| Symbol | Description | Unit/Type |
|---|---|---|
| xijk | Binary variable, equals 1 if tractor k travels from location i to location j, 0 otherwise | {0,1} |
| yik | Binary variable, equals 1 if tractor k performs plowing at farmland i, 0 otherwise | {0,1} |
| sik | Continuous variable; plowing area completed by tractor k at farmland i | |
| STik | Start time of tractor k at farmland i | h |
| FTik | Completion time of tractor k at farmland i | h |
| STi | Earliest start time among all tractors serving farmland i | h |
| FTi | Latest completion time among all tractors serving farmland i | h |
References
- Sahoo, P.K.; Kushwaha, D.K.; Nrusingh Charan Pradhan, Y.; Mani, I. Robotics application in agriculture. In Proceedings of the 55th Annual Convention of Indian Society of Agricultural Engineers and International Symposium, Patna, India, 23–25 November 2021; pp. 60–76. [Google Scholar]
- Pradhan, N.C.; Sahoo, P.K.; Kushwaha, D.K.; Singh, A.K.; Patel, R.; Tiwari, P.S. ANN-PID based automatic braking control system for small agricultural tractors. J. Field Robot. 2024, 41, 2805–2831. [Google Scholar] [CrossRef]
- Aruna, T.N.; Sahoo, P.K.; Kushwaha, D.K.; Singh, S.; Mani, I. Static and dynamic cutting forces in coriander crop harvesting: Engineering insights for harvester optimization. Smart Agric. Technol. 2025, 10, 100772. [Google Scholar] [CrossRef]
- Pradhan, N.C.; Sahoo, P.K.; Kushwaha, D.K.; Tiwari, P.S.; Singh, A.K. A finite element modeling-based approach to predict vibrations transmitted through different body segments of the operator within the workspace of a small tractor. J. Field Robot. 2023, 40, 1543–1561. [Google Scholar] [CrossRef]
- Vazquez, D.A.Z.; Fan, N.; Teegerstrom, T.; Seavert, C.; Summers, H.M.; Sproul, E.; Quinn, J.C. Optimal production planning and machinery scheduling for semi-arid farms. Comput. Electron. Agric. 2021, 187, 106288. [Google Scholar] [CrossRef]
- Ma, L.; Xin, M.; Wang, Y.J.; Zhang, Y. Dynamic Scheduling Strategy for Shared Agricultural Machinery for On-demand Farming Services. Mathematics 2022, 10, 3933. [Google Scholar] [CrossRef]
- Hou, J.; Zhang, J.; Wu, W.; Jin, T.; Zhou, K. Research on Agricultural Machinery Rental Optimization Based on the Dynamic Artificial Bee-ant Colony Algorithm. Algorithms 2022, 15, 88. [Google Scholar] [CrossRef]
- Wang, Y.J.; Huang, G.Q. A two-step framework for dispatching shared agricultural machinery with time windows. Comput. Electron. Agric. 2022, 192, 106607. [Google Scholar] [CrossRef]
- He, P.; Li, J.; Wang, X. Wheat Harvest Schedule Model for Agricultural Machinery Cooperatives Considering Fragmental Farmlands. Comput. Electron. Agric. 2018, 145, 226–234. [Google Scholar] [CrossRef]
- Hu, Y.; Liu, Y.; Wang, Z.; Wen, J.; Li, J.; Lu, J. A Two-stage Dynamic Capacity Planning Approach for Agricultural Machinery Maintenance Service with Demand Uncertainty. Biosyst. Eng. 2020, 190, 201–217. [Google Scholar] [CrossRef]
- Pan, Y.; He, X.; Li, N.; Miao, Z. A Two-stage Evolutionary Algorithm with Restart Scheme for an Integrated Robot-task-scheduling and Vehicle-dispatch-scheduling Problem. Expert Syst. Appl. 2026, 298, 129598. [Google Scholar] [CrossRef]
- Rahimi, L.; Gandomi, A.H.; Deb, K.; Chen, F.; Nikoo, M.R. Scheduling By NSGA-II: Review and Bibliometric Analysis. Processes 2022, 10, 98. [Google Scholar] [CrossRef]
- Verma, S.; Pant, M.; Snasel, V. A Comprehensive Review on NSGA-II for Multi-Objective Combinatorial Optimization Problems. IEEE Access 2021, 9, 57757–57791. [Google Scholar] [CrossRef]
- Utamima, A.; Reiners, T.; Ansaripoor, A.H. Optimisation of Agricultural Routing Planning in Field Logistics with Evolutionary Hybrid Neighbourhood Search. Biosyst. Eng. 2019, 184, 166–180. [Google Scholar] [CrossRef]
- Zhang, Q.K.; Cao, G.Q.; Zhang, J.J.; Huang, Y.X.; Chen, C.; Zhang, M. Simulated Annealing Genetic Algorithm-based Harvester Operation Scheduling Model. INMATEH-Agric. Eng. 2021, 63, 249–260. [Google Scholar] [CrossRef]
- Utamima, A.; Reiners, T. Navigating Route Planning for Multiple Vehicles in Multifield Agriculture with a Fast Hybrid Algorithm. Comput. Electron. Agric. 2023, 212, 108021. [Google Scholar] [CrossRef]
- Poy, Y.-L.; Loke, Z.-Y.; Darmaraju, S.; Goh, C.-H.; Kwan, B.-H.; Liu, H.; Ng, D.W.K. Enhanced Particle Swarm Optimisation for Multi-Robot Path Planning with Bezier Curve Smoothing. Robotics 2024, 13, 141. [Google Scholar] [CrossRef]
- Yuan, Y.; Yang, P.; Jiang, H.; Shi, T. A Multi-Robot Task Allocation Method Based on the Synergy of the K-Means++ Algorithm and the Particle Swarm Algorithm. Biomimetics 2024, 9, 694. [Google Scholar] [CrossRef]
- Liu, H.; Zhang, L.; Zhao, B.; Tang, J.; Wang, F.; Wang, S. Research on Agricultural Machine Scheduling in Hilly Areas Based on Improved Non-Dominated Sorting Genetic Algorithm-III. IEEE Access 2024, 12, 32584–32596. [Google Scholar] [CrossRef]
- Li, S.; Zhang, M.; Wang, N.; Cao, R.; Zhang, Z.; Ji, Y.; Wang, H. Intelligent scheduling method for multi-machine cooperative operation based on NSGA-III and improved ant colony algorithm. Comput. Electron. Agric. 2023, 204, 107532. [Google Scholar] [CrossRef]
- Chen, C.; Li, Y.; Cao, G.; Zhang, J. Research on Dynamic Scheduling Model of Plant Protection Uav Based on Levy Simulated Annealing Algorithm. Sustainability 2023, 15, 1772. [Google Scholar] [CrossRef]
- Liu, Y.; Zhang, P.; Ru, Y.; Wu, D.; Wang, S.; Yin, N.; Liu, Z. A Scheduling Route Planning Algorithm Based on the Dynamic Genetic Algorithm with Ant Colony Binary Iterative Optimization for Unmanned Aerial Vehicle Spraying in Multiple Tea Fields. Front. Plant Sci. 2022, 13, 998962. [Google Scholar] [CrossRef] [PubMed]
- Guo, Y.; Zhang, F.; Chang, S.; Li, Z.; Li, Z. Research on a Multiobjective Cooperative Operation Scheduling Method for Agricultural Machinery Across Regions with Time Windows. Comput. Electron. Agric. 2024, 224, 109121. [Google Scholar] [CrossRef]
- Wang, N.; Li, S.; Xiao, J.; Wang, T.; Han, Y.; Wang, H.; Li, H. A Collaborative Scheduling and Planning Method for Multiple Machines in Harvesting and Transportation Operations-part I: Harvester Task Allocation and Sequence Optimization. Comput. Electron. Agric. 2025, 232, 110060. [Google Scholar] [CrossRef]
- Wang, N.; Li, S.; Xiao, J.; Wang, T.; Han, Y.; Wang, H.; Li, H. A Collaborative Scheduling and Planning Method for Multiple Machines in Harvesting and Transportation Operations-part II: Scheduling and Planning of Harvesters and Grain Trucks. Comput. Electron. Agric. 2025, 235, 110344. [Google Scholar] [CrossRef]
- Yang, T.; Du, X.; Zhang, B.; Wang, X.; Zhang, Z.; Wu, C. Coverage Path Planning Based on Region Segmentation and Path Orientation Optimization. Agriculture 2025, 15, 1479. [Google Scholar] [CrossRef]
- Huang, H.; Cuan, X.; Chen, Z.; Zhang, L.; Chen, H. A multiregional agricultural machinery scheduling method based on hybrid particle swarm optimization algorithm. Agriculture 2023, 13, 1042. [Google Scholar] [CrossRef]
- Worasan, K.; Sethanan, K.; Pitakaso, R.; Moonsri, K.; Nitisiri, K. Hybrid Particle Swarm Optimization and Neighborhood Strategy Search for Scheduling Machines and Equipment and Routing of Tractors in Sugarcane Field Preparation. Comput. Electron. Agric. 2020, 178, 105733. [Google Scholar] [CrossRef]
- Pan, W.; Wang, J.; Yang, W. A Cooperative Scheduling Based on Deep Reinforcement Learning for Multi-Agricultural Machines in Emergencies. Agriculture 2024, 14, 772. [Google Scholar] [CrossRef]
- Jia, L.; Zhang, Q.; Liu, S.; Kong, B.; Liu, Y. Multi-Station Agricultural Machinery Scheduling Based on Spatiotemporal Clustering and Learnable Multi-Objective Evolutionary Algorithm. AgriEngineering 2025, 7, 197. [Google Scholar] [CrossRef]





| Farmland | Tractor 1 | Tractor 2 | Tractor K | Sum | |
|---|---|---|---|---|---|
| Area 1 | A1 | ||||
| Area 2 | A2 | ||||
| Area N | AN |
| Algorithm | Best Objective Cost (CNY) | Worst Objective Cost (CNY) | Mean Objective Cost (CNY) | Std. Deviation (CNY) |
|---|---|---|---|---|
| GA-CWS | 8211.49 | 14,015.32 | 11,107.77 | 1773.49 |
| SA-CWS | 5145.89 | 8479.52 | 7370.99 | 1102.01 |
| HPSO-SR | 2099.30 | 6556.76 | 4077.74 | 1132.43 |
| Cost Component (CNY) | Heuristic | GA-CWS | SA-CWS | HPSO-SR |
|---|---|---|---|---|
| Transfer Cost | 1666.98 | 1972.91 | 1916.99 | 2041.51 |
| Operation Cost | 872,462.00 | 872,462.00 | 872,462.00 | 872,462.00 |
| Waiting Cost | 0.00 | 0.00 | 0.00 | 0.00 |
| Delay Cost | 108,259.99 | 6238.58 | 3228.90 | 57.79 |
| Objective Cost | 109,926.97 | 8211.49 | 5145.89 | 2099.30 |
| Improvement vs. Heuristic | — | 92.53% | 95.32% | 98.09% |
| Improvement vs. GA-CWS | — | — | 37.33% | 74.43% |
| Improvement vs. SA-CWS | — | — | — | 59.20% |
| Variant | Mean Cost (CNY) | Std. Dev. (CNY) | Impact Analysis |
|---|---|---|---|
| HPSO-NoMut | 9820.00 | 4299.38 | Performance degrades significantly (+140.8% cost vs. Full), indicating severe premature convergence without mutation. |
| HPSO-NoSR | 3107.18 | 764.20 | Theoretical cost decreases (−23.8% vs. Full), but solutions suffer from extreme fragmentation (high cardinality), rendering them operationally impractical. |
| HPSO-SR (Full) | 4077.74 | 1132.43 | Selected Balance. Accepts a moderate cost increase to enforce sparse, feasible coordination. |
| Delay Penalty (β) | GA-CWS Avg. Cost (CNY) | SA-CWS Avg. Cost (CNY) | HPSO-SR Avg. Cost (CNY) |
|---|---|---|---|
| 0 (Risk-free) | 1479.22 | 1420.50 | 826.38 |
| 20 (Low) | 7357.11 | 4965.64 | 2916.55 |
| 35 (Base Case) | 11,107.77 | 7370.99 | 4077.74 |
| 50 (High) | 15,666.10 | 9793.85 | 4592.28 |
| 70 (Severe) | 20,496.11 | 11,791.58 | 5357.87 |
| Scale | Algorithm | Mean Cost (CNY) | Std. Dev. (CNY) | p-Value (vs. HPSO-SR) |
|---|---|---|---|---|
| Small | GA-CWS | 24,716.53 | 2581.59 | 3.40 × 10−8 (***) |
| SA-CWS | 18,418.33 | 935.46 | 3.46 × 10−7 (***) | |
| HPSO-SR | 12,647.63 | 2890.95 | — | |
| Medium | GA-CWS | 11,107.77 | 1773.49 | 3.40 × 10−8 (***) |
| SA-CWS | 7370.99 | 1102.01 | 1.11 × 10−7 (***) | |
| HPSO-SR | 4077.74 | 1132.43 | ||
| Large | GA-CWS | 94,402.01 | 4410.58 | 3.40 × 10−8 (***) |
| SA-CWS | 78,022.59 | 2207.23 | 3.40 × 10−8 (***) | |
| HPSO-SR | 40,152.08 | 8608.02 |
Disclaimer/Publisher’s Note: The statements, opinions and data contained in all publications are solely those of the individual author(s) and contributor(s) and not of MDPI and/or the editor(s). MDPI and/or the editor(s) disclaim responsibility for any injury to people or property resulting from any ideas, methods, instructions or products referred to in the content. |
© 2026 by the authors. Licensee MDPI, Basel, Switzerland. This article is an open access article distributed under the terms and conditions of the Creative Commons Attribution (CC BY) license.
Share and Cite
Wang, W.; Tu, Y.; Wang, Y.; Jiang, Q. Multi-Cooperative Agricultural Machinery Scheduling with Continuous Workload Allocation: A Hybrid PSO Approach with Sparsity Repair. Agriculture 2026, 16, 136. https://doi.org/10.3390/agriculture16010136
Wang W, Tu Y, Wang Y, Jiang Q. Multi-Cooperative Agricultural Machinery Scheduling with Continuous Workload Allocation: A Hybrid PSO Approach with Sparsity Repair. Agriculture. 2026; 16(1):136. https://doi.org/10.3390/agriculture16010136
Chicago/Turabian StyleWang, Weimin, Yiliu Tu, Yunxia Wang, and Qinghai Jiang. 2026. "Multi-Cooperative Agricultural Machinery Scheduling with Continuous Workload Allocation: A Hybrid PSO Approach with Sparsity Repair" Agriculture 16, no. 1: 136. https://doi.org/10.3390/agriculture16010136
APA StyleWang, W., Tu, Y., Wang, Y., & Jiang, Q. (2026). Multi-Cooperative Agricultural Machinery Scheduling with Continuous Workload Allocation: A Hybrid PSO Approach with Sparsity Repair. Agriculture, 16(1), 136. https://doi.org/10.3390/agriculture16010136

