Multi-Objective Co-Optimization of Parameters for Sub-Models of Grain and Leaf Growth in Dryland Wheat via the DREAM-zs Algorithm
Abstract
1. Introduction
2. Materials and Methods
2.1. Overview of the Study Area
2.2. Experimental Design
2.3. Data Collection
2.4. Next-Generation APSIM
2.5. Global Sensitivity Analysis Method
2.5.1. Morris
2.5.2. Extended Fourier Amplitude Testing Method
2.6. Sensitivity Analysis Parameter Selection
2.7. Multi-Objective Optimization Algorithm
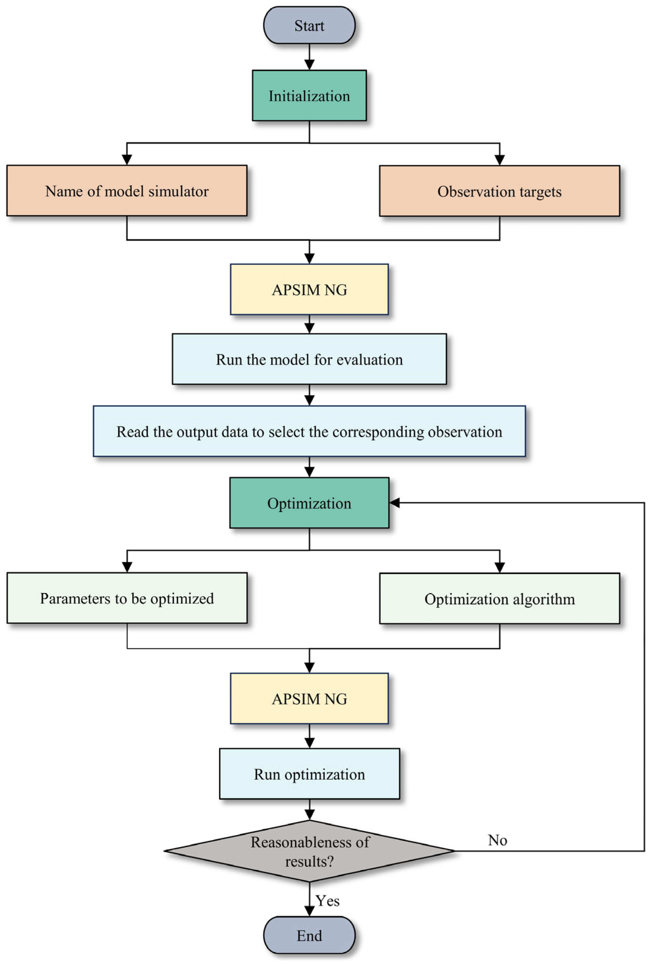
2.8. Parameter Optimization

2.9. Model Validation
3. Results
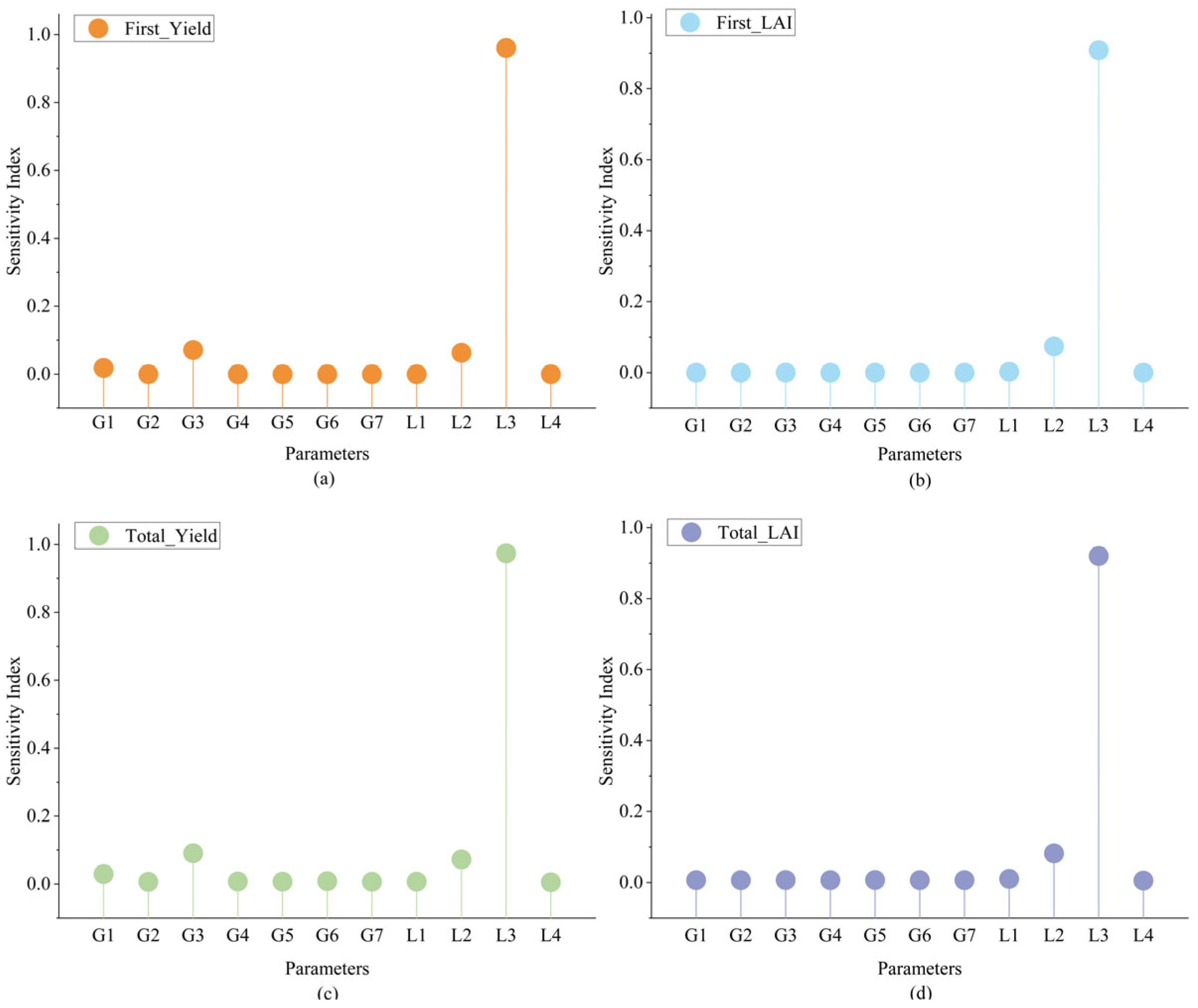
3.1. Sensitivity Analysis Results
3.2. Parameter Optimization Results
3.3. Model Testing Results
4. Discussion
5. Conclusions
Author Contributions
Funding
Data Availability Statement
Acknowledgments
Conflicts of Interest
References
- Huang, X.; Shang, S.; Mao, X.; Li, J.; Bo, L.; Zhao, Y. Mapping and assessing maize water-efficiency dynamics using data assimilation and the SWAP model in Northwest China. Field Crop. Res. 2026, 336, 110198. [Google Scholar] [CrossRef]
- Chenu, K.; Porter, J.R.; Martre, P.; Basso, B.; Chapman, S.C.; Ewert, F.; Bindi, M.; Asseng, S. Contribution of Crop Models to Adaptation in Wheat. Trends Plant Sci. 2017, 22, 472–490. [Google Scholar] [CrossRef]
- Li, G.; Qin, X.; Zhang, C.; Huo, Z. A multi-objective parameter optimization framework for process-based crop models in data-sparse regions exemplified by AquaCrop-OSPy. Eur. J. Agron. 2026, 172, 127866. [Google Scholar] [CrossRef]
- Brown, H.; Huth, N.; Holzworth, D. Crop model improvement in APSIM: Using wheat as a case study. Eur. J. Agron. 2018, 100, 141–150. [Google Scholar] [CrossRef]
- AYadav, B.; Krishnan, P.; Parihar, C.M.; Banerjee, K. Modeling crop growth and soil hydrothermal regimes under conservation agriculture using APSIM-wheat. Sci. Rep. 2025, 15, 36362. [Google Scholar] [CrossRef] [PubMed]
- Lagerquist, E.; Vogeler, I.; Kumar, U.; Bergkvist, G.; Lana, M.; Watson, C.; Parsons, D. Assessing the Effect of Intercropped Leguminous Service Crops on Main Crops and Soil Processes Using Apsim Ng. Agric. Syst. 2023, 216, 103884. [Google Scholar] [CrossRef]
- Chen, T.X.; Wang, Y.J.; Zhang, Y.; Chang, X.H.; Tao, Z.Q.; Wang, D.M.; Yang, Y.S.; Zhu, Y.J.; Liu, A.K.; Shi, S.B.; et al. Effects of different nitrogen rates on photosynthetic and physiological indices and yield of winter wheat. Crops 2020, 36, 88–96. [Google Scholar] [CrossRef]
- Zhang, Y.B.; Tang, Q.Y. Progress in the study of light radiation use efficiency in crops. Crop Res. 2006, 5, 557–561. [Google Scholar] [CrossRef]
- Yuan, L.X.; Zhang, B.J. Morphological Characterization of the Ideal Plant Shape of Cereals. Crops 2000, 2, 23–24. [Google Scholar] [CrossRef]
- Li, G.; Zhang, C.; Huo, Z. Reconciling crop production and ecological conservation under uncertainty: A fuzzy credibility-based multi-objective simulation-optimization model. Sci. Total Environ. 2023, 873, 162340. [Google Scholar] [CrossRef]
- Tatsumi, K. Effects of automatic multi-objective optimization of crop models on corn yield reproducibility in the U.S.A. Ecol. Model. 2016, 322, 124–137. [Google Scholar] [CrossRef]
- Cheng, H.; Zhang, X.; Yang, P.; Ding, B.; Sun, Z. Scheduling Optimization of a Regionally Integrated Energy System Based on an Improved Multi-Objective Particle Swarm Algorithm. Energy Rep. 2025, 14, 3888–3904. [Google Scholar] [CrossRef]
- Li, Y.; Liu, X.; Li, G.; Pan, X.; Li, P.; He, C.; Jiao, Y. Multi-Objective Optimization of the Combustion Characteristics of Moisture and Soil Containing Wheat Stubble by RSM and NSGA-II. Results Eng. 2025, 28, 108419. [Google Scholar] [CrossRef]
- Zhu, Z.H.; Xia, W.J.; Su, S.B.; Chen, Q.L.; He, C.; Zhang, B.J. Energy, Exergy, Environment, and Economic (4E) Analysis and Multi-Objective Genetic Algorithm Optimization of an Energy-Saving and Carbon-Reducing Electrification Ethylene Glycol Multiple-Effect Distillation Process. Energy 2025, 341, 139475. [Google Scholar] [CrossRef]
- Vrugt, J.; Braak, C.; Diks, C.; Robinson, B.; Hyman, J.; Higdon, D. Accelerating Markov Chain Monte Carlo Simulation by Differential Evolution with Self-Adaptive Randomized Subspace Sampling. Int. J. Nonlin. Sci. Num. 2009, 10, 273–290. [Google Scholar] [CrossRef]
- Cui, W.; Nie, Z.; Li, G.; Yuan, J. Optimization of Parameters Related to Grain Growth of Spring Wheat in Dryland Based on the Next-Generation APSIM. Agronomy 2023, 13, 1915. [Google Scholar] [CrossRef]
- Vazquez-Cruz, M.A.; Guzman-Cruz, R.; Lopez-Cruz, I.L.; Cornejo-Perez, O.; Torres-Pacheco, I.; Guevara-Gonzalez, R.G. Global sensitivity analysis by means of EFAST and Sobol’ methods and calibration of reduced state-variable TOMGRO model using genetic algorithms. Comput. Electron. Agric. 2014, 100, 1–12. [Google Scholar] [CrossRef]
- Tsai, W.P.; Feng, D.; Pan, M.; Beck, H.; Lawson, K.; Yang, Y.; Liu, J.; Shen, C. From calibration to parameter learning: Harnessing the scaling effects of big data in geoscientific modeling. Nat. Commun. 2021, 12, 5988. [Google Scholar] [CrossRef]
- Yang, J. Convergence and uncertainty analyses in Monte-Carlo based sensitivity analysis. Environ. Model. Softw. 2011, 26, 444–457. [Google Scholar] [CrossRef]
- Wang, A.; Solomatine, D.P. Practical Experience of Sensitivity Analysis: Comparing Six Methods, on Three Hydrological Models, with Three Performance Criteria. Water 2019, 11, 1062. [Google Scholar] [CrossRef]
- Wallach, D.; Buis, S.; Seserman, D.M.; Palosuo, T.; Thorburn, P.J.; Mielenz, H.; Justes, E.; Kersebaum, K.C.; Dumont, B.; Launay, M.; et al. A calibration protocol for soil-crop models. Environ. Model. Softw. 2024, 180, 106147. [Google Scholar] [CrossRef]
- Douglas-Smith, D.; Iwanaga, T.; Croke, B.F.W.; Jakeman, A.J. Certain trends in uncertainty and sensitivity analysis: An overview of software tools and techniques. Environ. Model. Softw. 2020, 124, 104588. [Google Scholar] [CrossRef]
- Mutua, S.; Chawanda, C.J.; Waswa, G.; Huysmans, M. Improving groundwater recharge estimation in the Kano Plains Aquifer, Western Kenya through global sensitivity analysis and Wetspass-M model validation using groundwater level fluctuations. J. Hydrol. Reg. Stud. 2025, 62, 102823. [Google Scholar] [CrossRef]
- Liu, J.; Liu, Z.; Zhu, A.; Shen, F.; Lei, Q.; Duan, Z. Global sensitivity analysis of the APSIM-Oryza rice growth model under different environmental conditions. Sci. Total Environ. 2019, 651, 953–968. [Google Scholar] [CrossRef]
- Lu, Y.; Chibarabada, T.P.; McCabe, M.F.; De Lannoy, G.J.M.; Sheffield, J. Global sensitivity analysis of crop yield and transpiration from the FAO-AquaCrop model for dryland environments. Field Crop. Res. 2021, 269, 108182. [Google Scholar] [CrossRef]
- Li, G.; Huang, G.B.; Bellotti, W.; Chen, W. Adaptation research of APSIM model under different tillage systems in the loess hill-gullied region. Acta Ecol. Sin. 2009, 29, 2655–2663. [Google Scholar] [CrossRef]
- Nie, Z.G.; Li, G.; Wang, J.; Ma, W.W.; Luo, C.P.; Dong, L.X.; Lu, Y.L. Parameter optimization for the simulation of leaf area index of dryland wheat with the APSIM model. Sci. Agric. Sin. 2019, 52, 2056–2068. [Google Scholar] [CrossRef]
- Zhao, Z.; Li, Z.; Li, Y.; Yu, L.; Gu, X.; Cai, H. Optimization of water and nitrogen measures for maize-soybean intercropping under climate change conditions based on the APSIM model in the Guanzhong plain, China. Agric. Syst. 2025, 224, 104236. [Google Scholar] [CrossRef]
- Holzworth, D.P.; Huth, N.I.; DeVoil, P.G.; Zurcher, E.J.; Herrmann, N.I.; McLean, G.; Chenu, K.; Van Oosterom, E.J.; Snow, V.; Murphy, C.; et al. APSIM—Evolution toward a new generation of agricultural systems simulation. Environ. Model. Softw. 2014, 62, 327–350. [Google Scholar] [CrossRef]
- Holzworth, D.; Huth, N.I.; Fainges, J.; Brown, H.; Zurcher, E.; Cichota, R.; Verrall, S.; Herrmann, N.I.; Zheng, B.; Snow, V. APSIM Next Generation: Overcoming challenges in modernizing a farming systems model. Environ. Model. Softw. 2018, 103, 43–51. [Google Scholar] [CrossRef]
- Yang, X.; Zhang, X.; Zhao, Z.; Ma, N.; Tian, J.; Xu, Z.; Zhang, J.; Zhang, Y. Rainfall and Maximum Temperature are Dominant Climatic Factors Influencing Apsim-Maize Cultivar Parameters Sensitivity in Semiarid Regions. Eur. J. Agron. 2024, 164, 127494. [Google Scholar] [CrossRef]
- Li, Z.; Jin, X.; Liu, H.; Xu, X.; Wang, J. Global sensitivity analysis of wheat grain yield and quality and the related process variables from the DSSAT-CERES model based on the extended Fourier Amplitude Sensitivity Test method. J. Integr. Agric. 2019, 18, 1547–1561. [Google Scholar] [CrossRef]
- DeJonge, K.C.; Ascough, J.C.; Ahmadi, M.; Andales, A.A.; Arabi, M. Global sensitivity and uncertainty analysis of a dynamic agroecosystem model under different irrigation treatments. Ecol. Model. 2012, 231, 113–125. [Google Scholar] [CrossRef]
- Wei, X.H.; Nie, Z.G. Sensitivity analysis and optimization of parameters related to leaf area index in dryland wheat based on the APSIM model. Chin. J. Eco-Agric. 2023, 32, 119–129. [Google Scholar] [CrossRef]
- Cui, W.; Nie, Z.; Li, G.; Yuan, J.; Zhu, H. Multi-Objective Optimization of Phenology and Grain Growth Parameters in Spring Wheat Using Apsim Next Generation and Algorithm. College of Information Science and Technology, Gansu Agricultural University, Lanzhou, China, 2023. to be submitted. [Google Scholar] [CrossRef]
- Zhao, G.; Bryan, B.A.; Song, X. Sensitivity and uncertainty analysis of the APSIM-wheat model: Interactions between cultivar, environmental, and management parameters. Ecol. Model. 2014, 279, 1–11. [Google Scholar] [CrossRef]
- Afshar, A.; Hassanzadeh, Y.; Farrokhi, A. Study uncertainty of parameters of hydrological model (SWAT) by Differential Evolution Adaptive Metropolis algorithm (DREAM-ZS). J. Water Soil Conserv. 2020, 27, 25–45. [Google Scholar] [CrossRef]
- Xia, Y.; Li, N. High-Resolution Estimation of Soil Saturated Hydraulic Conductivity via Upscaling and Karhunen–Loève Expansion within DREAM(ZS). Appl. Sci. 2024, 14, 4521. [Google Scholar] [CrossRef]
- Gelman, A.; Rubin, D.B. Inference from Iterative Simulation Using Multiple Sequences. Stat. Sci. 1992, 7, 457–472. [Google Scholar] [CrossRef]
- Chai, T.; Draxler, R.R. Root mean square error (RMSE) or mean absolute error (MAE)?—Arguments against avoiding RMSE in the literature. Geosci. Model Dev. 2014, 7, 1247–1250. [Google Scholar] [CrossRef]
- Mentaschi, L.; Besio, G.; Cassola, F.; Mazzino, A. Problems in RMSE-based wave model validations. Ocean Model. 2013, 72, 53–58. [Google Scholar] [CrossRef]
- Li, D.Q.; Tang, Q.Y.; Qin, J.Q.; Zhang, Y.B.; Yang, S.H.; Chen, L.J.; Li, X.Y. Relationship between light energy radiation use efficiency and yield in rice. J. Hunan Agric. Univ. 2011, 37, 1–6. [Google Scholar]
- Marshall, D.; Ellison, F.; Mares, D. Effects of grain shape and size on milling yields in wheat. I. Theoretical analysis based on simple geometric models. Aust. J. Agric. Res. 1984, 35, 619–630. [Google Scholar] [CrossRef]
- Fischer, R.A. Wheat Physiology: A Review of Recent Developments. Crop Pasture Sci. 2011, 62, 95–114. [Google Scholar] [CrossRef]
- Wang, Y.; Yu, T.; Wang, C.; Wei, J.; Zhang, S.; Liu, Y.; Xu, Z. Heat shock protein TaHSP17.4, a TaHOP interactor in wheat, improves plant stress tolerance. Int. J. Biol. Macromol. 2023, 246, 125694. [Google Scholar] [CrossRef]
- Sadras, V.O.; Slafer, G.A. Environmental Modulation of Yield Components in Cereals: Heritabilities Reveal a Hierarchy of Phenotypic Plasticities. Field Crop. Res. 2012, 127, 215–224. [Google Scholar] [CrossRef]
- Nguyen, T.H.; Cappelli, G.A.; Emberson, L.; Ignacio, G.F.; Irimescu, A.; Francesco, S.; Fabrizio, G.; Booth, N.; Boldeanu, G.; Bermejo, V.; et al. Assessing the Spatio-Temporal Tropospheric Ozone and Drought Impacts on Leaf Growth and Grain Yield of Wheat across Europe through Crop Modeling and Remote Sensing Data. Eur. J. Agron. 2024, 153, 127052. [Google Scholar] [CrossRef]
- Wang, L.; Liu, S.; Lu, S.; Lv, T.; Ma, D.; Kang, G.; Xie, Y.; Sun, J.; Wang, C. Irrigation and Nitrogen Fertilizer Increase Wheat Productivity by Improving Root-Shoot Population Coordination. Agric. Water Manag. 2025, 316, 109589. [Google Scholar] [CrossRef]
- Ding, D.; Wang, N.; Zhang, X.; Zou, Y.; Zhao, Y.; Xu, Z.; Chu, X.; Liu, J.; Bai, Y.; Feng, S.; et al. Quantifying the Interaction of Water and Radiation Use Efficiency under Plastic Film Mulch in Winter Wheat. Sci. Total Environ. 2021, 794, 148704. [Google Scholar] [CrossRef] [PubMed]
- Sinclair, T.R.; Muchow, R.C. Radiation Use Efficiency. Adv. Agron. 1999, 65, 215–265. [Google Scholar] [CrossRef]
- Chapagain, R.; Huth, N.; Remenyi, T.A.; Mohammed, C.L.; Ojeda, J.J. Assessing the effect of using different APSIM model configurations on model outputs. Ecol. Model. 2023, 483, 110451. [Google Scholar] [CrossRef]
- Wang, N.; Wu, Q.; Gui, Y.; Hu, Q.; Li, W. Cross-Modal Segmentation Network for Winter Wheat Mapping in Complex Terrain Using Remote-Sensing Multi-Temporal Images and DEM Data. Remote Sens. 2024, 16, 1775. [Google Scholar] [CrossRef]





| Soil Depth (mm) | Capacity (g·cm−3) | Wilt Coefficient (mm·mm−1) | Maximum Water Holding (mm·mm−1) | Saturated Moisture Content (mm·mm−1) | Air Drying Factor (mm·mm−1) | Soil Hydraulic Conductivity (mm·h−1) | Lower Effective Moisture Limit for Wheat (mm·mm−1) |
|---|---|---|---|---|---|---|---|
| 0–50 | 1.29 | 0.08 | 0.27 | 0.46 | 0.01 | 0.60 | 0.09 |
| 50–100 | 1.23 | 0.08 | 0.27 | 0.49 | 0.01 | 0.60 | 0.09 |
| 100–300 | 1.32 | 0.08 | 0.27 | 0.45 | 0.05 | 0.60 | 0.09 |
| 300–500 | 1.20 | 0.08 | 0.27 | 0.50 | 0.07 | 0.60 | 0.09 |
| 500–800 | 1.14 | 0.09 | 0.26 | 0.52 | 0.07 | 0.60 | 0.09 |
| 800–1100 | 1.14 | 0.09 | 0.27 | 0.52 | 0.07 | 0.60 | 0.10 |
| 1100–1400 | 1.13 | 0.11 | 0.26 | 0.48 | 0.07 | 0.60 | 0.11 |
| 1400–1700 | 1.12 | 0.13 | 0.26 | 0.53 | 0.07 | 0.60 | 0.13 |
| 1700–2000 | 1.11 | 0.13 | 0.26 | 0.53 | 0.07 | 0.60 | 0.15 |
| Variant | Parameter | Description in Next-Generation APSIM | Default | Minimum | Maximum |
|---|---|---|---|---|---|
| G1 | Number of grains per gram of stem | [Grain].NumberFunction.GrainNumber.GrainsPerGramOfStem | 26 grains | 13 grains | 39 grains |
| G2 | Initial grain proportion | [Grain].InitialGrainProportion | 0.050 | 0.025 | 0.075 |
| G3 | Maximum grain size | [Grain].MaximumPotentialGrainSize | 0.050 g | 0.025 g | 0.075 g |
| G4 | Minimum nitrogen concentration | [Grain].MinimumNConc | 0.0123 | 0.0120 | 0.0126 |
| G5 | Maximum nitrogen concentration for daily growth | [Grain].MaxNConcDailyGrowth | 0.030 | 0.015 | 0.045 |
| G6 | Maximum nitrogen concentration | [Grain].MaximumNConc | 0.030 | 0.015 | 0.045 |
| G7 | Grain—carbon concentration | [Grain].CarbonConcentration | 0.400 | 0.200 | 0.600 |
| Variant | Parameter | Description in Next-Generation APSIM | Default | Minimum | Maximum |
|---|---|---|---|---|---|
| L1 | Maximum leaf area | [Leaf].AreaLargestLeaves | 2600 mm2 | 1300 mm2 | 3900 mm2 |
| L2 | Radiation use efficiency | [Leaf].RUE | 1.500 g·MJ−1 | 0.750 g·MJ−1 | 2.250 g·MJ−1 |
| L3 | Extinction coefficient | [Leaf].VegetativePhase | 0.500 | 0.250 | 0.750 |
| L4 | Leaf—carbon concentration | [Leaf].CarbonConcentration | 0.400 | 0.200 | 0.600 |
| Method | Parameter | Unit | Default Value | Optimized Value |
|---|---|---|---|---|
| Morris | L3 | - | 0.500 | 0.443 |
| G3 | g | 0.050 | 0.055 | |
| L2 | g·MJ−1 | 1.500 | 1.540 | |
| EFAST | L3 | - | 0.500 | 0.467 |
| Parameters | Yield | LAI | ||
|---|---|---|---|---|
| RMSE (kg·hm−2) | MAE (kg·hm−2) | RMSE | MAE | |
| Simulated values | 146.86 | 123.96 | 1.18 | 0.99 |
| Optimized values | 111.50 | 95.24 | 0.98 | 0.80 |
| Parameters | Yield | LAI | ||
|---|---|---|---|---|
| RMSE (kg·hm−2) | MAE (kg·hm−2) | RMSE | MAE | |
| Simulated values | 146.86 | 123.96 | 1.18 | 0.99 |
| Optimized values | 149.45 | 117.25 | 0.78 | 0.62 |
Disclaimer/Publisher’s Note: The statements, opinions and data contained in all publications are solely those of the individual author(s) and contributor(s) and not of MDPI and/or the editor(s). MDPI and/or the editor(s) disclaim responsibility for any injury to people or property resulting from any ideas, methods, instructions or products referred to in the content. |
© 2025 by the authors. Licensee MDPI, Basel, Switzerland. This article is an open access article distributed under the terms and conditions of the Creative Commons Attribution (CC BY) license.
Share and Cite
Zhu, H.; Nie, Z.; Li, G. Multi-Objective Co-Optimization of Parameters for Sub-Models of Grain and Leaf Growth in Dryland Wheat via the DREAM-zs Algorithm. Agriculture 2026, 16, 107. https://doi.org/10.3390/agriculture16010107
Zhu H, Nie Z, Li G. Multi-Objective Co-Optimization of Parameters for Sub-Models of Grain and Leaf Growth in Dryland Wheat via the DREAM-zs Algorithm. Agriculture. 2026; 16(1):107. https://doi.org/10.3390/agriculture16010107
Chicago/Turabian StyleZhu, Huanqing, Zhigang Nie, and Guang Li. 2026. "Multi-Objective Co-Optimization of Parameters for Sub-Models of Grain and Leaf Growth in Dryland Wheat via the DREAM-zs Algorithm" Agriculture 16, no. 1: 107. https://doi.org/10.3390/agriculture16010107
APA StyleZhu, H., Nie, Z., & Li, G. (2026). Multi-Objective Co-Optimization of Parameters for Sub-Models of Grain and Leaf Growth in Dryland Wheat via the DREAM-zs Algorithm. Agriculture, 16(1), 107. https://doi.org/10.3390/agriculture16010107

