Next Article in Journal
Rebound of Antibiotic Resistance Genes in Composting: Mechanisms, Challenges, and Control Strategies
Previous Article in Journal
Production Efficiency or Food Miles: Comparative Life Cycle Assessment of Local and Imported Peas and Lentils at Market in Western Europe
 
 
Font Type:
Arial Georgia Verdana
Font Size:
Aa Aa Aa
Line Spacing:
Column Width:
Background:
Article

Biofuel Production Assessment of Crop Rotation Systems and Organic Residues in Agricultural Management

1
Department of Business and Tourism Management, Izmail State University of Humanities, 68601 Izmail, Ukraine
2
Faculty of Business Economics and Law, Adriatic University Bar, Rista Lekića 16, 85000 Bar, Montenegro
3
Department of Agricultural Management and Marketing, Vinnytsia National Agrarian University, Sonyachna St. 3, 21008 Vinnytsia, Ukraine
*
Author to whom correspondence should be addressed.
Agriculture 2025, 15(22), 2316; https://doi.org/10.3390/agriculture15222316
Submission received: 5 October 2025 / Revised: 19 October 2025 / Accepted: 28 October 2025 / Published: 7 November 2025
(This article belongs to the Section Agricultural Economics, Policies and Rural Management)

Abstract

Ten-field crop rotation systems reduce the environmental impact of sustainable agriculture by reducing pollutant emissions, helping to reduce the agricultural sector’s dependence on imported natural gas, and increasing overall crop yields through more efficient use of recycled organic fertilizers. This study aims to comprehensively analyze the feasibility and effectiveness of implementing 10-field crop rotation for biofuel production in Ukraine to ensure energy and food security. The study was conducted in Ukraine, which is characterized by a predominantly temperate continental climate. An analysis conducted between 2020 and 2024 showed that, despite a reduced cultivated area in Ukraine, the yield of major agricultural crops increased by an average of 10–20% due to the adoption of intensive farming methods. Based on the conducted research and the justification for using a 10-field crop rotation for biofuel production, the annual productivity of the planned areas was predicted. The significant potential for biofuel production was estimated at 11.1 million tons of bioethanol, 3.16 million tons of biodiesel, 6.18 billion m3 of biogas, and 3.87 million tons of solid biofuel, which would cover Ukraine’s domestic needs for gasoline and diesel fuel many times over and could potentially replace approximately 31% of Ukraine’s annual natural gas consumption. Scientific research has shown that using digestate as an organic fertilizer increases the yield of major crops by 53–83% and helps to normalize soil acidity.

1. Introduction

The shift to alternative energy sources driven by climate change is increasing the demand for biofuels, making soil fertility in the EU critical for achieving energy independence. Given the EU’s growing dependence on energy resources and concerns about energy security, it increasingly focuses on renewable energy production. In the face of energy shortages, biofuel production has become a strategic focus for energy independence [1]. It is worth noting that the feasibility of researching the use of progressive crop rotations for the development of biofuel production is highly relevant [2]. Most of the studies that have been presented focus on short-term crop rotations or monoculture cultivation.
Simultaneously, individual studies do not consider the synergy between biofuel production and food security. This study aims to fill this gap by comprehensively assessing the potential of a 10-field crop rotation to ensure energy and food security and, consequently, as a basis for the development of bioenergy. In response to the growing need for alternative energy sources and the fight against the consequences of climate change, biofuel production has become a key area of research and development [3].
Current research in this area has several significant gaps that require attention to fully unlock the potential of the circular economy in the agricultural sector. First, there is a lack of a long-term assessment of the cumulative impact of digestate, including its impact on soil physicochemical properties and the economic efficiency of its application within multiple crop rotations. Second, there is an absence of integrated “green logistics” models for optimizing the collection and transportation of biomass and digestate application to minimize overall CO2 emissions and logistics costs. Third, there is limited research on the regional adaptation of proposed crop rotation models, hindering their scalability and practical application in the specific soil, climatic, and economic conditions of various regions of the European Union. Finally, there is poor integration of research data with the financial and legal environment, resulting in a lack of well-developed mechanisms to stimulate investment in green infrastructure and the circular economy.
Simultaneously, the depletion of soil resources and the decline in soil fertility due to imperfect farming technologies and the use of monoculture rotations cannot ensure the comprehensive preservation of soil fertility and the formation of balanced food supplies. In this context, developing progressive crop rotation systems is particularly significant as a tool for optimizing agricultural production and ensuring energy security. Therefore, the use of a 10-field crop rotation system is a justified decision for increasing biofuel production because (1) implementing the appropriate crop rotation will allow for the efficient use of soil nutrients, reducing the need for mineral fertilizers in the short term; (2) this crop rotation contributes to the preservation of soil fertility, prevents water and wind erosion, and also improves the water and physical properties of the soil, which collectively reduce the negative impact of intensive agriculture on the environment.
Notably, a 10-field crop rotation synergizes biofuel and food crop production. This, in turn, allows for the creation of stable agroecosystems and ensures food and energy security without harming the environment. Based on these considerations, the study of the feasibility and effectiveness of a 10-field crop rotation system for biofuel production is relevant and crucial for developing sustainable agriculture and bioenergy. Simultaneously, using a 10-field crop rotation will allow for the diversification of raw material sources for biofuels, significantly reducing the European continent’s dependence on fossil fuels. Including energy crops (such as sugar beets, corn, and rapeseed) in crop rotations ensures stable bioethanol and biodiesel production. An appropriate crop rotation system can optimize land use, increase crop yields, and reduce costs for fertilizers and pesticides. This renders biofuel production more economically viable and sustainable.
The 10-field crop rotation system maintains and improves soil fertility, while the monoculture strategy can lead to soil degradation and a significant reduction in food crop yields. The rotation of energy and food crops (wheat, barley, sunflower, and soybeans) allows for the stable production of food and biofuels. Therefore, the relevant system avoids competition for land resources between biofuel and food producers, which is a key aspect of food security and energy security.
Macro-level modeling of biofuel resource potential in Ukraine, integrated with strict environmental and agronomic criteria for raw material extraction, can provide a reliable and practically applicable assessment for the national energy strategy, which differs significantly from idealized estimates based only on yield.
The study aims to address several key challenges related to integrated biofuel production and ensuring food and energy security in Ukraine and the EU through a 10-field crop rotation system. The main tasks completed within the scope of this study involved addressing the following key research questions (RQ):
RQ 1. To justify the environmental and energy feasibility of increasing biofuel production using a 10-field crop rotation system.
RQ 2. To analyze trends in the sown area and yields of Ukraine’s main agricultural crops from 2020 to 2024.
RQ 3. To assess the potential for biofuel production and identify opportunities for diversifying biofuel sources, including energy crops (sugar beet, corn, and rapeseed).
RQ 4. To study the impact of using by-products, particularly digestate residues and other by-products, on increasing agricultural yields.
This study will comprehensively assess the feasibility and effectiveness of a 10-field crop rotation system and identify its significant potential as a basis for increasing biofuel production.

2. Literature Review

2.1. Theoretical Justification for Using a 10-Field Crop Rotation in Bioenergy

Using a 10-field crop rotation system to supply raw materials for biofuel production is an effective tool for optimizing resource utilization, minimizing adverse environmental impacts, and ensuring the stable development of the bioenergy sector. This approach makes it possible to optimize land use, increase yields, and reduce the costs of fertilizers and pesticides, making biofuel production more economically viable and sustainable. A 10-field crop rotation also provides synergy between biofuel, food, and feed crop production, creating stable agroecosystems and ensuring food security without harming bioenergy production. Overall, the post-war recovery strategy should prioritize implementing green technologies and developing efficient and cost-effective sales channels [4,5].
In certain regions of the EU, up to 28% of businesses are already recycling waste or are considering implementing such activities, including for the production of biofuels [6]. Considering the current research, special attention should be paid to the significant potential of waste-to-biofuel production. Previous studies [7] have justified the need to develop biogas and digestate production at Ukrainian sugar factories, which will allow biomethane to be realized in the EU’s integrated energy market. Simultaneously, it is appropriate to develop biogas networks that will be used to collect biogas from several bioreactors and deliver it to a central processing point [8] and to assess the feasibility of designing automated logistics systems for transporting biogas [9].
However, in addition to producing biofuels from agricultural waste, it is advisable to cultivate energy crops, prioritizing the growth of switchgrass as a bioenergy crop [10]. The available arable land, which amounts to over 33 million hectares in Ukraine, should be considered when assessing the potential energy crop production scale. In total, Ukraine can use approximately 11–12 million hectares of arable land to grow energy crops, which can then be processed into alternative energy sources [11]. Previous studies [12] indicate that the potential of agricultural waste alone in Ukraine for 2024 is 134.4 thousand tons, 1.8 thousand tons of biodiesel, and 4.1 million m3 of biogas, which, in our opinion, can be significantly increased by using a 10-field crop rotation, and the use of digestate will increase the yield of agricultural crops.
Organic farming is developing dynamically in Ukraine, with the area of land under organic farming increasing annually, and the use of digestate will make it possible to improve the competitiveness of this product [13].
In a 10-field crop rotation, fields are released earliest after winter wheat and green fodder crops [14]. In years when the field of perennial grasses is being prepared for the next crop after harvest of the green mass, biohumus (digestate) should be transported to the prepared sites in autumn and incorporated into the soil during plowing. Differentiated fertilization, using organic fertilizers and compost, mulching, and implementing a 10-field crop rotation have previously contributed to the preservation of soil organic carbon [15].
The prospects of using the proposed crop rotation have been confirmed, as the use of a 10-field crop rotation allows chernozem to maintain high natural fertility, which ensures the formation of relatively high yields even on plots where fertilizers were not applied for a long time (50 years) in a 10-field crop rotation [16]. In support of the aforementioned research, it is worth noting the feasibility of using a 10-field crop rotation system, which was confirmed [17,18] in a long-term (1964–2014) stationary experiment based on a 10-field crop rotation with subsequent crop alternation (clover, winter wheat, sugar beet, corn, peas, corn for silage, winter wheat, sugar beet, and spring barley with clover underseeding).
The review convincingly demonstrates that a 10-field crop rotation system, including monocultures and mixed crops, represents an innovative and highly promising basis for sustainable and efficient biofuel production, directly contributing to national energy security.

2.2. The Efficiency of Digestate Utilization and Its Impact on Yield

Using crops for biofuel production will make it possible to increase yields by utilizing waste from the production of certain types of alternative resources, specifically digestate, in the short term. In support of this, the application of digestate led to a significant increase in winter wheat yield, specifically a growth ranging from 53% to 83% compared to plots where organic fertilizers were not applied [19]. Moreover, digestate can increase yields by 10–15% compared to manure [20]. The data also indicate that for specific crops, such as green onions, the highest yields were observed when fertilized with the liquid fraction of digestate diluted with water. The use of digestate for growing bioenergy crops is also possible in liquid form. For example, the yield of winter rapeseed increases depending on the application rate of digestate [21]. The best results were achieved at a dose of 50,000 L/ha, where the yield was 3.44 t/ha.
Simultaneously, applying liquid digestate to soft winter wheat at a dose of 30 t/ha provides a yield increase of 0.78 t/ha, or 15% [22]. The application of digestate can also positively affect soil restoration, as the soil acidity in one study changed from slightly acidic (pH 5.4) to almost neutral (pH 6) within one year after its application [23]. Therefore, dynamically developing organic farming in Ukraine [13] can also be integrated into a 10-field crop rotation, and the use of digestate can increase product competitiveness. This is confirmed by studies [15,16,17] demonstrating that a 10-field crop rotation helps maintain the high natural fertility of chernozem, even without long-term fertilizer application. Thus, studies [19,20,21,22] show that the application of digestate significantly increases the yield of winter wheat and rapeseed and contributes to soil restoration [23]. According to the study, in addition to increasing yields, addressing the issue of agricultural waste is important, as it can be used as a raw material for biofuel production. It is important to emphasize the potential of by-products from biogas production, especially in the case of digestate. Its use can significantly increase the yield of subsequent crops. Digestate can increase winter wheat yields by 53–83% compared to plots without organic fertilizers and increase rapeseed yields, highlighting the potential of by-products from biogas production, particularly digestate. Additionally, digestate positively impacted soil restoration, changing its acidity from slightly acidic to almost neutral within one year.
Furthermore, the waste problem in Ukraine is vast and significant due to the dominance of resource-intensive and waste-generating technologies in the national economy and the prolonged lack of an adequate response to these challenges [24]. Based on the research presented, using agricultural waste for biofuel production is an effective solution that provides alternative energy production and contributes to increasing the productivity of the agro-industrial complex.
However, its implementation, like the transition to other types of alternative energies [25], will depend on similar key drivers: the formation of supportive government policies, the development of logistics infrastructure, and the reduction of capital costs for processing facilities.
As an organic fertilizer, biogas waste increases the yield of winter wheat and rapeseed compared to inorganic fertilizers. Thus, a 10-field crop rotation ensures sustainable biofuel production, efficient resource use, and food security, while minimizing environmental impacts. This is good news for the Ukrainian agricultural sector.

3. Materials and Methods

3.1. Study Area

This study examines integrated land use policies for biofuel cultivation in Europe, using the case of Ukraine. In this context, the EU actively promotes a circular bioeconomy model that effectively integrates agricultural resources into biofuel production. This European strategy provides a policy framework for all member states, including Ukraine and its neighbors.
Farmland in the EU covers approximately 154 million hectares, accounting for approximately 38% of the EU’s total land area [26]. Renewable energy sources (solar, wind, and biofuels) account for approximately 27% of energy production. The largest share in EU biofuel production is held by solid biomass (around 70% of all bioenergy), while liquid biofuels (biodiesel and bioethanol) account for over 20%, and biogas (including biomethane) is about 10% of the total bioenergy production [27].
This study did not involve the use of laboratory equipment. All calculations related to the assessment of projected annual productivity, energy potential, and yield improvement in Ukraine were performed using Microsoft Excel (Microsoft Corporation). Although the total area of agricultural land in Ukraine has not officially decreased, due to temporary occupation and military action, a significant portion of this land will not be used for its intended purpose. It would not have contributed to the national economy in 2022 and 2024 (Table 1).
In the field of biofuel production, Ukraine’s economy is showing growth, but it is significantly lagging behind the EU in terms of speed. Specifically, the production of biofuels in Ukraine (equivalent to 0.6 million tons of oil in 2024) is insignificant compared to that of the EU (equivalent to 20.9 million tons of oil), indicating an underutilization of the available potential (primarily agricultural) for biofuel production. Simultaneously, martial law conditions and Ukraine’s refusal to accept energy resources from Russia have spurred an increase in the share of renewable energy sources in Ukraine’s total energy consumption from 9.2% to 10.7%.
The study was conducted in Ukraine, which, being located in the temperate climate zone, is primarily characterized by a temperate continental climate, notable for its distinct seasonality, warm summers, and relatively cold winters, alongside a gradual increase in continentality and decrease in precipitation from west to east.
This geographic and climatic uniformity is coupled with internal differentiation, as the country’s territory is distinctly divided into three main natural and climatic zones—the humid Polissya in the north; the transitional, optimally watered Forest Steppe in the central part; and the arid Steppe in the south—with each of these zones possessing unique and specific soil cover characteristics, ranging from the sod-podzolic soils of Polissya to the highly fertile chernozem (Black Earths) and less humic chestnut soils of the Steppe, which is a determining factor for assessing agricultural potential and conducting research.
As of 2025, over 28.5 million hectares of land were in agricultural use, and the total area, including temporarily occupied territories, is over 32.4 million hectares (Figure 1) [28].
Simultaneously, an analysis of Ukraine’s soil cover shows a clear zonality that shapes its agronomic properties. The podzolic soils of the Polissya region were formed under conditions of excessive moisture and forest vegetation. The primary process of their formation is podzolization, which involves the intensive leaching of nutrients from the upper horizon, making it poor and light in color [30].
The soils under investigation have a pronounced acidic reaction (pH less than 5.5), resulting from the constant leaching regime of the region. It is worth noting that the humus content in this type of soil is extremely low, usually not exceeding 1–2%, which significantly reduces its natural fertility. They are also characterized by a light granulometric composition, predominantly sandy and loamy sand, which ensures high water permeability but dries out rapidly.
Simultaneously, chernozem soils are widespread in the Forest Steppe and Steppe zones and are the most fertile soils. They are characterized by a neutral or slightly alkaline reaction (6.5–7.5 pH), which creates favorable conditions for the growth of most crops. These soils have the highest humus content in the world, reaching 9% or more in typical chernozems, providing a high concentration of nutrients and natural prerequisites for high yields. Their granular or crumbly structure is ideal for agriculture because it provides high air and water permeability and resistance to erosion.
The humus content in other soils is significantly lower than that in chernozems, ranging from 1.5 to 4%. They are characterized by a weakly developed structure in the upper horizons, which can lead to compaction. To improve their properties, irrigation and the application of organic fertilizers are important, which, according to the present study, contribute to normalizing acidity.
The use of scientifically sound crop rotations seems appropriate based on the great diversity of soils within the study area. This will increase yields and soil fertility and is an important tool for erosion control and pest and disease management in agriculture. Currently, 7–9-field systems are the most widespread; however, this study focuses on applying a 10-field crop rotation for biofuel production and suggests that this method is the most justified and rational.
A 10-field crop rotation maximizes the efficient use of agricultural resources, minimizes environmental impacts, and ensures a stable raw material supply. The key advantages of a 10-field crop rotation, identified in the study, are as follows:
-
Justification of the benefits of perennial crop rotation, which allows for the alternation of cereals, legumes, oilseeds, and industrial crops, contributing to soil fertility restoration, disease, pest, and weed control, and consequently reducing the need for mineral fertilizers and pesticides, which is an important step towards the development of organic production.
-
The proposed crop rotation will ensure the development of an integrated biofuel production system, including nitrogen-fixing crops (e.g., legumes), using by-products as organic fertilizers.
-
Ensuring the sustainable cultivation of a wide range of raw materials for biofuel production, including grain for bioethanol, oilseeds for biodiesel, and plant biomass for biogas, is critically important for energy security in Europe.
-
An extended crop rotation cycle will help prevent soil depletion, preserve its structure and microflora, and reduce the risk of erosion, which is important for sustainable agricultural practices [19].

3.2. Experimental Design

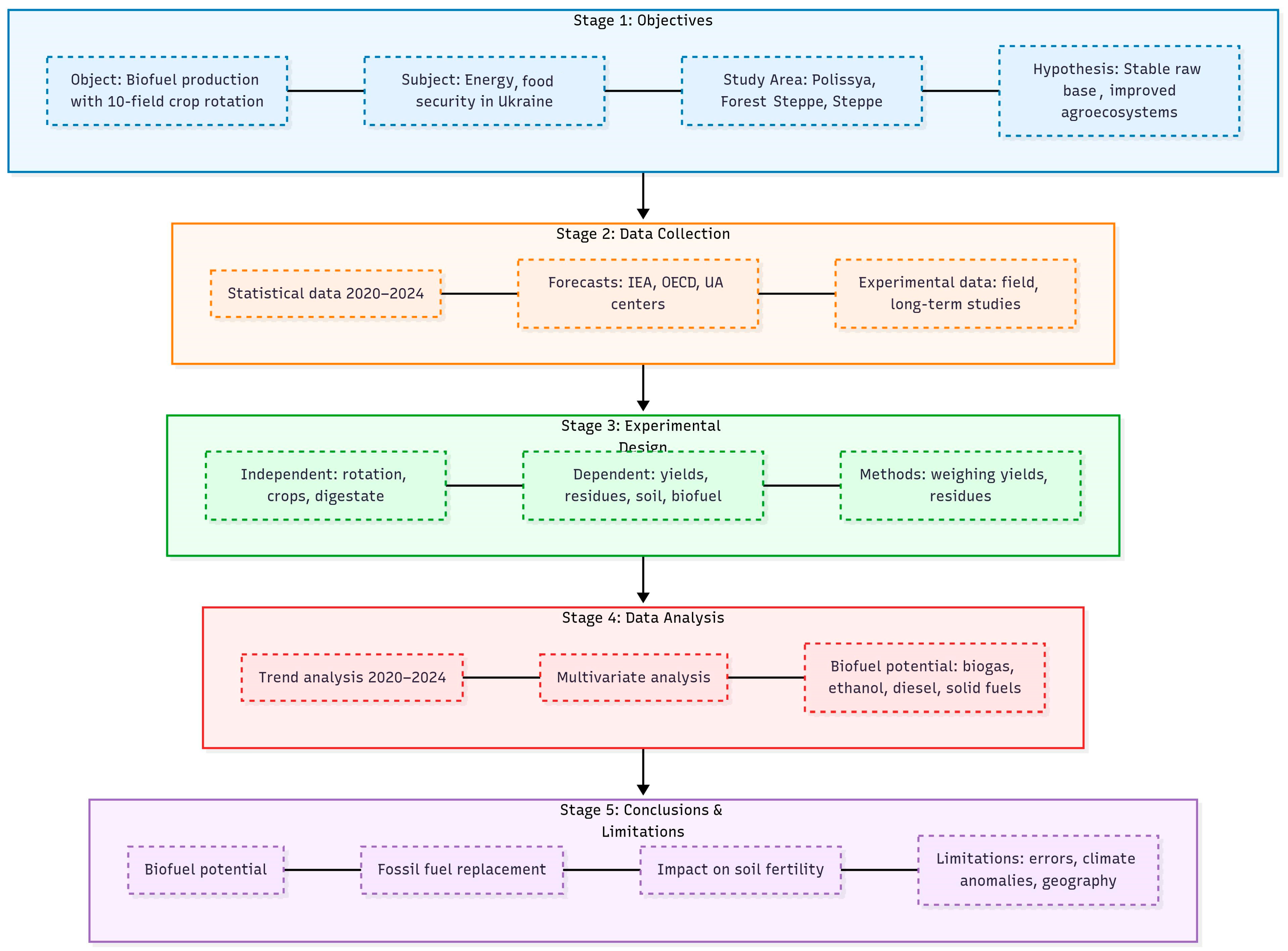
This study aimed to justify the use of 10-field crop rotation systems for biofuel production. The subject of this research is the effectiveness and feasibility of the proposed crop rotation system for strengthening energy and food security on the European continent. The study considered and described the main variable factors that can influence the effectiveness of this crop rotation, namely the dynamics of sown areas and yields of major crops in the study area, the gross harvest of the corresponding crops, the possibility of using by-products, particularly digestate, and, based on changes in yields and areas, the potential production of various types of biofuel (bioethanol, biodiesel, biogas, and solid biofuels), as well as the impact of digestate on the yields of individual crops.
This study collected data to determine the leading indicators for using a 10-field crop rotation. The following dataset was used:
  • Yield determination was based on the assessment of statistical data calculated in tons per hectare.
  • The mass of post-harvest residues was determined by calculating coefficients from available studies, which were converted to by-products (separation of residues from the main crop).
  • Soil chemical analysis data (determination of acidity by potentiometry, humus content by the Tyurin method, and macronutrients—nitrogen, phosphorus, and potassium).
This study clearly distinguished between independent and dependent variables. The independent variables were the factors that the researchers changed to assess their impact on the study results:
  • A 10-field system was used, a key experimental factor influencing all other indicators.
  • The type of crop, as different agricultural crops included in the crop rotation, was studied.
The dependent variables were those indicators that were measured and analyzed owing to the influence of the independent factors.
  • Crop yields.
  • Biofuel quality was based on its physicochemical properties.
  • Waste energy potential was calculated based on its mass and calorific value.
  • Production costs were a key economic indicator.
The diagram presented in Figure 2 outlines a comprehensive research plan to demonstrate how a 10-field crop rotation can provide Ukraine with raw materials for biofuels, while simultaneously improving soil health.
The central part of the study focuses on the scientific and theoretical justification for using a 10-field crop rotation system to ensure biofuel production, where the independent variables are the crop rotation system itself, crop types, and the use of digestate (DS). In contrast, the dependent variables were yield, soil quality, biofuel volume, and production cost.
The data were analyzed using statistical and proprietary methods to calculate the production potential of biogas, bioethanol, biodiesel, and solid biofuels. The findings aim to quantify the potential for replacing fossil fuels with various biofuels.
The key factor in this study was the justification for using a 10-field crop rotation as the basis for optimizing resource utilization, minimizing negative environmental consequences, and ensuring a stable raw material base for producing bio-briquettes. We took data from a study at Uman National University of Horticulture, which lasted from 1964 to 2014. This analysis allowed for identifying and assessing trends in sown areas and yields over the following periods.

3.3. Data Sources and Methodological Approaches

This study is based on complex materials, including data from:
  • The State Statistics Service of Ukraine for 2020–2024, specifically information on sown areas, yields, and gross harvests of major crops. This allowed for a retrospective agricultural sector analysis.
  • Statistical data and forecasts from international organizations (International Energy Agency, IEA; Organisation for Economic Co-operation and Development, OECD) and Ukrainian analytical centers specializing in fuel and bioenergy markets.
The results of field research on the implementation of a 10-field crop rotation system and the effectiveness of using biofuel production by-products (particularly digestate) as organic fertilizers are presented later in this article.
System analysis, mathematical modeling, statistical analysis, and physicochemical calculations were used for data processing.
  • Correlation analysis was performed to identify relationships between different indicators, such as the dependence of yield on the amount of digestate applied or soil quality.
  • Trend analysis, which was used to assess the dynamics of sown area reduction and yield growth over the period 2020–2024, allowed for identifying all-around trends in Ukrainian agriculture.
  • Multivariate analysis was used to comprehensively assess the influence of several independent variables (crop rotation system and crop type) on the dependent variables (yield and biofuel quality).
A methodology for calculating biogas production potential was developed based on the potential yield of biomethane from organic raw materials generated within a 10-field crop rotation, specifically from post-harvest residues and livestock waste.
The volume of biomethane was calculated as the sum of the products of the mass of each type of raw material multiplied by an empirical conversion factor, which determines the yield of biomethane from 1 ton of raw material (1).
V b i o m e t h a n e = M r a w   m a t e r i a l s × K b i o m e t h a n e
The methodology for calculating the bioethanol production potential was based on the potential gross harvest of corn and wheat, which are suitable for cultivation within the proposed crop rotation.
V b i o e t h a n o l = M c r o p × K c o n v e r s i o n s
The total volume of bioethanol (Vbioethanol) was calculated as the product of the total crop mass (Mcrop) and the grain-to-bioethanol conversion factor (Kconversion).
A method for calculating the biodiesel production potential, considering the potential yield of oil crops (rapeseed and soybeans), is as follows:
V b i o d i e s e l = M o i l × K e x i t
The volume of biodiesel (Vbiodiesel) can be calculated as the product of the total mass of oilseeds (Moil) and the biodiesel yield coefficient per 1 ton of raw material (Kyield). A methodology for calculating the production potential of solid biofuels, which considers the possibility of using organic waste as a raw material that can be utilized for energy purposes, is proposed. This includes the use of wood, livestock waste, and crop residues (straw).
The biomass potential (P) was calculated using the basic formula:
P = i = 1 n n ( A i × Y i × R i × K i × E c o n v
Here, Ai is the average cultivated area of crop (ha); Yi is the average yield of crop (t/ha); Ri is the harvest-to-residue ratio coefficient (based on data from the literature); Ki is the availability/removal coefficient, which accounts for ecological limitations; and Econv is the energy conversion coefficient (MJ/t).
Key assumptions (coefficients Ri and Econv) were compared with data obtained from Eurostat and European Bioenergy Outlook reports to increase reliability. Additionally, a sensitivity analysis was conducted by modeling ‘optimistic’ (coefficients + 10%) and ‘pessimistic’ (coefficients −10%) scenarios, allowing the possible range of results to be estimated. In accordance with modern agronomic requirements (regarding the maintenance of soil organic matter content, erosion prevention, and the preservation of soil biodiversity), the model assumes that no more than 30% (a maximum availability coefficient Ki = 0.3) of the total mass of post-harvest residues may be used for biofuel production. The remaining 70% of the biomass must be left in the field for maintaining the soil carbon balance, reducing water and wind erosion, and reserving the habitat for soil biota [31,32].
The developed methodologies allowed us to assess the potential for biogas, bioethanol, biodiesel, and solid biofuel production based on the use of a 10-field crop rotation system and quantitatively confirmed the feasibility of their production on the European continent. It is important to note that there may be errors in the assessment of biofuel production potential, as the assessment is based on statistical data and calculations that may not fully account for all the nuances of actual production, including logistical costs, losses during harvesting and processing, and market price fluctuations. The geographical representativeness of the study is limited because it was conducted in specific areas, which may restrict its applicability within the EU. The results may not fully reflect the situation in the occupied regions of Ukraine.

4. Results

The circular economy is key to promoting sustainable agriculture, ensuring environmental sustainability, and improving biofuel production (Figure 3 illustrates this process). Proper biomass processing of crops such as corn, sugarcane, and algae is essential for producing biofuels (bioethanol and biodiesel). Composting and recycling biofuel production waste (such as organic matter or agricultural residues) into fertilizers establishes a link between food production, biofuel production, and waste management, which is crucial for the long-term sustainability of the agricultural sector.
The production and yield of the main crops were analyzed to assess the feasibility of using a 10-field crop rotation system. Overall, a significant reduction in sown areas is worth noting, which is a consequence of complex economic and geopolitical factors (primarily the occupation of part of Ukraine’s territory) (Table 2).
The area sown with sunflowers decreased by 1.44 million hectares (from 6.46 million hectares to 5.02 million hectares) over the period under review, indicating a shift in producers’ goals toward soybeans. Simultaneously, the areas sown with sugar beets showed positive dynamics, increasing by 34 thousand hectares (from 220 thousand hectares to 254 thousand hectares). This is due to the growth in domestic demand and the relative stability of the sugar market. Areas sown with vegetables, potatoes, and fruits also tended to decrease, which is detrimental to food security.
The production of major food crops decreased between 2020 and 2024 due to disruptions in irrigation and marketing problems. The main reason for the decline in production was the occupation of a significant part of Ukraine’s territory as a result of the military aggression of the Russian Federation (Table 3).
At the same time, the total sugar beet harvest is steadily increasing, growing from 9.1 million tons in 2020 to 12.8 million tons in 2021. This trend correlates with an increase in sown areas and indicates the stabilization of the sugar market and the development of the confectionery industry. The crops most critical for domestic consumption were the most affected. Overall production volumes significantly declined, especially potato production. Meanwhile, potato production in Ukraine decreased by 17.03 million tons, dropping from 20.8 million tons to 3.8 million tons.
This was the most significant reduction among the analyzed crops. This is primarily because these crops were cultivated in the south of Ukraine, a region largely under occupation, especially the Kherson and Zaporizhzhia regions, and due to the destruction of the Kakhovka dam by military formations.
The main reasons for the decline in production were the reduction in planted areas and the lack of reliable data on some agricultural projects. The gross harvest of vegetable crops decreased by 8.62 million tons and of fruit and berry crops by 1.71 million tons. This decline is linked to the destruction of infrastructure, logistical difficulties, and the destruction of part of the production capacity of agricultural processing enterprises.
It is worth noting that there have also been changes in crop yields, with grain and leguminous crops showing a positive trend towards increased yields, from 42.5 quintals per hectare in 2020 to 50.6 quintals per hectare in 2024. The peak yield level was reached in 2023, amounting to 55.2 centners per hectare, which indicates the use of more intensive cultivation technologies (Table 4).
Sugar beet yields also show steady growth, from 416 quintals per hectare in 2020 to 505 quintals per hectare in 2024, with the maximum yield recorded in 2022 at 541 quintals/hectare. Sunflower yields increased significantly, from 20.2 quintals per hectare in 2020 to 24.5 quintals per hectare in 2023. However, there was a slight decrease to 21.8 quintals per hectare in 2024 owing to less favorable weather conditions. Potatoes have shown stable but moderate yield growth, increasing from 157 quintals per hectare in 2020 to 177 quintals per hectare in 2023, followed by a sharp rise to 252 quintals per hectare in 2024. The overall deviation was 95 quintals per hectare. Vegetable crops show significant yield growth, increasing from 207 quintals per hectare in 2020 to 372 quintals per hectare by 2024. This was the most significant increase among all the crops analyzed, amounting to 165 quintals per hectare.
Fruit and berry production was an exception to the overall upward trend. Yields peaked in 2023 at 119.0 centners per hectare, but declined to 93.1 centners per hectare in 2024. Unfortunately, this decline was directly related to a significant reduction in production area due to the occupation of southern Ukraine. An analysis of the tabular data indicates an overall increase in agricultural productivity in Ukraine between 2020 and 2024, which is evidence of improved efficiency in agricultural production due to more advanced cultivation technology (Table 5).
In the first year of crop rotation, it is recommended that perennial grasses be sown to improve soil fertility. From the fifth to the eighth year, legumes (peas and soybeans) and green manure should be sown to strengthen and enrich the soil structure with nitrogen. For biodiesel production, it is recommended that sunflowers be sown in the sixth year, and winter rapeseed in the second.
Winter wheat should be sown in the third year, corn in the fourth, and sugar beets in the seventh. For bioethanol production, it is recommended that striped millet and/or miscanthus be added to the crop rotation in the ninth and tenth years. By-products such as rapeseed and sunflower meal, sugar beet pulp, and corn can be used as animal feed in the livestock industry. Ukraine can use 11–12 million hectares and has proposed using 11.5 million hectares for a 10-field crop rotation focused on producing energy crops with a sowing volume of 11.5 million hectares [11]. It should be noted that the total area of agricultural land in Ukraine is approximately 32.5 million hectares. Therefore, the proposed areas can be fully used to produce biofuels and maintain soil fertility owing to perennial grasses, soybeans, and peas in the crop rotation, which will be used for food purposes. In Table 6, yield calculations were made for various crops, considering the average yield values for 2020–2024.
This allowed us to obtain a weighted estimate that minimized the impact of extreme weather conditions or other anomalies that may have occurred in a particular year and showed an average trend.
The proposed 10-field crop rotation system is suitable for organizing the production of raw materials for biofuel production, as it combines the cultivation of traditional energy crops (corn, rapeseed, and sunflower) and specialized energy crops (miscanthus and switchgrass) (Table 7). This allows the diversification of supply sources for biofuel production from biomass and maximizes the overall volume of biofuel obtained, including the use of both the main product and crop residues. It is appropriate to state that this approach is economically viable and aligns with current trends in bioenergy development. Based on research [37], we assumed that the average oil yield of soybeans was 20%, providing a biodiesel yield of 0.573 million tons when using this crop rotation. The average oil yield from rapeseed is 40% of the volume of rapeseed grown, which, in the case of the proposed crop rotation, would be 1.292 million tons of rapeseed [38]. The average bioethanol yield is 360 liters per 1 ton of winter wheat in the case of the proposed system of 2.072 million tons [39]. Bioethanol yields 416 liters per ton of corn and 100 L per ton of sugar beets [40]. The systematized average oil yield from sunflowers is 500 liters, which, in the future, if the proposed crop rotation is used, will allow for the production of 1.294 million tons of biodiesel [41,42].
Thus, the total biodiesel production potential will be over 3.159 million tons, and the total bioethanol production over 11.095 million tons. To calculate the production potential of solid biofuels from miscanthus and switchgrass, as well as crop residues presented in Table 8, it is advisable to calculate their production in terms of million tons of oil equivalent (Mtoe), excluding sugar beet residues, as this type of residue is suitable for use as a component of the substrate for biogas production. The coefficients were calculated using generally accepted values for the calorific value of biomass:
  • Straw (wheat, rapeseed): 14 MJ/kg.
  • Corn and sunflower stalks: 13 MJ/kg.
  • Soybean stalks: 15 MJ/kg.
  • Miscanthus and switchgrass: 8 MJ/kg [40].
It was assumed that 1 million tons of oil equivalent (toe) is 41.868 PJ (petajoules).
The conversion factor for the bioenergy potential of post-harvest residues was calculated using the following formula:
C f = V p h r × C v a l u e × 10341.868   P J
where
C f —conversion factor (bioenergy potential.
V p h r —crop residue mass, million tons.
Cvalue—calorific value of biomass, MJ/kg.
Thus, the total energy potential of post-harvest residues is approximately 5.64 million tons of oil equivalent in the form of solid biofuels (pellets and briquettes). Approximately 3888,637 m3 of wood are used annually in Ukraine, equivalent to 1.05 thousand tons of oil equivalent (toe) [24]. The export potential of solid fuel is over 4.59 thousand toe.
Given the high cost of biogas production equipment, solid fuel briquettes can serve as an affordable alternative to traditional firewood, coal, and natural gas. The advantage of this type is that it can be produced from straw and other crop residues, which are common on private farms. The cost of pellet production equipment for a single rural household is much lower compared to the cost of a small-scale biogas reactor, amounting to USD 400–500, which makes it possible to process crop residues from household activities into solid biofuel. In contrast, the price of a low-power biogas reactor ranges from USD 4 to 5 thousand. The biogas yield from 1 ton of sugar beet tops is 0.2 thousand m3 [46]. Based on the calculations presented in Table 7, the yield of sugar beet post-harvest residues in tops will be 43.7 million tons, from which 8.74 billion m3 of biogas can potentially be obtained. An agricultural animal population data analysis from 2020 to 2025 indicates a steady downward trend in livestock numbers. Over the specified period, livestock numbers have significantly decreased across all major species, indicating profound structural changes and economic challenges (Table 9).
The total cattle population decreased by 1090.4 thousand heads (from 3092.0 thousand in 2020 to 2001.6 thousand in 2025). This decrease was approximately 35.3%. The number of cows, a key indicator of the dairy industry, also decreased by 633,800 heads (35.4%). This dynamic indicates a severe crisis in livestock farming in the country. Between 2020 and 2025, livestock numbers declined significantly.
Pig numbers fell by 21.1% (over 1.2 million heads). Sheep and goat numbers declined significantly, leading to a 30% decline in the overall livestock population. These alarming trends may indicate a general decline in small-scale livestock production, traditionally based on smallholder farming.
The number of birds, which is the largest meat production sector by volume, decreased by 32.9 million heads (from 220.5 million heads in 2020 to 187.6 million heads by 2025). This drop is approximately 14.9%, indicating problems with logistics, sales, and the stability of production. This trend could seriously affect food security, the domestic export market, and the country’s potential for growth. The decrease in the cow population is particularly alarming for the dairy industry and was caused by the destruction of some facilities due to military actions. Table 10 presents the calculations of the total volume of manure (in thousands of tons) and the potential biogas production (in millions of m3) for each animal species. The normative values for biogas yield were systematized based on established data. Biogas production from 1 ton of pig manure is 60 m3, while cattle manure is 50 m3 [47]. Regarding methane yield per ton, poultry manure ranks highest at 65 m3 of biogas, followed by goat and sheep manure at 54 m3. Each head of cattle produces 5 tons of manure annually [48,49]. The daily pig manure production is approximately 10 kg, or 0.365 tons per year [50]. For sheep, the annual manure output per head is 1.5 tons [50], whereas for poultry it is 0.05 tons per year [51].
Therefore, the total potential for biogas production from livestock waste was 1.566 billion m3. Considering the potential of sugar beet tops in the volume of 8.74 billion m3, the total potential for biogas production through the use of livestock waste and sugar beet tops grown in the 10-field crop rotation we proposed will be over 10.3 billion m3, which, when converted to biomethane, will be 6.18 billion m3. As mentioned above, the use of a 10-field crop rotation for biofuel production, in parallel with biogas production from livestock waste, will make it possible to increase crop yields and partially replace natural gas with biomethane.
Considering that the yield of digestate from processing the organic fraction of waste will be 85–90% of the raw material volume, and the raw material itself is 71.782 million tons, it is believed there could be 61.1–64.61 million tons of digestate obtained [49]. The conversion rate of digestate to organic fertilizer is 1–12. Considering that the crop rotation we propose involves the use of 11.5 million hectares of agricultural land, and based on a rate of 5 tons per hectare for processing post-harvest residues and livestock industry waste, the required rate can be achieved with a total volume of 57.5 million tons. Therefore, the processing of sugar beet post-harvest residues and organic waste from the livestock industry using the proposed crop rotation will make it possible to meet the needs of these areas for organic fertilizers. Additionally, 3.6 to 7.11 million tons of digestate can be utilized for crops grown in other areas (providing organic fertilization for approximately 0.72 to 1.42 million hectares). Studies (50) indicate that Excel modeling is an accessible tool for evaluating workflows to provide a reasonable basis for building reliability models through factor analysis. Therefore, it was appropriate to develop a model for estimating the yield growth of major agricultural crops using Microsoft Excel tools, which had the following form:
Y = β0 + β1X1 + β2X2 + β3X3 + ϵ
where
Y—predicted crop yield (t/ha).
β0—constant representing the baseline yield in the absence of other factors (analogous to the intercept in a linear model).
X1—amount of digestate applied (t/ha).
X2—soil type (e.g., loam, black soil, etc.), represented as a categorical variable with values from 0.25 to 1.0 according to the bonitet score.
X3—crop predecessor (e.g., cereals and legumes), also treated as a categorical variable.
X4—soil pH level after digestate application.
β1, β2, β3,…—regression coefficients indicating the change in yield per one-unit change in the corresponding factor, assuming all other factors remain constant.
ϵ — model error accounting for uncontrolled variables and random fluctuations (e.g., force majeure events, climatic conditions, and military actions).
To characterize the fertility of the soil cover of Ukraine, the study used generalized indicators of humus content, acidity, and quality assessment of the main types of soils (Table 11), which can provide an idea of the potential suitability and suitability for agriculture.
Table 12 presents the vision of the relevant coefficients for determining the forecast yield of agricultural crops. The average yield of the relevant crops, according to Table 6, was considered a constant. Other weighting coefficients were estimated based on their impact on yield, starting from the amount of digestate applied and ending with the predecessor.
Simultaneously, based on the data presented in Table 13, it can be concluded that Ukraine has significant resources for the production of biofuels that can replace traditional energy sources, namely the potential for the production of biomethane obtained as a result of the processing of post-harvest residues and organic waste from livestock farming, which could produce over 6.18 billion m3 of biomethane per year, which would cover 31.2% of the total natural gas consumption in Ukraine, which in 2024 amounted to 19.8 billion m3. The potential for the production of bioethanol from corn, wheat, and sugar beet is estimated at 11.1 million tons per year, which is 4.44 times higher than the actual consumption of gasoline in 2024. Such an excess volume of potential production can create opportunities not only for the complete replacement of gasoline but also for the development of exports. The annual production of biodiesel from rapeseed could reach 3.16 million tons, which would cover 63.2% of the total gas oil consumption in Ukraine, which in 2024 was approximately 5.0 million tons.
Conducting a comprehensive analysis of implementing a 10-field crop rotation in the context of biofuel production (Table 14) would facilitate the implementation of a comprehensive model that will reduce the country’s dependence on fossil fuel imports through the production of biofuels. Using by-products of biofuel production, especially organic fertilizers (digestate), will allow farmers to significantly optimize costs, thereby reducing the overall cost of agricultural products.
The transition to biofuels is critical for the environment, because it significantly reduces the overall carbon footprint and contributes to climate change mitigation. Furthermore, using plant residues, which were previously considered waste, to produce solid biofuels allows for the most efficient use of crops and land.
Further development and improvement of the proposed system will require ongoing scientific research and analysis. This will contribute to new job opportunities for researchers studying the effectiveness of crop rotations and novel biomass processing technologies. There are also opportunities for consultants to help agricultural enterprises implement innovative solutions and develop business plans. Thus, it is a comprehensive system that creates a multiplier effect through crop rotation and biofuel production, stimulating employment in the agricultural sector and the processing, energy, and scientific industries.

5. Discussion

Implementing a 10-field crop rotation makes biofuel production economically viable and sustainable. This is achieved through land use optimization, increased yields, and reduced costs for inorganic fertilizers and pesticides. Additionally, this system creates strong synergy between biofuel, food, and feed production, contributing to developing a sustainable agro-ecosystem. In this context, it is important to note that in the future, “green logistics” [54] will no longer be considered a separate process but will become a vital component of integrating and coordinating environmental, social, and economic aspects within a regional logistics system for environmentally oriented logistics management in the region.
At the same time, using digestate as a byproduct of biogas production increases the yield of major crops by 53–83%, changes soil acidity from slightly acidic to almost neutral in the short term, and enhances the competitiveness of organic farming products. However, implementing such large-scale projects requires a solid economic foundation. At the same time, Ukraine needs financial and tax legislation that stabilizes its economic development, investment attractiveness, and the reliability of investments in its economy [55]. This is critical for successfully implementing large-scale infrastructure projects, such as the transition to biofuels, which requires significant capital investment in logistics and processing facilities [56,57,58].
Based on this research, a 10-field crop rotation has significant potential to supply the bioenergy sector with raw materials for biofuel production. Implementing this model will contribute to strengthening the energy and food security of Ukraine and the European Union. It allows for the diversification of feedstock sources for the sustainable production of bioethanol, biodiesel, and solid biofuels. Introducing a 10-field crop rotation makes biofuel production economically viable and sustainable. This is achieved by optimizing land use, increasing yields, and reducing the cost of inorganic fertilizers and pesticides. Furthermore, this system creates strong synergies between biofuel, food, and feed production, facilitating the development of a sustainable agroecosystem. The use of by-products such as digestate not only increases yields and reduces the cost of agricultural production but also effectively addresses the pressing issue of agricultural waste disposal in Ukraine. The use of a 10-field crop rotation is a justified decision for sustainable production based on circular economy principles. Its use will help preserve soil fertility and prevent water and wind erosion of the soil. Including legumes promotes biological nitrogen fixation, reducing the need for mineral fertilizers.
Differentiated fertilizer application, organic amendments, mulching, and 10-field crop rotation contribute to preserving soil organic carbon. Simultaneously, using digestate as a by-product of biogas production increases the yield of major crops by 53–83%, changes soil acidity from slightly acidic to almost neutral in the short term, and increases the competitiveness of organic farming products. Research has focused on short-term crop rotations or monoculture cultivation. This study utilized the findings of the effectiveness of a 10-field crop rotation for preserving soil fertility, as well as research demonstrating the positive impact of digestate on crop yields and soil restoration.
This study is based on data from 2020 to 2024, which reflect the specific climatic conditions and agricultural practices of certain regions of Ukraine. Changes in climate, soil, or growing technologies in other regions could have influenced the results and their economic viability. The prospects for further research are as follows: a comprehensive assessment of the potential of a 10-field crop rotation for sustainable agriculture and bioenergy; studying the impact of by-products, such as digestate, on increasing yields and reducing costs; and establishing synergy between biofuel and food production.
Despite the significant potential for biofuel production, the limitations of this study should be noted: firstly, the assessment of biofuel production potential is based on statistical data and calculations that may not account for all the nuances of actual production, including logistical costs, losses during harvesting and processing, and fluctuations in market prices; secondly, the geographical representativeness of the study is limited, as it was conducted in specific regions of Ukraine based on data from 2020 to 2024, which may narrow its applicability in other parts of the EU. Specifically, changes in climate, soil, or cultivation technologies in other regions could affect the economic viability of the results. Additionally, the obtained results may not fully reflect the situation in the temporarily occupied territories of Ukraine due to the lack of reliable data and the impossibility of full-fledged economic activity.

6. Conclusions

This study confirmed that a 10-field crop rotation system is a promising and valuable tool for producing biofuels and organic fertilizers. Such a crop rotation system can reduce the negative impact of monoculture on the soil, increase its fertility, and provide a stable raw material base for bioenergy without compromising food security. An analysis of statistical data from 2020 to 2024 showed a general trend of decreasing sown area for the remaining agricultural crops in Ukraine. Simultaneously, the study confirmed that implementing a 10-field crop rotation allows for maintenance of stable yield indicators, which is critical for ensuring food and energy security under martial law. As a result of the conducted research, the potential for biofuel production in Ukraine was determined, which could significantly replace the consumption of fossil fuels and open up export opportunities. In particular, it was established that the potential for bioethanol production in Ukraine is more than 11.1 million tons per year, more than 4.4 times higher than the annual gasoline consumption in the country. Simultaneously, the potential for biodiesel production was determined to be 3.16 million tons per year, which can cover over 60% of the annual diesel fuel consumption, and for biogas, 6.18 billion cubic meters per year, which can replace up to 31% of the natural gas consumption. It was established that the total energy potential of post-harvest residues calculated in this study is approximately 5.64 million tons of oil equivalent in solid biofuel (pellets and briquettes).
Annual wood consumption in Ukraine is approximately 3.9 million m3, equivalent to 1.05 million tons of oil. It has been established that this method would allows for over 4.59 million tons of oil equivalent of potential solid biofuel exports. This study confirmed that using by-products, particularly digestate, increases crop yields in rotation and reduces the cost of agricultural products. Additionally, digestate helps normalize soil acidity, which is important for restoration and sustainable agriculture. The study results show that implementing a 10-field crop rotation system creates an effective synergy between biofuel and food production. This avoids the “fuel versus food” conflict, ensuring food security while developing the bioenergy sector to strengthen Ukraine’s and the EU’s energy independence.
Implementing a 10-field crop rotation and using organic waste, such as digestate, demonstrates significant potential for biofuel production, strengthening the energy and food security of Ukraine and the EU. The practical implementation of these results lies in the immediate adoption of recommendations for a 10-field crop rotation by agricultural enterprises to diversify the raw material base for bioenergy and stimulate investments in regional biogas complexes that ensure a closed-loop utilization of by-products. This requires harmonizing financial and tax legislation to create a reliable investment climate.
Future research directions will include a comprehensive assessment of the long-term impact of digestate on different soil types and its economic efficiency in various EU climate zones, as well as the development of “green logistics” models to optimize the collection and transportation of biomass at the regional level.

Author Contributions

Conceptualization, V.K. and Y.G.; methodology, V.K. and Y.G.; software, N.P.; validation, Y.G., N.P. and I.R.; formal analysis, D.B.; investigation, I.R.; resources, D.B.; data curation, N.P.; writing—original draft preparation, V.K.; writing—review and editing, Y.G.; visualization, I.R.; supervision, D.B.; project administration, V.K.; funding acquisition, N.P. All authors have read and agreed to the published version of the manuscript.

Funding

This research received no external funding.

Institutional Review Board Statement

Not applicable.

Data Availability Statement

The data presented in this study are available on request from the corresponding author due to privacy restrictions.

Conflicts of Interest

The authors declare no conflicts of interest.

References

  1. Mirzoieva, T.; Tkach, N.; Nitsenko, V.; Gerasymchuk, N.; Tomashevska, O.; Nechyporenko, O. Development of the Correlation Model between Biogas Yield and Types of Organic Mass and Analysis of Its Key Factors. C 2022, 8, 73. [Google Scholar] [CrossRef]
  2. Shah, K.K.; Modi, B.; Pandey, H.P.; Subedi, A.; Aryal, G.; Pandey, M.; Shrestha, J. Diversified crop rotation: An approach for sustainable agriculture production. Adv. Agric. 2021, 2021, 8924087. [Google Scholar] [CrossRef]
  3. Mehta, P.; Sahil, K.; Sarao, L.K.; Jangra, M.S.; Bhardwaj, S.K. Algal Biofuels: Clean Energy to Combat the Climate Change. In Clean Energy Production Technologies; Springer Nature Singapore: Singapore, 2023; pp. 187–210. ISBN 9789811968099. [Google Scholar]
  4. Pysarenko, V.; Pronko, L.; Pidvalna, O.; Lozhachevska, O.; Fastovets, N.; Ribeiro Ramos, O. Marketing management of bioeconomic potential of enterprises and quality of their innovative products in the post-war recovery strategy. Financ. Credit. Act. Probl. Theory Pract. 2024, 6, 648–664. [Google Scholar] [CrossRef]
  5. Shovkun-Zablotska, L.; Pysarenko, V.; Sierova, L.; Tegipko, S. Management and Marketing of the Wartime Agribusiness in Ukraine. Econ. Ecol. Socium 2024, 8, 64–77. [Google Scholar] [CrossRef]
  6. Koleva, N.; Demirova, S. Re-Manufacturing as a Tool for Increasing the Sustainability of Business Processes. In Proceedings of the 3rd International Scientific Conference Industrial Growth Conference 2024, Nessebar, Bulgaria, 27 – 29 September 2024; Az-buki National Publishing House: Sofia-City, Bulgaria, 2025; pp. 196–206. [Google Scholar] [CrossRef]
  7. Hontaruk, Y.; Furman, I.; Bondarenko, V.; Riabchyk, A.; Nepochatenko, O. Production of biogas and digestate at sugar factories as a way of ensuring the energy and food security of Ukraine. Polityka Energ. 2024, 27, 195–210. [Google Scholar] [CrossRef]
  8. Havrysh, V.; Nitsenko, V.; Bilan, Y.; Streimikiene, D. Assessment of optimal location for a centralized biogas upgrading facility. Energy Environ. 2019, 3, 462–480. [Google Scholar] [CrossRef]
  9. Damianov, D.; Demirova, S. Principles of Designing Automated Logistics Systems—Hybrid Component of Cyber-Physical Systems. In Proceedings of the International Conference on High Technology for Sustainable Development, Varna, Bulgaria, 11–14 June 2018. [Google Scholar] [CrossRef]
  10. Mekunye, F.; Makinde, P. Production of biofuels from agricultural waste. Asian J. Agric. Hortic. Res. 2024, 11, 37–49. [Google Scholar] [CrossRef]
  11. Tokarchuk, D.; Pryshliak, N.; Berezyuk, S.; Shynkovych, A. Food Security and Biofuel Production: Solving the Dilemma on the Example of Ukraine. Polityka Energ. 2022, 25, 179–196. [Google Scholar] [CrossRef]
  12. Talavyria, M.; Furman, I.; Alexandrov, D.; Drabovskyi, A. Assessment of Agricultural Biomass Potential in Sustainable Biofuel Production. Econ. Ecol. Socium 2025, 9, 109–123. [Google Scholar] [CrossRef]
  13. Honcharuk, I.; Lohosha, R.; Tokarchuk, D. Prospects for the development of the organic market in Ukraine in the context of the european green deal. Balt. J. Econ. Stud. 2025, 11, 58–67. [Google Scholar] [CrossRef]
  14. Tzemi, D.; Rämö, J.; Palosuo, T.; Peltonen-Sainio, P.; Wejberg, H.; Lehtonen, H. The introduction of legume-based crop rotations: An impact assessment on cereal cropping farms in Finland. Int. J. Agric. Sustain. 2024, 22, 2335085. [Google Scholar] [CrossRef]
  15. Sadenova, M.A.; Beisekenov, N.A.; Kulenova, N.A.; Ualiyev, D.Y.; Kamenev, Y.S.; Khamzin, S. Decarbonisation Strategies for Sustainable Agricultural Development in Kazakhstan. Chem. Eng. Trans. 2024, 109, 457–462. [Google Scholar] [CrossRef]
  16. Nikitina, O.; Vasylenko, O.; Balabak, A.; Balabak, O.; Hnatiuk, N.; Hurskyi, I.; Honchar, N.; Khimich, M.; Rassadina, I.; Shevchenko, N. Substatiating the Ecological Ways of Potassium Balance Regulating in Soil. Inż. Ekol. 2024, 25, 198–206. [Google Scholar] [CrossRef]
  17. Hospodarenko, G.M.; Cherno, O.D.; Cherednik, A.Y. Formation of soil fertility for different fertilizer systems in field crop rotation. Agrology 2019, 2, 79–85. [Google Scholar] [CrossRef]
  18. Han, T.; Huang, J.; Liu, K.; Fan, H.; Shi, X.; Chen, J.; Jiang, X.; Liu, G.; Liu, S.; Zhang, L.; et al. Soil Potassium Regulation by Changes in Potassium Balance and Iron and Aluminum Oxides in Paddy Soils Subjected to Long-Term Fertilization Regimes. Soil Tillage Res. 2021, 214, 105168. [Google Scholar] [CrossRef]
  19. Winkhart, F.; Schmid, H.; Hülsbergen, K.-J. Effects of Biogas Digestate on Winter Wheat Yield, Nitrogen Balance, and Nitrous Oxide Emissions under Organic Farming Conditions. Agronomy 2024, 14, 1739. [Google Scholar] [CrossRef]
  20. Polischuk, V.M.; Derevyanko, D.A.; Shvorov, S.A.; Dvornik, Y.O.; Davydenko, T.S. The efficiency of using digestate from biogas plants. Mach. Energy 2020, 11, 107–115. [Google Scholar] [CrossRef]
  21. Koszel, M.; Parafiniuk, S.; Szparaga, A.; Bochniak, A.; Kocira, S.; Atanasov, A.Z.; Kovalyshyn, S. Impact of Digestate Application as a Fertilizer on the Yield and Quality of Winter Rape Seed. Agronomy 2020, 10, 878. [Google Scholar] [CrossRef]
  22. Shevchuk, O.V.; Hospodarenko, H.M.; Uman National University of Horticulture. Use of liquid digestate of biogas production to fertilize winter wheat. Collect. Works Uman Natl. Univ. Hortic. 2023, 1, 18–26. [Google Scholar] [CrossRef]
  23. Kaletnik, G.; Honcharyk, I.; Okhota, Y. The Waste-free production development for the energy autonomy formation of Ukrainian agricultural enterprises. J. Environ. Manag. Tour. 2020, 11, 513–522. [Google Scholar] [CrossRef]
  24. Atstaja, D.; Cudecka-Purina, N.; Koval, V.; Kuzmina, J.; Butkevics, J.; Hrinchenko, H. Waste-to-Energy in the Circular Economy Transition and Development of Resource-Efficient Business Models. Energies 2024, 17, 4188. [Google Scholar] [CrossRef]
  25. Sezer, M.D.; Ada, E.; Kazancoglu, Y. Investigating the Key Drivers in the Transition to Sustainable Hydrogen Transportation Fuel. Econ. Ecol. Socium 2024, 8, 16–26. [Google Scholar] [CrossRef]
  26. Eurostat. Statistics Explained. Available online: https://ec.europa.eu/eurostat/statistics-explained/index.php/Main_Page (accessed on 1 October 2025).
  27. State Statistics Service of Ukraine. Available online: https://ukrstat.gov.ua/ (accessed on 1 October 2025).
  28. Risks of Winter Rapeseed Cultivation Technology. Agribus. 29 August 2013. Available online: https://agro-business.com.ua/agro/ahronomiia-sohodni/item/357-ryzyky-tekhnolohii-vyroshchuvannia-ozymoho-ripaku.html (accessed on 1 October 2025).
  29. Voitovska, V.I.; Storozhyk, L.I.; Zinchenko, O.A.; Rohalskyi, S.V.; Kulyk, G.A. Chemical composition of sugar and fodder beet roots as affected by the methods of their reproduction. Taurian Sci. Herald 2019, 1, 31–39. [Google Scholar] [CrossRef]
  30. European Union: Biofuels Annual. Available online: https://www.fas.usda.gov/data/european-union-biofuels-annual-4 (accessed on 1 May 2025).
  31. Tsyliuryk, O.I. Accumulation of crop residues in the soil of the Steppe crop rotation. Collect. Sci. Pap. Natl. Sci. Cent. Inst. Agric. Ukr. Acad. Agrar. Sci. 2007, 2, 40–46. [Google Scholar]
  32. Kvak, V. Prospects for Growing Giant Miscanthus (Miscanthus Giganteus) in the West and North of Ukraine; Bioenergy Association of Ukraine: Kyiv, Ukraine, 2018; Available online: https://uabio.org/wp-content/uploads/2018/04/10_Kvak_Energo-Agrar_Miscanthus.pdf (accessed on 1 October 2025).
  33. Soil map of Ukraine. Available online: https://superagronom.com/karty/karta-gruntiv-ukrainy (accessed on 1 October 2025).
  34. Eurostat. Energy from Renewable Sources: Data for a Sustainable Future (Statistical Data). 2024. Available online: https://news.dtkt.ua/accounting/reposts/87054-statzvitnist-2024-iaki-zviti-bude-skasovano-a-iaki-zmineno (accessed on 1 May 2025).
  35. Ukrainian Bioenergy Industry 2025–2029. Available online: https://www.reportlinker.com/report-summary/Bioenergy/61050/Ukrainian-Bioenergy-Industry.html?autogen=0 (accessed on 1 May 2025).
  36. Nedilska, U.I. Formation of Panicum virgatum productivity using an ecological approach in the conditions of the western forest-steppe. Ahrarni Innov. 2022, 12, 48–51. [Google Scholar] [CrossRef]
  37. Kupchuk, I.; Yemchyk, T.; Gontaruk, Y. Prospects for the development of biodiesel production in ukraine with consideration of socio-economic and environmental efficiency. Balt. J. Econ. Stud. 2024, 10, 228–233. [Google Scholar] [CrossRef]
  38. Stelmakh, O.; Kyforuk, I.; Hryhoriv, Y. The influence of fertilization options on the yield and seed quality of winter rape varieties. Visnyk Lviv. Natsionalnoho Ahrarnoho Universytetu 2021, 25, 125–131. [Google Scholar] [CrossRef]
  39. Hospodarenko, H.M. Bioethanol yield from winter wheat grain varieties depending on the types, rates and terms of application of nitrogen fertilizers. Visnyk Ahrarnoi Nauk. Prychornomoria 2017, 2, 74–85. [Google Scholar]
  40. Palamarchuk, V.D.; Vinnik, O.V.; Kovalenko, O.A. Starch content in maize grain and bioethanol yield depending on vegetation conditions and growing technology factors. Ahrarni Innov. 2021, 5, 143–156. [Google Scholar] [CrossRef]
  41. Kurach, O.V.; Lukashchuk, L.Y.; Pershuta, V.V. Influence of mineral fertilization rates and growth stimulants on the productivity of sunflower hybrids. Bull. Agric. Sci. 2023, 101, 12–19. [Google Scholar] [CrossRef]
  42. Butenko, A.O.; Hotvianska, A.S.; Zavertaliuk, V.F.; Tkachenko, R.S. Formation of economically valuable features of sunflower hybrids of different origins and maturity groups. Novitni Ahrotekhnolohii 2025, 13, 325420. [Google Scholar] [CrossRef]
  43. Jóvér, J.; Antal, K.; Zsembeli, J.; Blaskó, L.; Tamás, J. Assessment of gross calorific value of crop and bio-energy residues. Res. Agric. Eng. 2018, 64, 121–127. [Google Scholar] [CrossRef]
  44. Siol, C.; Majer, S.; Thrän, D. Utilizing residual biomasses from agriculture and forestry: Different approaches to set system boundaries in environmental and economic life-cycle assessments. Biomass Bioenergy 2023, 174, 106839. [Google Scholar] [CrossRef]
  45. Vargas-Moreno, J.M.; Callejon-Ferre, Á.J.; Pérez-Alonso, J.; Velázquez-Martí, B. A review of the mathematical models for predicting the heating value of biomass materials. Renew. Sustain. Energy Rev. 2012, 16, 3065–3083. [Google Scholar] [CrossRef]
  46. Ivanina, V.V.; Daniuk, M.S. Bioenergy productivity of sugar beet and the balance of nutrients in the soil under biological cultivation. Bioenergy 2022, 1–2, 43–45. [Google Scholar] [CrossRef]
  47. Pryshliak, N.; Tokarchuk, D.; Palamarenko, Y. Recommendations for selecting the optimal feedstock for biogas production on the basis of experimental data on the energy value of waste. Investytsiyi Praktyka Ta Dosvid 2021, 24, 58. [Google Scholar] [CrossRef]
  48. Mirzoieva, T.; Tkach, N. Analysis of economic efficiency of processing of animal waste into biogas in the context of threats to energy security of the state. Econ. Bus. Manag. 2022, 13, 83–98. [Google Scholar] [CrossRef]
  49. Borshch, O.O.; Borshch, O.V.; Fedorchenko, M.M. The influence of the method of manure removal and storage on the quality of organic products. Sci. Mess. LNU Vet. Med. Biotechnol. Ser. Agric. Sci. 2021, 23, 65–70. [Google Scholar] [CrossRef]
  50. Shalavina, E.; Briukhanov, A.; Uvarov, R.; Vasilev, E. Method for selection of pig manure processing technologies. Agron. Res. 2017, 15, 866–876. [Google Scholar]
  51. Ogejo, J.; Wildeus, S.; Knight, P.; Wilke, R. Technical Note: Estimating Goat and Sheep Manure Production and their Nutrient Contribution in the Chesapeake Bay Watershed. Appl. Eng. Agric. 2010, 26, 1061–1065. [Google Scholar] [CrossRef]
  52. Zhang, L.; Ren, J.; Bai, W. A Review of Poultry Waste-to-Wealth: Technological Progress, Modeling and Simulation Studies, and Economic- Environmental and Social Sustainability. Sustainability 2023, 15, 5620. [Google Scholar] [CrossRef]
  53. Bublyk, O. Digestate Has a Positive Effect on Plant Yield. Agrotimes. 2021. Available online: https://agrotimes.ua/tvarinnitstvo/dygestat-dobre-vplyvaye-na-vrozhajnist-roslyn/ (accessed on 1 October 2025).
  54. Demirova, S.; Antonov, A. Accessible risk management using workflow simulation into Microsoft Excel. E3S Web Conf. 2023, 389, 09006. [Google Scholar] [CrossRef]
  55. Panas, R.M.; Malanchuk, M.S. Features of the bonitation of technogenic soils. Geodesy Cartogr. Aerial Photogr. 2013, 77, 74–80. [Google Scholar]
  56. Yakovyshyna, T. Improving the bonitet methodology for soils of the urban ecosystems to assess the degree of their ecological safety. Ecol. Sci. 2020, 3, 25–29. [Google Scholar] [CrossRef]
  57. Bozhanova, V.; Korenyuk, P.; Lozovskyi, O.; Belous-Sergeeva, S.; Bielienkova, O.; Koval, V. Green Enterprise Logistics Management System in Circular Economy. Int. J. Math. Eng. Manag. Sci. 2022, 7, 350–363. [Google Scholar] [CrossRef]
  58. Kvasha, S.; Pankratova, L.; Koval, V.; Tamošiūnienė, R. Illicit Financial Flows in Export Operations with Agricultural Products. Intellect. Econ. 2019, 13, 195–209. [Google Scholar] [CrossRef]
Figure 1. Agricultural land areas in Ukraine (excluding temporarily occupied territories), thousand hectares. Source: based on [27].
Figure 1. Agricultural land areas in Ukraine (excluding temporarily occupied territories), thousand hectares. Source: based on [27].
Agriculture 15 02316 g001
Figure 2. Research methodology scheme for biofuel production based on the application of a 10-field crop rotation.
Figure 2. Research methodology scheme for biofuel production based on the application of a 10-field crop rotation.
Agriculture 15 02316 g002
Figure 3. Integrated biofuel production and sustainable agriculture system.
Figure 3. Integrated biofuel production and sustainable agriculture system.
Agriculture 15 02316 g003
Table 1. Analysis of agricultural and energy indicators of the EU and Ukraine (2020–2024).
Table 1. Analysis of agricultural and energy indicators of the EU and Ukraine (2020–2024).
Indicator202020222024
EUUkraineEUUkraineEUUkraine
Agricultural land area, million hectares157.041.3155.032.91154.032.91
Share of agricultural land in total territory, %37.868.538.868.538.768.5
Biofuel production, million tons of oil equivalent16.00.5517.40.5320.90.60
Share of renewable energy sources in total energy consumption, %22.19.223.010.427.010.7
Main crops for biofuelsCereals, rapeseedCereals, rapeseed, sunflowerCereals, rapeseedCereals, rapeseed, sunflowerCereals, rapeseedCereals, rapeseed, sunflower
Source: based on [27,28,29].
Table 2. Revised sown area of agricultural crops, thousand hectares.
Table 2. Revised sown area of agricultural crops, thousand hectares.
YearsGrain and Leguminous Crops (Thousand ha)Sugar Beet Factory (Thousand ha)Sunflower (Thousand ha)Potato (Thousand ha)Vegetable Crops (Thousand ha)Fruit and Berry Crops Area (Thousand ha)
202015,39222064571325464219
202115,99522766221283460217
202212,17118452931208378193
202310,98525052201210397187
202411,1392545020152841
Deviation (+/−)−425334−1437−1310−436−178
Source: based on [27].
Table 3. Production of agricultural crops, thousand tons.
Table 3. Production of agricultural crops, thousand tons.
YearGrain and Leguminous CropsSugar Beet FactorySunflowerPotatoVegetable CropsFruit and Berry Crops (Total)
202064,933915013,11020,83896532024
202186,01010,85416,39221,35699352235
202253,864994211,32920,90075121995
202359,77213,13012,76021,35982971996
202456,24612,79810,9563841035311
Deviation (+/−)−86873648−2154−20,454−8618−1713
Source: based on [27].
Table 4. Yield of agricultural crops, centners per ha of the harvested area.
Table 4. Yield of agricultural crops, centners per ha of the harvested area.
YearCereal and Leguminous CropsSugar Beet (for Processing)SunflowerPotatoesVegetablesFruits and Berries
202042.541620.2157207105.6
202153.947924.6166215117.3
202245.854121.6174200116.1
202355.252524.5177209119.0
202450.650521.825237293.1
Deviation (+/−)8.1891.695165−12.5
Source: based on [27].
Table 5. Example of a 10-field crop rotation oriented towards biofuel production.
Table 5. Example of a 10-field crop rotation oriented towards biofuel production.
YearCropEffectProducts
1Perennial grassesImprovement of soil fertilityGreen mass for soil, feed
2Winter rapeseedBiofuel and oil productionBiodiesel, oil, cake for feed
3Winter wheatFood and biofuelGrain for flour, cereals; bioethanol
4CornBiofuel and feedBioethanol, biogas, grain for feed
5SoybeanFood and soil enrichmentGrain for oil, feed; soil enrichment with nitrogen
6SunflowerBiofuel and oil productionBiodiesel, oil, cake for feed
7Sugar beetFood and biofuelSugar, pulp for feed, bioethanol
8PeaFood and soil enrichmentGrain for cereals, soil enrichment with nitrogen
9MiscanthusSolid biofuel productionPellets, briquettes
10SwitchgrassSolid biofuel productionPellets, briquettes
Table 6. Proposed 10-field crop rotation system considering average crop yield and standard post-harvest residue yield.
Table 6. Proposed 10-field crop rotation system considering average crop yield and standard post-harvest residue yield.
YearCropPost-Harvest Residue Yield, Tons/haSown Area, Million HectaresYield in Centners Per HectareProduction of Main Products, Million TonsVolume of Post-Harvest Residues, Million Tons
1CropPost-harvest Residue Yield (t/ha)Sown Area (million ha)Yield (c/ha)Production of Main Products (million t)Volume of Post-harvest Residues (million t)
2Perennial grasses-1.15606.9-
3Winter rapeseed6.01.1528.13.23156.9
4Winter wheat8.011.1550.065.75699.2115
5Corn7.881.1570.068.05699.062
6Soybean2.921.1524.92.86353.358
7Sunflower3.931.1522.52.58754.5195
8Sugar beet38.01.15493.256.71843.7
9Pea2.81.1522.72.61053.22
10Miscanthus-1.15222.53-
Source: based on [33,34,35,36].
Table 7. Potential for biofuel production from agricultural crops in a 10-field crop rotation (million tons).
Table 7. Potential for biofuel production from agricultural crops in a 10-field crop rotation (million tons).
YearCropProduction of Main Products, Million TonsVolume of Post-Harvest Residues, Million TonsProduction of Biofuels from Main Crops, Million Tons
Liquid biofuel
1Winter rapeseed3.23156.91.292
2Sunflower2.58754.5191.294
3Soybean2.86353.3580.573
Subtotal (post-harvest residues/biodiesel)14.7773.159
4Winter wheat5.75699.21152.072
5Corn8.05699.0623.351
6Sugar beet56.71843.75.672
Subtotal (post-harvest residues/bioethanol14.7773.159
Solid biofuel
7Miscanthus2.53-2.53
8Switchgrass1.725-1.725
Total Solid Biofuel4.255
Source: based on [28,37,38,39,40,41,42].
Table 8. Energy potential of post-harvest residues in oil equivalent.
Table 8. Energy potential of post-harvest residues in oil equivalent.
CropVolume of Post-Harvest Residues, Million TonsIn Terms of Million Tons of Oil EquivalentUsing 30% of the Residual Potential
Winter rapeseed6.90.4340.13
Sunflower4.5190.7140.214
Soybean3.3580.830.249
Winter wheat9.21150.3260.098
Corn9.0620.3440.103
Main products
Miscanthus2.531.213
Switchgrass1.7251.78
Total37.3063.78
Source: based on [43,44,45].
Table 9. Number of agricultural animals (thousand heads).
Table 9. Number of agricultural animals (thousand heads).
CattlePigsSheep and GoatsPoultry (Million Heads)
TotalIncluding Cows
20203.0921.788.55.72741.2045220.5
20212.874016,7305.87621.140200.7
20222.64401.54405.60881.0943202.2
20232.30711.35284.9483941.4180.5
20242.15621.26295.094.0906.3184.7
20252.00161.15474.521843.3187.6
Deviation (+/−)−1.0904−633.8−1.2063−361.2−32.9
Source: based on [27,37,38,39,40,41,42].
Table 10. Assessment of the potential for biogas production from livestock waste.
Table 10. Assessment of the potential for biogas production from livestock waste.
CategoryCattlePigsSheep and GoatsBirds
Heads (thousand)3156.34521.1843.3187,700
Manure production per head (tons/head/year)50.3651.50.05
Total manure output (thousand tons/year)15,781.51650.21264.9593,850
Manure used for biogas (thousand tons/year)50605465
Potential biogas production (million m3)789,07599,012683,073610,025
Source: based on [51,52,53].
Table 11. Fertility assessment of the main types of soils in Ukraine by quality scores.
Table 11. Fertility assessment of the main types of soils in Ukraine by quality scores.
Soil TypeAverage Humus Content (%)Approximate pH RangeApproximate Credit Score
Typical chernozem4–86.5–7.580–100
Ordinary chernozem4–66.0–7.070–85
Southern chernozem3–56.5–7.560–75
Gray forest2–35.5–6.545–65
Chestnut2–47.0–8.035–55
Soddy-podzolicUp to 24.5–5.525–45
Solonets, salt marshesVaries>8.0<25
Source: based on [51,52,53].
Table 12. Initial data for modeling crop yield using multiple linear regression.
Table 12. Initial data for modeling crop yield using multiple linear regression.
CoefficientVariableValueUnit of MeasurementInterpretation (Cereal Example)
β0Constant1.5–49.3 (depending on the crop)t/haBaseline yield when all factors are set to zero (or worst-case scenario for categorical factors)
β1(X_1) (Digestate volume, t/ha)0.12(t/ha yield)/(t/ha digestate)Each additional ton of digestate per hectare increases yield by 0.12 t/ha
β3(X_3) (Crop predecessor)1.0/−1.0t/haAdditional yield provided by a good predecessor compared to a poor one
β4(X_4) (Soil pH level)0.4(t/ha yield)/(pH unit)A change in soil pH by one unit (e.g., 6.0 → 7.0) changes yield by 0.4 t/ha; within the optimal range, higher pH increases yield
β2Soil quality (Bonitet score)0.1–1.0 (depending on soil type)(t/ha yield)/(quality score)Positive value indicates that higher bonitet score (better soil fertility) increases yield
Table 13. Comparative analysis of biofuel production potential and actual fossil fuel consumption in Ukraine, 2024.
Table 13. Comparative analysis of biofuel production potential and actual fossil fuel consumption in Ukraine, 2024.
Type of BiofuelProduction Potential (Using the Proposed 10-Field Crop Rotation)Suitable Fossil FuelActual Annual Consumption
BiogasThe total volume of post-harvest residues and livestock waste processing could reach 57.5 million tons (according to the study) or 6.18 billion m3 in terms of biomethane.Natural gas19.8 billion m3
Bioethanol (from corn, wheat, sugar beet)The production potential from corn and wheat would be 11.1 million tons per year.Gasoline2.5 million tons
BiodieselWith the addition of rapeseed and soybeans, annual production could reach 3.16 million tons.Diesel fuel~5.0 million tons
Table 14. Integrated assessment of 10-field crop rotation in biofuel production.
Table 14. Integrated assessment of 10-field crop rotation in biofuel production.
CriterionEconomic EffectEnvironmental Impact
Energy SecurityReducing dependence on fossil fuel imports. Biofuel production (bioethanol, biodiesel, and biogas).Replacing fossil fuels with renewable sources.
Resource UseIncreasing crop yields. Reducing the cost of production through the use of by-products.Creating a circular economy: biofuel production waste becomes fertilizer. Reducing waste.
Financial EfficiencySavings on the purchase of mineral fertilizers. Formation of significant export potential of biofuels.Reducing greenhouse gas emissions. Improving soil fertility without additional costs.
MarketMeeting domestic demand for fuel. Strengthening Ukraine’s position in the global energy market.Supporting sustainable development of the agricultural sector. Reducing the ecological footprint of the agro-industrial complex.
Disclaimer/Publisher’s Note: The statements, opinions and data contained in all publications are solely those of the individual author(s) and contributor(s) and not of MDPI and/or the editor(s). MDPI and/or the editor(s) disclaim responsibility for any injury to people or property resulting from any ideas, methods, instructions or products referred to in the content.

Share and Cite

MDPI and ACS Style

Koval, V.; Perović, N.; Rasovic, I.; Božović, D.; Gontaruk, Y. Biofuel Production Assessment of Crop Rotation Systems and Organic Residues in Agricultural Management. Agriculture 2025, 15, 2316. https://doi.org/10.3390/agriculture15222316

AMA Style

Koval V, Perović N, Rasovic I, Božović D, Gontaruk Y. Biofuel Production Assessment of Crop Rotation Systems and Organic Residues in Agricultural Management. Agriculture. 2025; 15(22):2316. https://doi.org/10.3390/agriculture15222316

Chicago/Turabian Style

Koval, Viktor, Nataša Perović, Ivana Rasovic, Dražen Božović, and Yaroslav Gontaruk. 2025. "Biofuel Production Assessment of Crop Rotation Systems and Organic Residues in Agricultural Management" Agriculture 15, no. 22: 2316. https://doi.org/10.3390/agriculture15222316

APA Style

Koval, V., Perović, N., Rasovic, I., Božović, D., & Gontaruk, Y. (2025). Biofuel Production Assessment of Crop Rotation Systems and Organic Residues in Agricultural Management. Agriculture, 15(22), 2316. https://doi.org/10.3390/agriculture15222316

Note that from the first issue of 2016, this journal uses article numbers instead of page numbers. See further details here.

Article Metrics

Back to TopTop