Analyzing Spatiotemporal Variations and Influencing Factors in Low-Carbon Green Agriculture Development: Empirical Evidence from 30 Chinese Districts
Abstract
1. Introduction
- To construct a comprehensive evaluation framework for low-carbon green agriculture (LGA) that captures both spatial heterogeneity and temporal dynamics, addressing gaps in existing methodologies;
- To empirically examine the spatiotemporal evolution of LGA development across 30 representative districts in China, providing replicable analytical pathways for similar developing economies;
- To identify and quantify the key socioeconomic and environmental drivers influencing LGA disparities, thereby advancing theoretical understandings of LGA’s transitions in resource-constrained contexts.
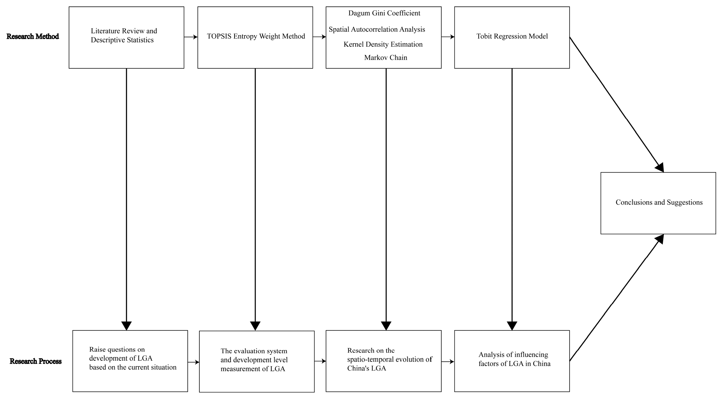
2. Literature Review and Technical Route
2.1. Literature Review
2.2. Technical Route
- Elaborate on the urgency and significance of this research under global climate governance and the “dual carbon” goals and review the research progress, debates, and practices of LGA, pointing out the deficiencies in the spatiotemporal scale, mechanism identification, and policy integration of existing studies. Make the research objectives, ideas, and methods clear (TOPSIS entropy weighting method, Dagum Gini coefficient, Kernel density estimation calculation, spatial autocorrelation analysis, Markov chains, and Tobit regression model).
- Development Level Quantification Framework: Methodologically formulated around the core tenets of “ecological sustainability, carbon mitigation, operational efficiency, and production modernization,” a multidimensional assessment architecture is constructed. This framework encompasses four pivotal advancement domains—agroecological resilience, agricultural decarbonization pathways, modernization of farming systems, and productivity enhancement mechanisms—operationalized through 15 granular metrics.
- Empirical Implementation: Leveraging longitudinal provincial datasets (2013–2022) spanning 30 Chinese administrative divisions, comprehensive indices are algorithmically derived via the TOPSIS entropy weighting protocol. This computationally rigorous approach delineates the macroevolutionary trajectory of China’s LGA development paradigm.
- Spatiotemporal Dynamics Investigation: Geospatial patterning is cartographically determined through ArcGIS geostatistical modeling; regional disparity causality is quantitatively decomposed using the Dagum Gini coefficient decomposition technique; distributional evolutionary properties are non-parametrically characterized via Kernel density estimation methodologies. By rigorously constructing and precisely calibrating Markov chains whose transition probabilities are estimated from current empirical data, this study forecasts the probabilistic trajectories of future evolutionary trends and derives the long-run steady-state distributions that these stochastic processes converge toward. Simultaneously, it analyzes the intricate spatial correlations—quantified through carefully designed distance-weighted matrices—among regions situated at distinct hierarchical levels within the LGA framework, thereby furnishing a nuanced and evidence-rich basis upon which targeted, zone-specific policy implementations can be strategically grounded.
- Research on Driving Factors: Based on the experiences of predecessors and the internal conditions and external environment of LGA, influencing factors are selected from dimensions including economic development, urbanization processes, scale of the agricultural industry, operation, industrial scale, technological development, and industrialization. We analyze the heterogeneity mechanism of each factor in the overall, upper, middle, and lower subsamples, providing evidence for precise policy-making.
- Enhancement Paths and Policy Recommendations: Starting from “low carbon, environmental protection, and high efficiency”, combined with the results of empirical analysis, and following the logic of “goal–path–policy”, recommendations are made for improving LGA under different conditions.
3. Materials and Methods
3.1. Research Object and Data Source
3.2. LGA Evaluation Index System Construction
3.3. Methods
3.3.1. TOPSIS Entropy Weight Method
3.3.2. Dagum Gini Coefficient
3.3.3. Spatial Autocorrelation Analysis
3.3.4. Kernel Density Estimation (KDE)
3.3.5. Markov Chain
3.3.6. Tobit Regression Model
4. Empirical Analysis and Results
4.1. China’s LGA Score
4.2. Regional Disparities of LGA in China
4.2.1. Intra-Regional Disparities
4.2.2. Inter-Regional Differences
4.2.3. Sources and Contributions of Disparities
4.3. Analyzing Results from Spatial Autocorrelation Tests
4.4. Dynamic Changes in LGA
4.4.1. The Future Development Trend of LGA
- Currently, LGA in all Chinese regions is in a stable growth period with steady increases, though the growth rate has slowed—suggesting that China’s LGA has reached a certain developmental stage, consistent with previous findings.
- Plagued by economic underdevelopment and harsh natural conditions, low-level regions face greater obstacles in moving up. However, once they overcome bottlenecks, they may achieve upgrades far beyond their current level.
- Long-term accumulation can significantly boost the positive transition probabilities of all regions, which may stem from policy effectiveness lags.
- High-level regions face an increasing risk of downgrading over time, and all regions are at risk of reverse transition. Thus, LGA development plans must be implemented steadily with long-term improvement measures.
4.4.2. The Results of Spatial Markov Chain Analysis
4.5. Influencing Factors of LGA
5. Discussions, Conclusions, Suggestions, and Limitations
5.1. Discussions
5.2. Conclusions
5.3. Suggestions
5.4. Limitations and Prospects
Supplementary Materials
Author Contributions
Funding
Institutional Review Board Statement
Data Availability Statement
Acknowledgments
Conflicts of Interest
References
- Wu, H.; Yang, Y.; Shen, Y. Agricultural Carbon Emissions in China: Estimation, Influencing Factors, and Projection of Peak Emissions. Pol. J. Environ. Stud. 2024, 33, 4791–4806. [Google Scholar] [CrossRef] [PubMed]
- Zhan, L.; Huang, X.; Xu, Z.; Huang, Z. Assessing the Coordination Development Level of Agricultural Economy and Ecology in China: Regional Disparities, Dynamics, and Barriers. Agriculture 2025, 15, 176. [Google Scholar] [CrossRef]
- Drinkwater, L.E.; Snapp, S.S. Nutrients in Agroecosystems: Rethinking the Management Paradigm. Adv. Agron. 2007, 92, 163–186. [Google Scholar]
- Norse, D. Low carbon agriculture: Objectives and policy pathways. Environ. Dev. 2012, 1, 25–39. [Google Scholar] [CrossRef]
- Liu, C.; Zheng, H. How social capital affects willingness of farmers to accept low-carbon agricultural technology (LAT)? A case study of Jiangsu, China. Int. J. Clim. Chang. Strateg. Manag. 2021, 13, 286–301. [Google Scholar] [CrossRef]
- Hou, J.; Hou, B. Farmers’ Adoption of Low-Carbon Agriculture in China: An Extended Theory of the Planned Behavior Model. Sustainability 2019, 11, 1399. [Google Scholar] [CrossRef]
- Cai, J.; Zheng, P.; Xie, Y.; Du, Z.; Li, X. Research on the impact of climate change on green and low-carbon development in agriculture. Ecol. Indic. 2025, 170, 113090. [Google Scholar] [CrossRef]
- Li, W.; Zeng, Y.; Zhang, Y.; Yi, K. The Coupling Coordination Relationship between Green Low-Carbon Agriculture and Socio-Economic Systems: Based on the Empirical Analysis of 31 Provinces in China. Pol. J. Environ. Stud. 2025, 34, 1641–1652. [Google Scholar] [CrossRef]
- Lu, Y.; Norse, D.; Powlson, D. Agriculture Green Development in China and the UK: Common objectives and converging policy pathways. Front. Agric. Sci. Eng. 2020, 7, 98–105. [Google Scholar] [CrossRef]
- Alotaibi, B.M. Riyadh Extension Agents’ Perceptions Regarding Organic Agriculture and Implications for Training. Ph.D. Thesis, The Pennsylvania State University, University Park, PA, USA, 26 March 2018. [Google Scholar]
- Paper, E.W.; Paper, E.W. Our Energy Future—Creating a Low Carbon Economy; White Paper; UK Department of Trade and Industry: London, UK, 2003. [Google Scholar]
- Luo, J.; Huang, M.; Bai, Y. Promoting green development of agriculture based on low-carbon policies and green preferences: An evolutionary game analysis. Environ. Dev. Sustain. 2024, 26, 6443–6470. [Google Scholar] [CrossRef]
- Liu, Y.; Deng, Y.; Peng, B. The Impact of Digital Financial Inclusion on Green and Low-Carbon Agricultural Development. Agriculture 2023, 13, 1748. [Google Scholar] [CrossRef]
- Liang, Y.; Pan, T.; Cai, Y.; Yu, J.; Choun, L. The impact of green and low carbon agricultural production on farmers’ income in minority areas: A case study of Y Town, Zhijin County, Guizhou Province. Front. Sustain. Food Syst. 2024, 8, 1358471. [Google Scholar] [CrossRef]
- Ran, G.; Wang, G.; Du, H.; Lv, M. Relationship of Cooperative Management and Green and Low-Carbon Transition of Agriculture and Its Impacts: A Case Study of the Western Tarim River Basin. Sustainability 2023, 15, 8900. [Google Scholar] [CrossRef]
- Wang, W.; Guo, L.; Li, Y.; Su, M.; Lin, Y.; de Perthuis, C.; Ju, X.; Lin, E.; Moran, D. Greenhouse gas intensity of three main crops and implications for low-carbon agriculture in China. Clim. Change 2015, 128, 57–70. [Google Scholar] [CrossRef]
- Jiang, Q.; Li, J.; Si, H.; Su, Y. The Impact of the Digital Economy on Agricultural Green Development: Evidence from China. Agriculture 2022, 12, 1107. [Google Scholar] [CrossRef]
- Qi, Z.; You, Y. The Impact of the Rural Digital Economy on Agricultural Green Development and Its Mechanism: Empirical Evidence from China. Sustainability 2024, 16, 3594. [Google Scholar] [CrossRef]
- Dai, X.; Li, Y.; Qi, Y.; Chen, Y.; Yan, D.; Xia, K.; He, S.; He, Y. Coupling Agricultural Green Development and Park City Development: An Empirical Analysis from Chengdu, China. Agriculture 2025, 15, 248. [Google Scholar] [CrossRef]
- Mo, L.; Chen, S.; Wan, S.; Zhou, L.; Wang, S. How Can the Protection of Important Agricultural Heritage Sites Contribute to the Green Development of Agriculture: Evidence from China. Agriculture 2025, 15, 166. [Google Scholar] [CrossRef]
- Li, R.; Cui, W. Spatial–Temporal Evolution and Influencing Factors of Arable Land Green and Low-Carbon Utilization in the Yangtze River Delta from the Perspective of Carbon Neutrality. Sustainability 2024, 16, 6889. [Google Scholar] [CrossRef]
- Li, Z.; Zhao, D.; Yan, H. Evaluation and dynamic mechanism of green low-carbon transformation of agriculture in Yangtze River Delta region. Int. J. Low-Carbon Technol. 2024, 19, 2431–2445. [Google Scholar] [CrossRef]
- Hao, D.; Liu, W. Will structural adjustment and financial support affect low-carbon agricultural production in the Yellow River Basin? Environ. Sci. Pollut. Res. 2024, 31, 47330–47349. [Google Scholar] [CrossRef] [PubMed]
- He, P.; Zhang, J.; Li, W. The role of agricultural green production technologies in improving low-carbon efficiency in China: Necessary but not effective. J. Environ. Manag. 2021, 293, 112837. [Google Scholar] [CrossRef] [PubMed]
- Lu, H.; Chen, Y.; Luo, J. Development of green and low-carbon agriculture through grain production agglomeration and agricultural environmental efficiency improvement in China. J. Environ. Manag. 2024, 442, 141128. [Google Scholar] [CrossRef]
- Fred, A.O.; Anthony, M.K. Modeling assessment of groundwater vulnerability to contamination risk in a typical basement terrain using TOPSIS-entropy developed vulnerability data mining technique. Heliyon 2023, 9, e18371. [Google Scholar] [CrossRef]
- Li, J.; Zheng, Z.; Xu, Y.; Hang, S.; Gong, H. Optimization of coupling crop and livestock production system’s eco-efficiency in northern China based on a life cycle assessment and data envelopment analysis method. Sci. Total Environ. 2024, 921, 170852. [Google Scholar] [CrossRef]
- Chen, C.; Zhang, H. Evaluation of Green Development Level of Mianyang Agriculture, Based on the Entropy Weight Method. Sustainability 2023, 15, 7589. [Google Scholar] [CrossRef]
- Wang, L.; Li, N.; Xie, Q. Dynamic evolution and obstacle factor analysis of green development in China’s agriculture and rural areas based on entropy-based TOPSIS model. Heliyon 2024, 10, e27248. [Google Scholar] [CrossRef]
- Xingcun, F.; Yang, Y.; WeiChiao, H. The impact of green taxation on green low-carbon development in Yangtze River Delta region of China-based on mediating effect model and spatial Durbin model. Environ. Sci. Pollut. Res. 2023, 30, 103674–103689. [Google Scholar]
- Abadi, M.; Moore, D.R. Selection of Circular Proposals in Building Projects: An MCDM Model for Lifecycle Circularity Assessments Using AHP. Buildings 2022, 12, 1110. [Google Scholar] [CrossRef]
- Weijun, W.; Hongshan, Z. Evaluation of Low Carbon Economy Development in China’s Provinces: Based on Entropy-OWA Algorithm and Grey Correlation Improvement TOPSIS. IOP Conf. Ser. Earth Environ. Sci. 2019, 371, 032028. [Google Scholar]
- Ye, M.; Deng, F.; Yang, L.; Liang, X. Evaluation of regional low-carbon circular economy development: A case study in Sichuan province, China. Int. J. Clim. Chang. Strateg. Manag. 2022, 14, 54–77. [Google Scholar] [CrossRef]
- Zhou, J.; Xu, N.; Zhang, W.; Ning, X. Can agricultural low-carbon development benefit from urbanization?-Empirical evidence from China’s new-type urbanization pilot policy. J. Environ. Manag. 2024, 435, 140388. [Google Scholar] [CrossRef]
- Yanwei, Q.; Huailiang, L.; Jianbo, Z. Prediction model and demonstration of regional agricultural carbon emissions based on Isomap–ACO–ET: A case study of Guangdong Province, China. Sci. Rep. 2023, 13, 12688. [Google Scholar]
- Martindale, W.; Saeidan, A.; Javazm, F.; ÆHollands, T.; Duong, L.; Jagtap, S. Mapping the path to decarbonised agri-food products: A hybrid geographic information system and life cycle inventory methodology for assessing sustainable agriculture. Int. J. Food Sci. Technol. 2024, 59, 6078–6086. [Google Scholar] [CrossRef]
- Zhou, F.; Wen, C. Research on the Evolution of the Spatial Association Network Structure and Driving Factors of China’s Agricultural Green Development. Agriculture 2024, 14, 683. [Google Scholar] [CrossRef]
- Yan, J.; Tang, Z.; Guan, Y.; Xie, M.; Huang, Y. Analysis of Measurement, Regional Differences, Convergence and Dynamic Evolutionary Trends of the Green Production Level in Chinese Agriculture. Agriculture 2023, 13, 2016. [Google Scholar] [CrossRef]
- Zhou, F.; Wen, C. Research on the Level of Agricultural Green Development, Regional Disparities, and Dynamic Distribution Evolution in China from the Perspective of Sustainable Development. Agriculture 2023, 13, 1441. [Google Scholar] [CrossRef]
- Liu, F.; Wang, L.; Gao, J.; Liu, Y. Study on the Coupling Coordination Relationship Between Rural Tourism and Agricultural Green Development Level: A Case Study of Jiangxi Province. Agriculture 2025, 15, 874. [Google Scholar] [CrossRef]
- He, Y.; Fang, G.; Qi, C.; Gu, Y. Research on the Spatial Correlation Network and Driving Mechanism of Agricultural Green Development in China. Agriculture 2025, 15, 693. [Google Scholar] [CrossRef]
- Liu, J. How Does Agricultural Green Transformation Improve Residents’ Health? Empirical Evidence from China. Agriculture 2024, 14, 1085. [Google Scholar] [CrossRef]
- Chi, Y.; Liu, D.H.; Zhang, M.X. Island carrying capacity for three development types: Ecological resource, agricultural production, and urban construction. Heliyon 2022, 8, e12232. [Google Scholar] [CrossRef]
- Nong, W.; Wen, J.; He, J. Spatial-Temporal Variations and Driving Factors of the Coupling and Coordination Level of the Digital Economy and Sustainable Rural Development: A Case Study of China. Agriculture 2024, 14, 849. [Google Scholar] [CrossRef]
- National Bureau of Statistics of China. National Data Center. Available online: http://data.stats.gov.cn/ (accessed on 18 June 2025).
- National Bureau of Statistics of China. China Statistical Yearbook; China Statistics Press: Beijing, China, 2023.
- National Bureau of Statistics of China; Department of Population and Employment Statistics. China Population and Employment Statistical Yearbook; China Statistics Press: Beijing, China, 2023.
- National Bureau of Statistics of China; Department of Rural Socioeconomic Survey. China Rural Statistical Yearbook; China Statistics Press: Beijing, China, 2023.
- National Bureau of Statistics of China; Ministry of Science and Technology of China. China Statistical Yearbook on Science and Technology; China Statistics Press: Beijing, China, 2023.
- Wind Economic Database. Available online: https://www.wind.com.cn/portal/zh/EDB/index.html (accessed on 18 June 2025).
- de Moraes Sa, J.C.; Lal, R.; Cerri, C.C.; Lorenz, K.; Hungria, M.; de Faccio Carvalho, P.C. Low-carbon agriculture in South America to mitigate global climate change and advance food security. Environ. Int. 2017, 98, 102–112. [Google Scholar] [CrossRef] [PubMed]
- Li, Y.; Fan, Z.; Jiang, G.; Quan, Z. Addressing the Differences in Farmers’ Willingness and Behavior Regarding Developing Green Agriculture-A Case Study in Xichuan County, China. Land 2021, 10, 316. [Google Scholar] [CrossRef]
- Li, Z.; Jin, M.; Cheng, J. Economic growth of green agriculture and its influencing factors in china: Based on emergy theory and spatial econometric model. Environ. Dev. Sustain. 2021, 23, 15494–15512. [Google Scholar] [CrossRef]
- Wang, W.; Li, K.; Liu, Y.; Lian, J.; Hong, S. A system dynamics model analysis for policy impacts on green agriculture development: A case of the Sichuan Tibetan Area. J. Environ. Manag. 2022, 371, 133562. [Google Scholar] [CrossRef]
- Bai, Y.; Deng, X.; Jiang, S.; Zhao, Z.; Miao, Y. Relationship between climate change and low-carbon agricultural production: A case study in Hebei Province, China. Ecol. Indic. 2019, 105, 438–447. [Google Scholar] [CrossRef]
- Liu, D.; Zhu, X.; Wang, Y. China’s agricultural green total factor productivity based on carbon emission: An analysis of evolution trend and influencing factors. J. Environ. Manag. 2021, 278, 123692. [Google Scholar] [CrossRef]
- Zhaoyan, L.; Hongmei, L. Coordination Development of” Water-Energy-Food” System in China’s Agriculture and Its Influencing Factors. Econ. Geogr. 2024, 44, 177–186. [Google Scholar]
- Hu, C.; Fan, J.; Chen, J. Spatial and Temporal Characteristics and Drivers of Agricultural Carbon Emissions in Jiangsu Province, China. Int. J. Environ. Res. Public Health 2022, 19, 12463. [Google Scholar] [CrossRef]
- Zhang, Z.; Li, Y.; Elahi, E.; Wang, Y. Comprehensive Evaluation of Agricultural Modernization Levels. Sustainability 2022, 14, 5069. [Google Scholar] [CrossRef]
- Huang, K.; Tang, W.; Zhou, F. Agricultural Productive Services and Ecological Efficiency of Cultivated Land Use: Evidence from Hunan Province, China. Pol. J. Environ. Stud. 2024, 33, 5127–5140. [Google Scholar] [CrossRef]
- Wang, Y.; Zhou, Q. Evaluation of development of agricultural modernization in central China. IERI Procedia 2013, 4, 417–424. [Google Scholar] [CrossRef][Green Version]
- Li, Y.; You, X.; Sun, X.; Chen, J. Dynamic assessment and pathway optimization of agricultural modernization in China under the sustainability framework: An empirical study based on dynamic QCA analysis. J. Environ. Manag. 2024, 479, 144072. [Google Scholar] [CrossRef]
- Peng, H.; Yang, F.; Yue, O. How Rural Industry Revitalization Affects Farmers’ Incomes in China. Sustainability 2024, 16, 9182. [Google Scholar] [CrossRef]
- Wang, J.; Zhao, Y.; Li, X.; Zhou, Y.; Zhao, K.; Wang, H.; Shakweer, W.M.E.S. Multimodal fusion-based detection method of estrus cows using multisource data inspired by hidden Markov model algorithms. Comput. Electron. Agric. 2025, 235, 110391. [Google Scholar] [CrossRef]
- Luo, L.; Nie, Q.; Jiang, Y.; Luo, F.; Wei, J.; Cui, Y. Spatiotemporal Dynamics and Spatial Spillover Effects of Resilience in China’s Agricultural Economy. Agriculture 2024, 14, 1522. [Google Scholar] [CrossRef]
- Zhu, Q.; Chen, J.; Rui, H.; Hamoud, Y.A.; Algarawi, A.M.; Okla, M.K.; Zhu, L.; Shaghaleh, H. Collaborative management measures of subsurface drainage and bio-organic fertilizer application for coastal sunflower (Helianthus annuus L.) based on TOPSIS entropy weight method. PLoS ONE 2025, 20, e0318571. [Google Scholar] [CrossRef]
- Zhao, X.; Wang, Z.; Xia, W.; Hu, B.; Vasa, L.; Nassani, A.A. Unlocking energy efficiency: Exploring the dynamic evolution and regional correlations in the Huaihe Eco-economic Belt. Gondwana Res. 2025, 145, 57–70. [Google Scholar] [CrossRef]
- Zhou, Y.; Lu, H.; Wan, X.; Wen, D.; Xie, X. KDE-DE: A kernel density estimation-based differential entropy method for EEG feature extraction in spatial cognitive evaluation. Biomed. Signal Process. Control 2025, 110, 108209. [Google Scholar] [CrossRef]
- Huu, T.; Lokuge, W.; Karunasena, W.; Setunge, S. Markov-based deterioration prediction and asset management of floodway structures. Sustain. Resil. Infrastruct. 2022, 7, 789–802. [Google Scholar]
- Liu, J.; Fang, Y.; Ma, Y.; Chi, Y. Digital economy, industrial agglomeration, and green innovation efficiency: Empirical analysis based on Chinese data. J. Appl. Econ. 2024, 27, 2289723. [Google Scholar] [CrossRef]
- Chen, J.; Yang, S.T.; Li, H.W.; Zhang, B.; Lv, J.R. Research on Geographical Environment Unit Division Based on the Method of Natural Breaks (Jenks). ISPRS—Int. Arch. Photogramm. Remote Sens. Spat. Inf. Sci. 2013, 40, 47–50. [Google Scholar] [CrossRef]
- Dong, D.; Wang, J. Air pollution as a substantial threat to the improvement of agricultural total factor productivity: Global evidence. Environ. Int. 2023, 173, 107842. [Google Scholar] [CrossRef]
- Song, Y.; Zhang, B.; Wang, J.; Kwek, K. The impact of climate change on China’s agricultural green total factor. Technol. Forecast. Soc. Chang. 2022, 185, 122054. [Google Scholar] [CrossRef]
- Gao, Y.; Zhang, M.; Wang, K.; Wen, F.; Liu, F. The Carbon Emissions Reduction Effect of Green Agricultural Subsidy Policy: A Quasi-Natural Experiment. Sustainability 2024, 16, 5210. [Google Scholar] [CrossRef]
- Lu, F.; Meng, J.; Cheng, B. How does improving agricultural mechanization affect the green development of agriculture? Evidence from China. J. Environ. Manag. 2024, 472, 143298. [Google Scholar] [CrossRef]
- Xu, J.; Zha, T. Chinese Urbanisation and Food Security. Oxid. Commun. 2016, 39, 2159–2170. [Google Scholar]
- Hu, J.; Zhang, X.; Wang, T. Spatial Spillover Effects of Resource Misallocation on the Green Total Factor Productivity in Chinese Agriculture. Int. J. Environ. Res. Public Health 2022, 19, 15718. [Google Scholar] [CrossRef]
- Cheng, L.; Gao, Y.; Dai, X. Spatio-temporal comprehensive measurement of China’s agricultural green development level and associated influencing factors. PLoS ONE 2023, 18, e0288599. [Google Scholar] [CrossRef] [PubMed]
- Hu, Y.; Li, B.; Zhang, Z.; Wang, J. Farm size and agricultural technology progress: Evidence from China. J. Rural Stud. 2022, 93, 417–429. [Google Scholar] [CrossRef]
- Dinda, S. Environmental Kuznets Curve Hypothesis: A Survey. Ecol. Econ. 2004, 49, 431–455. [Google Scholar] [CrossRef]







| Main Index | First-Tier Indexes | Second-Tier Indexes | Explanation | Nature of Indicators | Weight |
|---|---|---|---|---|---|
| B11 Application intensity of agricultural chemical fertilizers | Fertilizer application rate/sown area [38] | − | 0.0287 | ||
| B12 Intensity of pesticide application | Pesticide application rate/sown area [38] | − | 0.0110 | ||
| A1 Agricultural greening | B13 Usage strength of agricultural plastic film | Plastic film usage/sown area [38] | − | 0.0148 | |
| B14 Diesel energy consumption intensity | Agricultural diesel usage/cultivated area by machinery [57] | − | 0.0130 | ||
| B21 Regional agricultural carbon emission scale | Total agricultural carbon emissions/regional administrative area | − | 0.0131 | ||
| LGA in China | A2 Low-carbonization of agriculture | B22 Agricultural carbon emission density | Total agricultural carbon emissions/sown area [58] | − | 0.0081 |
| B23 Agricultural carbon emission intensity | Total agricultural carbon emissions/ gross agricultural product [37] | − | 0.0172 | ||
| A3 Agricultural modernization | B31 Level of agricultural mechanization | Total power of agricultural machinery/ sown area [59] | + | 0.0881 | |
| B32 Irrigation efficiency | Effective irrigation/ sown area [39] | + | 0.0903 | ||
| B33 Socialization of agricultural production | Output value of agriculture, forestry, animal husbandry, and fishery services/sown area [60] | + | 0.1727 | ||
| B34 Total power of agricultural machinery per capita | Total power of agricultural machinery/agricultural practitioners [61] | + | 0.1253 | ||
| A4 Agricultural efficiency improvement | B41 Agricultural output level | Agricultural output value/sown area [38] | + | 0.1197 | |
| B42 Grain production level | Grain output/sown area [38] | + | 0.0846 | ||
| B43 Agricultural labor efficiency | Agricultural output value/ agricultural workforce [37,59] | + | 0.0961 | ||
| B44 Per capita total output value of agriculture, forestry, animal husbandry, and fishery | Total output value of agriculture, forestry, animal husbandry, and fishery/rural practitioners [62,63] | + | 0.1173 |
| Province/Year | 2013 | 2014 | 2015 | 2016 | 2017 | 2018 | 2019 | 2020 | 2021 | 2022 |
|---|---|---|---|---|---|---|---|---|---|---|
| Beijing | 0.3407 | 0.4072 | 0.4237 | 0.4249 | 0.4661 | 0.4985 | 0.5349 | 0.4916 | 0.4444 | 0.4154 |
| Tianjin | 0.3794 | 0.3855 | 0.4071 | 0.3882 | 0.3827 | 0.3534 | 0.3918 | 0.4505 | 0.4812 | 0.4955 |
| Hebei | 0.3318 | 0.3410 | 0.3478 | 0.2807 | 0.2917 | 0.3188 | 0.3378 | 0.3816 | 0.4032 | 0.4125 |
| Shanxi | 0.2085 | 0.2231 | 0.2345 | 0.1630 | 0.1544 | 0.1626 | 0.1711 | 0.1946 | 0.2107 | 0.2174 |
| Inner Mongolia | 0.2038 | 0.2141 | 0.2238 | 0.2128 | 0.2327 | 0.2611 | 0.2897 | 0.3233 | 0.3616 | 0.3916 |
| Liaoning | 0.2906 | 0.2749 | 0.2971 | 0.2750 | 0.2697 | 0.2699 | 0.3027 | 0.3160 | 0.3487 | 0.3571 |
| Jilin | 0.2565 | 0.2573 | 0.2723 | 0.2700 | 0.2799 | 0.2721 | 0.2967 | 0.3225 | 0.3461 | 0.3571 |
| Heilongjiang | 0.2806 | 0.2977 | 0.3059 | 0.3101 | 0.3260 | 0.3395 | 0.4190 | 0.4528 | 0.4680 | 0.4802 |
| Shanghai | 0.1948 | 0.2063 | 0.2068 | 0.2239 | 0.2386 | 0.2405 | 0.2542 | 0.2782 | 0.2846 | 0.3111 |
| Jiangsu | 0.2568 | 0.2764 | 0.3027 | 0.3152 | 0.3329 | 0.3440 | 0.3649 | 0.3988 | 0.4252 | 0.4434 |
| Zhejiang | 0.3018 | 0.3146 | 0.3241 | 0.4091 | 0.3966 | 0.4184 | 0.4436 | 0.4730 | 0.4854 | 0.4948 |
| Anhui | 0.1915 | 0.2030 | 0.2125 | 0.2201 | 0.2294 | 0.2337 | 0.2422 | 0.3035 | 0.3214 | 0.3266 |
| Fujian | 0.3500 | 0.3859 | 0.4109 | 0.4555 | 0.4186 | 0.4386 | 0.5032 | 0.5341 | 0.5604 | 0.5736 |
| Jiangxi | 0.1538 | 0.1605 | 0.1705 | 0.1812 | 0.1931 | 0.2064 | 0.2261 | 0.2472 | 0.2703 | 0.2943 |
| Shandong | 0.3080 | 0.3253 | 0.3416 | 0.2892 | 0.3051 | 0.3226 | 0.3459 | 0.3705 | 0.4029 | 0.4261 |
| Henan | 0.2170 | 0.2333 | 0.2527 | 0.2391 | 0.2683 | 0.2874 | 0.3094 | 0.3376 | 0.3563 | 0.3486 |
| Hubei | 0.1660 | 0.1785 | 0.1879 | 0.1953 | 0.2058 | 0.2142 | 0.2327 | 0.2769 | 0.3069 | 0.3214 |
| Hunan | 0.1757 | 0.1828 | 0.1933 | 0.2019 | 0.2072 | 0.2177 | 0.2375 | 0.2904 | 0.3311 | 0.3434 |
| Guangdong | 0.1964 | 0.2072 | 0.2291 | 0.2320 | 0.2562 | 0.2938 | 0.3335 | 0.3647 | 0.3816 | 0.4102 |
| Guangxi | 0.1417 | 0.1578 | 0.1664 | 0.1744 | 0.1865 | 0.2043 | 0.2352 | 0.2601 | 0.2874 | 0.2982 |
| Hainan | 0.2794 | 0.3096 | 0.3390 | 0.3909 | 0.4106 | 0.4257 | 0.4759 | 0.5138 | 0.5691 | 0.6153 |
| Chongqing | 0.1312 | 0.1353 | 0.1432 | 0.1561 | 0.1625 | 0.1762 | 0.1943 | 0.2430 | 0.2656 | 0.2690 |
| Sichuan | 0.1557 | 0.1615 | 0.1713 | 0.1800 | 0.1866 | 0.1939 | 0.2125 | 0.2338 | 0.2429 | 0.2470 |
| Guizhou | 0.1070 | 0.1182 | 0.1365 | 0.1390 | 0.1553 | 0.1764 | 0.2042 | 0.2407 | 0.2706 | 0.2739 |
| Yunnan | 0.1153 | 0.1204 | 0.1240 | 0.1298 | 0.1418 | 0.1406 | 0.1632 | 0.1880 | 0.2099 | 0.2183 |
| Shaanxi | 0.1622 | 0.1745 | 0.1803 | 0.1743 | 0.1886 | 0.2004 | 0.2156 | 0.2746 | 0.2977 | 0.3117 |
| Gansu | 0.1394 | 0.1480 | 0.1739 | 0.1479 | 0.1443 | 0.1531 | 0.1629 | 0.1854 | 0.2064 | 0.2193 |
| Qinghai | 0.1671 | 0.1796 | 0.1829 | 0.1885 | 0.1948 | 0.2091 | 0.2279 | 0.2842 | 0.2950 | 0.3108 |
| Ningxia | 0.1752 | 0.1831 | 0.1899 | 0.1537 | 0.1757 | 0.1876 | 0.1896 | 0.3055 | 0.3230 | 0.3164 |
| Xinjiang | 0.2519 | 0.2537 | 0.2539 | 0.2554 | 0.2725 | 0.2854 | 0.3103 | 0.3475 | 0.3945 | 0.4219 |
| Average | 0.2210 | 0.2339 | 0.2469 | 0.2459 | 0.2558 | 0.2682 | 0.2943 | 0.3295 | 0.3517 | 0.3641 |
| Classes/Year | 2013 | 2014 | 2015 | 2016 | 2017 | 2018 | 2019 | 2020 | 2021 | 2022 |
|---|---|---|---|---|---|---|---|---|---|---|
| Low | 18 | 18 | 17 | 18 | 16 | 15 | 14 | 5 | 4 | 3 |
| Medium | 11 | 9 | 10 | 7 | 9 | 11 | 10 | 17 | 15 | 15 |
| High | 1 | 3 | 3 | 5 | 5 | 4 | 6 | 8 | 11 | 12 |
| Year | Index | Probability | Value of Z |
|---|---|---|---|
| 2013 | 0.561 *** | 0.000 | 4.856 |
| 2014 | 0.550 *** | 0.000 | 4.766 |
| 2015 | 0.539 *** | 0.000 | 4.674 |
| 2016 | 0.411 *** | 0.000 | 3.632 |
| 2017 | 0.426 *** | 0.000 | 3.758 |
| 2018 | 0.398 *** | 0.000 | 3.529 |
| 2019 | 0.372 *** | 0.000 | 3.316 |
| 2020 | 0.342 *** | 0.001 | 3.073 |
| 2021 | 0.281 *** | 0.005 | 2.571 |
| 2022 | 0.288 *** | 0.004 | 2.629 |
| Period | Lag Type | I | II | III | IV | Observed Value |
|---|---|---|---|---|---|---|
| T1 | I | 0.8000 | 0.1867 | 0.0133 | 0.0000 | 75 |
| II | 0.0143 | 0.7429 | 0.2429 | 0.0000 | 70 | |
| III | 0.0000 | 0.0303 | 0.7424 | 0.2273 | 66 | |
| IV | 0.0000 | 0.0000 | 0.0169 | 0.9831 | 59 | |
| T2 | I | 0.6267 | 0.3467 | 0.0267 | 0.0000 | 75 |
| II | 0.0312 | 0.5000 | 0.4688 | 0.0000 | 64 | |
| III | 0.0000 | 0.0351 | 0.4912 | 0.4737 | 57 | |
| IV | 0.0000 | 0.0000 | 0.0227 | 0.9773 | 44 | |
| T3 | I | 0.4722 | 0.4444 | 0.0833 | 0.0000 | 72 |
| II | 0.0508 | 0.3220 | 0.5593 | 0.0678 | 59 | |
| III | 0.0000 | 0.0435 | 0.3043 | 0.6522 | 46 | |
| IV | 0.0000 | 0.0000 | 0.0303 | 0.9697 | 33 | |
| T4 | I | 0.3433 | 0.5075 | 0.1493 | 0.0000 | 67 |
| II | 0.0612 | 0.1633 | 0.5918 | 0.1837 | 49 | |
| III | 0.0000 | 0.0513 | 0.2308 | 0.7179 | 39 | |
| IV | 0.0000 | 0.0000 | 0.0400 | 0.9600 | 25 |
| Lag Type | t/(t + 1) | I | II | III | IV | Observed Value |
|---|---|---|---|---|---|---|
| I | I | 0.8776 | 0.1224 | 0.0000 | 0.0000 | 49 |
| II | 0.0000 | 0.8571 | 0.1429 | 0.0000 | 7 | |
| III | 0.0000 | 0.0000 | 1.0000 | 0.0000 | 2 | |
| IV | 0.0000 | 0.0000 | 0.0000 | 0.0000 | 0 | |
| II | I | 0.7500 | 0.2000 | 0.0500 | 0.0000 | 20 |
| II | 0.0238 | 0.7381 | 0.2381 | 0.0000 | 42 | |
| III | 0.0000 | 0.0385 | 0.8077 | 0.1538 | 26 | |
| IV | 0.0000 | 0.0000 | 0.0000 | 1.0000 | 7 | |
| III | I | 0.3333 | 0.6667 | 0.0000 | 0.0000 | 6 |
| II | 0.0000 | 0.7143 | 0.2857 | 0.0000 | 14 | |
| III | 0.0000 | 0.0313 | 0.6875 | 0.2813 | 32 | |
| IV | 0.0000 | 0.0000 | 0.0455 | 0.9545 | 22 | |
| IV | I | 0.0000 | 0.0000 | 0.0000 | 0.0000 | 0 |
| II | 0.0000 | 0.7143 | 0.2857 | 0.0000 | 7 | |
| III | 0.0000 | 0.0000 | 0.6667 | 0.3333 | 6 | |
| IV | 0.0000 | 0.0000 | 0.0000 | 1.0000 | 30 |
| Variable | N | Mean | SD | Min | Max |
|---|---|---|---|---|---|
| LGA | 300 | 0.2811 | 0.1027 | 0.1070 | 0.6153 |
| Eco | 300 | 6.1916 | 3.2148 | 0.6000 | 19.0000 |
| Urb | 300 | 0.6103 | 0.1138 | 0.3820 | 0.8960 |
| Als | 300 | 0.8106 | 0.4185 | 0.2090 | 2.9362 |
| Idu | 300 | 6.4120 | 4.2263 | 1.2821 | 24.9968 |
| Tec | 300 | 0.0184 | 0.0116 | 0.0045 | 0.0683 |
| Ind | 300 | 0.3963 | 0.0770 | 0.1587 | 0.5576 |
| Variable | Nationwide | Eastern | Central | Western |
|---|---|---|---|---|
| Eco | 0.0066 *** (0.0015) | 0.0080 *** (0.0024) | 0.0097 * (0.0050) | 0.0121 *** (0.0034) |
| Urb | 0.2795 *** (0.0585) | 0.2809 * (0.1536) | −0.0508 (0.1810) | 0.2592 *** (0.0856) |
| Als | 0.1067 *** (0.0093) | 0.0175 (0.0274) | 0.1326 *** (0.0101) | 0.1635 *** (0.0148) |
| Idu | 0.0115 *** (0.0008) | 0.0124 *** (0.0011) | 0.0043 (0.0028) | 0.0078 *** (0.0013) |
| Tec | −0.2465 (0.6004) | −0.6789 (0.9474) | 5.1214 *** (1.2240) | −3.7339 *** (0.9585) |
| Ind | 0.1311 *** (0.0505) | −0.0633 (0.1401) | 0.1151 (0.0773) | 0.1690 *** (0.0582) |
| _cons | −0.1377 *** (0.0435) | 0.0121 (0.1354) | −0.0505 (0.1055) | −0.1615 *** (0.0508) |
| sigma_u | 0.0664 *** (0.0088) | 0.0866 *** (0.0206) | 0.0308 *** (0.0077) | 0.0365 *** (0.0085) |
| sigma_e | 0.0211 *** (0.0009) | 0.0254 *** (0.0018) | 0.0167 *** (0.0013) | 0.0113 *** (0.0008) |
| N | 300 | 110 | 90 | 100 |
Disclaimer/Publisher’s Note: The statements, opinions and data contained in all publications are solely those of the individual author(s) and contributor(s) and not of MDPI and/or the editor(s). MDPI and/or the editor(s) disclaim responsibility for any injury to people or property resulting from any ideas, methods, instructions or products referred to in the content. |
© 2025 by the authors. Licensee MDPI, Basel, Switzerland. This article is an open access article distributed under the terms and conditions of the Creative Commons Attribution (CC BY) license (https://creativecommons.org/licenses/by/4.0/).
Share and Cite
Ma, Z.; Wen, J.; Huang, Y.; Zhuang, P. Analyzing Spatiotemporal Variations and Influencing Factors in Low-Carbon Green Agriculture Development: Empirical Evidence from 30 Chinese Districts. Agriculture 2025, 15, 1853. https://doi.org/10.3390/agriculture15171853
Ma Z, Wen J, Huang Y, Zhuang P. Analyzing Spatiotemporal Variations and Influencing Factors in Low-Carbon Green Agriculture Development: Empirical Evidence from 30 Chinese Districts. Agriculture. 2025; 15(17):1853. https://doi.org/10.3390/agriculture15171853
Chicago/Turabian StyleMa, Zhiyuan, Jun Wen, Yanqi Huang, and Peifen Zhuang. 2025. "Analyzing Spatiotemporal Variations and Influencing Factors in Low-Carbon Green Agriculture Development: Empirical Evidence from 30 Chinese Districts" Agriculture 15, no. 17: 1853. https://doi.org/10.3390/agriculture15171853
APA StyleMa, Z., Wen, J., Huang, Y., & Zhuang, P. (2025). Analyzing Spatiotemporal Variations and Influencing Factors in Low-Carbon Green Agriculture Development: Empirical Evidence from 30 Chinese Districts. Agriculture, 15(17), 1853. https://doi.org/10.3390/agriculture15171853
