Precise Servo-Control System of a Dual-Axis Positioning Tray Conveying Device for Automatic Transplanting Machine
Abstract
1. Introduction
2. Materials and Methods
2.1. Size of Different Specifications for Seedling Trays
2.2. Dual-Axis Conveying Device for Seedling Tray
2.3. Working Principle of Seedling Tray Positioning and Conveying
2.3.1. Precise Positioning Method for Trays
- The last row of the seedling tray is put on the push rod; the rod will push the seedling tray forward. The servo motor (MX) drives the seedling tray conveying it forward from the starting point. The push rod before the one which seedling tray is put on is M1.
- With the conveying, SX1 will recognize the seedling tray and the motor (MX) will continue to move forward. At the same time, the signal of SX2 will start being effective after the tray being sensed by SX1.
- When SX2 recognizes the nearest push rod M1, the previous displacement of the motor will be cleared to zero; after that, the displacement can be obtained anew which is the transmission distance DW. The conversion of pulse number and displacement amount has been set in the system.
- From front location to the target position, the transmission distance DW is obtained by preliminary experiment, which is write-in data by control system. The motor can drive the seedling tray to the position where the center of the first row is right on target.
2.3.2. Precise Conveying Distance of Different Seedling Trays
2.4. Electronic Control of Precise Positioning Module
2.4.1. Hardware of the Control System
2.4.2. Software of the Seedling Positioning
2.4.3. Three-Closed-Loop Control of Servo Motor
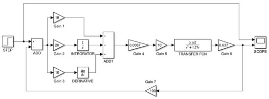
2.4.4. PID Control and Transfer Function Model
2.5. The Dual-Axis Conveying Device and Performance Bench Test
2.5.1. Accurate Positioning and Conveying Test on X-Axis
2.5.2. Accurate Positioning and Conveying Test in Y Direction
3. Results and Discussion
3.1. Simulation Results of Positioning Control System Based on Simulink
3.2. Results of Conveying and Positioning on X-Axis
3.3. Results of Moving and Positioning on Y-Axis
3.4. Discussion
4. Conclusions
Author Contributions
Funding
Institutional Review Board Statement
Data Availability Statement
Conflicts of Interest
References
- Sharma, A.; Khar, S. Current developments in vegetable transplanters in developing countries: A comprehensive review. Int. J. Veg. Sci. 2022, 28, 417–440. [Google Scholar] [CrossRef]
- Ma, G.; Mao, H.; Bu, Q.; Han, L.; Shabbir, A.; Gao, F. Effect of compound biochar substrate on the root growth of cucumber plug seedlings. Agronomy 2020, 10, 1080. [Google Scholar] [CrossRef]
- Dias, J.; Ryder, E. World vegetable industry: Production, breeding, trends. In Horticultural Reviews; Wiley: Hoboken, NJ, USA, 2010; Volume 38, pp. 299–356. [Google Scholar]
- Yu, X.; Zhao, Y.; Chen, B.; Zhou, M.; Zhang, H.; Zhang, Z. Current situation and prospect of transplanter. Nongye Jixie Xuebao/Trans. Chin. Soc. Agric. Mach. 2014, 45, 44–53. [Google Scholar]
- Choi, W.C.; Kim, D.C.; Ryu, I.H.; Kim, K.U. Development of a seedling pickup device for vegetable transplanters. Trans. ASAE 2002, 45, 13. [Google Scholar]
- Yu, Y.; Liu, J.; Ye, B.; Yu, G.; Jin, X.; Sun, L.; Tong, J. Design and experimental research on seedling pick-up mechanism of planetary gear train with combined non-circular gear transmission. Chin. J. Mech. Eng. 2019, 32, 49. [Google Scholar] [CrossRef]
- Khadatkar, A.; Mathur, S.M.; Gaikwad, B. Automation in transplanting: A smart way of vegetable cultivation. Curr. Sci. 2018, 115, 1884–1892. [Google Scholar] [CrossRef]
- Rahul, K.; Raheman, H.; Paradkar, V. Design and development of a 5R 2DOF parallel robot arm for handling paper pot seedlings in a vegetable transplanter. Comput. Electron. Agric. 2019, 166, 105014. [Google Scholar] [CrossRef]
- Hu, J.; Chang, H.; Yang, L.; Han, L.; Mao, H.; Zhang, S. Design and experiment of control system for automatic transplanter picking up and spacing casting whole row of seedlings. Nongye Jixie Xuebao/Trans. Chin. Soc. Agric. Mach. 2018, 49, 78–84. [Google Scholar]
- Panneerselvam, P. Submergence-tolerant rice varieties and mechanical transplanting for intensification of rice-rice cropping systems in assam. Farming Syst. 2024, 2, 100068. [Google Scholar]
- De Saram, E.M.P.M.; De Silva, W.M.D.N.; Dissanayake, Y.D.; Yazeer, S.A.M.; Amarasinghe, Y.W.R. Design and development of an automated paddy transplanting machine with a novel planting mechanism. In Proceedings of the 2022 Moratuwa Engineering Research Conference (MERCon), Moratuwa, Sri Lanka, 27 July 2022; IEEE: New York, NY, USA, 2022; pp. 1–6. [Google Scholar]
- Yang, Y.; Ting, K.C.; Giacomelli, G.A. Factors affecting performance of sliding-needles gripper during robotic transplanting of seedlings. Appl. Eng. Agric. 1991, 7, 493–498. [Google Scholar] [CrossRef]
- Zhou, M.; Wei, Z.; Wang, Z.; Sun, H.; Wang, G.; Yin, J. Design and experimental investigation of a transplanting mechanism for super rice pot seedlings. Agriculture 2023, 13, 1920. [Google Scholar] [CrossRef]
- Yang, C.; Li, S.; Fang, X.; Yang, X.; Cui, J.; Liu, Z. Design of an automatic casting potted-seedling system for vegetable transplanter. Int. Agric. Eng. J. 2013, 22, 48–53. [Google Scholar]
- Yang, Q.; Huang, G.; Shi, X.; He, M.; Ahmad, I.; Zhao, X.; Addy, M. Design of a control system for a mini-automatic transplanting machine of plug seedling. Comput. Electron. Agric. 2020, 169, 105226. [Google Scholar] [CrossRef]
- Yao, M.; Hu, J.; Liu, W.; Yue, R.; Zhu, W.; Zhang, Z. Positioning control method for the seedling tray of automatic transplanters based on interval analysis. Trans. Chin. Soc. Agric. Eng. 2023, 39, 27–36. [Google Scholar]
- Sun, E.; Xiao, Z.; Tan, Y. A Fast path planning method of seedling tray replanting based on improved particle swarm optimization. Agronomy 2023, 13, 853. [Google Scholar] [CrossRef]
- Zhao, Y.; Liao, W.; Yu, G.; Zhang, G.; Liang, S.L.; Zhao, X. Pascal Curve Gear Rear Insertion Rotary Separate-Insertion Mechanism of Walk Type Transplanter. 2009. Available online: https://europepmc.org/article/PAT/CN101401504 (accessed on 30 June 2024).
- Han, C.; Hu, X.; Zhang, J.; You, J.; Li, H. Design and testing of the mechanical picking function of a high-speed seedling auto-transplanter. Artif. Intell. Agric. 2021, 5, 64–71. [Google Scholar] [CrossRef]
- Jin, X.; Zhao, K.; Ji, J.; Du, X.; Ma, H.; Qiu, Z. Design and implementation of intelligent transplanting system based on photoelectric sensor and PLC. Future Gener. Comput. Syst. 2018, 88, 127–139. [Google Scholar]
- Hu, S.; Hu, M.; Yan, W.; Zhang, W. Design and experiment of an integrated automatic transplanting mechanism for picking and planting pepper hole tray seedlings. Agriculture 2022, 12, 557. [Google Scholar] [CrossRef]
- Tian, S.; Xie, T.; Wang, H.; Zhang, X.; Zhang, K.; Bai, X.; Sun, Z. Design and experiment of adjustable seedling-feeding device for vegetable transplanting machine. J. South China Agric. Univ. 2023, 44, 464–472. [Google Scholar]
- NY/T 4203-2022; Plastic Plug tray for Seedling Production. Ministry of Agriculture and Rural Affairs of the People’s Republic of China: Beijing, China, 2022.
- Liu, H.; Yan, S.; Shen, Y.; Li, C.; Zhang, Y.; Hussain, F. Model predictive control system based on direct yaw moment control for 4WID self-steering agriculture vehicle. Int. J. Agric. Biol. Eng. 2021, 14, 175–181. [Google Scholar] [CrossRef]
- Zhu, Q.; Zhu, Z.; Zhang, H.; Gao, Y.; Chen, L. Design of an electronically controlled fertilization system for an air-assisted side-deep fertilization machine. Agriculture 2023, 13, 2210. [Google Scholar] [CrossRef]
- Yu, Y.; Hao, S.; Guo, S.; Tang, Z.; Chen, S. Motor torque distribution strategy for different tillage modes of agricultural electric tractors. Agriculture 2022, 12, 1373. [Google Scholar] [CrossRef]
- Liu, J.; Liang, J.; Zhao, S.; Jiang, Y.; Wang, J.; Jin, Y. Design of a virtual multi-interaction operation system for hand–eye coordination of grape harvesting robots. Agronomy 2023, 13, 829. [Google Scholar] [CrossRef]
- Yue, R.; Yao, M.; Zhang, T.; Shi, J.; Zhou, J.; Hu, J. Design and experiment of dual-row seedling pick-up device for high-speed automatic transplanting machine. Agriculture 2024, 14, 942. [Google Scholar] [CrossRef]
- Han, J.; Wang, F.; Sun, C. Trajectory tracking control of a manipulator based on an adaptive neuro-fuzzy inference system. Appl. Sci. 2023, 13, 1046. [Google Scholar] [CrossRef]
- Jin, X.; Li, M.; Li, D.; Ji, J.; Pang, J.; Wang, J.; Peng, L. Development of automatic conveying system for vegetable seedlings. EURASIP J. Wirel. Commun. Netw. 2018, 1, 178. [Google Scholar] [CrossRef]
- Yue, R.; Hu, J.; Liu, Y.; Yao, M.; Zhang, T.; Shi, J. Design and working parameter optimization of pneumatic reciprocating seedling-picking device of automatic transplanter. Agriculture 2022, 12, 1989. [Google Scholar] [CrossRef]















| Image | Row × Column | Upper × Lower Caliber/mm | Thickness/mm | Weight/g | Image | Row × Column | Upper × Lower Caliber/mm | Thickness/mm | Weight/g |
|---|---|---|---|---|---|---|---|---|---|
![]() | 21 = 3 × 7 | 62 × 30 | 0.23 | 153.73 | ![]() | 105 = 7 × 15 | 31 × 13 | 0.08 | 149.25 |
![]() | 32 = 4 × 8 | 55 × 27 | 0.22 | 150.93 | ![]() | 128 = 8 × 16 | 30 × 14 | 0.12 | 154.83 |
![]() | 50 = 5 × 10 | 48 × 23 | 0.22 | 151.08 | ![]() | 200 = 10 × 20 | 23 × 10 | 0.08 | 152.64 |
![]() | 72 = 6 × 12 | 40 × 20 | 0.16 | 152.72 | ![]() | 288 = 12 × 24 | 19 × 8 | 0.08 | 152.64 |
![]() | 98 = 7 × 14 | 32 × 12 | 0.14 | 152.82 |
| Size | Hole Spacing (HX)/mm | Hole Spacing (HX)/mm | DW/mm | Size | Hole Spacing (HX)/mm | Hole Spacing (HX)/mm | DW/mm |
|---|---|---|---|---|---|---|---|
| 21 | 89.84 | 73.58 | 40.81 | 105 | 34.60 | 34.55 | 21.24 |
| 32 | 64.96 | 64.51 | 34.58 | 128 | 32.41 | 31.81 | 20.35 |
| 50 | 50.68 | 50.64 | 29.32 | 200 | 25.32 | 25.30 | 17.87 |
| 72 | 42.22 | 42.54 | 25.24 | 288 | 22.11 | 22.01 | 13.31 |
| 98 | 36.71 | 36.44 | 22.66 |
| Parameter | Implication | Unit | Factory Setting | Setting Range |
|---|---|---|---|---|
| P1-00 | Gain of velocity loop | 0.1 Hz | 200 | 10~20,000 |
| P1-01 | Integral time constant of velocity loop | 0.01 ms | 3300 | 15~51,200 |
| P1-02 | Gain of position loop | 0.1/s | 200 | 10~20,000 |
| P2-35 | Time constant of torque instruction filter | 0.01 ms | 100 | 0~65,535 |
| Parameter | Value | Parameter | Value |
|---|---|---|---|
| Nominal voltage | 0.4 KW | Rated torque | 1.27 Nm |
| Voltage classes | 48 V | Maximum torque | 5 Nm |
| Rated speed | 3000 RPM | Locked-rotor torque | 0.85 kg·m2 |
| Rated current | 10 mA | Encoder bit | 17 |
| Maximum current | 30 mA | Friction coefficient | 1 |
| Damping coefficient | 0.08 |
| Size | Initial Positioning | Intermission Conveying | ||||||
|---|---|---|---|---|---|---|---|---|
| Max/mm | Min/mm | Average/mm | Variable Coefficient/% | Max/mm | Min/mm | Average/mm | Variable Coefficient/% | |
| 21 | 1.02 | 0.62 | 0.75 | 26.11 | 0.72 | 0.49 | 0.63 | 13.11 |
| 32 | 0.94 | 0.55 | 0.75 | 24.45 | 0.78 | 0.53 | 0.62 | 14.23 |
| 50 | 1.01 | 0.53 | 0.69 | 24.13 | 0.82 | 0.61 | 0.68 | 12.48 |
| 72 | 0.79 | 0.63 | 0.71 | 7.08 | 0.63 | 0.51 | 0.59 | 7.91 |
| 98 | 1.12 | 0.66 | 0.87 | 22.24 | 0.71 | 0.53 | 0.63 | 9.67 |
| 105 | 0.99 | 0.53 | 0.75 | 26.28 | 0.85 | 0.46 | 0.64 | 19.81 |
| 128 | 1.34 | 0.86 | 1.03 | 16.35 | 0.72 | 0.61 | 0.62 | 10.54 |
| 200 | 1.05 | 0.61 | 0.82 | 19.14 | 0.63 | 0.54 | 0.59 | 7.66 |
| 288 | 0.79 | 0.52 | 0.64 | 16.31 | 0.69 | 0.50 | 0.60 | 11.49 |
| Size | Initial Positioning | Intermission Moving | ||||||
|---|---|---|---|---|---|---|---|---|
| Max/mm | Min/mm | Average/mm | Variable Coefficient/% | Max/mm | Min/mm | Average/mm | Variable Coefficient/% | |
| 21 | 0.89 | 0.63 | 0.75 | 11.53 | 0.89 | 0.55 | 0.65 | 19.27 |
| 32 | 0.66 | 0.45 | 0.55 | 12.61 | 0.91 | 0.63 | 0.76 | 16.82 |
| 50 | 0.98 | 0.71 | 0.87 | 11.79 | 0.91 | 0.59 | 0.73 | 16.07 |
| 72 | 0.96 | 0.57 | 0.72 | 19.19 | 0.92 | 0.63 | 0.78 | 13.17 |
| 98 | 0.86 | 0.63 | 0.72 | 12.84 | 0.98 | 0.69 | 0.76 | 6.58 |
| 105 | 0.97 | 0.59 | 0.82 | 18.45 | 0.96 | 0.71 | 0.87 | 10.56 |
| 128 | 0.86 | 0.72 | 0.76 | 7.35 | 0.97 | 0.53 | 0.78 | 19.33 |
| 200 | 0.99 | 0.68 | 0.81 | 16.80 | 0.92 | 0.55 | 0.70 | 18.53 |
| 288 | 0.97 | 0.71 | 0.86 | 11.58 | 0.96 | 0.63 | 0.76 | 14.72 |
Disclaimer/Publisher’s Note: The statements, opinions and data contained in all publications are solely those of the individual author(s) and contributor(s) and not of MDPI and/or the editor(s). MDPI and/or the editor(s) disclaim responsibility for any injury to people or property resulting from any ideas, methods, instructions or products referred to in the content. |
© 2024 by the authors. Licensee MDPI, Basel, Switzerland. This article is an open access article distributed under the terms and conditions of the Creative Commons Attribution (CC BY) license (https://creativecommons.org/licenses/by/4.0/).
Share and Cite
Yao, M.; Hu, J.; Liu, W.; Shi, J.; Jin, Y.; Lv, J.; Sun, Z.; Wang, C. Precise Servo-Control System of a Dual-Axis Positioning Tray Conveying Device for Automatic Transplanting Machine. Agriculture 2024, 14, 1431. https://doi.org/10.3390/agriculture14081431
Yao M, Hu J, Liu W, Shi J, Jin Y, Lv J, Sun Z, Wang C. Precise Servo-Control System of a Dual-Axis Positioning Tray Conveying Device for Automatic Transplanting Machine. Agriculture. 2024; 14(8):1431. https://doi.org/10.3390/agriculture14081431
Chicago/Turabian StyleYao, Mengjiao, Jianping Hu, Wei Liu, Jiawei Shi, Yongwang Jin, Junpeng Lv, Zitong Sun, and Che Wang. 2024. "Precise Servo-Control System of a Dual-Axis Positioning Tray Conveying Device for Automatic Transplanting Machine" Agriculture 14, no. 8: 1431. https://doi.org/10.3390/agriculture14081431
APA StyleYao, M., Hu, J., Liu, W., Shi, J., Jin, Y., Lv, J., Sun, Z., & Wang, C. (2024). Precise Servo-Control System of a Dual-Axis Positioning Tray Conveying Device for Automatic Transplanting Machine. Agriculture, 14(8), 1431. https://doi.org/10.3390/agriculture14081431









