A Decision Support System for Crop Recommendation Using Machine Learning Classification Algorithms
Abstract
1. Introduction
- Contribution:
- Analyzing the area-wise crop data for the Odisha state of India;
- Implementing 13 different classifiers and evaluating them using the SMOTE;
- Identifying the best classifier SGDC and prediction of suitable crops.
2. Advancements and Techniques Used for Improving Crop Production
2.1. Preferred Reporting Items for Systematic Reviews and Meta-Analyses (PRISMA) Flow Diagram
2.2. Research Gap
2.3. Research Questions
- Research Question (RQ1): How does applying the Synthetic Minority Oversampling Technique (SMOTE) influence the performance of classifier techniques in crop recommendation, and what are the observed changes before and after the SMOTE?
- Research Question (RQ2): How do accuracy, recall, precision, F1-score, ROC AUC, sensitivity, and specificity change for different classifiers before and after the application of the SMOTE?
- Research Question (RQ3): How do the classification performance metrics vary among different classifiers before and after the SMOTE regarding boxplots, AUC-ROC curves, and statistical summaries?
- Research Question (RQ4): Does the SMOTE along with classifiers contribute an improvement in the prediction of area-wise suitable crops accurately?
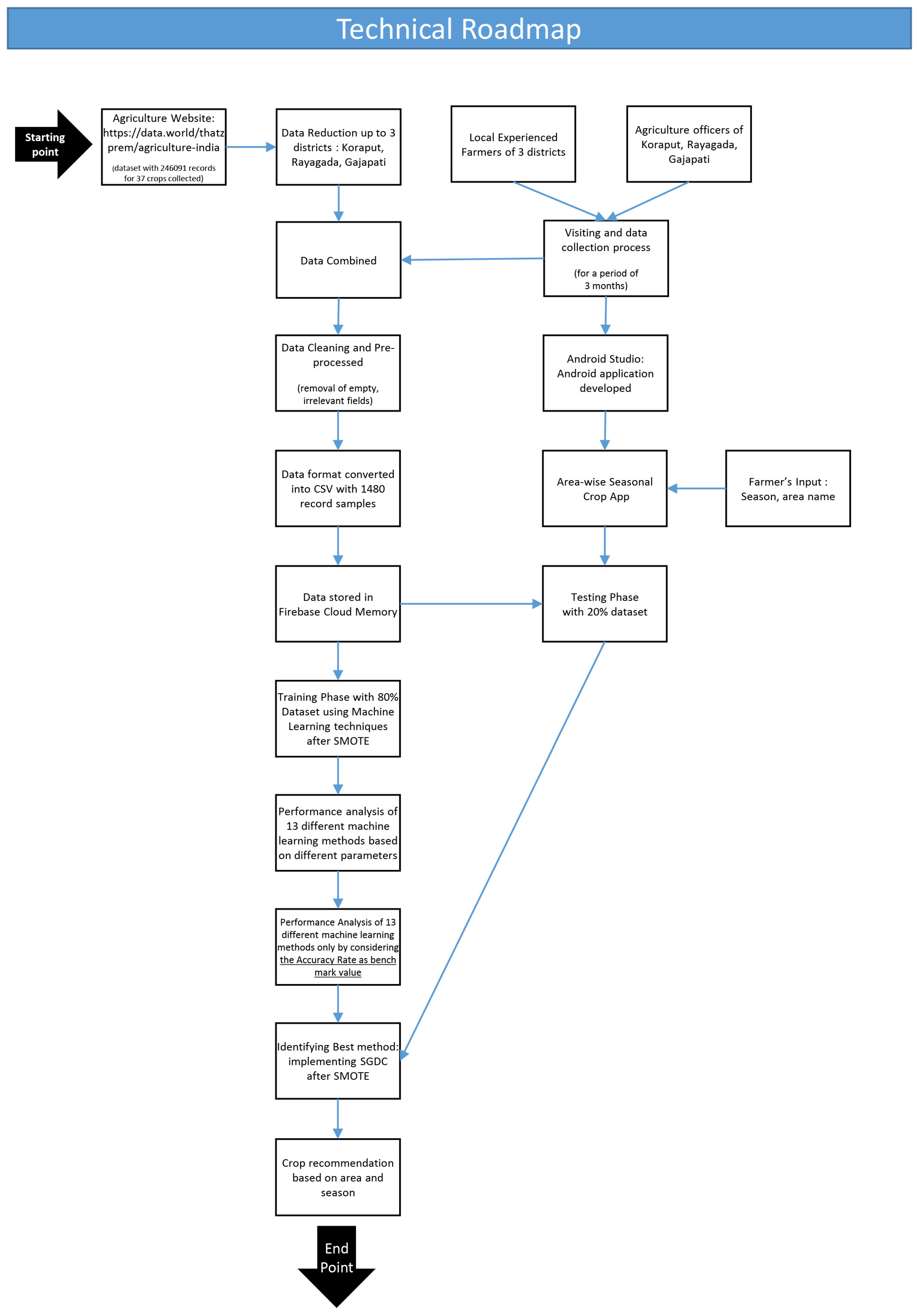
2.4. Technical Roadmap
3. Materials and Methods
3.1. Logistic Regression
3.2. Decision Tree
3.3. K-Nearest Neighbors
3.4. Support Vector Classifier
3.5. Random Forest
3.6. Gradient Boosting
3.7. Bagged Tree
- T is a sample subset element from training dataset D;
- D1, D2, … DT is the copy of the training sets;
- f1(x), f2(x),… ft(x) are the functions that return a sequence of outputs.
3.8. Ada Boost Classifier
3.9. Extreme Gradient Boosting Classifier
3.10. Cat Boost
3.11. Histogram Gradient Boosting
3.12. Stochastic Gradient Descent Classifier
3.13. Multinomial Naive Bayes
3.14. Synthetic Minority Oversampling Technique
- Choose a sample X and identify its nearest neighbor N. Find the difference between the sample and nearest neighbor, i.e., D = (X − N).
- Consider a random number from 0 to 1. For example, the number is Rn and it is multiplied by the difference D. So, it is (Rn ∗ D).
3.15. Explainable AI
3.16. Evaluation Metrics Applied to the Different Algorithms
3.17. Proposed Model for Seasonal Crop Recommendation
3.17.1. Phase I
Dataset Description
Data Cleaning and Pre-Processing
Training and Testing
Cloud Storage
Android Application
3.17.2. Phase II
Implementing the SMOTE
Performance Analysis
4. Results and Discussion
Performance Analysis and Summary
- Solution to Research Question RQ1:
- Solution to Research Question RQ2:
- Solution to Research Question RQ3:
- Solution for Research Question RQ4:
5. Conclusions and Future Work
Author Contributions
Funding
Institutional Review Board Statement
Data Availability Statement
Acknowledgments
Conflicts of Interest
Abbreviations
| Word | Abbreviations |
| SMOTE | Synthetic Minority Over-sampling Technique |
| SGDC | Stochastic Gradient Descent |
| SVC | Support Vector Classifier |
| GB | Gradient Boost |
| NPK | Nitrogen Phosphorus, Potassium |
| MAC | Medium Access Control |
| RFID | Radio Frequency Identification |
| UHF | Ultra high frequency |
| PLS | Physical Layer Signalling |
| PS | Packet Switching |
| CLS | Connectionless Mode Service |
| KNN | K-Nearest Neighbor |
| RF | Random Forest |
| SVC | Support Vector Classifier |
| DT | Decision Tree |
| XGBoost | Extreme Gradient Boosting |
| pH | Potential of Hydrogen |
| CART | classification and regression tree |
| NB | Naïve Bayes |
| ANN | Artificial Neural Network |
| RFR | Random Forest Regression |
| GPM | Generalized Poisson Models |
| CNN | Convolution Neural Network |
| ITE&C | Information Technology, Electronics and Communications Department |
| MAE | Mean Absolute Error |
| MSE | Mean Squared Error |
| R2 score | R-squared score |
| AI | Artificial Intelligence |
| REP Tree | Repeated Incremental Pruning Tree |
| RMSE | Root mean squared error |
| CV | coefficients of variation |
| IMD, Pune | India Meteorological Department, Pune |
| DT, NN | Decision Tree, Neural Network |
| MLR | Multiple Linear Regression |
| PCA and LDA | principal component analysis, linear discriminant analysis |
| GBM | Gradient Boosting Machine |
| MARS | Monitoring Agricultural ResourceS |
| LSTM | long short-term memory |
| GBDT model | Gradient-Boosted Decision Trees |
| XAI | Explainable Artificial Intelligence |
| VTC | Voting Classifier |
| PRISMA | Preferred Reporting Items for Systematic Reviews and Meta-Analyses |
| MNB | Multinomial Naive Bayes |
| HGB | Histogram Gradient Boosting |
| AUC ROC | Area under the Receiver Operating Characteristic Curve |
| RFR | Random Forest Regression |
| IoT | Internet of Things |
| GPS | Global Positioning System |
| LightGBM | Light Gradient Boosting Machine |
| CSV | Comma-Separated Values |
References
- Liakos, K.G.; Busato, P.; Moshou, D.; Pearson, S.; Bochtis, D. Machine learning in agriculture: A review. Sensors 2018, 18, 2674. [Google Scholar] [CrossRef] [PubMed]
- Doshi, Z.; Nadkarni, S.; Agrawal, R.; Shah, N. AgroConsultant: Intelligent crop recommendation system using machine learning algorithms. In Proceedings of the 2018 Fourth International Conference on Computing Communication Control and Automation (ICCUBEA), Pune, India, 16–18 August 2018; pp. 1–6. [Google Scholar]
- Vaishnavi, S.; Shobana, M.; Sabitha, R.; Karthik, S. Agricultural crop recommendations based on productivity and season. In Proceedings of the 2021 7th International Conference on Advanced Computing and Communication Systems (ICACCS), Coimbatore, India, 19–20 March 2021; Volume 1, pp. 883–886. [Google Scholar]
- Babu, S. A software model for precision agriculture for small and marginal farmers. In Proceedings of the 2013 IEEE Global Humanitarian Technology Conference: South Asia Satellite (GHTC-SAS), Trivandrum, India, 23–24 August 2013; pp. 352–355. [Google Scholar]
- Balamurali, R.; Kathiravan, K. An analysis of various routing protocols for Precision Agriculture using Wireless Sensor Network. In Proceedings of the 2015 IEEE Technological Innovation in ICT for Agriculture and Rural Development (TIAR), Chennai, India, 10–12 July 2015; pp. 156–159. [Google Scholar]
- Fonthal, F. Design and implementation of WSN for precision agriculture in white cabbage crops. In Proceedings of the 2017 IEEE XXIV International Conference on Electronics, Electrical Engineering and Computing (INTERCON), Cusco, Peru, 15–18 August 2017; pp. 1–4. [Google Scholar]
- Gyarmati, G.; Mizik, T. The present and future of precision agriculture. In Proceedings of the 2020 IEEE 15th International Conference of System of Systems Engineering (SoSE), Budapest, Hungary, 2–4 June 2020; pp. 593–596. [Google Scholar]
- Palazzi, V.; Gelati, F.; Vaglioni, U.; Alimenti, F.; Mezzanotte, P.; Roselli, L. Leaf-compatible autonomous RFID-based wireless temperature sensors for precision agriculture. In Proceedings of the 2019 IEEE Topical Conference on Wireless Sensors and Sensor Networks (WiSNet), Orlando, FL, USA, 20–23 January 2019; pp. 1–4. [Google Scholar]
- Wang, Y.; Liu, Y. Benefits of Precision Agriculture Application for Winter Wheat in Central China. In Proceedings of the 2018 7th International Conference on Agro-Geoinformatics (Agro-Geoinformatics), Hangzhou, China, 6–9 August 2018; pp. 1–4. [Google Scholar]
- Dholu, M.; Ghodinde, K.A. Internet of things (iot) for precision agriculture application. In Proceedings of the 2018 2nd International Conference on Trends in Electronics and Informatics (ICOEI), Tirunelveli, India, 11–12 May 2018; pp. 339–342. [Google Scholar]
- Palagin, O.; Romanov, V.; Galelyuka, I.; Velichko, V.; Hrusha, V. Data acquisition systems of plants’ state in precision agriculture. In Proceedings of the 6th IEEE International Conference on Intelligent Data Acquisition and Advanced Computing Systems, Prague, Czech Republic, 15–17 September 2011; Volume 1, pp. 16–19. [Google Scholar]
- Patidar, J.; Khatri, R.; Gurjar, R.C. Precision Agriculture System Using Verilog Hardware Description Language to Design an ASIC. In Proceedings of the 2019 3rd International Conference on Electronics, Materials Engineering & Nano-Technology (IEMENTech), Kolkata, India, 29–31 August 2019; pp. 1–6. [Google Scholar]
- Vandana, B.; Kumar, S.S. A novel approach using big data analytics to improve the crop yield in precision agriculture. In Proceedings of the 2018 3rd IEEE International Conference on Recent Trends in Electronics, Information & Communication Technology (RTEICT), Bangalore, India, 18–19 May 2018; pp. 824–827. [Google Scholar]
- Wang, X.; Qi, Q. Design and realization of precision agriculture information system based on 5S. In Proceedings of the 2011 19th International Conference on Geoinformatics, Shanghai, China, 24–26 June 2011; pp. 1–4. [Google Scholar]
- Ranaweera, H.M.B.P.; Rathnayake, R.M.G.H.N.; Ananda, A.S.G.J.K. Crop Price Prediction Using Machine Learning Approaches: Reference to the Sri Lankan Vegetable Market. J. Manag. Matters 2023, 10, 19–34. [Google Scholar] [CrossRef]
- Bondre, D.A.; Mahagaonkar, S. Prediction of crop yield and fertilizer recommendation using machine learning algorithms. Int. J. Eng. Appl. Sci. Technol. 2019, 4, 371–376. [Google Scholar] [CrossRef]
- Thilakarathne, N.N.; Bakar, M.S.A.; Abas, P.E.; Yassin, H. A cloud enabled crop recommendation platform for machine learning-driven precision farming. Sensors 2022, 22, 6299. [Google Scholar] [CrossRef] [PubMed]
- Sonobe, R.; Tani, H.; Wang, X.; Kobayashi, N.; Shimamura, H. Random forest classification of crop type using multi-temporal TerraSAR-X dual-polarimetric data. Remote Sens. Lett. 2014, 5, 157–164. [Google Scholar] [CrossRef]
- Priyadharshini, A.; Chakraborty, S.; Kumar, A.; Pooniwala, O.R. Intelligent crop recommendation system using machine learning. In Proceedings of the 2021 5th International Conference on Computing Methodologies and Communication (ICCMC), Erode, India, 8–10 April 2021; pp. 843–848. [Google Scholar]
- Rajković, D.; Marjanović Jeromela, A.; Pezo, L.; Lončar, B.; Zanetti, F.; Monti, A.; Kondić Špika, A. Yield and quality prediction of winter rapeseed—Artificial neural network and random forest models. Agronomy 2021, 12, 58. [Google Scholar] [CrossRef]
- Bhattacharyya, D.; Joshua, E.S.N.; Rao, N.T.; Kim, T.H. Hybrid CNN-SVC Classifier Approaches to Process Semi-Structured Data in Sugarcane Yield Forecasting Production. Agronomy 2023, 13, 1169. [Google Scholar] [CrossRef]
- Rajak, R.K.; Pawar, A.; Pendke, M.; Shinde, P.; Rathod, S.; Devare, A. Crop recommendation system to maximize crop yield using machine learning technique. Int. Res. J. Eng. Technol. 2017, 4, 950–953. [Google Scholar]
- Keerthana, M.; Meghana, K.J.M.; Pravallika, S.; Kavitha, M. An ensemble algorithm for crop yield prediction. In Proceedings of the 2021 Third International Conference on Intelligent Communication Technologies and Virtual Mobile Networks (ICICV), Tirunelveli, India, 4–6 February 2021; pp. 963–970. [Google Scholar]
- Panigrahi, B.; Kathala, K.C.R.; Sujatha, M. A machine learning-based comparative approach to predict the crop yield using supervised learning with regression models. Procedia Comput. Sci. 2023, 218, 2684–2693. [Google Scholar] [CrossRef]
- Garg, D.; Alam, M. An effective crop recommendation method using machine learning techniques. Int. J. Adv. Technol. Eng. Explor. 2023, 10, 498. [Google Scholar]
- Shankar, P.; Pareek, P.; Patel, M.U.; Sen, M.C. Crops Prediction Based on Environmental Factors Using Machine Learning Algorithm. Cent. Dev. Econ. Stud. 2022, 9, 127–137. [Google Scholar]
- Escorcia-Gutierrez, J.; Gamarra, M.; Soto-Diaz, R.; Pérez, M.; Madera, N.; Mansour, R.F. Intelligent agricultural modelling of soil nutrients and pH classification using ensemble deep learning techniques. Agriculture 2022, 12, 977. [Google Scholar] [CrossRef]
- Pandey, V.; Choudhary, K.K.; Murthy, C.S.; Poddar, M.K. Improved In-Season Crop Classification Performance Using Ensemble Learning Technique: A Case Study of Lekoda Insurance Unit, Ujjain, Madhya Pradesh. Int. Arch. Photogramm. Remote Sens. Spat. Inf. Sci. 2019, 42, 477–481. [Google Scholar] [CrossRef]
- Dhanavel, S.; Murugan, A. A Study on Variable Selections and Prediction for Crop Recommender System with Soil Nutrients Using Stochastic Model and Machine Learning Approaches. Tuijin Jishu/J. Propuls. Technol. 2023, 44, 1126–1137. [Google Scholar]
- Reddy, J.; Devi, S.S.; Parvatham, S.D.; Vishal, K.S. Optimizing Crop Forecasts: Leveraging Feature Selection and Ensemble Methods. Turk. J. Comput. Math. Educ. (TURCOMAT) 2023, 14, 1062–1071. [Google Scholar]
- Sharma, N.; Dutta, M. Yield Prediction and Recommendation of Crops in the Northeastern Region Using Machine Learning Regression Models. Yuz. Yıl Univ. J. Agric. Sci. 2023, 33, 700–708. [Google Scholar] [CrossRef]
- Gosai, D.; Raval, C.; Nayak, R.; Jayswal, H.; Patel, A. Crop recommendation system using machine learning. Int. J. Sci. Res. Comput. Sci. Eng. Inf. Technol. 2021, 7, 558–569. [Google Scholar] [CrossRef]
- Bandara, P.; Weerasooriya, T.; Ruchirawya, T.; Nanayakkara, W.; Dimantha, M.; Pabasara, M. Crop recommendation system. Int. J. Comput. Appl. 2020, 975, 8887. [Google Scholar] [CrossRef]
- Dubey, D.; Gupta, N.; Gupta, S.; Gour, S. Crop Recommendation System for Madhya Pradesh Districts using Machine Learning. Int. J. Innov. Sci. Res. Technol. 2023, 8, 2059–2062. [Google Scholar]
- Sundari, V.; Anusree, M.; Swetha, U. Crop recommendation and yield prediction using machine learning algorithms. World J. Adv. Res. Rev. 2022, 14, 452–459. [Google Scholar] [CrossRef]
- Kedlaya, A.; Sana, A.; Bhat, B.A.; Kumar, S.; Bhat, N. An efficient algorithm for predicting crop using historical data and pattern matching technique. Glob. Transit. Proc. 2021, 2, 294–298. [Google Scholar]
- Bhatnagar, K.; Jaahnavi, M.; Barathi, B.A. Agriculture Crop Recommendation System using Machine-Learning. Math. Stat. Eng. Appl. 2022, 71, 626–637. [Google Scholar]
- Reyana, A.; Kautish, S.; Karthik, P.S.; Al-Baltah, I.A.; Jasser, M.B.; Mohamed, A.W. Accelerating Crop Yield: Multisensor Data Fusion and Machine Learning for Agriculture Text Classification. IEEE Access 2023, 11, 20795–20805. [Google Scholar] [CrossRef]
- Eddaoudi, R.; Alaoui, A.; Ettaki, B.; Zerouaoui, J. A Predictive Approach to Improving Agricultural Productivity in Morocco through Crop Recommendations. Int. J. Adv. Comput. Sci. Appl. 2023, 14, 199–205. [Google Scholar]
- Islam, M.R.; Oliullah, K.; Kabir, M.M.; Alom, M.; Mridha, M.F. Machine learning enabled IoT system for soil nutrients monitoring and crop recommendation. J. Agric. Food Res. 2023, 14, 100880. [Google Scholar] [CrossRef]
- Bhuyan, S.; Patgiri, D.K.; Medhi, S.J.; Patel, R.; Abonmai, T. Machine Learning-based Crop Recommendation System in Biswanath District of Assam. Biol. Forum Int. J. 2023, 15, 417–421. [Google Scholar]
- Dahiphale, D.; Shinde, P.; Patil, K.; Dahiphale, V. Smart Farming: Crop Recommendation using Machine Learning with Challenges and Future Ideas. TechRxiv 2023. [Google Scholar] [CrossRef]
- Durai, S.K.S.; Shamili, M.D. Smart farming using machine learning and deep learning techniques. Decis. Anal. J. 2022, 3, 100041. [Google Scholar] [CrossRef]
- Pande, S.M.; Ramesh, P.K.; Anmol, A.; Aishwarya, B.R.; Rohilla, K.; Shaurya, K. Crop recommender system using machine learning approach. In Proceedings of the 2021 5th International Conference on Computing Methodologies and Communication (ICCMC), Erode, India, 8–10 April 2021; pp. 1066–1071. [Google Scholar]
- Katarya, R.; Raturi, A.; Mehndiratta, A.; Thapper, A. Impact of machine learning techniques in precision agriculture. In Proceedings of the 2020 3rd International Conference on Emerging Technologies in Computer Engineering: Machine Learning and Internet of Things (ICETCE), Jaipur, India, 7–8 February 2020; pp. 1–6. [Google Scholar]
- Ashoka, D.V.; Bv, A.P. IMLAPC: Interfused Machine Learning Approach for Prediction of Crops. Rev. D’intell. Artif. 2022, 36, 169. [Google Scholar]
- Kawakura, S.; Hirafuji, M.; Ninomiya, S.; Shibasaki, R. Analyses of diverse agricultural worker data with explainable artificial intelligence: Xai based on shap, lime, and lightgbm. Eur. J. Agric. Food Sci. 2022, 4, 11–19. [Google Scholar] [CrossRef]
- Mostafa, S.; Mondal, D.; Panjvani, K.; Kochian, L.; Stavness, I. Explainable deep learning in plant phenotyping. Front. Artif. Intell. 2023, 6, 1203546. [Google Scholar] [CrossRef] [PubMed]
- Kawakura, S.; Hirafuji, M.; Ninomiya, S.; Shibasaki, R. Adaptations of Explainable Artificial Intelligence (XAI) to Agricultural Data Models with ELI5, PDPbox, and Skater using Diverse Agricultural Worker Data. Eur. J. Artif. Intell. Mach. Learn. 2022, 1, 27–34. [Google Scholar] [CrossRef]
- Ryo, M. Explainable artificial intelligence and interpretable machine learning for agricultural data analysis. Artif. Intell. Agric. 2022, 6, 257–265. [Google Scholar]
- Coulibaly, S.; Kamsu-Foguem, B.; Kamissoko, D.; Traore, D. Explainable deep convolutional neural networks for insect pest recognition. J. Clean. Prod. 2022, 371, 133638. [Google Scholar] [CrossRef]
- Iatrou, M.; Karydas, C.; Tseni, X.; Mourelatos, S. Representation Learning with a Variational Autoencoder for Predicting Nitrogen Requirement in Rice. Remote Sens. 2022, 14, 5978. [Google Scholar] [CrossRef]
- Apat, S.K.; Mishra, J.; Raju, K.S.; Padhy, N. An Artificial Intelligence-based Crop Recommendation System using Machine Learning. J. Sci. Ind. Res. (JSIR) 2023, 82, 558–567. [Google Scholar]
- Sabrina, F.; Sohail, S.; Farid, F.; Jahan, S.; Ahamed, F.; Gordon, S. An interpretable artificial intelligence based smart agriculture system. Comput. Mater. Contin. 2022, 72, 3777–3797. [Google Scholar] [CrossRef]
- Paudel, D.; de Wit, A.; Boogaard, H.; Marcos, D.; Osinga, S.; Athanasiadis, I.N. Interpretability of deep learning models for crop yield forecasting. Comput. Electron. Agric. 2023, 206, 107663. [Google Scholar] [CrossRef]
- Batchuluun, G.; Nam, S.H.; Park, K.R. Deep learning-based plant classification and crop disease classification by thermal camera. J. King Saud Univ.-Comput. Inf. Sci. 2022, 34, 10474–10486. [Google Scholar] [CrossRef]
- Rajakumaran, M.; Arulselvan, G.; Subashree, S.; Sindhuja, R. Crop yield prediction using multi-attribute weighted tree-based Support Vector Classifier. Meas. Sens. 2024, 31, 101002. [Google Scholar] [CrossRef]
- Raju, C.; Ashoka, D.V.; Bv, A.P. CropCast: Harvesting the future with interfused machine learning and advanced stacking ensemble for precise crop prediction. Kuwait J. Sci. 2024, 51, 100160. [Google Scholar] [CrossRef]
- Olofintuyi, S.S.; Olajubu, E.A.; Olanike, D. An ensemble deep learning approach for predicting cocoa yield. Heliyon 2023, 9, E15245. [Google Scholar] [CrossRef] [PubMed]
- Bandaiaha, K.; Parvathyb, L.R.; Simats, C. Classification of Fertiliser Type Based on Soil Minerals Using Voting Classification Over Decision Tree. Adv. Parallel Comput. Algorithms Tools Paradig. 2022, 41, 476. [Google Scholar]
- Neupane, J.; Guo, W. Agronomic basis and strategies for precision water management: A review. Agronomy 2019, 9, 87. [Google Scholar] [CrossRef]
- Ishak, M.; Rahaman, M.S.; Mahmud, T. FarmEasy: An intelligent platform to empower crops prediction and crops marketing. In Proceedings of the 2021 13th International Conference on Information & Communication Technology and System (ICTS), Surabaya, Indonesia, 20–21 October 2021; pp. 224–229. [Google Scholar]
- Shams, M.Y.; Gamel, S.A.; Talaat, F.M. Enhancing crop recommendation systems with explainable artificial intelligence: A study on agricultural decision-making. Neural Comput. Appl. 2024, 36, 5695–5714. [Google Scholar] [CrossRef]
- Shook, J.; Gangopadhyay, T.; Wu, L.; Ganapathysubramanian, B.; Sarkar, S.; Singh, A.K. Crop yield prediction integrating genotype and weather variables using deep learning. PLoS ONE 2021, 16, e0252402. [Google Scholar] [CrossRef]
- Wu, J.; Lai, Z.; Chen, S.; Tao, R.; Zhao, P.; Hovakimyan, N. The new agronomists: Language models are experts in crop management. In Proceedings of the IEEE/CVF Conference on Computer Vision and Pattern Recognition, Seattle, WA, USA, 17–21 June 2024; pp. 5346–5356. [Google Scholar]
- Tabar, M.; Lee, D.; Hughes, D.P.; Yadav, A. Mitigating Low Agricultural Productivity of Smallholder Farms in Africa: Time-Series Forecasting for Environmental Stressors. In Proceedings of the AAAI Conference on Artificial Intelligence, Vancouver, BC, Canada, 22 February–1 March 2022; Volume 36, pp. 12608–12614. [Google Scholar]















| Ref. No. | Author | Proposed Model/Framework | Dataset | Algorithms or Techniques Used | Performance Analysis | Discussions (Pros and Cons) |
|---|---|---|---|---|---|---|
| [2] | Doshi et al. (2018) | An agro consultant architecture that predicts crop suitability. | The dataset used for Agriculture and climate conditions in India. | MLC, DT, K-NN, RF, and a neural network. | NN with an accuracy of 91%. | An intelligent system of decision-making designed for crop recommendations based on location, soil properties, temperature, water, and season. The analysis is in two phases for soil characteristics and rainfall. |
| [15] | Ranaweera et al. (2023) | A general framework to analyze the historical data using machine learning tools for predicting the crop price. | The vegetable dataset of Sri Lanka between 2018 and 2021 is used. | LR, SMO, multilayer, RF, and M5P are used with the evaluation metrics MAE and RMS. | RF has an accuracy of 85% in predictions. | The machine learning techniques are applied for crop price prediction based on rainfall, temperature, fuel price, and crop production rate. |
| [16] | Bondre, D. A. et al. (2019) | System architecture for soil classification, crop yield prediction, and fertilizer recommendation. | The dataset was collected for wheat, chili, onion, rice, soybean, sunflower, tobacco, etc., for 5 years from different sources. | RF and SVM. | SVM with 99.47% accuracy. | An architecture proposed for soil classification, crop prediction, and fertilizer recommendation using machine learning algorithms and further verified for best fit. The SVM has the highest accuracy for crop yield prediction. |
| [17] | Thilakarathne, N. N. et al. (2022) | A design of the crop recommendation platform, which is developed as a web app deployed in the cloud and predicts using AI models. | The crop recommendation dataset was collected for 2200 records with 8 features from Kaggle such as climate, fertilizer need, rainfall, etc. | NN 0.1.1, DT 1.1.64, RF 1.1.0, XG Boost 2.1.0, and SVM 0.1.0 algorithms. | RF with 97.18% accuracy. | A cloud-based ML-powered crop recommendation platform was proposed, which assists the farmers in crop recommendation. The KNN 1.0.0, DT 1.1.64, RF 1.1.0, XG Boost 2.1.0, and SVM 0.1.0 are applied for analysis based on different measuring parameters. |
| [18] | Sonobe et al. (2014) | Proposed an approach to analyzing the multi-temporal terra dual-polar metric data using machine learning tools. | The dataset was collected using the TerraSAR-X radar system using horizontal and vertical transmits. | RF and Classification and Regression Tree (CART). | RF has an overall accuracy is 91% to 93% in image analysis. | Sixteen TerraSAR-X images were captured and analyzed for crop classification. |
| [19] | Priyadharshini et al. (2021) | A system proposed for crop recommendation based on historical data analysis. | The dataset was collected from Kaggle and govt. websites for 16 types of crops. The different datasets collected are yield dataset, cost of cultivation, model price of the crop, soil nutrients, and rainfall. | Different machine learning techniques such as DT, KNN, LR 0.0.1, NB 0.1.2, NN, and SVM were applied. | The model obtained that the NN has the highest accuracy of 89.88%. | A historical dataset from Kaggle has been used to analyze and identify crop profit, recommendation, and sustainability. |
| [22] | Rajak et al. (2017) | Model for recommended crops using the voting classifier. | The soil dataset was collected politest labs from Maharashtra and crop data from Marat Wada University. | Methods such as SVM, ANN 0.1.0, and voting classifiers were applied. | Ensemble SVM, ANN, and RF along with majority voting have better performance, with an average accuracy of 97%. | An analysis using the ensemble voting classifier provides better crop recommendations. |
| [62] | Ishak, M. et al. | Methodology for crop yield prediction, monitoring, and market analysis. | The dataset was collected in 64 districts of Bangladesh during 2013–2019. | Random forest, Support Vector Machine, and Voting Ensemble Regressor applied. | Performance measuring based on the RMSE and R2, and the voting regression has the highest R2 value of 82.8%. | It applied crop recommendations using the following parameters: district and crop price on 6 different crops. |
| [63] | Shams, M. Y. et al. | Crop recommendation systems with explainable artificial intelligence. | Historical Indian dataset on crops, soil type, weather, area, and production per square kilometer. | XAI-CROP GB, DT, RF, Gaussian Naïve Bayes (GNB), and Multimodal Naïve Bayes (MNB). | Compared to others, the performance of XAI-CROP for the RMSE is 0.9412, the mean absolute error (MAI) is 0.9874, and the R-squared is 0.94152. | In this research work, a standard Indian dataset is pre-processed and implemented. Here, the performance of XAI techniques with other machine learning models is compared. However, the size of the dataset and No. of years are not mentioned. |
| [64] | Shook, J. et al. | Developed stacked LSTM (long-short term memory) model and temporal attention model, which output yearly seed yield. | The dataset consists of 103,365 records over a period of 13 years representing 5839 unique genotypes. | Applied the Support Vector Regression with Radial Basis Function kernel (SVR-RBF), least absolute shrinkage, and selection operator (LASSO) regression, stacked LSTM, and temporal attention techniques. | The temporal attention model has an RMSE of 7.226 to 7.257 bu/acre, the MAE is 5.441 bu/acre, and the R2 score is 0.795 to 0.796. This model performs better compared to LASSO, SVR-RBF, and stacked LSTM in predicting agricultural yield. | Mainly, the research work is based on deep learning models to analyze the genotype information and weather variables to improve the accuracy of crop yield prediction. |
| [65] | Wu, J. et al. | A model was proposed that integrates deep reinforcement learning and language models using the gym decision support system for agrotechnology transfer. | The research was conducted on historical records or simulated data in Florida, USA, and Zaragoza, Spain. | The techniques implemented are the Finite Markov Decision Process (MDP), language model, Deep Q-Network, Bidirectional Encoder Representations from Transformers (BERTs), and Gym-DSSAT for agricultural simulations. | The performance of reinforcement learning and language models is better than traditional techniques based on different metrics and reward functions in optimizing agricultural activities. | The research is on optimizing nitrogen fertilization and irrigation management processes using a reinforcement learning framework and language model. |
| [66] | Tabar, M. et al. | A meta-algorithm, namely, CLIMATES, was proposed to analyze time series data. This model combines machine learning and deep learning models. | A time series dataset was collected from small farmlands of about 2264 villages in Africa for 5 years. The dataset is on water availability, water needs for crops, and the amount of carbon uptake by plants. | It implemented statistical methods, Linear Regression, RF, XGBoost, SVM, LSTM, LSTM, the State Frequency Model (SFM), and the Temporal Convolutional Network (TCN). | The CLIMATES meta-algorithm has a lower coefficient of variation (CV) of 0.2075 compared to other methods, which shows its better performance in forecasting using the Actual Evapotranspiration (AET) dataset. | CLIMATES is helpful for forecasting crop productivity based on water stress, irrigation schedules, and monitoring of crop growth. |
| Research Contributions in our Paper | ||||||
| Our paper titled A Decision Support System for Crop Recommendation Using Machine Learning Classification Algorithms | Seasonal and area-wise crop data analysis and recommendation. | Three district datasets were collected from the website and improved by the survey data collected from experienced local farmers and agriculture officers. | The SMOTE along with classifiers such as NN 0.1.1, DT 1.1.64, RF 1.1.0, XG Boost 2.1.0, SVM 0.1.0, KNN 1.0.0, LR-0.0.1, NB-0.1.2, ANN-0.1.0, SVC 0.1, GB-0.1.4, CatBoost 1.2.2, and AdaBoost, HGB , SGDC and MNB using scikit-learn 1.0.1 module. | Data balancing is performed using the SMOTE, and then 13 classifiers were applied to analyze their performance. Here, the accuracy rate is considered an important metric, and it is seen that the SGDC has the highest accuracy of 1.0 for prediction. | The analysis was performed on a historical dataset in 3 districts with 37 different crops. However, the limitation of our research is the use of sensors and drone technology. | |
| 1. Logistic Regression | ||
| Confusion Matrix | ROC Curve | Precision–Recall Curve |
![]() | ![]() | ![]() |
| 2. Decision Tree | ||
![]() | ![]() | ![]() |
| 3. K-Nearest Neighbor | ||
![]() | ![]() | ![]() |
| 4. Support Vector Classifier | ||
![]() | ![]() | ![]() |
| 5. Random Forest | ||
![]() | ![]() | ![]() |
| 6. Gradient Boosting | ||
![]() | ![]() | ![]() |
| 7. Bagged Tree | ||
![]() | ![]() | ![]() |
| 8. Extreme Gradient Boosting | ||
![]() | ![]() | ![]() |
| 9. Ada Boost | ||
![]() | ![]() | ![]() |
| 10. Cat Boost | ||
![]() | ![]() | ![]() |
| 11. Histogram Gradient Boosting | ||
| CONFUSION MATRIX | ROC curve | Precision–Recall Curve |
![]() | ![]() | ![]() |
| 12. Stochastic Gradient Descent | ||
| CONFUSION MATRIX | ROC curve | Precision–Recall Curve |
![]() | ![]() | ![]() |
| 13. Multinomial Naive Bayes | ||
| CONFUSION MATRIX | ROC curve | Precision–Recall Curve |
![]() | ![]() | ![]() |
| 1. Logistic Regression | ||
| Confusion Matrix | ROC curve | Precision–Recall Curve |
![]() | ![]() | ![]() |
| 2. Decision Tree | ||
![]() | ![]() | ![]() |
| 3. K-Nearest Neighbor | ||
![]() | ![]() | ![]() |
| 4. Support Vector Classifier | ||
![]() | ![]() | ![]() |
| 5. Random Forest | ||
![]() | ![]() | ![]() |
| 6. Gradient Boosting | ||
![]() | ![]() | ![]() |
| 7. Bagged Tree | ||
![]() | ![]() | ![]() |
| 8. Extreme Gradient Boosting | ||
![]() | ![]() | ![]() |
| 9. Ada Boost | ||
![]() | ![]() | ![]() |
| 10. Cat Boost | ||
![]() | ![]() | ![]() |
| 11. Histogram Gradient Boosting | ||
![]() | ![]() | ![]() |
| 12. Stochastic Gradient Descent | ||
![]() | ![]() | ![]() |
| 13. Multinomial Naive Bayes | ||
![]() | ![]() | ![]() |
| Classifier Name | Accuracy | Precision | Recall | F1-Score | ROC AUC | Sensitivity | Specificity |
|---|---|---|---|---|---|---|---|
| Logistic Regression | 0.76 | 0.84 | 0.42 | 0.56 | 0.68 | 1.0 | 1.0 |
| Decision Tree | 0.95 | 0.94 | 0.93 | 0.93 | 0.95 | 0.96 | 0.96 |
| K-Neighbors | 0.95 | 0.94 | 0.91 | 0.93 | 0.95 | 0.92 | 0.96 |
| SVC | 1.0 | 1.0 | 1.0 | 1.0 | 1.0 | 0.95 | 1.0 |
| Random Forest | 0.94 | 0.93 | 0.90 | 0.91 | 0.96 | 0.90 | 0.96 |
| Gradient Boosting | 0.95 | 0.95 | 0.91 | 0.93 | 0.94 | 0.97 | 0.90 |
| Bagged Tree | 0.96 | 0.96 | 0.93 | 0.94 | 0.95 | 0.91 | 0.97 |
| XGB Classifier | 0.97 | 0.96 | 0.95 | 0.96 | 0.96 | 0.98 | 0.95 |
| Ada Boost Classifier | 0.92 | 0.93 | 0.83 | 0.98 | 0.98 | 0.83 | 0.97 |
| Cat Boost | 0.98 | 0.98 | 0.95 | 0.96 | 0.99 | 0.95 | 0.99 |
| HGB | 0.96 | 0.95 | 0.95 | 0.84 | 0.95 | 0.97 | 0.94 |
| SGDC | 0.95 | 0.95 | 0.90 | 0.96 | 0.94 | 0.90 | 0.90 |
| MNB | 0.97 | 1.0 | 0.92 | 0.96 | 0.96 | 0.91 | 1.0 |
| Classifiers Name | Accuracy | Precision | Recall | F1-Score | ROC AUC | Sensitivity | Specificity |
|---|---|---|---|---|---|---|---|
| Logistic Regression | 0.76 | 0.84 | 0.42 | 0.42 | 0.55 | 1.0 | 1.0 |
| Decision Tree | 0.95 | 0.93 | 0.95 | 0.94 | 0.95 | 0.94 | 0.96 |
| K-Nearest Neighbors | 0.94 | 0.94 | 0.91 | 0.93 | 0.97 | 0.94 | 1.00 |
| SVC | 0.74 | 0.94 | 0.29 | 0.44 | 0.92 | 0.91 | 0.71 |
| Random Forest | 0.95 | 0.94 | 0.92 | 0.93 | 0.98 | 0.92 | 0.57 |
| Gradient Boosting | 0.94 | 0.91 | 0.93 | 0.92 | 0.99 | 0.90 | 0.84 |
| Bagged Tree | 0.96 | 0.94 | 0.95 | 0.95 | 0.98 | 0.90 | 0.95 |
| XGB Classifier | 0.97 | 0.95 | 0.97 | 0.96 | 1.00 | 0.92 | 8.45 |
| Ada Boost Classifier | 0.90 | 0.85 | 0.9 | 0.87 | 0.97 | 0.89 | 0.79 |
| Cat Boost | 0.96 | 0.97 | 0.94 | 0.95 | 0.95 | 0.92 | 0.95 |
| HGB | 0.96 | 0.95 | 0.95 | 0.95 | 1.0 | 0.87 | 0.86 |
| SGDC | 1.00 | 1.00 | 1.00 | 1.00 | 1.00 | 0.91 | 0.54 |
| MNB | 0.96 | 0.90 | 0.91 | 0.95 | 0.95 | 0.9 | 1.0 |
| Classifier Name | Accuracy before the SMOTE | Accuracy after the SMOTE |
|---|---|---|
| Logistic Regression | 0.76 | 0.76 |
| Decision Tree | 0.95 | 0.95 |
| K-Neighbors | 0.95 | 0.94 |
| SVC | 1.00 | 0.74 |
| Random Forest | 0.94 | 0.95 |
| Gradient Boosting | 0.95 | 0.94 |
| Bagged Tree | 0.96 | 0.96 |
| XGB Classifier | 0.97 | 0.97 |
| Ada Boost Classifier | 0.92 | 0.90 |
| Cat Boost | 0.98 | 0.96 |
| HGB | 0.96 | 0.96 |
| SGDC | 0.95 | 1.00 |
| MNB | 0.97 | 0.96 |
Disclaimer/Publisher’s Note: The statements, opinions and data contained in all publications are solely those of the individual author(s) and contributor(s) and not of MDPI and/or the editor(s). MDPI and/or the editor(s) disclaim responsibility for any injury to people or property resulting from any ideas, methods, instructions or products referred to in the content. |
© 2024 by the authors. Licensee MDPI, Basel, Switzerland. This article is an open access article distributed under the terms and conditions of the Creative Commons Attribution (CC BY) license (https://creativecommons.org/licenses/by/4.0/).
Share and Cite
Senapaty, M.K.; Ray, A.; Padhy, N. A Decision Support System for Crop Recommendation Using Machine Learning Classification Algorithms. Agriculture 2024, 14, 1256. https://doi.org/10.3390/agriculture14081256
Senapaty MK, Ray A, Padhy N. A Decision Support System for Crop Recommendation Using Machine Learning Classification Algorithms. Agriculture. 2024; 14(8):1256. https://doi.org/10.3390/agriculture14081256
Chicago/Turabian StyleSenapaty, Murali Krishna, Abhishek Ray, and Neelamadhab Padhy. 2024. "A Decision Support System for Crop Recommendation Using Machine Learning Classification Algorithms" Agriculture 14, no. 8: 1256. https://doi.org/10.3390/agriculture14081256
APA StyleSenapaty, M. K., Ray, A., & Padhy, N. (2024). A Decision Support System for Crop Recommendation Using Machine Learning Classification Algorithms. Agriculture, 14(8), 1256. https://doi.org/10.3390/agriculture14081256















































































