The Biostimulant Potential of Clove Essential Oil for Treating Soybean Seeds
Abstract
1. Introduction
2. Materials and Methods
2.1. Analysis of the Chemical Composition of Clove Essential Oil
2.2. Evaluation of the Biostimulant Effect of Clove Essential Oil
2.3. Sanity Test
2.4. Evaluation of the Biostimulant Effect of CEO Applied to Soybean Seeds in Field Experiments, 2019/2020 and 2021/2022
2.5. Biometric Analysis, Leaf-Gas Exchange
2.6. Extraction of Metabolites and GC-MS Analysis
2.7. GC-MS-Based Untargeted Metabolomics Analysis
2.8. GC-MS Data Processing
2.9. Statistical Analysis
3. Results
3.1. Preparation of the Formulated CEO and Application to the Seeds
3.2. Sanity Test
3.3. The Influence of Seed Treatment with CEO on Soybean Crops in Field Experiments
3.3.1. Field Experiment 2019/2020
3.3.2. Field Experiment 2021/2022
3.3.3. Comparison between Field Experiments in 2019/2020 and 2021/2022
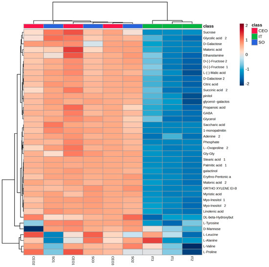
3.3.4. Evaluation of the Effects of CEO Treatment on Gas Exchange and Metabolomics in Soybean Plants in the 2019/2020 Experiment
4. Discussion
5. Conclusions
Author Contributions
Funding
Data Availability Statement
Conflicts of Interest
References
- Hasanuzzaman, M.; Fujita, M.; Oku, H.; Islam, M.T.; Ali, Q.; Athar, H.-R.; Haider, M.Z.; Shahid, S.; Aslam, N.; Shehzad, F.; et al. Role of Amino Acids in Improving Abiotic Stress Tolerance to Plants. In Plant Tolerance to Environmental Stress; CRC Press: Boca Raton, FL, USA, 2019. [Google Scholar]
- Bakhshandeh, E.; Gholamhossieni, M. Quantification of Soybean Seed Germination Response to Seed Deterioration under PEG-Induced Water Stress Using Hydrotime Concept. Acta Physiol. Plant 2018, 40, 126. [Google Scholar] [CrossRef]
- Marcos Filho, J. Fisiologia de Sementes de Plantas Cultivadas; Abrates: Londrina, Brazil, 2015. [Google Scholar]
- Pinthus, M.J.; Kimel, U. Speed of Germination as a Criterion of Seed Vigor in Soybeans 1. Crop Sci. 1979, 19, 291–292. [Google Scholar] [CrossRef]
- Zhang, H.; Wang, W.Q.; Liu, S.J.; Møller, I.M.; Song, S.Q. Proteome Analysis of Poplar Seed Vigor. PLoS ONE 2015, 10, e0132509. [Google Scholar] [CrossRef] [PubMed]
- Ebone, L.A.; Caverzan, A.; Chavarria, G. Physiologic Alterations in Orthodox Seeds Due to Deterioration Processes. Plant Physiol. Biochem. 2019, 145, 34–42. [Google Scholar] [CrossRef] [PubMed]
- Bhupenchandra, I.; Chongtham, S.K.; Devi, E.L.; Ramesh, R.; Choudhary, A.K.; Salam, M.D.; Sahoo, M.R.; Bhutia, T.L.; Devi, S.H.; Thounaojam, A.S.; et al. Role of Biostimulants in Mitigating the Effects of Climate Change on Crop Performance. Front. Plant Sci. 2022, 13, 967665. [Google Scholar] [CrossRef] [PubMed]
- Vogel, J.T.; Liu, W.; Olhoft, P.; Crafts-Brandner, S.J.; Pennycooke, J.C.; Christiansen, N. Soybean Yield Formation Physiology—A Foundation for Precision Breeding Based Improvement. Front. Plant Sci. 2021, 12, 719706. [Google Scholar] [CrossRef] [PubMed]
- Soylu, E.M.; Kurt, Ş.; Soylu, S. In Vitro and in Vivo Antifungal Activities of the Essential Oils of Various Plants against Tomato Grey Mould Disease Agent Botrytis Cinerea. Int. J. Food Microbiol. 2010, 143, 183–189. [Google Scholar] [CrossRef] [PubMed]
- Lamichhane, J.R.; You, M.P.; Laudinot, V.; Barbetti, M.J.; Aubertot, J.N. Revisiting Sustainability of Fungiside Seed Treatments for Field Crops. Plant Dis. 2020, 104, 610–623. [Google Scholar] [CrossRef]
- Moumni, M.; Brodal, G.; Romanazzi, G. Recent Innovative Seed Treatment Methods in the Management of Seedborne Pathogens. Food Secur. 2023, 15, 1365–1382. [Google Scholar]
- Tandon, A.; Jabeen, F.; Talwar, S.; Sakashita, M.; Dhir, A. Facilitators and Inhibitors of Organic Food Buying Behavior. Food Qual. Prefer. 2021, 88, 104077. [Google Scholar] [CrossRef]
- Gomes, R.S.S.; Nunes, M.C.; Nascimento, L.C.; Souza, J.O.; Porcino, M.M. Eficiência de Óleos Essenciais Na Qualidade Sanitária e Fisiológica Em Sementesde Feijão-Fava (Phaseolus lunatus L.). Rev. Bras. Plantas Med. 2016, 18, 279–287. [Google Scholar] [CrossRef]
- Fierascu, R.C.; Fierascu, I.C.; Dinu-Pirvu, C.E.; Fierascu, I.; Paunescu, A. The Application of Essential Oils as a Next-Generation of Pesticides: Recent Developments and Future Perspectives. Z. Fur Naturforschung Sect. C J. Biosci. 2020, 75, 183–204. [Google Scholar] [CrossRef] [PubMed]
- Wazeer, H.; Shridhar Gaonkar, S.; Doria, E.; Pagano, A.; Balestrazzi, A.; Macovei, A. Plant-Based Biostimulants for Seeds in the Context of Circular Economy and Sustainability. Plants 2024, 13, 1004. [Google Scholar] [CrossRef] [PubMed]
- Knaak, N.; Fiuza, L. Potencial Dos Óleos Essenciais de Plantas No Controle de Insetos e Microrganismos. Neotrop. Biol. Conserv. 2010, 5, 120–132. [Google Scholar] [CrossRef]
- Šernaitė, L.; Rasiukevičiūtė, N.; Dambrauskienė, E.; Viškelis, P.; Valiuškaitė, A. Biocontrol of Strawberry Pathogen Botrytis Cinerea Using Plant Extracts and Essential Oils. Zemdirbyste 2020, 107, 147–152. [Google Scholar] [CrossRef]
- Lyubenova, A.; Nikolova, M.; Slavov, S.B. Inhibitory Effect of Greek Oregano Extracts, Fractions and Essential Oil on Economically Important Plant Pathogens on Soybean. Agric. Sci. Technol. 2023, 15, 61–66. [Google Scholar] [CrossRef]
- Proto, M.R.; Biondi, E.; Baldo, D.; Levoni, M.; Filippini, G.; Modesto, M.; Di Vito, M.; Bugli, F.; Ratti, C.; Minardi, P.; et al. Essential Oils and Hydrolates: Potential Tools for Defense against Bacterial Plant Pathogens. Microorganisms 2022, 10, 702. [Google Scholar] [CrossRef] [PubMed]
- Raveau, R.; Fontaine, J.; Lounès-Hadj Sahraoui, A. Essential Oils as Potential Alternative Biocontrol Products against Plant Pathogens and Weeds: A Review. Foods 2020, 9, 365. [Google Scholar] [CrossRef] [PubMed]
- Lagzian, A.; Saberi Riseh, R.; Khodaygan, P.; Sedaghati, E.; Dashti, H. Introduced Pseudomonas fluorescens VUPf5 as an Important Biocontrol Agent for Controlling Gaeumannomyces graminis var. tritici the Causal Agent of Take-All Disease in Wheat. Arch. Phytopathol. Plant Prot. 2013, 46, 785123. [Google Scholar] [CrossRef]
- Taylor, A.G.; Harman, G.E. Concepts and Technologies of Selected Seed Treatments. Annu. Rev. Phytopathol. 1990, 28, 321–339. [Google Scholar] [CrossRef]
- Guleria, G.; Thakur, S.; Shandilya, M.; Sharma, S.; Thakur, S.; Kalia, S. Nanotechnology for Sustainable Agro-Food Systems: The Need and Role of Nanoparticles in Protecting Plants and Improving Crop Productivity. Plant Physiol. Biochem. 2023, 194, 533–549. [Google Scholar] [CrossRef] [PubMed]
- Bulgari, R.; Franzoni, G.; Ferrante, A. Biostimulants Application in Horticultural Crops under Abiotic Stress Conditions. Agronomy 2019, 9, 306. [Google Scholar] [CrossRef]
- Parađiković, N.; Teklić, T.; Zeljković, S.; Lisjak, M.; Špoljarević, M. Biostimulants Research in Some Horticultural Plant Species—A Review. Food Energy Secur. 2019, 8, e00162. [Google Scholar] [CrossRef]
- Johnson, R.; Joel, J.M.; Puthur, J.T. Biostimulants: The Futuristic Sustainable Approach for Alleviating Crop Productivity and Abiotic Stress Tolerance. J. Plant Growth Regul. 2024, 43, 659–674. [Google Scholar] [CrossRef]
- Ma, Y.; Freitas, H.; Dias, M.C. Strategies and Prospects for Biostimulants to Alleviate Abiotic Stress in Plants. Front. Plant Sci. 2022, 13, 1024243. [Google Scholar] [CrossRef] [PubMed]
- Yakhin, O.I.; Lubyanov, A.A.; Yakhin, I.A.; Brown, P.H. Biostimulants in Plant Science: A Global Perspective. Front. Plant Sci. 2017, 7, 2049. [Google Scholar] [CrossRef] [PubMed]
- Silvestri, J.D.F.; Paroul, N.; Czyewski, E.; Lerin, L.; Rotava, I.; Cansian, R.L.; Mossi, A.; Toniazzo, G.; de Oliveira, D.; Treichel, H. Perfil Da Composição Química e Atividades Antibacteriana e Antioxidante Do Óleo Essencial Do Cravo-Da-Índia (Eugenia caryophyllata Thunb.). Rev. Ceres 2010, 57, 589–594. [Google Scholar] [CrossRef]
- Affonso, R.S.; Rennó, M.N.; Slana, G.B.C.A.; França, T.C.C. Chemical and Biological Aspects of the Essential Oil of Indian Cloves. Rev. Virtual Quim. 2012, 4, 146–161. [Google Scholar] [CrossRef]
- Lima, T.S.; da Silva França, K.R.; de Azevedo, P.T.M.; Paiva, Y.F.; Silva, J.C.S.; Silva, K.O.; Santos, A.B.; de Sousa Galdino, J.A.A.; de Mendonça Júnior, A.F.; Cardoso, T.A.L. Control of Some Phytopathogenic Fungi Using Clove Essential Oil (Syzygium aromaticum L.). J. Exp. Agric. Int. 2019, 39, 1–11. [Google Scholar] [CrossRef]
- Hashem, A.H.; Abdelaziz, A.M.; Hassanin, M.M.H.; Al-Askar, A.A.; AbdElgawad, H.; Attia, M.S. Potential Impacts of Clove Essential Oil Nanoemulsion as Bio Fungicides against Neoscytalidium Blight Disease of Carum carvi L. Agronomy 2023, 13, 1114. [Google Scholar] [CrossRef]
- Yang, C.-J.; Gao, Y.; Du, K.-Y.; Luo, X.-Y. Screening of 17 Chinese Medicine Plants against Phytopathogenic Fungi and Active Component in Syzygium aromaticum. J. Plant Dis. Prot. 2019, 127, 237–244. [Google Scholar] [CrossRef]
- Santamarina, M.P.; Roselló, J.; Giménez, S.; Blázquez, M.A. Commercial Laurus nobilis L. and Syzygium aromaticum L. Merr. & Perry Essential Oils against Post-Harvest Phytopathogenic Fungi on Rice. LWT Food Sci. Technol. 2016, 65, 325–332. [Google Scholar] [CrossRef]
- Silva, A.A.; Pereira, F.A.C.; de Souza, E.A.; de Oliveira, D.F.; Nobre, D.A.C.; Macedo, W.R.; Silva, G.H. Inhibition of Anthracnose Symptoms in Common Bean by Treatment of Seeds with Essential Oils of Ocimum gratissimum and Syzygium aromaticum and Eugenol. Eur. J. Plant Pathol. 2022, 163, 865–874. [Google Scholar] [CrossRef]
- Alma, M.H.; Ertaş, M.; Nitz, S.; Kollmannsberger, H. Chemical Composition and Content of Essential Oil from the Bud of Cultivated Turkish Clove (Syzygium aromaticum L.). Bioresources 2007, 2, 265–269. [Google Scholar] [CrossRef]
- Cortés-Rojas, D.F.; de Souza, C.R.F.; Oliveira, W.P. Clove (Syzygium aromaticum): A Precious Spice. Asian Pac. J. Trop. Biomed. 2014, 4, 90–96. [Google Scholar] [CrossRef] [PubMed]
- Gupta, I.; Singh, R.; Muthusamy, S.; Sharma, M.; Grewal, K.; Singh, H.P.; Batish, D.R. Plant Essential Oils as Biopesticides: Applications, Mechanisms, Innovations, and Constraints. Plants 2023, 12, 2916. [Google Scholar] [CrossRef]
- de Oliveira, M.S.; da Costa, W.A.; Pereira, D.S.; Botelho, J.R.S.; de Alencar Menezes, T.O.; de Aguiar Andrade, E.H.; da Silva, S.H.M.; da Silva Sousa Filho, A.P.; de Carvalho, R.N. Chemical Composition and Phytotoxic Activity of Clove (Syzygium aromaticum) Essential Oil Obtained with Supercritical CO2. J. Supercrit. Fluids 2016, 118, 185–193. [Google Scholar] [CrossRef]
- do Nascimento, D.M.; dos Santos, P.L.; Ribeiro-Junior, M.R.; Sartori, M.M.P.; Kronka, A.Z. Essential Oils Control Anthracnose in Pepper Seeds. Res. Soc. Dev. 2020, 9, e7619109028. [Google Scholar] [CrossRef]
- Gupta, S.; Doležal, K.; Kulkarni, M.G.; Balázs, E.; Van Staden, J. Role of Non-Microbial Biostimulants in Regulation of Seed Germination and Seedling Establishment. Plant Growth Regul. 2022, 97, 271–313. [Google Scholar] [CrossRef]
- BRASIL. Regras Para Análise de Sementes; MAPA/ACS: Brasília, Brazil, 2009; ISBN 9788599851708. [Google Scholar]
- Maguire, J.D. Speed of Germination—Aid in Selection and Evaluation for Seedling Emergence and Vigor 1. Crop Sci. 1962, 2, 176–177. [Google Scholar] [CrossRef]
- de Análise, M.; de Sementes, S. Manual de Análise Sanitária de Sementes, 1st ed.; Mapa/ACS: Brasília, Brazil, 2009; Volume 1, ISBN 8599851640. [Google Scholar]
- Lai, Z.; Tsugawa, H.; Wohlgemuth, G.; Mehta, S.; Mueller, M.; Zheng, Y.; Ogiwara, A.; Meissen, J.; Showalter, M.; Takeuchi, K.; et al. Identifying Metabolites by Integrating Metabolome Databases with Mass Spectrometry Cheminformatics. Nat. Methods 2018, 15, 53–56. [Google Scholar] [CrossRef] [PubMed]
- Kind, T.; Wohlgemuth, G.; Lee, D.Y.; Lu, Y.; Palazoglu, M.; Shahbaz, S.; Fiehn, O. FiehnLib: Mass Spectral and Retention Index Libraries for Metabolomics Based on Quadrupole and Time-of-Flight Gas Chromatography/Mass Spectrometry. Anal. Chem. 2009, 81, 10038–10048. [Google Scholar] [CrossRef] [PubMed]
- Chong, J.; Soufan, O.; Li, C.; Caraus, I.; Li, S.; Bourque, G.; Wishart, D.S.; Xia, J. MetaboAnalyst 4.0: Towards More Transparent and Integrative Metabolomics Analysis. Nucleic Acids Res. 2018, 46, W486–W494. [Google Scholar] [CrossRef] [PubMed]
- González, H.R.; Mederos, D.M.; Sosa, I.H. Efectos Alelopáticos de Restos de Diferentes Espécies de Plantas Medicinales Sobre La Albahaca (Ocimum basilicum L.) Em Condiciones de Laboratório. Rev. Cuba. Plantas Med. 2002, 7, 67–72. [Google Scholar]
- Mazzafera, P. Efeito Alelopático Do Extrato Alcoólico Do Cravo-Da-Índia e Eugenol. Rev. Bras. Botânica 2003, 26, 231–238. [Google Scholar] [CrossRef]
- Grzanka, M.; Sobiech, Ł.; Danielewicz, J.; Horoszkiewicz-Janka, J.; Skrzypczak, G.; Sawinska, Z.; Radzikowska, D.; Świtek, S. Impact of Essential Oils on the Development of Pathogens of the Fusarium Genus and Germination Parameters of Selected Crops. Open Chem. 2021, 19, 884–893. [Google Scholar] [CrossRef]
- Da Silva Santos De Moura, S.; Soares, A.M.; Ursulino, M.M.; De Oliveira, R.; Nascimento, L.C.; Alves, E.U. Physiological and Sanitary Quality of Seeds of Dimorphandra Gardneriana Tul. Treated with Essential Oils. Comun. Sci. 2018, 9, 457–464. [Google Scholar] [CrossRef]
- Tao, Q.; Xing, J.; Meng, F.; Zhang, Y.; Liu, X.; Guo, S.; Shan, Y.; Zhong, S.; Sun, J.; Zhao, Y. Siberian Wildrye (Elymus sibiricus) Seed Vigor Estimation for the Prediction of Emergence Performance under Diverse Environmental Conditions. Agronomy 2024, 14, 173. [Google Scholar] [CrossRef]
- Reed, R.C.; Bradford, K.J.; Khanday, I. Seed Germination and Vigor: Ensuring Crop Sustainability in a Changing Climate. Heredity 2022, 128, 450–459. [Google Scholar] [CrossRef] [PubMed]
- Zhang, W.P.; Surigaoge, S.; Yang, H.; Yu, R.P.; Wu, J.P.; Xing, Y.; Chen, Y.; Li, L. Diversified Cropping Systems with Complementary Root Growth Strategies Improve Crop Adaptation to and Remediation of Hostile Soils. Plant Soil 2024, 1–24. [Google Scholar] [CrossRef]
- Li, P.F.; Ma, B.L.; Wei, X.F.; Guo, S.; Ma, Y.Q. Deeper Root Distribution and Optimized Root Anatomy Help Improve Dryland Wheat Yield and Water Use Efficiency under Low Water Conditions. Plant Soil 2024. [Google Scholar] [CrossRef]
- Riccioni, L.; Orzali, L.; Romani, M.; Annicchiarico, P.; Pecetti, L. Organic Seed Treatments with Essential Oils to Control Ascochyta Blight in Pea. Eur. J. Plant Pathol. 2019, 155, 831–840. [Google Scholar] [CrossRef]
- Wang, C.; Zhang, J.; Chen, H.; Fan, Y.; Shi, Z. Antifungal Activity of Eugenol against Botrytis Cinerea. Trop. Plant Pathol. 2010, 35, 137–143. [Google Scholar] [CrossRef]
- Venturoso, L.R.; Bacchi, L.M.A.; Gavassoni, W.L.; Conus, L.A.; Pontim, B.C.A.; Bergamin, A.C. Antifungal Activity of Plant Extracts on the Development of Plant Pathogens. Summa Phytopathol. 2011, 37, 18–23. [Google Scholar] [CrossRef]
- Costa, A.R.T.; Amaral, M.F.Z.J.; Martins, P.M.; Paula, J.A.M.; Fiuza, T.S.; Tresvenzol, L.M.F.; Paula, J.R.; Bara, M.T.F. Ação Do Óleo Essencial de Syzygium aromaticum (L.) Merr. & L.M.Perry Sobre as Hifas de Alguns Fungos Fitopatogênicos. Rev. Bras. Plantas Med. 2011, 13, 240–245. [Google Scholar]
- Fàbregas, N.; Fernie, A.R. The Metabolic Response to Drought. J. Exp. Bot. 2019, 70, 1077–1085. [Google Scholar] [CrossRef] [PubMed]
- Ashraf, M.; Foolad, M.R. Roles of Glycine Betaine and Proline in Improving Plant Abiotic Stress Resistance. Environ. Exp. Bot. 2007, 59, 206–216. [Google Scholar] [CrossRef]
- Kavi Kishor, P.B.; Sangam, S.; Amrutha, R.N.; Sri Laxmi, P.; Naidu, K.R.; Rao, K.R.S.S.; Rao, S.; Reddy, K.J.; Theriappan, P.; Sreenivasulu, N. Regulation of Proline Biosynthesis, Degradation, Uptake and Transport in Higher Plants: Its Implications in Plant Growth and Abiotic Stress Tolerance. Curr. Sci. 2005, 88, 424–438. [Google Scholar]
- da Silva, I.N.; Christ, A.J.; Sousa, S.; Carvalho, J.W.P.; Pascuali, L.C. Qualidade Fisiológica de Sementes de Arroz Tratadas Com Óleos Essenciais e Extratos Vegetais. Rev. Destaques Acadêmicos 2019, 11, 259–271. [Google Scholar]
- Hungria, M.; Campo, R.J.; Mendes, I.C. Fixação Biológica Do Nitrogênio Na Cultura Da Soja. Embrapa Soja. Circular Técnica 2001, 35, 1–48. [Google Scholar]


| Treat. CEOmL/L | Evaluated Parameters | |||||||
|---|---|---|---|---|---|---|---|---|
| G | AS | DS | GSI | RL | NSR | RWM | DMR | |
| 0 | 83.0 b | 2.2 a | 8.2 b | 23.5 d | 4.7 d | 0.0 d | 0.53 b | 0.41 b |
| 0 * | 81.0 b | 0 a | 9.5 b | 26.25 cd | 4.9 d | 0.0 d | 0.52 b | 0.45 b |
| 0.5 | 100.0 a | 0 a | 0.0 a | 30.50 bc | 8.6 bc | 5.0 a | 0.68 a | 0.55 a |
| 0.7 | 97.4 a | 0 a | 1.2 a | 35.75 ab | 7.6 c | 2.3 c | 0.71 a | 0.55 a |
| 1.0 | 98.4 a | 0 a | 0.7 a | 32.12 ab | 8.3 bc | 3.2 bc | 0.72 a | 0.54 a |
| 1.6 | 100.0 a | 0 a | 0.0 a | 37.33 a | 9.8 a | 4.6 ab | 0.77 a | 0.57 a |
| 2.0 | 99.0 a | 0 a | 0.5 a | 32.83 ab | 8.3 bc | 1.9 c | 0.72 a | 0.59 a |
| 3.0 | 97.4 a | 0.2 a | 1.0 a | 32.27 ab | 8.8 ab | 4.6 ab | 0.67 a | 0.53 a |
| Treatment | Fungal Incidence on Seeds (%) | |
|---|---|---|
| Non-Sanitized Seeds | Sanitized Seeds | |
| Non-treated seeds | 59.3 Aa * | 50.5 Ab * |
| Soybean oil | 23.7 Ba | 22.5 Ba |
| CEO 1,6 mL/L | 11.1 Ca | 10.6 Ca |
| Treatment | Emergence (%) | Numberof Nodules | Pods/ Plant * | Seeds/ Plant * | Grain Yield Kg/ha |
|---|---|---|---|---|---|
| Industrial | 40.1 c | 50.1 b | 25.18 a | 64.4 a | 4512.0 b |
| Soybean oil | 70.4 b | 50.3 b | 17.48 b | 42.7 b | 4584,0 b |
| CEO 1.6 mL/L | 89.7 a | 56.0 a | 16.98 b | 41.4 b | 5370.0 a |
| 20 Days after Sowing | At the End of the Harvest | |||||||||
|---|---|---|---|---|---|---|---|---|---|---|
| Treatment | E | NPM | PH | PH | SD | FPIH | NP | GP | WSP | GY |
| Non-treated | 63.1 b | 11.4 b | 8.0 b | 70.8 ab | 0.85 a | 14.4 a | 37.2 a | 99.0 a | 12.0 a | 4866.0 |
| Industrial | 77.4 a | 13.9 a | 9.0 a | 76.7 a | 0.84 a | 14.6 a | 34.9 a | 89.9 a | 11.3 a | 5166.0 |
| Soybean oil | 64.3 b | 11.6 a | 8.0 b | 69.4 b | 0.85 a | 14.3 a | 39.8 a | 104.2 a | 13.1 a | 5004.0 |
| CEO 1.6 mL/L | 65.0 b | 11.7 a | 8.3 ab | 71.5 ab | 0.82 a | 13.3 a | 43.9 a | 117.9 a | 13.4 a | 5118.0 |
| Treatments | Grain Yield of Soybean | |
|---|---|---|
| 2019 | 2021 | |
| Industrial | 4364.9 Bb * | 5166.0 Aa * |
| Soybean oil | 4279.2 Bb | 5004.0 Aa |
| CEO 1.6 mL/L | 5114.4 Aa | 5118.0 Aa |
| Treatments | A | EiC | E | Ci | Gs | A/Ci |
|---|---|---|---|---|---|---|
| Industrial | 28.28 a | 3.39 a | 9.06 a | 188.68 a | 0.30 a | 0.13 a |
| Soybean oil | 29.60 a | 3.50 a | 8.65 a | 196.62 a | 0.33 a | 0.16 a |
| CEO 1.6 mL/L | 28.89 a | 3.40 a | 8.60 a | 202.51 a | 0.32 a | 0.15 a |
Disclaimer/Publisher’s Note: The statements, opinions and data contained in all publications are solely those of the individual author(s) and contributor(s) and not of MDPI and/or the editor(s). MDPI and/or the editor(s) disclaim responsibility for any injury to people or property resulting from any ideas, methods, instructions or products referred to in the content. |
© 2024 by the authors. Licensee MDPI, Basel, Switzerland. This article is an open access article distributed under the terms and conditions of the Creative Commons Attribution (CC BY) license (https://creativecommons.org/licenses/by/4.0/).
Share and Cite
Costa, J.P.; Nasser, V.G.; Macedo, W.R.; Santos, M.F.C.; Silva, G.H. The Biostimulant Potential of Clove Essential Oil for Treating Soybean Seeds. Agriculture 2024, 14, 1202. https://doi.org/10.3390/agriculture14071202
Costa JP, Nasser VG, Macedo WR, Santos MFC, Silva GH. The Biostimulant Potential of Clove Essential Oil for Treating Soybean Seeds. Agriculture. 2024; 14(7):1202. https://doi.org/10.3390/agriculture14071202
Chicago/Turabian StyleCosta, Joao Paulo, Vinícius Guimarães Nasser, Willian Rodrigues Macedo, Mario Ferreira Conceição Santos, and Geraldo Humberto Silva. 2024. "The Biostimulant Potential of Clove Essential Oil for Treating Soybean Seeds" Agriculture 14, no. 7: 1202. https://doi.org/10.3390/agriculture14071202
APA StyleCosta, J. P., Nasser, V. G., Macedo, W. R., Santos, M. F. C., & Silva, G. H. (2024). The Biostimulant Potential of Clove Essential Oil for Treating Soybean Seeds. Agriculture, 14(7), 1202. https://doi.org/10.3390/agriculture14071202

