ApIsoT: An IoT Function Aggregation Mechanism for Detecting Varroa Infestation in Apis mellifera Species
Abstract
1. Introduction
2. Related Works
- Research question: based on the problem of mass mortality of bees [3] and seeking to know the technological proposals from the area of IoT and the aggregation of functions, we pose the following research question:What research exists within the IoT area that uses the aggregation of functions to monitor or detect Varroa infestation in Apis mellifera hives?
- Search strategies: information is collected through scientific databases, such as Scopus and Web of Science. Additionally, we use VOSviewer to analyze the resulting keywords.
- Selection of studies: the search string and the inclusion and exclusion criteria are defined to select the relevant articles (Table 1).
| Search string | (“bee” OR “honey bee” OR “apis mellifera”) AND (“IoT” OR “internet of things”) AND (“varroa” OR “varroa infestation”) |
| Inclusion criteria | Data Aggregation, Multisensor Platform |
| Exclusion criteria | Artificial Bee Colony Algorithm, Food Products |
- Gaps: During the literature review, we found that there are currently no works related to feature aggregation in precision beekeeping. Furthermore, most of the works focus on emerging technologies such as deep learning [14], the cloud, and edge computing, where it is highlighted that the mechanisms proposed by the authors [15,16,17] are carried out in simulation environments. Although they can provide a general view of a system’s performance, it is necessary to provide a broader view in a hardware environment.
3. Materials and Methods
3.1. Characterization of the Appearance of Varroa Infestation
3.1.1. Temperature
3.1.2. Humidity
3.1.3. Concentration of Volatile Gases
3.1.4. Identified Alerts
3.1.5. Requirements Exploration and Capture
- Capture environmental data such as temperature, humidity, , and TVOC.
- Monitor the hive for an extended period.
- Detect the presence of Varroa infestation from data collected over a week.
- Determine and classify the Varroa infestation rate in a hive into four levels (very high, high, medium, or low).
- Notify the beekeeper of said index and provide preventive information through a message.
- Manage the battery to make the solution work continuously for a long time.
- Ensure the connection between devices to transmit data.
- Process data to avoid network saturation.
- Manage data storage.
- Adapt the system to different environments to function correctly in various environmental and climatic conditions.
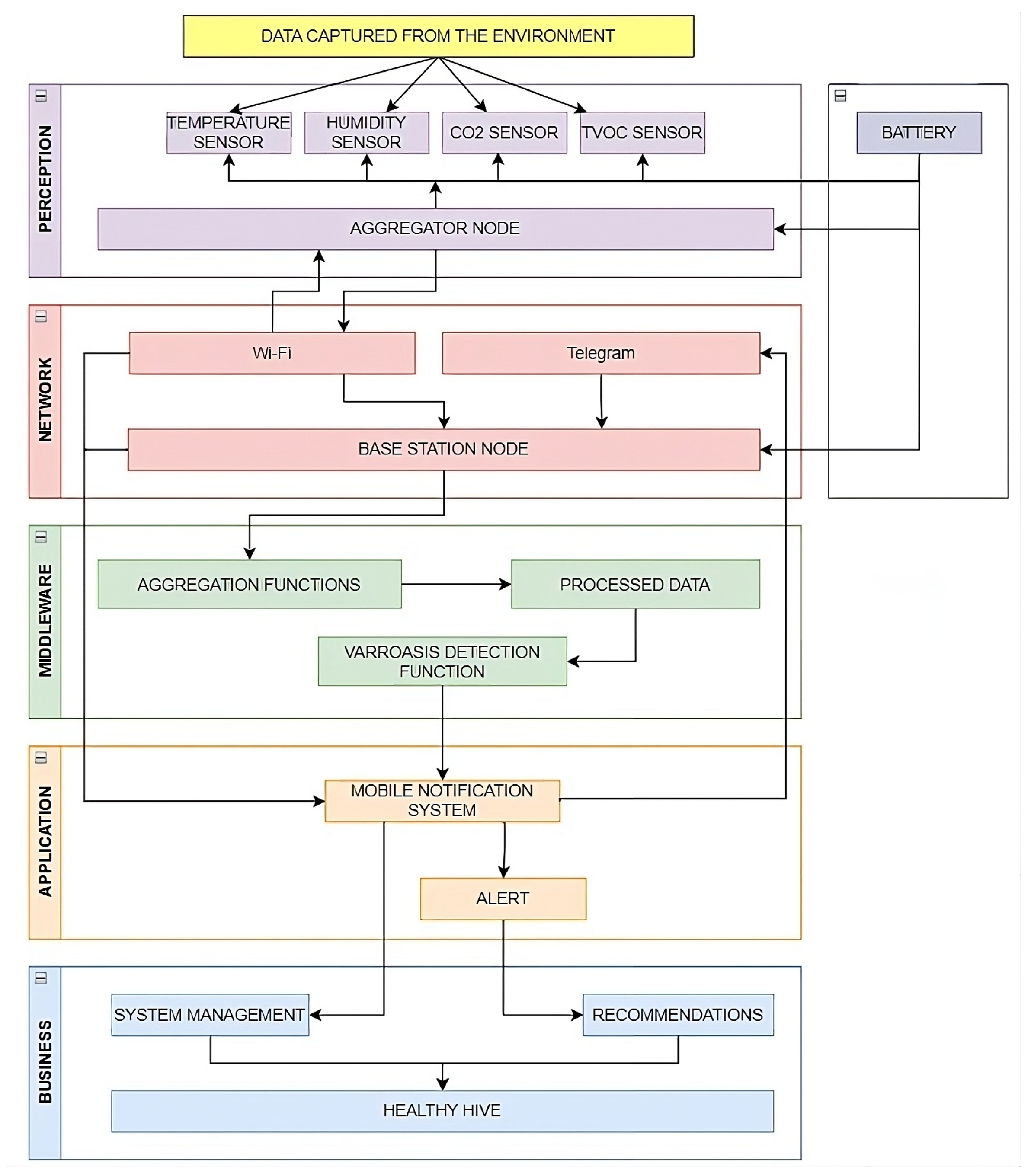
3.2. Function Aggregation
3.2.1. Centralized Feature Aggregation Mechanism
3.2.2. Battery Management
- Limit system functionalities: the system takes a certain number of samples (Table 4) depending on the battery’s state before entering an energy-saving state.
- Hibernation: Using predefined functions of the EP32 board, such as the light_sleep method, allows the sensor nodes to enter a hibernation or low-power state until it is time to capture a sample.
- Internet connection: The interconnection between the base station node and the aggregator node occurs only when data need to be sent; otherwise, the devices remain disconnected from the Internet. The solution focuses on minimizing the power consumption of the devices used, especially the internal Wi-Fi modules, reducing the connection only when transmitting or receiving information due to high consumption, according to the ESP32 board datasheet [28].
3.2.3. Transmission Management
- Information reduction: The amount of data captured is reduced, applying average (AVG) as an aggregation function. It consists of taking the data captured in one day and calculating their arithmetic mean, thus reducing the number of samples to a single significant sample per variable.
- Internet connection: The interconnection between the base station node and the aggregator node occurs only when data need to be sent; otherwise, the devices remain disconnected from the Internet.
- Connection with the beekeeper via Telegram: Telegram is chosen as a communication bridge with the beekeeper since it is a free and accessible application. Thanks to its functionality against bot management, it allows data transmission from the hive to the beekeeper.
3.2.4. Data Storage Management
- Aggregator node: This node is configured to capture all the data from the sensor nodes, where the data from the entire day are taken and processed at the end of the day through the AVG aggregation functions and COUNT. The processing afterward allows us to obtain the daily arithmetic mean of the four variables inside the hive for subsequent sending to the BSN. Applying these functions allows for freeing up the storage space of the node to prevent its saturation due to lack of memory and loss of information due to possible failures.
- Base station node: This node receives and stores the data corresponding to the arithmetic means of the four variables for each of the five monitoring days. It stores twenty points of data in its memory later converted into four significant variables using the COUNT and AVG functions. These data make up the input data vector for the classification model.
3.2.5. Weighted Multi-Criteria Aggregation Algorithm
3.3. Classification Models
3.4. Hardware Configuration
3.5. Implementation
- Hardware configuration of the aggregator node: The aggregator node consists of the configuration of the sensors (SGP30, DHT22) and the ESP32 microcontroller board, as shown in Figure 3. In addition, the FZ0430 sensor has been integrated for sensor management. Following the principles of structured programming, the necessary libraries for the sensors, the Wi-Fi connection, and the transmission protocol (HTTP client/server) are included. In the main loop, the functionalities of the aggregator node are configured, and the battery level is measured before each cycle. With these data, the daily measurement cycle begins, and at the end, the aggregation functions (COUNT and AVG) are applied to send the data to the base station node using HTTP POST. In addition, different exceptions are included to manage possible errors.
- Hardware configuration of the base station node: This node comprises only the ESP32 board, which communicates with the Telegram mobile application through the bot function, as shown in Figure 3. The node includes libraries for connecting to the Internet via Wi-Fi, running the classification model, communicating with the aggregator node, and sending data to the user on Telegram. Wi-Fi network credentials are initially set, and variables are created to store readings and monitoring status. The “sendTelegramMessage” function is configured to send messages via the Telegram API. This function uses the HttpClient class to request HTTP using the POST method. In the setup of the code, the configuration for the Wi-Fi connection is established, and the connection with the client (aggregator node) is expected; at the same time, the parameters of the classification model are established. In the main loop, the received data are processed, and it is verified that the variable readings are within safe ranges; then, Telegram will send alerts. After five days of monitoring, the averages of the accumulated readings are calculated, and the weighted multicriteria aggregation algorithm is applied, accompanied by the classification model, to determine the alert level. Finally, a detailed report with the alert level and recommendations for the beekeeper are sent to Telegram.
- Integration of classification models in hardware: First, the weighted multicriteria algorithm is applied to integrate the classification model in the hardware (Figure 9), and the generated dataset is processed using the Google Colaboratory development environment. Later, TensorFlow Eloquent, a Python library recognized for simplifying the creation of machine learning models in TensorFlow, was used, following the CRISP-ML(Q) process. In addition, to adapt to microcontrollers, the micromlgen library was used to translate the classification models from Python (v3.10.12) to C++. The models were implemented in the Arduino IDE environment [43]. An .h file was created for the white-box models and a hexadecimal file for the black-box model. In it, the trained and previously translated model was transcribed using a C++ script. The necessary namespaces were declared in the core sketch (.ino), and it was specified that the trained model should be traversed once the input data vector was received. This ensures continuous improvement, smooth implementation, and efficient execution of the classification model in the hardware environment.
3.6. Description and Approach to Testing
4. Results
4.1. Evaluation of the Energy Consumption of the Solution in Each of Its Nodes
4.2. Analysis of Data Traffic Injected into the Network
4.3. Analysis of Hardware Memory Occupancy Concerning the Classification Model Used
4.4. Evaluation of the Energy Consumption of Each Implemented Classification Model
5. Discussion
6. Conclusions and Future Works
Author Contributions
Funding
Institutional Review Board Statement
Data Availability Statement
Acknowledgments
Conflicts of Interest
Abbreviations
| Carbon Dioxide | |
| TVOC | Total Volatile Organic Compounds |
| ASAPIT | Beekeeping and Agroindustrial Association of Piendamó and Tunía |
| CRISP-ML(Q) | Cross Industry Standard Process for Machine Learning |
| IoT | Internet of Things |
| ML | Machine Learning |
| AN | Aggregator Node |
| BSN | Station Base Node |
| CDA | Centralized Data Aggregation |
| AVG | Average |
| CPU | Central Processing Unit |
| XGBoost | Extreme Gradient Boosting |
References
- Food and Agriculture Organization of the United Nations (FAO). World Bee Day-Food and Agriculture Organization of the United Nations (FAO). Available online: https://www.fao.org/world-bee-day/es (accessed on 16 March 2024).
- Rodriguez, D. Protection of bees for food sustainability in Colombia. J. Apic. Res. 2022. Available online: https://www.portafolio.co/tendencias/proteccion-de-abejas-para-las-sostenibilidad-alimentaria-de-colombia-569382 (accessed on 9 March 2023).
- Stahlmann-Brown, P.; Hall, R.J.; Pragert, H.; Robertson, T. Varroa Appears to Drive Persistent Increases in New Zealand Colony Losses. Insects 2022, 13, 589. [Google Scholar] [CrossRef] [PubMed]
- Brown, M.J.F.; Dicks, L.V.; Paxton, R.J.; Baldock, K.C.R.; Barron, A.B.; Chauzat, M.; Freitas, B.M.; Goulson, D.; Jepsen, S.; Kremen, C.; et al. A horizon scan of future threats and opportunities for pollinators and pollination. PeerJ 2016, 4, e2249. [Google Scholar] [CrossRef] [PubMed]
- Requier, F.; Antúnez, K.; Porrini, M.P. Pérdidas de Colonias de Abejas Melíferas y Abejas Meliponinas en América Latina en el Período 2016–2018. In Libro Resúmenes 2020: XIV Congreso Latinoamericano de Apicultura; Federación Internacional Latinoamericana de Apicultura: Santiago, Chile, 2020. Available online: https://ri.conicet.gov.ar/handle/11336/186909#:~:text=Los%20resultados%20informan%20que%20la,33%25%20y%2046%25%20anual (accessed on 23 January 2024).
- De Jong, D.; Lester, P.J. The global challenge of improving bee protection and health. Front. Bee Sci. 2023, 1, 1118292. [Google Scholar] [CrossRef]
- AGROSAVIA-Colombian Agricultural Research Corporation. Monitoring of Varroa Destructor in Beekeeping Production Systems. Available online: https://editorial.agrosavia.co/index.php/publicaciones/catalog/download/155/137/1091-1?inline=1 (accessed on 7 April 2024).
- Dietemann, V.; Nazzi, F.; Martin, S.J.; Anderson, D.L.; Locke, B.; Delaplane, K.S.; Wauquiez, Q.; Tannahill, C.; Frey, E.; Ziegelmann, B.; et al. Standard methods for varroa research. J. Apic. Res. 2013, 52, 1–54. [Google Scholar] [CrossRef]
- Zabasta, A.; Zhiravetska, A.; Kunicina, N.; Kondratjevs, K. Technical implementation of IoT concept for bee colony monitoring. In Proceedings of the 2019 8th Mediterranean Conference on Embedded Computing (MECO), Budva, Montenegro, 10–14 June 2019. [Google Scholar]
- Edwards-Murphy, F.; Magno, M.; Whelan, P.M.; O’Halloran, J.; Popovici, E.M. b+wsn: Smart beehive with preliminary decision tree analysis for agriculture and honey bee health monitoring. Comput. Electron. Agric. 2016, 124, 211–219. [Google Scholar] [CrossRef]
- Zacepins, A.; Brusbardis, V.; Meitalovs, J.; Stalidzans, E. Challenges in the development of Precision Beekeeping. Biosyst. Eng. 2015, 130, 60–71. [Google Scholar] [CrossRef]
- Kai, P.; Feldt, R.; Mujtaba, S.; Mattsson, M. Systematic Mapping Studies in Software Engineering; BCS Learning Development: Karlskrona, Sweden, 2008; Available online: https://www.scienceopen.com/hosted-document?doi=10.14236/ewic/EASE2008.8 (accessed on 25 October 2022). [CrossRef]
- Barbara, K.; Charters, S. Guidelines for performing Systematic Literature Reviews in Software Engineering. In Keele University and Durham University Joint Report; EBSE 2007-001; Keele University: Durham, UK, 2007; Available online: https://www.elsevier.com/__data/promis_misc/525444systematicreviewsguide.pdf (accessed on 18 January 2024). [CrossRef]
- George, V.; Moraiti, A.; Kontogiannis, S. Deep Learning Beehive Monitoring System for Early Detection of the Varroa Mite. Signals 2022, 3, 506–523. [Google Scholar] [CrossRef]
- Anna, W.; Pytlik, J.; Małysiak-Mrozek, B.; Tokarz, K.; Mrozek, D. Edge Computing in IoT-Enabled Honeybee Monitoring for the Detection of Varroa Destructor. Int. J. Appl. Math. Comput. Sci. 2022, 32, 355–369. [Google Scholar] [CrossRef]
- Dariusz, M.; Gorny, R.; Wachowicz, A.; Małysiak-Mrozek, B. Edge-Based Detection of Varroosis in Beehives with IoT Devices with Embedded and TPU-Accelerated Machine Learning. Appl. Sci. 2021, 11, 11078. [Google Scholar] [CrossRef]
- Francesco, B.; Turvani, G.; Garlando, U.; Riente, F. An Integrated Multi-Sensor System for Remote Bee Health Monitoring. In Proceedings of the 2022 IEEE Workshop on Metrology for Agriculture and Forestry (MetroAgriFor), Perugia, Italy, 3–5 November 2022; pp. 334–338. [Google Scholar] [CrossRef]
- Bellos, C.V.; Fyraridis, A.; Stergios, G.S.; Stefanou, K.A.; Kontogiannis, S. A Quality and disease control system for beekeeping. In Proceedings of the2021 6th South-East Europe Design Automation, Computer Engineering, Computer Networks and Social Media Conference (SEEDA-CECNSM), Preveza, Greece, 24–26 September 2021; pp. 1–4. [Google Scholar] [CrossRef]
- König, A. An in-hive soft sensor based on phase space features for Varroa infestation level estimation and treatment need detection. J. Sens. Sens. Syst. 2022, 11, 29–40. [Google Scholar] [CrossRef]
- Murphy, F.E.; Magno, M.; Whelan, P.; Vici, E.P. b+WSN: Smart beehive for agriculture, environmental, and honey bee health monitoring—Preliminary results and analysis. In Proceedings of the 2015 IEEE Sensors Applications Symposium (SAS), Zadar, Croatia, 13–15 April 2015; pp. 1–6. [Google Scholar] [CrossRef]
- Cecchi, S.; Terenzi, A.; Orcioni, S.; Spinsante, S.; Primiani, V.M.; Moglie, F.; Ruschioni, S.; Mattei, C.; Riolo, P.; Isidoro, N. Multi-sensor platform for real time measurements of honey bee hive parameters. IOP Conf. Ser. Earth Environ. Sci. 2019, 275, 012016. [Google Scholar] [CrossRef]
- Szczurek, A.; Maciejewska, M.; Zajiczek, Ż.; Bąk, B.; Wilk, J.; Wilde, J.; Siuda, M. The Effectiveness of Varroa destructor Infestation Classification Using an E-Nose Depending on the Time of Day. Sensors 2020, 20, 2532. [Google Scholar] [CrossRef] [PubMed]
- Martínez, R. Sistema Para el Monitoreo de Variables Fisicas Dentro de una Colmena. Pistas Educativas. Available online: https://pistaseducativas.celaya.tecnm.mx/index.php/pistas/article/view/1072 (accessed on 29 April 2024).
- Whisnumurti, A.; Daru, A.; Hirzan, A. Temperature and Humidity Monitoring Using DHT22 Sensor and Cayenne API. J. Transform. 2020, 17, 209–214. [Google Scholar] [CrossRef]
- Salamanca, G.; Osorio, M.; Rodríguez, N. Presencia e incidencia forética de Varroa destructor A. (Mesostigma: Varroidae) en colonias de abejas Apis mellifera (Hymenoptera: Apidae), en Colombia. Zootec. Trop. 2012, 30, 183–195. [Google Scholar]
- The Queen Bee. Varroa in Bees: Symptoms and Treatment. Available online: https://www.laabejareina.com/varroa/ (accessed on 27 January 2024).
- Hou, C.S.; Li, B.B.; Deng, S.; Diao, Q.Y. Effects of Varroa destructor on temperature and humidity conditions and expression of energy metabolism genes in infested honeybee colonies. Genet. Mol. Res. 2016, 15, 15038997. [Google Scholar] [CrossRef] [PubMed]
- Espressif Systems. ESP32–Espressif Systems. Available online: https://www.espressif.com/en/products/socs/esp32 (accessed on 3 June 2023).
- Sensirion. SGP30–Sensirion. Available online: https://sensirion.com/products/catalog/SGP30 (accessed on 20 December 2023).
- Ardobot. FZ0430 0V-25V Voltage Sensor Module. Available online: https://www.ardobot.co/modulo-sensor-de-voltaje-fz0430-0v-25v.html (accessed on 10 January 2024).
- Dona, J.M.; Pelaez, J.I.; Holgado, A.; Hidalgo, O. Analysis of the genetic algorithm Gamic for multicriteria classification of inventories. In Proceedings of the KES’2000. Fourth International Conference on Knowledge-Based Intelligent Engineering Systems and Allied Technologies. Proceedings (Cat. No.00TH8516), Brighton, UK, 30 August–1 September 2000; Volume 2, pp. 606–611. [Google Scholar] [CrossRef]
- Sarı, F.; Ceylan, D.A.; Özcan, M.M.; Özcan, M.M. A comparison of multicriteria decision analysis techniques for determining beekeeping suitability. Apidologie 2020, 51, 481–498. [Google Scholar] [CrossRef]
- Sergio, B.R.; Sanabria, D.F.N. Multi-Criteria Model Applied to Decision Making That Can Be Represented in Ishikawa Diagrams. Undergraduate Thesis, Universidad Distrital Francisco José de Caldas, Bogotá, DC, USA, 2018. Available online: https://repository.udistrital.edu.co/bitstream/handle/11349/13894/BernalRomeroSergio2018.pdf?sequence=1&isAllowed=y (accessed on 28 November 2023).
- Hadhami, K.; Jabeur, K.; Ladhari, T. Genetic Algorithm to infer criteria weights for Multicriteria Inventory Classification. In Proceedings of the 2014 International Conference on Control, Decision and Information Technologies (CoDIT), Metz, France, 3–5 November 2014; pp. 276–281. [Google Scholar] [CrossRef]
- Esteban, P.d.l.; David, F. Multicriteria decision-making method: Normalized weighted. YouTube Video. 2019. Available online: https://www.youtube.com/watch?v=xIwhFc5lsg0 (accessed on 28 October 2023).
- Bentéjac, C.; Csörgő, A.; Martínez-Muñoz, G. A comparative analysis of gradient boosting algorithms. Artif. Intell. Rev. 2021, 54, 1937–1967. [Google Scholar] [CrossRef]
- Umit, C.; Kuzlu, M.; Pipattanasomporn, M.; Kempf, J.; Bai, L. Foundations of Big Data, Machine Learning, and Artificial Intelligence and Explainable Artificial Intelligence. In Digitalization of Power Markets and Systems Using Energy Informatics; Springer International Publishing: Cham, Switzerland, 2021; pp. 115–137. [Google Scholar] [CrossRef]
- Caicedo Camayo, A.I. Varroa Detection with Discrete Variables: Synthetic Dataset for Varroa Detection from Discrete and Normalized Variables; Kaggle: Popayán, Colombia, 2024; Available online: https://www.kaggle.com/datasets/16945694fbf6c04c6e6d51b52a06548ba8fc586647c632f9d65c274106112271 (accessed on 4 April 2024).
- McKinney, W. Python for Data Analysis: Data Wrangling with Pandas, NumPy, and IPython; O’Reilly Media: New York, NY, USA, 2017. [Google Scholar]
- Sonia, S.; Giri, M. Comparative Study Id3, Cart And C4.5 Decision Tree Algorithm: A Survey. Int. J. Adv. Inf. Sci. Technol. IJAIST 2014, 3, 97–103. [Google Scholar] [CrossRef]
- Ghimire, B.; Rogan, J.; Galiano, V.; Panday, P.; Neeti, N. An evaluation of bagging, boosting, and random forests for land-cover classification in Cape Cod, Massachusetts, USA. Gisci. Remote. Sens. 2012, 49, 623–643. [Google Scholar] [CrossRef]
- Stergiou, C.; Siganos, D. Neural Networks. Surveys and Presentations in Information Systems Engineering. SURPRISE 96 Journal. 2006. Available online: https://srii.sou.edu.ge/neural-networks.pdf (accessed on 7 December 2023).
- Arduino. Eloquenttinyml Documentation. Available online: https://github.com/eloquentarduino/EloquentTinyML (accessed on 8 January 2024).
- Avido. Avido 4000mAh Power Bank-Instructional Manual. Available online: https://avidopower.com/wp-content/uploads/2017/03/Avido-4000mAh-Power-Bank-Manual.pdf (accessed on 29 February 2024).
- Wireshark. Wireshark User’s Guide. Available online: https://www.wireshark.org/docs/wsug_html_chunked/ChapterIntroduction.html (accessed on 8 January 2024).
- Shebl, A.; Abriha, D.; Fahil, A.S.; El-Dokouny, H.A.; Elrasheed, A.A.; Csámer, Á. PRISMA hyperspectral data for lithological mapping in the Egyptian Eastern Desert: Evaluating the support vector machine, random forest, and XG boost machine learning algorithms. J. Afr. Earth Sci. 2021, 178, 104251. [Google Scholar] [CrossRef]
- Tianqi, C.; Guestrin, C. XGBoost: A scalable tree boosting system. In Proceedings of the 22nd ACM SIGKDD International Conference on Knowledge Discovery and Data Mining, San Francisco, CA, USA, 13–17 August 2016; pp. 785–794. Available online: https://www.kdd.org/kdd2016/papers/files/rfp0697-chenAemb.pdf (accessed on 8 December 2023).
- Salerno, S. EloquentTinyML. An Eloquent Interface to Tensorflow Lite for Microcontrollers. Available online: https://www.arduino.cc/reference/en/libraries/eloquenttinyml/ (accessed on 25 October 2023).














| Variable Physics | Sensors Used | Reference |
|---|---|---|
| GS4161 | [20,22] | |
| TL6615 | [21] | |
| SGP30, BME680 | [19] | |
| TVOC | SGP30, BME680 | [19] |
| TGS2600 | [20] | |
| Temperature | MCP9700A, DS18B20 | [20,23] |
| BME680 | [19] | |
| DHT22 | [21,24] | |
| Humidity | DHT22 | [21,24] |
| DHT11 | [23] | |
| BME680 | [19] | |
| 808H5V5 | [20] |
| Variable | Range | Alert level | % of Infestation |
|---|---|---|---|
| Temperature (°C) | Less than 28 | Very high | Greater than 10% |
| Humidity (%) | Greater than 75 | ||
| TVOC (ppb) | Greater than 1500 | ||
| (ppm) | Greater than 2000 | ||
| Temperature (°C) | 28–30 | High | Between 5% and 10% |
| Humidity (%) | 65–75 | ||
| TVOC (ppb) | 600–1500 | ||
| (ppm) | 1000–2000 | ||
| Temperature (°C) | 30–33 | Medium | Between 2% and 5% |
| Humidity (%) | 50–65 | ||
| TVOC (ppb) | 300–600 | ||
| (ppm) | 600–1000 | ||
| Temperature (°C) | 34–37 | Low | Less than 2% |
| Humidity (%) | 40–50 | ||
| TVOC (ppb) | 0–300 | ||
| (ppm) | 400–600 |
| Battery | Description | Periodicity | # of Samples |
|---|---|---|---|
| Greater than 30% | Capture temperature samples | 2 h | 12 |
| Capture humidity samples | 2 h | 12 | |
| Capture samples | 12 h | 60 | |
| Capture TVOC samples | 12 h | 60 | |
| Less than 30% | Capture temperature samples | 4 h | 6 |
| Capture humidity samples | 4 h | 6 | |
| Capture samples | 12 h | 30 | |
| Capture TVOC samples | 12 h | 30 |
| Variable | Weight | Sample | Score | Score × Weight |
|---|---|---|---|---|
| Temperature | 0.48 | 22.5 | 0.8529411765 | 0.4094117647 |
| Humidity | 0.24 | 54.8 | 0.396 | 0.09504 |
| 0.16 | 600 | 0.0769230769 | 0.0123076923 | |
| TVOC | 0.12 | 200 | 0.08 | 0.0096 |
| S1 | Cycle with Function Aggregation | 24 h cycle with the implementation of aggregation functions and battery optimization. |
| S2 | Cycle without Function Aggregation | 24 h cycle excluding the use of aggregation and battery optimization functions. |
| Test | Evaluation Metrics | Description |
|---|---|---|
| Evaluation of the energy consumption of the solution in each of its nodes | Battery consumption in (mAh) | Battery consumption in each scenario for the BSN and AN based on data provided by datasheets and hardware measurements. |
| Analysis of data traffic injected into the network | Total number of packages sent | Simulation of packet traffic in a period of 5 days between the AN and BSN for each scenario. |
| Analysis of hardware memory occupancy | Memory usage percentage for classification model | Total percentage of flash memory used by the ESP32 board using the Arduino Millis function. |
| Evaluation of the energy consumption of each classification model | Run time in seconds and Battery consumption in (mAh) | Run the selected classification model and determine total execution time to estimate the total board consumption when performing this task. |
| Scenario | Total Active Time (s) | Total Idle Time (s) | Consumption Active (mA) | Consumption Idle | Consumption (mAh) |
|---|---|---|---|---|---|
| S1 | 143 | 86,257 | 3.3455555 | 224.312553 | 9.485754618 |
| S2 | 798 | 85,602 | 59.566388 | 857.6682 | 38.218108 |
| Scenario | Total Active Time (s) | Total Idle Time (s) | Consumption Active | Consumption Active | Consumption (mAh) |
|---|---|---|---|---|---|
| S1 | 25 | 86,375 | 1.35 | 235.1354 | 9.7973 |
| S2 | 1330 | 8570 | 44.125 | 852.114 | 35.504 |
| Model | Average Runtime (ms) | Total Time (h) |
|---|---|---|
| Tree C4.5 | 123.246 | 0.34235 |
| Random Forest | 129.825 | 0.360625 |
| XGBoost | 143.791 | 0.39941944 |
| Neural Network | 124.014 | 0.34449166 |
Disclaimer/Publisher’s Note: The statements, opinions and data contained in all publications are solely those of the individual author(s) and contributor(s) and not of MDPI and/or the editor(s). MDPI and/or the editor(s) disclaim responsibility for any injury to people or property resulting from any ideas, methods, instructions or products referred to in the content. |
© 2024 by the authors. Licensee MDPI, Basel, Switzerland. This article is an open access article distributed under the terms and conditions of the Creative Commons Attribution (CC BY) license (https://creativecommons.org/licenses/by/4.0/).
Share and Cite
Camayo, A.I.C.; Muñoz, M.A.C.; Corrales, J.C. ApIsoT: An IoT Function Aggregation Mechanism for Detecting Varroa Infestation in Apis mellifera Species. Agriculture 2024, 14, 846. https://doi.org/10.3390/agriculture14060846
Camayo AIC, Muñoz MAC, Corrales JC. ApIsoT: An IoT Function Aggregation Mechanism for Detecting Varroa Infestation in Apis mellifera Species. Agriculture. 2024; 14(6):846. https://doi.org/10.3390/agriculture14060846
Chicago/Turabian StyleCamayo, Ana Isabel Caicedo, Martin Alexander Chaves Muñoz, and Juan Carlos Corrales. 2024. "ApIsoT: An IoT Function Aggregation Mechanism for Detecting Varroa Infestation in Apis mellifera Species" Agriculture 14, no. 6: 846. https://doi.org/10.3390/agriculture14060846
APA StyleCamayo, A. I. C., Muñoz, M. A. C., & Corrales, J. C. (2024). ApIsoT: An IoT Function Aggregation Mechanism for Detecting Varroa Infestation in Apis mellifera Species. Agriculture, 14(6), 846. https://doi.org/10.3390/agriculture14060846

