Examining the Percent Canopy Cover and Health of Winter Wheat in No-Till and Conventional Tillage Plots Using a Drone
Abstract
1. Introduction
2. Materials and Methods
2.1. Study Area
2.1.1. Climate
2.1.2. Soil and landscape
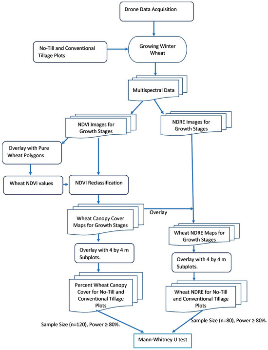
2.2. Methodology
2.2.1. Growing of Winter Wheat
2.2.2. Estimation of Percent Wheat Canopy Cover
2.2.3. Wheat NDRE
2.2.4. Statistical Analysis
3. Results
3.1. Percent Wheat Canopy Cover
3.2. Wheat Health
4. Discussion
5. Conclusions
Author Contributions
Funding
Institutional Review Board Statement
Data Availability Statement
Conflicts of Interest
References
- Bentley, A.R.; Donovan, J.; Sonder, K.; Bentley, A.R.; Donovan, J.; Sonder, K.; Baudron, F.; Lewis, J.M.; Voss, R.; Rutsaert, P.; et al. Near- to long-term measures to stabilize global wheat supplies and food security. Nature Food 2022, 3, 483–486. [Google Scholar] [CrossRef]
- Kettlewell, P.; Byrne, R.; Jeffery, S. Wheat area expansion into northern higher latitudes and global food security. Agric. Ecosyst. Environ. 2023, 351, 108499. [Google Scholar] [CrossRef]
- ERS-USDA. Wheat-Overview; Economic Research Service (ERS)-United States Department of Agriculture (USDA): Washington, DC, USA, 2024. [Google Scholar]
- Goodwin, A.W.; Lindsey, L.E.; Harrison, S.K.; Paul, P.A. Estimating wheat yield with normalized difference vegetation index and fractional green canopy cover. Crop. Forage Turfgrass Manag. 2018, 4, 1–6. [Google Scholar] [CrossRef]
- Srivastava, A.; Roy, S.; Kimothi, M.M.; Kumar, P.; Sehgal, S.; Mamatha, S.; Ray, S.S. Detection of bacterial wilt disease (Pseudomonas solancearum) in Brinjal using hyperspectral remote sensing. Int. Arch. Photogramm. Remote Sens. Spat. Inf. Sci. 2019, 42, 515–520. [Google Scholar] [CrossRef]
- Prabhakara, K.; Hively, W.D.; McCarty, G.W. Evaluating the relationship between biomass, percent groundcover and remote sensing indices across six winter cover crop fields in Maryland, United States. Int. J. Appl. Earth Obs. Geoinf. 2015, 39, 88–102. [Google Scholar] [CrossRef]
- Akumu, C.E.; Dennis, S. Effect of the Red-Edge Band from Drone Altum Multispectral Camera in Mapping the Canopy Cover of Winter Wheat, Chickweed, and Hairy Buttercup. Drones 2023, 7, 277. [Google Scholar] [CrossRef]
- De la Casa, A.; Ovando, G.; Bressanini, L.; Martínez, J.; Díaz, G.; Miranda, C. Soybean crop coverage estimation from NDVI images with different spatial resolution to evaluate yield variability in a plot. ISPRS J. Photogramm. Remote Sens. 2018, 146, 531–547. [Google Scholar] [CrossRef]
- Stamford, J.D.; Vialet-Chabrand, S.; Cameron, I.; Lawson, T. Development of an accurate low cost NDVI imaging system for assessing plant health. Plant Methods 2023, 19, 9. [Google Scholar] [CrossRef]
- Kanke, Y.; Raun, W.; Solie, J.; Stone, M.; Taylor, R. Red edge as a potential index for detecting differences in plant nitrogen status in winter wheat. J. Plant Nutr. 2012, 35, 1526–1541. [Google Scholar] [CrossRef]
- Huang, S.; Tang, L.; Hupy, J.P.; Wang, Y.; Shao, G. A commentary review on the use of normalized difference vegetation index (NDVI) in the era of popular remote sensing. J. For. Res. 2021, 32, 1–6. [Google Scholar] [CrossRef]
- Eisfelder, C.; Asam, S.; Hirner, A.; Reiners, P.; Holzwarth, S.; Bachmann, M.; Gessner, U.; Dietz, A.; Huth, J.; Bachofer, F.; et al. Seasonal Vegetation Trends for Europe over 30 Years from a Novel Normalised Difference Vegetation Index (NDVI) Time-Series—The TIMELINE NDVI Product. Remote Sens. 2023, 15, 3616. [Google Scholar] [CrossRef]
- Sharifi, A.; Felegari, S. Remotely sensed normalized difference red-edge index for rangeland biomass estimation. Aircr. Eng. Aerosp. Technol. 2023, 95, 1128–1136. [Google Scholar] [CrossRef]
- Guo, Y.; Ren, H. Remote sensing monitoring of maize and paddy rice planting area using GF-6 WFV red edge features. Comput. Electron. Agric. 2023, 207, 107714. [Google Scholar] [CrossRef]
- Boiarskii, B.; Hasegawa, H. Comparison of NDVI and NDRE indices to detect differences in vegetation and chlorophyll content. J. Mech. Contin. Math. Sci. 2019, 4, 20–29. [Google Scholar] [CrossRef]
- Magney, T.; Eitel, J.; Vierling, L. Mapping wheat nitrogen uptake from RapidEye vegetation indices. Precis. Agric. 2017, 18, 429–451. [Google Scholar] [CrossRef]
- Carneiro, F.M.; Furlani, C.E.A.; Zerbato, C.; de Menezes, P.C.; Gírio, L.A.S.; de Oliveira, M.F. Comparison between vegetation indices for detecting spatial and temporal variabilities in soybean crop using canopy sensors. Precis. Agric. 2020, 21, 979–1007. [Google Scholar] [CrossRef]
- Busari, M.A.; Kukal, S.S.; Kaur, A.; Bhatt, R.; Dulazi, A.A. Conservation tillage impacts on soil, crop and the environment. Int. Soil Water Conserv. Res. 2015, 3, 119–129. [Google Scholar] [CrossRef]
- Mathew, R.P.; Feng, Y.; Githinji, L.; Ankumah, R.; Balkcom, K.S. Impact of no-tillage and conventional tillage systems on soil microbial communities. Appl. Environ. Soil Sci. 2012, 2012, 548620. [Google Scholar] [CrossRef]
- Bertolino, A. Effects of the Periodic Plowing on Soil Physical Properties. Agrotechnology 2023, 12, 299. [Google Scholar]
- Schwab, E.B.; Reeves, D.W.; Burmester, C.H.; Raper, R.L. Conservation tillage systems for cotton in the Tennessee Valley. Soil Sci. Soc. Am. J. 2002, 66, 569–577. [Google Scholar] [CrossRef]
- West, T.O.; Post, W.M. Soil organic carbon sequestration rates by tillage and crop rotation: A global data analysis. Soil Sci. Soc. Am. J. 2002, 66, 1930–1946. [Google Scholar] [CrossRef]
- Blanco-Canqui, H.; Ruis, S.J. No-tillage and soil physical environment. Geoderma 2018, 326, 164–200. [Google Scholar] [CrossRef]
- Aziz, I.; Mahmood, T.; Islam, K.R. Effect of long term no-till and conventional tillage practices on soil quality. Soil Tillage Res. 2013, 131, 28–35. [Google Scholar] [CrossRef]
- Lal, R.; Reicosky, D.C.; Hanson, J.D. Evolution of the plow over 10,000 years and the rationale for no-till farming. Soil Tillage Res. 2007, 93, 1–12. [Google Scholar] [CrossRef]
- Latifmanesh, H.; Deng, A.; Nawaz, M.M.; Li, L.; Chen, Z.; Zheng, Y.; Wang, P.; Song, Z.; Zhang, J.; Zheng, C.; et al. Integrative impacts of rotational tillage on wheat yield and dry matter accumulation under corn-wheat cropping system. Soil Tillage Res. 2018, 184, 100–108. [Google Scholar] [CrossRef]
- Yan, Q.; Wu, L.; Dong, F.; Yan, S.; Li, F.; Jia, Y.; Zhang, J.; Zhang, R.; Huang, X. Subsoil tillage enhances wheat productivity, soil organic carbon and available nutrient status in dryland fields. J. Integr. Agric. 2024, 23, 251–266. [Google Scholar] [CrossRef]
- Kraska, P.; Andruszczak, S.; Kwiecinska-Poppe, E.; Palys, E. The effect of tillage systems and catch crops on the yield, grain quality and health of spring wheat. Acta Sci. Pol. Agric. 2014, 13, 21–38. [Google Scholar]
- de Cárcer, P.S.; Sinaj, S.; Santonja, M.; Fossati, D.; Jeangros, B. Long-term effects of crop succession, soil tillage and climate on wheat yield and soil properties. Soil Tillage Res. 2019, 190, 209–219. [Google Scholar] [CrossRef]
- Jug, I.; Jug, D.; Sabo, M.; Stipesevic, B.; Stosic, M. Winter wheat yield and yield components as affected by soil tillage systems. Turk. J. Agric. For. 2011, 35, 1–7. [Google Scholar] [CrossRef]
- Martins, R.N.; Portes, M.F.; Moraes, H.M.F.; Junior, M.R.F.; Rosas, J.T.F.; Junior, W.A.O. Influence of tillage systems on soil physical properties, spectral response and yield of the bean crop. Remote Sens. Appl. Soc. Environ. 2021, 22, 100517. [Google Scholar] [CrossRef]
- Verhulst, N.; Govaerts, B.; Nelissen, V.; Sayre, K.D.; Crossa, J.; Raes, D.; Deckers, J. The effect of tillage, crop rotation and residue management on maize and wheat growth and development evaluated with an optical sensor. Field Crops Res. 2011, 120, 58–67. [Google Scholar] [CrossRef]
- Hodges, J.A.; Norrell, R.J.; Sarah, M.H. Tennessee. Available online: https://www.britannica.com/place/Tennessee (accessed on 10 January 2024).
- Data, U.S.C. Climate Nashville-Tennessee. Available online: https://www.usclimatedata.com/climate/nashville/tennessee/united-states/ustn0357 (accessed on 15 January 2024).
- USDA-NRCS. Byler Series; National Cooperative Soil Survey, United States Department of Agriculture-Natural Resources Conservation Service: Nashville, TN, USA, 2001.
- MicaSense. MicaSense Altum™ and DLS 2 Integration Guide; MicaSense, Inc.: Seattle, WA, USA, 2020. [Google Scholar]
- Agilandeeswari, L.; Prabukumar, M.; Radhesyam, V.; Phaneendra, K.L.N.B.; Farhan, A. Crop Classification for Agricultural Applications in Hyperspectral Remote Sensing Images. Appl. Sci. 2022, 12, 1670. [Google Scholar] [CrossRef]
- Lichtenthaler, H.K.; Lang, M.; Sowinska, M.; Heisel, F.; Miehé, J.A. Detection of vegetation stress via a new high resolution fluorescence imaging system. J. Plant Physiol. 1996, 148, 599–612. [Google Scholar] [CrossRef]
- Li, F.; Miao, Y.; Feng, G.; Yuan, F.; Yue, S.; Gao, X.; Liu, Y.; Liu, B.; Ustin, S.L.; Chen, X. Improving estimation of summer maize nitrogen status with red edge-based spectral vegetation indices. Field Crops Res. 2014, 157, 111–123. [Google Scholar] [CrossRef]
- Andrade, J.F.; Satorre, E.H.; Ermácora, C.M.; Poggio, S.L. Weed communities respond to changes in the diversity of crop sequence composition and double cropping. Weed Res. 2017, 57, 148–158. [Google Scholar] [CrossRef]
- Nichols, V.; English, L.; Carlson, S.; Gailans, S.; Liebman, M. Effects of long-term cover cropping on weed seedbanks. Front. Agron. 2020, 2, 591091. [Google Scholar] [CrossRef]
- De Vita, P.; Di Paolo, E.; Fecondo, G.; Di Fonzo, N.; Pisante, M. No-tillage and conventional tillage effects on durum wheat yield, grain quality and soil moisture content in southern Italy. Soil Tillage Res. 2007, 92, 69–78. [Google Scholar] [CrossRef]
- Sharefee, Z.; Eslami, S.V.; Jami Al-Ahmadi, M.; Mahmoodi, S. Effect of different tillage methods and cover crop types on yield and yield components of wheat. Iran. J. Field Crops Res. 2018, 16, 217–228. [Google Scholar]
- Jin, H.; Qingjie, W.; Hongwen, L.; Lijin, L.; Huanwen, G. Effect of alternative tillage and residue cover on yield and water use efficiency in annual double cropping system in North China Plain. Soil Tillage Res. 2009, 104, 198–205. [Google Scholar] [CrossRef]
- Munkholm, L.J.; Hansen, E.M.; Olesen, J.E. The effect of tillage intensity on soil structure and winter wheat root/shoot growth. Soil Use Manag. 2008, 24, 392–400. [Google Scholar] [CrossRef]
- Majchrzak, L.; Sawinska, Z.; Natywa, M.; Skrzypczak, G.; Głowicka-Wołoszyn, R. Impact of different tillage systems on soil dehydrogenase activity and spring wheat infection. J. Agric. Sci. Technol. 2016, 18, 1871–1881. [Google Scholar]








Disclaimer/Publisher’s Note: The statements, opinions and data contained in all publications are solely those of the individual author(s) and contributor(s) and not of MDPI and/or the editor(s). MDPI and/or the editor(s) disclaim responsibility for any injury to people or property resulting from any ideas, methods, instructions or products referred to in the content. |
© 2024 by the authors. Licensee MDPI, Basel, Switzerland. This article is an open access article distributed under the terms and conditions of the Creative Commons Attribution (CC BY) license (https://creativecommons.org/licenses/by/4.0/).
Share and Cite
Akumu, C.E.; Oppong, J.N.; Dennis, S. Examining the Percent Canopy Cover and Health of Winter Wheat in No-Till and Conventional Tillage Plots Using a Drone. Agriculture 2024, 14, 760. https://doi.org/10.3390/agriculture14050760
Akumu CE, Oppong JN, Dennis S. Examining the Percent Canopy Cover and Health of Winter Wheat in No-Till and Conventional Tillage Plots Using a Drone. Agriculture. 2024; 14(5):760. https://doi.org/10.3390/agriculture14050760
Chicago/Turabian StyleAkumu, Clement E., Judith N. Oppong, and Sam Dennis. 2024. "Examining the Percent Canopy Cover and Health of Winter Wheat in No-Till and Conventional Tillage Plots Using a Drone" Agriculture 14, no. 5: 760. https://doi.org/10.3390/agriculture14050760
APA StyleAkumu, C. E., Oppong, J. N., & Dennis, S. (2024). Examining the Percent Canopy Cover and Health of Winter Wheat in No-Till and Conventional Tillage Plots Using a Drone. Agriculture, 14(5), 760. https://doi.org/10.3390/agriculture14050760

