Current Flaxseed Dehulling Technology in China
Abstract
1. Introduction
2. Intrinsic Properties of Flaxseed and Significance of Dehulling
3. Research Status of Prevailing Dehulling Technologies
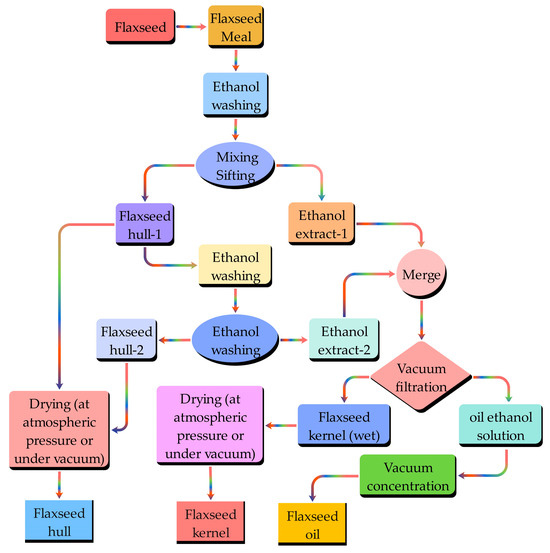
3.1. Chemical Dehulling
3.2. Biological Dehulling
3.3. Mechanical Dehulling
3.3.1. Rolling and Rubbing Method
3.3.2. Shear Method
3.3.3. Impact Method
3.3.4. Extrusion Method
3.4. Other Dehulling
3.4.1. Microwave/Roasting Dehulling Method
3.4.2. Steam Explosion Dehulling Method
3.4.3. Ultrasonic Dehulling Method
3.4.4. Infrared Dehulling Method
4. Current Status of Flaxseed Dehulling Technologies in China
5. Issues and Development Suggestions
- Insufficient foundational research on flaxseed in China. The mechanical properties and dehulling kinetics of flaxseed remain inadequately studied, hindering accurate modeling and simulation of the dehulling process. This lack of theoretical guidance leads to deficiencies in process design and equipment development. Therefore, strengthening theoretical research on flaxseed dehulling is essential to provide a scientific basis for process and equipment design and parameter optimization.
- Innovative and efficient flaxseed dehulling technologies are essential to address the inefficiencies and substantial losses of current mechanical methods in China, which achieve dehulling rates of ≤80% with losses ≥10% [114]. Exploring eco-friendly, advanced techniques such as ultrasonic, enzymatic, and microwave-assisted dehulling [78,91,115], and developing chemical reagents for selective seed coat dissolution, hold promise for improving dehulling quality and yield. Moreover, the advancement of rapid, real-time monitoring technology for dehulling quality is crucial for process optimization and represents a significant avenue for innovation in flaxseed processing.
- The industrial production system for flaxseed dehulling equipment needs improvement. Existing equipment is predominantly in the external design and small-scale testing phase. It is imperative to encourage enterprises to increase technological investment and drive the development of automated, intelligent, and large-scale flaxseed dehulling equipment.
6. Conclusions
Author Contributions
Funding
Institutional Review Board Statement
Data Availability Statement
Acknowledgments
Conflicts of Interest
References
- Dai, F.; Zhao, W.Y.; Shi, R.J.; Zhao, Y.M.; Zhang, F.W.; Liu, X.L.; Zhang, S.L. Research progress analysis of key technology and equipment for mechanized harvest of flax. Chin. J. Oil Crop Sci. 2022, 44, 1148–1158. [Google Scholar] [CrossRef]
- Xu, L.; Wei, Z.; Guo, B.; Bai, R.; Liu, J.; Li, Y.; Sun, W.; Jiang, X.; Li, X.; Pi, Y. Flaxseed meal and its application in animal husbandry: A Review. Agriculture 2022, 12, 2027. [Google Scholar] [CrossRef]
- Singh, K.K.; Mridula, D.; Rehal, J.; Barnwal, P. Flaxseed: A potential source of food, feed and fiber. Crit. Rev. Food Sci. Nutr. 2011, 51, 210–222. [Google Scholar] [CrossRef] [PubMed]
- Dai, F.; Zhao, W.Y.; Song, X.F.; Shi, R.J.; Liu, G.C.; Wei, B. Parameters optimization and experiment on separating and cleaning machine for flax threshing material. Trans. Chin. Soc. Agric. Mach. 2020, 51, 100–108. [Google Scholar] [CrossRef]
- Shi, R.; Dai, F.; Zhao, W.; Liu, X.; Wang, T.; Zhao, Y. Optimal design and testing of a crawler-type flax combine harvester. Agriculture 2023, 13, 229. [Google Scholar] [CrossRef]
- Gao, Y.H.; Niu, J.Y.; Guo, L.Z.B. Theory and Technology Research on High-Yield and Efficient Cultivation of Flaxseed; China Agricultural Science and Technology Press: Beijing, China, 2019; pp. 154–196. [Google Scholar]
- Wang, R.Y. Further Promoting the High-Quality Development of China’s Linseed Oil Industry—Speech at the “Seventh National Flaxseed Oil and Omega-3 Fat Industry Innovation Strategic Alliance Annual Meeting and First Landmark Product Yuyuan Sesame Oil (Liupan Mountain Plateau Flax) High-Quality Development Forum”. Chin. Oils 2023, 48, 14–16. [Google Scholar]
- Sun, J.; Hu, H.B.; Yang, B. Optimization of microwave—Ultrasound—Assisted extraction of flaxseed gum by response surface methodology. China Oils Fats 2015, 40, 86–89. [Google Scholar] [CrossRef]
- Xu, P.Q.; Dai, F.; Zhao, W.Y.; Shi, R.J.; Song, X.F.; Qu, J.F. Simulation analysis and experiment of operation process of flax threshing and cleaning device. Trans. Chin. Soc. Agric. Mach. 2023, 54 (Suppl. S1), 161–171. [Google Scholar] [CrossRef]
- Dai, F.; Zhao, W.Y.; Fu, Q.F.; Song, X.F.; Shi, R.J.; Li, Y.W. Parameter optimization and experiment on double duct system of air-screen separating and cleaning machine for flax threshing material. Trans. Chin. Soc. Agric. Mach. 2021, 52, 83–92. [Google Scholar] [CrossRef]
- Nadimi, S.M.; Divyanth, L.G.; Chaudhry, M.M.A.; Singh, T.; Loewen, G.; Paliwal, J. Assessment of mechanical damage and germinability in flaxseeds using hyperspectral imaging. Foods. 2024, 13, 120. [Google Scholar] [CrossRef]
- Ocaña-Sánchez, M.F.; Soto-Ojeda, G.A.; Cocotle-Ronzón, Y.; Soria-Fregozo, C.; Sánchez-Medina, A.; García-Rodríguez, R.V.; Rodríguez-Landa, J.F.; Corro-Méndez, E.J.; Hernández-Lozano, M. Flaxseed oil (Linum usitatissimum) prevents cognitive and motor damage in rats with hyperammonemia. Nutrients 2023, 15, 4550. [Google Scholar] [CrossRef] [PubMed]
- Cao, W.W.; Hang, Q.D.; Tian, G.J.; Deng, Q.C. Effect of detoxified, partially defatted flaxseed meals on the quality of steamed bread. Mod. Food Sci. Technol. 2016, 32, 190–196. [Google Scholar] [CrossRef]
- Lee, J.H.; Shim, Y.Y.; Reaney, M.J.T.; Yoon, J.A. The impacts of standardized flaxseed meal (XanFlax) on the physicochemical, textural, and sensory properties of muffins. Foods 2023, 12, 4085. [Google Scholar] [CrossRef] [PubMed]
- Wang, B.B. Research on Stability of Flaxseed Meal and Its Product Development. Master’s Thesis, Henan Agricultural University, Zhengzhou, China, 2023. [Google Scholar] [CrossRef]
- Wang, W.Y.; Xu, S.Q.; He, H.Y.; Wang, W. Progress in nutrients and function of flaxseed. Chin. Oils. 2020, 45, 83–85. [Google Scholar] [CrossRef]
- Tan, H.Q.; Mao, Z.H.; Yang, H.Z. Experimental study on spray drying of flaxseed gum. Trans. Chin. Soc. Agric. Eng. 2004, 6, 197–200. [Google Scholar] [CrossRef]
- Wang, L.M.; Dang, Z.; Zhao, W.; Li, W.J.; Xie, Y.P.; Qi, Y.N.; Zhang, J.P. Genetic analysis of plant height in flax using segregating generations and recombination inbred line populations. J. Plant Genet. Resour. 2022, 23, 1446–1457. [Google Scholar] [CrossRef]
- Zhang, S.; Chen, Y.S.; Zheng, R.F.; Cheng, Y.M.; Zhou, Q.; Deng, Q.C. Effect of oilseed moisture conditioning combined with microwave on edible quality of flaxseed-based milk. Trans. Chin. Soc. Agric. Eng. 2023, 39, 277–286. [Google Scholar] [CrossRef]
- Zhu, J.S.; Li, Y.C.; Su, C.H.; Li, Q.; Yu, X.Z. Research progress on effects of oilseeds pretreatment on oil quality. China Oils Fats 2023, 48, 16–24. [Google Scholar] [CrossRef]
- Mei, Q.Q.; Dong, S.Y.; Fang, W.; Huang, J.B.; Hang, G.D.; Zhong, X.F. Study on the development and storage stability of solidified dehulled flaxseed fermented milk. Food Ferment. Ind. 2023, 1–12. [Google Scholar] [CrossRef]
- Wang, H.L.; Wei, J.S.; Li, C.H.; Jing, Y.P.; Zhao, T.; Zhang, X.G.; Zhang, C.J. Effect of dietary flaxseed powder on intestinal flora structure in healthy adults. Food Sci. 2018, 39, 224–229. [Google Scholar] [CrossRef]
- Ifeanyi, D.N.; Aluko, R.E. Physicochemical and emulsification properties of flaxseed (Linum usitatissimum) albumin and globulin fractions. Food Chem. 2018, 255, 216–225. [Google Scholar] [CrossRef]
- Bekhit, A.E.-D.A.; Shavandi, A.; Jodjaja, T.; Birch, J.; Teh, S.; Ahmed, I.A.M.; Al-Juhaimi, F.Y.; Saeedi, P.; Bekhit, A.A. Flaxseed, composition, detoxification, utilization, and opportunities. Biocatal. Agric. Biotechnol. 2018, 13, 129–152. [Google Scholar] [CrossRef]
- Zou, X.G.; Guan, X.Q.; Zheng, M.; Cao, Y.; Deng, Z.Y.; Yang, K.; Neng, J. Research progress on main functional components and biological activity of Linum usitatissimum. Food Ferment. Ind. 2024, 50, 366–373. [Google Scholar] [CrossRef]
- Chen, C.P.; Liu, Y. Advance of research in genome and important trait genes in flax. Acta Agric. Boreali-Occident. Sin. 2023, 32, 495–502. [Google Scholar] [CrossRef]
- Han, D.D. Study on the Flaxseed Oil Extraction Process and the α-Linolenic Acid Purification Technology. Master’s Thesis, Jilin Agricultural University, Changchun, China, 2014. [Google Scholar]
- Xue, W.W.; Wu, L.K.; Hu, S.A.; Zhao, L.C.; Wang, L.J. Research and application of oilomics in vegetable oil processing. China Oils Fats 2024, 1–15. [Google Scholar] [CrossRef]
- Ranhotar, G.S. Lipidemic response in rats flaxseed oil and meal. Cereal Chem. 1993, 70, 324–329. [Google Scholar]
- Chen, H.H. Nutrient components and utilization of flaxseed. China Oils Fats 2004, 6, 72–75. [Google Scholar] [CrossRef]
- Qiu, C.S.; Guo, Y.; Long, S.H.; Deng, X.; Wang, Y.F. The nutrients and exploitation of flaxseed. Food Res. Dev. 2014, 35, 122–126. [Google Scholar] [CrossRef]
- Gonzālez-Esquerra, R.; Ma, Y.F.; Zhao, K.B. Enrichment of omega-3 fatty acids in poultry eggs and meat. China Anim. Husb. Vet. Med. 2002, 6, 21–23. [Google Scholar] [CrossRef]
- Hao, J.J.; Shi, H.T.; Xie, L.Z.; Li, S.L. Nutritive values of flaxseed and flaxseed meal and their application in livestock and poultry diets. Chin. J. Anim. Nutr. 2020, 32, 4059–4069. [Google Scholar] [CrossRef]
- Zhang, X.X.; Zhang, K.; Cheng, Y.Q.; Jia, X. Development and formula optimization of flaxseed biscuits. Cereals Oils. 2022, 35, 127–132. [Google Scholar] [CrossRef]
- Shi, C.; Yin, Z.Y.; Zheng, X.X. The influence of alkali peeling technology on peony seed yield efficiency. J. Chongqing Technol. Bus. Univ. (Nat. Sci. Ed.). 2016, 33, 89–93. [Google Scholar] [CrossRef]
- Liu, B.G.; Wang, X.D.; Peng, J.Z.; Liu, R.B. Wet dehulling of sesame and hot-air drying of sesame seed. China Oils Fats 2014, 39, 78–81. [Google Scholar]
- Zhu, M.Y.; Yin, H.Z.; Liang, L.S.; Wang, G.X.; Ma, Q.H. Optimization of the technology for peeling hazelnut kernel by lye. J. Chin. Inst. Food Sci. Technol. 2014, 14, 106–116. [Google Scholar] [CrossRef]
- Liang, S.; Wang, Y.; Ge, J.J.; Deng, F.G.; Zhang, Z. A Method for Separation of Flaxseed Shell and Kernel Based on Ethanol Wet Filtration. China Patent CN108686736B, 8 November 2019. [Google Scholar]
- Ma, G.F.; Xin, H.B.; Xiu, L.; Sun, C.X.; Zhang, H. Buckwheat seed shelling characters, a review. Chin. Agric. Sci. Bull. 2022, 38, 19–27. [Google Scholar]
- Song, G.H.; Huang, J.N.; Lu, X.; Sun, Q.; Zhang, L.X. Optimization of enzymatic peeling of sesame. Food Sci. 2013, 34, 28–31. [Google Scholar] [CrossRef]
- Wang, J.H.; Liu, Y.L.; Cheng, Y.Y.; Wang, F.X.; Li, X.H.; Yu, J. A Method for Biocomposite Enzymatic Removal of Lotus Seed Coat. China Patent CN102823922B, 27 August 2014. [Google Scholar]
- Wu, S.X.; Yan, S.H.; Song, B.; Liu, R.X.; Tan, C.B. A Biocatalytic Method for Dehusking Camellia Seeds. China Patent CN104046506A, 17 September 2014. [Google Scholar]
- Zhang, L.Q.; Gong, L. Status quo about shelling machine and discussing about improving methods. Food Mach. 2006, 4, 72–74. [Google Scholar] [CrossRef]
- Fan, H.Y.; Wang, T.; Wu, D.; He, X.F. Design of extrusion-grind rubber fruit test sheller. Food Mach. 2016, 32, 64–67. [Google Scholar] [CrossRef]
- Tang, X.; Xie, F.P.; Li, X.; Liu, D.W.; Wang, X.S.; Mao, L.C. Design and test of dehulling machine for camellia oleifera fruit. J. Hunan Agric. Univ. (Nat. Sci.) 2014, 40, 665–668. [Google Scholar] [CrossRef]
- Mai, S.H.; Wang, T.; Lin, Y.; Li, Y. Design of rubber fruit sheller. Food Mach. 2014, 30, 112–114. [Google Scholar] [CrossRef]
- Li, X.X.; Guo, Y.M. Actuality of the decladding method and sheller of shell fruit. Acad. Period. Farm Prod. Process. 2007, 36, 83–86. [Google Scholar] [CrossRef]
- Du, W.H. Study on the hulling technology of fruit. J. Taiyuan Norm. Univ. (Nat. Sci. Ed.) 2003, 2, 58–61. [Google Scholar] [CrossRef]
- Zhang, L. Research and development of equipment for peeling rapeseed and separating hull and kernel. Trans. Chin. Soc. Agric. Eng. 2004, 20, 140–143. [Google Scholar] [CrossRef]
- Zhao, X.G.; Zong, L. Application and development of husking technology for nut materials. Xinjiang Agric. Mach. 2005, 6, 29–32. [Google Scholar] [CrossRef]
- Wang, Y.R. Optimization Design and Experiment of Flexible Compound Rubber Seed Sheller. Master’s Thesis, Hainan University, Haikou, China, 2021. [Google Scholar] [CrossRef]
- Huang, F.H.; Li, W.L.; Xia, F.J.; Niu, Y.X. Research and application of dehulling machine for camellia oleosa seed. Trans. Chin. Soc. Agric. Eng. 2006, 22, 147–151. [Google Scholar] [CrossRef]
- Xiong, P.Y.; Wang, Y.; Xu, X.Q.; Xue, M.J.; Zhang, H.X.; Li, Z.L.; Hu, W.Q. Design and simulation analysis of rolling type camellia seed sheller. J. Agric. Mech. Res. 2019, 41, 135–139. [Google Scholar] [CrossRef]
- Zhu, L.X.; Zhang, R.H.; Wei, H.Y.; Liu, S.D. Study on extrusion-grind decorticating equipment design and experiment of ginkgo with grinding wheel. Food Mach. 2008, 4, 86–88+123. [Google Scholar] [CrossRef]
- Hou, J.M.; Bai, J.B.; He, T.; Yang, Y.; Li, J.P.; Yao, E.C. Design and experiment of castor dehulling and cleaning device with double curved table. Trans. Chin. Soc. Agric. Mach. 2018, 49, 132–140. [Google Scholar] [CrossRef]
- Zhang, Y.Y.; Li, S.K.; Wang, S.; Yan, J.X.; Wang, Y.H. A Hulling Device for a Rubbing-Type Sunflower Seed Dehuller. China Patent CN205455886U, 17 August 2016. [Google Scholar]
- Fan, R.; Bu, B.; Zhou, J.B.; Hou, H.M.; Zhang, N. A Sunflower Seed Dehulling and Cleaning Machine. China Patent CN211458787U, 11 September 2020. [Google Scholar]
- Li, J.; Lu, H.Z.; Yang, Z.; Chen, Z.L.; Hang, J.C. Design and experiment of canavalia shelling mechanism. Trans. Chin. Soc. Agric. Eng. 2013, 29, 26–32. [Google Scholar]
- Hao, J.J.; Nie, Q.L.; Ma, L.P.; Li, J.C.; Song, Y.H.; Long, S.F.; Zhang, H.B. Development of cone disc type shelling mechanism for peanut seeds. Trans. Chin. Soc. Agric. Eng. 2020, 36, 27–34. [Google Scholar] [CrossRef]
- Wan, Z.H.; Zhang, G.Z.; Xu, H.M.; Zhou, Y.; Tang, N.R.; Zhang, H. Design and experiment of the clamping sheller for fresh water caltrop. Trans. Chin. Soc. Agric. Eng. 2022, 38, 9–19. [Google Scholar] [CrossRef]
- Zhu, L.X.; Wu, X.J.; Yu, L.M. Comparative study on husking methods of small size oil seeds. Cereals Oils Process. (E-Version) 2000, 5, 18–19+21. [Google Scholar]
- Sharma, V.; Pradhan, R.C.; Naik, S.N.; Bhatnagar, N.; Singh, S. Evaluation of a centrifugal impaction-type decorticator for shelling tung fruits. Ind. Crops Prod. 2013, 43, 126–131. [Google Scholar] [CrossRef]
- Bhatnagar, N.; Naik, S.N.; Pradhan, R.C.; Student, P.D. An apparatus for decortications of oil fruits/seeds for separation of shell from kernel. Indian Patent IN264631B, 16 January 2015. [Google Scholar]
- Yu, L.M.; Wu, D.S.; Wen, Y.X.; Wu, M.C.; Zhu, L.X. Developing equipment for dehulling and separation of rapeseed. J. Chin. Cereals Oils Assoc. 2002, 17, 40–43. [Google Scholar] [CrossRef]
- Guo, G.S.; Lv, X.M.; Guo, K.Q.; Dang, G.R. Experimental study on husking performance of rapeseed husking machine. Trans. Chin. Soc. Agric. Mach. 2005, 36, 148–149+154. [Google Scholar] [CrossRef]
- Guo, G.S.; Lv, X.M.; Dang, G.R.; Guo, K.Q. Double impact husking performance test of rapeseed. J. Northwest A&F Univ. (Nat. Sci. Ed.). 2005, 10, 100–104. [Google Scholar] [CrossRef]
- Ranjeet, S.; Sukhdev, M. Development and evaluation of centrifugal sheller for muskmelon seed. Int. Res. J. Biol. Sci. 2013, 2, 7–10. [Google Scholar] [CrossRef]
- Wang, L.Z.; Zhou, Y.L. Principle of pine seed sheller. Trans. Chin. Soc. Agric. Mach. 1991, 1, 98–103. [Google Scholar]
- Guo, R.Q.; Liu, Z.L. A new device for shelling almonds. Mach. Des. Res. 2004, 4, 83–84+89. [Google Scholar] [CrossRef]
- Li, Z.X.; Liu, K.; Yang, L.L.; Basiti, A.; Ma, W.Q.; Yan, S.K. Design and experiment of walnut-cracking device. Trans. Chin. Soc. Agric. Mach. 2012, 43 (Suppl. S1), 146–152. [Google Scholar] [CrossRef]
- Li, Z.X.; Yang, J.; Yang, L.L.; Liu, K.; Yang, Z.Q.; Liu, J.; Shen, X.H. Research of an equipment about walnut shell breaking. J. Chin. Agric. Mach. 2011, 3, 104–106. [Google Scholar] [CrossRef]
- Zheng, C.X. Experimental research of a lotus seed sheller. Trans. Chin. Soc. Agric. Mach. 2003, 34, 106–108. [Google Scholar] [CrossRef]
- Zhu, H.Y.; He, J.C.; Fang, W.X.; Ye, D.P.; Liang, S.H. Design and test of small fresh lotus seed sheller. Trans. Chin. Soc. Agric. Eng. 2017, 33, 28–35. [Google Scholar] [CrossRef]
- Zhang, F.Y.; Xiong, J.H.; Zhou, Z.E.; Min, S.F. Study on peanut peeling technology by microwave baking. Food Sci. 2005, 26, 134–137. [Google Scholar] [CrossRef]
- Wang, W.; Chen, C.G.; Zhang, J.Q.; Fang, H.M.; Liu, J.J. Technology of microwave shell bursting of chestnut and design of microwave equipment. Cereals Oils Process. (E-Version) 2002, 7, 44–46. [Google Scholar]
- Yang, F.L.; Liang, P.; Zhu, N.; Zi, R.L. Study on methods and equipment of chestnut hulling. Sci. Technol. Food Ind. 2006, 10, 149–150+152. [Google Scholar] [CrossRef]
- He, R.; Jia, L.R.; Wang, J.X.; Gao, H. Optimization of Chinese chestnut shelling peeled process using microwave baking joint. Food Mach. 2016, 32, 192–194. [Google Scholar] [CrossRef]
- Oomah, B.D.; Mazza, G. Fractionation of flaxseed with a batch dehuller. Ind. Crops Prod. 1998, 9, 19–27. [Google Scholar] [CrossRef]
- Liu, R.Q.; Song, L.J.; Shen, Y.; Zhao, Q.Y.; Qiao, M.W. Research progress of steam explosion technology in modification of food macromolecules. Food Ferment. Ind. 2021, 47, 292–297. [Google Scholar] [CrossRef]
- Yang, J.; Teng, H.; Liu, H.J.; Xu, Y.; Lu, J.P.; Wang, J.Y. Feedstock pretreatment and technological process of cellulose ethanol production. Chem. Ind. Eng. Prog. 2013, 32, 97–103. [Google Scholar]
- Tian, X.J. A Steam Dehulling Machine. China Patent CN217851230U, 22 November 2022. [Google Scholar]
- Liu, W.S. A Steam Dehulling Machine. China Patent CN116509006A, 1 August 2023. [Google Scholar]
- McClements, D.J. Advances in the application of ultrasound in food analysis and processing. Trends Food Sci. Technol. 1995, 6, 293–299. [Google Scholar] [CrossRef]
- Wang, W.J.; Wang, L.J.; Feng, Y.M.; Pu, Y.; Ding, T.; Ye, X.Q.; Liu, D.H. Ultrasound-assisted lye peeling of peach and comparison with conventional methods. Innov. Food Sci. Emerg. Technol. 2018, 47, 204–213. [Google Scholar] [CrossRef]
- Rock, C.R. Development of a Novel Tomato (Solanum lycopersicum) Peeling Process Using Power Ultrasound Technology. Master’s Thesis, University of Florida, Gainesville, FL, USA, 2012. [Google Scholar]
- Bhaskaracharya, R.K.; Kentish, S.; Ashokkumar, M. Selected applications of ultrasonics in food processing. Food Eng. Rev. 2009, 1, 31–49. [Google Scholar] [CrossRef]
- Patil, R.; Sokhansanj, S. Dehulling and Splitting Pulses. In Handbook of Postharvest Technology, Cereals, Fruits, Vegetables, Tea, and Spices; CRC Press: Saskatoon, SK, Canada, 2003; pp. 397–424. [Google Scholar] [CrossRef]
- Ren, H.; Lin, S.W.; Chou, Y.X.; Ran, H.; Jin, Y.; Liu, X.L.; Cui, Y.M.; Wang, P.; Wang, J.R.; Qiao, H.Z. Research progress on the effect of ultrasonic modification on Structures and physicochemical properties of dietary fibers. Sci. Technol. Food Ind. 2022, 43, 474–481. [Google Scholar] [CrossRef]
- Liang, S.Y.; Zhang, Y.; Zeng, X.F.; Bai, W.D.; Zhao, W.H. Research progress on the application of ultrasound in food processing. Sci. Technol. Food Ind. 2023, 44, 462–471. [Google Scholar] [CrossRef]
- Fang, C.C.; Kan, J.Q. Optimization of ultrasonic assisted alkali peeling process of walnut kernel. Sci. Technol. Food Ind. 2017, 38, 195–200. [Google Scholar] [CrossRef]
- Sunil, C.K.; Chidanand, D.V.; Manoj, D.; Pintu, C.; Ashish, R. Effect of ultrasound treatment on dehulling efficiency of blackgram. Int. J. Food Sci. Technol. 2018, 55, 2504–2513. [Google Scholar] [CrossRef]
- Kohli, D.; Champawat, P.S.; Mudgal, V.D.; Jain, S.K.; Tiwari, B.K. Advances in peeling techniques for fresh produce. J. Food Process Eng. 2021, 44, e13826. [Google Scholar] [CrossRef]
- Wang, L.J.; Jiang, P.; Chu, M.M.; Liu, D.H. The effect of power ultrasound on tomato peeling. J. Chin. Inst. Food Sci. Technol. 2019, 19, 185–191. [Google Scholar] [CrossRef]
- Wang, X.Y.; Cao, R.B.; Sun, C.Z. Application of infrared radiation technology on processing agriculture biological materials. Trans. Chin. Soc. Agric. Mach. 2007, 38, 177–182. [Google Scholar] [CrossRef]
- Wang, X.Y.; Lin, X.N. Influence factors of kinetics of infrared radiation drying for fruits and vegetables. Trans. Chin. Soc. Agric. Mach. 2009, 40, 114–120. [Google Scholar]
- Hong, J.T. Modelling of Infrared Radiation Heat Transfer for Yellow Peas in a Parallel Tray-Type Gas-Fired Micronizer. Master’s Thesis, University of Manitoba, Winnipeg, MB, Canada, 2003. [Google Scholar]
- Li, X.; Pan, Z.L.; Atungulu, G.G.; Wood, D.; McHugh, T. Peeling mechanism of tomato under infrared heating, Peel loosening and cracking. Int. J. Food Eng. 2014, 128, 79–87. [Google Scholar] [CrossRef]
- Gao, Y.; Guan, L.J.; Li, J.L.; Zhang, Z.H.; Wang, K.L.; Yan, S.; Lu, S.W.; Zhang, L.L. Effects of catalytic infrared drying process parameters on the drying rate of rice and its crackles ratio. J. Chin. Cereals Oils Assoc. 2021, 36, 9–14. [Google Scholar] [CrossRef]
- Kate, A.E.; Sutar, P.P. Development and optimization of novel infrared dry peeling method for ginger (Zingiber officinale Roscoe) rhizome. Innov. Food Sci. Emerg. Technol. 2018, 48, 111–121. [Google Scholar] [CrossRef]
- Li, X.; Pan, Z.L.; Atungulu, G.G.; Zheng, X.; Wood, D.; Delwiche, M.; McHugh, T.H. Peeling of tomatoes using novel infrared radiation heating technology. Innov. Food Sci. Emerg. Technol. 2014, 21, 123–130. [Google Scholar] [CrossRef]
- Wu, B.; Ma, H.; Qu, W.j.; Wang, B.; Zhang, X.; Wang, P.L.; Wang, J. Catalytic infrared and hot air dehydration of carrot slices. J. Food Process Eng. 2014, 37, 111–121. [Google Scholar] [CrossRef]
- Liu, Z.C.; Song, W.D.; Ding, T.H.; Wang, J.L.; Wang, M.Y.; Wu, J.J. Experiment and analysis of tomato infrared heating peeling. J. Chin. Agric. Mach. 2020, 41, 89–94. [Google Scholar] [CrossRef]
- Liu, Z.C. Tomato Peeling Experiment Research and Deviceoptimization Based on Infrared Radiation. Ph.D. Thesis, Academy of Agricultural Sciences, Beijing, China, 2021. [Google Scholar] [CrossRef]
- Ji, Q.; Pan, L.H.; Li, H.X.; Luo, S.Z.; Zheng, Z. Effect of infrared pretreatment on quality and storage stability of cold-pressed pecan oil. Food Sci. 2024, 45, 257–263. [Google Scholar]
- Huang, F.H.; Zhou, L.X.; Li, W.L. Grain and Oil Seed Kernel Separation Equipment. China Patent CN2406743Y, 22 November 2000. [Google Scholar]
- LI, Q.; Liang, X.; Hu, X.J. Study on flaxseed peeling and separation technology. China Oils Fats 2006, 31, 35–36. [Google Scholar] [CrossRef]
- Li, Q.; Hu, X.J.; Liang, X.; Xu, G.Y. Flaxseed Dehulling and Separation Method and Device. China Patent CN100496751C, 10 June 2009. [Google Scholar]
- Ding, J.F.; Zhao, F.M.; Cao, Y.F.; Li, S.J. Experiment on shelling machine of flaxseed, experiment on shelling machine of flaxseed. J. Agric. Mech. Res. 2017, 39, 158–164. [Google Scholar] [CrossRef]
- Ding, J.F. Study on the Critical Technology of Flaxseed Dehulling and Separation and Dehull Equipment. Ph.D. Thesis, Chinese Academy of Agricultural Mechanization Sciences, Beijing, China, 2017. [Google Scholar]
- Xiao, L. An Integrated Primary Processing Equipment for Flaxseed, Electrostatic Separation-Based Decontamination and Sterilization of Impurities. China Patent CN112337651A, 9 February 2021. [Google Scholar]
- Wang, W.Y.; Xu, S.Q. An Enzymatic-Hydrolysis and Liquid Nitrogen Freezing Method for Flaxseed Dehulling, and Flaxseed Dehulling Equipment. China Patent CN111184174A, 22 May 2020. [Google Scholar]
- Li, W.L.; Dai, F.; Shi, R.J.; Yuan, Z.X.; Zhao, Y.M.; Liu, X.Q.; Pan, H.F.; Deng, H.; Xu, P.Q. A Centrifugal Impact Type Flaxseed Dehuller. China Patent CN217609385U, 21 October 2022. [Google Scholar]
- Shi, L.R.; Ma, Z.T.; Zhao, W.Y.; Yang, X.; Sun, B.G.; Zhang, J.P. Calibration of simulation parameters of flaxed seeds using discrete element method and verification of seed-metering test. Trans. Chin. Soc. Agric. Eng. 2019, 35, 25–33. [Google Scholar] [CrossRef]
- Cai, Z.Y.; Li, S.J.; Zhao, F.M.; Cao, Y.F. Flaxseed dehulling technology application and research actuality. J. Agric. Mech. Res. 2013, 35, 247–249. [Google Scholar] [CrossRef]
- Zhang, G.J. Ultrasonic Shelling Method and Ultrasonic Shelling Machine. China Patent CN1084370A, 30 March 1994. [Google Scholar]
















| Dehulling Method [47,48,49,50,51] | Dehulling Principle | Characteristics |
|---|---|---|
| Rolling and rubbing method | Utilizes crushing and frictional forces between high-speed rotating abrasive rollers or grinding wheels and conical rolls. | Suitable for seeds with weak shell-kernel adhesion like peanuts and rapeseed. High efficiency but prone to material damage, unsuitable for soft surfaces. |
| Shear method | Under the shearing action between the knife disk and rotating plate, seeds experience shear forces that cut through the seed coat, achieving dehulling. | Minimal kernel breakage, and low mass loss, but susceptible to seed leakage and requires high equipment precision, resulting in lower dehulling efficiency. |
| Impact method | By utilizing centrifugal forces, seeds undergo high-speed motion, colliding with the drum wall, causing the seed coat to rupture and detach, achieving dehulling. | Suitable for seeds with weak adhesion and brittle coats. Simple and low-cost, but challenging to control impact forces, leading to higher damage rates. |
| Extrusion method | The dehulling process is achieved by compressing the seed coat, separating it from the kernel, and thus accomplishing dehulling. | Suitable for dehulling hard-shelled materials, it offers high efficiency but faces challenges with varying raw materials, leading to increased seed breakage rates. Oily seeds are especially problematic due to oil seepage during squeezing, causing adhesion and hindering kernel separation. |
Disclaimer/Publisher’s Note: The statements, opinions and data contained in all publications are solely those of the individual author(s) and contributor(s) and not of MDPI and/or the editor(s). MDPI and/or the editor(s) disclaim responsibility for any injury to people or property resulting from any ideas, methods, instructions or products referred to in the content. |
© 2024 by the authors. Licensee MDPI, Basel, Switzerland. This article is an open access article distributed under the terms and conditions of the Creative Commons Attribution (CC BY) license (https://creativecommons.org/licenses/by/4.0/).
Share and Cite
Chang, L.; Shi, R.; Dai, F.; Zhao, W.; Zhao, Y.; Chen, J. Current Flaxseed Dehulling Technology in China. Agriculture 2024, 14, 632. https://doi.org/10.3390/agriculture14040632
Chang L, Shi R, Dai F, Zhao W, Zhao Y, Chen J. Current Flaxseed Dehulling Technology in China. Agriculture. 2024; 14(4):632. https://doi.org/10.3390/agriculture14040632
Chicago/Turabian StyleChang, Leilei, Ruijie Shi, Fei Dai, Wuyun Zhao, Yiming Zhao, and Junzhi Chen. 2024. "Current Flaxseed Dehulling Technology in China" Agriculture 14, no. 4: 632. https://doi.org/10.3390/agriculture14040632
APA StyleChang, L., Shi, R., Dai, F., Zhao, W., Zhao, Y., & Chen, J. (2024). Current Flaxseed Dehulling Technology in China. Agriculture, 14(4), 632. https://doi.org/10.3390/agriculture14040632
