Transfer Learning-Driven Cattle Instance Segmentation Using Deep Learning Models
Abstract
1. Introduction
1.1. Handcrafted Feature-Based Representation
1.2. Learning-Based Representation
- 1.
- This study demonstrates the innovative use of transfer learning to address challenges in cattle segmentation.
- 2.
- Training the proposed Enhanced Mask R-CNN (target model) using the knowledge of the pre-trained Mask R-CNN (existing model) already trained on similar tasks optimizes the segmentation accuracy and processing time (0.2 s) of the target model.
- 3.
- Using drones (DJI Phantom 4 Rtk) for data collection addresses limitations in prior works that focused on static image collection and thus adds to the novelty.
- 4.
- The approaches employed in (2) and (3) solve data limitations that could negatively influence the performance and accuracy of the proposed Enhanced Mask R-CNN.
- 5.
- The proposed Enhanced Mask R-CNN comprises the following:
- (i)
- An optimal filter size for the extraction of smaller and composite features.
- (ii)
- Region proposals for the utilization of multi-scale semantic features.
- (iii)
- A Fully Connected Layer (FCL) of Mask R-CNN integrated with sub-network for enhanced instance segmentation.
- 6.
- Finally, the transfer learning approach improves the performance of the proposed Enhanced Mask R-CNN model by reducing overfitting and leveraging pre-trained knowledge.
2. Related Work
3. Materials and Methods
3.1. Image Acquisition and Datasets Pre-Processing
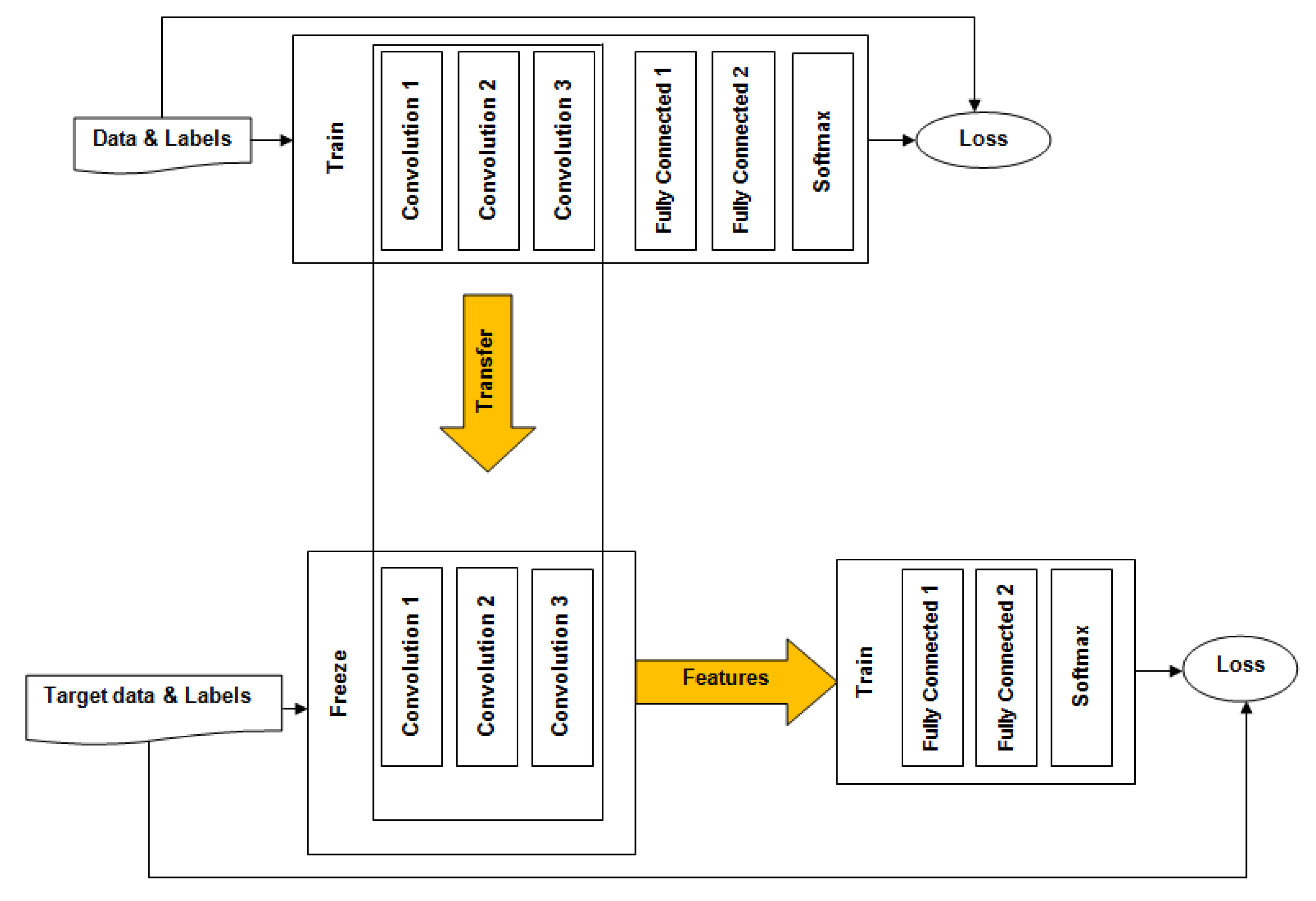
3.2. Transfer Learning
Steps to Accomplish Transfer Learning
3.3. Deep Learning Models Employed
3.3.1. Mask R-CNN
3.3.2. Enhanced Mask R-CNN
3.3.3. Enhanced Output
4. Implementation
5. Results and Discussions
6. Conclusions
Author Contributions
Funding
Institutional Review Board Statement
Data Availability Statement
Conflicts of Interest
References
- Wang, J.; Tan, S.; Zhen, X.; Xu, S.; Zheng, F.; He, Z.; Shao, L. Deep 3D human pose estimation: A review. Comput. Vis. Image Underst. 2021, 210, 103225. [Google Scholar] [CrossRef]
- Bello, R.W.; Adipere, G.F. Application of region-based convolutional neural network for prompt segmentation between infected cucumber leaves and healthy cucumber leaves. J. Appl. Sci. Environ. Manag. 2022, 26, 1791–1797. [Google Scholar] [CrossRef]
- He, L.; Tang, J.; Li, X.; Wang, P.; Chen, F.; Wang, T. Multi-type factors representation learning for deep learning-based knowledge tracing. World Wide Web 2022, 25, 1343–1372. [Google Scholar] [CrossRef]
- He, L.; Li, X.; Wang, P.; Tang, J.; Wang, T. MAN: Memory-augmented attentive networks for deep learning-based knowledge tracing. ACM Trans. Inf. Syst. 2023, 42, 1–22. [Google Scholar] [CrossRef]
- Tang, J.; Zhao, Y.; Feng, L.; Zhao, W. Contour-based wild animal instance segmentation using a few-shot detector. Animals 2022, 12, 1980. [Google Scholar] [CrossRef]
- Bello, R.W.; Mohamed, A.S.A.; Talib, A.Z. Contour extraction of individual cattle from an image using enhanced Mask R-CNN instance segmentation method. IEEE Access 2021, 9, 56984–57000. [Google Scholar] [CrossRef]
- Yi, D.; Ahmedov, H.B.; Jiang, S.; Li, Y.; Flinn, S.J.; Fernandes, P.G. Coordinate-Aware Mask R-CNN with Group Normalization: A underwater marine animal instance segmentation framework. Neurocomputing 2024, 583, 127488. [Google Scholar] [CrossRef]
- Dargan, S.; Kumar, M.; Ayyagari, M.R.; Kumar, G. A survey of deep learning and its applications: A new paradigm to machine learning. Arch. Comput. Methods Eng. 2020, 27, 1071–1092. [Google Scholar] [CrossRef]
- Zhuang, F.; Qi, Z.; Duan, K.; Xi, D.; Zhu, Y.; Zhu, H.; Xiong, H.; He, Q. A comprehensive survey on transfer learning. Proc. IEEE 2020, 109, 43–76. [Google Scholar] [CrossRef]
- Alzubaidi, L.; Al-Amidie, M.; Al-Asadi, A.; Humaidi, A.J.; Al-Shamma, O.; Fadhel, M.A.; Zhang, J.; Santamaría, J.; Duan, Y. Novel transfer learning approach for medical imaging with limited labeled data. Cancers 2021, 13, 1590. [Google Scholar] [CrossRef]
- Wang, Y.; Nazir, S.; Shafiq, M. An overview on analyzing deep learning and transfer learning approaches for health monitoring. Comput. Math. Methods Med. 2021, 2021, 5552743. [Google Scholar] [CrossRef]
- Neethirajan, S. Affective state recognition in livestock—Artificial intelligence approaches. Animals 2022, 12, 759. [Google Scholar] [CrossRef]
- Neethirajan, S.; Reimert, I.; Kemp, B. Measuring farm animal emotions—Sensor-based approaches. Sensors 2021, 21, 553. [Google Scholar] [CrossRef] [PubMed]
- Xie, J.; Zhu, M. Handcrafted features and late fusion with deep learning for bird sound classification. Ecol. Inform. 2019, 52, 74–81. [Google Scholar] [CrossRef]
- Zou, Z.; Chen, K.; Shi, Z.; Guo, Y.; Ye, J. Object detection in 20 years: A survey. Proc. IEEE 2023, 111, 257–276. [Google Scholar] [CrossRef]
- Liu, L.; Ouyang, W.; Wang, X.; Fieguth, P.; Chen, J.; Liu, X.; Pietikäinen, M. Deep learning for generic object detection: A survey. Int. J. Comput. Vis. 2020, 128, 261–318. [Google Scholar] [CrossRef]
- Fuentes, A.; Yoon, S.; Park, J.; Park, D.S. Deep learning-based hierarchical cattle behavior recognition with spatio-temporal information. Comput. Electron. Agric. 2020, 177, 105627. [Google Scholar] [CrossRef]
- Bello, R.W.; Mohamed, A.S.A.; Talib, A.Z.; Sani, S.; Ab Wahab, M.N. Behavior recognition of group-ranched cattle from video sequences using deep learning. Indian J. Anim. Res. 2022, 56, 505–512. [Google Scholar] [CrossRef]
- Ullah, A.; Muhammad, K.; Hussain, T.; Lee, M.; Baik, S.W. Deep LSTM-based sequence learning approaches for action and activity recognition. In Deep Learning in Computer Vision; CRC Press: Boca Raton, FL, USA, 2020; pp. 127–150. [Google Scholar]
- Yang, X.; Zhang, X.; Ye, Y.; Lau, R.Y.; Lu, S.; Li, X.; Huang, X. Synergistic 2D/3D convolutional neural network for hyperspectral image classification. Remote Sens. 2020, 12, 2033. [Google Scholar] [CrossRef]
- Ismail, N.; Malik, O.A. Real-time visual inspection system for grading fruits using computer vision and deep learning techniques. Inf. Process. Agric. 2022, 9, 24–37. [Google Scholar] [CrossRef]
- Xu, P.; Tan, Q.; Zhang, Y.; Zha, X.; Yang, S.; Yang, R. Research on maize seed classification and recognition based on machine vision and deep learning. Agriculture 2022, 12, 232. [Google Scholar] [CrossRef]
- Azadnia, R.; Fouladi, S.; Jahanbakhshi, A. Intelligent detection and waste control of hawthorn fruit based on ripening level using machine vision system and deep learning techniques. Results Eng. 2023, 17, 100891. [Google Scholar] [CrossRef]
- Dhanya, V.G.; Subeesh, A.; Kushwaha, N.L.; Vishwakarma, D.K.; Kumar, T.N.; Ritika, G.; Singh, A.N. Deep learning-based computer vision approaches for smart agricultural applications. Artif. Intell. Agric. 2022, 6, 211–229. [Google Scholar] [CrossRef]
- He, K.; Gkioxari, G.; Dollár, P.; Girshick, R. Mask r-cnn. In Proceedings of the IEEE International Conference on Computer Vision, Venice, Italy, 22–29 October 2017; pp. 2961–2969. [Google Scholar]
- Spigarelli, C.; Zuliani, A.; Battini, M.; Mattiello, S.; Bovolenta, S. Welfare assessment on pasture: A review on animal-based measures for ruminants. Animals 2020, 10, 609. [Google Scholar] [CrossRef]
- Hafiz, A.M.; Bhat, G.M. A survey on instance segmentation: State of the art. Int. J. Multimed. Inf. Retr. 2020, 9, 171–189. [Google Scholar] [CrossRef]
- Zhang, Y.; Sidibé, D.; Morel, O.; Mériaudeau, F. Deep multimodal fusion for semantic image segmentation: A survey. Image Vis. Comput. 2021, 105, 104042. [Google Scholar] [CrossRef]
- Bello, R.W.; Mohamed, A.S.A.; Talib, A.Z. Smart animal husbandry: A review of its data, applications, techniques, challenges and opportunities. Applications, Techniques, Challenges and Opportunities. SSRN Electron. J. 2022, 1–24. [Google Scholar] [CrossRef]
- Yousefi, D.M.; Rafie, A.M.; Al-Haddad, S.A.R.; Azrad, S. A systematic literature review on the use of deep learning in precision livestock detection and localization using unmanned aerial vehicles. IEEE Access 2022, 10, 80071–80091. [Google Scholar] [CrossRef]
- Kirillov, A.; Mintun, E.; Ravi, N.; Mao, H.; Rolland, C.; Gustafson, L.; Xiao, T.; Whitehead, S.; Berg, A.C.; Lo, W.; et al. Segment anything. In Proceedings of the IEEE/CVF International Conference on Computer Vision, Paris, France, 2–6 October 2023; pp. 4015–4026. [Google Scholar]
- Bello, R.W.; Mohamed, A.S.A.; Talib, A.Z. Cow image segmentation using mask R-CNN integrated with grabcut. In Proceedings of International Conference on Emerging Technologies and Intelligent Systems, ICETIS 2021; Springer International Publishing: Cham, Switzerland, 2022; Volume 2, pp. 23–32. [Google Scholar]
- Noe, S.M.; Zin, T.T.; Tin, P.; Kobyashi, I. Efficient Segment-Anything Model for Automatic Mask Region Extraction in Livestock Monitoring. In Proceedings of the 2023 IEEE 13th International Conference on Consumer Electronics-Berlin, (ICCE-Berlin), Berlin, Germany, 3–5 September 2023; pp. 167–171. [Google Scholar]
- Rafaeli, O.; Svoray, T.; Nahlieli, A. Prompt-Based Segmentation at Multiple Resolutions and Lighting Conditions using Segment Anything Model 2. arXiv 2024, arXiv:2408.06970. [Google Scholar]
- Wang, C.; Chen, H.; Zhou, X.; Wang, M.; Zhang, Q. SAM-IE: SAM-based image enhancement for facilitating medical image diagnosis with segmentation foundation model. Expert Syst. Appl. 2024, 249, 123795. [Google Scholar] [CrossRef]
- Carraro, A.; Sozzi, M.; Marinello, F. The Segment Anything Model (SAM) for accelerating the smart farming revolution. Smart Agric. Technol. 2023, 6, 100367. [Google Scholar] [CrossRef]
- Li, Y.; Fan, Q.; Huang, H.; Han, Z.; Gu, Q. A modified YOLOv8 detection network for UAV aerial image recognition. Drones 2023, 7, 304. [Google Scholar] [CrossRef]
- Peng, Y.; Peng, Z.; Zou, H.; Liu, M.; Hu, R.; Xiao, J.; Liao, H.; Yang, Y.; Huo, L.; Wang, Z. A dynamic individual yak heifer live body weight estimation method using the YOLOv8 network and body parameter detection algorithm. J. Dairy Sci. 2024, 107, 6178–6191. [Google Scholar] [CrossRef] [PubMed]
- Huang, X.; Hu, Z.; Qiao, Y.; Sukkarieh, S. Deep learning-based cow tail detection and tracking for precision livestock farming. IEEE/ASME Trans. Mechatron. 2022, 28, 1213–1221. [Google Scholar] [CrossRef]
- Ghosh, P.; Mustafi, S.; Mandal, S.N. Image-based goat breed identification and localization using deep learning. Int. J. Comput. Vis. Image Process. 2020, 10, 74–96. [Google Scholar] [CrossRef]
- Andrew, W.; Gao, J.; Mullan, S.; Campbell, N.; Dowsey, A.W.; Burghardt, T. Visual identification of individual Holstein-Friesian cattle via deep metric learning. Comput. Electron. Agric. 2021, 185, 106133. [Google Scholar] [CrossRef]
- Russell, B.C.; Torralba, A.; Murphy, K.P.; Freeman, W.T. LabelMe: A database and web-based tool for image annotation. Int. J. Comput. Vis. 2008, 77, 157–173. [Google Scholar] [CrossRef]
- Bello, R.W.; Mohamed, A.S.A.; Talib, A.Z. Enhanced Mask R-CNN for herd segmentation. Int. J. Agric. Biol. Eng. 2021, 14, 238–244. [Google Scholar] [CrossRef]
- Bello, R.W.; Mohamed, A.S.A.; Talib, A.Z. Enhanced Automated Framework for Cattle Tracking and Classification. Ph.D. Thesis, School of Computer Sciences, Universiti Sains Malaysia, Penang, Malaysia, 2022. [Google Scholar]
- Ren, S.; He, K.; Girshick, R.; Sun, J. Faster R-CNN: Towards real-time object detection with region proposal networks. IEEE Trans. Pattern Anal. Mach. Intell. 2016, 39, 1137–1149. [Google Scholar] [CrossRef]
- Liu, W.; Anguelov, D.; Erhan, D.; Szegedy, C.; Reed, S.; Fu, C.Y.; Berg, A.C. Ssd: Single shot multibox detector. In Proceedings of the Computer Vision–ECCV 2016: 14th European Conference, Amsterdam, The Netherlands, 11–14 October 2016; Proceedings; Part I 14. Springer International Publishing: Cham, Switzerland, 2016; pp. 21–37. [Google Scholar]
- Farhadi, A.; Redmon, J. Yolov3: An incremental improvement. In Computer Vision and Pattern Recognition; Springer: Berlin/Heidelberg, Germany, 2018; Volume 1804, pp. 1–6. [Google Scholar]
- He, K.; Zhang, X.; Ren, S.; Sun, J. Deep residual learning for image recognition. In Proceedings of the IEEE Conference on Computer Vision and Pattern Recognition, Las Vegas, NV, USA, 27–30 June 2016; pp. 770–778. [Google Scholar]
- Tun, S.C.; Onizuka, T.; Tin, P.; Aikawa, M.; Kobayashi, I.; Zin, T.T. Revolutionizing cow welfare monitoring: A novel top-view perspective with depth camera-based lameness classification. J. Imaging 2024, 10, 67. [Google Scholar] [CrossRef]
- Li, Q.; He, Z.; Liu, X.; Chu, M.; Wang, Y.; Kang, X.; Liu, G. Lameness detection system for dairy cows based on instance segmentation. Expert Syst. Appl. 2024, 249, 123775. [Google Scholar] [CrossRef]















| Specifications | Size |
|---|---|
| Weight decay | 0.0001 |
| Learning rate | 0.001 |
| Minimum detection confidence | 0.50 |
| Image minimum dimension | 512 |
| Image maximum dimension | 512 |
| Momentum of learning | 0.90 |
| Steps per epoch | 1000 |
| Size of batch | 200 |
| Epochs | 5 |
| Iterations per epoch | 5 |
| Number of batches | 5 |
| Number of anchor classes (cattle and background) | 2 |
| Mask shape | 28 × 28 |
| Validation steps | 5 |
| Model | Cattle Object | Metric | AP/IOU Value | |||||||||
|---|---|---|---|---|---|---|---|---|---|---|---|---|
| IOU | 0.50 | 0.55 | 0.60 | 0.65 | 0.70 | 0.75 | 0.80 | 0.85 | 0.90 | 0.95 | ||
| Enhanced Mask R-CNN | Cattle 1 | AP | 0.97 | 0.89 | 0.87 | 0.78 | 0.64 | 0.56 | 0.51 | 0 | 0 | 0 |
| Cattle 2 | AP | 0.97 | 0.83 | 0.81 | 0.71 | 0.67 | 0.54 | 0.50 | 0.37 | 0 | 0 | |
| Cattle 3 | AP | 0.98 | 0.90 | 0.89 | 0.79 | 0.70 | 0.66 | 0.55 | 0 | 0 | 0 | |
| Cattle 4 | AP | 0.98 | 0.91 | 0.90 | 0.80 | 0.71 | 0.68 | 0.57 | 0.39 | 0 | 0 | |
| mAP | 0.97 | 0.88 | 0.87 | 0.77 | 0.68 | 0.61 | 0.53 | 0.19 | 0 | 0 | ||
| Segmentation Model | Backbone Network | mAP@0.50 | Time Complexity (s) |
|---|---|---|---|
| Mask R-CNN | ResNet101 | 0.95 | 0.4 |
| Faster R-CNN | ResNet101-FPN | 0.93 | 1 |
| SSD | ResNet | 0.91 | 0.7 |
| YOLOv3 | Darknet-53 | 0.94 | 0.5 |
| Enhanced Mask R-CNN (Proposed) | ResNet101 | 0.97 | 0.2 |
Disclaimer/Publisher’s Note: The statements, opinions and data contained in all publications are solely those of the individual author(s) and contributor(s) and not of MDPI and/or the editor(s). MDPI and/or the editor(s) disclaim responsibility for any injury to people or property resulting from any ideas, methods, instructions or products referred to in the content. |
© 2024 by the authors. Licensee MDPI, Basel, Switzerland. This article is an open access article distributed under the terms and conditions of the Creative Commons Attribution (CC BY) license (https://creativecommons.org/licenses/by/4.0/).
Share and Cite
Bello, R.-W.; Owolawi, P.A.; van Wyk, E.A.; Tu, C. Transfer Learning-Driven Cattle Instance Segmentation Using Deep Learning Models. Agriculture 2024, 14, 2282. https://doi.org/10.3390/agriculture14122282
Bello R-W, Owolawi PA, van Wyk EA, Tu C. Transfer Learning-Driven Cattle Instance Segmentation Using Deep Learning Models. Agriculture. 2024; 14(12):2282. https://doi.org/10.3390/agriculture14122282
Chicago/Turabian StyleBello, Rotimi-Williams, Pius A. Owolawi, Etienne A. van Wyk, and Chunling Tu. 2024. "Transfer Learning-Driven Cattle Instance Segmentation Using Deep Learning Models" Agriculture 14, no. 12: 2282. https://doi.org/10.3390/agriculture14122282
APA StyleBello, R.-W., Owolawi, P. A., van Wyk, E. A., & Tu, C. (2024). Transfer Learning-Driven Cattle Instance Segmentation Using Deep Learning Models. Agriculture, 14(12), 2282. https://doi.org/10.3390/agriculture14122282

