Genome-Wide Analysis of GLK Gene Family in Four Cotton Species Provides Insights into Their Involvement in Cotton Abiotic Stress Response
Abstract
1. Introduction
2. Materials and Methods
2.1. Genome Databases
2.2. Identification of GLK Genes in Cotton Genome
2.3. Sequence Analysis of GLK Members in Cotton
2.4. Phylogenetic Tree Construction of GLK
2.5. Chromosomal Location of GLK
2.6. Promoter Analysis and Protein Interaction Network Analysis
2.7. Spatial and Temporal Expression Analysis of GhGLK Genes
2.8. Statistical Analysis
2.9. Y1H Assay
2.10. In Vivo Dual-LUC Assay
2.11. Identification of Orthologous Genes
3. Results
3.1. Genome-Wide Identification of GLK Gene Family Members in Cotton Species
3.2. Physiochemical Properties Analysis
3.3. Chromosomal Location Analysis of GLKs in Cotton Species
3.4. Phylogenetic Analysis of GLKs
3.5. Protein Features of GLKs
3.6. Cis-Element Analysis of GLKs
3.7. Collinearity Analysis GLKs in G. arboreum, G. raimondii and G. hirsutum
3.8. Expression Analysis of GhGLKs Genes Under Abiotic Stress Conditions and in Different Tissues
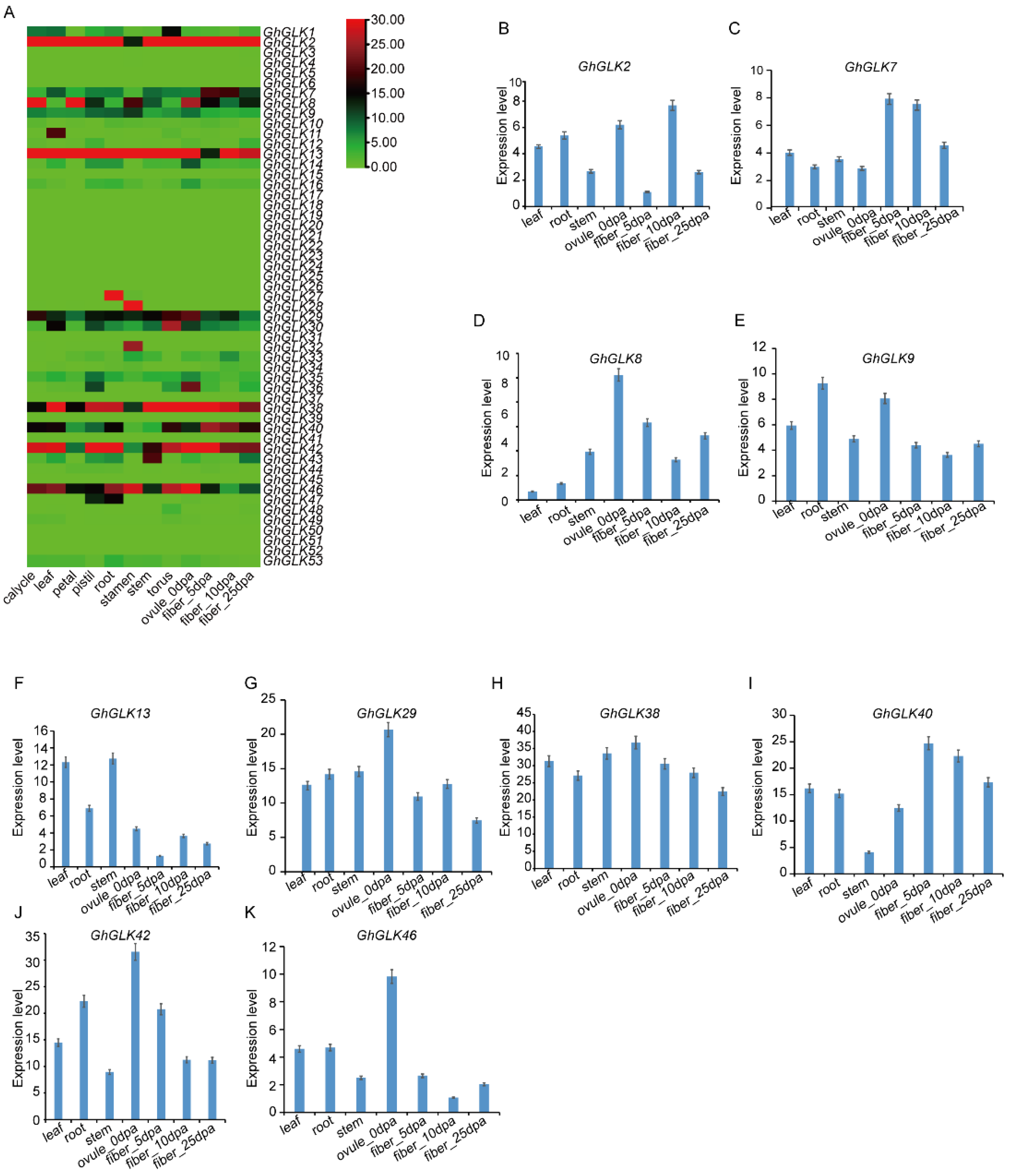
3.9. Spatial and Temporal Expression Profiles of GhGLKs Gene Family Members in Different Tissues of G. hirsutum and qRT-PCR Verification of Differential Expression
3.10. Protein–Protein Interaction Analysis of GhGLK2
3.11. Prediction and Validation of Downstream Target Genes of GhGLK2
4. Discussion
5. Conclusions
Supplementary Materials
Author Contributions
Funding
Data Availability Statement
Conflicts of Interest
References
- Ahmad, R.; Liu, Y.; Wang, T.J.; Meng, Q.; Yin, H.; Wang, X.; Xu, Z.Y. GOLDEN2-LIKE transcription factors regulate WRKY40 expression in response to abscisic acid. Plant Physiol. 2019, 179, 1844–1860. [Google Scholar] [CrossRef]
- Zubo, Y.O.; Blakley, I.C.; Franco-Zorrilla, J.M.; Yamburenko, M.V.; Solano, R.; Kieber, J.J.; Schaller, G.E. Coordination of chloroplast development through the action of the GNC and GLK transcription factor families. Plant Physiol. 2018, 178, 130–147. [Google Scholar] [CrossRef]
- Bastakis, E.; Hedtke, B.; Klermund, C.; Grimm, B.; Schwechheimer, C. LLM-Domain B-GATA transcription factors play multifaceted roles in controlling greening in arabidopsis. Plant Cell 2018, 30, 582–599. [Google Scholar] [CrossRef]
- Bhutia, K.L.; Nongbri, E.L.; Gympad, E.; Rai, M.; Tyagi, W. In silico characterization, and expression analysis of rice golden 2-like (OsGLK) members in response to low phosphorous. Mol. Biol. Rep. 2020, 47, 2529–2549. [Google Scholar] [CrossRef]
- Zhao, Z.; Shuang, J.; Li, Z.; Xiao, H.; Liu, Y.; Wang, T.; Peng, R. Identification of the Golden-2-like transcription factors gene family in Gossypium hirsutum. PeerJ 2021, 9, e12484. [Google Scholar] [CrossRef]
- Li, M.; Lee, K.P.; Liu, T.; Dogra, V.; Duan, J.; Li, M.; Kim, C. Antagonistic modules regulate photosynthesis-associated nuclear genes via GOLDEN2-LIKE transcription factors. Plant Physiol. 2022, 188, 2308–2324. [Google Scholar] [CrossRef]
- Brand, A.; Borovsky, Y.; Hill, T.; Rahman, K.A.; Bellalou, A.; Van Deynze, A.; Paran, I. CaGLK2 regulates natural variation of chlorophyll content and fruit color in pepper fruit. Theor. Appl. Genet. 2014, 127, 2139–2148. [Google Scholar] [CrossRef]
- Liu, J.; Mehari, T.G.; Xu, Y.; Umer, M.J.; Hou, Y.; Wang, Y.; Liu, F. GhGLK1 a key candidate gene from GARP family enhances cold and drought stress tolerance in cotton. Front. Plant Sci. 2021, 12, 759312. [Google Scholar] [CrossRef] [PubMed]
- Fitter, D.W.; Martin, D.J.; Copley, M.J.; Scotland, R.W.; Langdale, J.A. GLK gene pairs regulate chloroplast development in diverse plant species. Plant J. 2002, 31, 713–727. [Google Scholar] [CrossRef] [PubMed]
- Cortleven, A.; Schmulling, T. Regulation of chloroplast development and function by cytokinin. J. Exp. Bot. 2015, 66, 4999–5013. [Google Scholar] [CrossRef] [PubMed]
- Liu, Z.; Xiong, T.; Zhao, Y.; Qiu, B.; Chen, H.; Kang, X.; Yang, J. Genome-wide characterization and analysis of Golden 2-Like transcription factors related to leaf chlorophyll synthesis in diploid and triploid Eucalyptus urophylla. Front. Plant Sci. 2022, 13, 952877. [Google Scholar] [CrossRef] [PubMed]
- Martin, G.; Leivar, P.; Ludevid, D.; Tepperman, J.M.; Quail, P.H.; Monte, E. Phytochrome and retrograde signalling pathways converge to antagonistically regulate a light-induced transcriptional network. Nat. Commun. 2016, 7, 11431. [Google Scholar] [CrossRef] [PubMed]
- Jeong, H.B.; Jang, S.J.; Kang, M.Y.; Kim, S.; Kwon, J.K.; Kang, B.C. Candidate gene analysis reveals that the fruit color locus C1 corresponds to PRR2 in pepper (Capsicum frutescens). Front. Plant Sci. 2020, 11, 399. [Google Scholar] [CrossRef] [PubMed]
- Wendel, J.F. New World tetraploid cottons contain Old World cytoplasm. Proc. Natl. Acad. Sci. USA 1989, 86, 4132–4136. [Google Scholar] [CrossRef]
- Wendel, J.F.; Cronn, R.C. Polyploidy and the evolutionary history of cotton. Adv. Agron. 2002, 87, 139–186. [Google Scholar]
- Wang, M.; Tu, L.; Yuan, D.; Zhu, D.; Shen, C.; Li, J.; Liu, F.; Pei, L.; Wang, P.; Zhao, G.; et al. Reference genome sequences of two cultivated allotetraploid cottons, Gossypium hirsutum and Gossypium barbadense. Nat. Genet. 2019, 51, 224–229. [Google Scholar] [CrossRef]
- Zhang, T.; Hu, Y.; Jiang, W.; Fang, L.; Guan, X.; Chen, J.; Zhang, J.; Saski, C.A.; Scheffler, B.E.; Stelly, D.M.; et al. Sequencing of allotetraploid cotton (Gossypium hirsutum L. acc. TM-1) provides a resource for fiber improvement. Nat. Biotechnol. 2015, 33, 531–537. [Google Scholar] [CrossRef]
- Wu, Z.; Yang, Y.; Huang, G.; Huang, G.; Lin, J.; Xia, Y.; Zhu, Y. Cotton functional genomics reveals global insight into genome evolution and fiber development. J. Genet. Genom. 2017, 44, 511–518. [Google Scholar] [CrossRef]
- Huang, G.; Huang, J.Q.; Chen, X.Y.; Zhu, Y.X. Recent advances and future perspectives in cotton research. Annu. Rev. Plant Biol. 2021, 72, 437–462. [Google Scholar] [CrossRef]
- Ashraf, J.; Zuo, D.; Wang, Q.; Malik, W.; Zhang, Y.; Abid, M.A.; Cheng, H.; Yang, Q.; Song, G. Recent insights into cotton functional genomics: Progress and future perspectives. Plant Biotechnol. J. 2018, 16, 699–713. [Google Scholar] [CrossRef]
- Jiang, F.; Lopez, A.; Jeon, S.; de Freitas, S.T.; Yu, Q.; Wu, Z.; Mitcham, E. Disassembly of the fruit cell wall by the ripening-associated polygalacturonase and expansin influences tomato cracking. Hortic. Res. 2019, 6, 17. [Google Scholar] [CrossRef]
- Yu, X.; Li, L.; Zola, J.; Aluru, M.; Ye, H.; Foudree, A.; Yin, Y. A brassinosteroid transcriptional network revealed by genome-wide identification of BESI target genes in Arabidopsis thaliana. Plant J. 2011, 65, 634–646. [Google Scholar] [CrossRef]
- Tamura, K.; Stecher, G.; Kumar, S. MEGA11: Molecular Evolutionary Genetics Analysis Version 11. Mol. Biol. Evol. 2021, 38, 3022–3027. [Google Scholar] [CrossRef] [PubMed]
- Yue, C.; Chen, Q.; Hu, J.; Li, C.; Luo, L.; Zeng, L. Genome-wide identification and characterization of GARP transcription factor gene family members reveal their diverse functions in tea plant (Camellia sinensis). Front. Plant Sci. 2022, 13, 947072. [Google Scholar] [CrossRef] [PubMed]
- Sheridan, P.O.; Raguideau, S.; Quince, C.; Holden, J.; Zhang, L. Gene duplication drives genome expansion in a major lineage of Thaumarchaeota. Nat. Commun. 2020, 11, 5494. [Google Scholar] [CrossRef]
- Langdale, J.A.; Kidner, C.A. Bundle sheath defective, a mutation that disrupts cellular differentiation in maize leaves. Development 1994, 120, 673–681. [Google Scholar] [CrossRef]
- Wu, R.; Guo, L.; Guo, Y.; Ma, L.; Xu, K.; Zhang, B.; Du, L. The G2-Like gene family in Populus trichocarpa: Identification, evolution and expression profiles. BMC Genom. Data 2023, 24, 37. [Google Scholar] [CrossRef] [PubMed]
- Chen, H.; Qin, L.; Tian, J.; Wang, X. Identification and evolutionary analysis of the GOLDEN 2-LIKE gene family in foxtail millet. Trop. Plant Biol. 2022, 15, 301–318. [Google Scholar] [CrossRef]
- Wu, R.; Guo, L.; Wang, R.; Zhang, Q.; Yao, H. Genome-wide identification and characterization of G2-Like transcription factor genes in moso bamboo (Phyllostachys edulis). Molecules 2022, 27, 5491. [Google Scholar] [CrossRef]
- Alam, I.; Manghwar, H.; Zhang, H.; Yu, Q.; Ge, L. Identification of GOLDEN2-like transcription factor genes in soybeans and their role in regulating plant development and metal ion stresses. Front. Plant Sci. 2022, 13, 1052659. [Google Scholar] [CrossRef]
- Wang, H.; Xu, F. Identification and expression analysis of the GLK gene family in tea plant (Camellia sinensis) and a functional study of CsGLK54 under low-temperature stress. Sci. Rep. 2024, 14, 12465. [Google Scholar] [CrossRef] [PubMed]
- Li, G.; Chen, D.; Tang, X.; Liu, Y. Heterologous expression of kiwifruit (Actinidia chinensis) GOLDEN2-LIKE homolog elevates chloroplast level and nutritional quality in tomato (Solanum lycopersicum). Planta 2018, 247, 1351–1362. [Google Scholar] [CrossRef]
- Qin, M.; Zhang, B.; Gu, G.; Yuan, J.; Yang, X.; Yang, J.; Xie, X. Genome-Wide Analysis of the G2-like Transcription Factor Genes and Their Expression in Different Senescence Stages of Tobacco (Nicotiana tabacum L.). Front. Genet. 2021, 12, 626352. [Google Scholar] [CrossRef]
- Hall, L.N.; Rossini, L.; Cribb, L.; Langdale, J.A. GOLDEN 2: A novel transcriptional regulator of cellular differentiation in the maize leaf. Plant Cell 1998, 10, 925–936. [Google Scholar] [CrossRef] [PubMed]
- Yasumura, Y.; Moylan, E.C.; Langdale, J.A. A conserved transcription factor mediates nuclear control of organelle biogenesis in anciently diverged land plants. Plant Cell 2005, 17, 1894–1907. [Google Scholar] [CrossRef]
- Gao, Y.; Cui, Y.; Li, S.; Feng, M.; Liu, L.; Xu, W.; Zhang, J. GhERF41, a group IIIe ERF protein, participates in regulating cell wall synthesis in cotton fiber. Ind. Crops Prod. 2023, 192, 116001. [Google Scholar] [CrossRef]
- Lu, L.; Qanmber, G.; Li, J.; Pu, M.; Chen, G.; Li, S.; Liu, L.; Qin, W.; Ma, S.; Wang, Y.; et al. Identification and Characterization of the ERF Subfamily B3 Group Revealed GhERF13.12 Improves Salt Tolerance in Upland Cotton. Front. Plant Sci. 2021, 12, 705883. [Google Scholar] [CrossRef]
- Shah, S.T.; Pang, C.; Fan, S.; Song, M.; Arain, S.; Yu, S. Isolation and expression profiling of GhNAC transcription factor genes in cotton (Gossypium hirsutum L.) during leaf senescence and in response to stresses. Gene 2013, 531, 220–234. [Google Scholar] [CrossRef]












| Target | Organ | Method | Name | |
|---|---|---|---|---|
| AT2G20570 | AT1G03150 | root non hair | motif_DGF | NAA20 |
| AT2G20570 | AT1G03140 | seedling | motif_DGF | PRP18A |
| AT2G20570 | AT1G03780 | root non hair | motif_DGF | TPX2 |
| AT2G20570 | AT1G03800 | seed coat | motif_DGF | ERF10 |
| AT2G20570 | AT1G18170 | seedling | motif_DGF | FKBP |
| AT2G20570 | AT1G18485 | seedling | motif_DGF | PPR |
| AT2G20570 | AT1G19220 | seedling | motif_DGF | ARF11 |
| AT2G20570 | AT1G72740 | root | motif_DGF | SMH |
| AT2G20570 | AT1G20690 | seed coat | motif_DGF | SNF |
Disclaimer/Publisher’s Note: The statements, opinions and data contained in all publications are solely those of the individual author(s) and contributor(s) and not of MDPI and/or the editor(s). MDPI and/or the editor(s) disclaim responsibility for any injury to people or property resulting from any ideas, methods, instructions or products referred to in the content. |
© 2024 by the authors. Licensee MDPI, Basel, Switzerland. This article is an open access article distributed under the terms and conditions of the Creative Commons Attribution (CC BY) license (https://creativecommons.org/licenses/by/4.0/).
Share and Cite
Tang, R.; Zhou, X.; Weng, S.; Wang, F.; Li, R.; Xie, Q.; Li, Z.; Xie, S.; Cao, A.; Zhuo, L.; et al. Genome-Wide Analysis of GLK Gene Family in Four Cotton Species Provides Insights into Their Involvement in Cotton Abiotic Stress Response. Agriculture 2024, 14, 2086. https://doi.org/10.3390/agriculture14112086
Tang R, Zhou X, Weng S, Wang F, Li R, Xie Q, Li Z, Xie S, Cao A, Zhuo L, et al. Genome-Wide Analysis of GLK Gene Family in Four Cotton Species Provides Insights into Their Involvement in Cotton Abiotic Stress Response. Agriculture. 2024; 14(11):2086. https://doi.org/10.3390/agriculture14112086
Chicago/Turabian StyleTang, Rui, Xin Zhou, Shuangshuang Weng, Fei Wang, Rong Li, Quanliang Xie, Zihan Li, Shuangquan Xie, Aiping Cao, Lu Zhuo, and et al. 2024. "Genome-Wide Analysis of GLK Gene Family in Four Cotton Species Provides Insights into Their Involvement in Cotton Abiotic Stress Response" Agriculture 14, no. 11: 2086. https://doi.org/10.3390/agriculture14112086
APA StyleTang, R., Zhou, X., Weng, S., Wang, F., Li, R., Xie, Q., Li, Z., Xie, S., Cao, A., Zhuo, L., Wang, M., & Li, H. (2024). Genome-Wide Analysis of GLK Gene Family in Four Cotton Species Provides Insights into Their Involvement in Cotton Abiotic Stress Response. Agriculture, 14(11), 2086. https://doi.org/10.3390/agriculture14112086

