Abstract
Maintenance of soil health is of foremost importance to sustain and increase crop productivity, while meeting the demand of a rising global population. Soil microbiome is gaining increasing attention as a modulator of soil health. Microbial communities confer traits to the soil as a living organism, which functions holistically and conforms part of the plant holobiont, reassembling the human-gut axis. Novel strategies in biostimulant development advocate for modulation of the native soil microbiome and the reinforcement of microbial networking to outpace pathogen inclusion. Consequently, we hypothesize that Terramin® Pro may promotes beneficial microorganisms, depending on the native microbiota of soil, which would lead to an improvement of crop performance indicators. We proposed a soil microbiome-based approach to characterize the effect of an L--amino acid based biostimulant (Terramin® Pro) on resulting plant phenotypes in lettuce cultivars (Lactuca sativa L.) to address our hypothesis. First, product application promoted Actinobacteria group in assorted soils with different track of agronomic practices. Secondly, biostimulant application improved chlorophyll content in particular soils deviating from standard conditions, i.e., sick or uncultivated ones. Specially, we observed that product application at 30 L ha improved lettuce phenotype, while potentially promoted entomopathogenic fungi (Beauveria and Metarhizium spp.) and suppressed other lettuce disease-related fungi (Olpidium spp.) in nematode-infested soils. Further investigations could deepen into Terramin® Pro as a sustainable prebiotic strategy of soil indigenous microbiota, through in-house microbiome modulation, even in additional crops.
1. Introduction
Maintaining and restoring soil health is a major and long-term endeavor of sustainable agricultural practices. Crop production needs to be doubled by 2050 to sustain a 9 billion population and secure food production worldwide [1]. Because of the inherent definition of soil health, the role of soil microbiome is gaining attention as a driver of plant growth and phenotype expression [2]. Hence, management of soil microbiome using environmentally friendly biostimulants is an appealing complement to chemical synthetic fertilizers to improve crop yield and meet upcoming demand, while preserving and restoring soil health [3,4]. This strategy might be achieved through the promotion of targeted microorganisms, which act as osmoprotectants and increase mineralization and mobilization of nutrients and soil organic matter [5,6].
Evidence shows that healthy soils enable crops to grow faster and more efficiently in a long-term sustainable manner [7]. Soil microbiome is formed by bacterial, fungi, and, to a lesser extent, protist communities. Some of them are responsible for biogeochemical cycles and supply nutrients to the plants, while they increase the nutrient use efficiency, enhance stress tolerance response, and improve plant disease resistance. Plant and soil microbial communities are interdependent. Plants provide C-rich organic compounds to microbial communities and microbes contribute to plant development with ready-to-assimilate nutrients through the decomposition of the organic matter [8]. However, some taxa groups entangle a risk for plant health and may trigger a microbiome dysbiosis, causing a further disease to the plant. Therefore, a detailed understanding of soil microbiome is necessary to advance in the fine-tuned microbiome intervention, as a promising approach to improve crop health and yield in a long-term time frame, while avoiding potential risks.
Plants endure harsh conditions such as drought, flooding, excessive salinity, low/high temperatures, unfavorable pH, and high concentrations of toxic compounds. It has been widely demonstrated that rhizospheric microorganisms can protect plants against stress conditions [9]. Under salt stress, Na and Cl accumulation interferes in nutrient absorption, hindering nutrients and water movement through the root membrane [10,11]. In agriculture, a biostimulant is any microorganism or substance applied to plants aiming at improving abiotic stress tolerance (e.g., excessive salinity, harsh pH or drough/flooding), crop quality and performance, such as nutrition efficiency despite its nutrient content [12,13]. Biostimulants represent a sustainable alternative to the use of fertilizers because of their biological origin and their lower dosage [14]. Unlike fertilizers that directly fuel the plants, organic biostimulants may promote natural soil processes [15]. Acting as nourishment for both plants and soil microbes, biostimulants may underpin a modulation of soil microbial community that impacts crop phenotype expression. Novel biostimulant commercial approaches are being developed with the aim of promoting local beneficial soil microbiota instead of inoculating standardized microbial products [12]. Biostimulants may mediate signalling between soil microbiome and plants that enhance crop growth [16].
In this context, protein hydrolysates (PHs) have gained attention as biostimulants because they improve crop yield, germination, and quality while ameliorating plant abiotic stresses [12,17]. More in particular, proline supplementation could enhance germination and root extension in chickpeak cultivars under heat stress [18]. The application of PHs in lettuce cultivars could ameliorate salinity resilience by increasing the concentration of osmoprotectants and nitrogen metabolism, leading to higher yields [19,20]. PHs biostimulating effect has been linked to their content in soluble peptides and free amino acids, which may act as precursor for the biosynthesis of phytohormones (plant growth regulators) and other metabolically important bioactive compounds, contributing to the plant-growth enhancement. PHs also include L--amino acids, whose use can be more targeted and easily absorbed by the plant. L-amino acids and peptides have demonstrated to be better absorbed by plants when compared to D-enantiomers. Consequently, enhanced L-amino acid uptake and mineralization has been found in contrasting soil types, such as in Antartic fields [21]. PHs have shown to be easily absorbed by soil microorganisms, which helps to improve soil structure, soil organic matter content, and nutrient availability [22]. Recent studies indicate that PHs directly modulate the plant microbiome, which drives the above-mentioned effects [23,24,25]. For instance, foliar application of a PH promoted the epiphytic bacteria related to Enterobacter/Pantoea group [26]. Most of the PH-based biostimulants evaluated to date have been shown to have a broad-spectrum effect on the biochemical properties and microbial community of the soil [22]. Inoculation of amino acid-based biostimulant promoted the activity of native soil microorganisms in the medium-term (49 days) [27]. Notably, saprophyte bacteria and fungi are known to promote plant growth. The application of glutamic acid could restore the population of the core microbiome and exert a disease control effect on strawberry cultivars due to its natural biological role in this ecosystem [28]. The effect range of amino acid-based biostimulants is subjected to soil pH, as it changes the protonation states of their functional groups. For instance, soil acidification reduced glycine uptake by microorganisms, while it increased uptake by maize.
In this study, we proposed a soil microbiome-based approach to characterize the effect of a L--amino acid based biostimulant (Terramin® Pro; Bioiberica, Barcelona, Spain) on resulting plant phenotypes in lettuce cultivars (Lactuca sativa L.). Lettuce was chosen as a model crop because of their economic importance in worldwide, as it is relatively easy to cultivate in different soil types and its short cultivation cycles. The soil microbiome and product effects were studied on three different soil types with an historical track of various health soil status and agronomic conditions. This will allow us to disentangle a general and soil-specific effect of product application on soil microbial communities in terms of microbial composition and structure. We hypothesise that Terramin® Pro may act as a prebiotic promoting beneficial microorganisms, especially in soils deviating from a healthy status, which impact crop performance indicators.
2. Materials and Methods
2.1. Field Trials
Field trials were carried out in Murcia, Spain in three different blocks on lettuce crop (Lactuca sativa L.). Each block corresponded to: (i) standard soil, as a conventional cultivated soil (Block 1) with a high crop rotation, (ii) sick soil, infested by nematodes (Block 2), and (iii) uncultivated soil, that had not been cultivated neither aerated for more than 20 years (Block 3). Physicochemical characteristics of these soils can be found in Table S1. Field trials were carried out as a randomized complete block design, and three replicates per treatment were performed. Elemental plots were 15 m with 75 plants per plot. Two applications of Terramin® Pro were done after thirty-three and forty-seven days after transplant and at two different doses (15 L ha and 30 L ha) using a drip irrigation system with 17,000 L ha of water volume and with 200 KPa of pressure. Terramin® Pro is a commercial biostimulant based on L--amino acids obtained through an exclusive enzymatic hydrolysis (Enzyneer® technology) manufactured by Bioiberica S.A.U. Terramin® Pro composition can be found in Table S2.
2.2. Plant Phenotype Measurements
Crop yield and plant perimeter were assessed at thirty-five days after second treatment. Leaf chlorophyll concentration was assessed eleven days after second treatment and determined in situ through optical meters, SPAD-502. Results are expressed as chlorophyll concentration indicator (CCI).
2.3. Soil Sample Collection for Barcoding Metagenomics
Sampling was performed at two different time points, before product application (T0) and after fifteen days of the second treatment application (T1). Each time point was sampled in triplicate on each block. A total of 54 bulk soils were collected in sterile tubes and were sampled from cores at the topsoil (2–4 cm in deep). To capture the variability across in the blocks, samples were collected across different locations per block.
2.4. DNA Extraction and Sequencing
After collection, samples were immediately sent for molecular analysis to the Biome Makers laboratory in Valladolid, Spain. DNA extraction was performed with the DNeasy PowerLyzer PowerSoil kit from Qiagen. To characterize both bacterial and fungal microbial communities associated with bulk soils and rhizosphere samples, the 16S rRNA and internal transcribed spacer (ITS) marker regions were selected. Libraries were prepared following the two-step PCR Illumina protocol using custom primers amplifying the 16S rRNA V4 region and the ITS1 region described previously [29]. Sequencing was conducted in an Illumina MiSeq instrument using pair-end sequencing (2 × 300 bp). The bioinformatic processing of reads included the merging of forward and reverse paired reads to create robust amplicons, using Vsearch with minimum overlaps of 100 nucleotides and merge read sizes between 70 and 400 nucleotides [30]. OTU clustering was performed at 97% sequence identity, followed by quality filtering through de novo chimera removal using the UCHIME algorithm [31]. Taxonomic annotation was performed using the SINTAX algorithm, which uses k-mer similarity to identify the top taxonomy candidate, after which we retained results where the species level had a score of at least 0.7 bootstrap confidence [32]. We used the SILVA database version 132 and UNITE database version 7.2 as taxonomic references [33,34].
2.5. Network Properties Computation
Microbial community networks were built for16S and ITS samples independently following the methodology described by Ortiz-Álvarez et al. [35]. Briefly, a presence–absence metanetwork with all samples was built, and the OTU pairs occurring significantly more or fewer than expected by chance were preserved to create the co-occurrence or co-exclusion network, respectively. Then, a local network was retrieved by subsetting the OTU pairs existing in each individual sample from the metanetwork.
2.6. Statistical Analysis
Statistical analyses of microbiota data were done mainly using phyloseq and microbiome R packages [36,37]. The generation of rarefaction curves allowed estimating sample intradiversity in terms of bacterial richness and Shannon index at the same sequencing depth. Beta diversity was calculated on compositional data using Principal Coordinate Analysis (PCoA) ordination and Bray–Curtis distance matrix. Variance in microbial composition due to soil, time, and treatment was assessed through Permanova analysis. Differential abundant taxa at genus level between treatments time wise or at the end of the treatment per block were estimated through a negative binomial regression using rarefied counts and DEseq2 R package [38]. Differential abundant taxa between blocks before the experiment was also determined. Bacteria or fungi at different taxonomic levels discriminating between control condition and Terramin® Pro at 30 L ha in all soil types at the end of the experiment (T1) were assessed through LDA effect size (LEfSe) with default settings and using block as a subclass [39]. Taxa at genus level were shared taxa across different combinations of aggregated treatment and time sets for bacteria and fungi if a taxon was present in 80% of the samples without a detection cutoff. Differences in microbiome or plant phenotype data among treatment groups or time points were assessed through t-student test in case of pairwise comparisons or through ANOVA followed by Tukey–Krammer test on multiple comparisons.
3. Results
3.1. Biostimulant Impact on Plant Phenotype
Harvest yield, leaf chlorophyll content, and plant perimeter phenotypes were compared among three different soil types at the end of the treatment (Terramin® Pro at 30 L ha had the highest effect on plant phenotype indicators (Figure S1). Hence, Terramin® Pro at 30 L ha was considered as the reference treatment condition for subsequent analysis. Particularly, at the dose of 30 L ha, the L--amino-acid-based biostimulant significantly increased harvest yield in uncultivated soils and improved plant perimeter in standard soils and leaf chlorophyll content in sick and uncultivated soils (Figure 1C). The application of the biostimulant yielded approximately 20% increase in chlorophyll content on sick and uncultivated soils, whereas it had no effect on standard soils (Figure 1B,C).
Figure 1.
Harvest yield (kg ha), leaf chlorophyll content (CCI), and plant perimeter (cm) phenotype comparison (A). Plant phenotype indicators comparison among different soil types without treatment (B). Percentage of phenotype expression increases after treatment with Terramin® Pro at 30 L ha respect to the control condition (C). Phenotype comparison after treatment with Terramin® Pro at 30 L ha compared to the control condition. p-values shown in the top of panel A and B indicate the resulting ANOVA significance. In Panel C, note that only statistical differences among treated and control for the same soil type are shown. Significant statistical differences between groups (A,B) or pairwise (B) are indicated as follows: * (p-value < 0.05), ** (p-value < 0.005), *** (p-value < 0.0005), **** (p-value < 0.00005).
3.2. Microbiome Diversity across Soil Types and Biostimulant Application
Block fields corresponding to sick and uncultivated soils, respectively, were closely allocated, whereas the block corresponding to standard soil was more distant (Figure 2A). Bacterial and archaea intradiversity given by 16S marker significantly varied across different soil types. Standard soil showed the highest bacterial and archaea diversity when compared to the other soils in both Shannon and taxa richness diversity indices (Figure 2B). These differences could be affected by contrasting soil physicochemical conditions, mainly when comparing uncultured and sick soil with the standard soil (Table S1). Generally, fungal diversity was homogeneous across the three soil types; only standard soil showed a lower fungal diversity when compared to sick soil in terms of Shannon index (Figure 2B).
Figure 2.
Geospatial distribution of field block 1, 2, and 3 corresponding to standard, sick, and uncultivated soil types, respectively (A). Alpha diversity determined with Shannon index and number of observed taxa among soil types at T0 before treatment (B), after treatment with Terramin® Pro at 30 L ha, and control condition (T1) compared to before the treatment (T0) on bacteria and archaea (C) and fungi microbiota (E). p-values represent the resulting pairwise statistical significance level between a given condition at T1 compared to T0. Principal Coordinate Analysis (PCoA) using Bray–Curtis distances of bacteria and archaea (D) and fungi microbiota (F) before (T0) and after the treatment (T1) on Terramin® Pro at 30 L ha and control conditions. Significant statistical differences between groups (A,B) or pairwise (B) are indicated as follows: * (p-value < 0.05), ** (p-value < 0.005), *** (p-value < 0.0005), **** (p-value < 0.00005).
Species richness increases over time in all conditions and soil types. Notably, Terramin® Pro at 30 L ha led to higher species richness and Shannon diversity in uncultivated and sick soil, respectively (Figure 2C). Conversely, fungal diversity did not vary across time and conditions, except for sick soil where Shannon diversity decreased as the experiment progressed (Figure 2E). Similarity ordination grouped samples depending on the soil type for both 16S and ITS markers (Figure 2D,F). In fact, soil type could explain around 50% of the total variance in both cases. while treatment time accounted for 17% and 7% for 16S and ITS markers, respectively (Table S3). Conversely, treatment at T1 did not impact on microbiome composition (Table S4). Timewise comparisons considered only samples assigned to each experiment with their respective T0 (before treatment) and T1 (after treatment). This is because control and Terramin® Pro at 30 L ha conditions were allocated in slightly different locations inside the same soil block and could introduce further variability.
3.3. Discriminating Taxa between Terramin® Pro at 30 L ha and Control Conditions
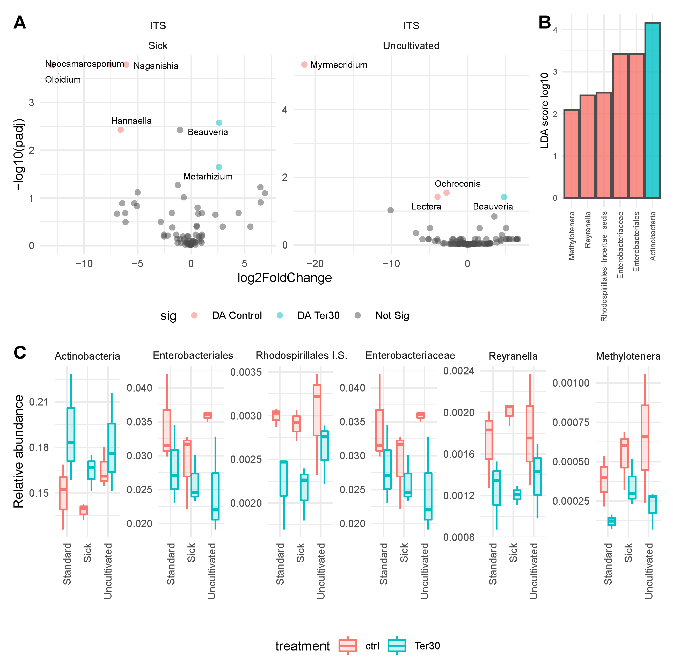
Linear discriminant analysis across all taxonomic levels and differential abundance at genus level was performed to identify common features of treatment conditions on all soils and per each soil type, respectively (Figure 3). Composition of fungal communities showed a higher variation due to treatment and time (Figure S2). Differential abundance on each soil type could identify fungal genera with significant fold changes in control and Terramin® Pro at 30 L ha conditions after the experiment for sick and uncultivated soils (T1). Notably, Beauveria spp. was differential abundant after treatment with Terramin® Pro at 30 L ha in both sick and uncultured soils, suggesting a similar mode of action of the biostimulant in soils deviating from a healthy status.
Figure 3.
Volcano plot showing differential abundant taxa (absolute log fold change > 2 and adjusted p value < 0.05) at genus level in Terramin® Pro at 30 L ha compared to control condition after treatment T1 per soil type. Only markers and soil types presenting significant results are shown (A). Linear discriminant analysis (LDA) scores of bacteria and archaea microbiome at different taxonomic levels (B) and boxplot showing relative abundances of Terramin® Pro at 30 L ha and control conditions after the treatment T1 (C).
Linear discriminant analysis identified Actinobacteria class as a common Terramin® Pro at 30 L ha feature in all soils when compared to the control condition after the treatment (Figure 3B,C). On the contrary, control conditions in different soil types were characterized by Enterobacteriaceae family, Metylotenera, Reyranella, and other Rhodospirillales. Bacillaceae family seemed to be more abundant after treatment with Terramin® Pro at 30 L ha, specially on standard soils. In fact, many genera belonging to this family were differential abundant in standard soil when compared to sick or uncultured soils (Dataset S1). Noteworthy, Bacillus-related genera are highly correlated with higher chlorophyll content (Figure S7).
3.4. Soil Type Impact on Microbiome Local Network Properties
Microbial networks were constructed following the methodology described by Ortíz-Álvarez et al. [35]. The global network was built using samples from control and Terramin® Pro at 30 L ha conditions at both time points. Then, network properties from the local co-occurrence and co-exclusion networks representing each individual microbiome sample were calculated and compared among soil types. Soil type had diverging network properties at T0, mainly for prokaryotes (Figure 4). Uncultivated soil showed a higher average path length and lower transitivity of co-occurrence 16S network. Conversely, co-exclusion proportion of nematode-infested soil was higher when compared to the other two soil types for both 16S and ITS. There are no significant differences when comparing network properties before and after treatment application (Figures S3–S6).
Figure 4.
Network properties on co-occurrence (enriched) and co-exclusion (depleted) 16S (A) and ITS (B) metanetworks. Network properties comparison between soils showing contrasting track of agricultural conditions before the treatments. p-values show the statistical significance of ANOVA analyses while significance of post-hoc comparisons among groups are indicated as follows * (p-value < 0.05), ** (p-value < 0.005), *** (p-value < 0.0005), **** (p-value < 0.00005).
4. Discussion
Current sustainable agricultural tendencies push for application of biostimulants to promote plant growth enhancing nutrient uptakes while reducing off-farm inputs. Assessing the effect on plants from external factors (such as biostimulants, soil microbiome, soil properties, or a combination of them is one of the current challenges in microbiome research and is not limited to the soil microbiome [40]. Often, we can only assess relationships through correlation analysis, which does not imply a relationship of cause–effect [41]. Plants may synthesise amino acids, but such biosynthesis has a high energy demand. Supplementation with ready-to-use L--amino acids can boost plant performance by overcoming such metabolic energy barriers [42]. Therefore, L--amino acid-based biostimulants may improve plant phenotype depending on soil health status. We assessed the application of Terramin® Pro on soils with different historical track of agronomic practices. As expected, standard soil showed the highest plant performances when compared to sick ( nematode-infested) and uncultivated soils. Terramin® Pro could improve plant performance indicators, especially yield and chlorophyll content, on soils deviating from a standard condition. Total nitrogen in the soil has shown to be positively correlated with chlorophyll content in lettuces cultivated hydroponically [43]. Uncultivated soil had almost twofold lower N content and showed the lowest initial chlorophyll content. Noteworthy, the application of Terramin® Pro at 30 L·Ha, with organic nitrogen coming entirely from L--amino acids, could drastically improve yield and leaf chlorophyll in lettuce crops cultivated in sick and uncultivated soils to levels comparable to the ones found in the standard soil. This can be linked to pre-existing differences in chlorophyll content across contrasting soil types, which would leave a frame for phenotype improvement due to product application. Anyway, it is well known that chlorophyll plays a major role on plant photosynthesis and consequently, an increase of lettuce crop yield was also observed for these soils.
Although L--amino acids and peptides from PHs have a direct impact on crop yield, those substances could act as a nitrogen and carbon source for the plant microbiome, from the phyllosphere to the rhizosphere. Furthermore, microbes are more competitive for amino acids when compared to plants [44]. This may suggest that free L--amino acids could be metabolised by microbes, impacting the uptake by the plants and their growth performance [23]. Hence, we studied how Terramin® Pro at 30 Ha L affected soil microbiome from plots with contrasting agronomic conditions. Standard plot showed the highest prokaryotic diversity and richness when compared to the other soils. Higher microbial diversity reflects a more heterogeneous distribution of species within the microbial community, granting function redundancy to thrive into the environment [45]. Soil biodiversity has been shown to be positively associated with higher crop yields [46]. On the contrary, uncultivated soils not only had lower basal crop performance, but also showed the lowest bacterial diversity. This might be linked to the lower content of essential nutrients, such as phosphorous, nitrogen, and organic matter content. Biostimulant effects on the microbial community can vary greatly depending on the type of soil. For example, in sandy soils the effects could be different than in clay soils, due to differences in nutrient availability, water holding capacity and organic matter content [47]. Beyond this, a mixture containing betaine as the only nitrogen source could increase the yield of lettuce cultivated in open field, but it did not have any impact on similar crops grown hydroponically [48,49]. In fact, the amount of amino-acid-based biostimulants and the number of applications depend not only on sand content of the soil but also on the crop [50,51]. PHs significantly increased nutrient uptake in several crops. More in particular, they have shown to increase nitrogen uptake in tomato, maize and lettuce, whereas no significant impact on sugar cane performance was observed [20,52,53]. However, limited studies linked PHs supplementation to the promotion of crop performance and modulation of the soil microbiome. Tejada et al. observed changes in soil microbial community structure and activity, which led to an increased plant establishment on degraded soils [23]. Regarding community structure, we observed beneficial microbiome network properties in standard soils when compared soils deviating from standard conditions for 16S co-occurrence networks. Notably, standard soil had a higher performance, mainly on chlorophyll content. These network properties, a higher clustering coefficient (transitivity), lower modularity, and average path length, were previously associated with healthier soils [35]. However, previous studies attain yield improvement to fungal co-occurrence network transitivity rather than prokaryotic one [54]. However, Rhodotorula spp. was found to be differential abundant on standard soil compared to both sick and uncultured soils. Species belonging to this genus may degrade different kinds of pesticides, with the potential to be used in soil bioremediation [55,56]. Rhodotorula presence was higher after lettuce cultivation in sick soil in both control and treated conditions. Terramin® Pro treatment could further enhance Rhodotorula spp. abundance. Notably, Rhodotorula mucilaginosa promoted lettuce crop performance by conferring aluminium, salinity, and drought stress mitigation [57]. In addition, the application of Terramin® Pro on sick soils could block the development of Botrytis spp., a widespread necrotrophic fungus, while suppressing the development of Olpidium spp., a fungi responsible for acting as a vector of lettuce big-vein disease viruses [58,59]. Terramin® Pro promoted Beauveria spp. in soils deviating from a standard condition (sick and uncultivated), whereas Metarhizium genus was differential abundant on treated sick soil, which had an historical agronomic track of nematode infestation. Both fungi are entomopathogenic. In particular, some species belonging to this genus, such as Beauveria bassiana, are used as biocontrol agents because they are entomopathogenic for a wide range of insects, including lettuce aphid, and are considered and even used as soil health indicators [60,61]. On the other hand, Metarhizium may promote other microorganism associated with enhanced plant performance and may drive a disease suppressive soil status, for instance by attracting and killing plant parasitic nematodes through the production of 1-octen-3-ol and 3-octanon [62,63]. In fact, Beauvearia bassiana and Metarhizium anisopliae have proved to be effective as a biocontrol strategy of root-knot nematodes [64]. In addition, Metarhizium has been proved to be a bioremediation tool due to is ability to detoxify heavy metals, such as cadmium and mercury [65,66]. These genera may also colonize plant roots and enhance nutrient mobilization. For instance, Beauvearia spp. and Metarhizium spp. may also are able to translocate nitrogen directly from infected insect cadavers to the plant host, connecting insect pathogenicity directly to plant root colonization [67]. Hence, we hypothesize that Terramin® Pro supplementation promotes entomopathogenic fungi in infested soils to counteract pests-derived stress and subsequently improve crop performance while providing additional beneficial effects. Hence, amino-acid-based biostimulants show a potential to be used as a prebiotic for the indigenous beneficial microbiota.
Finally, Actinobacteria taxonomic class was identified as a common feature for all soils treated with Terramin® Pro at a 30 L ha when compared to the control condition after the treatment. Actinobacteria play different roles in agricultural soil sustainability, such nutrient solubilization and uptake [68,69,70]. Deficit of iron may lead to chlorosis, especially in alkaline soils, since it is an essential component of several enzymes and proteins involved in the synthesis of chlorophyll in plants. We observed twofold lower content of iron in sick and uncultivated soils, which had 20% less chlorophyll when compared to standard soil. Actinobacteria are known to have various auxotrophies relying on the metabolism of other microorganism to thrive in the environment. In addition, this taxon is known to play an important role in iron solubilization through the production of siderophores. We hypothesize that Terramin® Pro supplementation may promote Actinobacteria in different soils bypassing the codependence on other microbial metabolism for amino acid supplementation to survive in environmental niches. In addition, they may promote plant growth through iron solubilization in harsh conditions, such as soil alkalinity [71].
5. Conclusions
Our results showed that the supplementation with an L--amino-acid-based biostimulant promoted plant performance and modulated soil microbiome community and structure depending on the initial agronomic condition of lettuce crops. Although we could not claim causal relationships in this study because we assessed correlations only. Hence, we can hypothesize the observed effect, or at least part of the effect, is associated to the soil microbiome. Further studies will deepen in the mechanisms underlying microbiome modulation in relation to crop performance. This could be achieved through metabolomics, which will allow to unravel amino acid metabolism and microbiome–host interactions such as root response. The road map for the design of novel biostimulants should be directed toward improving both plant performance and microbiome, considering the system as a holobiont.
Supplementary Materials
The following supporting information can be downloaded at: https://www.mdpi.com/article/10.3390/agriculture13020344/s1. Figure S1: Harvest yield (kg/Ha), plant perimeter (cm) and leaf chlorophyll content (CCI) phenotype comparison among Terramin 15, Terramin 30 and the control condition. p-values shown in the top of the facets indicate the significance of ANOVA test. Significant differences between groups are indicated as follows: * (p-value < 0.05), ** (p-value < 0.005), *** (p-value < 0.0005), **** (p-value < 0.00005); Figure S2: Relative abundance at family level of the archaeal and bacterial (Panel A) and fungal microbiota (Panel B), before and after treatment with Terramin 30 and control condition in standard, sick and uncultivated soil types; Figure S3: Network properties comparison between control and terramin 30 conditions after treatment for 16S marker p-values represent the resulting pairwise statistical significance level between conditions; Figure S4: Network properties comparison between control and terramin 30 conditions after treatment for 16S marker p-values represent the resulting pairwise statistical significance level between conditions; Figure S5: Network properties comparison before and after treatment for Terramin 30 and control conditions for 16S marker. p-values represent the resulting pairwise statistical significance level between conditions; Figure S6: Network properties comparison before and after treatment for Terramin 30 and control conditions for ITS marker. p-values represent the resulting pairwise statistical significance level between conditions; Table S1: Physicochemical characteristics of standard, sick and uncultured soils; Table S2: Physicochemical composition of Terramin ® Pro biostimulant; Table S3: Permanova test comparing the variance at the beginning and at the end of the experiment (time) in all (general) and in each soil type; Table S4: Permanova test comparing after treatment (T1) after Terramin 30 and control conditions (treatment) in all (general) and in each soil type. Dataset S1: Differential abundant (DA) taxa (absolute log fold change > 2 and adjusted p value < 0.05) at genus level on the three soil types before treatment. if the log fold change is >2 the taxa is DA in soil type present on the right of condition string.
Author Contributions
Conceptualization, A.A., N.S.S. and J.V.-A.; methodology, C.M.G. and E.B.C.; software, M.A.-A.; validation, B.G.-J. and J.V.-A.; formal analysis, M.A.-A.; investigation, M.A.-A.; resources, E.B.C. and C.M.G.; data curation, M.A.-A. and B.G.-J.; writing—original draft preparation, M.A.-A.; writing—review and editing, B.G.-J. and N.S.S.; visualization, M.A.-A.; supervision, B.G.-J. and A.A.; project administration, A.A., B.G.-J. and N.S.S. All authors have read and agreed to the published version of the manuscript.
Funding
This research received no external funding.
Institutional Review Board Statement
Not applicable.
Data Availability Statement
DNA sequences have been deposited in NCBI GeneBank under project PRJNA834638.
Conflicts of Interest
A.A. is a cofounder and M.A.-A. and B.G.-J. are current employees of Biome Makers, Inc. C.M.G., E.B.C., J.V., and N.S.S. are current employees of the Bioiberica S.A.U. The biostimulant used in this article is commercialized by Bioiberica under the name Terramin® Pro. The authors received funding from Bioiberica S.A.U. for this project.
References
- Ray, D.K.; Mueller, N.D.; West, P.C.; Foley, J.A. Yield Trends Are Insufficient to Double Global Crop Production by 2050. PLoS ONE 2013, 8, e66428. [Google Scholar] [CrossRef]
- Lehmann, J.; Bossio, D.A.; Kögel-Knabner, I.; Rillig, M.C. The concept and future prospects of soil health. Nat. Rev. Earth Environ. 2020, 1, 544–553. [Google Scholar] [CrossRef]
- Ahmad, I.; Zaib, S. Mighty Microbes: Plant Growth Promoting Microbes in Soil Health and Sustainable Agriculture. In Soil Health; Giri, B., Varma, A., Eds.; Soil Biology; Springer International Publishing: Cham, Switzerland, 2020; pp. 243–264. [Google Scholar] [CrossRef]
- Chauhan, A.; Ranjan, A.; Jindal, T. Biological Control Agents for Sustainable Agriculture, Safe Water and Soil Health. In Paradigms in Pollution Prevention; Jindal, T., Ed.; SpringerBriefs in Environmental Science; Springer International Publishing: Cham, Switzerland, 2018; pp. 71–83. [Google Scholar] [CrossRef]
- Upadhyay, S.K.; Rajput, V.D.; Kumari, A.; Espinosa-Saiz, D.; Menendez, E.; Minkina, T.; Dwivedi, P.; Mandzhieva, S. Plant growth-promoting rhizobacteria: A potential bio-asset for restoration of degraded soil and crop productivity with sustainable emerging techniques. Environ. Geochem. Health 2022. [Google Scholar] [CrossRef] [PubMed]
- Chauhan, P.K.; Upadhyay, S.K.; Tripathi, M.; Singh, R.; Krishna, D.; Singh, S.K.; Dwivedi, P. Understanding the salinity stress on plant and developing sustainable management strategies mediated salt-tolerant plant growth-promoting rhizobacteria and CRISPR/Cas9. Biotechnol. Genet. Eng. Rev. 2022, 1–37. [Google Scholar] [CrossRef] [PubMed]
- Saleem, M.; Hu, J.; Jousset, A. More Than the Sum of Its Parts: Microbiome Biodiversity as a Driver of Plant Growth and Soil Health. Annu. Rev. Ecol. Evol. Syst. 2019, 50, 145–168. [Google Scholar] [CrossRef]
- Soong, J.L.; Fuchslueger, L.; Marañon-Jimenez, S.; Torn, M.S.; Janssens, I.A.; Penuelas, J.; Richter, A. Microbial carbon limitation: The need for integrating microorganisms into our understanding of ecosystem carbon cycling. Glob. Chang. Biol. 2020, 26, 1953–1961. [Google Scholar] [CrossRef] [PubMed]
- Mendes, R.; Garbeva, P.; Raaijmakers, J.M. The rhizosphere microbiome: Significance of plant beneficial, plant pathogenic, and human pathogenic microorganisms. FEMS Microbiol. Rev. 2013, 37, 634–663. [Google Scholar] [CrossRef]
- Bhat, M.A.; Kumar, V.; Bhat, M.A.; Wani, I.A.; Dar, F.L.; Farooq, I.; Bhatti, F.; Koser, R.; Rahman, S.; Jan, A.T. Mechanistic Insights of the Interaction of Plant Growth-Promoting Rhizobacteria (PGPR) With Plant Roots Toward Enhancing Plant Productivity by Alleviating Salinity Stress. Front. Microbiol. 2020, 11, 1952. [Google Scholar] [CrossRef]
- Nazar, R.; Iqbal, N.; Masood, A.; Syeed, S.; Khan, N.A. Understanding the significance of sulfur in improving salinity tolerance in plants. Environ. Exp. Bot. 2011, 70, 80–87. [Google Scholar] [CrossRef]
- du Jardin, P. Plant biostimulants: Definition, concept, main categories and regulation. Sci. Hortic. 2015, 196, 3–14. [Google Scholar] [CrossRef]
- Ricci, M.; Tilbury, L.; Daridon, B.; Sukalac, K. General Principles to Justify Plant Biostimulant Claims. Front. Plant Sci. 2019, 10, 494. [Google Scholar] [CrossRef] [PubMed]
- Huang, S.; Zheng, X.; Luo, L.; Ni, Y.; Yao, L.; Ni, W. Biostimulants in bioconversion compost of organic waste: A novel booster in sustainable agriculture. J. Clean. Prod. 2021, 319, 128704. [Google Scholar] [CrossRef]
- EBIC. The European Biostimulants Industry Council; EBIC: Antwerp, Belgium, 2022. [Google Scholar]
- Backer, R.; Rokem, J.S.; Ilangumaran, G.; Lamont, J.; Praslickova, D.; Ricci, E.; Subramanian, S.; Smith, D.L. Plant Growth-Promoting Rhizobacteria: Context, Mechanisms of Action, and Roadmap to Commercialization of Biostimulants for Sustainable Agriculture. Front. Plant Sci. 2018, 9, 1473. [Google Scholar] [CrossRef] [PubMed]
- Wilson, H.T.; Amirkhani, M.; Taylor, A.G. Evaluation of Gelatin as a Biostimulant Seed Treatment to Improve Plant Performance. Front. Plant Sci. 2018, 9, 1006. [Google Scholar] [CrossRef] [PubMed]
- Kaushal, N.; Gupta, K.; Bhandhari, K.; Kumar, S.; Thakur, P.; Nayyar, H. Proline induces heat tolerance in chickpea (Cicer arietinum L.) plants by protecting vital enzymes of carbon and antioxidative metabolism. Physiol. Mol. Biol. Plants 2011, 17, 203–213. [Google Scholar] [CrossRef] [PubMed]
- Bulgari, R.; Franzoni, G.; Ferrante, A. Biostimulants Application in Horticultural Crops under Abiotic Stress Conditions. Agronomy 2019, 9, 306. [Google Scholar] [CrossRef]
- Lucini, L.; Rouphael, Y.; Cardarelli, M.; Canaguier, R.; Kumar, P.; Colla, G. The effect of a plant-derived biostimulant on metabolic profiling and crop performance of lettuce grown under saline conditions. Sci. Hortic. 2015, 182, 124–133. [Google Scholar] [CrossRef]
- Broughton, R.; Newsham, K.; Hill, P.; Stott, A.; Jones, D. Differential acquisition of amino acid and peptide enantiomers within the soil microbial community and its implications for carbon and nitrogen cycling in soil. Soil Biol. Biochem. 2015, 88, 83–89. [Google Scholar] [CrossRef]
- Jolayemi, O.L.; Malik, A.H.; Ekblad, T.; Fredlund, K.; Olsson, M.E.; Johansson, E. Protein-Based Biostimulants to Enhance Plant Growth—State-of-the-Art and Future Direction with Sugar Beet as an Example. Agronomy 2022, 12, 3211. [Google Scholar] [CrossRef]
- Colla, G.; Hoagland, L.; Ruzzi, M.; Cardarelli, M.; Bonini, P.; Canaguier, R.; Rouphael, Y. Biostimulant Action of Protein Hydrolysates: Unraveling Their Effects on Plant Physiology and Microbiome. Front. Plant Sci. 2017, 8, 2202. [Google Scholar] [CrossRef]
- Davari, K.; Rokhzadi, A.; Mohammadi, K.; Pasari, B. Paclobutrazol and Amino Acid-Based Biostimulant as Beneficial Compounds in Alleviating the Drought Stress Effects on Safflower (Carthamus tinctorius L.). J. Soil Sci. Plant Nutr. 2021, 22, 674–690. [Google Scholar] [CrossRef]
- Carillo, P.; Colla, G.; Fusco, G.M.; Dell’Aversana, E.; El-Nakhel, C.; Giordano, M.; Pannico, A.; Cozzolino, E.; Mori, M.; Reynaud, H.; et al. Morphological and Physiological Responses Induced by Protein Hydrolysate-Based Biostimulant and Nitrogen Rates in Greenhouse Spinach. Agronomy 2019, 9, 450. [Google Scholar] [CrossRef]
- Luziatelli, F.; Ficca, A.G.; Colla, G.; Baldassarre Švecová, E.; Ruzzi, M. Foliar Application of Vegetal-Derived Bioactive Compounds Stimulates the Growth of Beneficial Bacteria and Enhances Microbiome Biodiversity in Lettuce. Front. Plant Sci. 2019, 10, 60. [Google Scholar] [CrossRef] [PubMed]
- Hellequin, E.; Monard, C.; Chorin, M.; Le bris, N.; Daburon, V.; Klarzynski, O.; Binet, F. Responses of active soil microorganisms facing to a soil biostimulant input compared to plant legacy effects. Sci. Rep. 2020, 10, 13727. [Google Scholar] [CrossRef] [PubMed]
- Kim, D.R.; Jeon, C.W.; Cho, G.; Thomashow, L.S.; Weller, D.M.; Paik, M.J.; Lee, Y.B.; Kwak, Y.S. Glutamic acid reshapes the plant microbiota to protect plants against pathogens. Microbiome 2021, 9, 244. [Google Scholar] [CrossRef]
- Becares, A.A.; Fernandez, A.F. Microbiome Based Identification, Monitoring and Enhancement of Fermentation Processes and Products. WO WO2017096385A1, 8 June 2017. [Google Scholar]
- Rognes, T.; Flouri, T.; Nichols, B.; Quince, C.; Mahé, F. VSEARCH: A versatile open source tool for metagenomics. PeerJ 2016, 4, e2584. [Google Scholar] [CrossRef]
- Edgar, R.C.; Haas, B.J.; Clemente, J.C.; Quince, C.; Knight, R. UCHIME improves sensitivity and speed of chimera detection. Bioinformatics 2011, 27, 2194–2200. [Google Scholar] [CrossRef]
- Edgar, R.C. SINTAX: A Simple Non-Bayesian Taxonomy Classifier for 16S and ITS Sequences; Technical Report; Cold Spring Harbor Laboratory Distributor: New York, NY, USA, 2016. [Google Scholar] [CrossRef]
- Nilsson, R.H.; Larsson, K.H.; Taylor, A.F.; Bengtsson-Palme, J.; Jeppesen, T.S.; Schigel, D.; Kennedy, P.; Picard, K.; Glöckner, F.O.; Tedersoo, L.; et al. The UNITE database for molecular identification of fungi: Handling dark taxa and parallel taxonomic classifications. Nucleic Acids Res. 2019, 47, D259–D264. [Google Scholar] [CrossRef]
- Glöckner, F.O.; Yilmaz, P.; Quast, C.; Gerken, J.; Beccati, A.; Ciuprina, A.; Bruns, G.; Yarza, P.; Peplies, J.; Westram, R.; et al. 25 years of serving the community with ribosomal RNA gene reference databases and tools. J. Biotechnol. 2017, 261, 169–176. [Google Scholar] [CrossRef] [PubMed]
- Ortiz-Álvarez, R.; Ortega-Arranz, H.; Ontiveros, V.J.; Celis, M.d.; Ravarani, C.; Acedo, A.; Belda, I. Network Properties of Local Fungal Communities Reveal the Anthropogenic Disturbance Consequences of Farming Practices in Vineyard Soils. mSystems 2021, 6, e00344-21. [Google Scholar] [CrossRef]
- McMurdie, P.J.; Holmes, S. phyloseq: An R Package for Reproducible Interactive Analysis and Graphics of Microbiome Census Data. PLoS ONE 2013, 8, e61217. [Google Scholar] [CrossRef]
- Lahti, L.; Shetty, S.A. Introduction to the microbiome R package.
- Love, M.I.; Huber, W.; Anders, S. Moderated estimation of fold change and dispersion for RNA-seq data with DESeq2. Genome Biol. 2014, 15, 550. [Google Scholar] [CrossRef]
- Segata, N.; Izard, J.; Waldron, L.; Gevers, D.; Miropolsky, L.; Garrett, W.S.; Huttenhower, C. Metagenomic biomarker discovery and explanation. Genome Biol. 2011, 12, R60. [Google Scholar] [CrossRef]
- Weiss, S.; Van Treuren, W.; Lozupone, C.; Faust, K.; Friedman, J.; Deng, Y.; Xia, L.C.; Xu, Z.Z.; Ursell, L.; Alm, E.J.; et al. Correlation detection strategies in microbial data sets vary widely in sensitivity and precision. ISME J. 2016, 10, 1669–1681. [Google Scholar] [CrossRef]
- Röttjers, L.; Faust, K. From hairballs to hypotheses–biological insights from microbial networks. FEMS Microbiol. Rev. 2018, 42, 761–780. [Google Scholar] [CrossRef]
- Popko, M.; Michalak, I.; Wilk, R.; Gramza, M.; Chojnacka, K.; Górecki, H. Effect of the New Plant Growth Biostimulants Based on Amino Acids on Yield and Grain Quality of Winter Wheat. Molecules 2018, 23, 470. [Google Scholar] [CrossRef]
- Konstantopoulou, E.; Kapotis, G.; Salachas, G.; Petropoulos, S.A.; Karapanos, I.C.; Passam, H.C. Nutritional quality of greenhouse lettuce at harvest and after storage in relation to N application and cultivation season. Sci. Hortic. 2010, 125, 93.e1–93.e5. [Google Scholar] [CrossRef]
- Moe, L.A. Amino acids in the rhizosphere: From plants to microbes. Am. J. Bot. 2013, 100, 1692–1705. [Google Scholar] [CrossRef]
- Wagg, C.; Schlaeppi, K.; Banerjee, S.; Kuramae, E.E.; van der Heijden, M.G.A. Fungal-bacterial diversity and microbiome complexity predict ecosystem functioning. Nat. Commun. 2019, 10, 4841. [Google Scholar] [CrossRef]
- Nielsen, U.N.; Wall, D.H.; Six, J. Soil Biodiversity and the Environment. Annu. Rev. Environ. Resour. 2015, 40, 63–90. [Google Scholar] [CrossRef]
- Raposo Junior, J.L.; Neto, J.A.G.; Sacramento, L.V.S. Evaluation of Different Foliar Fertilizers on the Crop Production of Sugarcane. J. Plant Nutr. 2013, 36, 459–469. [Google Scholar] [CrossRef]
- Amanda, A.; Ferrante, A.; Valagussa, M.; Piaggesi, A. Effect of biostimulants on quality of baby leaf lettuce grown under plastic tunnel. Acta Hortic. 2009, 807, 407–412. [Google Scholar] [CrossRef]
- Vernieri, P.; Borghesi, E.; Tognoni, F.; Serra, G.; Ferrante, A.; Piagessi, A. Use of biostimulants for reducing nutrient solution concentration in floating system. Acta Hortic. 2006, 718, 477–484. [Google Scholar] [CrossRef]
- Yousfi, S.; Marín, J.; Parra, L.; Lloret, J.; Mauri, P.V. A Rhizogenic Biostimulant Effect on Soil Fertility and Roots Growth of Turfgrass. Agronomy 2021, 11, 573. [Google Scholar] [CrossRef]
- Wozniak, E.; Blaszczak, A.; Wiatrak, P.; Canady, M. Biostimulant Mode of Action. In The Chemical Biology of Plant Biostimulants; John Wiley & Sons, Ltd.: Hoboken, NJ, USA, 2020; pp. 205–227. [Google Scholar] [CrossRef]
- Colla, G.; Rouphael, Y.; Canaguier, R.; Svecova, E.; Cardarelli, M. Biostimulant action of a plant-derived protein hydrolysate produced through enzymatic hydrolysis. Front. Plant Sci. 2014, 5, 448. [Google Scholar] [CrossRef]
- Colla, G.; Svecová, E.; Cardarelli, M.; Rouphael, Y.; Reynaud, H.; Canaguier, R.; Planques, B. Effectiveness of a Plant-Derived Protein Hydrolysate to Improve Crop Performances Under Different Growing Conditions. Acta Hortic. 2013, 1009, 175–179. [Google Scholar] [CrossRef]
- Imam, N.; Belda, I.; García-Jiménez, B.; Duehl, A.J.; Doroghazi, J.R.; Almonacid, D.E.; Thomas, V.P.; Acedo, A. Local Network Properties of Soil and Rhizosphere Microbial Communities in Potato Plantations Treated with a Biological Product Are Important Predictors of Crop Yield. mSphere 2021, 6, e00130-21. [Google Scholar] [CrossRef]
- Abdul Salam, J.; Lakshmi, V.; Das, D.; Das, N. Biodegradation of lindane using a novel yeast strain, Rhodotorula sp. VITJzN03 isolated from agricultural soil. World J. Microbiol. Biotechnol. 2013, 29, 475–487. [Google Scholar] [CrossRef]
- Dai, Y.J.; Ji, W.W.; Chen, T.; Zhang, W.J.; Liu, Z.H.; Ge, F.; Yuan, S. Metabolism of the Neonicotinoid Insecticides Acetamiprid and Thiacloprid by the Yeast Rhodotorula mucilaginosa Strain IM-2. J. Agric. Food Chem. 2010, 58, 2419–2425. [Google Scholar] [CrossRef]
- Silambarasan, S.; Logeswari, P.; Cornejo, P.; Abraham, J.; Valentine, A. Simultaneous mitigation of aluminum, salinity and drought stress in Lactuca sativa growth via formulated plant growth promoting Rhodotorula mucilaginosa CAM4. Ecotoxicol. Environ. Saf. 2019, 180, 63–72. [Google Scholar] [CrossRef]
- Opatovsky, I.; Elbaz, M.; Dori, I.; Avraham, L.; Mordechai-Lebiush, S.; Dombrovsky, A.; Tsror (Lahkim), L. Control of lettuce big-vein disease by application of fungicides and crop covers. Plant Pathol. 2019, 68, 790–795. [Google Scholar] [CrossRef]
- Santos, C.; Monte, J.; Vilaça, N.; Fonseca, J.; Trindade, H.; Cortez, I.; Goufo, P. Evaluation of the Potential of Agro-Industrial Waste-Based Composts to Control Botrytis Gray Mold and Soilborne Fungal Diseases in Lettuce. Processes 2021, 9, 2231. [Google Scholar] [CrossRef]
- Ownley, B.H.; Griffin, M.R.; Klingeman, W.E.; Gwinn, K.D.; Moulton, J.K.; Pereira, R.M. Beauveria bassiana: Endophytic colonization and plant disease control. J. Invertebr. Pathol. 2008, 98, 267–270. [Google Scholar] [CrossRef]
- Shrestha, G.; Enkegaard, A.; Steenberg, T. Laboratory and semi-field evaluation of Beauveria bassiana (Ascomycota: Hypocreales) against the lettuce aphid, Nasonovia ribisnigri (Hemiptera: Aphididae). Biol. Control 2015, 85, 37–45. [Google Scholar] [CrossRef]
- Barelli, L.; Waller, A.S.; Behie, S.W.; Bidochka, M.J. Plant microbiome analysis after Metarhizium amendment reveals increases in abundance of plant growth-promoting organisms and maintenance of disease-suppressive soil. PLoS ONE 2020, 15, e0231150. [Google Scholar] [CrossRef]
- Khoja, S.; Eltayef, K.M.; Baxter, I.; Myrta, A.; Bull, J.C.; Butt, T. Volatiles of the entomopathogenic fungus, Metarhizium brunneum, attract and kill plant parasitic nematodes. Biol. Control 2021, 152, 104472. [Google Scholar] [CrossRef]
- Youssef, M.M.A.; El-Nagdi, W.M.A.; Lotfy, D.E.M. Evaluation of the fungal activity of Beauveria bassiana, Metarhizium anisopliae and Paecilomyces lilacinus as biocontrol agents against root-knot nematode, Meloidogyne incognita on cowpea. Bull. Natl. Res. Cent. 2020, 44, 112. [Google Scholar] [CrossRef]
- Wu, C.; Tang, D.; Dai, J.; Tang, X.; Bao, Y.; Ning, J.; Zhen, Q.; Song, H.; St. Leger, R.J.; Fang, W. Bioremediation of mercury-polluted soil and water by the plant symbiotic fungus Metarhizium robertsii. Proc. Natl. Acad. Sci. USA 2022, 119, e2214513119. [Google Scholar] [CrossRef]
- Jiang, X.; Fang, W.; Tong, J.; Liu, S.; Wu, H.; Shi, J. Metarhizium robertsii as a promising microbial agent for rice in situ cadmium reduction and plant growth promotion. Chemosphere 2022, 305, 135427. [Google Scholar] [CrossRef]
- Hu, S.; Bidochka, M. Root colonization by endophytic insect-pathogenic fungi. J. Appl. Microbiol. 2021, 130, 570–581. [Google Scholar] [CrossRef]
- Shivlata, L.; Satyanarayana, T. Actinobacteria in Agricultural and Environmental Sustainability. In Agro-Environmental Sustainability: Volume 1: Managing Crop Health; Singh, J.S., Seneviratne, G., Eds.; Springer International Publishing: Cham, Switzerland, 2017; pp. 173–218. [Google Scholar] [CrossRef]
- Boubekri, K.; Soumare, A.; Mardad, I.; Lyamlouli, K.; Hafidi, M.; Ouhdouch, Y.; Kouisni, L. The Screening of Potassium- and Phosphate-Solubilizing Actinobacteria and the Assessment of Their Ability to Promote Wheat Growth Parameters. Microorganisms 2021, 9, 470. [Google Scholar] [CrossRef] [PubMed]
- Boubekri, K.; Soumare, A.; Mardad, I.; Lyamlouli, K.; Ouhdouch, Y.; Hafidi, M.; Kouisni, L. Multifunctional role of Actinobacteria in agricultural production sustainability: A review. Microbiol. Res. 2022, 261, 127059. [Google Scholar] [CrossRef] [PubMed]
- Neuenschwander, S.M.; Ghai, R.; Pernthaler, J.; Salcher, M.M. Microdiversification in genome-streamlined ubiquitous freshwater Actinobacteria. ISME J. 2018, 12, 185–198. [Google Scholar] [CrossRef] [PubMed]
Disclaimer/Publisher’s Note: The statements, opinions and data contained in all publications are solely those of the individual author(s) and contributor(s) and not of MDPI and/or the editor(s). MDPI and/or the editor(s) disclaim responsibility for any injury to people or property resulting from any ideas, methods, instructions or products referred to in the content. |
© 2023 by the authors. Licensee MDPI, Basel, Switzerland. This article is an open access article distributed under the terms and conditions of the Creative Commons Attribution (CC BY) license (https://creativecommons.org/licenses/by/4.0/).



