Intelligent Algorithm Optimization of Liquid Manure Spreading Control
Abstract
1. Introduction
2. Materials and Methods
2.1. Working Principle of Liquid Manure Spreader
2.2. Equipment System Components
2.3. Control System Model Construction
2.4. PID Control Method
2.5. Devise of BPNN–PID Controller
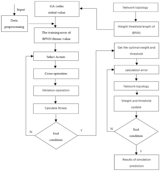
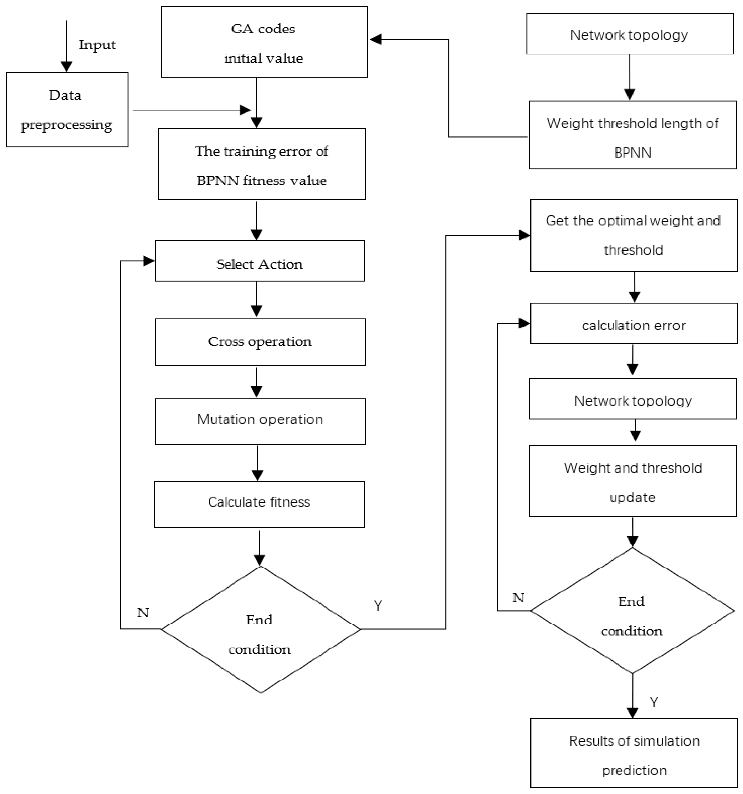
2.6. Neural Network PID Control Algorithm Optimized by Genetic Algorithm
2.6.1. Updating BPNN Weight Factor
2.6.2. BPNN–PID Algorithm Is Optimized using Genetic Algorithm
Recommending the Genetic Algorithm
Optimizing BPNN Algorithm by Improving Genetic Algorithm
- (1)
- Population initialization performed personality coding according to the actual amount or number coding. Every personality was the actual amount or number bunch. It was composed of four sections: link weight of import layer as well as hidden layer, the hidden layer threshold value, the link weight of the hidden layer and the export layer, and export layer threshold. When solving continuous optimization problems, the commonly used binary coding methods have a long code string, and the encoding and decoding operations take up more time. Therefore, this study did not use binary encoding and decoding. During this optimization, we used real numbers for coding. The real number used was the vehicle speed. The optimized algorithm could overcome the uncertainty of the continuous optimization process and improve the response time and accuracy of the optimized algorithm.
- (2)
- An individual obtained an initial weight value and threshold value in the BPNN. The output of the forecast machinery was predicted after training the BPNN on the training data. The absolute value of the error among the forecast export and expected output, as well as E, was compared with the personality fitness price Y. The count formula is as follows (Equation (18)):where n is the quantity of network export panel points, is the BPNN’s desired export of the ith panel point, is the forecast export of the ith panel point, and k is a ratio.
- (3)
- The choice manipulation of a genetic algorithm is the choice policy according to the fitness proportion. The choice percentage of every personality i was such that (Equation (19)):where is the fitness price of personality i. Before individual selection, the reciprocal of the fitness proportion was calculated. The factor is k, and N is the amount of the personality in the population.
- (4)
- In the light of optimizing the population initialization process, real number coding was adopted according to the individual; therefore, a real number crossover valve was adopted for the crossover operation. The overlapping operation of the k-th chromosome as well as c-th chromosome at position j is as below (Equation (20)):where d is a stochastic digit among (0–1).
- (5)
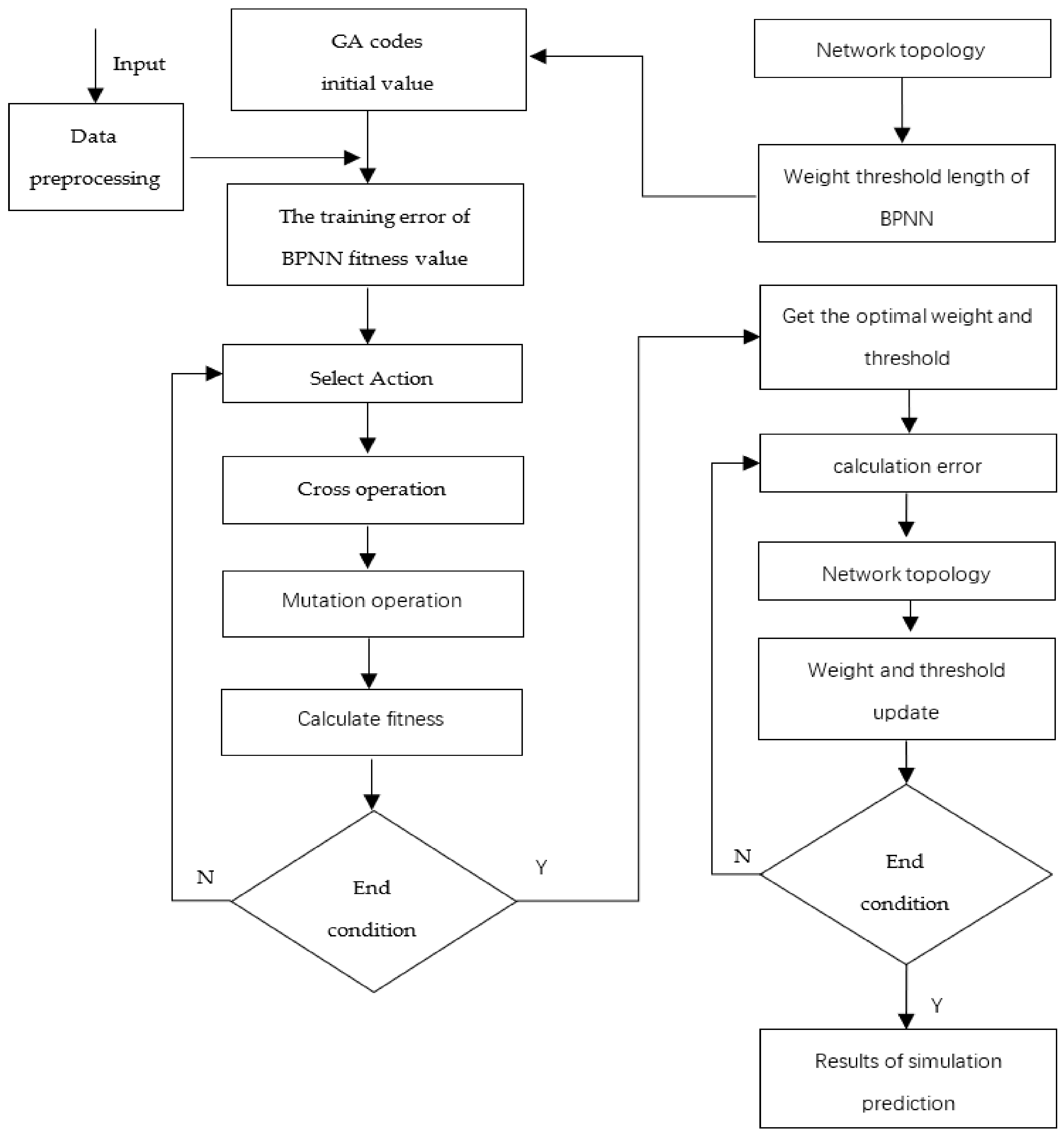
- In the mutation operation, the j-th gene of i-th personality was chosen with mutation. The mutation operation method was as below (Equation (21)):where is the top margin of gene , is the bottom margin of gene ; , is the stochastic digit, and f is the present iteration digit. are the maximum evolution times, and r is stochastic digit among [0–1]. Its control principle is exhibited in Figure 9.
2.7. Simulation Analysis of Spraying Control System
2.7.1. Modeling and Simulation of PID Control System
2.7.2. Modeling and Simulation of PID Control System
2.7.3. Modeling and Simulation of BPNN–PID Control System
2.7.4. Simulation Analysis of BPNN–PID Control System Optimized by Genetic Algorithm
3. Results
3.1. Test Materials and Platforms
3.2. Control Accuracy Analysis of Control System
3.3. Experiment Results and Analysis
3.3.1. Control System Stability Experiment
3.3.2. Variable Control Test
4. Conclusions
- (1)
- The GA–BPNN–PID optimized the dominant fertilizer system. This family has a variable-rate fertilizer-spraying control system model. GA–BPNN was used to optimize PID parameters, which enhanced the stability of the control system.
- (2)
- The negative feedback adjusting procedure of variable-rate liquid manure spraying control system was studied. The control system was modeled and simulated using MATLAB. The outcome shows that the response time for classical PID control to achieve stability was 8.6 s. The response time for fuzzy PID control to achieve stability was 7.21 s. The response time for BPNN–PID control to achieve stability was 6.97 s. The response time of GA–BPNN–PID control to achieve stability was 4.68 s. Thus, GA–BPNN–PID had the shortest response time and best stability.
- (3)
- Our experimental results show that for the variable distribution control system of liquid manure, the flow average relative error of liquid manure controlled by classical PID was 5.02%, the flow average relative error of liquid manure controlled by fuzzy PID was 3.37%, the flow average relative error of liquid manure controlled by BPNN–PID was 3.10%, and the flow average relative error of liquid manure controlled by GA–BPNN–PID was 1.07%. The practice response time of classical PID control was 5.02 s, the practice response time of BPNN-PID control was 3.97 s, 1.34 s less than that of fuzzy PID control, and the practice response time of GA–BPNN–PID control was 2.85 s. Compared with the classical PID control, the practice response time of GA–BPNN–PID control was reduced by 2.17 s, and the relative error was reduced by 3.95 percentage points. Compared with BPNN-PID control, the practice response time was reduced by 1.12 s, and the relative error was reduced by 2.03 percentage points. Therefore, the practice control effect of GA-BPNN-PID control was the best.
Author Contributions
Funding
Institutional Review Board Statement
Data Availability Statement
Acknowledgments
Conflicts of Interest
Abbreviations
| PID | Proportion, integral, derivative |
| BPNN | BP neural network |
| BPNN-PID | BP neural network PID control system |
| GA-BPNN-PID | BP neural network PID control system optimized by genetic algorithm |
References
- Han, Y.; Jia, R.; Tang, H. Research status and development suggestions of precision variable-rate fertilization machine of the article. Agric. Eng. 2019, 9, 1–6. [Google Scholar]
- Ma, B.; Ming, J.C.; Ai, B.W.; Jing, J.F.; Zhi, C.H.; Bin, X.X. Working Mechanism and Parameter Optimization of a Crushing and Impurity Removal Device for Liquid Manure. Agriculture 2022, 12, 1228. [Google Scholar] [CrossRef]
- Jin, C.; Bin, Z.; Shu, J.Y. Research on present situation and the development countermeasures of variable rate fertilization technology in China. J. Agric. Mech. Res. 2017, 39, 1–6. [Google Scholar]
- Zhang, L.; He, Y.; Yang, H.; Tang, Z.; Zheng, X.; Meng, X. Analysis of the relationship between the development of liquid fertilizer machinery and modern agriculture. J. Chin. Agric. Mech. 2021, 42, 34–40. [Google Scholar]
- Meng, H.Q.; Xu, M.G.; Lü, J.L.; He, X.H.; Li, J.W.; Shi, X.J.; Chang, P.; Wang, B.R.; Zhang, H.M. Soil pH Dynamics and Nitrogen Transformations under Long-Term Chemical Fertilization in Four Typical Chinese Croplands. J. Integr. Agric. 2013, 12, 2092–2102. [Google Scholar] [CrossRef]
- Yang, X.J.; Yan, H.R.; Zhang, T.; Dong, X.; Sun, X. Development status and trend of dual-purpose self-propelled boom sprayer in paddy field and dry field in China. Agric. Eng. 2020, 10, 1–5. [Google Scholar]
- Zhu, D.L.; Ruan, H.C.; Wu, P.T.; Li, J.H.; Lu, L.Q. Remote fuzzy PID control strategy for fertilizer conductivity of water-fertilizer machine. J. Agric. Mach. 2022, 53, 186–191. [Google Scholar]
- Bai, Y.Q.; Xiong, K.H.; Zhi, C.W. Development of variable-rate spraying system for high clearance wide boom sprayer based on LiDAR scanning. Trans. Chin. Soc. Agric. Eng. 2020, 36, 89–95. [Google Scholar]
- Min, T.; Jin, B.B.; Jiang, Q.L. Variable rate fertilization control system for liquid fertilizer based on genetic algorithm. Trans. Chin. Soc. Agric. Eng. 2021, 37, 21–30. [Google Scholar]
- Zhuang, T.F.; Yang, X.J.; Dong, X.; Zhang, T.; Yan, H.R.; Sun, X. Research status and development trend of large self-propelled sprayer booms. Trans. Chin. Soc. Agric. Mach. 2018, 49 (Suppl. S1), 189–198. [Google Scholar]
- Chang, C.Y.; Hong, W.L.; Jin, H.; Guibin, C.H.; Caiyun, L.U.; Qingjie, W.A. Design and experiment of high-frequency intermittent fertilizer supply system based on PID algorithm. Trans. Chin. Soc. Agric. Mach. 2020, 51, 45–53. [Google Scholar]
- Li, T.; Jia, C.L.; Jing, L.W.; Zhang, B.; Lu, J. Design and experiment of bypass fertilizer-type water and fertilizer integrated automatic fertilizer applicator. Water Sav. Irrig. 2018, 11, 98–102. [Google Scholar]
- Yi, Y.; Feng, F.Z.; Xue, F.S. Design of self-propelled remote control spraying vehicle. Agric. Equip. Veh. Eng. 2021, 59, 46–49. [Google Scholar]
- Xiu, Y.X.; Bin, Z.; Ze, L.Z.; Shuran, S.; Zhen, L.; Hong, T.; Huang, H. Design and experiment of variable liquid fertilizer applicator for deep-fertilization based on ZigBee technology. J. Drain. Irrig. Mach. Eng. 2020, 38, 318–324. [Google Scholar]
- Saeys, W.; Engelen, K.; Ramon, H.; Anthonis, J. An automatic depth control system for shallow manure injection, Part 1: Modelling of the depth control system. Biosyst. Eng. 2007, 98, 146–154. [Google Scholar] [CrossRef]
- Guang, K.Z. Design and Experiment of Liquid Fertilizer Control System. Master’s Thesis, Northwest A&F University, Xianyang, China, 2018. [Google Scholar]
- Ji, C.Z.; Fan, F.M.; Ping, Z.; Shou, H.; Wen, J. Variable rate control and fertilization system of liquid fertilizer applicator based on electronic control unit. Soybean Sci. 2019, 38, 111–117. [Google Scholar]
- Qian, Z.; Zheng, Y.W.; Yu, B.Z.; Lei, Z.; Wei, J.; Haoran, W. Rapid-response PID control technology based on generalized regression neural network for multi-user water distribution of irrigation system head. Trans. Chin. Soc. Agric. Eng. 2020, 36, 103–109. [Google Scholar]
- Bi, P.; Zheng, J. Study on Application of Grey Prediction Fuzzy PID Control in Water and Fertilizer Precision Irrigation. In Proceedings of the 2014 IEEE International Conference on Computer and Information Technology (CIT), Xi’an, China, 11–13 September 2014; pp. 789–791. [Google Scholar]
- Wu, Y.; Li, L.; Li, S.; Wang, H.; Zhang, M.; Sun, H.; Sygrimis, N.; Li, M. Optimal control algorithm of fertigation system in greenhouse based on EC model. Int. J. Agric. Biol. Eng. 2019, 12, 118–125. [Google Scholar] [CrossRef]
- Zhou, R.; Zhang, L.; Fu, C.; Wang, H.; Meng, Z.; Du, C.; Shan, Y.; Bu, H. Fuzzy Neural Network PID Strategy Based on PSO Optimization for pH Control of Water and Fertilizer Integration. Appl. Sci. 2022, 12, 7383. [Google Scholar] [CrossRef]
- Le, Y.; Xiao, L.W.; Chun, L.Z. Correction of measurement deviation of turbine flowmeter. Energy Conserv. 2021, 2, 173–175. [Google Scholar]
- Xiu, L.Y. Error analysis in electromagnetic flowmeter. Ind. Des. 2017, 10, 141–142. [Google Scholar]
- Kang, X.Y.; Wei, W.; Bai, T.L. Discussion on the flow test method and development trend of the liquid flowing in the pipeline. China Met. Equip. Manuf. Technol. 2021, 56, 116–119. [Google Scholar]
- Jie, C. The application of PWM control in uniform and precise spraying for sprayer. J. Agric. Mech. Res. 2021, 43, 22–26. [Google Scholar]




















| 0.51 | 4.32 × 10−3 | 1.02 × 10−4 | 0.27 | 0.3 | 1.527 × 10−4 |
| Speed (m/s) | Calculated Flow Rate (L/min) | PID | Fuzzy PID | BPNN-PID | GA-BPNN-PID | ||||||||
|---|---|---|---|---|---|---|---|---|---|---|---|---|---|
| Actual Flow (L/min) | Absolute Error (l/min) | Relative Error (%) | Actual Flow (L/min) | Absolute Error (L/min) | Relative Error (%) | Actual Flow (L/min) | Absolute Error (L/min) | Relative Error (%) | Actual Flow (L/min) | Absolute Error (L/min) | Relative Error (%) | ||
| 1 | 10.8 | 11.38 | 0.58 | 5.37 | 11.26 | 0.46 | 3.7 | 11.14 | 0.34 | 3.17 | 10.87 | 0.07 | 0.67 |
| 1.5 | 16.2 | 17.09 | 0.89 | 5.49 | 15.57 | 0.63 | 3.9 | 16.78 | 0.58 | 3.56 | 16.35 | 0.15 | 0.92 |
| 2 | 21.6 | 22.88 | 1.28 | 5.93 | 22.42 | 0.82 | 3.7 | 22.39 | 0.79 | 3.65 | 21.86 | 0.26 | 1.21 |
| 2.5 | 27 | 28.39 | 1.39 | 5.2 | 27.91 | 0.91 | 3.4 | 27.83 | 0.83 | 3.09 | 27.29 | 0.29 | 1.06 |
Disclaimer/Publisher’s Note: The statements, opinions and data contained in all publications are solely those of the individual author(s) and contributor(s) and not of MDPI and/or the editor(s). MDPI and/or the editor(s) disclaim responsibility for any injury to people or property resulting from any ideas, methods, instructions or products referred to in the content. |
© 2023 by the authors. Licensee MDPI, Basel, Switzerland. This article is an open access article distributed under the terms and conditions of the Creative Commons Attribution (CC BY) license (https://creativecommons.org/licenses/by/4.0/).
Share and Cite
Wang, P.; Chen, Y.; Xu, B.; Wu, A.; Fu, J.; Chen, M.; Ma, B. Intelligent Algorithm Optimization of Liquid Manure Spreading Control. Agriculture 2023, 13, 278. https://doi.org/10.3390/agriculture13020278
Wang P, Chen Y, Xu B, Wu A, Fu J, Chen M, Ma B. Intelligent Algorithm Optimization of Liquid Manure Spreading Control. Agriculture. 2023; 13(2):278. https://doi.org/10.3390/agriculture13020278
Chicago/Turabian StyleWang, Pengjun, Yongsheng Chen, Binxing Xu, Aibing Wu, Jingjing Fu, Mingjiang Chen, and Biao Ma. 2023. "Intelligent Algorithm Optimization of Liquid Manure Spreading Control" Agriculture 13, no. 2: 278. https://doi.org/10.3390/agriculture13020278
APA StyleWang, P., Chen, Y., Xu, B., Wu, A., Fu, J., Chen, M., & Ma, B. (2023). Intelligent Algorithm Optimization of Liquid Manure Spreading Control. Agriculture, 13(2), 278. https://doi.org/10.3390/agriculture13020278
