Abstract
Low temperatures are among the most important abiotic stresses, severely affecting vine growth and development. In order to overwinter safely, grape growers pay high labor costs, which are unsustainable in modern agriculture. Biodegradable liquid film (BLF) is an environmentally friendly material that assists grapevines to withstand the cold. In this experiment, Cabernet Sauvignon from Junding Winery was used as material for field trials. The regulatory effect of BLF on the cold resistance of grapevines was analyzed, and its mechanism of action was explored using metabolomics. The results showed that BLF significantly increased the activity of superoxide dismutase, the content of proline and ascorbic acid, reducing sugar, sucrose, and soluble sugar, and also decreased the content of malondialdehyde. In addition, BLF significantly increased the activity of invertase and decreased the activity of pectinase and phosphofructokinase. Metabolomics data showed that BLF improved cold resistance in grapevines by affecting lipids, flavonoids, amino acids, and nucleotide metabolic pathways.
1. Introduction
Plants have faced different types of biotic and abiotic stresses throughout their evolutionary history [1]. Abiotic and biotic factors, such as temperature extremes, drought, salinity, and pathogenic bacteria significantly affect plant growth and productivity. A plant is a complex and delicate organism; the synthesis and decomposition of metabolites in the body are always in a delicate dynamic equilibrium to sense changes in the external environment and maintain the body’s normal metabolism. Temperature induces changes in many metabolites, and low temperatures, especially, have a greater impact [2]. Cold, one of the major abiotic stressors, has been shown to impact the equilibrium of plants, leading to the production of reactive oxygen species (ROS) and disrupting cellular chemical equilibrium [3]. Exposing plants to non-freezing cold temperatures increases their tolerance to extreme cold temperatures, which is known as cold acclimation [4]. Cold affects the growth, development, productivity, and geographic range of plants, inducing significant changes at the molecular, cellular, physiological and biochemical levels [5].
Hypothermia is known to cause damage to cell membranes, thus causing metabolic disorders and affecting cellular life activities [6], and even irreversible mechanical damage to biofilms, organelles, and matrix structures, resulting in cell death [7]. Damage to the cell membrane leads to an increase in malondialdehyde content, which in turn destroys the cell membrane structure [8,9]. The extent of damage to plants caused by hypothermia is influenced by the intensity, duration, and number of cooling repetitions. Under normal conditions, plants’ reactive oxygen species (ROS) are mainly produced by chloroplasts, mitochondria, and peroxidases that are maintained at low levels. In contrast, under stress conditions, ROS are generated in excess and the viability of the scavenging system is reduced, while the redox balance is disrupted, inducing oxidative damage [10]. At low temperatures, plant membranes undergo a transition from a liquid crystal state to a gel-like phase with reduced fluidity, leading to ion leakage and inactivation of membrane proteins [11]. Cell membrane lipid and fatty acid fractions affect the phase transition temperature of membrane lipids [12]. Modulation of unsaturated fatty acid levels improves cold resistance by remodeling membrane fluidity [13]. Severe oxidative damage may upregulate the biosynthesis of antioxidants such as flavonoids [14,15,16]. Upregulation of genes related to flavonoid synthesis was also observed in cold stress in grapevines [17]. Flavonoids play an important regulatory role in plants by enhancing antioxidant activity and attenuating ROS accumulation [18,19]. Thus, they protect the plant to alleviate the environmental stress [20,21,22]. An important factor in plant acclimatization to low temperatures is the regulation of carbohydrate metabolism, including the roles of sugar precursors, intermediates, and final products in osmoregulation, icing protection, and scavenging of ROS, as well as their effects on vital activities such as photosynthesis, translocation, and respiration [23,24]. Several studies have been conducted to reveal changes in plant saccharides at low temperatures, such as hydrolysis of cell wall polysaccharides [25], accumulation of soluble sugars, such as sucrose, glucose, fructose, raffinose, and arabinose [26,27], as well as changes in glycolytic processes [28]. Carbohydrates, such as raffinose, maltose, glucose, and fructose were accumulated in tea leaves under natural overwintering conditions [29]. In addition, amino acid biosynthesis exerts a positive regulatory influence on the cold resistance of tea plants [30,31]. The levels of proline (Pro) and free amino acids have shown a positive correlation with the ability of tea plants to withstand cold temperatures [31].
Currently, metabolomics during plant adversity defense has become one of the hotspots of extensive research, mainly involving some model plants and crop varieties, such as in cold resistance studies in Arabidopsis [32,33] and drought tolerance studies in maize [34] and wheat [35]. In addition, metabolomics has been widely applied to the study of cold temperature response mechanisms in plants, such as garlic [36], Camellia oleifera [37], Hevea brasilien [38], Pyrus hopeiensis [39] and rice [40]. Moreover, the effect of exogenous substances on the metabolic profile of plants in response to low-temperature stress has also received some attention from scholars. For example, the lipophilic components of the brown seaweed Ascophyllum nodosum improved freezing tolerance in Arabidopsis thaliana [41] and exogenous calcium improved cold stress tolerance in bermudagrass [42].
The BLF material used in the experiment is a humic acid-based liquid film, which can be completely naturally degraded and will not pollute the environment [43]. Previous studies have shown that BLF as a mulching material can improve soil nutrients [44] and improve fruit quality [45]. The use of BLF as an overwintering protectant in winter alleviated oxidative damage to grapevine branches caused by low temperatures and increased the content of osmoregulatory substances [46], which can protect grapes from safe overwintering with low labor input [43]. Humic acid (HA) can mitigate the damage caused by abiotic stress to the plant by increasing the activity of antioxidant enzymes and the content of osmotic regulating substances and increasing plant’s stress tolerance ability. One study reported that exogenous HA increased peroxidase (POD), superoxide dismutase (SOD), ascorbate peroxidase (APX), catalase (CAT), polyphenol oxidase (PPO), and nitrate reductase (NR) activities [47]. Exogenous HA also affects starch metabolism, and the activities of three major starch synthases in lily test tube seedlings were significantly increased by low concentration of HA (LHA) treatment [48]. HA also promotes the production of phenolic compounds in plants [49], which can scavenge excess free radicals generated by stress and regulate the redox morphology of cells [50]. Our team has been researching BLF spraying for overwintering protection of grapevines for several years. We investigated the effects of BLF on grapevine cold resistance [46,51], including plant survival [43], grapevine transcriptomic analysis [52], and effects on grape quality [43,53]. The results showed that BLF attenuated oxidative stress in grapevines, reduced the semilethal temperature of grapevines, vine and bud mortality, protected grapes from winter cold, and delayed the date of germination in cold years. Our team has already done a lot of research on cold-resistant grapevine phenotypes in the previous period. However, this experiment was mainly intended to study the role of BLF using a metabolomics approach. Therefore, malondialdehyde (MDA) was selected as an indicator of oxidative stress and superoxide dismutase (SOD), ascorbic acid (ASA), and proline (Pro) as antioxidant indicators, respectively, for the phenotypic assay in this experiment. Carbohydrates and related enzymes were also measured in response to intracellular stability. This experiment aims to investigate the effect of BLF spraying on the cold resistance of grapevines and to provide a microscopic theoretical basis for the overwintering of grapevines against the cold.
2. Materials and Methods
2.1. Experimental Conditions and Materials
This experiment was conducted in a flat orchard in Junding Winery, Penglai District, Yantai City, China (37°75′ N, 120°84′ E) in 2021. The site has a continental climate in the temperate monsoon zone. The altitude is 15–25 m, the mean annual temperature is 13.6 °C, the mean annual rainfall is 1002 mm, the annual average sunshine duration is 2343 h, and the frost-free period is 214 days (data from the China Statistical Yearbook). Soils in the orchard were relatively uniform and mainly sandy.
The experimental material was Cabernet Sauvignon (Vitis vinifera cv.), planted in 2004 with a spacing between plants and rows of 1.0 m × 2.5 m, north-south rows, Cordon de Royat pruning, conventional water and fertilizer management. The biodegradable liquid film (BLF) used in the experiment was purchased from the Shaanxi Mingrui Ecological Technology Company (Yangling, China). The biodegradable liquid membrane material consists of emulsified bitumen and humic acid macromolecules, as well as suspending agents and emulsifiers, which can be completely degraded naturally within 180 days after use, with a humic acid content of 121.6 g/kg.
The experimental vines were divided into two treatment groups: the group sprayed with BLF and the group without treatment (control). A completely randomized design with three biological replications was set up with 30 vines per experimental unit. The vines were sprayed with BLF on 7 December 2021 (after plant dormancy). The dosage of BLF was 150 kg/ha each time; the dilution ratio was BLF:water = 1:3 (v/v). The diluted BLF was sprayed on the main trunk of the plant and annual branches using a manual backpack gasoline sprayer, and then sprayed again one week later.
The samples were collected from dormant annual branches and the sample collection date was 19 January 2022 (after cold acclimation). Each biological replicate was collected from 20 annual branches, 0.5~1.0 cm thick, 25~50 cm long, robust, and free of pests and diseases. The collection site was the 3rd~8th buds from the base. Stored in the −80 °C freezer.
2.2. Determination of Oxidative Damage Indicator and Antioxidant Systems
Malondialdehyde (MDA): Weigh 1 g of grapevine sample and add an appropriate amount of PBS ice bath grinding to extract MDA, transfer to a centrifuge tube and centrifuge at 3000× g for 15 min at 4 °C; the supernatant is the extraction solution. To the centrifuge tube add 1 mL of extract (Vs) and 5 mL of 0.5% thiobarbituric acid solution sequentially and use the boiling water bath for 10 min. Use the cold water bath immediately after completion of the reaction and centrifuge at 3000× g for 15 min at 4 °C. Determine the absorbance values of the supernatant at 532 nm, 600 nm, and 450 nm (UV-1800). The results of MDA content in the grapevines are expressed as mmol/g FW [54].
Superoxide dismutase (SOD; EC 1.15.1.1): Use the nitrogen blue tetrazolium (NBT) photoreduction assay with minor modifications [54]. To a clean glass test tube, add 1.5 mL of PBS (pH 7.8), 0.3 mL of methionine solution, 0.3 mL of NBT solution, 0.3 mL of disodium ethylenediaminetetraacetic acid solution, 0.3 mL of riboflavin solution, 0.1 mL of enzyme extract, and 0.5 mL of distilled water sequentially and mix homogeneously. After 30 min of reaction under 6000 lx light, terminate the reaction by shading. In addition, set up a control tube in the light and a control tube in the dark and replace the enzyme extract with an equal amount of water in the control tubes; shade the dark control tube throughout the whole process. Measure the absorbance value at 560 nm with a UV-Vis spectrophotometer. SOD activity in the grapevines is expressed as U·g−1·FW·h−1.
Proline (Pro): Weigh 0.5 g of grapevine powder in a stoppered test tube, add 6 mL of proline using a sulfosalicylic acid solution to extract the proline in the samples, extract for 15 min in boiling water, and filter the extract after cooling. To the 10 mL centrifuge tube, add 2.0 mL glacial acetic acid, 2.0 mL ninhydrin hydrate solution, 1.5 mL distilled water, and 0.5 mL extraction solution sequentially, mix well, and then place in boiling water for 30 min. After cooling, add 5.0 mL toluene to the centrifuge tube, shake well, and then place in darkness and carry out static extraction for 2 h. After complete delamination, take the toluene layer to measure absorbance value at 520 nm. The results of the Pro content in grapevines are expressed as μg/g FW [55].
Ascorbic acid (AsA): Sequentially, add 1.0 mL of TCA solution, 1.0 mL of anhydrous ethanol, 0.5 mL of 0.4% phosphoric acid-ethanol solution, 1.0 mL of BP-ethanol solution, 0.5 mL of FeCl3-ethanol solution, and 1.0 mL of the extract to the centrifuge tubes. Carry out the reaction in a water bath at 30 °C for 60 min after mixing. Measure absorbance value at 534 nm. The results of the content of AsA in the grapevines are expressed as mg/g FW [56].
2.3. Determination of Carbohydrate Contents and Related Metabolic Enzyme Activities
Dry the collected branch samples in an oven until constant weight, then pulverize with a grinder (TL2020, DHS Life Science & Technology Co., Ltd., Beijing, China) and pass through a 60-mesh sieve for the determination of saccharide content. Weigh the dry powder sample (0.5 g) into a centrifuge tube, add 8 mL of 80% ethanol solution, and extract in a water bath at 80 °C for 30 min, cool down, then centrifuge at 3500 r/min for 10 min. Repeat the extraction three times. Combined and volume-determine the supernatant to 25 mL as reducing sugar extract.
Reducing sugar: Use the 3,5-dinitrosalicylic acid method (DNS method) [54]. Evaporate 2 mL of the extract in boiling water and then dissolve with 10 mL of distilled water. Transfer 2 mL of the solution to a glass test tube. Next, add 2 mL of DNS solution. Keep the solution in boiling water for 5 min, cool down, and then dilute to 20 mL with distilled water. Measure the absorbance at 520 nm and calculate the reducing sugar content (%) according to the glucose standard curve.
Sucrose: Transfer the 10 mL extract of reducing sugar to a 100 mL triangular flask. After decolorization, filter the filtrate to be taken for determination with activated charcoal. In a centrifuge tube, add 0.4 mL of extract and 0.2 mL of NaOH solution, then remove and cool the solution after boiling water bath immersion for 5 min. Add 2.8 mL 30% HCl and 0.8 mL 0.1% resorcinol solution sequentially and set the water bath at 80 °C for 10 min. Then measure the absorbance value at 480 nm after cooling and calculate the sucrose content (%) according to the standard curve [57].
Soluble sugars: Use the anthrone colorimetric method [58]. First, take 1 mL of the reducing sugar extract above and dilute it 10 times. Add 2 mL to a glass test tube, slowly add 5 mL of sulfuric acid-anthrone solution in an ice-water bath, shake it well, and then boil it in a water bath for 5 min. Then measure the absorbance value at 620 nm after cooling and the content of soluble sugar (%) according to the glucose standard curve.
The cellulose content was determined by the BC4285 Cellulose (CLL) Content Detection Kit (Solarbio, Beijing, China) method and the results were expressed as mg/g. The total pectin content was determined by the method of BC1400 Total Pectin Content Detection Kit (Solarbio, Beijing), and the results were expressed as μmol/g.
The activities of β-amylase (β-AL; EC 3.2.1.2), β-glucosidase (β-GC; EC 3.2.1.21), sucrose converting enzyme (INV; EC 3.2.1.26), total pectinase, phosphofructokinase (PFK; EC 2.7.1.11), acetaldehyde dehydrogenase (ALDH; EC 1.2.1.10), and ethanol dehydrogenase (ADH; EC 1.1.1.1) were determined separately—refer to BC2040 β-amylase (β-AL) activity detection kit, BC2560 β-glucosidase (β-GC) activity detection kit, BC0130 plant sucrase activity detection kit, BC2630 pectinase activity detection kit, BC0530 phosphofructokinase (PFK) activity detection kit, BC0750 acetaldehyde dehydrogenase (ALDH) activity detection kit, and BC1080 ethanol dehydrogenase (ADH) activity detection kit (Solarbio, Beijing, China). The results were expressed as U/g.
2.4. Metabolomics Analysis
2.4.1. Metabolites Extraction
The tissues (100 mg) were separately pulverized using liquid nitrogen, and the resulting homogenate was reconstituted with 500 μL of prechilled 80% methanol through vigorous vortexing. The samples were placed on ice for a duration of 5 min, followed by centrifugation at a speed of 15,000× g and temperature of 4 °C for a period of 20 min. Some of the liquid above the sediment was mixed with LC-MS grade water to achieve a final solution with 53% methanol concentration. The specimens were subsequently relocated to a new Eppendorf tube and subjected to centrifugation at 15,000× g, 4 °C for a duration of 20 min. Ultimately, the liquid portion was introduced into the LC-MS/MS system for analysis [59].
2.4.2. UHPLC-MS/MS Analysis
UHPLC-MS/MS analyses were conducted at Gene Denovo Co., Ltd. (Guangzhou, China) using a Vanquish UHPLC system (Thermo Fisher, Hennigsdorf, Germany) and an Orbitrap Q ExactiveTM HF-X mass spectrometer (Thermo Fisher, Germany). Samples were introduced onto a Hypesil Gold column (100 × 2.1 mm, 1.9 μm) by employing a linear gradient over a period of at a flow rate of 0.2 mL/min. The eluents used in the positive polarity mode consisted of eluent A, which was a solution containing 0.1% formic acid in water, and eluent B, which was composed of methanol. The eluents used in the negative polarity mode consisted of eluent A, which was a solution containing 5 mM ammonium acetate at pH 9.0, and eluent B, which was composed of methanol. The gradient of the solvent was programmed as follows: 2% B, 1.5 min; 2–100% B, 12.0 min; 100% B, 14.0 min; 100–2% B, 14.1 min; 2% B, 17 min. A Q ExactiveTM HF-X mass spectrometer was utilized in both positive and negative polarity modes, employing a spray voltage of 3.2 kV. The capillary temperature was set at 320 °C, while the sheath gas flow rate and aux gas flow rate were adjusted to 40 arb and 10 arb, respectively.
2.4.3. Data Processing and Metabolite Identification
The UHPLC-MS/MS generated processing with Compound Discoverer 3.1 (1, Thermo Fisher) to execute peak alignment and peak selection for individual metabolites. The primary parameters were established as follows: a tolerance of 0.2 min for retention time; an actual mass tolerance of 5 ppm; a signal intensity tolerance of 30%; a signal-to-noise ratio of 3; and a minimum intensity threshold set at 100,000. Afterwards, the spectral intensities were adjusted to match the overall spectral intensity. The adjusted data were utilized for molecular formula prediction by considering additive ions and molecular ion ions. The peaks were then compared with the mzCloud (https://www.mzcloud.org/ (accessed on 30 May 2022)), mz Vault, and Mass List database in order to obtain precise qualitative and relative quantitative results. Statistical analyses were conducted using R software (version R-3.4.3), Python (version 2.7.6), and the CentOS operating system (release 6.6). When encountering non-normally distributed data, attempts were made to normalize them using the area normalization method.
2.5. Statistical Analysis
The experimental data were arranged in Microsoft Office Excel 2017; IBM SPSS Statistics 21 was employed for data analysis, and GraphPad Prism was utilized to construct the graphs. Normality and homogeneity tests were used before Student’s t test. Parametric test found that p-values of the data are all greater than 0.05, suggesting that the samples have homogeneity of variance. The threshold for statistical significance in the t test was p < 0.05. The multiple comparison test was only used to make comparisons between BLF and control. Metabolomic profiling was performed in collaboration with Gene Denovo Biotechnology Co., Ltd. (Guangzhou, China). The analysis of biological information was conducted utilizing Omicsmart, a platform designed for real-time data analysis (http://www.omicsmart.com (accessed on 17 July 2022)).
3. Results
In the experiment, 4 cold resistance indicators (Figure 1), 5 saccharides (Figure 2), and 7 enzymes related to sugar metabolism (Figure 3) were measured. The results showed that BLF significantly increased SOD activity, Pro content, and AsA content, and decreased MDA content. BLF also significantly increased the reducing sugar, sucrose, and soluble sugar content, and had no significant effect on cellulose and pectin. In addition, BLF significantly increased the activity of INV, significantly decreased the activity of Pectinase and PFK, and had no significant effect on β-GC, β-AL, ADH, and ALDH.
Figure 1.
Differences in physiological indicators of cold resistance between BLF and control. Notes: Values are the mean ± SD of three biological replicates. Statistical significance was tested at p < 0.05, based on the mean square error for each treatment. * indicates significant difference between BLF and control. The same applies to the figures below. Units for each indicator: MDA: mmol/g; SOD: U·g−1·h−1; Pro: μg/g; AsA: mg/g.
Figure 2.
Differences in carbohydrate between BLF and control. Notes: * indicates significant difference between BLF and control. “ns” indicates no significant difference between BLF and control. Units for each indicator: Reducing sugar: %; Sucrose: %; Soluble sugar: %; Cellulose: mg/g; pectin: μmol/g.
Figure 3.
Differences between BLF and control in enzymes related to carbohydrate metabolism. Notes: * indicates significant difference between BLF and control. “ns” indicates no significant difference between BLF and control.
An untargeted metabolomics-based approach was exploited to further examine the effect of BLF treatment on grapevines. A total of 4899 compounds were detected in the experimental design, of which 216 were annotated, including esters, flavonoids, carboxylic acids and derivatives, phenols, and benzene and substituted derivatives.
The multivariate statistical technique known as supervised orthogonal projection to latent structures discriminant analysis (OPLS-DA) was employed to simplify the database and determine the distinctive contribution of compound groups for discrimination purposes. The OPLS-DA score plots clearly highlighted discernible distinctions between the BLF and control (Figure 4a), suggesting that BLF changes the metabolite profiles in grapevines. To avoid overfitting the OPLS-DA model, 200 permutation tests were performed to verify that the Q2 value was less than 0. As shown in Figure 4b, R2Y and Q2Y of the original model are always substantially higher than the corresponding “permutation” values. We may now see that the OPLS model is valid. Thus, the model allows the identification of differential metabolites between treatments. Taken together, these results underscore the efficacy of non-targeted metabolomics in assessing the distribution of grapevine metabolites between the BLF and control.
Figure 4.
The OPLS-DA analysis between BLF and control. Notes: (a) OPLS-DA score plot; (b) permutation test plot; Circles are the positional intervals of the samples. Dotted lines are the regression line for the variable.
Subsequently, the VIP selection methods were applied to evaluate the most discriminant compounds in the OPLS-DA model built. In total, 68 compounds had significant differences between BLF and control (Figure 5a), among which 25 metabolites were upregulated, including fatty acyls, prenol lipids, organooxygen compounds, and so on, while 43 metabolites were downregulated, including carboxylic acids and derivatives, fatty acyls, glycerophospholipids, and organonitrogen compounds. In addition, the VIP approach identified 68 compounds with a prediction score greater than 1 (Figure 5b). These compounds can be classified into various categories, including carboxylic acids and derivatives (9 compounds), fatty Acyls (5 compounds), organooxygen compounds (5 compounds), organonitrogen compounds (4 compounds), glycerophospholipids (3 compounds), steroids and steroid derivatives (3 compounds), as well as benzene and substituted derivatives (2 compounds). These substances played important roles in the differences between BLF and control.
Figure 5.
Basic analysis of differential metabolites between BLF and control. Notes: (a) Differential metabolite volcano map; (b) Differential metabolite VIP map.
Enrichment analysis allows the linking of differential metabolites to specific metabolic pathways. Based on the KEGG database, differential metabolites were integrated into one dataset for metabolic pathway enrichment analysis.
The differential metabolites were enriched in a total of 48 metabolic pathways. Five of these were lipid-related, namely: biosynthesis of unsaturated fatty acids (ko01040), alpha-linolenic acid metabolism (ko00592), sphingolipid signaling pathway (ko04071), linoleic acid metabolism (ko00591), and glycerophospholipid metabolism (ko00564). Five were related to amino acids, namely: arginine biosynthesis (ko00220), arginine and proline metabolism (ko00330), glycine, serine, and threonine metabolism (ko00260), biosynthesis of amino acids (ko01230), and histidine metabolism (ko00340). Three were related to flavonoids, namely: flavone and flavonol biosynthesis (ko00944), flavonoid biosynthesis (ko00941), and biosynthesis of phenylpropanoids (ko01061). Nucleotide metabolism (ko01232) was related to energy metabolism. Figure 6 contains these 14 metabolic pathways, which belong to two different KEGG A Classes (first circle). The image also shows information on the significance of these pathways (second circle), the proportion of up-and down-regulated differential metabolites (third circle), and the Rich Factor (fourth circle).
Figure 6.
Enrichment analysis of differential metabolites based on KEGG database.
The metabolomics data showed that there were six differentially expressed metabolites associated with lipid metabolism (Figure 7a), of which α-LnA, icosenoic acid, and adenosine were all upregulated, while LnA, phosphocholine, and 9-OxoODE were all downregulated. Their expression in the samples is shown in Figure 7b. There are two metabolites associated with flavonoids (Figure 8a), nictoflorin and (+)-upregulated. Their expression in the samples is shown in Figure 8b. Four differentially expressed metabolites associated with amino acids (Figure 9a), of which N-Acetylornithine was upregulated and 1-Methylhistidine, L-Citrulline, and 4-Guanidinobutanoate were downregulated. Their expression in the samples is shown in Figure 9b. The increase of adenine and adenosine may cause an increase in ATP (Figure 10a) involved in cellular energy metabolism. Their expression in the samples is shown in Figure 10b.
Figure 7.
Lipid metabolism and its expression between BLF and control. Notes: A: Choline-phosphate cytidylyltransferase; B: diacylglycerol choline phosphotransferase; PLC: phosphatidylinositol phospholipase C; PC: Phosphatidylcholine; PA: Phosphatidic acid; JA: Jasmonic acid; LA: Linoleic acid; LnA: alpha-Linoleic acid; (a) metabolic pathway map; (b) metabolite heat map.
Figure 8.
Flavonoids metabolism and its expression between BLF and control. Notes: CYP75A: flavonoid 3′,5′-hydroxylase; CYP75B1: flavonoid 3′-monooxygenase; C: flavonol 3-O-glucosyltransferase; FLS: flavonol synthase; FG2: flavonol-3-O-glucoside L-rhamnosyltransferase; DFR: bifunctional dihydro flavonol 4-reductase/flavanone 4-reductase; ANS: anthocyanidin synthase; LAR: leucoanthocyanidin reductase; (a) metabolic pathway map; (b) metabolite heat map.
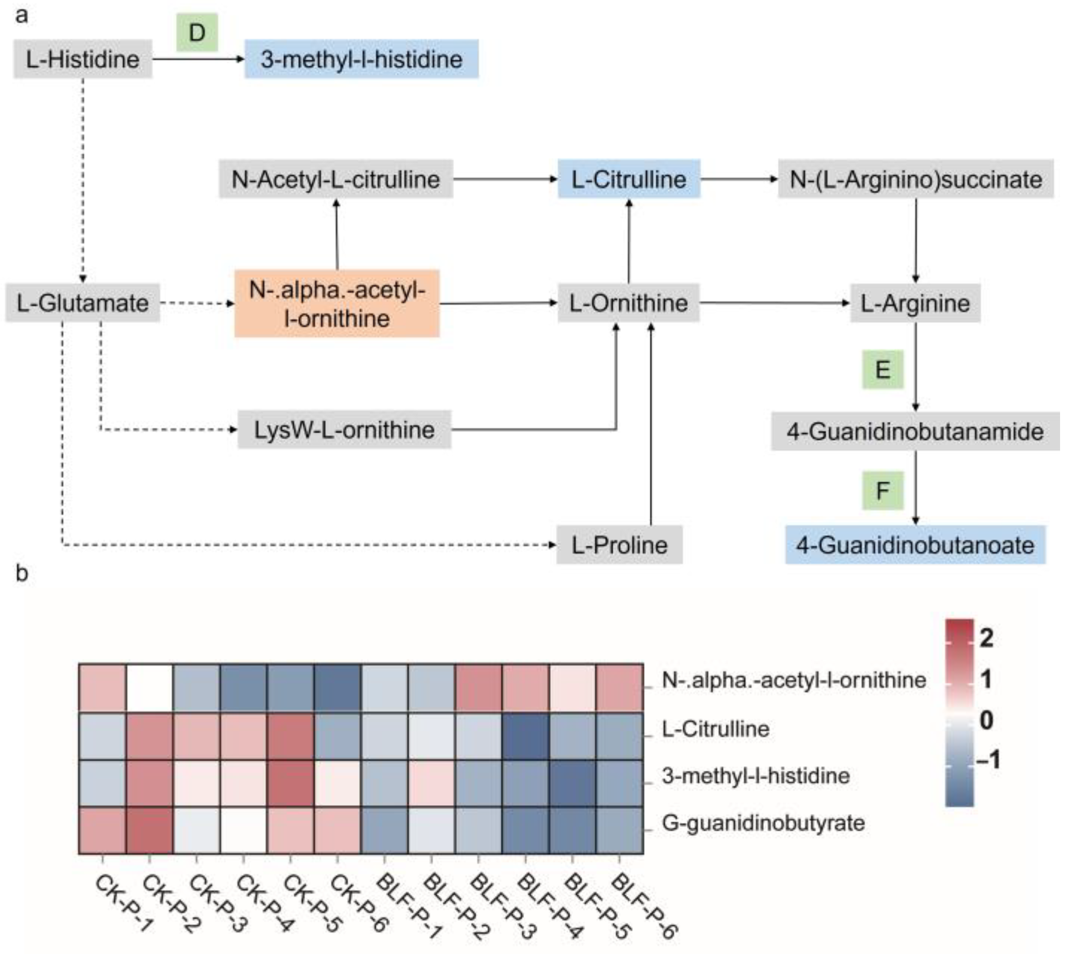
Figure 9.
Amino acids metabolism and its expression between BLF and control. Notes: D: S-adenosyl-L-methionine: L-histidine N-methyltransferase; E: arginine 2-monooxygenase; F: amidase; GATM: glycine amidinotransferase; GAMT: guanidinoacetate N-methyltransferase; (a) metabolic pathway map; (b) metabolite heat map.
Figure 10.
Nucleotides metabolism and its expression between BLF and control. Notes: AMP: adenosine monophosphate; ADP: adenosine-diphosphate; ATP: adenosine-triphosphate; (a) metabolic pathway map; (b) metabolite heat map.
4. Discussion
4.1. Physiological Indicators of Cold Resistance
Increased levels of malondialdehyde (MDA) are not only the result of damage to the cytoplasmic membrane, but also cause further damage to the cell. It reacts with macromolecules, such as proteins or nucleic acids, to produce a Shiff base, which cross-links proteins and disrupts the cell membrane structure, preventing the normal structural function of the membrane [8,9]. The higher the MDA content, the greater the damage to the biofilm and the weaker the plant’s resistance to stress, and vice versa. Under natural overwintering conditions, the MDA content in grapevines gradually increased as the field temperature decreased. The MDA content was negatively correlated with the cold resistance of grapevine rootstock varieties, with varieties more resistant to cold having lower MDA content [60]. The degree of damage to the cell membrane system can be reflected by measuring the MDA content [61]. In this experiment, the reduction in MDA levels reflected the alleviation of oxidative stress by BLF treatment, which may be related to HA composition. HA contains a variety of reactive functional groups, among which the interconversion of phenolic hydroxyl and quinone groups can form a redox system that plays an important role in electron transfer [62]. HA root irrigation reduced the MDA content and electrolyte permeability of melon seedlings in reducing the extent of cell membrane damage [63].
Under hypothermic stress, plants can mitigate damage from ROS by enhancing their antioxidant defense systems. Antioxidant systems, both enzymatic and non-enzymatic, mitigate oxidative stress by scavenging excess ROS from the body. Superoxide dismutase (SOD) converts O2·−to H2O2 and is considered the first defense against antioxidant damage. This experiment showed that BLF enhanced SOD activity by 43.8% in response to oxidative stress compared to control.
In addition, antioxidant metabolites are essential to non-enzymatic response systems. Non-enzymatic antioxidant systems include ascorbic acid, glutathione, alkaloids, phenols, tocopherols, and carotenoids [64]. The present study determined the grapevines’ ascorbic acid (ASA) content. ASA is a substrate for enzyme-catalyzed ROS detoxification reactions and also scavenges ROS directly [65]. In the study, grapevines sprayed with BLF showed an increase in ASA content compared to control, which may be due to the accumulation of ASA promoted by BLF material in response to oxidative stress.
Proline (Pro) is an important osmoregulatory substance that reduces cellular water potential and maintains osmotic balance and cell structure. In addition, proline acts as an antioxidant to scavenge excess ROS in plants and an energy reservoir to provide energy for plant growth recovery after adversity stress [66]. In the present study, BLF increased the Pro content in grapevines. However, the conclusions of previous studies regarding the relationship between free proline and plant cold resistance are inconsistent, with some researchers suggesting that the accumulation of free Pro can improve plant cold resistance [67,68], while some scholars suggest that Pro does not affect plant cold resistance [69,70]. The present experiment corroborates the former.
4.2. Carbohydrates and Enzymes
In this study, the content of carbohydrates, including the content of insoluble sugars, cellulose, pectin, soluble sugars, reducing sugars, and sucrose, was also measured to explore the effects of BLF on intra-plant sugars at the metabolic level.
Carbohydrate metabolism is central to the life activities of all organisms and connects protein, lipid, nucleic acid, and secondary material metabolism [71]. The regulation of gene expression of carbohydrate metabolism-related enzymes may play a key role in plants’ corresponding low-temperature stress [72]. In addition to disruptions in physiological metabolism, tissue freezing may occur in plants in subfreezing cold stress. Plant cells reduce cell volume contraction and prevent cell deformation by increasing their wall thickness and strength [73]. The main components of the cell wall are pectin, cellulose, and hemicellulose, which control cell wall porosity and cell adhesion [74,75], thereby preventing ice diffusion and promoting subcooling of intracellular water under low temperature or freezing stress [76]. Under low-temperature stress, cellulose in the cell wall is also enzymatically hydrolyzed to soluble sugars, which can reduce osmotic potential and cytosol freezing point, maintain the structural stability of the cell, etc. [77]. In the present study, the pectinase content of BLF grapevines was lower than that of control, indicating that BLF alleviated the degradation of grapevine cell walls at low temperatures but did not show significant differences in total pectin content, which may be related to the complexity of pectin composition. Pectins are large polysaccharides with a complex class of structures and functions, including homogalacturonan (HG), rhamnogalacturonan I (RGI, RGII), and to a lesser extent xylogalacturonan (XGA) and apigenin galacturonan (AGA) [78]. Pectinases are also encoded by a relatively large gene family in plants [79]. BLF treatment may have affected pectin composition, such as the ratio of pro-pectin to soluble pectin, more than the total amount of pectin.
The polysaccharides in the cells are hydrolyzed into soluble sugars at low temperatures, which increases the osmotic concentration of the cells, decreases the water potential, and increases the water retention capacity, thus lowering the freezing point and providing icing protection, in addition to having a protective effect on sensitive coupling factors in protoplasts, mitochondria, and cell membranes [80,81,82]. The study of cold resistance in different olive varieties found that the soluble sugar content in leaves increased with decreasing stress temperature, with a greater increase in varieties with high cold resistance [81]. The soluble sugar content of BLF grapevines in this study was significantly higher than that of control. This suggests that BLF plants may have produced large amounts of soluble sugars through starch hydrolysis to improve chilling resistance. Studies have shown that the content of fructose, glucose, sucrose, raffinose, and hydrosucrose in grape buds is closely related to plant chilling resistance [83], and the contribution of sucrose in particular to chilling resistance has been widely recognized [84]. In addition to osmoprotective effects, sucrose acts as a signaling molecule to induce or repress the expression of relevant genes and alter plant resistance [85,86]. Low temperature also leads to a decrease in sucrose content, as evidenced by stimulated degradation of sucrose, increase in hexose phosphate, and limitation of sucrose synthesis, which contributes to cold tolerance [27]. In the present study, BLF treatment increased the sucrose, reducing sugar, and soluble sugar contents of grapevines. These results suggest that BLF treatment may improve the cold resistance of grapevine plants by affecting carbohydrate metabolism.
Low temperatures tend to induce an increase in the rate of sucrose synthesis in plants but are accompanied by an increase in sucrose degradation and sucrose/starch conversion to accumulate more glucose and fructose [27]. The increase in the ratio of fructose/sucrose content in winter wheat leaves and rhizomes under low-temperature stress, suggests that low-temperature sucrose conversion to fructose and fructose content in plants is linked to low-temperature stress [87]. Sucrose synthase (SS) and sucrose convertase (INV) are the two most studied sucrose enzymes, both of which regulate the synthesis and catabolism of sucrose at low temperatures. In the present study, the INV activity of BLF-treated grapevines was higher than that of control, indicating that BLF treatment increased INV activity and promoted sucrose catabolism. The increase of sucrose content in BLF treatment in this experiment might come from the hydrolysis of polysaccharides. In addition, BLF treatment increased the activity of fructose 6-phosphate kinase (PFK), which promoted the conversion of fructose-6-phosphate to fructose-1,6-bisphosphate.
4.3. Metabolomics
4.3.1. Lipid Metabolism
Plants typically exhibit a response to cold stress by enhancing the unsaturation of membrane lipids, modifying lipid composition, or adjusting lipid/protein ratios [88]. In this study, BLF adjusted end products of lipid metabolism such as icosenoic acid, phosphocholine, and 9-OxoODE.
Linolenic acid (LnA), the major unsaturated fatty acid in plants that can be released from the membranes of cellular organelles (e.g., chloroplasts), is the precursor of jasmonic acid (JA) [89]. JA helps mediate many forms of abiotic stress, including cold and desiccation [90]. In this study, BLF treatment increased α-LnA content and decreased LnA content, thereby impacting grapevine cold tolerance. Phosphatidylinositol phospholipase C (PLC) hydrolyzes common phospholipids such as phosphatidylcholine (PC) to produce diacylglycerol (DAG) and phosphocholine. DAG produced by PLC hydrolysis is rapidly phosphorylated to phosphatidic acid (PA) [91]. Adenosine is important for PLC synthesis and BLF treatment increased the adenosine content.
4.3.2. Flavonoids Metabolism
Flavonoids are a large group of secondary metabolites, which can be categorized as flavones, flavonols, flavanols, flavanones, isoflavones, anthocyanins, and proanthocyanidins [92], play a role in a wide range of biotic and abiotic stresses. Low temperature strongly activated the expression of flavonoid biosynthesis-related genes and the rise of flavonoid content [93,94,95]. Flavonoids are considered to be the second antioxidant defense system in plant tissues, which is activated by the depletion of antioxidant enzyme activity [14]. On the one hand, flavonoids have a scavenging effect on ROS. The B-ring hydroxyl configuration provides hydrogen and an electron to the hydroxyl, peroxyl, and peroxynitrite radicals, which stabilizes them and generates relatively stable flavonoid radicals [96]. On the other hand, flavonoids inhibit enzymes involved in ROS generation, i.e., microsomal monooxygenase, glutathione S-transferase, mitochondrial succinylase, NADH oxidase, etc. [97]. Thus, it protects the plant from oxidative damage.
The bioactivity of flavonoids is highly dependent on the structure, and differences in the number and distribution of hydroxyl radicals (-OH) affect the type of interactions between flavonoids and the lipid bilayer, and thus their bioactivity [98]. Some flavonols can enter the interior of the phospholipid bilayer, form hydrogen bonds with lipid head groups and water molecules, enhance membrane rigidity, scavenge free radicals flowing through the lipid bilayer, and thus inhibit lipid peroxidation [99,100]. In this experiment, BLF treatment increased the content of Kaempferol 3-o-rutinoside and (+)-Catechin in grapevines. The differences may be caused by differences in the degree of oxidative stress in the plants or may be related to the inducing effect of humic acid components.
4.3.3. Amino Acids Metabolism
Amino acids play a crucial role in facilitating metabolic processes and the transportation and storage of essential nutrients, including carbohydrates, proteins, vitamins, and minerals [101]. Amino acids not only synthesize proteins for plant growth and utilization but also provide the plant with a source of nitrogen. In a majority of plants, amino acids form the most plentiful chemical form for nitrogen carriage [102]. The biosynthesis, degradation, and transport of amino acid are strongly regulated to meet their requirements for nitrogen and carbon availability [103]. L-arginine and L-citrulline might serve as endogenous N sources for plants [104]. N-acetylornithine, a non-proteinogenic amino acid, is an essential intermediate in the production of arginine (Arg) and polyamines (PAs) [105], which represent important reserves of assimilated nitrogen. In this experiment, BLF treatment downregulated L-Citrulline content and upregulated N-Acetylornithine content. Guanidinobutanoate, a metabolite of arginine, is the building block of the polyketide synthase (PKS) [106]. PKS is a natural product with diverse and potent biological activities [107]. In this experiment, 4-Guanidinobutanoate content was downregulated in the BLF treatment.
4.3.4. Nucleotides Metabolism
Adenine is an important nucleobase, and its derivative, adenosine 5′-triphosphate (ATP), is a major energy currency in cells [108]. Adenosine is an endogenous regulator of the immune system and plays a key role in the inflammatory response [109]. In this study, BLF increased both adenine and adenosine content which promoted the conversion between ADP, AMP, and ATP to provide energy for cellular metabolism. In addition, adenine and adenosine affect the production of PLC in lipid metabolism, which in turn affects the conversion of PC to DAG.
5. Conclusions
In this study, BLF was found to protect grapevines safely throughout the cold winter via multiple pathways. BLF spraying improved the cold tolerance of grapevines by increasing SOD activity, Pro and AsA content, decreasing MDA content, and increasing sucrose, reducing sugar, and soluble sugar content. In addition, BLF reduced pectinase content in grapevines, contributing to the mitigating cell breakage caused by low temperatures. BLF-sprayed grapevines showed increased INV activity, which facilitated sucrose catabolism, and increased fructose 6-phosphate kinase (PFK) activity, which facilitated the conversion of fructose-6-phosphate to fructose-1,6-bisphosphate. Metabolomics data showed that BLF affected some of the downstream metabolites of lipids and flavonoids in grapevines, such as LnA, α-LnA, icosenoic acid, phosphocholine, 9-OxoODE, nictoflorin and (+)-upregulated, which enabled the vines to withstand severe cold. Additionally, the metabolism of some amino acids and nucleotides was affected under BLF spraying. Therefore, this experiment again corroborated the cold-resistant effect of BLF by the metabolomic approach. However, the limited numbers of differential metabolites and KEGG pathways observed in this experiment may be attributed to the winter test period when grapevine activity was sluggish. Additionally, the utilization of grapevines as test materials resulted in slower life activity in non-bud parts compared to buds, thereby influencing the experimental outcomes. In the future, we will improve the experimental materials and study “buds” in particular.
Author Contributions
Conceptualization, X.D. and X.H.; methodology, X.D., R.L. and D.L.; software, X.D.; validation, X.D. and X.H.; formal analysis, X.D.; investigation, X.Z.; resources, X.S. and Z.Z.; data curation, X.D.; writing—original draft preparation, X.D.; writing—review and editing, X.D. and X.H.; visualization, X.D.; supervision, H.W.; project administration, H.L.; funding acquisition, H.L. All authors have read and agreed to the published version of the manuscript.
Funding
This research was funded by Research and application of key technologies for sustainable development of wine industry, grant number LYNJ202110.
Institutional Review Board Statement
Not applicable.
Data Availability Statement
All the data of this study have been largely presented in the graphs and charts in this article. All authors are aware of and agree to the open publication and submission of the article.
Acknowledgments
We would like to thank the Shaanxi Kerui Company for providing the biodegradable liquid film.
Conflicts of Interest
The authors declare no conflict of interest. The funders had no role in the design of the study; in the collection, analyses, or interpretation of data; in the writing of the manuscript, or in the decision to publish the results.
References
- Rodrigues-Corrêa, K.C.d.S.; Fett-Neto, A.G. Abiotic Stresses and Non-Protein Amino Acids in Plants. Crit. Rev. Plant Sci. 2019, 38, 411–430. [Google Scholar] [CrossRef]
- Gray, G.R.; Heath, D. A global reorganization of the metabolome in Arabidopsis during cold acclimation is revealed by metabolic fingerprinting. Physiol. Plant. 2005, 124, 236–248. [Google Scholar] [CrossRef]
- Matsuura, H.N.; Malik, S.; de Costa, F.; Yousefzadi, M.; Mirjalili, M.H.; Arroo, R.; Bhambra, A.S.; Strnad, M.; Bonfill, M.; Fett-Neto, A.G. Specialized Plant Metabolism Characteristics and Impact on Target Molecule Biotechnological Production. Mol. Biotechnol. 2018, 60, 169–183. [Google Scholar] [CrossRef]
- Chinnusamy, V.; Zhu, J.; Zhu, J.K. Cold stress regulation of gene expression in plants. Trends Plant Sci. 2007, 12, 444–451. [Google Scholar] [CrossRef]
- Kotak, S.; Larkindale, J.; Lee, U.; von Koskull-Döring, P.; Vierling, E.; Scharf, K.-D. Complexity of the heat stress response in plants. Curr. Opin. Plant Biol. 2007, 10, 310–316. [Google Scholar] [CrossRef] [PubMed]
- Jian, L. Advances of the studies on the mechanism of plant cold hardiness. Chin. Bull. Bot. 1992, 9, 17–22+16. [Google Scholar]
- Levitt, J. Cryochemistry of plant tissue: Protein interactions. Cryobiology 1966, 3, 243–251. [Google Scholar] [CrossRef]
- Adams, A.; De Kimpe, N.; van Boekel, M.A.J.S. Modification of Casein by the Lipid Oxidation Product Malondialdehyde. J. Agric. Food Chem. 2008, 56, 1713–1719. [Google Scholar] [CrossRef]
- Niedernhofer, L.J.; Daniels, J.S.; Rouzer, C.A.; Greene, R.E.; Marnett, L.J. Malondialdehyde, a Product of Lipid Peroxidation, Is Mutagenic in Human Cells. J. Biol. Chem. 2003, 278, 31426–31433. [Google Scholar] [CrossRef]
- Halliwell, B. Reactive Species and Antioxidants. Redox Biology Is a Fundamental Theme of Aerobic Life. Plant Physiol. 2006, 141, 312–322. [Google Scholar] [CrossRef]
- Ward, J.L.; Harris, C.; Lewis, J.; Beale, M.H. Assessment of 1H NMR spectroscopy and multivariate analysis as a technique for metabolite fingerprinting of Arabidopsis thaliana. Phytochemistry 2003, 62, 949–957. [Google Scholar] [CrossRef] [PubMed]
- Zhang, J. Plant Physiology; Higher Education Press: Beijing, China, 2006. [Google Scholar]
- Iba, K. Acclimative Response to Temperature Stress in Higher Plants: Approaches of Gene Engineering for Temperature Tolerance. Annu. Rev. Plant Biol. 2002, 53, 225–245. [Google Scholar] [CrossRef] [PubMed]
- Fini, A.; Guidi, L.; Ferrini, F.; Brunetti, C.; Di Ferdinando, M.; Biricolti, S.; Pollastri, S.; Calamai, L.; Tattini, M. Drought stress has contrasting effects on antioxidant enzymes activity and phenylpropanoid biosynthesis in Fraxinus ornus leaves: An excess light stress affair? J. Plant Physiol. 2012, 169, 929–939. [Google Scholar] [CrossRef] [PubMed]
- Hatier, J.-H.B.; Gould, K.S. Foliar anthocyanins as modulators of stress signals. J. Theor. Biol. 2008, 253, 625–627. [Google Scholar] [CrossRef] [PubMed]
- Taylor, L.P.; Grotewold, E. Flavonoids as developmental regulators. Curr. Opin. Plant Biol. 2005, 8, 317–323. [Google Scholar] [CrossRef]
- Wu, J.; Zhang, Y.; Yin, L.; Qu, J.; Lu, J. Linkage of cold acclimation and disease resistance through plant–pathogen interaction pathway in Vitis amurensis grapevine. Funct. Integr. Genom. 2014, 14, 741–755. [Google Scholar] [CrossRef]
- Agati, G.; Biricolti, S.; Guidi, L.; Ferrini, F.; Fini, A.; Tattini, M. The biosynthesis of flavonoids is enhanced similarly by UV radiation and root zone salinity in L. vulgare leaves. J. Plant Physiol. 2011, 168, 204–212. [Google Scholar] [CrossRef]
- Singh, D.P.; Prabha, R.; Meena, K.K.; Sharma, L.; Sharma, A.K. Induced Accumulation of Polyphenolics and Flavonoids in Cyanobacteria under Salt Stress Protects Organisms through Enhanced Antioxidant Activity. Am. J. Plant Sci. 2014, 5, 726–735. [Google Scholar] [CrossRef]
- Kidd, P.S.; Llugany, M.; Poschenrieder, C.; Gunsé, B.; Barceló, J. The role of root exudates in aluminium resistance and silicon-induced amelioration of aluminium toxicity in three varieties of maize (Zea mays L.). J. Exp. Bot. 2001, 52, 1339–1352. [Google Scholar]
- Watkinson, J.I.; Hendricks, L.; Sioson, A.A.; Vasquez-Robinet, C.; Stromberg, V.; Heath, L.S.; Schuler, M.; Bohnert, H.J.; Bonierbale, M.; Grene, R. Accessions of Solanum tuberosum ssp. andigena show differences in photosynthetic recovery after drought stress as reflected in gene expression profiles. Plant Sci. 2006, 171, 745–758. [Google Scholar] [CrossRef]
- Nakabayashi, R.; Yonekura-Sakakibara, K.; Urano, K.; Suzuki, M.; Yamada, Y.; Nishizawa, T.; Matsuda, F.; Kojima, M.; Sakakibara, H.; Shinozaki, K.; et al. Enhancement of oxidative and drought tolerance in Arabidopsis by overaccumulation of antioxidant flavonoids. Plant J. 2014, 77, 367–379. [Google Scholar] [CrossRef] [PubMed]
- Nishizawa, A.; Yabuta, Y.; Shigeoka, S. Galactinol and Raffinose Constitute a Novel Function to Protect Plants from Oxidative Damage. Plant Physiol. 2008, 147, 1251–1263. [Google Scholar] [CrossRef] [PubMed]
- Wang, K.; Shao, X.; Gong, Y.; Zhu, Y.; Wang, H.; Zhang, X.; Yu, D.; Yu, F.; Qiu, Z.; Lu, H. The metabolism of soluble carbohydrates related to chilling injury in peach fruit exposed to cold stress. Postharvest Biol. Technol. 2013, 86, 53–61. [Google Scholar] [CrossRef]
- Solecka, D.; Żebrowski, J.; Kacperska, A. Are Pectins Involved in Cold Acclimation and De-acclimation of Winter Oil-seed Rape Plants? Ann. Bot. 2008, 101, 521–530. [Google Scholar] [CrossRef]
- Partelli, F.L.; Vieira, H.D.; Rodrigues, A.P.; Pais, I.P.; Campostrini, E.; Chaves, M.M.; Ramalho, J.C. Cold induced changes on sugar contents and respiratory enzyme activities in coffee genotypes. Cienc. Rural 2010, 40, 781–786. [Google Scholar] [CrossRef]
- Shahryar, N.; Maali-Amiri, R. Metabolic acclimation of tetraploid and hexaploid wheats by cold stress-induced carbohydrate accumulation. J. Plant Physiol. 2016, 204, 44–53. [Google Scholar] [CrossRef]
- He, X.; Long, F.; Li, Y.; Xu, Y.; Hu, L.; Yao, T.; Huang, Y.; Hu, D.; Yang, Y.; Fei, Y. Comparative Transcriptome Analysis Revealing the Potential Mechanism of Low-Temperature Stress in Machilus microcarpa. Front. Plant Sci. 2022, 13, 900870. [Google Scholar] [CrossRef]
- Shen, J.; Wang, Y.; Chen, C.; Ding, Z.; Hu, J.; Zheng, C.; Li, Y. Metabolite profiling of tea (Camellia sinensis L.) leaves in winter. Sci. Hortic. 2015, 192, 1–9. [Google Scholar] [CrossRef]
- Cheng, Y.; Ban, Q.; Mao, J.; Lin, M.; Zhu, X.; Xia, Y.; Cao, X.; Zhang, X.; Li, Y. Integrated Metabolomic and Transcriptomic Analysis Reveals That Amino Acid Biosynthesis May Determine Differences in Cold-Tolerant and Cold-Sensitive Tea Cultivars. Int. J. Mol. Sci. 2023, 24, 1907. [Google Scholar] [CrossRef]
- Ye, T.; Mengxin, W.; Jinhe, W.; Baoyu, H. Correlation of Low Temperature with Soluble Sugar and Amino Acid Content in Fresh Tea Leaves. J. Tea Sci. 2015, 35, 567–573. [Google Scholar]
- Kaplan, F.; Kopka, J.; Haskell, D.W.; Zhao, W.; Schiller, K.C.; Gatzke, N.; Sung, D.Y.; Guy, C.L. Exploring the Temperature-Stress Metabolome of Arabidopsis. Plant Physiol. 2004, 136, 4159–4168. [Google Scholar] [CrossRef] [PubMed]
- Cook, D.; Fowler, S.; Fiehn, O.; Thomashow, M.F. A prominent role for the CBF cold response pathway in configuring the low-temperature metabolome of Arabidopsis. Proc. Natl. Acad. Sci. USA 2004, 101, 15243–15248. [Google Scholar] [CrossRef] [PubMed]
- Witt, S.; Galicia, L.; Lisec, J.; Cairns, J.; Tiessen, A.; Araus, J.L.; Palacios-Rojas, N.; Fernie, A.R. Metabolic and Phenotypic Responses of Greenhouse-Grown Maize Hybrids to Experimentally Controlled Drought Stress. Mol. Plant 2012, 5, 401–417. [Google Scholar] [CrossRef] [PubMed]
- Bowne, J.B.; Erwin, T.A.; Juttner, J.; Schnurbusch, T.; Langridge, P.; Bacic, A.; Roessner, U. Drought Responses of Leaf Tissues from Wheat Cultivars of Differing Drought Tolerance at the Metabolite Level. Mol. Plant 2012, 5, 418–429. [Google Scholar] [CrossRef] [PubMed]
- Bian, H.; Zhou, Q.; Du, Z.; Zhang, G.; Han, R.; Chen, L.; Tian, J.; Li, Y. Integrated Transcriptomics and Metabolomics Analysis of the Fructan Metabolism Response to Low-Temperature Stress in Garlic. Genes 2023, 14, 1290. [Google Scholar] [CrossRef]
- Wang, Y.-J.; Wu, L.-L.; Sun, M.-h.; Li, Z.; Tan, X.-F.; Li, J.-A. Transcriptomic and metabolomic insights on the molecular mechanisms of flower buds in responses to cold stress in two Camellia oleifera cultivars. Front. Plant Sci. 2023, 14, 1126660. [Google Scholar] [CrossRef]
- Mao, C.; Li, L.; Yang, T.; Gui, M.; Li, X.; Zhang, F.; Zhao, Q.; Wu, Y. Transcriptomics integrated with widely targeted metabolomics reveals the cold resistance mechanism in Hevea brasiliensis. Front. Plant Sci. 2023, 13, 1092411. [Google Scholar] [CrossRef]
- Li, Y.; Zhang, J.; Wang, S.; Zhang, H.; Liu, Y.; Yang, M. Integrative transcriptomic and metabolomic analyses reveal the flavonoid biosynthesis of Pyrus hopeiensis flowers under cold stress. Hortic. Plant J. 2023, 9, 395–413. [Google Scholar] [CrossRef]
- Du, S.; Cui, M.; Cai, Y.; Xue, A.; Hao, Y.; Huang, X.; Liu, L.; Luo, L. Metabolomic analysis of chilling response in rice (Oryza sativa L.) seedlings by extractive electrospray ionization mass spectrometry. Environ. Exp. Bot. 2020, 180, 104231. [Google Scholar] [CrossRef]
- Nair, P.; Kandasamy, S.; Zhang, J.; Ji, X.; Kirby, C.; Benkel, B.; Hodges, M.D.; Critchley, A.T.; Hiltz, D.; Prithiviraj, B. Transcriptional and metabolomic analysis of Ascophyllum nodosum mediated freezing tolerance in Arabidopsis thaliana. BMC Genom. 2012, 13, 643. [Google Scholar] [CrossRef]
- Shi, H.; Ye, T.; Zhong, B.; Liu, X.; Chan, Z. Comparative proteomic and metabolomic analyses reveal mechanisms of improved cold stress tolerance in bermudagrass (Cynodon dactylon (L.) Pers.) by exogenous calcium. J. Integr. Plant Biol. 2014, 56, 1064–1079. [Google Scholar] [CrossRef] [PubMed]
- Xue, T.; Han, X.; Zhang, H.; Wang, Y.; Wang, H.; Li, H. Effects of a biodegradable liquid film on winter chill protection of winegrape cultivars. Sci. Hortic. 2019, 246, 398–406. [Google Scholar] [CrossRef]
- Duan, X.; Gao, F.; Han, X.; Guan, L.; Zhang, L.; Li, H.; Wang, H. Effects of mulching treatments on fruit quality of Vitis vinifera cv. Meili and physical and chemical indicators of topsoil. J. Northwest A F Univ. 2022, 50, 107–114+124. [Google Scholar]
- Duan, X.; Yan, Y.; Han, X.; Wang, Y.; Li, R.; Gao, F.; Zhang, L.; Wei, R.; Li, H.; Wang, H. Effects of Biodegradable Liquid Film on the Soil and Fruit Quality of Vitis Franco-american L. Hutai-8 Berries. Horticulturae 2022, 8, 418. [Google Scholar] [CrossRef]
- Han, X.; Yao, F.; Xue, T.-t.; Wang, Z.-l.; Wang, Y.; Cao, X.; Hui, M.; Wu, D.; Li, Y.-h.; Wang, H.; et al. Sprayed biodegradable liquid film improved the freezing tolerance of cv. Cabernet Sauvignon by up-regulating soluble protein and carbohydrate levels and alleviating oxidative damage. Front. Plant Sci. 2022, 13, 1021483. [Google Scholar] [CrossRef]
- Elmongy, M.S.; Zhou, H.; Cao, Y.; Liu, B.; Xia, Y. The effect of humic acid on endogenous hormone levels and antioxidant enzyme activity during in vitro rooting of evergreen azalea. Sci. Hortic. 2018, 227, 234–243. [Google Scholar] [CrossRef]
- Wu, Y.; Xia, Y.-P.; Zhang, J.-P.; Du, F.; Zhang, L.; Ma, Y.-D.; Zhou, H. Low humic acids promote in vitro lily bulblet enlargement by enhancing roots growth and carbohydrate metabolism. J. Zhejiang Univ. Sci. B 2016, 17, 892–904. [Google Scholar] [CrossRef]
- Elmongy, M.S.; Wang, X.; Zhou, H.; Xia, Y. Humic Acid and Auxins Induced Metabolic Changes and Differential Gene Expression during Adventitious Root Development in Azalea Microshoots. HortScience 2020, 55, 926–935. [Google Scholar] [CrossRef]
- Ilczuk, A.; Jacygrad, E. The effect of IBA on anatomical changes and antioxidant enzyme activity during the in vitro rooting of smoke tree (Cotinus coggygria Scop.). Sci. Hortic. 2016, 210, 268–276. [Google Scholar] [CrossRef]
- Yao, F. Improvement of Biodegradable Liquid Film Formulation and Its Effect on Cold Resistance of Vitis vinifera L.; Northwest A&F University: Yangling, China, 2023. [Google Scholar]
- Han, X. Study on the Mechanism of Humic Acid-Based Biodegradable Liquid Film Improving Freezing Tolerance of Grapevine; Northwest A&F University: Yangling, China, 2023. [Google Scholar]
- Han, X.; Yao, F.; Wang, Y.; Duan, X.; Wang, Z.; Li, Y.; Xue, T.; Liu, X.; Wang, H.; Li, H. Effects of Biodegradable Liquid Film on Cabernet Sauvignon (V. vinifera L.) Grape Quality. Agriculture 2022, 12, 604. [Google Scholar] [CrossRef]
- Gao, J. Plant Physiology Laboratory Instruction; Higher Education Press: Beijing, China, 2006. [Google Scholar]
- Zou, Q. Plant Physiology Laboratory Instruction; China Agricultural Press: Beijing, China, 2000. [Google Scholar]
- Cao, J.J.W.; Yumei, Z. Guidelines for Postharvest Physiological and Biochemical Experiments on Fruits and Vegetables; China Light Industry Press: Beijing, China, 2007. [Google Scholar]
- Zhang, Z.; Qu, W.; Li, X. Plant Physiology Laboratory Instruction; Higher Education Press: Beijing, China, 2009. [Google Scholar]
- Yemm, E.W.; Willis, A.J. The estimation of carbohydrates in plant extracts by anthrone. Biochem. J. 1954, 57, 508–514. [Google Scholar] [CrossRef] [PubMed]
- Want, E.J.; Masson, P.; Michopoulos, F.; Wilson, I.D.; Theodoridis, G.; Plumb, R.S.; Shockcor, J.; Loftus, N.; Holmes, E.; Nicholson, J.K. Global metabolic profiling of animal and human tissues via UPLC-MS. Nat. Protoc. 2013, 8, 17–32. [Google Scholar] [CrossRef]
- Li, P.; Sun, Y.; Yang, B.; Zong, X.; Wang, S. The Effect of Low Temperature Stress on Lipid Peroxidation and Activity of Antioxidant Enzymes of Coptis chinensis Franch. Chin. Agric. Sci. Bull. 2011, 27, 117–120. [Google Scholar]
- Li, G.; Lian, Y.; Chen, S.; Quan, R.; Hu, H. Effect of low temperature stress on cold resistance of several kinds of seedless grape cultivars. Jiangsu Agric. Sci. 2019, 47, 130–134. [Google Scholar] [CrossRef]
- Luan, F.; Xie, L.; Li, J.; Zhou, Q. Redox Behavior and Research Progress of Humic Acid. Chemistry 2008, 71, 833–837. [Google Scholar] [CrossRef]
- Yang, Z.; Zhang, Y.; Zhu, L.; Liu, H.; Feng, K.; Fan, Z. Exogenous Humic Acid Effects on Muskmelon Seedling Cold Resistance. North. Hortic. 2023, 2, 25–31. [Google Scholar] [CrossRef]
- Gratão, P.L.; Polle, A.; Lea, P.J.; Azevedo, R.A. Making the life of heavy metal-stressed plants a little easier. Funct. Plant Biol. 2005, 32, 481–494. [Google Scholar] [CrossRef]
- Anjum, N.A.; Ahmad, I.; Mohmood, I.; Pacheco, M.; Duarte, A.C.; Pereira, E.; Umar, S.; Ahmad, A.; Khan, N.A.; Iqbal, M.; et al. Modulation of glutathione and its related enzymes in plants’ responses to toxic metals and metalloids—A review. Environ. Exp. Bot. 2012, 75, 307–324. [Google Scholar] [CrossRef]
- Zhang, L.; Chen, X.; Wu, Y.; Yu, M.; Cai, H.; Liu, B.; Ni, Q.; Liu, L.; Xu, H.; Fang, H. Research Progress of Proline in Plant Stress Resistance. J. Jianghan Univ. 2023, 51, 42–51. [Google Scholar] [CrossRef]
- El-Siddig, K.; Ebert, G.; Luedders, P. Tamarind (Tamarindus indica L.): A review on a multipurpose tree with promising future in the Sudan. J. Appl. Bot. 1999, 73, 202–205. [Google Scholar]
- Liu, N.; Liu, S.; Shen, Y. Responce of leaf osmolyte content to low temperature in autumn, and its relationship with chilling injury in centipede grass. Acta Prataculturae Sin. 2019, 28, 122–130. [Google Scholar] [CrossRef] [PubMed]
- Ghasemi Soloklui, A.A.; Ershadi, A.; Fallahi, E. Evaluation of Cold Hardiness in Seven Iranian Commercial Pomegranate (Punica granatum L.) Cultivars. HortScience 2012, 47, 1821–1825. [Google Scholar] [CrossRef]
- George, Y. Accumulation of Free Proline in Citrus Leaves during Cold Hardening of Young Trees in Controlled Temperature Regimes. Plant Physiol. 1979, 64, 425–427. [Google Scholar]
- Sun, Y.; Liu, L.; Feng, M.; Wang, J.; Cang, J.; Li, S.; Bao, Y.; Wang, X. Research progress of sugar metabolism of plants under cold stress. J. Northeast. Agric. Univ. 2015, 46, 95–102. [Google Scholar] [CrossRef]
- Ritonga, F.N.; Chen, S. Physiological and Molecular Mechanism Involved in Cold Stress Tolerance in Plants. Plants 2020, 9, 560. [Google Scholar] [CrossRef] [PubMed]
- Rajashekar, C.B.; Lafta, A. Cell-Wall Changes and Cell Tension in Response to Cold Acclimation and Exogenous Abscisic Acid in Leaves and Cell Cultures. Plant Physiol. 1996, 111, 605–612. [Google Scholar] [CrossRef]
- Braybrook, S.A.; Hofte, H.; Peaucelle, A. Probing the mechanical contributions of the pectin matrix. Plant Signal. Behav. 2012, 7, 1037–1041. [Google Scholar] [CrossRef]
- Daher, F.B.; Braybrook, S.A. How to let go: Pectin and plant cell adhesion. Front. Plant Sci. 2015, 6, 523. [Google Scholar] [CrossRef]
- Ashworth, E.N.; Abeles, F.B. Freezing Behavior of Water in Small Pores and the Possible Role in the Freezing of Plant Tissues. Plant Physiol. 1984, 76, 201–204. [Google Scholar] [CrossRef]
- Strand, Å.; Foyer, C.H.; Gustafsson, P.; Gardeström, P.; Hurry, V. Altering flux through the sucrose biosynthesis pathway in transgenic Arabidopsis thaliana modifies photosynthetic acclimation at low temperatures and the development of freezing tolerance. Plant Cell Environ. 2003, 26, 523–535. [Google Scholar] [CrossRef]
- Scheller, H.V.; Jensen, J.K.; Sørensen, S.O.; Harholt, J.; Geshi, N. Biosynthesis of pectin. Physiol. Plant. 2007, 129, 283–295. [Google Scholar] [CrossRef]
- Park, K.-C.; Kwon, S.-J.; Kim, P.-H.; Bureau, T.; Kim, N.-S. Gene structure dynamics and divergence of the polygalacturonase gene family of plants and fungus. Genome 2008, 51, 30–40. [Google Scholar] [CrossRef] [PubMed]
- Wisniewski, M.; Bassett, C.; Gusta, L.V. An Overview of Cold Hardiness in Woody Plants: Seeing the Forest through the Trees. HortScience Publ. Am. Soc. Hortic. Sci. 2003, 38, 952–959. [Google Scholar] [CrossRef]
- Ling, F.; Jiao, J.; Li, C.; Jin, Q.; Zhao, M. Physiological Respongse and Comprehensive Evaluation of Cold Resistance under Cold Stress for Different Varieties of Olea europaea. Acta Bot. Boreali Occident. Sin. 2015, 35, 508–515. [Google Scholar] [CrossRef]
- Ren, J.; Huang, Z.; Zeng, L.; Shi, Z. A Review of Physiological Reaction Mechanism of Plants Exposed to Low Temperature Stress. World For. Res. 2013, 26, 15–20. [Google Scholar] [CrossRef]
- Trudi, N.L.G.; Imed, E.D. Physiological and Biochemical Seasonal Changes in Vitis Genotypes with Contrasting Freezing Tolerance. Am. J. Enol. Vitic. 2015, 66, 195. [Google Scholar] [CrossRef]
- Guy, C.L.; Huber, J.L.A.; Huber, S.C. Sucrose Phosphate Synthase and Sucrose Accumulation at Low Temperature 1. Plant Physiol. 1992, 100, 502–508. [Google Scholar] [CrossRef]
- Koch, K.E. Carbohydrate-Modulated Gene Expression in Plants. Annu. Rev. Plant Physiol. Plant Mol. Biol. 1996, 47, 509–540. [Google Scholar] [CrossRef]
- Smeekens, S.; Rook, F. Sugar Sensing and Sugar-Mediated Signal Transduction in Plants. Plant Physiol. 1997, 115, 7–13. [Google Scholar] [CrossRef]
- Zhao, X.; Meng, D.; Cang, J.; Xu, Q.; Zhang, D. Effect of Exogenous SA on Glycolytic Metabolism of Winter Wheat (Triticum eastivum L.) under Low Temperature Stress. J. Triticeae Crops 2022, 42, 1031–1038. [Google Scholar] [CrossRef]
- Takahashi, D.; Li, B.; Nakayama, T.; Kawamura, Y.; Uemura, M. Plant plasma membrane proteomics for improving cold tolerance. Front. Plant Sci. 2013, 4, 90. [Google Scholar] [CrossRef] [PubMed]
- Mata-Pérez, C.; Sánchez-Calvo, B.; Begara-Morales, J.C.; Luque, F.; Jiménez-Ruiz, J.; Padilla, M.N.; Fierro-Risco, J.; Valderrama, R.; Fernández-Ocaña, A.; Corpas, F.J.; et al. Transcriptomic profiling of linolenic acid-responsive genes in ROS signaling from RNA-seq data in Arabidopsis. Front. Plant Sci. 2015, 6, 122. [Google Scholar] [CrossRef]
- Wasternack, C. Action of jasmonates in plant stress responses and development—Applied aspects. Biotechnol. Adv. 2014, 32, 31–39. [Google Scholar] [CrossRef] [PubMed]
- Li, L.; Jin, W.; Zhang, W. Signal Transduction by Phosphoinositides and Phospholipase C in Plant Cells. Plant Physiol. J. 2015, 51, 1590–1596. [Google Scholar] [CrossRef]
- Winkel-Shirley, B. Flavonoid Biosynthesis. A Colorful Model for Genetics, Biochemistry, Cell Biology, and Biotechnology. Plant Physiol. 2001, 126, 485–493. [Google Scholar] [CrossRef] [PubMed]
- Crifò, T.; Puglisi, I.; Petrone, G.; Recupero, G.R.; Lo Piero, A.R. Expression analysis in response to low temperature stress in blood oranges: Implication of the flavonoid biosynthetic pathway. Gene 2011, 476, 1–9. [Google Scholar] [CrossRef]
- Schulz, E.; Tohge, T.; Zuther, E.; Fernie, A.R.; Hincha, D.K. Natural variation in flavonol and anthocyanin metabolism during cold acclimation in Arabidopsis thaliana accessions. Plant Cell Environ. 2015, 38, 1658–1672. [Google Scholar] [CrossRef]
- Watanabe, M.; Ayugase, J. Effect of low temperature on flavonoids, oxygen radical absorbance capacity values and major components of winter sweet spinach (Spinacia oleracea L.). J. Sci. Food Agric. 2015, 95, 2095–2104. [Google Scholar] [CrossRef]
- Cao, G.; Sofic, E.; Prior, R.L. Antioxidant and Prooxidant Behavior of Flavonoids: Structure-Activity Relationships. Free. Radic. Biol. Med. 1997, 22, 749–760. [Google Scholar] [CrossRef]
- Kumar, S.; Pandey, A.K. Chemistry and Biological Activities of Flavonoids: An Overview. Sci. World J. 2013, 2013, 162750. [Google Scholar] [CrossRef]
- Panche, A.A.-O.; Diwan, A.D.; Chandra, S.R. Flavonoids: An overview. J. Nutr. Sci. 2016, 5, e47. [Google Scholar] [CrossRef] [PubMed]
- Erlejman, A.G.; Verstraeten, S.V.; Fraga, C.G.; Oteiza, P.I. The Interaction of Flavonoids with Membranes: Potential Determinant of Flavonoid Antioxidant Effects. Free. Radic. Res. 2004, 38, 1311–1320. [Google Scholar] [CrossRef] [PubMed]
- Saha, S.; Panieri, E.; Suzen, S.; Saso, L. The Interaction of Flavonols with Membrane Components: Potential Effect on Antioxidant Activity. J. Membr. Biol. 2020, 253, 57–71. [Google Scholar] [CrossRef] [PubMed]
- Kumar, V.; Sharma, A.; Kaur, R.; Thukral, A.K.; Bhardwaj, R.; Ahmad, P. Differential distribution of amino acids in plants. Amino Acids 2017, 49, 821–869. [Google Scholar] [CrossRef] [PubMed]
- Tegeder, M. Transporters involved in source to sink partitioning of amino acids and ureides: Opportunities for crop improvement. J. Exp. Bot. 2014, 65, 1865–1878. [Google Scholar] [CrossRef] [PubMed]
- Pratelli, R.; Pilot, G. Regulation of amino acid metabolic enzymes and transporters in plants. J. Exp. Bot. 2014, 65, 5535–5556. [Google Scholar] [CrossRef]
- Ludwig, R.A. Arabidopsis Chloroplasts Dissimilate L-Arginine and L-Citrulline for Use as N Source. Plant Physiol. 1993, 101, 429–434. [Google Scholar] [CrossRef]
- Slocum, R.D. Genes, enzymes and regulation of arginine biosynthesis in plants. Plant Physiol. Biochem. 2005, 43, 729–745. [Google Scholar] [CrossRef]
- Weissman, K.J.; Leadlay, P.F. Combinatorial biosynthesis of reduced polyketides. Nat. Rev. Microbiol. 2005, 3, 925–936. [Google Scholar] [CrossRef]
- Gayen, A.K.; Nichols, L.; Williams, G.J. An artificial pathway for polyketide biosynthesis. Nat. Catal. 2020, 3, 536–538. [Google Scholar] [CrossRef]
- Dong, J.; Zhao, M. In-vivo fluorescence imaging of adenosine 5′-triphosphate. TrAC Trends Anal. Chem. 2016, 80, 190–203. [Google Scholar] [CrossRef]
- Haskó, G.; Cronstein, B.N. Adenosine: An endogenous regulator of innate immunity. Trends Immunol. 2004, 25, 33–39. [Google Scholar] [CrossRef] [PubMed]
Disclaimer/Publisher’s Note: The statements, opinions and data contained in all publications are solely those of the individual author(s) and contributor(s) and not of MDPI and/or the editor(s). MDPI and/or the editor(s) disclaim responsibility for any injury to people or property resulting from any ideas, methods, instructions or products referred to in the content. |
© 2023 by the authors. Licensee MDPI, Basel, Switzerland. This article is an open access article distributed under the terms and conditions of the Creative Commons Attribution (CC BY) license (https://creativecommons.org/licenses/by/4.0/).









