Next Article in Journal
Effect of Ultrasonic Pretreatment on Radio Frequency Vacuum Drying Characteristics and Quality of Codonopsis pilosula Slices
Previous Article in Journal
Automatic Disease Detection of Basal Stem Rot Using Deep Learning and Hyperspectral Imaging
 
 
Font Type:
Arial Georgia Verdana
Font Size:
Aa Aa Aa
Line Spacing:
Column Width:
Background:
Article

Application of Machine Learning to Study the Agricultural Mechanization of Wheat Farms in Egypt

1
Department of Agricultural Mechanization, College of Engineering, Nanjing Agricultural University, Nanjing 210031, China
2
Department of Agricultural Power and Machinery Engineering, Faculty of -Agricultural Engineering, Al-Azhar University, Cairo 11751, Egypt
3
Department of Agricultural Engineering, Faculty of Agriculture, Ain Shams University, Cairo 11566, Egypt
4
Department of Agricultural Engineering, Faculty of Engineering and Technology, Egerton University, Nakuru 20115, Kenya
5
Department of Horticulture, College of Agricultural & Life Sciences, University of Wisconsin—Madison, Madison, WI 53705, USA
6
Department of Agricultural Engineering, Faculty of Agriculture, Cairo University, Giza 12613, Egypt
*
Author to whom correspondence should be addressed.
Agriculture 2023, 13(1), 70; https://doi.org/10.3390/agriculture13010070
Submission received: 22 November 2022 / Revised: 17 December 2022 / Accepted: 21 December 2022 / Published: 26 December 2022
(This article belongs to the Section Agricultural Technology)

Abstract

Agricultural production can achieve sustainability by appropriately applying agricultural mechanization, especially in developing countries where smallholding farmers lack sufficient agricultural machinery for their farming operations. This paper aimed to study the extent to which small-, medium-, and large-scale farms in the Delta of Egypt use agricultural mechanization in their wheat crop farming operations. K-means clustering was used to aggregate and analyze the scenarios implemented by farmers for wheat cultivation so as to suggest guidelines for each cluster of farmers on how to mechanize their indoor wheat agricultural operations to maximize production. The study is divided into two parts: Firstly, data were collected regarding the percentage of small, medium, and large farms; the cultivated area of wheat crops in small-, medium-, and large-scale farms; and the size of tractors, as an indicator of the mechanization available in the governorates of Egypt’s Delta. Secondly, data were collected through a questionnaire survey of 2652 smallholding farmers, 328 medium-holding farmers, and 354 large-holding farmers from Egypt’s Delta governorates. Based on the surveyed data, 14, 14, and 12 scenarios (indexes) were established for small-, medium-, and large-scale farms, respectively, related to various agricultural operations involved in wheat crop production. These scenarios were analyzed based on the centroids using K-means clustering. The identified scenarios were divided into three clusters for the three levels of farms. The data obtained showed the need for smallholding farmers to implement mechanization, which could be achieved through renting services. These findings, if implemented, would have huge social and economic effects on farmers’ lives, in addition to increasing production, saving time and effort, and reducing dependence on labor.

1. Introduction

The world population will reach about 9.6 billion by 2050 and 11 billion by 2099 based on the current population trend [1,2]. Moreover, the world’s rapid population growth is depleting agriculture and decreasing land area, while the demand for food is increasing daily [3]. Developing countries face many challenges, such as the spread of small farms, weak economies, growing populations, environmental pollution, increasing poverty, and the effects of climate change, causing a decline in economic growth [4]. In Egypt, food security is the main threat to the faltering economy due to high population growth [5]. It is important to note that the Delta of Egypt and the area around the Nile River Valley are home to 96% of Egypt’s population [6], and about 25% of these people work in the agricultural sector. This sector contributes about 14.7% of the national income [7].
One of the most essential cereal crops produced worldwide is wheat [8]. It is a major cereal crop in Egypt [9]. Egypt imports huge quantities of wheat and consumes large quantities of bread. The decline in agricultural mechanization has limited wheat production in Egypt [10]. Therefore, it is necessary to implement appropriate agricultural mechanization to perform agricultural operations so as to increase productivity, reduce costs, and maximize agricultural income [11]. In addition, agricultural mechanization is necessary to optimize the efficiency of farm operations and production. Moreover, agricultural production cannot be expanded without the proper use of machinery. Therefore, farmers must use machines to increase their production [12]. Additionally, a suitable mechanization system increases the timeliness and accuracy of agricultural operations, decreases operating times, and reduces the consumption of natural resources [13]. The lack of agricultural labor also necessitates the use of agricultural mechanization to carry out agricultural operations [14]. According to World Bank statistics, in Egypt, agricultural labor represented 39% of total employment in 1991, decreasing to 21% in 2019 [15].
Farm mechanization can transform farm economies, especially small farms, into sustainable economies [16]. Agricultural machinery not only reduces the drudgery and time required by farming operations, but also increases agricultural productivity [17] and improves the livelihoods of poor farming families. Access to appropriate mechanization is still limited in many developing countries [18]. Small farms in developing countries face many problems, such as low productivity, widespread poverty, high production costs, and low efficiency [19]. Mechanization can be used to address these problems and overcome the challenges inherent in farming activities carried out by manual labor [20,21]. Many studies have determined the importance of applying appropriate agricultural machinery to reduce poverty, improve the welfare of societies, achieve sustainable development, and increase production in different countries [22,23]. Further, farm mechanization represents the optimal solution to the agricultural labor shortage in rural areas due to the migration of young people to urban areas [24,25]. Worldwide, More than 570 million farms exist, most of which are small and run by families [26]. Smallholder farms need to have their status documented worldwide, because the lack of information on these farms limits smallholder access to development [27]. Smallholding farmers also play a major role in global food production to cope with the growing population [28]. To optimize the productivity of agricultural land, the input and processing components of the agricultural production, such as seeds, fertilizers, water, and farm mechanization systems, must be appropriate and high-quality. In Egypt, small farms are a major problem, with insufficient income and difficulty organizing into large units for social reasons [5]. Therefore, allocating agricultural machinery would effectively improve agricultural production in small farms in rural areas [29]. In Egypt, three methods can be used to carry out wheat crop agricultural operations: employing labor, renting machinery, and owning machinery. However, farms of less than 2.8 ha are expected to be consumers of rental agricultural mechanization services [3].
Machine learning (ML) technologies have considerably benefitted the agricultural sector, assisting farmers in reducing agricultural costs through insights and suggestions for suitable farming systems [30]. ML provides many models and approaches for agricultural data processing, such as clustering, regression, instance-based models, and decision trees [3]. K-means clustering is a technique involving unsupervised learning that does not make use of information generated from the training process [31]. It creates sets of data (clusters) based on similarities in the data [32]. Waleed et al. [33] used machine learning techniques to classify agricultural farm machinery. Similarly, Sakthipriya and Chandrakumar [34] applied K-means clustering to advise farmers on using agricultural engineering machinery to reduce labor and increase crop productivity.
Therefore, this study’s main objective was to investigate the application of different mechanization scenarios for small, medium, and large wheat production farms in Egypt. To achieve this goal, K-means clustering was applied to aggregate and analyze these scenarios for small-, medium-, and large-scale farmers so as to suggest guidelines for the adoption of mechanization strategies. This also enabled the generation of valuable information for each cluster of farmers regarding the appropriate mechanization of wheat agricultural operations.

2. Materials and Methods

2.1. Study Area

This study was carried out in eight governorates of the Egyptian Delta, as shown in Figure 1. The latitude and longitude of the governorates are as follows: Beheira (30°36′36″ N, 30°25′48″ E); Dakahlia (31°3′0″ N, 31°23′0″ E); Damietta (31°24′0″ N, 31°43′12″ E); Gharbia (30°52′12″ N, 31°1′40″ E); Kafr El sheikh (31°18′0″ N, 30°55′48″ E); Monufia (30°31′12″ N, 30°59′24″ E); Qalyubia (30°24′36″ N, 31°12′36″ E); and Sharquia (30°42′0″ N, 31°37′48″ E). The Egyptian Delta lies between 29°37’54"E and 32°55’49"E longitude and 29°37’49" N and 31°41’2" N latitude [35]. These governorates were chosen because they are among the most prolific producers of wheat in Egypt [36]. The study focused on documenting and describing the agricultural mechanization systems implemented for wheat crop cultivation in these Egyptian Delta governorates. The wheat farms were divided into three levels: small farms of less than 4 hectares (ha), medium farms of 4–8 ha, and large farms of more than 8 ha. According to the World Bank, people who own an area of more than 4 ha are considered middle-income, while those who own less than 4 ha are considered low-income [37].
The wheat crop was chosen for this study because it is a major food grain in the daily meals of Egyptians. Wheat grains are used to produce bread and pasta, and animal breeders use wheat straw as a primary food for animals. In addition, Egypt attaches special importance to the wheat crop, and efforts have been made to enhance its production, whether by vertical or horizontal increases. This has been achieved by encouraging farmers to cultivate wheat to meet the steady increase in population and the demand for wheat and its products.

2.2. Data Collection and Sampling

The study was split into two parts: in the first part, data were collected on the percentage of small, medium, and large farms and the cultivated area of wheat crop in small, medium, and large farms. In addition, we acquired data on the number of tractors with different power ratings, i.e., small-power tractors (<50 hp), medium-power tractors (50–70 hp), and large-power tractors (>70 hp), as an indicator of available mechanization. These data were obtained from the Central Agency for Public Mobilization and Statistics (CAPMAS) of Egypt [36,38,39], the Food and Agriculture Organization (FAO), and the World Bank for all governorates of the Egyptian Delta. The data were collected to describe and document the land fragmentation situation and the area’s mechanization level. The data were mapped using ArcGIS®, Version 10.3.1.4959, License type: Advanced, Esri Inc.
In the second part of study, data were collected through questionnaire surveys of 2652 smallholding farmers, 328 medium-holding farmers, and 354 large-holding farmers. The distribution of the samples included in this study to determine the extent of agricultural machinery implementation in wheat crop agricultural operations in the Delta governorates from 2020 to 2021 is shown in Figure 2. Samples were randomly selected using the multistage sampling method [40].
The questionnaire included three options: the employment of labor, the renting of agricultural machinery, and the ownership of agricultural machinery to carry out agricultural operations for wheat crop production. The wheat crop farming operations included were as follows: organic fertilization, tillage, sowing, chemical fertilization, spraying, harvesting, and threshing. After administering the questionnaire, the same data were collected for all agricultural operations of the small, medium, and large farms; thus, each was given an index number. This index described how agricultural machinery was used to perform various agricultural operations for wheat crop production. Table 1, Table 2 and Table 3 show the different indexes used by farmers to carry out the various wheat crop agricultural operations in small, medium, and large farms.
The indexes implemented in wheat crop agricultural operations were grouped into centroid-based clusters using K-means clustering (described in more detail in the next section) to study the extent to which farmers applied agricultural mechanization in the Egyptian Delta for small, medium, and large farms. These clusters were then analyzed, and recommendations were provided to farmers based on the evaluation of the indexes.

2.3. K-Means Clustering

K-means clustering is a machine learning algorithm involving unsupervised learning that solves clustering problems. K-means clustering is a partitioning technique used to analyze data, treating data observations as objects based on their locations and the distances between different input data points. It separates the items into mutually exclusive clusters (K), keeping the objects in each cluster as near to one another and as far away from the objects in the other clusters as is practical [41]. Clustering techniques can predict unlabeled records from data collection. The primary clustering methodology involves ordering groups based on data similarity. It is possible to become familiar with the most popular techniques to rapidly address unanticipated challenges in the real world. By minimising the low-level ranges between the data points in two distinct clustering forms’ clusters, the major strategies of each formation are computed. Data clustering using K-means is challenging when clusters vary in size and density. Nevertheless, K-means was generalized for data clustering. Centroids can be pulled by outliers during clustering, or outliers may form their own clusters in place of being ignored. Thus, outliers were eliminated before clustering in this study.
Figure 3 shows the K-means clustering algorithm flowchart used in this study, which was carried out as follows:
(1) Select K, the number of desired clusters;
(2) Group data into K groups (where K is predefined). Using the Euclidean distance function, assign each observation to the closest cluster centroid;
(3) Centroid calculation. The new K centroids should be determined when each point in the dataset is allocated to a cluster;
(4) Continue with steps 2 and 3 until centroids stop changing (i.e., convergence has occurred).
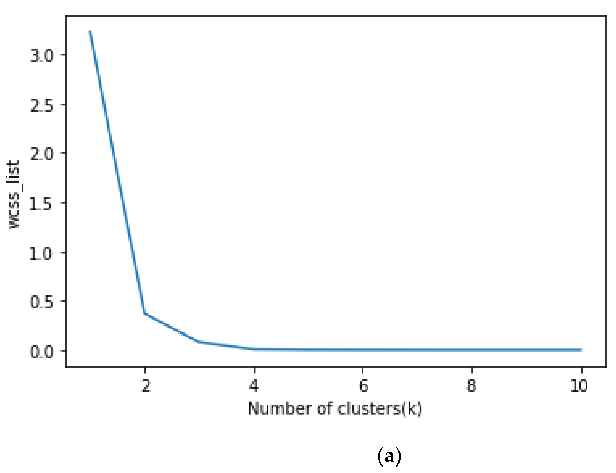
This approach offered us an indication of the reasonable number of clusters (K) based on the sum of squared distances (SSE) between the data points and the centroids of their assigned clusters. Figure 4 indicates that the assumed value closest to the x-axis should be taken as the optimal cluster value.
For the data concerning the systems used for wheat crop agricultural operations in small, medium, and large farms, we used the elbow method to form three cluster levels.

3. Results and Discussion

3.1. Survey and Mapping of Farm Size Distribution in the Egyptian Delta Governorates

Figure 5 shows the distribution of small, medium, and large farms over the governorates of the Egyptian Delta. The data analyzed and organized through geographical distribution maps indicated that small-scale farms (<4 ha) occupied the largest agricultural production area (1.15 million ha) in this critical geographical area of Egypt. Medium farms (4–8 ha) came in second place, with an area of 0.38 million ha, followed by large farms (>8 ha), with an area of 0.32 million ha, as shown in Figure 5b. Further, small farms represented 63% of the total cultivated area in the Egyptian Delta, medium farms 20%, and large farms 17%. The spread of small farms in the Egyptian Delta is due to the fact that about 50% of the population live in the Delta of Egypt, resulting in poverty and the extensive fragmentation of agricultural holdings [35]. It is clear from Figure 5a that for most of the governorates of the Delta, more than 50% of the farms were small holdings, and that the governorate with the largest percentage of small farms was Kafr El sheikh, with 81% (199,776 ha). The reason for this fragmentation is that the agricultural area in this governorate is 248,071 ha, and the number of agricultural households was 476,569 [38]. Additionally, Kafr El sheikh had the lowest percentages of medium (11%, 27,717 ha) and large farms (8%, 20,578 ha) as a result of this population pressure on the available land. In contrast, Figure 5a–c indicate that the Beheira governorate had the lowest percentage of smallholdings, at 42% (230,239 ha), and the highest share of medium and large farms, at 27% (148,860 ha) and 30% (163,456 ha), respectively. This was due to the expansion of the agricultural area in the Beheira governorate, which has reached 542,555 ha with an average of 316,884 agricultural households [38].

3.2. Survey and Mapping of Land Cultivated with Wheat in the Egyptian Delta Governorates

Figure 6 shows the areas cultivated with wheat in small, medium, and large farms. The governorates of the Delta contain many agricultural households (2,729,457 in total), which generate 47% of the wheat produced in Egypt [36,38].
Figure 6a–c clearly show that small cultivated wheat areas in the Delta governorates represented 409,174 ha, with a percentage of 64.1%, and medium-scale areas represented 124,813 ha, with a percentage of 19.5%. In comparison, large-scale areas represented 103,751 ha, with a percentage of 16.4%. This means that small farms are the most prevalent in the Delta governorates for wheat production. It is also noted from Figure 6a that the Sharkia governorate contained the largest cultivated wheat areas in the Delta, totaling 108,331 ha, and represented 71% of the total small farms in the Egyptian Delta. In addition, the number of agricultural households was 627,435, with a production of 6.87 Mg per ha [36]. Figure 6b,c show that in regard to medium and large farms, the Beheira governorate contained the largest wheat cultivated areas, with 40,303 and 44,255 ha, respectively.

3.3. Survey and Mapping of the Number of Different Tractor Sizes in the Egyptian Delta Governorates

Figure 7 shows the distribution of the three categories of agricultural tractors in the Delta governorates: small-power tractors (<50 hp), medium-power tractors (50–70 hp), and large-power tractors (>70 hp). It is evident from Figure 7 that the numbers of small-, medium-, and large-power tractors were 21,070, 46,257, and 18,383 in the Delta governorates of Egypt, respectively. Moreover, medium-power agricultural tractors were most prevalent, representing 54% of the total tractors located in the governorates of the Egyptian Delta. The Sharquia governorate contained the highest number of medium-power tractors (8773), while the Beheria governorate had the highest number of large-power tractors (7699), as shown in Figure 7b,c. It can be seen from Figure 7a that the Kafr El sheikh governorate contained the highest number of tractors suitable for small areas (5425) due to the role of the Agricultural Research Center in importing Japanese technology for the use of small tractors, corresponding to the share of small farms in this governorate displayed in Figure 5a. Small farms have limited access to agricultural mechanization, with every 1000 ha represented by 18 small tractors [39]. There is a need to provide sufficient agricultural mechanization so that smallholding farmers can mechanize all their agricultural operations. It is noticeable that the Beheira governorate contains a large number of large-scale farms, as shown in Figure 5c, as well as a high share of large agricultural tractors, as shown in Figure 7c.

3.4. K-Means Cluster Analysis

The sustainability of a farming system is influenced by balanced inputs into the land production system, and scale-appropriate mechanization is key for smallholding farms. However, scale-appropriate mechanization is both site-specific and farm-household-related. General guidelines for scale-appropriate mechanization could be beneficial when sufficient information on mechanized farming systems has been documented in different countries. To this end, K-means clustering analysis is a powerful tool for indexing and quantifying how the subsystems of smallholding farms behave under the constraints of land size, household economy, available resources, and machinery systems. However, K-means clustering must be implemented on locally collected data.
A total of 2652 smallholder farmers were surveyed. The scenarios (indexes) used in the wheat crop agricultural operations were clustered based on the centroids to study the extent to which farmers used agricultural mechanization in the Egyptian Delta. Figure 8 and Table 4 illustrate the analysis of the scenarios based on cluster ranges.
Scenarios were created in terms of the extent of agricultural machinery use in the wheat crop agricultural operations in the three clusters, and the ranges of the procedures for on each cluster were determined as follows:
Cluster 1: It was observed that farmers increased their dependence on index No. 2 for wheat crop agricultural operations. We recommended that farmers should use agricultural machinery in organic fertilization, sowing, and chemical fertilization to increase crop production, reduce dependence on agricultural labor, and save time.
Cluster 2: An average percentage of farmers depended on indexes No. 1, 9, and 12 in the Egyptian Delta. A strong recommendation was offered to farmers to implement agricultural machinery in organic fertilization, sowing, chemical fertilization, and harvesting to increase the yield of crops.
Cluster 3: Fewer farmers used indexes 3, 4, 5, 6, 7, 8, 10, 11, 13, and 14. A less stringent recommendation was offered to farmers to implement agricultural machinery in wheat crop agricultural operations until all farming operations were fully mechanized to increase crop yield.
A total of 328 medium-holding farmers were surveyed. The scenarios (indexes) used in the wheat crop agricultural operations were clustered based on the centroids to study the extent to which farmers implemented agricultural mechanization in the Egyptian Delta. Figure 9 and Table 5 illustrate the analysis of scenarios based on cluster ranges.
Scenarios were created in terms of the extent of agricultural machinery use in the wheat crop farming operations in the three clusters, and the ranges of the procedures were determined for each cluster as follows:
Cluster 1: It was observed that medium-holding farmers increased their dependence on index No. 1 for wheat crop agricultural operations. Medium-holding farmers who performed wheat farming operations depended on the rental of agricultural machinery. Farmers were provided with strong recommendations to implement this system in order to increase crop yield, reduce dependence on agricultural labor, and save time.
Cluster 2: An average percentage of medium-holding farmers preferred the use of indexes No. 14 and 10 in the Egyptian Delta. This implied that medium-holding farmers depended on special agricultural machines to perform various wheat crop agricultural operations, whereas some of them owned most of the agricultural machines and rented them out for sowing and chemical fertilization. The recommendation offered to the medium-level farmers was to implement this index to increase crop yield.
Cluster 3: Fewer farmers used indexes 2, 3, 4, 5, 6, 7, 8, 9, 11, 12, and 13. Farmers depended on special agricultural machines to perform various wheat crop agricultural operations, and they rented the rest of the necessary agricultural machines. This scenario is viable if certain farmers have the financial ability to purchase agricultural machinery. Less stringent recommendations were provided to farmers to implement this index to increase crop yield.
A total of 354 large-holding farmers were surveyed. The scenarios (indexes) used in the wheat crop agricultural operations were clustered based on the centroids to study the extent to which farmers implemented agricultural mechanization in the Egyptian Delta. Figure 10 and Table 6 illustrate the analysis of scenarios based on cluster ranges.
Scenarios were created in terms of the extent of agricultural machinery use in the wheat crop farming operations in the three clusters, and the ranges of the procedures were determined for each cluster as follows:
Cluster 1: It was observed that large-holding farmers increased their dependence on index No. 2 for agricultural wheat operations. These farmers depended on the renting of agricultural machinery to perform wheat farming operations. A strong recommendation was offered to the farmers to implement this system to increase crop yield, reduce dependence on agricultural labor, and save time.
Cluster 2: An average percentage of large-holding farmers depended on the use of indexes No. 1, 7, and 12 in the Egyptian Delta. In this group, a high proportion of large-holding farmers depended on the renting of agricultural machinery, as they owned only a chemical spraying machine. In contrast, the rest depended on the ownership of agricultural machinery to perform wheat crop agricultural operations. A moderate recommendation was offered to the farmers to implement this index to increase crop yield.
Cluster 3: Fewer farmers used indexes 3, 4, 5, 6, 8, 9,10, and 11. Farmers depended on special agricultural machines to perform various wheat crop agricultural operations, and they rented the rest of the agricultural machines. This scenario is viable if some farmers have the financial ability to purchase agricultural machinery. Less stringent recommendations were offered to farmers to implement this index to increase crop yield.

3.5. Evaluation of Recommended Index Features

In this study, we analyzed the features of the recommended index and provided suggestions for farmers to determine which feature of the index had the greatest impact on yield production, labor dependence, and time and effort saving. The use of machine learning in evaluating an agricultural mechanization system has become popular in recent years, and it is also an effective decision-making tool. For example, Waleed et al. [33] used five machine learning algorithms to classify agricultural machines, and the results showed that all five machine learning algorithms used for classification had an accuracy of more than 82%. Similarly, Sakthipriya and Chandrakumar [34] classified agricultural machinery in India, and the study concluded by suggesting the appropriate types of agricultural machinery that increased crop production using K-means clustering. Therefore, K-means clustering is a powerful tool that can be used to select proper agricultural machinery systems for different farming areas.
Concerning small farms, although most farmers relied on labor to perform various agricultural operations for wheat crop production, this is not recommended; rather, it is recommended that farmers should depend on the mechanization of all wheat crop agricultural operations. As for the medium- and large-scale farms, the results were satisfactory: farmers depended on agricultural mechanization for all wheat crop agricultural operations. In the future, based on the analysis of the K-means clustering, it is recommended that complete agricultural mechanization stations should be set up near agricultural holdings to mechanize all wheat crop agricultural operations. Furthermore, it is recommended that awareness and agricultural guidance should be increased for farmers, especially smallholders, regarding the mechanization of all wheat crop agricultural operations.

4. Conclusions

In developing countries, smallholders often cannot fully mechanize their agricultural operations. Therefore, the complete mechanization of all agricultural operations can be achieved through machinery rental services, which contribute to farm income and food security.
The study used two methods to describe and analyze the mechanization scenarios of wheat crop production in the Delta governorates of Egypt. First, data were collected from official institutions on the distribution of farm sizes, wheat cultivated areas, and the number of tractors of different sizes in the Egyptian Delta area. The second method involved a questionnaire survey for small-, medium-, and large-holding farmers concerning the methods of carrying out wheat farming operations.
This study provided different suggestions to farmers about the use of agricultural machinery to mechanize all wheat crop agricultural operations in small farming areas, relying on K-means clustering to obtain accurate results in order to increase production, save time and effort, and reduce dependence on labor. This study could help increase agricultural production and profitability in the future.
Some small-scale farmers use rental agricultural mechanization. However, there is still a shortage of agricultural machinery rental centers, so establishing such centers in the Delta governorates would be a revolutionary idea to facilitate access to technology and machinery, develop resource management practices, reduce farming costs, and reduce drudgery. In conclusion, it is recommended that agricultural mechanization rental centers should be established in the Delta region, either by the government or the private sector, to provide agricultural mechanization for the largest portion of the farming sector, in particular small farms.

Author Contributions

Data curation, H.A.A.S., M.A.A. and Mohamed Refai; funding acquisition, Q.D.; resources, H.A.A.S. and Q.D.; software, H.A.A.S., M.A.A. and M.R.; supervision, Q.D.; writing—original draft, H.A.A.S., M.A.A. and Mohamed Refai; writing—review and editing, Q.D., J.O.A. and A.Y.A. All authors have read and agreed to the published version of the manuscript.

Funding

This research was funded by the College of Engineering, Nanjing Agricultural University/the Key Laboratory of Intelligent Agricultural Equipment of Jiangsu Province, Nanjing, 210031, China.

Institutional Review Board Statement

Not applicable.

Conflicts of Interest

The authors declare no conflict of interest.

References

  1. Erhard, A.L.; Águas Silva, M.; Damsbo-Svendsen, M.; Menadeva Karpantschof, B.E.; Sørensen, H.; Bom Frøst, M. Acceptance of Insect Foods among Danish Children: Effects of Information Provision, Food Neophobia, Disgust Sensitivity, and Species on Willingness to Try. Food Qual. Prefer. 2023, 104, 104713. [Google Scholar] [CrossRef]
  2. Hori, K.; Saito, O.; Hashimoto, S.; Matsui, T.; Akter, R.; Takeuchi, K. Projecting Population Distribution under Depopulation Conditions in Japan: Scenario Analysis for Future Socio-Ecological Systems. Sustain. Sci. 2020, 16, 295–311. [Google Scholar] [CrossRef] [PubMed]
  3. Rakhra, M.; Sanober, S.; Quadri, N.N.; Verma, N.; Ray, S.; Asenso, E. Implementing Machine Learning for Smart Farming to Forecast Farmers’ Interest in Hiring Equipment. J. Food Qual. 2022, 2022, 4721547. [Google Scholar] [CrossRef]
  4. Emami, M.; Almassi, M.; Bakhoda, H.; Kalantari, I. Agricultural Mechanization, a Key to Food Security in Developing Countries: Strategy Formulating for Iran. Agric. Food Secur. 2018, 7, 24. [Google Scholar] [CrossRef]
  5. Abdelaal, H.S.A.; Thilmany, D. Grains Production Prospects and Long Run Food Security in Egypt. Sustainability 2019, 11, 4457. [Google Scholar] [CrossRef]
  6. Radwan, T.M.; Blackburn, G.A.; Whyatt, J.D.; Atkinson, P.M. Dramatic Loss of Agricultural Land Due to Urban Expansion Threatens Food Security in the Nile Delta, Egypt. Remote Sens. 2019, 11, 332. [Google Scholar] [CrossRef]
  7. FAOSTAT. Food and Agriculture Organization of the United Nations Statistics. Available online: https://www.fao.org/faostat/en/#country/59 (accessed on 15 March 2022).
  8. FAO GIEWS Country Brief on Egypt. Available online: https://www.fao.org/giews/countrybrief/country.jsp?code=EGY&lang=ar (accessed on 18 November 2022).
  9. Ali, R.R.; Gad, A. The Impact of COVID-19 Pandemic on Wheat Yield in El Sharkia Governorate, Egypt. Egypt. J. Remote Sens. Sp. Sci. 2022, 25, 249–256. [Google Scholar] [CrossRef]
  10. Abdelmageed, K.; Chang, X.; Wang, D.; Wang, Y.; Yang, Y.; Zhao, G.; Tao, Z. Evolution of Varieties and Development of Production Technology in Egypt Wheat: A Review. J. Integr. Agric. 2019, 18, 483–495. [Google Scholar] [CrossRef]
  11. Cupiał, M.; Kowalczyk, Z. Optimization of Selection of the Machinery Park in Sustainable Agriculture. Sustainability 2020, 12, 1380. [Google Scholar] [CrossRef]
  12. Anka, L.M. Agricultural Research Management in Nigeria: Historical Antecedents and Contemporary Issues. SSRN Electron. J. September 2014, 1–35. [Google Scholar] [CrossRef]
  13. Li, W.; Wei, X.; Zhu, R.; Guo, K. Study on Factors Affecting the Agricultural Mechanization Level in China Based on Structural Equation Modeling. Sustainability 2019, 11, 51. [Google Scholar] [CrossRef]
  14. Thomas, G.; De Tavernier, J. Farmer-Suicide in India: Debating the Role of Biotechnology. Life Sci. Soc. Policy 2017, 13, 1–21. [Google Scholar] [CrossRef] [PubMed]
  15. Bank, W. World Development Indicators 2019: Employment in Agriculture (% of Total Employment). Available online: https://data.worldbank.org/indicator/SL.AGR.EMPL.ZS?end=2019&locations=EG&name_desc=false&start=1991&view=chart (accessed on 20 June 2022).
  16. Farnworth, C.R.; San, A.M.; Kundu, N.D.; Islam, M.M.; Jahan, R.; Depenbusch, L.; Nair, R.M.; Myint, T.; Schreinemachers, P. How Will Mechanizing Mung Bean Harvesting AffectWomen Hired Laborers in Myanmar and Bangladesh. Sustainability 2020, 12, 7870. [Google Scholar] [CrossRef]
  17. Abdel Hamid, Z.; Refai, M.; El-kilani, R.M.; Nasr, G.E.M. Use of a Ni-TiO2 Nanocomposite Film to Enhance Agricultural Cutting Knife Surfaces by Electrodeposition Technology. J. Mater. Sci. 2021, 56, 14096–14113. [Google Scholar] [CrossRef]
  18. Mottaleb, K.A.; Rahut, D.B.; Ali, A.; Gérard, B.; Erenstein, O. Enhancing Smallholder Access to Agricultural Machinery Services: Lessons from Bangladesh. J. Dev. Stud. 2016, 53, 1502–1517. [Google Scholar] [CrossRef]
  19. Sayed, H.A.A.; Ding, Q.; Odero, A.J.; Korohou, T. Selection of Appropriate Mechanization to Achieve Sustainability for Smallholder Farms: A Review. Al-Azhar J. Agric. Eng. 2022, 2, 52–60. [Google Scholar] [CrossRef]
  20. Paudel, G.P.; KC, D.B.; Rahut, D.B.; Justice, S.E.; McDonald, A.J. Scale-Appropriate Mechanization Impacts on Productivity among Smallholders: Evidence from Rice Systems in the Mid-Hills of Nepal. Land Use Policy 2019, 85, 104–113. [Google Scholar] [CrossRef]
  21. Kienzle, J.; Ashburner, J.E.; Sims, B.G. Mechanization for Rural Development: A Review of Patterns and Progress from around the World; FAO: Rome, Italy, 2013; Volume 20, ISBN 9789251076057. [Google Scholar]
  22. Devkota, R.; Pant, L.P.; Gartaula, H.N.; Patel, K.; Gauchan, D.; Hambly-Odame, H.; Thapa, B.; Raizada, M.N. Responsible Agricultural Mechanization Innovation for the Sustainable Development of Nepal’s Hillside Farming System. Sustainability 2020, 12, 374. [Google Scholar] [CrossRef]
  23. Paudel, G.P.; KC, D.B.; Rahut, D.B.; Khanal, N.P.; Justice, S.E.; McDonald, A.J. Smallholder Farmers’ Willingness to Pay for Scale-Appropriate Farm Mechanization: Evidence from the Mid-Hills of Nepal. Technol. Soc. 2019, 59, 101196. [Google Scholar] [CrossRef]
  24. Sims, B.; Kienzle, J. Making Mechanization Accessible to Smallholder Farmers in Sub-Saharan Africa. Environ.-MDPI 2016, 3, 11. [Google Scholar] [CrossRef]
  25. Van Loon, J.; Woltering, L.; Krupnik, T.J.; Baudron, F.; Boa, M.; Govaerts, B. Scaling Agricultural Mechanization Services in Smallholder Farming Systems: Case Studies from Sub-Saharan Africa, South Asia, and Latin America. Agric. Syst. 2020, 180, 102792. [Google Scholar] [CrossRef] [PubMed]
  26. Lowder, S.K.; Skoet, J.; Raney, T. The Number, Size, and Distribution of Farms, Smallholder Farms, and Family Farms Worldwide. World Dev. 2016, 87, 16–29. [Google Scholar] [CrossRef]
  27. Samberg, L.H.; Gerber, J.S.; Ramankutty, N.; Herrero, M.; West, P.C. Subnational Distribution of Average Farm Size and Smallholder Contributions to Global Food Production. Environ. Res. Lett. 2016, 11, 124010. [Google Scholar] [CrossRef]
  28. Sims, B.; Kienzle, J. Sustainable Agricultural Mechanization for Smallholders: What Is It and How Can We Implement It? Agriculture 2017, 7, 50. [Google Scholar] [CrossRef]
  29. Mottaleb, K.A.; Krupnik, T.J.; Erenstein, O. Factors Associated with Small-Scale Agricultural Machinery Adoption in Bangladesh: Census Findings. J. Rural Stud. 2016, 46, 155–168. [Google Scholar] [CrossRef] [PubMed]
  30. Mezan, S.O.; Absi, S.M.; Jabbar, A.H.; Roslan, M.S.; Agam, M.A. Synthesis and Characterization of Enhanced Silica Nanoparticle (SiO2) Prepared from Rice Husk Ash Immobilized of 3-(Chloropropyl) Triethoxysilanea. Mater. Today Proc. 2021, 42, 2464–2468. [Google Scholar] [CrossRef]
  31. Rakhra, M.; Singh, R.; Lohani, T.K.; Shabaz, M. Metaheuristic and Machine Learning-Based Smart Engine for Renting and Sharing of Agriculture Equipment. Math. Probl. Eng. 2021, 2021, 5561065. [Google Scholar] [CrossRef]
  32. Khan, R.; Kumar, S.; Dhingra, N.; Bhati, N. The Use of Different Image Recognition Techniques in Food Safety: A Study. J. Food Qual. 2021, 2021, 7223164. [Google Scholar] [CrossRef]
  33. Waleed, M.; Um, T.W.; Kamal, T.; Usman, S.M. Classification of Agriculture Farm Machinery Using Machine Learning and Internet of Things. Symmetry 2021 2021, 13, 403. [Google Scholar] [CrossRef]
  34. Sakthipriya, D.; Chandrakumar, T. A Study on Agriculture Engineering Implements Using Machine Learning. Mater. Today Proc. 2022, 62, 4996–5002. [Google Scholar] [CrossRef]
  35. Elagouz, M.H.; Abou-Shleel, S.M.; Belal, A.A.; El-Mohandes, M.A.O. Detection of Land Use/Cover Change in Egyptian Nile Delta Using Remote Sensing. Egypt. J. Remote Sens. Sp. Sci. 2020, 23, 57–62. [Google Scholar] [CrossRef]
  36. CAPMAS. Annual Bulletin of Statical Crop Area and Plant Production. Central Agency for Public Mobilization and Statistics, Egypt. 2020. Available online: Https://Www.Capmas.Gov.Eg/Pages/Publications.Aspx?Page_id=5104&Year=23541 (accessed on 12 December 2020).
  37. Verme, P.; Milanovic, B.; Al-Shawarby, S.; El-Tawila, S.; Gadallah, M.; A.El-Majeed, E. Inside Inequality in the Arab Republic of Egypt (Facts and Perceptions across People, Time, and Space); International Bank for Reconstruction and Development; The World Bank: Washington, DC, USA, 2014; ISBN 9781464801983. [Google Scholar]
  38. CAPMAS. Bulletin of Agricultural Boundaries and Properties. Central Agency for Public Mobilization and Statistics, Egypt. 2020. Available online: Https://Www.Capmas.Gov.Eg/Pages/Publications.Aspx?Page_id=5109&YearID=23555&Year=23583 (accessed on 12 December 2020).
  39. CAPMAS. Bulletin of Mechanical Farm Machinery. Central Agency for Public Mobilization and Statistics, Egypt. 2020. Available online: Https://Www.Capmas.Gov.Eg/Pages/Publications.Aspx?Page_id=5109&YearID=23555 (accessed on 12 December 2020).
  40. Aryal, J.P.; Rahut, D.B.; Maharjan, S.; Erenstein, O. Understanding Factors Associated with Agricultural Mechanization: A Bangladesh Case. World Dev. Perspect. 2019, 13, 1–9. [Google Scholar] [CrossRef]
  41. Ghosh, S.; Dubey, S.K. Comparative Analysis of K-Means and Fuzzy C-Means Algorithms. Int. J. Adv. Comput. Sci. Appl. 2013, 4, 35–39. [Google Scholar] [CrossRef]
Figure 1. Map of the Egyptian Delta governorates included in this study.
Figure 1. Map of the Egyptian Delta governorates included in this study.
Agriculture 13 00070 g001
Figure 2. The number of small-, medium-, and large-holding farmer samples in each governorate in Egypt under study.
Figure 2. The number of small-, medium-, and large-holding farmer samples in each governorate in Egypt under study.
Agriculture 13 00070 g002
Figure 3. The K-means clustering algorithm flowchart.
Figure 3. The K-means clustering algorithm flowchart.
Agriculture 13 00070 g003
Figure 4. An elbow graph for the optimal number of clusters for (a) small farms, (b) medium farms, and (c) large farms.
Figure 4. An elbow graph for the optimal number of clusters for (a) small farms, (b) medium farms, and (c) large farms.
Agriculture 13 00070 g004aAgriculture 13 00070 g004b
Figure 5. Distribution of the three farm sizes over the Egyptian Delta governorates: (a) small farms (<4 ha), (b) medium farms (4–8 ha), and (c) large farms (>8 ha).
Figure 5. Distribution of the three farm sizes over the Egyptian Delta governorates: (a) small farms (<4 ha), (b) medium farms (4–8 ha), and (c) large farms (>8 ha).
Agriculture 13 00070 g005
Figure 6. Distribution of wheat cultivated area for each type of farm in the Egyptian Delta governorates: (a) small farms (<4 ha), (b) medium farms (4–8 ha), and (c) large farms (>8 ha).
Figure 6. Distribution of wheat cultivated area for each type of farm in the Egyptian Delta governorates: (a) small farms (<4 ha), (b) medium farms (4–8 ha), and (c) large farms (>8 ha).
Agriculture 13 00070 g006
Figure 7. Distribution of the three categories of agricultural tractors in the Delta governorates: (a) small tractors (<50 hp), (b) medium tractors (50–70 hp), and (c) large tractors (>70 hp).
Figure 7. Distribution of the three categories of agricultural tractors in the Delta governorates: (a) small tractors (<50 hp), (b) medium tractors (50–70 hp), and (c) large tractors (>70 hp).
Agriculture 13 00070 g007
Figure 8. (a) Data pre-processing; (b) cluster graph of the data under study for small-scale farms.
Figure 8. (a) Data pre-processing; (b) cluster graph of the data under study for small-scale farms.
Agriculture 13 00070 g008
Figure 9. (a) Data pre-processing; (b) cluster graph of the data under study for medium-scale farms.
Figure 9. (a) Data pre-processing; (b) cluster graph of the data under study for medium-scale farms.
Agriculture 13 00070 g009
Figure 10. (a) Data pre-processing; (b) cluster graph of the data under study for large-scale farms.
Figure 10. (a) Data pre-processing; (b) cluster graph of the data under study for large-scale farms.
Agriculture 13 00070 g010aAgriculture 13 00070 g010b
Table 1. Indexes used for wheat crop agricultural operations in small farms.
Table 1. Indexes used for wheat crop agricultural operations in small farms.
Index *
(Small Farm)
Wheat Agricultural Operations
Organic FertilizationTillageSowingChemical FertilizationSprayingHarvestingThreshing
1
2
3
4
5
6
7
8
9
10
11
12
13
14
* Using labor (◊), using rental mechanization (√), and using owned mechanization (■).
Table 2. Indexes used for wheat crop agricultural operations in medium farms.
Table 2. Indexes used for wheat crop agricultural operations in medium farms.
Index *
(Medium Farm)
Wheat Agricultural Operations
Organic FertilizationTillageSowingChemical FertilizationSprayingHarvestingThreshing
1
2
3
4
5
6
7
8
9
10
11
12
13
14
* Using labor (◊), using rental mechanization (√), and using owned mechanization (■).
Table 3. Indexes used for wheat crop agricultural operations in large farms.
Table 3. Indexes used for wheat crop agricultural operations in large farms.
Index *
(Large Farm)
Wheat Agricultural Operations
Organic FertilizationTillageSowingChemical FertilizationSprayingHarvestingThreshing
1
2
3
4
5
6
7
8
9
10
11
12
* Using labor (◊), using rental mechanization (√), and using owned mechanization (■).
Table 4. Range of index usage in terms of clusters for small-scale farms.
Table 4. Range of index usage in terms of clusters for small-scale farms.
S. No.ClusterRange
1Cluster 1900–1000
2Cluster 2200–500
3Cluster 30–200
Table 5. Range of indexes used in terms of clusters for medium-scale farms.
Table 5. Range of indexes used in terms of clusters for medium-scale farms.
S. No.ClusterRange
1Cluster 180–90
2Cluster 240–70
3Cluster 30–40
Table 6. Range of indexes used in terms of clusterc for large-scale farms.
Table 6. Range of indexes used in terms of clusterc for large-scale farms.
S. No.ClusterRange
1Cluster 180–100
2Cluster 240–60
3Cluster 30–40
Disclaimer/Publisher’s Note: The statements, opinions and data contained in all publications are solely those of the individual author(s) and contributor(s) and not of MDPI and/or the editor(s). MDPI and/or the editor(s) disclaim responsibility for any injury to people or property resulting from any ideas, methods, instructions or products referred to in the content.

Share and Cite

MDPI and ACS Style

Sayed, H.A.A.; Ding, Q.; Abdelhamid, M.A.; Alele, J.O.; Alkhaled, A.Y.; Refai, M. Application of Machine Learning to Study the Agricultural Mechanization of Wheat Farms in Egypt. Agriculture 2023, 13, 70. https://doi.org/10.3390/agriculture13010070

AMA Style

Sayed HAA, Ding Q, Abdelhamid MA, Alele JO, Alkhaled AY, Refai M. Application of Machine Learning to Study the Agricultural Mechanization of Wheat Farms in Egypt. Agriculture. 2023; 13(1):70. https://doi.org/10.3390/agriculture13010070

Chicago/Turabian Style

Sayed, Hassan A. A., Qishuo Ding, Mahmoud A. Abdelhamid, Joseph O. Alele, Alfadhl Y. Alkhaled, and Mohamed Refai. 2023. "Application of Machine Learning to Study the Agricultural Mechanization of Wheat Farms in Egypt" Agriculture 13, no. 1: 70. https://doi.org/10.3390/agriculture13010070

APA Style

Sayed, H. A. A., Ding, Q., Abdelhamid, M. A., Alele, J. O., Alkhaled, A. Y., & Refai, M. (2023). Application of Machine Learning to Study the Agricultural Mechanization of Wheat Farms in Egypt. Agriculture, 13(1), 70. https://doi.org/10.3390/agriculture13010070

Note that from the first issue of 2016, this journal uses article numbers instead of page numbers. See further details here.

Article Metrics

Back to TopTop