Does Construction of High-Standard Farmland Improve Recycle Behavior of Agricultural Film? Evidence from Sichuan, China
Abstract
1. Introduction
2. Theoretical Analysis
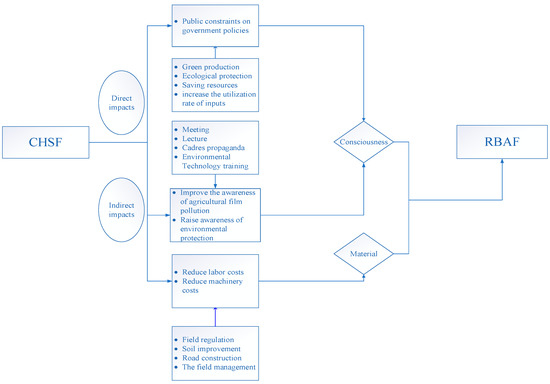
2.1. CHSF Directly Affects RBAF
2.2. CHSF Indirectly Affects RBAF
3. Data, Variables, and Method
3.1. Data
3.2. Variables
3.2.1. Dependent Variable
3.2.2. Key Variable
3.2.3. Control Variables
3.3. Method
4. Results
4.1. Empirical Results
4.1.1. Impacts of High-Standard Construction on Farmer Agriculture Film Recycling
4.1.2. Robustness Test
5. Discussion
6. Conclusions and Implications
6.1. Conclusions
6.2. Implications
7. Limitations of the Study
Author Contributions
Funding
Institutional Review Board Statement
Informed Consent Statement
Data Availability Statement
Acknowledgments
Conflicts of Interest
References
- OCED; FAO. OCED-FAO Agricultural Outlook 2021–2030; OCED: Paris, France; FAO: Rome, Italy, 2021. [Google Scholar]
- Kopittke, P.M.; Menzies, N.W.; Wang, P.; McKenna, B.A.; Lombi, E. Soil and the Intensification of Agriculture for Global Food Security. Environ. Int. 2019, 132, 105078. [Google Scholar] [CrossRef] [PubMed]
- Arora, N.K. Impact of Climate Change on Agriculture Production and Its Sustainable Solutions. Environ. Sustain. 2019, 2, 95–96. [Google Scholar] [CrossRef]
- Xiao, G.; Zheng, F.; Qiu, Z.; Yao, Y. Impact of Climate Change on Water Use Efficiency by Wheat, Potato and Corn in Semiarid Areas of China. Agric. Ecosyst. Environ. 2013, 181, 108–114. [Google Scholar] [CrossRef]
- Xiukang, W.; Zhanbin, L.; Yingying, X. Effects of Mulching and Nitrogen on Soil Temperature, Water Content, Nitrate-N Content and Maize Yield in the Loess Plateau of China. Agric. Water Manag. 2015, 161, 53–64. [Google Scholar] [CrossRef]
- Liu, E.K.; He, W.Q.; Yan, C.R. ‘White Revolution’ to ‘White Pollution’—Agricultural Plastic Film Mulch in China. Environ. Res. Lett. 2014, 9, 091001. [Google Scholar] [CrossRef]
- Zhang, D.; Ng, E.L.; Hu, W.; Wang, H.; Galaviz, P.; Yang, H.; Sun, W.; Li, C.; Ma, X.; Fu, B.; et al. Plastic Pollution in Croplands Threatens Long-Term Food Security. Glob. Chang. Biol. 2020, 26, 3356–3367. [Google Scholar] [CrossRef]
- World Bank. World Development Indicators; World Bank: Washington, DC, USA, 2021. [Google Scholar]
- Le Moine, B.; Ferry, X. Plasticulture: Economy of Resources. In XXI International Congress on Plastics in Agriculture: Agriculture, Plastics and Environment 1252; ISHS: Leuven, Belgique, 2018; pp. 121–130. [Google Scholar]
- Yan, C.; He, W.; Xue, Y.; Liu, E.; Liu, Q. Application of Biodegradable Plastic Film to Reduce Plastic Film Residual Pollution in Chinese Agriculture. Chin. J. Biotechnol. 2016, 32, 748–760. [Google Scholar]
- Zhao, Q. Analysis and Countermeasure of Plastic Film Mulching to Soil Pollution. In Proceedings of the 6th International Conference on Mechatronics, Materials, Biotechnology and Environment (ICMMBE 2016), Yinchuan, China, 13–14 August 2016; Atlantis Press: Dordrecht, The Netherlands, 2016; pp. 44–47. [Google Scholar]
- Qadeer, A.; Ajmal, Z.; Usman, M.; Zhao, X.; Chang, S. Agricultural Plastic Mulching as a Potential Key Source of Microplastic Pollution in the Terrestrial Ecosystem and Consequences. Resour. Conserv. Recycl. 2021, 175, 105855. [Google Scholar] [CrossRef]
- Qian, H.; Zhang, M.; Liu, G.; Lu, T.; Qu, Q.; Du, B.; Pan, X. Effects of Soil Residual Plastic Film on Soil Microbial Community Structure and Fertility. Water Air Soil Pollut. 2018, 229, 261. [Google Scholar] [CrossRef]
- Huang, Y.; Liu, Q.; Jia, W.; Yan, C.; Wang, J. Agricultural Plastic Mulching as a Source of Microplastics in the Terrestrial Environment. Environ. Pollut. 2020, 260, 114096. [Google Scholar] [CrossRef]
- Li, L.; Luo, Y.; Li, R.; Zhou, Q.; Peijnenburg, W.J.; Yin, N.; Yang, J.; Tu, C.; Zhang, Y. Effective Uptake of Submicrometre Plastics by Crop Plants Via a Crack-Entry Mode. Nat. Sustain. 2020, 3, 929–937. [Google Scholar] [CrossRef]
- Leslie, H.A.; van Velzen, M.J.; Brandsma, S.H.; Vethaak, D.; Garcia-Vallejo, J.J.; Lamoree, M.H. Discovery and Quantification of Plastic Particle Pollution in Human Blood. Environ. Int. 2022, 163, 107199. [Google Scholar] [CrossRef]
- Rajmohan, K.V.S.; Ramya, C.; Raja Viswanathan, M.; Varjani, S. Plastic Pollutants: Effective Waste Management for Pollution Control and Abatement. Curr. Opin. Environ. Sci. Health 2019, 12, 72–84. [Google Scholar] [CrossRef]
- Deng, X.; Xu, D.; Zeng, M.; Qi, Y. Does Internet Use Help Reduce Rural Cropland Abandonment? Evidence from China. Land Use Policy 2019, 89, 104243. [Google Scholar] [CrossRef]
- Deng, X.; Xu, D.; Zeng, M.; Qi, Y. Does Early-Life Famine Experience Impact Rural Land Transfer? Evidence from China. Land Use Policy 2019, 81, 58–67. [Google Scholar] [CrossRef]
- Deng, X.; Xu, D.; Zeng, M.; Qi, Y. Does Outsourcing Affect Agricultural Productivity of Farmer Households? Evidence from China. China Agric. Econ. Rev. 2020, 12, 673–688. [Google Scholar] [CrossRef]
- Wang, Y.; He, K.; Zhang, J.; Chang, H. Environmental Knowledge, Risk Attitude, and Households’ Willingness to Accept Compensation for the Application of Degradable Agricultural Mulch Film: Evidence from Rural China. Sci. Total Environ. 2020, 744, 140616. [Google Scholar] [CrossRef]
- Rafey, A.; Siddiqui, F.Z. A Review of Plastic Waste Management in India—Challenges and Opportunities. Int. J. Environ. Anal. Chem. 2021, 1–17. [Google Scholar] [CrossRef]
- Kasirajan, S.; Ngouajio, M. Polyethylene and Biodegradable Mulches for Agricultural Applications: A Review. Agron. Sustain. Dev. 2012, 32, 501–529. [Google Scholar] [CrossRef]
- Pu, L.; Zhang, S.; Yang, J.; Yan, F.; Chang, L. Assessment of High-Standard Farmland Construction Effectiveness in Liaoning Province During 2011–2015. Chin. Geogr. Sci. 2019, 29, 667–678. [Google Scholar] [CrossRef]
- Song, W.; Wu, K.; Zhao, H.; Zhao, R.; Li, T. Arrangement of High-Standard Basic Farmland Construction Based on Village-Region Cultivated Land Quality Uniformity. Chin. Geogr. Sci. 2019, 29, 325–340. [Google Scholar] [CrossRef]
- Yan, H.; Du, W.; Zhou, Y.; Luo, L.; Niu, Z. Satellite-Based Evidences to Improve Cropland Productivity on the High-Standard Farmland Project Regions in Henan Province, China. Remote Sens. 2022, 14, 1724. [Google Scholar] [CrossRef]
- Zhou, Y.; Li, Y.; Xu, C. Land Consolidation and Rural Revitalization in China: Mechanisms and Paths. Land Use Policy 2020, 91, 104379. [Google Scholar] [CrossRef]
- Abbas, A.; Minli, Y.; Elahi, E.; Yousaf, K.; Ahmad, R.; Iqbal, T. Quantification of Mechanization Index and Its Impact on Crop Productivity and Socioeconomic Factors. Int. Agric. Eng. J. 2017, 26, 49–54. [Google Scholar]
- Sagwal, P.; Khandai, S.; Bhowmick, M.K.; Singh, K.; Srivastava, A.; Dhillon, B.; Rawal, S.; Kumar, V.; Kumar, A.; Singh, S. Scale-Appropriate Mechanization for Improving Productivity, Profitability, and Sustainability of Rice-Based Cropping Systems in India. In Innovation in Small-Farm Agriculture; CRC Press: Boca Raton, FL, USA, 2022; pp. 195–206. [Google Scholar]
- Özpinar, S.; Anıl, Ç.J. The Role of Agricultural Mechanization in Farming System in a Continental Climate. Tekirdağ Ziraat Fakültesi Derg. 2018, 15, 58–72. [Google Scholar]
- Long, H.; Zhang, Y.; Tu, S. Rural Vitalization in China: A Perspective of Land Consolidation. J. Geogr. Sci. 2019, 29, 517–530. [Google Scholar] [CrossRef]
- Li, C.; Sun, M.; Xu, X.; Zhang, L. Characteristics and Influencing Factors of Mulch Film Use for Pollution Control in China: Microcosmic Evidence from Smallholder Farmers. Resour. Conserv. Recycl. 2021, 164, 105222. [Google Scholar] [CrossRef]
- Zeng, L.S.; Zhou, Z.F.; Shi, Y.X. Environmental Problems and Control Ways of Plastic Film in Agricultural Production. Appl. Mech. Mater. 2013, 295–298, 2187–2190. [Google Scholar] [CrossRef]
- Scarascia-Mugnozza, G.; Sica, C.; Russo, G. Plastic Materials in European Agriculture: Actual Use and Perspectives. J. Agric. Eng. 2011, 42, 15–28. [Google Scholar] [CrossRef]
- Zhang, X.-L.; Zhao, Y.-Y.; Zhang, X.-T.; Shi, X.-P.; Shi, X.-Y.; Li, F.-M. Re-Used Mulching of Plastic Film Is More Profitable and Environmentally Friendly Than New Mulching. Soil Tillage Res. 2022, 216, 105256. [Google Scholar] [CrossRef]
- Mitrano, D.M.; Wohlleben, W. Microplastic Regulation Should Be More Precise to Incentivize Both Innovation and Environmental Safety. Nat. Commun. 2020, 11, 5324. [Google Scholar] [CrossRef] [PubMed]
- Butcher, B.; Xu, Y. Chinese Tax Policy and the Promotion of Agricultural Cooperatives and Environmental Protection. Aust. Tax Forum 2016, 31, 649–669. [Google Scholar]
- Zhang, C. Research on the Implementation Plan of High-Standard Farmland Construction Projects. Int. Core J. Eng. 2022, 8, 311–313. [Google Scholar]
- Zhang, Z. Impact of High-Standard Farmland Construction Projects on Arable Land. Int. Core J. Eng. 2022, 8, 89–91. [Google Scholar]
- Yan, J.; Xia, F.; Bao, H.X. Strategic Planning Framework for Land Consolidation in China: A Top-Level Design Based on Swot Analysis. Habitat Int. 2015, 48, 46–54. [Google Scholar] [CrossRef]
- Zhu, J.; Wang, M.; Zhang, C. Impact of High-Standard Basic Farmland Construction Policies on Agricultural Eco-Efficiency: Case of China. Natl. Account. Rev. 2022, 4, 147–166. [Google Scholar] [CrossRef]
- Xue, Y.; Guo, J.; Li, C.; Xu, X.; Sun, Z.; Xu, Z.; Feng, L.; Zhang, L. Influencing Factors of Farmers’ Cognition on Agricultural Mulch Film Pollution in Rural China. Sci. Total Environ. 2021, 787, 147702. [Google Scholar] [CrossRef]
- Hou, L.; Zhang, J.; Zhai, X. Research on Social Norms, Ecological Cognition and Household Plastic Film Recycling Behavior: A Survey Questionnaire from 1056 Cotton Farmers in Xinjian. J. Arid Land Resour. Environ. 2019, 33, 54–59. [Google Scholar]
- Wang, T.; Teng, C.; Zhang, Z. Effects of Plastic Film Recovery in Main Cotton Production Areas of Xinjiang on Farmers’ Profits. Resour. Sci. 2019, 41, 1849–1858. [Google Scholar] [CrossRef]
- Liu, J.; Du, S.; Fu, Z. The Impact of Rural Population Aging on Farmers’ Cleaner Production Behavior: Evidence from Five Provinces of the North China Plain. Sustainability 2021, 13, 12199. [Google Scholar] [CrossRef]
- Wang, W.; Jin, J.; He, R.; Gong, H. Gender Differences in Pesticide Use Knowledge, Risk Awareness and Practices in Chinese Farmers. Sci. Total Environ. 2017, 590, 22–28. [Google Scholar] [CrossRef] [PubMed]
- Gebre, G.G.; Isoda, H.; Amekawa, Y.; Nomura, H. Gender Differences in the Adoption of Agricultural Technology: The Case of Improved Maize Varieties in Southern Ethiopia. In Women’s Studies International Forum; Elsevier: Amsterdam, The Netherlands, 2019; p. 102264. [Google Scholar]
- Cai-hong, Z.; Shu-yi, F.; Zhang, W.-W. An Empirical Analysis of Farmers’ Adopting Environmentally Friendly Agricultural Technology Behavior: Taking Organic Fertilizer and Soil Testing and Fertilization as an Example. Chin. Rural. Econ. 2012, 3, 68–77. [Google Scholar]
- Feng, X.; Qiu, H.; Liu, M. Technology Adoption of Farmers in Different Farm Sizes under Production Risk: A Case Study of Apple Farmers’ Formula Fertilization Technology by Soil Testing. J. Agrotech. Econ. 2018, 2018, 120–131. [Google Scholar]
- Tsegaye, W.; LaRovere, R.; Mwabu, G.; Kassie, G.T. Development; Sustainability. Adoption and Farm-Level Impact of Conservation Agriculture in Central Ethiopia. Environ. Dev. Sustain. 2017, 19, 2517–2533. [Google Scholar] [CrossRef]
- Xie, H.; Huang, Y. Influencing Factors of Farmers’ Adoption of Pro-Environmental Agricultural Technologies in China: Meta-Analysis. Land Use Policy 2021, 109, 105622. [Google Scholar] [CrossRef]
- Kong, F.B.; Zhong, H.Y.; Pan, D. The Differences in Environmentally Friendly Production Behaviors of Farmers of Different Sizes: Based on Survey Data of 1059 Households in Seven Provinces in China. Agric. Econ. Manag. 2019, 4, 26–36. [Google Scholar]
- Jin, M. Does Social Capital Promote Pro-Environmental Behaviors? Implications for Collaborative Governance. Int. J. Public Adm. 2013, 36, 397–407. [Google Scholar] [CrossRef]
- Keizer, K.; Schultz, P.W. Social Norms and Pro-Environmental Behaviour. Environ. Psychol. Introd. 2018, 18, 179–188. [Google Scholar]
- Jans, L. Changing Environmental Behaviour from the Bottom Up: The Formation of Pro-Environmental Social Identities. J. Environ. Psychol. 2021, 73, 101531. [Google Scholar] [CrossRef]
- Li, C.; Sun, M.; Xu, X.; Zhang, L.; Guo, J.; Ye, Y. Environmental Village Regulations Matter: Mulch Film Recycling in Rural China. J. Clean. Prod. 2021, 299, 126796. [Google Scholar] [CrossRef]
- Changrong, Y.; Wenqing, H.; Neil, C. Plastic-Film Mulch in Chinese Agriculture: Importance and Problems. World Agric. 2014, 4, 32–36. [Google Scholar]
- Brodhagen, M.; Goldberger, J.R.; Hayes, D.G.; Inglis, D.A.; Marsh, T.L.; Miles, C. Policy Considerations for Limiting Unintended Residual Plastic in Agricultural Soils. Environ. Sci. Policy 2017, 69, 81–84. [Google Scholar] [CrossRef]
- Plater, Z.J. Law, Media, (and) Environmental Policy: A Fundamental Linkage in Sustainable Democratic Governance. BC Envtl. Aff. L. Rev. 2006, 33, 511. [Google Scholar]
- Blake, D.E. Contextual Effects on Environmental Attitudes and Behavior. Environ. Behav. 2001, 33, 708–725. [Google Scholar] [CrossRef]
- Steinmetz, Z.; Wollmann, C.; Schaefer, M.; Buchmann, C.; David, J.; Tröger, J.; Muñoz, K.; Frör, O.; Schaumann, G.E. Plastic Mulching in Agriculture. Trading Short-Term Agronomic Benefits for Long-Term Soil Degradation? Sci. Total Environ. 2016, 550, 690–705. [Google Scholar] [CrossRef] [PubMed]
- Briassoulis, D.; Hiskakis, M.; Babou, E. Technical Specifications for Mechanical Recycling of Agricultural Plastic Waste. Waste Manag. 2013, 33, 1516–1530. [Google Scholar] [CrossRef] [PubMed]
- Yang, W.; Qi, J.; Lu, Y.; Tantiwat, W.; Guo, J.; Arif, M. Factors Affecting Farmers’ Adoption of and Willingness to Pay for Biodegradable Mulch Films in China; Research Square: Durham, NC, USA, 2022. [Google Scholar] [CrossRef]
- Feng, Y.; Li, X.; Zhou, X. Evaluation of Ecological Benefits of High-Standard Farmland Construction and Analysis of Regional Differences between the East and the West—Based on the Study of Jintang County in Sichuan Province and Yongtai County in Fujian Province. In Proceedings of the 2019 3rd International Conference on Education, Economics and Management Research (ICEEMR 2019), Singapore, 29–30 November 2020; Atlantis Press: Dordrecht, The Netherlands, 2020; pp. 670–674. [Google Scholar]
- Wooldridge, J.M. Introductory Econometrics: A Modern Approach; Cengage Learning: Boston, MA, USA, 2015. [Google Scholar]
- Mikhaylov, A.Y. Pricing in Oil Market and Using Probit Model for Analysis of Stock Market Effects. Int. J. Energy Econ. Policy 2018, 8, 69–73. [Google Scholar]
- Li, C.; Poskitt, D.S.; Zhao, X. The Bivariate Probit Model, Maximum Likelihood Estimation, Pseudo True Parameters and Partial Identification. J. Econ. 2019, 209, 94–113. [Google Scholar] [CrossRef]
- Yang, W.; Qi, J.; Arif, M.; Liu, M.; Lu, Y. Impact of Information Acquisition on Farmers’ Willingness to Recycle Plastic Mulch Film Residues in China. J. Clean. Prod. 2021, 297, 126656. [Google Scholar] [CrossRef]
- Cao, H.; Zhao, K. Farmland Scale and Farmers’ Pro-Environmental Behavior: Verification of the Inverted U Hypothesis. Resour. Sci. 2019, 41, 740–752. [Google Scholar]
- Cao, H.; Zhu, X.; Heijman, W.; Zhao, K. The Impact of Land Transfer and Farmers’ Knowledge of Farmland Protection Policy on Pro-Environmental Agricultural Practices: The Case of Straw Return to Fields in Ningxia, China. J. Clean. Prod. 2020, 277, 123701. [Google Scholar] [CrossRef]
- Zhao, L.; Cai, S. Farmers’ Ipm Technology Adoption: Based on Empirical Analysis on Wuhu, Anhui Province. Agric. Econ. 2012, 33, 50–57. [Google Scholar]
- Issahaku, G.; Abdul-Rahaman, A. Sustainable Land Management Practices, Off-Farm Work Participation and Vulnerability among Farmers in Ghana: Is There a Nexus? Int. Soil Water Conserv. Res. 2019, 7, 18–26. [Google Scholar] [CrossRef]
- Gedikoglu, H.; McCann, L.M. Impact of Off-Farm Income on Adoption of Conservation Practices. In Proceedings of the American Agricultural Economics Association Annual Meeting, Portland, OR, USA, 29 July–1 August 2007. [Google Scholar]
- Ju, H.; Chen, J.; Xu, J.; Zhang, H. How Do Non-Agricultural Employment and Regional Selection Affect Farmers’ Domestic Sewage Discharge Behavior? Empirical Evidence from Rural China. Int. J. Environ. Res. Public Health 2022, 19, 10694. [Google Scholar] [CrossRef] [PubMed]
- Sarker, M.N.I.; Wu, M.; Chanthamith, B.; Yusufzada, S.; Li, D.; Zhang, J. Big Data Driven Smart Agriculture: Pathway for Sustainable Development. In Proceedings of the 2019 2nd International Conference on Artificial Intelligence and Big Data (ICAIBD), Chengdu, China, 25–28 May 2019; IEEE: Piscataway, NJ, USA, 2019; pp. 60–65. [Google Scholar]
- Patel, H.; Patel, D. Survey of Android Apps for Agriculture Sector. Int. J. Inf. Sci. Tech. 2016, 6, 61–67. [Google Scholar] [CrossRef]
- Li, B.; Zhuo, N.; Ji, C.; Zhu, Q. Influence of Smartphone-Based Digital Extension Service on Farmers’ Sustainable Agricultural Technology Adoption in China. Int. J. Environ. Res. Public Health 2022, 19, 9639. [Google Scholar] [CrossRef] [PubMed]
- Anshari, M.; Almunawar, M.N.; Masri, M.; Hamdan, M. Digital Marketplace and Fintech to Support Agriculture Sustainability. Energy Procedia 2019, 156, 234–238. [Google Scholar] [CrossRef]
- Sintim, H.Y.; Bandopadhyay, S.; English, M.E.; Bary, A.I.; DeBruyn, J.M.; Schaeffer, S.M.; Miles, C.A.; Reganold, J.P.; Flury, M. Impacts of Biodegradable Plastic Mulches on Soil Health. Agric. Ecosyst. Environ. 2019, 273, 36–49. [Google Scholar] [CrossRef]
- Kale, S.K.; Deshmukh, A.G.; Dudhare, M.S.; Patil, V.B. Microbial Degradation of Plastic: A Review. J. Biochem. Technol. 2015, 6, 952–961. [Google Scholar]

| Variables | Definition | Mean | S.D. |
|---|---|---|---|
| Agricultural film | Whether farmers recycle agricultural films (1 = yes; 0 = no) | 0.300 | 0.459 |
| High-standard farmland | Whether farmers participate in high-standard farmland construction projects (1 = yes; 0 = no) | 0.055 | 0.229 |
| Age | Age of head of household (years) | 60.169 | 10.391 |
| Gender | Gender of head of household (1 = male; 0 = female) | 0.872 | 0.335 |
| Education | Whether the head of household has a high school diploma or above (1 = yes; 0 = no) | 0.010 | 0.100 |
| Fragmentation | Degree of farmland fragmentation (mu/piece) | 0.446 | 0.430 |
| Family education | Proportion of family members with high school diploma or above (%) | 8.928 | 14.020 |
| Farm employment | Proportion of family members engaged in agricultural production (%) | 43.443 | 30.714 |
| Farm income | Proportion of agricultural income in total household income (%) | 13.727 | 16.800 |
| Smartphone | Whether the family used smartphones before 2018 (1 = yes; 0 = no) | 0.655 | 0.476 |
| Party | Proportion of family members participating in the Communist Party of China (%) | 8.464 | 17.325 |
| Cadre | Whether there are members of the family serving as village cadres (1 = yes; 0 = no) | 0.116 | 0.320 |
| Plain | Whether the family is located on the plain (1 = yes; 0 = no) | 0.050 | 0.219 |
| Hilly | Whether the family is located in the hills (1 = yes; 0 = no) | 0.849 | 0.359 |
| Mountain | Whether the family is located in the mountains (1 = yes; 0 = no) | 0.101 | 0.301 |
| Model (1) | Model (2) | Model (3) | Model (4) | Model (5) | |
|---|---|---|---|---|---|
| High-standard farmland | 0.597 * | 0.598 ** | 0.536 * | 0.536 * | 0.160 * |
| (0.307) | (0.302) | (0.305) | (0.305) | (0.090) | |
| Age | 0.011 | 0.010 | 0.010 | 0.003 | |
| (0.007) | (0.008) | (0.008) | (0.002) | ||
| Gender | 0.237 | 0.217 | 0.217 | 0.065 | |
| (0.235) | (0.245) | (0.245) | (0.073) | ||
| Education | −0.084 | −0.007 | −0.007 | −0.002 | |
| (0.675) | (0.785) | (0.785) | (0.235) | ||
| Fragmentation | −0.278 | −0.278 | −0.083 | ||
| (0.324) | (0.324) | (0.096) | |||
| Family education | −0.002 | −0.002 | −0.000 | ||
| (0.006) | (0.006) | (0.002) | |||
| Farm employment | 0.006 ** | 0.006 ** | 0.002 ** | ||
| (0.003) | (0.003) | (0.001) | |||
| Farm income | 0.005 | 0.005 | 0.001 | ||
| (0.006) | (0.006) | (0.002) | |||
| Smartphone | −0.062 | −0.062 | −0.018 | ||
| (0.167) | (0.167) | (0.050) | |||
| Party | −0.007 | −0.007 | −0.002 | ||
| (0.004) | (0.004) | (0.001) | |||
| Cadre | 0.273 | 0.273 | 0.082 | ||
| (0.222) | (0.222) | (0.066) | |||
| Hilly | 0.419 | 0.125 | |||
| (0.483) | (0.144) | ||||
| Mountain | −0.109 | −0.033 | |||
| (0.474) | (0.141) | ||||
| Constant | −0.230 | −1.078 * | −1.306 * | −1.725 *** | |
| (0.288) | (0.574) | (0.713) | (0.655) | ||
| Village dummies | Yes | Yes | Yes | Yes | |
| chi2 | 44.158 *** | 47.070 *** | 53.288 *** | 53.288 *** | 53.288 *** |
| R2 | 0.105 | 0.111 | 0.138 | 0.138 | 0.138 |
| N | 397 | 397 | 397 | 397 | 397 |
| (1) | (2) | |
|---|---|---|
| Logit | IV-Probit | |
| High-standard farmland | 0.930 * (0.521) | 0.740 * (0.439) |
| Control variables | Yes | Yes |
| Village dummies | Yes | Yes |
| chi2 | 46.237 ** | 60.811 *** |
| N | 397 | 397 |
Publisher’s Note: MDPI stays neutral with regard to jurisdictional claims in published maps and institutional affiliations. |
© 2022 by the authors. Licensee MDPI, Basel, Switzerland. This article is an open access article distributed under the terms and conditions of the Creative Commons Attribution (CC BY) license (https://creativecommons.org/licenses/by/4.0/).
Share and Cite
Xu, R.; Zhan, Y.; Zhang, J.; He, Q.; Zhang, K.; Xu, D.; Qi, Y.; Deng, X. Does Construction of High-Standard Farmland Improve Recycle Behavior of Agricultural Film? Evidence from Sichuan, China. Agriculture 2022, 12, 1632. https://doi.org/10.3390/agriculture12101632
Xu R, Zhan Y, Zhang J, He Q, Zhang K, Xu D, Qi Y, Deng X. Does Construction of High-Standard Farmland Improve Recycle Behavior of Agricultural Film? Evidence from Sichuan, China. Agriculture. 2022; 12(10):1632. https://doi.org/10.3390/agriculture12101632
Chicago/Turabian StyleXu, Rong, Yating Zhan, Jialan Zhang, Qiang He, Kuan Zhang, Dingde Xu, Yanbin Qi, and Xin Deng. 2022. "Does Construction of High-Standard Farmland Improve Recycle Behavior of Agricultural Film? Evidence from Sichuan, China" Agriculture 12, no. 10: 1632. https://doi.org/10.3390/agriculture12101632
APA StyleXu, R., Zhan, Y., Zhang, J., He, Q., Zhang, K., Xu, D., Qi, Y., & Deng, X. (2022). Does Construction of High-Standard Farmland Improve Recycle Behavior of Agricultural Film? Evidence from Sichuan, China. Agriculture, 12(10), 1632. https://doi.org/10.3390/agriculture12101632

