Sentinel-2 Imagery Monitoring Vine Growth Related to Topography in a Protected Designation of Origin Region
Abstract
:1. Introduction
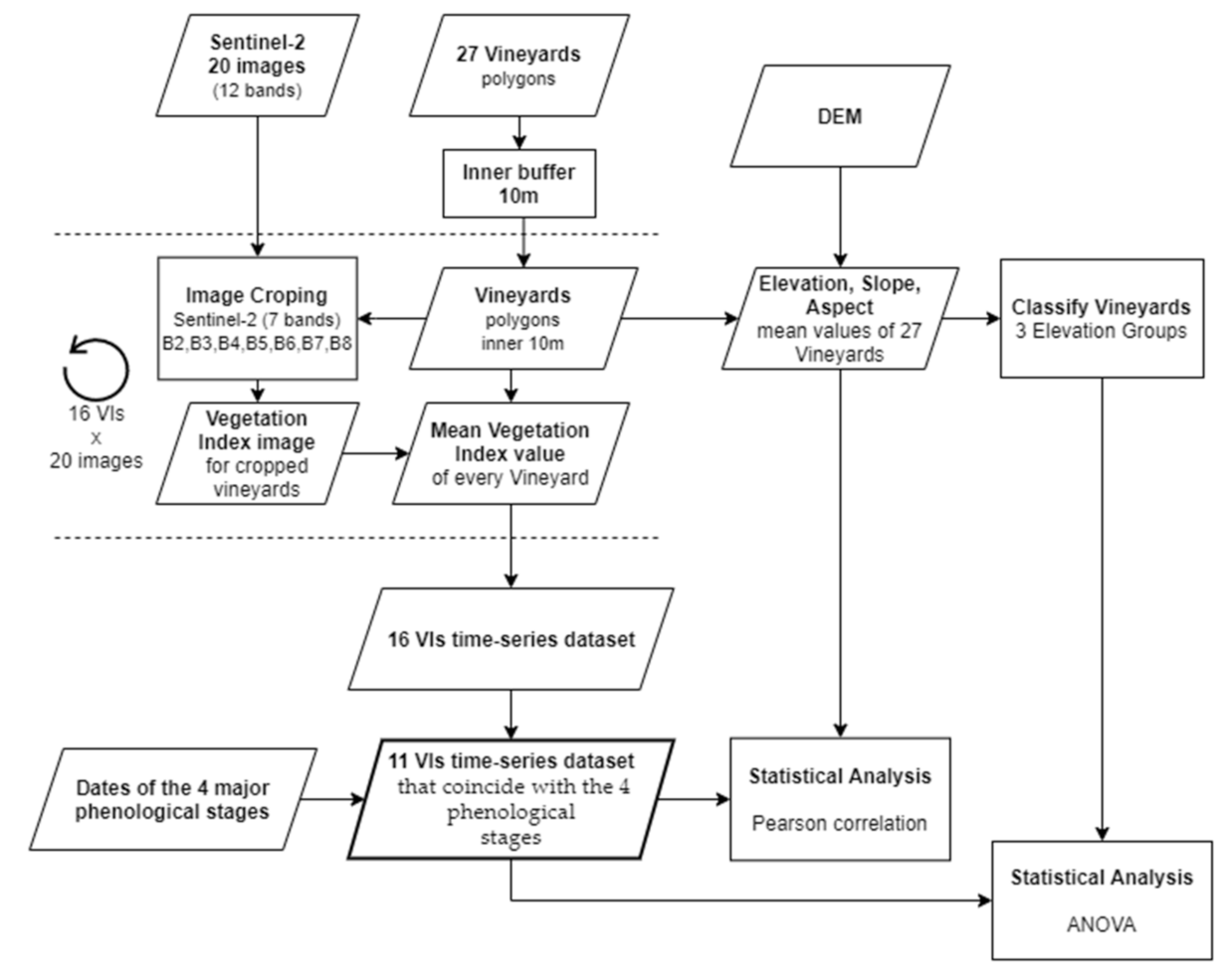
2. Materials and Methods
2.1. Study Zone
2.2. Vineyards Data Collection
2.3. Satellite Multispectral Imagery
2.4. Vegetation Indices
| VIs | Sentinel-2 Bands | Reference | Spectral Region |
|---|---|---|---|
| NDVI | [24] | NIR, Red | |
| MSAVI | [25] | NIR, Red | |
| EVI | [55] | NIR, Red, Blue | |
| Cl green | [70] | NIR, Green | |
| GNDVI | [58] | NIR, Green | |
| NGRDI | [60] | Red, Green | |
| IRECI | [30] | Red, RE1, RE2, RE3 | |
| S2REP | [30] | Red, RE1, RE2, RE3 | |
| PSSR | [63] | Red, RE3 | |
| NDI45 | [64] | Red, RE1 | |
| NDRE | [58] | NIR, RE1 | |
| NDRE6 | This study | NIR, RE2 | |
| NDRE2 | [66] | RE1, RE2 | |
| NDRE3 | [67] | RE1, RE3 | |
| Cl Red-Edge | [66] | NIR, RE1 | |
| Cl Red-Edge6 | This study | NIR, RE2 |
2.5. Data Processing and Statistical Analysis
3. Results and Discussion
3.1. Vine Parcels Topography, Phenology and Management Applications
3.2. NDVI Time Series Analysis
3.3. Vineyard Management Applications Monitoring
3.4. Relations of Topography and Phenology
3.5. Relations of VIs and Topography
3.6. Subzones VIs Differences
4. Conclusions
Author Contributions
Funding
Institutional Review Board Statement
Informed Consent Statement
Conflicts of Interest
References
- The Geography of Wine; Dougherty, P.H. (Ed.) Springer: Dordrecht, The Netherlands, 2012. [Google Scholar] [CrossRef]
- Lazarakis, K. The Wines of Greece; Mitchell Beazley: London, UK, 2005. [Google Scholar]
- European Commission Quality Schemes Explained. Available online: https://ec.europa.eu/info/food-farming-fisheries/food-safety-and-quality/certification/quality-labels/quality-schemes-explained_en (accessed on 2 March 2021).
- Karlik, L.; Marián, G.; Falťan, V.; Havlíček, M. Vineyard Zonation Based on Natural Terroir Factors Using Multivariate Statistics—Case Study Burgenland (Austria). OENO One 2018, 52, 105–117. [Google Scholar] [CrossRef]
- Brillante, L.; Bonfante, A.; Bramley, R.G.V.; Tardaguila, J.; Priori, S. Unbiased Scientific Approaches to the Study of Terroir Are Needed! Front. Earth Sci. 2020, 8, 539377. [Google Scholar] [CrossRef]
- Vaudour, E.; Costantini, E.; Jones, G.V.; Mocali, S. An Overview of the Recent Approaches to Terroir Functional Modelling, Footprinting and Zoning. Soil 2015, 1, 287–312. [Google Scholar] [CrossRef] [Green Version]
- Bonfante, A.; Basile, A.; Langella, G.; Manna, P.; Terribile, F. A Physically Oriented Approach to Analysis and Mapping of Terroirs. Geoderma 2011, 167–168, 103–117. [Google Scholar] [CrossRef]
- Costantini, E.A.C.; Bucelli, P.; Priori, S. Quaternary Landscape History Determines the Soil Functional Characters of Terroir. Quat. Int. 2012, 265, 63–73. [Google Scholar] [CrossRef]
- Van Leeuwen, C.; Roby, J.-P.; De Rességuier, L. Soil-Related Terroir Factors: A Review. OENO One 2018, 52, 173–188. [Google Scholar] [CrossRef] [Green Version]
- Winkler, A.J. General Viticulture, Rev. and enl. ed.; University of California Press: Berkeley, CA, USA, 1974; ISBN 0-520-02591-1. [Google Scholar]
- Gladstones, J.S. Wine, Terroir and Climate Change; Wakefield Press: Kent Town, SA, Australia, 2011; ISBN 978-1-86254-924-1. [Google Scholar]
- Rienth, M.; Lamy, F.; Schoenenberger, P.; Noll, D.; Lorenzini, F.; Viret, O.; Zufferey, V. A Vine Physiology-Based Terroir Study in the AOC-Lavaux Region in Switzerland: ITC2020. OENO One 2020, 54, 699–716. [Google Scholar] [CrossRef]
- Vaudour, E. The Quality of Grapes and Wine in Relation to Geography: Notions of Terroir at Various Scales. Journal of Wine Research 2002, 13, 117–141. [Google Scholar] [CrossRef]
- Bramley, R.G.V.; Ouzman, J.; Trought, M.C.T. Making Sense of a Sense of Place: Precision Viticulture Approaches to the Analysis of Terroir at Different Scales: This Article Is Published in Cooperation with the XIIIth International Terroir Congress 17–18 November 2020, Adelaide, Australia. OENO One 2020, 54, 903–917. [Google Scholar] [CrossRef]
- Carey, V.A.; Archer, E.; Barbeau, G.; Saayman, D. Viticultural Terroirs in Stellenbosch, South Africa. III. Spatialisation of Vinicultural and Oenological Potential for Cabernet-Sauvignon and Sauvignon Blanc by Means of a Preliminary Model. OENO One 2009, 43, 1. [Google Scholar] [CrossRef]
- Cardoso, A.S.; Alonso, J.; Rodrigues, A.S.; Araújo-Paredes, C.; Mendes, S.; Valín, M.I. Agro-Ecological Terroir Units in the North West Iberian Peninsula Wine Regions. Appl. Geogr. 2019, 107, 51–62. [Google Scholar] [CrossRef]
- Czigány, S.; Novák, T.J.; Pirkhoffer, E.; Nagy, G.; Lóczy, D.; Dezső, J.; Fábián, S.Á.; Świtoniak, M.; Charzyński, P. Application of a Topographic Pedosequence in the Villány Hills for Terroir Characterization. HunGeoBull 2020, 69, 245–261. [Google Scholar] [CrossRef]
- Bramley, R.G.V.; Hamilton, R.P. Terroir and Precision Viticulture: Are They Compatible ? OENO One 2007, 41, 1. [Google Scholar] [CrossRef]
- Bramley, R.G.V.; Ouzman, J.; Boss, P.K. Variation in Vine Vigour, Grape Yield and Vineyard Soils and Topography as Indicators of Variation in the Chemical Composition of Grapes, Wine and Wine Sensory Attributes. Aust. J. Grape Wine Res. 2011, 17, 217–229. [Google Scholar] [CrossRef]
- Marciniak, M.; Brown, R.; Reynolds, A.; Jollineau, M. Use of Remote Sensing to Understand the Terroir of the Niagara Peninsula. Applications in a Riesling Vineyard. OENO One 2015, 49, 1. [Google Scholar] [CrossRef] [Green Version]
- Fraga, H.; Malheiro, A.C.; Moutinho-Pereira, J.; Cardoso, R.M.; Soares, P.M.M.; Cancela, J.J.; Pinto, J.G.; Santos, J.A. Integrated Analysis of Climate, Soil, Topography and Vegetative Growth in Iberian Viticultural Regions. PLoS ONE 2014, 9, e108078. [Google Scholar] [CrossRef]
- Koundouras, S.; Marinos, V.; Gkoulioti, A.; Kotseridis, Y.; van Leeuwen, C. Influence of Vineyard Location and Vine Water Status on Fruit Maturation of Nonirrigated Cv. Agiorgitiko ( Vitis vinifera L.). Effects on Wine Phenolic and Aroma Components. J. Agric. Food Chem. 2006, 54, 5077–5086. [Google Scholar] [CrossRef]
- Hall, A.; Lamb, D.W.; Holzapfel, B.; Louis, J. Optical Remote Sensing Applications in Viticulture—A Review. Aust. J. Grape Wine Res. 2002, 8, 36–47. [Google Scholar] [CrossRef]
- Sun, L.; Gao, F.; Anderson, M.; Kustas, W.; Alsina, M.; Sanchez, L.; Sams, B.; McKee, L.; Dulaney, W.; White, W.; et al. Daily Mapping of 30 m LAI and NDVI for Grape Yield Prediction in California Vineyards. Remote Sens. 2017, 9, 317. [Google Scholar] [CrossRef] [Green Version]
- Rouse, J.W., Jr.; Haas, R.H.; Schell, J.A.; Deering, D.W. Monitoring Vegetation Systems in the Great Plains with ERTS; NASA Special Publication: Washington, DC, USA, 1974; Volume 351, p. 309. [Google Scholar]
- Johnson, L.F.; Roczen, D.E.; Youkhana, S.K.; Nemani, R.R.; Bosch, D.F. Mapping Vineyard Leaf Area with Multispectral Satellite Imagery. Comput. Electron. Agric. 2003, 38, 33–44. [Google Scholar] [CrossRef]
- Huete, A.R. A Soil-Adjusted Vegetation Index (SAVI). Remote Sens. Environ. 1988, 25, 295–309. [Google Scholar] [CrossRef]
- Qi, J.; Chehbouni, A.; Huete, A.R.; Kerr, Y.H.; Sorooshian, S. A Modified Soil Adjusted Vegetation Index. Remote Sens. Environ. 1994, 48, 119–126. [Google Scholar] [CrossRef]
- Giovos, R.; Tassopoulos, D.; Kalivas, D.; Lougkos, N.; Priovolou, A. Remote Sensing Vegetation Indices in Viticulture: A Critical Review. Agriculture 2021, 11, 457. [Google Scholar] [CrossRef]
- Frampton, W.J.; Dash, J.; Watmough, G.; Milton, E.J. Evaluating the Capabilities of Sentinel-2 for Quantitative Estimation of Biophysical Variables in Vegetation. ISPRS J. Photogramm. Remote Sens. 2013, 82, 83–92. [Google Scholar] [CrossRef] [Green Version]
- Delegido, J.; Verrelst, J.; Alonso, L.; Moreno, J. Evaluation of Sentinel-2 Red-Edge Bands for Empirical Estimation of Green LAI and Chlorophyll Content. Sensors 2011, 11, 7063–7081. [Google Scholar] [CrossRef] [Green Version]
- Vaudour, E.; Carey, V.A.; Gilliot, J.M. Digital Zoning of South African Viticultural Terroirs Using Bootstrapped Decision Trees on Morphometric Data and Multitemporal SPOT Images. Remote Sens. Environ. 2010, 114, 2940–2950. [Google Scholar] [CrossRef]
- Martínez, A.; Gomez-Miguel, V.D. Vegetation Index Cartography as a Methodology Complement to the Terroir Zoning for Its Use in Precision Viticulture. OENO One 2017, 51, 289. [Google Scholar] [CrossRef] [Green Version]
- Vélez, S.; Rubio, J.A.; Andrés, M.I.; Barajas, E. Agronomic Classification between Vineyards (’Verdejo’) Using NDVI and Sentinel-2 and Evaluation of Their Wines. VITIS J. Grapevine Res. 2019, 58, 33–38. [Google Scholar] [CrossRef]
- Khaliq, A.; Comba, L.; Biglia, A.; Ricauda Aimonino, D.; Chiaberge, M.; Gay, P. Comparison of Satellite and UAV-Based Multispectral Imagery for Vineyard Variability Assessment. Remote Sens. 2019, 11, 436. [Google Scholar] [CrossRef] [Green Version]
- Anastasiou, E.; Balafoutis, A.; Darra, N.; Psiroukis, V.; Biniari, A.; Xanthopoulos, G.; Fountas, S. Satellite and Proximal Sensing to Estimate the Yield and Quality of Table Grapes. Agriculture 2018, 8, 94. [Google Scholar] [CrossRef] [Green Version]
- Martínez, Á.; Gómez-Miguel, V.D. Terroir Zoning: Influence on Grapevine Response (Vitis vinifera L.) at Within-Vineyard and Between-Vineyard Scale. In Plant Communities and Their Environment; Oliveira, M.T., Candan, F., Fernandes-Silva, A., Eds.; IntechOpen: London, UK, 2020. [Google Scholar] [CrossRef] [Green Version]
- Pastonchi, L.; Di Gennaro, S.F.; Toscano, P.; Matese, A. Comparison between Satellite and Ground Data with UAV-Based Information to Analyse Vineyard Spatio-Temporal Variability: This Article Is Published in Cooperation with the XIIIth International Terroir Congress 17–18 November 2020, Adelaide, Australia. Guests Editors: Cassandra Collins and Roberta De Bei. OENO One 2020, 54, 919–934. [Google Scholar] [CrossRef]
- Matese, A.; Di Gennaro, S.F. Technology in Precision Viticulture: A State of the Art Review. IJWR 2015, 7, 69–81. [Google Scholar] [CrossRef] [Green Version]
- Gascon, F.; Bouzinac, C.; Thépaut, O.; Jung, M.; Francesconi, B.; Louis, J.; Lonjou, V.; Lafrance, B.; Massera, S.; Gaudel-Vacaresse, A.; et al. Copernicus Sentinel-2A Calibration and Products Validation Status. Remote Sens. 2017, 9, 584. [Google Scholar] [CrossRef] [Green Version]
- Segarra, J.; Buchaillot, M.L.; Araus, J.L.; Kefauver, S.C. Remote Sensing for Precision Agriculture: Sentinel-2 Improved Features and Applications. Agronomy 2020, 10, 641. [Google Scholar] [CrossRef]
- Darra, N.; Psomiadis, E.; Kasimati, A.; Anastasiou, A.; Anastasiou, E.; Fountas, S. Remote and Proximal Sensing-Derived Spectral Indices and Biophysical Variables for Spatial Variation Determination in Vineyards. Agronomy 2021, 11, 741. [Google Scholar] [CrossRef]
- Di Gennaro, S.; Dainelli, R.; Palliotti, A.; Toscano, P.; Matese, A. Sentinel-2 Validation for Spatial Variability Assessment in Overhead Trellis System Viticulture Versus UAV and Agronomic Data. Remote Sens. 2019, 11, 2573. [Google Scholar] [CrossRef] [Green Version]
- Devaux, N.; Crestey, T.; Leroux, C.; Tisseyre, B. Potential of Sentinel-2 Satellite Images to Monitor Vine Fields Grown at a Territorial Scale. OENO One 2019, 53, 52–59. [Google Scholar] [CrossRef]
- Sozzi, M.; Kayad, A.; Marinello, F.; Taylor, J.; Tisseyre, B. Comparing Vineyard Imagery Acquired from Sentinel-2 and Unmanned Aerial Vehicle (UAV) Platform. OENO One 2020, 54, 189–197. [Google Scholar] [CrossRef] [Green Version]
- Vélez, S.; Barajas, E.; Rubio, J.A.; Vacas, R.; Poblete-Echeverría, C. Effect of Missing Vines on Total Leaf Area Determined by NDVI Calculated from Sentinel Satellite Data: Progressive Vine Removal Experiments. Appl. Sci. 2020, 10, 3612. [Google Scholar] [CrossRef]
- Jones, G.V.; Davis, R.E. Climate Influences on Grapevine Phenology, Grape Composition, and Wine Production and Quality for Bordeaux, France. Am. J. Enol. Vitic. 2000, 51, 249–261. [Google Scholar]
- De Rességuier, L.; Mary, S.; Le Roux, R.; Petitjean, T.; Quénol, H.; van Leeuwen, C. Temperature Variability at Local Scale in the Bordeaux Area. Relations with Environmental Factors and Impact on Vine Phenology. Front. Plant Sci. 2020, 11, 515. [Google Scholar] [CrossRef]
- Revel, C.; Lonjou, V.; Marcq, S.; Desjardins, C.; Fougnie, B.; Coppolani-Delle Luche, C.; Guilleminot, N.; Lacamp, A.-S.; Lourme, E.; Miquel, C.; et al. Sentinel-2A and 2B Absolute Calibration Monitoring. Eur. J. Remote Sens. 2019, 52, 122–137. [Google Scholar] [CrossRef] [Green Version]
- Yan, L.; Roy, D.P. Automated Crop Field Extraction from Multi-Temporal Web Enabled Landsat Data. Remote Sens. Environ. 2014, 144, 42–64. [Google Scholar] [CrossRef] [Green Version]
- Huete, A.; Didan, K.; Miura, T.; Rodriguez, E.P.; Gao, X.; Ferreira, L.G. Overview of the Radiometric and Biophysical Performance of the MODIS Vegetation Indices. Remote Sens. Environ. 2002, 83, 195–213. [Google Scholar] [CrossRef]
- Baret, F.; Guyot, G. Potentials and Limits of Vegetation Indices for LAI and APAR Assessment. Remote Sens. Environ. 1991, 35, 161–173. [Google Scholar] [CrossRef]
- Wu, J.; Wang, D.; Bauer, M.E. Assessing Broadband Vegetation Indices and QuickBird Data in Estimating Leaf Area Index of Corn and Potato Canopies. Field Crops Res. 2007, 102, 33–42. [Google Scholar] [CrossRef]
- Wang, Y.; Ryu, D.; Park, S.; Fuentes, S.; O’Connell, M. Upscaling UAV-Borne High Resolution Vegetation Index to Satellite Resolutions over a Vineyard. In Proceeding of 22nd International Congress on Modelling and Simulation, Hobart, Tasmania, Australia, 3–8 December 2017. [Google Scholar]
- Huete, A.; Didan, K.; Leeuwen, W.; Jacobson, A.; Solanos, R.; Laing, T. MODIS Vegetation Index (MOD13) Algorithm Theoretical Basis Document. 1999. Available online: https://www.cen.uni-hamburg.de/en/icdc/data/land/docs-land/modis-collection6-vegetation-index-atbd-mod13-v03-1.pdf(accessed (accessed on 9 March 2021).
- Cogato, A.; Pagay, V.; Marinello, F.; Meggio, F.; Grace, P.; De Antoni Migliorati, M. Assessing the Feasibility of Using Sentinel-2 Imagery to Quantify the Impact of Heatwaves on Irrigated Vineyards. Remote Sens. 2019, 11, 2869. [Google Scholar] [CrossRef] [Green Version]
- Bretreger, D.; Yeo, I.-Y.; Quijano, J.; Awad, J.; Hancock, G.; Willgoose, G. Monitoring Irrigation Water Use over Paddock Scales Using Climate Data and Landsat Observations. Agric. Water Manag. 2019, 221, 175–191. [Google Scholar] [CrossRef]
- Gitelson, A.A.; Merzlyak, M.N. Remote Sensing of Chlorophyll Concentration in Higher Plant Leaves. Adv. Space Res. 1998, 22, 689–692. [Google Scholar] [CrossRef]
- Cogato, A.; Meggio, F.; Collins, C.; Marinello, F. Medium-Resolution Multispectral Data from Sentinel-2 to Assess the Damage and the Recovery Time of Late Frost on Vineyards. Remote Sens. 2020, 12, 1896. [Google Scholar] [CrossRef]
- Hunt, E.R.; Cavigelli, M.; Daughtry, C.S.T.; Mcmurtrey, J.E.; Walthall, C.L. Evaluation of Digital Photography from Model Aircraft for Remote Sensing of Crop Biomass and Nitrogen Status. Precis. Agric. 2005, 6, 359–378. [Google Scholar] [CrossRef]
- Kerkech, M.; Hafiane, A.; Canals, R. Deep Leaning Approach with Colorimetric Spaces and Vegetation Indices for Vine Diseases Detection in UAV Images. Comput. Electron. Agric. 2018, 155, 237–243. [Google Scholar] [CrossRef]
- Albetis, J.; Duthoit, S.; Guttler, F.; Jacquin, A.; Goulard, M.; Poilvé, H.; Féret, J.-B.; Dedieu, G. Detection of Flavescence Dorée Grapevine Disease Using Unmanned Aerial Vehicle (UAV) Multispectral Imagery. Remote Sens. 2017, 9, 308. [Google Scholar] [CrossRef] [Green Version]
- Blackburn, G.A. Quantifying Chlorophylls and Caroteniods at Leaf and Canopy Scales. Remote Sens. Environ. 1998, 66, 273–285. [Google Scholar] [CrossRef]
- Maccioni, A.; Agati, G.; Mazzinghi, P. New Vegetation Indices for Remote Measurement of Chlorophylls Based on Leaf Directional Reflectance Spectra. J. Photochem. Photobiol. B Biol. 2001, 61, 52–61. [Google Scholar] [CrossRef]
- Brook, A.; De Micco, V.; Battipaglia, G.; Erbaggio, A.; Ludeno, G.; Catapano, I.; Bonfante, A. A Smart Multiple Spatial and Temporal Resolution System to Support Precision Agriculture from Satellite Images: Proof of Concept on Aglianico Vineyard. Remote Sens. Environ. 2020, 240, 111679. [Google Scholar] [CrossRef]
- Gitelson, A.A.; Gritz, Y.; Merzlyak, M.N. Relationships between Leaf Chlorophyll Content and Spectral Reflectance and Algorithms for Non-Destructive Chlorophyll Assessment in Higher Plant Leaves. J. Plant Physiol. 2003, 160, 271–282. [Google Scholar] [CrossRef]
- Barnes, E.; Clarke, T.; Richards, S.E.; Colaizzi, P.; Haberland, J.; Kostrzewski, M.; Waller, P.; Choi, C.; Riley, E.; Thompson, T.; et al. Coincident Detection of Crop Water Stress, Nitrogen Status and Canopy Density Using Ground-Based Multispectral Data. In Proceedings of the Fifth International Conference on Precision Agriculture; ASA-CSSA-SSSA: Madison, WI, USA, 2000. [Google Scholar]
- Liu, M.; Wang, T.; Skidmore, A.K.; Liu, X.; Li, M. Identifying Rice Stress on a Regional Scale from Multi-Temporal Satellite Images Using a Bayesian Method. Environ. Pollut. 2019, 247, 488–498. [Google Scholar] [CrossRef]
- Liu, M.; Wang, T.; Skidmore, A.K.; Liu, X. Heavy Metal-Induced Stress in Rice Crops Detected Using Multi-Temporal Sentinel-2 Satellite Images. Sci. Total Environ. 2018, 637–638, 18–29. [Google Scholar] [CrossRef]
- Gitelson, A.A.; Keydan, G.P.; Merzlyak, M.N. Three-band Model for Noninvasive Estimation of Chlorophyll, Carotenoids, and Anthocyanin Contents in Higher Plant Leaves. Geophys. Res. Lett. 2006, 33. [Google Scholar] [CrossRef] [Green Version]
- Zhao, L.; Li, Q.; Zhang, Y.; Wang, H.; Du, X. Integrating the Continuous Wavelet Transform and a Convolutional Neural Network to Identify Vineyard Using Time Series Satellite Images. Remote Sens. 2019, 11, 2641. [Google Scholar] [CrossRef] [Green Version]
- Υπουργείο Aγροτικής Aνάπτυξης και Τροφίμων. ΠΡOΔΙAΓΡAΦH ΤOΥ ΠΡOΪOΝΤOΣ (ΚAΝOΝΙΣΜOΣ (ΕΚ) 1234/2007 AΡΘΡO 118 γ, ΠAΡ/ΦOΣ 2). Available online: http://www.minagric.gr/images/stories/docs/agrotis/POP-PGE/TEXNIKOI%20FAKELOI%20OINON%20POP-PGE%20ENGLISH/PDO%2022/PDO%2022%20Nemea%20standards.pdf (accessed on 9 March 2021).
- Wineplus—WINE SCHOOL—Nemea. Available online: https://wineplus.gr/el/wine-school/Wine-Geography-%CE%9D%CE%B5%CE%BC%CE%AD%CE%B1.31/ (accessed on 9 March 2021).









| Sentinel-2 Band | Central Wavelength (nm) | Bandwidth (nm) | Spatial Resolution (m) |
|---|---|---|---|
| B2: Blue | 490 | 65 | 10 |
| B3: Green | 560 | 35 | 10 |
| B4: Red | 665 | 30 | 10 |
| B5: Red-Edge (RE1) | 705 | 15 | 20 |
| B6: Red-Edge (RE2) | 740 | 15 | 20 |
| B7: Red-Edge (RE3) | 783 | 20 | 20 |
| B8: NIR | 842 | 115 | 10 |
| Month | April | May | June | July | August | September | October | |||||||||||||
|---|---|---|---|---|---|---|---|---|---|---|---|---|---|---|---|---|---|---|---|---|
| Date | 1/4 | 26/4 | 9/5 | 29/5 | 8/6 | 13/6 | 23/6 | 28/6 | 3/7 | 8/7 | 28/7 | 7/8 | 12/8 | 22/8 | 1/9 | 6/9 | 16/9 | 26/9 | 13/10 | 21/10 |
| DOY | 91 | 116 | 129 | 149 | 159 | 164 | 174 | 179 | 184 | 189 | 209 | 219 | 224 | 234 | 244 | 249 | 259 | 269 | 286 | 294 |
| Topographic Factors | Phenology DOY | |||||
|---|---|---|---|---|---|---|
| Slope | Aspect | Budbreak | Flowering | Veraison | Harvest | |
| Elevation | 0.482 * | 0.162 | 0.476 * | 0.720 ** | 0.411 * | 0.554 ** |
| Slope | 0.023 | 0.188 | 0.347 | 0.322 | 0.039 | |
| Aspect | −0.287 | −0.235 | 0.281 | 0.100 | ||
| Budbreak | 0.795 ** | 0.135 | 0.614 ** | |||
| Flowering | 0.314 | 0.543 * | ||||
| Veraison | 0.463 * | |||||
| Phenology | Budbreak | Flowering | Veraison | Harvest | |||||||
|---|---|---|---|---|---|---|---|---|---|---|---|
| DOY | 91 | 116 | 149 | 159 | 164 | 209 | 219 | 224 | 259 | 269 | 286 |
| NDVI | |||||||||||
| Elevation | −0.445 * | −0.210 | −0.769 ** | −0.782 ** | −0.640 ** | −0.326 | −0.251 | −0.264 | −0.540 ** | −0.500 ** | −0.628 ** |
| Slope | −0.421 * | −0.166 | −0.507 ** | −0.559 ** | −0.505 ** | −0.411 * | −0.404 * | −0.398 * | −0.430 * | −0.377 | −0.493 ** |
| MSAVI | |||||||||||
| Elevation | −0.376 | −0.179 | −0.824 ** | −0.782 ** | −0.627 ** | −0.148 | −0.114 | −0.137 | −0.536 ** | −0.424 * | −0.035 |
| Slope | −0.335 | −0.066 | −0.357 | −0.334 | −0.218 | 0.085 | 0.052 | 0.070 | −0.100 | 0.034 | −0.206 |
| EVI | |||||||||||
| Elevation | 0.232 | −0.165 | −0.782 ** | −0.793 ** | −0.535 ** | −0.262 | −0.237 | −0.230 | −0.562 ** | −0.495 ** | −0.622 ** |
| Slope | −0.058 | −0.083 | −0.401 * | −0.400 * | −0.191 | −0.186 | −0.213 | −0.086 | −0.314 | −0.270 | −0.448 * |
| Cl green | |||||||||||
| Elevation | −0.464 * | −0.178 | −0.484 * | −0.498 ** | −0.445 * | −0.235 | −0.170 | −0.130 | −0.355 | −0.377 | −0.421 * |
| Slope | −0.376 | −0.269 | −0.585 ** | −0.593 ** | −0.577 ** | −0.497 ** | −0.488 ** | −0.439 * | −0.544 ** | −0.516 ** | −0.456 * |
| GNDVI | |||||||||||
| Elevation | −0.607 ** | −0.226 | −0.508 ** | −0.520 ** | −0.459 * | −0.273 | −0.221 | −0.197 | −0.392 * | −0.410 * | −0.458 * |
| Slope | −0.420 * | −0.359 | −0.596 ** | −0.594 ** | −0.594 ** | −0.530 ** | −0.527 ** | −0.483 * | −0.580 ** | −0.576 ** | −0.541 ** |
| IRECI | |||||||||||
| Elevation | −0.332 | −0.152 | −0.770 ** | −0.731 ** | −0.538 ** | −0.057 | −0.018 | −0.011 | −0.581 ** | −0.463 * | −0.512 ** |
| Slope | −0.283 | −0.049 | −0.355 | −0.313 | −0.160 | 0.107 | 0.022 | 0.107 | −0.223 | −0.103 | −0.205 |
| S2REP | |||||||||||
| Elevation | −0.287 | −0.080 | −0.718 ** | −0.683 ** | −0.754 ** | −0.493 ** | −0.368 | −0.447 * | −0.446 * | −0.402 * | −0.426 * |
| Slope | −0.049 | −0.214 | −0.488 ** | −0.431 * | −0.421 * | −0.560 ** | −0.522 ** | −0.524 ** | −0.528 ** | −0.580 ** | −0.386 * |
| PSSR | |||||||||||
| Elevation | −0.351 | −0.163 | −0.658 ** | −0.740 ** | −0.579 ** | −0.287 | −0.206 | −0.195 | −0.534 ** | −0.495 ** | −0.609 ** |
| Slope | −0.312 | −0.100 | −0.524 ** | −0.615 ** | −0.510 ** | −0.474 * | −0.477 * | −0.400 * | −0.503 ** | −0.448 * | −0.499 ** |
| NDI45 | |||||||||||
| Elevation | −0.474 * | −0.222 | −0.691 ** | −0.754 ** | −0.557 ** | −0.228 | −0.207 | −0.178 | −0.515 ** | −0.491 ** | −0.594 ** |
| Slope | −0.461 * | −0.237 | −0.532 ** | −0.608 ** | −0.536 ** | −0.472 * | −0.471 * | −0.360 | −0.451 * | −0.403 * | −0.503 ** |
| Cl Red-Edge | |||||||||||
| Elevation | −0.374 | −0.191 | −0.744 ** | −0.750 ** | −0.642 ** | −0.351 | −0.249 | −0.242 | −0.544 ** | −0.507 ** | −0.608 ** |
| Slope | −0.291 | −0.130 | −0.557 ** | −0.608 ** | −0.521 ** | −0.504 ** | −0.499 ** | −0.442 * | −0.570 ** | −0.530 ** | −0.527 ** |
| Cl Red-Edge6 | |||||||||||
| Elevation | −0.409 * | −0.461 * | −0.789 ** | −0.756 ** | −0.824 ** | −0.638 ** | −0.576 ** | −0.543 ** | −0.579 ** | −0.597 ** | −0.403 * |
| Slope | −0.072 | −0.356 | −0.535 ** | −0.523 ** | −0.499 ** | −0.561 ** | −0.561 ** | −0.531 ** | −0.545 ** | −0.564 ** | −0.397 * |
| NDRE | |||||||||||
| Elevation | −0.427 * | −0.221 | −0.775 ** | −0.759 ** | −0.640 ** | −0.354 | −0.258 | −0.254 | −0.547 ** | −0.516 ** | −0.627 ** |
| Slope | −0.324 | −0.179 | −0.553 ** | −0.585 ** | −0.527 ** | −0.522 ** | −0.518 ** | −0.461 * | −0.595 ** | −0.561 ** | −0.558 ** |
| NDRE6 | |||||||||||
| Elevation | −0.484 * | −0.463 * | −0.792 ** | −0.763 ** | −0.826 ** | −0.636 ** | −0.574 ** | −0.540 ** | −0.580 ** | −0.596 ** | −0.405 * |
| Slope | −0.101 | −0.357 | −0.533 ** | −0.520 ** | −0.499 ** | −0.561 ** | −0.563 ** | −0.533 ** | −0.551 ** | −0.566 ** | −0.405 * |
| NDRE2 | |||||||||||
| Elevation | −0.391 * | −0.182 | −0.718 ** | −0.711 ** | −0.494 ** | −0.216 | −0.111 | −0.105 | −0.502 ** | −0.458 * | −0.635 ** |
| Slope | −0.337 | −0.148 | −0.523 ** | −0.573 ** | −0.474 * | −0.459 * | −0.448 * | −0.376 | −0.575 ** | −0.527 ** | −0.552 ** |
| NDRE3 | |||||||||||
| Elevation | −0.428 * | −0.203 | −0.739 ** | −0.750 ** | −0.588 ** | −0.313 | −0.219 | −0.220 | −0.544 ** | −0.509 ** | −0.636 ** |
| Slope | −0.336 | −0.171 | −0.549 ** | −0.580 ** | −0.511 ** | −0.513 ** | −0.509 ** | −0.453 * | −0.590 ** | −0.564 ** | −0.564 ** |
| VIs | Flowering | Veraison | Harvest | Spectral Region |
|---|---|---|---|---|
| NDVI | ** | * | ** | NIR, Red |
| MSAVI | ** | - | ** | NIR, Red |
| EVI | ** | - | ** | NIR, Red, Blue |
| Cl green | ** | - | - | NIR, Green |
| GNDVI | ** | - | * | NIR, Green |
| NGRDI | - | - | - | RED, Green |
| IRECI | ** | - | ** | RED, RE1, RE2, RE3 |
| S2REP | ** | * | * | RED, RE1, RE2, RE3 |
| PSSR | ** | * | ** | Red, RE3 |
| NDI45 | ** | * | ** | Red, RE1 |
| NDRE | ** | * | ** | NIR, RE1 |
| NDRE6 | ** | ** | ** | NIR, RE2 |
| NDRE2 | ** | * | ** | RE1, RE2 |
| NDRE3 | ** | * | ** | RE1, RE3 |
| Cl Red-Edge | ** | * | ** | NIR, RE1 |
| Cl Red-Edge6 | ** | ** | ** | NIR, RE2 |
Publisher’s Note: MDPI stays neutral with regard to jurisdictional claims in published maps and institutional affiliations. |
© 2021 by the authors. Licensee MDPI, Basel, Switzerland. This article is an open access article distributed under the terms and conditions of the Creative Commons Attribution (CC BY) license (https://creativecommons.org/licenses/by/4.0/).
Share and Cite
Tassopoulos, D.; Kalivas, D.; Giovos, R.; Lougkos, N.; Priovolou, A. Sentinel-2 Imagery Monitoring Vine Growth Related to Topography in a Protected Designation of Origin Region. Agriculture 2021, 11, 785. https://doi.org/10.3390/agriculture11080785
Tassopoulos D, Kalivas D, Giovos R, Lougkos N, Priovolou A. Sentinel-2 Imagery Monitoring Vine Growth Related to Topography in a Protected Designation of Origin Region. Agriculture. 2021; 11(8):785. https://doi.org/10.3390/agriculture11080785
Chicago/Turabian StyleTassopoulos, Dimitrios, Dionissios Kalivas, Rigas Giovos, Nestor Lougkos, and Anastasia Priovolou. 2021. "Sentinel-2 Imagery Monitoring Vine Growth Related to Topography in a Protected Designation of Origin Region" Agriculture 11, no. 8: 785. https://doi.org/10.3390/agriculture11080785
APA StyleTassopoulos, D., Kalivas, D., Giovos, R., Lougkos, N., & Priovolou, A. (2021). Sentinel-2 Imagery Monitoring Vine Growth Related to Topography in a Protected Designation of Origin Region. Agriculture, 11(8), 785. https://doi.org/10.3390/agriculture11080785

